Ecotyping of Anaplasma phagocytophilum from Wild Ungulates and Ticks Shows Circulation of Zoonotic Strains in Northeastern Italy
Abstract
Simple Summary
Abstract
1. Introduction
2. Materials and Methods
2.1. Sampling Sites and Specimens Collection
2.2. Biomolecular Analysis
2.3. Statistical Analysis
2.4. Sequence Analysis
3. Results
3.1. Wild Ungulates
3.2. Ectoparasites
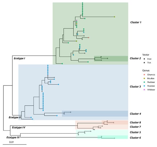
3.3. Ecotypes and Clusters
4. Discussion
5. Conclusions
Supplementary Materials
Author Contributions
Funding
Institutional Review Board Statement
Informed Consent Statement
Data Availability Statement
Acknowledgments
Conflicts of Interest
References
- Dumler, J.S.; Barbet, A.F.; Bekker, C.P.J.; Dasch, G.A.; Palmer, G.H.; Ray, S.C.; Rikihisa, Y.; Rurangirwa, F.R. Reorganization of genera in the families Rickettsiaceae and Anaplasmataceae in the order Rickettsiales: Unification of some species of Ehrlichia with Anaplasma, Cowdria with Ehrlichia and Ehrlichia with Neorickettsia, descriptions of six new species combinations and designation of Ehrlichia equi and ‘HGE agent’ as subjective synonyms of Ehrlichia phagocytophila. Int. J. Syst. Evol. Microbiol. 2001, 51, 2145–2165. [Google Scholar] [CrossRef]
 - Schäfer, I.; Kohn, B. Anaplasma phagocytophilum infection in cats—A literature review to raise clinical awareness. J. Feline Med. Surg. 2020, 22, 428–441. [Google Scholar] [CrossRef] [PubMed]
 - Matei, I.A.; Estrada-Peña, A.; Cutler, S.J.; Vayssier-Taussat, M.; Varela-Castro, L.; Potkonjak, A.; Zeller, H.; Mihalca, A.D. A review on the eco-epidemiology and clinical management of human granulocytic anaplasmosis and its agent in Europe. Parasit. Vectors 2019, 12, 1–19. [Google Scholar] [CrossRef] [PubMed]
 - Stuen, S.; Granquist, E.G.; Silaghi, C. Anaplasma phagocytophilum—A widespread multi-host pathogen with highly adaptive strategies. Front. Cell. Infect. Microbiol. 2013, 3, 1–33. [Google Scholar] [CrossRef] [PubMed]
 - Dugat, T.; Leblond, A.; Keck, N.; Lagrée, A.-C.; Desjardins, I.; Joulié, A.; Pradier, S.; Durand, B.; Boulouis, H.-J.; Haddad, N. One particular Anaplasma phagocytophilum ecotype infects cattle in the Camargue, France. Parasit. Vectors 2017, 10, 1–6. [Google Scholar] [CrossRef] [PubMed]
 - Bakken, J.S.; Dumler, J.S. Human Granulocytic Anaplasmosis. Infect. Dis Clin. N. Am. 2015, 29, 341–355. [Google Scholar] [CrossRef] [PubMed]
 - Hauck, D.; Jordan, D.; Springer, A.; Schunack, B.; Pachnicke, S.; Fingerle, V.; Strube, C. Transovarial transmission of Borrelia spp., Rickettsia spp. and Anaplasma phagocytophilum in Ixodes ricinus under field conditions extrapolated from DNA detection in questing larvae. Parasit. Vectors 2020, 13. [Google Scholar] [CrossRef]
 - Dugat, T.; Lagrée, A.-C.; Maillard, R.; Boulouis, H.-J.; Haddad, N. Opening the black box of Anaplasma phagocytophilum diversity: Current situation and future perspectives. Front. Cell. Infect. Microbiol. 2015, 5, 1–18. [Google Scholar] [CrossRef]
 - Tomassone, L.; Berriatua, E.; De Sousa, R.; Duscher, G.G.; Mihalca, A.D.; Silaghi, C.; Sprong, H.; Zintl, A. Neglected vector-borne zoonoses in Europe: Into the wild. Vet. Parasitol. 2018, 251, 17–26. [Google Scholar] [CrossRef]
 - Jaarsma, R.I.; Sprong, H.; Takumi, K.; Kazimirova, M.; Silaghi, C.; Mysterud, A.; Rudolf, I.; Beck, R.; Földvári, G.; Tomassone, L.; et al. Anaplasma phagocytophilum evolves in geographical and biotic niches of vertebrates and ticks. Parasit. Vectors 2019, 12, 1–17. [Google Scholar] [CrossRef]
 - Kazimírová, M.; Hamšíková, Z.; Špitalská, E.; Minichová, L.; Mahríková, L.; Caban, R.; Sprong, H.; Fonville, M.; Schnittger, L.; Kocianová, E. Diverse tick-borne microorganisms identified in free-living ungulates in Slovakia. Parasit. Vectors 2018, 11. [Google Scholar] [CrossRef] [PubMed]
 - Kauffmann, M.; Rehbein, S.; Hamel, D.; Lutz, W.; Heddergott, M.; Pfister, K.; Silaghi, C. Anaplasma phagocytophilum and Babesia spp. in roe deer (Capreolus capreolus), fallow deer (Dama dama) and mouflon (Ovis musimon) in Germany. Mol. Cell. Probes 2017, 31, 46–54. [Google Scholar] [CrossRef] [PubMed]
 - Michalik, J.; Stańczak, J.; Cieniuch, S.; Racewicz, M.; Sikora, B.; Dabert, M. Wild boars as osts of buman- pathogenic Anaplasma phagocytophilum variants. Emerg. Infect. Dis. 2012, 18, 998–1001. [Google Scholar] [CrossRef] [PubMed]
 - Jahfari, S.; Coipan, E.C.; Fonville, M.; Van Leeuwen, A.D.; Hengeveld, P.; Heylen, D.; Heyman, P.; Van Maanen, C.; Butler, C.M.; Földvári, G.; et al. Circulation of four Anaplasma phagocytophilum ecotypes in Europe. Parasit. Vectors 2014, 7, 1–11. [Google Scholar] [CrossRef]
 - Bezerra-Santos, M.A.; Otranto, D. Keds, the enigmatic flies and their role as vectors of pathogens. Acta Trop. 2020, 209. [Google Scholar] [CrossRef] [PubMed]
 - Stigum, V.M.; Jaarsma, R.I.; Sprong, H.; Rolandsen, C.M.; Mysterud, A. Infection prevalence and ecotypes of Anaplasma phagocytophilum in moose Alces alces, red deer Cervus elaphus, roe deer Capreolus capreolus and Ixodes ricinus ticks from Norway. Parasit. Vectors 2019, 12, 1–8. [Google Scholar] [CrossRef]
 - Boulanger, N.; Boyer, P.; Talagrand-Reboul, E.; Hansmann, Y. Ticks and tick-borne diseases. Med. Mal. Infect. 2019, 49, 87–97. [Google Scholar] [CrossRef]
 - Dumler, J.S.; Choi, K.S.; Garcia-Garcia, J.C.; Barat, N.S.; Scorpio, D.G.; Garyu, J.W.; Grab, D.J.; Bakken, J.S. Human granulocytic anaplasmosis and Anaplasma phagocytophilum. Emerg. Infect. Dis. 2005, 11, 1828–1834. [Google Scholar] [CrossRef]
 - Petrovec, M.; Furlan, S.L.; Zupanc, T.A.; Strle, F.; Brouqui, P.; Roux, V.; Dumler, J.S. Human disease in Europe caused by a granulocytic Ehrlichia species. J. Clin. Microbiol. 1997, 35, 1556–1559. [Google Scholar] [CrossRef]
 - Ruscio, M.; Cinco, M. Human Granulocytic Ehrlichiosis in Italy. Ann. N. Y. Acad. Sci. 2003, 990, 350–352. [Google Scholar] [CrossRef]
 - De la Fuente, J.; Torina, A.; Naranjo, V.; Caracappa, S.; Di Marco, V.; Alongi, A.; Russo, M.; Maggio, A.; Kocan, K. Infection with Anaplasma phagocytophilum in a seronegative patient in Sicily, Italy: Case Report. Ann. Clin. Microbiol. Antimicrob. 2005, 4. [Google Scholar] [CrossRef] [PubMed]
 - Mastrandrea, S.; Mura, M.S.; Tola, S.; Patta, C.; Tanda, A.; Porcu, R.; Masala, G. Two cases of human granulocytic ehrlichiosis in Sardinia, Italy confirmed by PCR. Ann. N. Y. Acad. Sci. 2006, 1078, 548–551. [Google Scholar] [CrossRef] [PubMed]
 - Otranto, D.; Dantas-Torres, F.; Giannelli, A.; Latrofa, M.S.; Cascio, A.; Cazzin, S.; Ravagnan, S.; Montarsi, F.; Zanzani, S.A.; Manfredi, M.T.; et al. Ticks infesting humans in Italy and associated pathogens. Parasit. Vectors 2014, 7. [Google Scholar] [CrossRef] [PubMed]
 - Beltrame, A.; Laroche, M.; Degani, M.; Perandin, F.; Bisoffi, Z.; Raoult, D.; Parola, P. Tick-borne pathogens in removed ticks Veneto, northeastern Italy: A cross-sectional investigation. Travel Med. Infect. Dis. 2018, 26, 58–61. [Google Scholar] [CrossRef] [PubMed]
 - Battisti, E.; Zanet, S.; Boraso, F.; Minniti, D.; Giacometti, M.; Duscher, G.G.; Ferroglio, E. Survey on tick-borne pathogens in ticks removed from humans in Northwestern Italy. Vet. Parasitol. Reg. Stud. Rep. 2019, 18. [Google Scholar] [CrossRef] [PubMed]
 - Madison-Antenucci, S.; Kramer, L.D.; Gebhardt, L.L.; Kauffman, E. Emerging Tick-Borne Diseases. Clin. Microbiol. Rev. 2020, 33. [Google Scholar] [CrossRef] [PubMed]
 - Beltrame, A.; Ruscio, M.; Arzese, A.; Rorato, G.; Negri, C.; Londero, A.; Crapis, M.; Scudeller, L.; Viale, P. Human granulocytic anaplasmosis in Northeastern Italy. Ann. N. Y. Acad. Sci. 2006, 1078, 106–109. [Google Scholar] [CrossRef] [PubMed]
 - Franzo, G.; Grassi, L.; Tucciarone, C.M.; Drigo, M.; Martini, M.; Pasotto, D.; Mondin, A.; Menandro, M.L. A wild circulation: High presence of Porcine circovirus 3 in different mammalian wild hosts and ticks. Transbound Emerg. Dis. 2019, 66, 1548–1557. [Google Scholar] [CrossRef]
 - Provincia di Belluno—Piano Faunistico Venatorio Provinciale. Available online: https://www.distrettivenatoribelluno.it/normative.html (accessed on 25 January 2021).
 - Regione Autonoma Friuli Venezia Giulia—Dati sui Censimenti e Piani di Abbattimento. Available online: http://www.regione.fvg.it/rafvg/cms/RAFVG/ambiente-territorio/tutela-ambiente-gestione-risorse-naturali/gestione-venatoria/FOGLIA9/ (accessed on 28 December 2020).
 - Mammiferi—Parco Regionale dei Colli Euganei. Available online: http://www.parcocollieuganei.com/pagina.php?id=30 (accessed on 25 January 2021).
 - Cringoli, G.; Iori, A.; Rinaldi, L.; Veneziano, V.; Genchi, C. Zecche. Mappe parassitologiche; Rolando Editore: Napoli, Italy, 2005; ISBN 3904144987. Available online: https://www.parassitologia.unina.it/ricerca/mappe.xhtml?page=5 (accessed on 25 January 2021).
 - Courtney, J.W.; Kostelnik, L.M.; Zeidner, N.S.; Massung, R.F. Multiplex real-time PCR for detection of Anaplasma phagocytophilum and Borrelia burgdorferi. J. Clin. Microbiol. 2004, 42, 3164–3168. [Google Scholar] [CrossRef]
 - Guillemi, E.C.; Tomassone, L.; Farber, M.D. Tick-borne Rickettsiales: Molecular tools for the study of an emergent group of pathogens. J. Microbiol. Methods 2015, 119, 87–97. [Google Scholar] [CrossRef]
 - Altschul, S.F.; Gish, W.; Miller, W.; Myers, E.W.; Lipman, D.J. Basic Local Alignment Search Tool. J. Mol. Biol. 1990, 215, 403–410. [Google Scholar] [CrossRef]
 - Katoh, K.; Standley, D.M. MAFFT Multiple Sequence Alignment Software Version 7: Improvements in performance and usability. Mol. Biol. Evol. 2013, 30, 772–780. [Google Scholar] [CrossRef] [PubMed]
 - Di Domenico, M.; Pascucci, I.; Curini, V.; Cocco, A.; Dall’Acqua, F.; Pompilii, C.; Cammà, C. Detection of Anaplasma phagocytophilum genotypes that are potentially virulent for human in wild ruminants and Ixodes ricinus in Central Italy. Ticks Tick. Borne. Dis. 2016, 7, 782–787. [Google Scholar] [CrossRef] [PubMed]
 - Weizhong, L.; Godzik, A. Cd-hit: A fast program for clustering and comparing large sets of protein or nucleotide sequences. Bioinform. Appl. Note 2006, 22, 1658–1659. [Google Scholar] [CrossRef]
 - Nguyen, L.-T.; Schmidt, H.A.; von Haeseler, A.; Minh, B.Q. IQ-TREE: A Fast and Effective Stochastic Algorithm for Estimating Maximum-Likelihood Phylogenies. Mol. Biol. Evol. 2015, 32, 268–274. [Google Scholar] [CrossRef] [PubMed]
 - Darriba, D.; Taboada, G.L.; Doallo, R.; Posada, D. jModelTest 2: More models, new heuristics and high-performance computing. Nat. Methods 2012, 9, 772. [Google Scholar] [CrossRef] [PubMed]
 - Razanske, I.; Rosef, O.; Radzijevskaja, J.; Bratchikov, M.; Griciuviene, L.; Paulauskas, A. Prevalence and co-infection with tick-borne Anaplasma phagocytophilum and Babesia spp. in red deer (Cervus elaphus) and roe deer (Capreolus capreolus) in Southern Norway. IJP Parasites Wildl. 2019, 8, 127–134. [Google Scholar] [CrossRef] [PubMed]
 - Ebani, V.V.; Cerri, D.; Fratini, F.; Ampola, M.; Andreani, E. Anaplasma phagocytophilum infection in a fallow deer (Dama dama) population in a preserve of central Italy. New Microbiol. 2007, 30, 161–165. [Google Scholar]
 - Ebani, V.V.; Bertelloni, F.; Cecconi, G.; Sgorbini, M.; Cerri, D. Zoonotic tick-borne bacteria among wild boars (Sus scrofa) in Central Italy. Asian Pacific J. Trop. Dis. 2017, 7, 141–143. [Google Scholar] [CrossRef]
 - Veronesi, F.; Galuppi, R.; Tampieri, M.P.; Bonoli, C.; Mammoli, R.; Fioretti, D.P. Prevalence of Anaplasma phagocytophilum in fallow deer (Dama dama) and feeding ticks from an Italy preserve. Res. Vet. Sci. 2011, 90, 40–43. [Google Scholar] [CrossRef]
 - Torina, A.; Alongi, A.; Naranjo, V.; Scimeca, S.; Nicosia, S.; Di Marco, V.; Caracappa, S.; Kocan, K.M.; De La Fuente, J. Characterization of Anaplasma infections in Sicily, Italy. Ann. N. Y. Acad. Sci. 2008, 1149, 90–93. [Google Scholar] [CrossRef] [PubMed]
 - Beninati, T.; Piccolo, G.; Rizzoli, A.; Genchi, C.; Bandi, C. Anaplasmataceae in wild rodents and roe deer from Trento Province (northern Italy). Eur. J. Clin. Microbiol. Infect. Dis. 2006, 25, 677–678. [Google Scholar] [CrossRef] [PubMed]
 - Ebani, V.V.; Rocchigiani, G.; Bertelloni, F.; Nardoni, S.; Leoni, A.; Nicoloso, S.; Mancianti, F. Molecular survey on the presence of zoonotic arthropod-borne pathogens in wild red deer (Cervus elaphus). Comp. Immunol. Microbiol. Infect. Dis. 2016, 47, 77–80. [Google Scholar] [CrossRef] [PubMed]
 - Menandro, M.L.; Martini, M.; Dotto, G.; Mondin, A.; Ziron, G.; Pasotto, D. Tick-borne zoonotic bacteria in fallow deer (Dama dama) in Euganean Hills Regional Park of Italy. Int. J. Infect. Dis. 2016, 53, 61. [Google Scholar] [CrossRef][Green Version]
 - Hornok, S.; Sugár, L.; Fernández de Mera, I.G.; de la Fuente, J.; Horváth, G.; Kovács, T.; Micsutka, A.; Gönczi, E.; Flaisz, B.; Takács, N.; et al. Tick- and fly-borne bacteria in ungulates: The prevalence of Anaplasma phagocytophilum, haemoplasmas and rickettsiae in water buffalo and deer species in Central Europe, Hungary. BMC Vet. Res. 2018, 14. [Google Scholar] [CrossRef] [PubMed]
 - Takumi, K.; Sprong, H.; Hofmeester, T.R. Impact of vertebrate communities on Ixodes ricinus-borne disease risk in forest areas. Parasit. Vectors 2019, 12. [Google Scholar] [CrossRef] [PubMed]
 - Dantas-Torres, F. Climate change, biodiversity, ticks and tick-borne diseases: The butterfly effect. Int. J. Parasitol. Parasites Wildl. 2015, 4, 452–461. [Google Scholar] [CrossRef]
 - Medlock, J.M.; Hansford, K.M.; Bormane, A.; Derdakova, M.; Estrada-Peña, A.; George, J.-C.; Golovljova, I.; Jaenson, T.G.T.; Jensen, J.-K.; Jensen, P.M.; et al. Driving forces for changes in geographical distribution of Ixodes ricinus ticks in Europe. Parasit. Vectors 2013, 6. [Google Scholar] [CrossRef]
 - Grech-Angelini, S.; Stachurski, F.; Vayssier-Taussat, M.; Devillers, E.; Casabianca, F.; Lancelot, R.; Moutailler, S. Tick-borne pathogens in ticks (Acari: Ixodidae) collected from various domestic and wild hosts in Corsica (France), a Mediterranean island environment. Transbound. Emerg. Dis. 2020, 67, 745–757. [Google Scholar] [CrossRef]
 - Ebani, V.V.; Bertelloni, F.; Turchi, B.; Filogari, D.; Cerri, D. Molecular survey of tick-borne pathogens in Ixodid ticks collected from hunted wild animals in Tuscany, Italy. Asian Pac. J. Trop. Med. 2015, 8, 714–717. [Google Scholar] [CrossRef]
 - Baráková, I.; Derdáková, M.; Selyemová, D.; Chvostáč, M.; Špitalská, E.; Rosso, F.; Collini, M.; Rosà, R.; Tagliapietra, V.; Girardi, M.; et al. Tick-borne pathogens and their reservoir hosts in northern Italy. Ticks Tick. Borne. Dis. 2018, 9, 164–170. [Google Scholar] [CrossRef] [PubMed]
 - Carpi, G.; Bertolotti, L.; Pecchioli, E.; Cagnacci, F.; Rizzoli, A. Anaplasma phagocytophilum groEL gene heterogeneity in Ixodes ricinus larvae feeding on roe deer in Northeastern Italy. Vector-borne Zoonotic Dis. 2009, 9, 179–184. [Google Scholar] [CrossRef] [PubMed]
 - Chisu, V.; Zobba, R.; Lecis, R.; Sotgiu, F.; Masala, G.; Foxi, C.; Pisu, D.; Alberti, A. GroEL typing and phylogeny of Anaplasma species in ticks from domestic and wild vertebrates. Ticks Tick. Borne. Dis. 2018, 9, 31–36. [Google Scholar] [CrossRef] [PubMed]
 - Piccolin, G.; Benedetti, G.; Doglioni, C.; Lorenzato, C.; Mancuso, S.; Papa, N.; Pitton, L.; Ramon, M.C.; Zasio, C.; Bertiato, G. A Study of the Presence of B. burgdorferi, Anaplasma (Previously Ehrlichia) phagocytophilum, Rickettsia, and Babesia in Ixodes ricinus collected within the territory of Belluno, Italy. Vector-borne Zoonotic Dis. 2006, 6, 24–31. [Google Scholar] [CrossRef]
 - Favia, G.; Cancrini, G.; Carfi, A.; Grazioli, D.; Lillini, E.; Iori, A. Molecular identification of Borrelia valaisiana and HGE-like Ehrlichia in Ixodes ricinus ticks sampled in north-eastern Italy: First report in Veneto region. Parassitologia 2001, 43, 143–146. [Google Scholar] [CrossRef]
 - Mantelli, B.; Pecchioli, E.; Hauffe, H.C.; Rosà, R.; Rizzoli, A. Prevalence of Borrelia burgdorferi s.l. and Anaplasma phagocytophilum in the wood tick Ixodes ricinus in the Province of Trento, Italy. Eur. J. Clin. Microbiol. Infect. Dis. 2006, 25, 737–739. [Google Scholar] [CrossRef]
 - Capelli, G.; Ravagnan, S.; Montarsi, F.; Ciocchetta, S.; Cazzin, S.; Porcellato, E.; Babiker, A.M.; Cassini, R.; Salviato, A.; Cattoli, G.; et al. Occurrence and identification of risk areas of Ixodes ricinus-borne pathogens: A cost-effectiveness analysis in north-eastern Italy. Parasit. Vectors 2012, 5. [Google Scholar] [CrossRef]
 - Víchová, B.; Majláthová, V.; Nováková, M.; Majláth, I.; Čurlík, J.; Bona, M.; Komjáti-Nagyová, M.; Peťko, B. PCR detection of re-emerging tick-borne pathogen, Anaplasma phagocytophilum, in deer ked (Lipoptena cervi) a blood-sucking ectoparasite of cervids. Biologia 2011, 66, 1082–1086. [Google Scholar] [CrossRef]
 - Hrazdilová, K.; Lesiczka, P.M.; Bardoň, J.; Vyroubalová, Š.; Šimek, B.; Zurek, L.; Modrý, D. Wild boar as a potential reservoir of zoonotic tick-borne pathogens. Ticks Tick. Borne. Dis. 2021, 12. [Google Scholar] [CrossRef]
 - Remesar, S.; Díaz, P.; Prieto, A.; García-Dios, D.; Fernández, G.; López, C.M.; Panadero, R.; Díez-Baños, P.; Morrondo, P. Prevalence and molecular characterization of Anaplasma phagocytophilum in roe deer (Capreolus capreolus) from Spain. Ticks Tick. Borne. Dis. 2020, 11. [Google Scholar] [CrossRef]
 - Jouglin, M.; Chagneau, S.; Faille, F.; Verheyden, H.; Bastian, S.; Malandrin, L. Detecting and characterizing mixed infections with genetic variants of Anaplasma phagocytophilum in roe deer (Capreolus capreolus) by developing an ankA cluster-specific nested PCR. Parasit. Vectors 2017, 10. [Google Scholar] [CrossRef] [PubMed]
 - Hoepler, W.; Markowicz, M.; Schoetta, A.-M.; Zoufaly, A.; Stanek, G.; Wenisch, C. Molecular diagnosis of autochthonous human anaplasmosis in Austria—An infectious diseases case report. BMC Infect. Dis. 2020, 20. [Google Scholar] [CrossRef] [PubMed]
 

| Biomolecular Method | Target Gene | Primer | Nucleotide Sequence 5′–3′ | Reference | 
|---|---|---|---|---|
| Real-time PCR | msp2 | ApMSP2f | ATGGAAGGTAGTGTTGGTTATGGTATT | [33] | 
| ApMSP2r | TTGGTCTTGAAGCGCTCGTA | - | ||
| ApMSP2p | HEX-TGGTGCCAGGGTTGAGCTTGAGATTG-BHQ1 | - | ||
| PCR | groEL | groEL643f | ACTGATGGTATGCARTTTGAYCG | [34] | 
| groEL1236r | TCTTTRCGTTCYTTMACYTCAACTTC | - | 
| Sample Features | Roe Deer Pos/N Prevalence  | Red Deer Pos/N Prevalence  | Mouflon Pos/N Prevalence  | Alpine Chamois Pos/N Prevalence  | Fallow Deer Pos/N Prevalence  | Wild Boar Pos/N Prevalence  | |
|---|---|---|---|---|---|---|---|
| Ungulate | 68/74 (91.9%) | 34/39 (87.2%) | 6/8 (75.0%) | 7/9 (77.8%) | 3/3 (100%) | 2/55 (3.6%) | |
| Gender | Female | 22/24 (91.7%) | 14/15 (93.3%) | 3/3 (100%) | 1/2 (50.0%) | 1/1 (100%) | 1/20 (5%) | 
| Male | 46/50 (92%) | 20/24 (83.3%) | 3/5 (60.0%) | 6/7 (85.71%) | 2/2 (100%) | 1/35 (2.9%) | |
| Age * | <1 year | 25/26 (96.2%) | 10/11 (90.9%) | 2/2 (100%) | 2/2 (100%) | 1/1 (100%) | 1/25 (4.0%) | 
| >1 year | 41/46 (89.1%) | 23/27 (85.2%) | 4/6 (66.7%) | 5/7 (71.4%) | 2/2 (100%) | 0/28 (0%) | |
| Season | Spring | 6/7 (85.71%) | 1/1 (100%) | - | - | - | 1/18 (5.6%) | 
| Summer | 38/42 (90.5%) | 8/9 (88.9%) | 1/1 (100%) | 2/3 (66.7%) | 1/1 (100%) | 0/18 (0%) | |
| Autumn | 20/21 (95.2%) | 22/26 (84.6%) | 5/7 (71.4%) | 4/5 (80.0%) | 2/2 (100%) | 0/13 (0%) | |
| Winter | 4/4 (100%) | 3/3 (100%) | - | 1/1 (100%) | - | 1/6 (16.7%) | |
| Area | EHR Park | - | - | - | - | 3/3 (100%) | 0/14 (0%) | 
| Veneto Alps | 23/24 (95.8%) | 19/22 (86.4%) | 3/4 (75.0%) | - | - | 2/12 (16.7%) | |
| FVG Alps | 45/50 (90%) | 1/17 (5.9%) | 3/4 (75.0%) | 7/9 (77.8%) | - | 0/29 (0%) | |
| Sample Features | Tick Infection:  Neg. (N = 69)  | Tick Infection:  Pos. (N = 120)  | |
|---|---|---|---|
| Host Species | Roe deer | 35/69 (50.7%) | 75/120 (62.5%) | 
| Red deer | 5/69 (7.2%) | 37/120 (30.8%) | |
| Mouflon | 4/69 (5.8%) | 6/120 (5.0%) | |
| Alpine chamois | 1/69 (1.4%) | 0/120 (0.0%) | |
| Fallow deer | 2/69 (2.9%) | 2/120 (1.7%) | |
| Wild boar | 22/69 (31.9%) | 0/120 (0.0%) | |
| Host Infection | Neg. | 28/69 (40.6%) | 12/120 (10.0%) | 
| Pos. | 41/69 (59.4%) | 108/120 (90.0%) | |
| Tick Sex | Female | 43/69 (62.3%) | 102/120 (85.0%) | 
| Male | 26/69 (37.7%) | 18/120 (15.0%) | |
Publisher’s Note: MDPI stays neutral with regard to jurisdictional claims in published maps and institutional affiliations.  | 
© 2021 by the authors. Licensee MDPI, Basel, Switzerland. This article is an open access article distributed under the terms and conditions of the Creative Commons Attribution (CC BY) license (http://creativecommons.org/licenses/by/4.0/).
Share and Cite
Grassi, L.; Franzo, G.; Martini, M.; Mondin, A.; Cassini, R.; Drigo, M.; Pasotto, D.; Vidorin, E.; Menandro, M.L. Ecotyping of Anaplasma phagocytophilum from Wild Ungulates and Ticks Shows Circulation of Zoonotic Strains in Northeastern Italy. Animals 2021, 11, 310. https://doi.org/10.3390/ani11020310
Grassi L, Franzo G, Martini M, Mondin A, Cassini R, Drigo M, Pasotto D, Vidorin E, Menandro ML. Ecotyping of Anaplasma phagocytophilum from Wild Ungulates and Ticks Shows Circulation of Zoonotic Strains in Northeastern Italy. Animals. 2021; 11(2):310. https://doi.org/10.3390/ani11020310
Chicago/Turabian StyleGrassi, Laura, Giovanni Franzo, Marco Martini, Alessandra Mondin, Rudi Cassini, Michele Drigo, Daniela Pasotto, Elena Vidorin, and Maria Luisa Menandro. 2021. "Ecotyping of Anaplasma phagocytophilum from Wild Ungulates and Ticks Shows Circulation of Zoonotic Strains in Northeastern Italy" Animals 11, no. 2: 310. https://doi.org/10.3390/ani11020310
APA StyleGrassi, L., Franzo, G., Martini, M., Mondin, A., Cassini, R., Drigo, M., Pasotto, D., Vidorin, E., & Menandro, M. L. (2021). Ecotyping of Anaplasma phagocytophilum from Wild Ungulates and Ticks Shows Circulation of Zoonotic Strains in Northeastern Italy. Animals, 11(2), 310. https://doi.org/10.3390/ani11020310
        
                                                
