The Effects of Non-Fiber Carbohydrate Content and Forage Type on Rumen Microbiome of Dairy Cows
Abstract
Simple Summary
Abstract
1. Introduction
2. Materials and Methods
2.1. Experimental Design
2.2. Sample Collection and Measurements
2.3. Rumen Microbial DNA Extraction and 16S rRNA Gene Sequencing
2.4. Bioinformatic Processing and Taxonomic Annotation
2.5. Analysis of Microbial Variation and Functional Prediction, and Statistical Analysis
3. Results
3.1. Structure of Dominant Rumen Bacterial Communities
3.2. Rumen Bacterial Diversity Compared between Cows Fed Three Different Diets
3.3. Differential Rumen Bacterial Taxa and Enzyme Activities from Cows Fed Different Diets
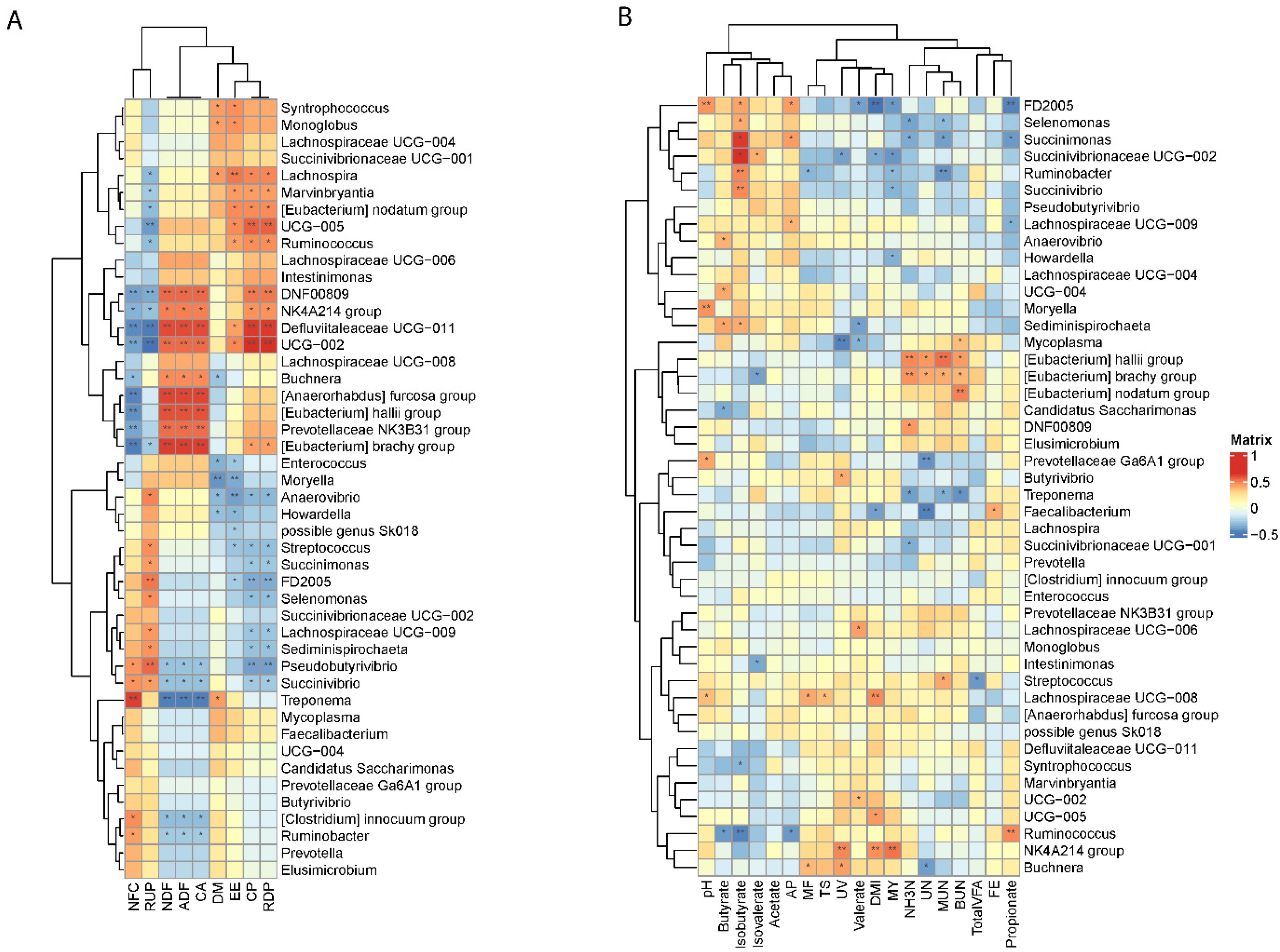
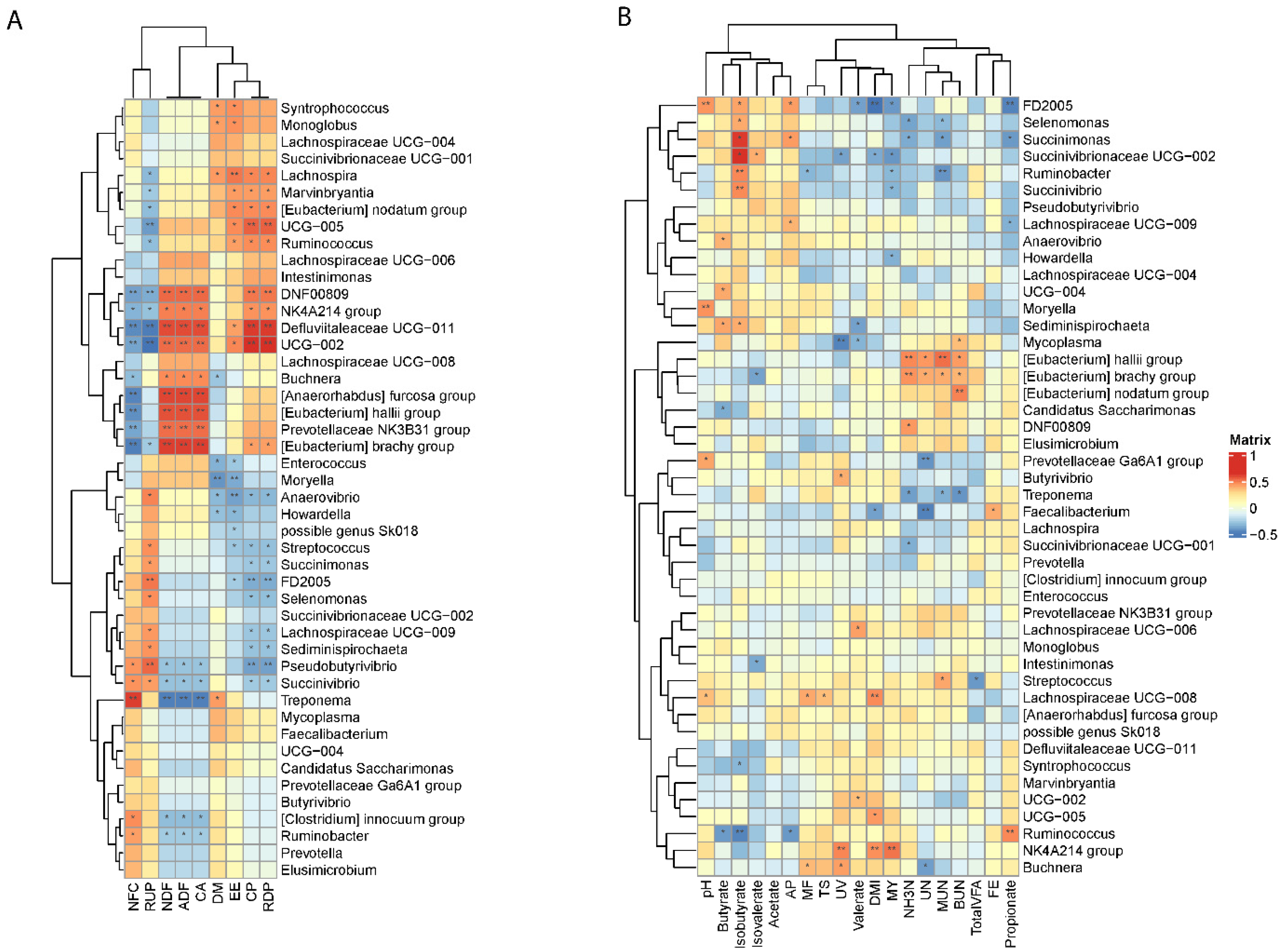
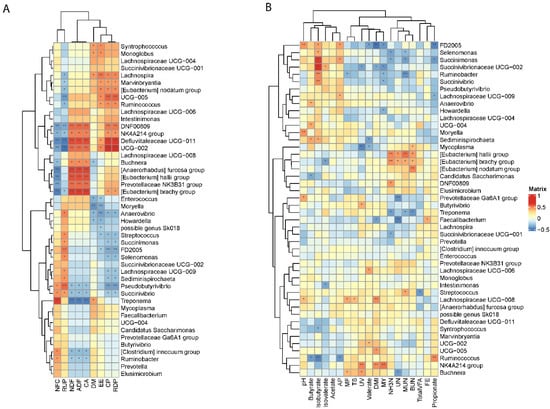
3.4. Correlation of Nutrient Ingredients, Physiological Indexes and Rumen Fermentation with Bacterial Communities
3.5. Functional Prediction and Microbial Metabolism under the Effect of Dietary Treatment
4. Discussion
4.1. Effect of Plant Sources and Nutritional Composition on Rumen Microbial Diversity
4.2. NFC Composition as Important Factor Affecting Rumen Microbial Composition and Carbohydrate Metabolism
4.3. NFC Supplementation Shifts Rumen Microbial Metabolism towards Amino Acids Biosynthesis
4.4. AH-Based Diet Was Beneficial for Microbial Synthesis of Vitamin B12
5. Conclusions
Supplementary Materials
Author Contributions
Funding
Institutional Review Board Statement
Data Availability Statement
Acknowledgments
Conflicts of Interest
References
- Knips, V. Developing Countries and the Global Dairy Sector Part I: Global Overview. 2005. Available online: https://www.fao.org/3/bp204e/bp204e.pdf (accessed on 1 December 2005).
- Walli, T.K.; Garg, M.G.; Makkar, H.P.S. Crop Residue Based Densified Total Mixed Ration—A User-Friendly Approach to Utilise Food Crop By-Products for Ruminant Production; FAO Animal Production and Health Paper: Rome, Italy, 2012; No. 172. [Google Scholar]
- Jiang, Y.; Zhang, J.; Nan, Z.; Wang, L. Competitiveness analysis of alfalfa international trade in China. Pratacult. Sci. 2016, 33, 322–329. [Google Scholar]
- Zhu, W.; Fu, Y.; Wang, B.; Wang, C.; Ye, J.A.; Wu, Y.N.; Liu, J.-X. Effects of dietary forage sources on rumen microbial protein synthesis and milk performance in early lactating dairy cows. J. Dairy Sci. 2013, 96, 1727–1734. [Google Scholar] [CrossRef] [PubMed]
- Wang, B.; Mao, S.Y.; Yang, H.J.; Wu, Y.M.; Wang, J.K.; Li, S.L.; Shen, Z.M.; Liu, J.X. Effects of alfalfa and cereal straw as a forage source on nutrient digestibility and lactation performance in lactating dairy cows. J. Dairy Sci. 2014, 97, 7706–7715. [Google Scholar] [CrossRef]
- Shabi, Z.; Arieli, A.; Bruckental, I.; Aharoni, Y.; Zamwel, S.; Bor, A.; Tagari, H. Effect of the Synchronization of the Degradation of Dietary Crude Protein and Organic Matter and Feeding Frequency on Ruminal Fermentation and Flow of Digesta in the Abomasum of Dairy Cows. J. Dairy Sci. 1998, 81, 1991–2000. [Google Scholar] [CrossRef]
- Thomas, P.C. Microbial protein synthesis. Proc. Nutr. Soc. 1973, 32, 85–91. [Google Scholar] [CrossRef]
- Wei, Z.H.; Zhang, B.X.; Liu, J.X. Effects of the dietary nonfiber carbohydrate content on lactation performance, rumen fermentation, and nitrogen utilization in mid-lactation dairy cows receiving corn stover. J. Anim. Sci. Biotechnol. 2018, 9, 20. [Google Scholar] [CrossRef] [PubMed]
- Newbold, C.J.; Ramos-Morales, E. Review: Ruminal microbiome and microbial metabolome: Effects of diet and ruminant host. Animal 2020, 14 (Suppl. 1), s78–s86. [Google Scholar] [CrossRef] [PubMed]
- NRC. Nutrient Requirements of Dairy Cattle; National Academies Press: Washington, DC, USA, 2001. [Google Scholar]
- Shen, J.S.; Chai, Z.; Song, L.J.; Liu, J.X.; Wu, Y.M. Insertion depth of oral stomach tubes may affect the fermentation parameters of ruminal fluid collected in dairy cows. J. Dairy Sci. 2012, 95, 5978–5984. [Google Scholar] [CrossRef]
- Bailey, M.J.; Biely, P.; Poutanen, K. Interlaboratory testing of methods for assay of xylanase activity. J. Biotechnol. 1992, 23, 257–270. [Google Scholar] [CrossRef]
- Wang, Y.; Qian, P.Y. Conservative Fragments in Bacterial 16S rRNA Genes and Primer Design for 16S Ribosomal DNA Amplicons in Metagenomic Studies. PLoS ONE 2009, 4, e7401. [Google Scholar] [CrossRef]
- Martin, M. Cutadapt removes adapter sequences from high-throughput sequencing reads. EMBnet J. 2011, 17, 10–12. [Google Scholar] [CrossRef]
- Callahan, B.J.; Mcmurdie, P.J.; Rosen, M.J.; Han, A.W.; Johnson, A.J.; Holmes, S.P. DADA2: High-resolution sample inference from Illumina amplicon data. Nat. Methods. 2016, 13, 581–583. [Google Scholar] [CrossRef] [PubMed]
- Quast, C.; Pruesse, E.; Yilmaz, P.; Gerken, J.; Schweer, T.; Yarza, P.; Peplies, J.; Glöckner, F.O. The SILVA ribosomal RNA gene database project: Improved data processing and web-based tools. Nucleic Acids Res. 2013, 41, D590–D596. [Google Scholar] [CrossRef] [PubMed]
- Price, M.N.; Dehal, P.S.; Arkin, A.P. FastTree: Computing Large Minimum Evolution Trees with Profiles instead of a Distance Matrix. Mol. Biol. Evol. 2009, 26, 1641–1650. [Google Scholar] [CrossRef]
- Toth, F.; Frank, N.; Elliott, S.B.; Geor, R.J.; Boston, R.C. MUSCLE: Multiple sequence alignment with high accuracy and high throughput. Nucleic Acids Res. 2004, 32, 1792–1797. [Google Scholar] [CrossRef]
- R Core Team. R: A Language and Environment for Statistical Computing. 2021. Available online: https://www.r-project.org (accessed on 10 November 2021).
- McMurdie, P.J.; Holmes, S. Phyloseq: An R Package for Reproducible Interactive Analysis and Graphics of Microbiome Census Data. PLoS ONE 2013, 8, e61217. [Google Scholar] [CrossRef]
- De Mendiburu, F. Agricolae: Statistical Procedures for Agricultural Research. 2019. Available online: https://cran.r-project.org/web/packages/agricolae/index.html (accessed on 10 November 2021).
- Dixon, P. VEGAN, a package of R functions for community ecology. J. Veg. Sci. 2003, 14, 927–930. [Google Scholar] [CrossRef]
- Segata, N.; Izard, J.; Waldron, L.; Gevers, D.; Miropolsky, L.; Garrett, W.S.; Huttenhower, C. Metagenomic biomarker discovery and explanation. Genome Biol. 2011, 12, R60. [Google Scholar] [CrossRef]
- Mandal, S.; Van Treuren, W.; White, R.A.; Eggesbø, M.Å.; Knight, R.T.; Peddada, S.D. Analysis of composition of microbiomes: A novel method for studying microbial composition. Microb. Ecol. Health Dis. 2015, 26, 27663. [Google Scholar] [CrossRef] [PubMed]
- Kolde, R. Pheatmap: Pretty Heatmaps. 2018. Available online: http://github.com/raivokolde/pheatmap (accessed on 10 November 2021).
- Dray, S.; Dufour, A.-B. Theade4Package: Implementing the Duality Diagram for Ecologists. J. Stat. Softw. 2007, 22, 1–20. [Google Scholar] [CrossRef]
- Douglas, G.M.; Maffei, V.J.; Zaneveld, J.R.; Yurgel, S.N.; Brown, J.R.; Taylor, C.M.; Huttenhower, C.; Langille, M.G.I. PICRUSt2 for prediction of metagenome functions. Nat. Biotechnol. 2020, 38, 685–688. [Google Scholar] [CrossRef]
- Parks, D.H.; Tyson, G.W.; Hugenholtz, P.; Beiko, R.G. STAMP: Statistical analysis of taxonomic and functional profiles. Bioinformatics 2014, 30, 3123–3124. [Google Scholar] [CrossRef]
- Kim, C.C.; Kelly, W.J.; Patchett, M.L.; Tannock, G.W.; Jordens, Z.; Stoklosinski, H.M.; Taylor, J.W.; Sims, I.M.; Bell, T.J.; Rosendale, D.I. Monoglobus pectinilyticus gen. nov., sp. nov., a pectinolytic bacterium isolated from human faeces. Int. J. Syst. Evol. Microbiol. 2017, 67, 4992–4998. [Google Scholar] [CrossRef] [PubMed]
- Duskova, D.; Marounek, M. Fermentation of pectin and glucose, and activity of pectin-degrading enzymes in the rumen bacterium Lachnospira multiparus. Lett. Appl. Microbiol. 2001, 33, 159–163. [Google Scholar] [CrossRef]
- Weimer, P.J. Redundancy, resilience, and host specificity of the ruminal microbiota: Implications for engineering improved ruminal fermentations. Front. Microbiol. 2015, 6, 296. [Google Scholar] [CrossRef]
- Hall, M.B.; Hoover, W.H.; Jennings, J.P.; Webster, T.K.M. A method for partitioning neutral detergent-soluble carbohydrates. J. Sci. Food Agr. 1999, 79, 2079–2086. [Google Scholar] [CrossRef]
- Van Soest, P.J. Nutritional Ecology of the Ruminant, 2nd ed.; Cornell University Press: Ithaca, NY, USA, 1994. [Google Scholar]
- Martin, N.; Mertens, D. Reinventing alfalfa for dairy cattle and novel uses. In Proceedings: California Alfalfa and Forage Symposium; Citeseer: Princeton, NJ, USA, 2005; pp. 12–14. [Google Scholar]
- Carpita, N.C.; Gibeaut, D.M. Structural models of primary cell walls in flowering plants: Consistency of molecular structure with the physical properties of the walls during growth. Plant J. 1993, 3, 1–30. [Google Scholar] [CrossRef]
- Leiva, E.; Hall, M.B.; Van Horn, H.H. Performance of Dairy Cattle Fed Citrus Pulp or Corn Products as Sources of Neutral Detergent-Soluble Carbohydrates. J. Dairy Sci. 2000, 83, 2866–2875. [Google Scholar] [CrossRef]
- Zhao, X.H.; Liu, C.J.; Liu, Y.; Li, C.Y.; Yao, J.H. Effects of replacing dietary starch with neutral detergent-soluble fibre on ruminal fermentation, microbial synthesis and populations of ruminal cellulolytic bacteria using the rumen simulation technique (RUSITEC). J. Anim. Physiol. Anim. Nutr. 2012, 97, 1161–1169. [Google Scholar] [CrossRef]
- Huhtanen, P. The effects of barley, unmolassed sugar-beet pulp and molasses supplements on organic matter, nitrogen and fibre digestion in the rumen of cattle given a silage diet. Anim. Feed. Sci. Technol. 1988, 20, 259–278. [Google Scholar] [CrossRef]
- Kim, S.C.; Adesogan, A.T.; Arthington, J.D. Optimizing nitrogen utilization in growing steers fed forage diets supplemented with dried citrus pulp. J. Anim. Sci. 2007, 85, 2548–2555. [Google Scholar] [CrossRef] [PubMed]
- Wolin, M.J.; Miller, T.L.; Collins, M.D.; Lawson, P.A. Formate-Dependent Growth and Homoacetogenic Fermentation by a Bacterium from Human Feces: Description of Bryantella formatexigens gen. nov., sp. nov. Appl. Environ. Microbiol. 2003, 69, 6321–6326. [Google Scholar] [CrossRef] [PubMed]
- Dore, J.; Bryant, M.P. Metabolism of One-Carbon Compounds by the Ruminal Acetogen Syntrophococcus sucromutans. Appl. Environ. Microbiol. 1990, 56, 984–989. [Google Scholar] [CrossRef]
- Akin, D. Biological structure of lignocellulose and its degradation in the rumen. Anim. Feed. Sci. Technol. 1988, 21, 295–310. [Google Scholar] [CrossRef]
- Huws, S.A.; Edwards, J.E.; Creevey, C.; Stevens, P.R.; Lin, W.; Girdwood, S.E.; Pachebat, J.; Kingston-Smith, A.H. Temporal dynamics of the metabolically active rumen bacteria colonizing fresh perennial ryegrass. FEMS Microbiol. Ecol. 2015, 92, fiv137. [Google Scholar] [CrossRef]
- Pettipher, G.L.; Latham, M.J. Characteristics of Enzymes Produced by Ruminococcus flavefaciens which Degrade Plant Cell Walls. Microbiology 1979, 110, 21–27. [Google Scholar] [CrossRef]
- Gradel, C.M.; Dehority, B. Fermentation of isolated pectin and pectin from intact forages by pure cultures of rumen bacteria. Appl. Microbiol. 1972, 23, 332–340. [Google Scholar] [CrossRef] [PubMed]
- Zhao, X.H.; Gong, J.M.; Zhou, S.; Fu, C.B.; Liu, C.J.; Xu, L.J.; Pan, K.; Qu, M.R. Effects of Degradable Protein and Non-Fibre Carbohydrates on Microbial Growth and Fermentation in the Rumen Simulating Fermenter (Rusitec). Ital. J. Anim. Sci. 2015, 14, 220–225. [Google Scholar] [CrossRef][Green Version]
- Calsamiglia, S.; Blanch, M.; Ferret, A.; Moya, D. Is subacute ruminal acidosis a pH related problem? Causes and tools for its control. Anim. Feed. Sci. Technol. 2012, 172, 42–50. [Google Scholar] [CrossRef]
- Bach, A.; Calsamiglia, S.; Stern, M.D. Nitrogen Metabolism in the Rumen. J. Dairy Sci. 2005, 88, E9–E21. [Google Scholar] [CrossRef]
- Cook, A.R.; Riley, P.W.; Murdoch, H.; Evans, P.; McDonald, I. Howardella ureilytica gen. nov., sp. nov., a Gram-positive, coccoid-shaped bacterium from a sheep rumen. Int. J. Syst. Evol. Microbiol. 2007, 57, 2940–2945. [Google Scholar] [CrossRef] [PubMed]
- Liu, J.; Pu, Y.-Y.; Xie, Q.; Wang, J.-K.; Liu, J.-X. Pectin Induces an In Vitro Rumen Microbial Population Shift Attributed to the Pectinolytic Treponema Group. Curr. Microbiol. 2015, 70, 67–74. [Google Scholar] [CrossRef] [PubMed]
- Jackson, M.J.; Beaudet, A.L.; O’Brien, W.E. Mammalian Urea Cycle Enzymes. Annu. Rev. Genet. 1986, 20, 431–464. [Google Scholar] [CrossRef] [PubMed]
- Serventi, F.; Ramazzina, I.; Lamberto, I.; Puggioni, V.; Gatti, R.; Percudani, R. Chemical Basis of Nitrogen Recovery through the Ureide Pathway: Formation and Hydrolysis of S-Ureidoglycine in Plants and Bacteria. ACS Chem. Biol. 2010, 5, 203–214. [Google Scholar] [CrossRef]
- McDowell, L.R. Vitamins in Animal and Human Nutrition; Iowa State University Press: Iowa City, IA, USA, 2000. [Google Scholar]
- Brewer, K.; Maylin, G.; Fenger, C.; Tobin, T. Cobalt use and regulation in horseracing: A review. Comp. Exerc. Physiol. 2016, 12, 1–10. [Google Scholar] [CrossRef]
- Girard, C.; Matte, J. Effects of Intramuscular Injections of Vitamin B12 on Lactation Performance of Dairy Cows Fed Dietary Supplements of Folic Acid and Rumen-Protected Methionine. J. Dairy Sci. 2005, 88, 671–676. [Google Scholar] [CrossRef]
- Preynat, A.; Lapierre, H.; Thivierge, M.C.; Palin, M.F.; Matte, J.J.; DesRochers, A.; Girard, C.L. Influence of methionine supply on the response of lactational performance of dairy cows to supplementary folic acid and vitamin B12. J. Dairy Sci. 2009, 92, 1685–1695. [Google Scholar] [CrossRef] [PubMed]
- Bakken, A.K.; Synnes, O.M.; Hansen, S. Nitrogen fixation by red clover as related to the supply of Cobalt and Molybdenum from some Norwegian soils. Acta Agric. Scand. Sect. B 2004, 54, 97–101. [Google Scholar] [CrossRef]
- Akins, M.S.; Bertics, S.J.; Socha, M.T.; Shaver, R.D. Effects of cobalt supplementation and vitamin B12 injections on lactation performance and metabolism of Holstein dairy cows. J. Dairy Sci. 2013, 96, 1755–1768. [Google Scholar] [CrossRef] [PubMed]
- Beaudet, V.; Gervais, R.; Graulet, B.; Nozière, P.; Doreau, M.; Fanchone, A.; Castagnino, D.D.S.; Girard, C.L. Effects of dietary nitrogen levels and carbohydrate sources on apparent ruminal synthesis of some B vitamins in dairy cows. J. Dairy Sci. 2016, 99, 2730–2739. [Google Scholar] [CrossRef] [PubMed]
- López-Alonso, M. Trace Minerals and Livestock: Not Too Much Not Too Little. ISRN Vet. Sci. 2012, 2012, 704825. [Google Scholar] [CrossRef] [PubMed]







| Diversity Index | Treatment 1 | SEM | p Value | ||
|---|---|---|---|---|---|
| AH | L-NFC | H-NFC | |||
| Observed species | 1483 | 1485 | 1453 | 22.0 | 0.53 |
| Chao1 | 1668 | 1619 | 1619 | 29.7 | 0.41 |
| Shannon | 8.30 | 8.31 | 8.25 | 0.07 | 0.79 |
| Simpson | 0.9900 | 0.9907 | 0.9903 | 0.0009 | 0.87 |
| Enzyme Activity (U/mL) | Treatment 1 | SEM | p Value | ||
|---|---|---|---|---|---|
| AH | L-NFC | H-NFC | |||
| CMCase 2 | 0.383 a | 0.366 a | 0.294 b | 0.017 | <0.01 |
| Xylanase | 1.557 a | 1.639 a | 1.352 b | 0.069 | 0.039 |
Publisher’s Note: MDPI stays neutral with regard to jurisdictional claims in published maps and institutional affiliations. |
© 2021 by the authors. Licensee MDPI, Basel, Switzerland. This article is an open access article distributed under the terms and conditions of the Creative Commons Attribution (CC BY) license (https://creativecommons.org/licenses/by/4.0/).
Share and Cite
Wei, Z.; Xie, X.; Xue, M.; Valencak, T.G.; Liu, J.; Sun, H. The Effects of Non-Fiber Carbohydrate Content and Forage Type on Rumen Microbiome of Dairy Cows. Animals 2021, 11, 3519. https://doi.org/10.3390/ani11123519
Wei Z, Xie X, Xue M, Valencak TG, Liu J, Sun H. The Effects of Non-Fiber Carbohydrate Content and Forage Type on Rumen Microbiome of Dairy Cows. Animals. 2021; 11(12):3519. https://doi.org/10.3390/ani11123519
Chicago/Turabian StyleWei, Zihai, Xiao Xie, Mingyuan Xue, Teresa G. Valencak, Jianxin Liu, and Huizeng Sun. 2021. "The Effects of Non-Fiber Carbohydrate Content and Forage Type on Rumen Microbiome of Dairy Cows" Animals 11, no. 12: 3519. https://doi.org/10.3390/ani11123519
APA StyleWei, Z., Xie, X., Xue, M., Valencak, T. G., Liu, J., & Sun, H. (2021). The Effects of Non-Fiber Carbohydrate Content and Forage Type on Rumen Microbiome of Dairy Cows. Animals, 11(12), 3519. https://doi.org/10.3390/ani11123519

