Piglet Viability: A Review of Identification and Pre-Weaning Management Strategies
Abstract
Simple Summary
Abstract
1. Introduction
2. Materials and Methods
2.1. Birth Weight (BW)
2.2. Novel Predictors
2.3. Colostrum Intake
2.4. Piglet Body Temperature
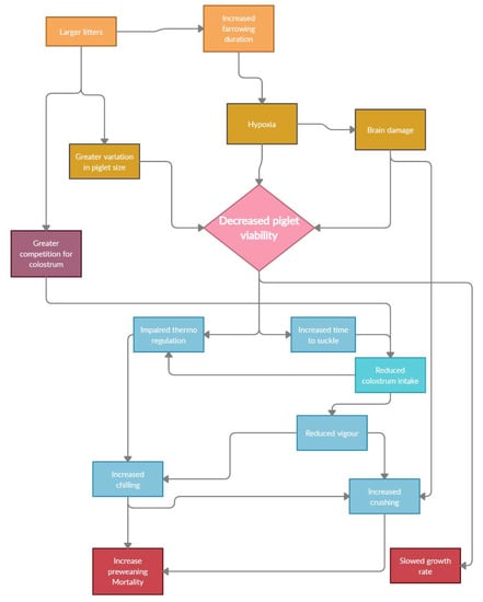
3. Contributing Factors to Low Viability
3.1. Selection for Larger Litters
3.2. Farrowing Induction
3.3. Transition into Parturition
4. Management Strategies for Improving Piglet Survival
4.1. Sow-Specific Diets
4.2. Interventions at Farrowing
4.3. Management during the First 24 h Post-Partum
5. Conclusions/Summary
Author Contributions
Funding
Institutional Review Board Statement
Data Availability Statement
Acknowledgments
Conflicts of Interest
References
- Tuchscherer, M.; Puppe, B.; Tuchscherer, A.; Tiemann, U. Early identification of neonates at risk: Traits of newborn piglets with respect to survival. Theriogenology 2000, 54, 371–388. [Google Scholar] [CrossRef]
- Kirkden, R.D.; Broom, D.M.; Andersen, I.L. Piglet mortality: The impact of induction of farrowing using prostaglandins and oxytocin. Anim. Reprod. Sci. 2013, 138, 14–24. [Google Scholar] [CrossRef]
- Edwards, S.A. Perinatal mortality in the pig: Environmental or physiological solutions? Livest. Prod. Sci. 2002, 78, 3–12. [Google Scholar] [CrossRef]
- Pandolfi, F.; Edwards, S.A.; Robert, F.; Kyriazakis, I. Risk factors associated with the different categories of piglet perinatal mortality in French farms. Prev. Vet. Med. 2017, 137, 1–12. [Google Scholar] [CrossRef]
- Merriam-Webster. Merriam-Webster “Viability”. Available online: https://www.merriam-webster.com/dictionary/viability (accessed on 5 February 2021).
- Quiniou, N.; Dagorn, J.; Gaudré, D. Variation of piglets’ birth weight and consequences on subsequent performance. Livest. Prod. Sci. 2002, 78, 63–70. [Google Scholar] [CrossRef]
- Riddersholm, K.V.; Bahnsen, I.; Bruun, T.S.; de Knegt, L.V.; Amdi, C. Identifying Risk Factors for Low Piglet Birth Weight, High Within-Litter Variation and Occurrence of Intrauterine Growth-Restricted Piglets in Hyperprolific Sows. Animals 2021, 11, 2731. [Google Scholar] [CrossRef]
- Arango, J.; Misztal, I.; Tsuruta, S.; Culbertson, M.; Holl, J.; Herring, W. Genetic study of individual preweaning mortality and birth weight in Large White piglets using threshold-linear models. Livest. Sci. 2006, 101, 208–218. [Google Scholar] [CrossRef]
- Koketsu, Y.; Iida, R.; Piñeiro, C. A 10-year trend in piglet pre-weaning mortality in breeding herds associated with sow herd size and number of piglets born alive. Porc. Health Manag. 2021, 7, 4–12. [Google Scholar] [CrossRef]
- Gondret, F.; Lefaucheur, L.; Louveau, I.; Lebret, B.; Pichodo, X.; Le Cozler, Y. Influence of piglet birth weight on postnatal growth performance, tissue lipogenic capacity and muscle histological traits at market weight. Livest. Prod. Sci. 2005, 93, 137–146. [Google Scholar] [CrossRef]
- Paredes, S.; Jansman, A.; Verstegen, M.; Awati, A.; Buist, W.; Den Hartog, L.; van Hees, H.; Quiniou, N.; Hendriks, W.; Gerrits, W. Analysis of factors to predict piglet body weight at the end of the nursery phase. J. Anim. Sci. 2012, 90, 3243–3251. [Google Scholar] [CrossRef]
- Panzardi, A.; Bernardi, M.L.; Mellagi, A.P.; Bierhals, T.; Bortolozzo, F.P.; Wentz, I. Newborn piglet traits associated with survival and growth performance until weaning. Prev. Vet. Med. 2013, 110, 206–213. [Google Scholar] [CrossRef]
- Decaluwé, R.; Maes, D.; Wuyts, B.; Cools, A.; Piepers, S.; Janssens, G.P.J. Piglets’ colostrum intake associates with daily weight gain and survival until weaning. Livest. Sci. 2014, 162, 185–192. [Google Scholar] [CrossRef]
- Feldpausch, J.; Jourquin, J.; Bergstrom, J.; Bokenkroger, C.; Nelssen, J.L.; Ritter, M.; Davis, D.L.; Gonzalez, J.M. Birth weight threshold for identifying piglets at-risk for preweaning mortality. J. Anim. Sci. 2016, 94, 34. [Google Scholar] [CrossRef][Green Version]
- Beaulieu, A.D.; Aalhus, J.L.; Williams, N.H.; Patience, J.F. Impact of piglet birth weight, birth order, and litter size on subsequent growth performance, carcass quality, muscle composition, and eating quality of pork. J. Anim. Sci. 2010, 88, 2767–2778. [Google Scholar] [CrossRef]
- Baschat, A.; Galan, H. Fetal Growth Restriction. In Gabbe’s Obstetrics: Normal and Problem Pregnancies, 8th ed.; Elsevier: Philadelphia, PA, USA, 2020; Volume 1, pp. 555–585. [Google Scholar]
- Amdi, C.; Klarlund, M.V.; Hales, J.; Thymann, T.; Hansen, C.F. Intrauterine growth-restricted piglets have similar gastric emptying rates but lower rectal temperatures and altered blood values when compared with normal-weight piglets at birth. J. Anim. Sci. 2016, 94, 4583–4590. [Google Scholar] [CrossRef]
- Huting, A.M.S.; Sakkas, P.; Wellock, I.; Almond, K.; Kyriazakis, I. Once small always small? To what extent morphometric characteristics and post-weaning starter regime affect pig lifetime growth performance. Porc. Health Manag. 2018, 4, 21–35. [Google Scholar] [CrossRef]
- Wang, J.; Chen, L.; Li, D.; Yin, Y.; Wang, X.; Li, P.; Dangott, L.J.; Hu, W.; Wu, G. Intrauterine growth restriction affects the proteomes of the small intestine, liver, and skeletal muscle in newborn pigs. J. Nutr. 2008, 138, 60–66. [Google Scholar] [CrossRef]
- Souza da Silva, C.; Bolhuis, J.E.; Gerrits, W.J.; Kemp, B.; van den Borne, J.J. Effects of dietary fibers with different fermentation characteristics on feeding motivation in adult female pigs. Physiol. Behav. 2013, 110–111, 148–157. [Google Scholar] [CrossRef]
- Amdi, C.; Krogh, U.; Flummer, C.; Oksbjerg, N.; Hansen, C.F.; Theil, P.K. Intrauterine growth restricted piglets defined by their head shape ingest insufficient amounts of colostrum. J. Anim. Sci. 2013, 91, 5605–5613. [Google Scholar] [CrossRef]
- Chen, F.; Wang, T.; Feng, C.; Lin, G.; Zhu, Y.; Wu, G.; Johnson, G.; Wang, J. Proteome Differences in Placenta and Endometrium between Normal and Intrauterine Growth Restricted Pig Fetuses. PLoS ONE 2015, 10, e0142396. [Google Scholar] [CrossRef]
- Hales, J.; Moustsen, V.A.; Nielsen, M.B.; Hansen, C.F. Individual physical characteristics of neonatal piglets affect preweaning survival of piglets born in a noncrated system. J. Anim. Sci. 2013, 91, 4991–5003. [Google Scholar] [CrossRef]
- Hansen, C.F.; Hales, J.; Amdi, C.; Moustsen, V.A. Intrauterine growth-restricted piglets defined by their head shape have impaired survival and growth during the suckling period. Anim. Prod. Sci. 2019, 59, 1056–1062. [Google Scholar] [CrossRef]
- Douglas, S.L.; Edwards, S.A.; Kyriazakis, I. Are all piglets born lightweight alike? Morphological measurements as predictors of postnatal performance. J. Anim. Sci. 2016, 94, 3510–3518. [Google Scholar] [CrossRef]
- Theil, P.K.; Lauridsen, C.; Quesnel, H. Neonatal piglet survival: Impact of sow nutrition around parturition on fetal glycogen deposition and production and composition of colostrum and transient milk. Animal 2014, 8, 1021–1030. [Google Scholar] [CrossRef]
- Rooke, J.A.; Bland, I.M. The acquisition of passive immunity in the new-born piglet. Livest. Prod. Sci. 2002, 78, 13–23. [Google Scholar] [CrossRef]
- Xu, R.; Wang, F.; Zhang, S. Postnatal adaptation of the gastrointestinal tract in neonatal pigs: A possible role of milk-borne growth factors. Livest. Prod. Sci. 2000, 66, 95–107. [Google Scholar] [CrossRef]
- Quesnel, H.; Farmer, C.; Devillers, N. Colostrum intake: Influence on piglet performance and factors of variation. Livest. Sci. 2012, 146, 105–114. [Google Scholar] [CrossRef]
- Lynegaard, J.C.; Hales, J.; Nielsen, M.N.; Hansen, C.F.; Amdi, C. The Stomach Capacity is Reduced in Intrauterine Growth Restricted Piglets Compared to Normal Piglets. Animals 2020, 10, 1291. [Google Scholar] [CrossRef] [PubMed]
- Xu, R.J.; Tungthanathanich, P.; Birtles, M.J.; Mellor, D.J.; Reynolds, G.W.; Simpson, H.V. Growth and morphological changes in the stomach of newborn pigs during the first three days after birth. J. Dev. Physiol. 1992, 17, 7–14. [Google Scholar]
- Li, N.; Huang, S.; Jiang, L.; Wang, W.; Li, T.; Zuo, B.; Li, Z.; Wang, J. Differences in the Gut Microbiota Establishment and Metabolome Characteristics Between Low- and Normal-Birth-Weight Piglets During Early-Life. Front. Microbiol. 2018, 9, 1798–1814. [Google Scholar] [CrossRef]
- D’Inca, R.; Gras-Le Guen, C.; Che, L.; Sangild, P.T.; Le Huerou-Luron, I. Intrauterine growth restriction delays feeding-induced gut adaptation in term newborn pigs. Neonatology 2011, 99, 208–216. [Google Scholar] [CrossRef] [PubMed]
- D’Inca, R.; Che, L.; Thymann, T.; Sangild, P.T.; Le Huerou-Luron, I. Intrauterine growth restriction reduces intestinal structure and modifies the response to colostrum in preterm and term piglets. Livest. Sci. 2010, 133, 20–22. [Google Scholar] [CrossRef]
- Weström, B.; Svendsen, J.; Ohlsson, B.; Tagesson, C.; Karlsson, B. Intestinal transmission of macromolecules (BSA and FITC-labelled dextrans) in the neonatal pig. Neonatology 1984, 46, 20–26. [Google Scholar] [CrossRef] [PubMed]
- Weström, B.; Ohlsson, B.; Svendsen, J.; Tagesson, C.; Karlsson, B. Intestinal transmission of macromolecules (BSA and FITC-dextran) in the neonatal pig: Enhancing effect of colostrum, proteins and proteinase inhibitors. Neonatology 1985, 47, 359–366. [Google Scholar] [CrossRef]
- Weström, B.; Arévalo Sureda, E.; Pierzynowska, K.; Pierzynowski, S.G.; Pérez-Cano, F.-J. The immature gut barrier and its importance in establishing immunity in newborn mammals. Front. Immunol. 2020, 11, 1153–1167. [Google Scholar] [CrossRef]
- Herpin, P.; Damon, M.; Le Dividich, J. Development of thermoregulation and neonatal survival in pigs. Livest. Prod. Sci. 2002, 78, 25–45. [Google Scholar] [CrossRef]
- Kammersgaard, T.S.; Pedersen, L.J.; Jørgensen, E. Hypothermia in neonatal piglets: Interactions and causes of individual differences. J. Anim. Sci. 2011, 89, 2073–2085. [Google Scholar] [CrossRef] [PubMed]
- Santiago, P.R.; Martínez-Burnes, J.; Mayagoitia, A.L.; Ramírez-Necoechea, R.; Mota-Rojas, D. Relationship of vitality and weight with the temperature of newborn piglets born to sows of different parity. Livest. Sci. 2019, 220, 26–31. [Google Scholar] [CrossRef]
- Mount, L.E. The metabolic rate of the new-born pig in relation to environmental temperature and to age. J. Physiol. 1959, 147, 333–345. [Google Scholar] [CrossRef]
- Andersen, H.M.; Pedersen, L.J. Effect of radiant heat at the birth site in farrowing crates on hypothermia and behaviour in neonatal piglets. Animal 2016, 10, 128–134. [Google Scholar] [CrossRef]
- Caldara, F.R.; Dos Santos, L.S.; Machado, S.T.; Moi, M.; de Alencar Naas, I.; Foppa, L.; Garcia, R.G.; de Kassia Silva Dos Santos, R. Piglets’ surface temperature change at different weights at birth. Asian-Australasian J. Anim. Sci. 2014, 27, 431–438. [Google Scholar] [CrossRef] [PubMed]
- Cooper, N.; Vande Pol, K.D.; Ellis, M.; Xiong, Y.; Gates, R. Effect of piglet birth weight and drying on post-natal changes in rectal temperature. J. Anim. Sci. 2019, 97, 4. [Google Scholar] [CrossRef]
- Hansen, C. National Average Productivity of Danish Pig Farms 2017; Report no.1819; SEGES Danish Pig Research Centre: Copenhagen, Denmark, 2018; p. 19. [Google Scholar]
- Wolf, J.; Žáková, E.; Groeneveld, E. Within-litter variation of birth weight in hyperprolific Czech Large White sows and its relation to litter size traits, stillborn piglets and losses until weaning. Livest. Sci. 2008, 115, 195–205. [Google Scholar] [CrossRef]
- Rootwelt, V.; Reksen, O.; Farstad, W.; Framstad, T. Postpartum deaths: Piglet, placental, and umbilical characteristics. J. Anim. Sci. 2013, 91, 2647–2656. [Google Scholar] [CrossRef] [PubMed]
- Pere, M.C.; Etienne, M. Uterine blood flow in sows: Effects of pregnancy stage and litter size. Reprod. Nutr. Dev. 2000, 40, 369–382. [Google Scholar] [CrossRef] [PubMed]
- Wientjes, J.; Soede, N.; van der Peet-Schwering, C.; van den Brand, H.; Kemp, B. Piglet uniformity and mortality in large organic litters: Effects of parity and pre-mating diet composition. Livest. Sci. 2012, 144, 218–229. [Google Scholar] [CrossRef]
- Strathe, A.V.; Bruun, T.S.; Tauson, A.H.; Theil, P.K.; Hansen, C.F. Increased dietary protein for lactating sows affects body composition, blood metabolites and milk production. Animal 2020, 14, 285–294. [Google Scholar] [CrossRef] [PubMed]
- Oliviero, C.; Junnikkala, S.; Peltoniemi, O. The challenge of large litters on the immune system of the sow and the piglets. Reprod. Domest. Anim. 2019, 54, 12–21. [Google Scholar] [CrossRef]
- Langendijk, P.; Fleuren, M.; van Hees, H.; van Kempen, T. The Course of Parturition Affects Piglet Condition at Birth and Survival and Growth through the Nursery Phase. Animals 2018, 8, 60. [Google Scholar] [CrossRef]
- Peltoniemi, O.A.T.; Oliviero, C. Housing, management and environment during farrowing and early lactation. In The Gestating and Lactating Sow; Farmer, C., Ed.; Wageningen Academic Publishers: Wageningen, The Netherlands, 2015; pp. 231–252. [Google Scholar]
- Mota-Rojas, D.; Fierro, R.; Roldan-Santiago, P.; Orozco-Gregorio, H.; Gonzalez-Lozano, M.; Bonilla, H.; Martinez-Rodriguez, R.; García-Herrera, R.; Mora-Medina, P.; Flores-Peinado, S. Outcomes of gestation length in relation to farrowing performance in sows and daily weight gain and metabolic profiles in piglets. Anim. Prod. Sci. 2015, 55, 93–100. [Google Scholar] [CrossRef]
- Alonso-Spilsbury, M.; Mota-Rojas, D.; Villanueva-García, D.; Martínez-Burnes, J.; Orozco, H.; Ramírez-Necoechea, R.; Mayagoitia, A.L.; Trujillo, M.E. Perinatal asphyxia pathophysiology in pig and human: A review. Anim. Reprod. Sci. 2005, 90, 1–30. [Google Scholar] [CrossRef]
- Langendijk, P.; Plush, K. Parturition and Its Relationship with Stillbirths and Asphyxiated Piglets. Animals 2019, 9, 885. [Google Scholar] [CrossRef]
- Gao, L.; Lin, X.; Xie, C.; Zhang, T.; Wu, X.; Yin, Y. The time of Calcium Feeding Affects the Productive Performance of Sows. Animals 2019, 9, 337. [Google Scholar] [CrossRef] [PubMed]
- Campbell, R. Benchmarked Australian pork producers cop a hit. In Pork CRC Initiatives March 2017; Pork CRC: Roseworthy, SA, Australia, 2017. [Google Scholar]
- Wallgren, P.; Karolina, R. How large litters do we need? In Proceedings of the Happy Pigs Happy people, International Pig Veterinary Society Congress, Jeju, Korea, 10–13 June 2012. [Google Scholar]
- King, G.J.; Robertson, H.A.; Elliot, J.I. Induced parturition in swine herds. Can. Vet. J. 1979, 20, 157–160. [Google Scholar]
- Decaluwe, R.; Janssens, G.; Declerck, I.; de Kruif, A.; Maes, D. Induction of parturition in the sow. Vlaams Diergeneeskundig Tijdschrift 2012, 81, 158–165. [Google Scholar] [CrossRef]
- Gunvaldsen, R.; Waldner, C.; Harding, J. Effects of farrowing induction on suckling piglet performance. J. Swine Health Prod. 2007, 15, 84–91. [Google Scholar]
- Nguyen, K.; Cassar, G.; Friendship, R.; Dewey, C.; Farzan, A.; Kirkwood, R. Stillbirth and preweaning mortality in litters of sows induced to farrow with supervision compared to litters of naturally farrowing sows with minimal supervision. J. Swine Health Prod. 2011, 19, 214–217. [Google Scholar]
- Barcellos, M.; Grunert, K.G.; Zhou, Y.; Verbeke, W.; Perez-Cueto, F.; Krystallis, A. Consumer attitudes to different pig production systems: A study from mainland China. Agric. Hum. Values 2013, 30, 443–455. [Google Scholar] [CrossRef]
- Le Cozler, Y.; Guyomarc’h, C.; Pichodo, X.; Quinio, P.-Y.; Pellois, H. Factors associated with stillborn and mummified piglets in high-prolific sows. Anim. Res. 2002, 51, 261–268. [Google Scholar] [CrossRef]
- Tummaruk, P.; Tantasuparuk, W.; Techakumphu, M.; Kunavongkrit, A. Seasonal influences on the litter size at birth of pigs are more pronounced in the gilt than sow litters. J. Agric. Sci. 2010, 148, 421–432. [Google Scholar] [CrossRef]
- Feyera, T.; Pedersen, T.F.; Krogh, U.; Foldager, L.; Theil, P.K. Impact of sow energy status during farrowing on farrowing kinetics, frequency of stillborn piglets, and farrowing assistance. J. Anim. Sci. 2018, 96, 2320–2331. [Google Scholar] [CrossRef]
- Gourley, K.M.; Swanson, A.J.; Royall, R.Q.; DeRouchey, J.M.; Tokach, M.D.; Dritz, S.S.; Goodband, R.D.; Hastad, C.W.; Woodworth, J.C. Effects of timing and size of meals prior to farrowing on sow and litter performance. Transl. Anim. Sci. 2020, 4, txaa066. [Google Scholar] [CrossRef]
- Van Dijk, A.J.; van Rens, B.T.; van der Lende, T.; Taverne, M.A. Factors affecting duration of the expulsive stage of parturition and piglet birth intervals in sows with uncomplicated, spontaneous farrowings. Theriogenology 2005, 64, 1573–1590. [Google Scholar] [CrossRef]
- Oliviero, C.; Heinonen, M.; Valros, A.; Peltoniemi, O. Environmental and sow-related factors affecting the duration of farrowing. Anim. Reprod. Sci. 2010, 119, 85–91. [Google Scholar] [CrossRef]
- Feyera, T.; Theil, P.K. Energy and lysine requirements and balances of sows during transition and lactation: A factorial approach. Livest. Sci. 2017, 201, 50–57. [Google Scholar] [CrossRef]
- Van den Bosch, M.; Wijnen, J.; van de Linde, I.B.; van Wesel, A.A.M.; Melchior, D.; Kemp, B.; Clouard, C.; van den Brand, H. Effects of maternal dietary nitrate supplementation during the perinatal period on piglet survival, body weight, and litter uniformity. Transl. Anim. Sci. 2019, 3, 464–472. [Google Scholar] [CrossRef] [PubMed]
- Mallmann, A.L.; Oliveira, G.S.; Ulguim, R.R.; Mellagi, A.P.G.; Bernardi, M.L.; Orlando, U.A.D.; Gonçalves, M.A.D.; Cogo, R.J.; Bortolozzo, F.P. Impact of feed intake in early gestation on maternal growth and litter size according to body reserves at weaning of young parity sows. J. Anim. Sci. 2020, 98, 1–8. [Google Scholar] [CrossRef] [PubMed]
- King, R.; Eason, P.; Smitsb, R.; Morley, W.; Henman, D. The response of sows to increased nutrient intake during mid to late gestation. Aust. J. Agric. Res. 2006, 57, 33–39. [Google Scholar] [CrossRef][Green Version]
- Noblet, J.; Close, W.H.; Heavens, R.P.; Brown, D. Studies on the energy metabolism of the pregnant sow: 1. Uterus and mammary tissue development. Br. J. Nutr. 1985, 53, 251–265. [Google Scholar] [CrossRef]
- Mallmann, A.L.; Camilotti, E.; Fagundes, D.P.; Vier, C.E.; Mellagi, A.P.G.; Ulguim, R.R.; Bernardi, M.L.; Orlando, U.A.D.; Goncalves, M.A.D.; Kummer, R.; et al. Impact of feed intake during late gestation on piglet birth weight and reproductive performance: A dose-response study performed in gilts. J. Anim. Sci. 2019, 97, 1262–1272. [Google Scholar] [CrossRef]
- Elrod, N.D.; Harp, R.M.; Bryan, K.G. Effect of Calcium Ion Supplementation on Swine Parturition. Tex. J. Agric. Nat. Resour. 2015, 28, 12–17. [Google Scholar]
- Pehlivanoğlu, B.; Bayrak, S.; Doğan, M. A close look at the contraction and relaxation of the myometrium; the role of calcium. J. Turk. Ger. Gynecol. Assoc. 2013, 14, 230–234. [Google Scholar] [CrossRef] [PubMed]
- Thaler, R.C.; Christopherson, B.; Fuhrman, M. Efficacy of WEANMOR in enhancing sow performance in a 1600-sow commercial operation. In Proceedings of the AASV Annual Meeting, Orlando, FL, USA, 8–11 March 2003. [Google Scholar]
- Tucker, W.B.; Xin, Z.; Hemken, R.W. Influence of Calcium Chloride on Systemic Acid-Base Status and Calcium Metabolism in Dairy Heifers. J. Dairy Sci. 1991, 74, 1401–1407. [Google Scholar] [CrossRef]
- Block, E. Manipulating dietary anions and cations for prepartum dairy cows to reduce incidence of milk fever. J. Dairy Sci. 1984, 67, 2939–2948. [Google Scholar] [CrossRef]
- Goff, J.P.; Horst, R.L. Use of Hydrochloric Acid as a Source of Anions for Prevention of Milk Fever1. J. Dairy Sci. 1998, 81, 2874–2880. [Google Scholar] [CrossRef]
- Weich, W.; Block, E.; Litherland, N.B. Extended negative dietary cation-anion difference feeding does not negatively affect postpartum performance of multiparous dairy cows. J. Dairy Sci. 2013, 96, 5780–5792. [Google Scholar] [CrossRef]
- Wu, Z.; Bernard, J.K.; Zanzalari, K.P.; Chapman, J.D. Effect of feeding a negative dietary cation-anion difference diet for an extended time prepartum on postpartum serum and urine metabolites and performance. J. Dairy Sci. 2014, 97, 7133–7143. [Google Scholar] [CrossRef]
- Rajaeerad, A.; Ghorbani, G.R.; Khorvash, M.; Sadeghi-Sefidmazgi, A.; Mahdavi, A.H.; Rashidi, S.; Wilkens, M.R.; Hünerberg, M. Impact of a Ration Negative in Dietary Cation–Anion Difference and Varying Calcium Supply Fed before Calving on Colostrum Quality of the Dams and Health Status and Growth Performance of the Calves. Animals 2020, 10, 1465. [Google Scholar] [CrossRef]
- English, P.; Bampton, P. The importance of within litter varation in piglet birthweight in relation to piglet survival and the influence of crossfostering simultaneously farrowed litters so as to achieve more uniform birthweight within litters. In Proceedings of the International Pig Veterinary Society, Mexico City, Mexico, 26–31 July 1982; p. 248. [Google Scholar]
- Andersen, I.L.; Haukvik, I.A.; Bøe, K.E. Drying and warming immediately after birth may reduce piglet mortality in loose-housed sows. Animal 2009, 3, 592–597. [Google Scholar] [CrossRef]
- Rosvold, E.M.; Kielland, C.; Ocepek, M.; Framstad, T.; Fredriksen, B.; Andersen-Ranberg, I.; Næss, G.; Andersen, I.L. Management routines influencing piglet survival in loose-housed sow herds. Livest. Sci. 2017, 196, 1–6. [Google Scholar] [CrossRef][Green Version]
- Marchioro, G.; Cornou, C.; Kristensen, A.; Madsen, J. Sows’ activity classification device using acceleration data—A resource constrained approach. Comput. Electron. Agric. 2011, 77, 110–117. [Google Scholar] [CrossRef]
- Oliviero, C.; Pastell, M.; Heinonen, M.; Heikkonen, J.; Valros, A.; Ahokas, J.; Vainio, O.; Peltoniemi, O.A.T. Using movement sensors to detect the onset of farrowing. Biosyst. Eng. 2008, 100, 281–285. [Google Scholar] [CrossRef]
- Pedersen, L.J.; Larsen, M.L.; Malmkvist, J. The ability of different thermal aids to reduce hypothermia in neonatal piglets. J. Anim. Sci. 2016, 94, 2151–2159. [Google Scholar] [CrossRef]
- Larsen, M.L.V.; Thodberg, K.; Pedersen, L. Radiant heat increases piglet’ use of the heated creep area on the critical days after birth. Livest. Sci. 2017, 201, 74–77. [Google Scholar] [CrossRef]
- Baxter, E.M.; Edwards, S.A. Piglet mortality and morbidity: Inevitable or unacceptable? In Advances in Pig Welfare; Špinka, M., Ed.; Woodhead Publishing: Swaston, UK, 2018; pp. 73–100. [Google Scholar]
- Oshvandi, K.; Shiri, F.H.; Fazel, M.R.; Safari, M.; Ravari, A. The effect of pre-warmed intravenous fluids on prevention of intraoperative hypothermia in cesarean section. Iran. J. Nurs. Midwifery Res. 2014, 19, 64–69. [Google Scholar]
- Gentilello, L.M. Advances in the management of hypothermia. Surg. Clin. 1995, 75, 243–256. [Google Scholar] [CrossRef]
- Sheaff, C.M.; Fildes, J.J.; Keogh, P.; Smith, R.F.; Barrett, J.A. Safety of 65 °C intravenous fluid for the treatment of hypothermia. Am. J. Surg. 1996, 172, 52–55. [Google Scholar] [CrossRef]
- Fildes, J.; Sheaff, C.; Barrett, J. Very hot intravenous fluid in the treatment of hypothermia. J. Trauma 1993, 35, 683–686. [Google Scholar] [CrossRef]
- Vande Pol, K.D.; Cooper, N.; Tolosa, A.; Ellis, M.; Shull, C.M.; Brown, K.; Alencar, S. Effect of method of drying piglets at birth on rectal temperature over the first 24 hours after birth. Transl. Anim. Sci. 2020, 97, 4–5. [Google Scholar] [CrossRef]
- Alexopoulos, J.G.; Lines, D.S.; Hallett, S.; Plush, K.J. A Review of Success Factors for Piglet Fostering in Lactation. Animals 2018, 8, 38. [Google Scholar] [CrossRef]
- Straw, B.E.; Dewey, C.E.; Burgi, E.J. Patterns of crossfostering and piglet mortality on commercial U.S. and Canadian swine farms. Prev. Vet. Med. 1998, 33, 83–89. [Google Scholar] [CrossRef]
- Wattanaphansak, S.; Luengyosluechakul, S.; Larriestra, A.; Deen, J. The impact of cross-fostering on swine production. Thai J. Vet. Med. 2002, 32, 101–106. [Google Scholar]
- Bruun, T.S.; Amdi, C.; Vinther, J.; Schop, M.; Strathe, A.B.; Hansen, C.F. Reproductive performance of “nurse sows” in Danish piggeries. Theriogenology 2016, 86, 981–987. [Google Scholar] [CrossRef]
- Devillers, N.; Farmer, C.; Le Dividich, J.; Prunier, A. Variability of colostrum yield and colostrum intake in pigs. Animal 2007, 1, 1033–1041. [Google Scholar] [CrossRef]
- Quesnel, H. Colostrum production by sows: Variability of colostrum yield and immunoglobulin G concentrations. Animal 2011, 5, 1546–1553. [Google Scholar] [CrossRef]
- Moreira, L.P.; Menegat, M.B.; Barros, G.P.; Bernardi, M.L.; Wentz, I.; Bortolozzo, F.P. Effects of colostrum, and protein and energy supplementation on survival and performance of low-birth-weight piglets. Livest. Sci. 2017, 202, 188–193. [Google Scholar] [CrossRef]
- Declerck, I.; Dewulf, J.; Decaluwé, R.; Maes, D. Effects of energy supplementation to neonatal (very) low birth weight piglets on mortality, weaning weight, daily weight gain and colostrum intake. Livest. Sci. 2016, 183, 48–53. [Google Scholar] [CrossRef]


Publisher’s Note: MDPI stays neutral with regard to jurisdictional claims in published maps and institutional affiliations. |
© 2021 by the authors. Licensee MDPI, Basel, Switzerland. This article is an open access article distributed under the terms and conditions of the Creative Commons Attribution (CC BY) license (https://creativecommons.org/licenses/by/4.0/).
Share and Cite
Tucker, B.S.; Craig, J.R.; Morrison, R.S.; Smits, R.J.; Kirkwood, R.N. Piglet Viability: A Review of Identification and Pre-Weaning Management Strategies. Animals 2021, 11, 2902. https://doi.org/10.3390/ani11102902
Tucker BS, Craig JR, Morrison RS, Smits RJ, Kirkwood RN. Piglet Viability: A Review of Identification and Pre-Weaning Management Strategies. Animals. 2021; 11(10):2902. https://doi.org/10.3390/ani11102902
Chicago/Turabian StyleTucker, Bryony S., Jessica R. Craig, Rebecca S. Morrison, Robert J. Smits, and Roy N. Kirkwood. 2021. "Piglet Viability: A Review of Identification and Pre-Weaning Management Strategies" Animals 11, no. 10: 2902. https://doi.org/10.3390/ani11102902
APA StyleTucker, B. S., Craig, J. R., Morrison, R. S., Smits, R. J., & Kirkwood, R. N. (2021). Piglet Viability: A Review of Identification and Pre-Weaning Management Strategies. Animals, 11(10), 2902. https://doi.org/10.3390/ani11102902

