Preliminary Identification of Candidate Genes Related to Survival of Gynogenetic Rainbow Trout (Oncorhynchus mykiss) Based on Comparative Transcriptome Analysis
Simple Summary
Abstract
1. Introduction
2. Materials and Methods
2.1. Gamete Collection
2.2. Induction of Gynogenesis and Production of Doubled Haploids (DHs)
2.3. Survival Rates
2.4. Molecular Analysis
2.5. Transcriptome Analysis
3. Results
3.1. Survival Rates and Genetic Analysis Examination
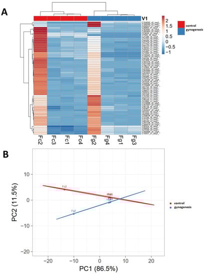
3.2. Detection of Genes Associated with Efficiency of Gynogenesis
4. Discussion
5. Conclusions
Supplementary Materials
Author Contributions
Funding
Acknowledgments
Conflicts of Interest
Data Availability Statement
References
- Bobe, J.; Labbé, C. Egg and sperm quality in fish. Gen. Comp. Endocrinol. 2010, 165, 535–548. [Google Scholar] [CrossRef] [PubMed]
- Migaud, H.; Bell, G.; Cabrita, E.; McAndrew, B.; Davie, A.; Bobe, J.; Herráez, M.; Carrillo, M. Gamete quality and broodstock management in temperate fish. Rev. Aquac. 2013, 5, S194–S223. [Google Scholar] [CrossRef]
- Aegerter, S.; Jalabert, B.; Bobe, J. Large scale real-time PCR analysis of mRNA abundance in rainbow trout eggs in relationship with egg quality and post-ovulatory ageing. Mol. Reprod. Dev. 2005, 72, 377–385. [Google Scholar] [CrossRef] [PubMed]
- Rime, H.; Guitton, N.; Pineau, C.; Bonnet, E.; Bobe, J.; Jalabert, B. Post-ovulatory ageing and egg quality: A proteomic analysis of rainbow trout coelomic fluid. Reprod. Biol. Endocrinol. 2004, 2, 26. [Google Scholar] [CrossRef] [PubMed]
- Samarin, A.M.; Samarin, A.M.; Policar, T. Cellular and molecular changes associated with fish oocyte ageing. Rev. Aquac. 2019, 11, 619–630. [Google Scholar] [CrossRef]
- Grimholt, U.; Johansen, R.; Smith, A. A review of the need and possible uses for genetically standardized Atlantic salmon (Salmo salar) in research. Lab. Anim. 2009, 43, 121–126. [Google Scholar] [CrossRef]
- Pandian, T.J.; Koteeswaran, R. Ploidy induction and sex control in fish. Hydrobiologia 1998, 384, 167–243. [Google Scholar] [CrossRef]
- Komen, H.; Thorgaard, G.H. Androgenesis, gynogenesis and the production of clones in fishes: A review. Aquaculture 2007, 269, 150–173. [Google Scholar] [CrossRef]
- Kane, D.A.; Kimmel, C.B. The zebrafish midblastula transition. Development 1993, 119, 447–456. [Google Scholar]
- Sullivan, C.V.; Chapman, R.W.; Reading, B.J.; Anderson, P.E. Transcriptomics of mRNA and egg quality in farmed fish: Some recent developments and future directions. Gen. Comp. Endocrinol. 2015, 221, 23–30. [Google Scholar] [CrossRef]
- Rauwerda, H.; Wackers, P.F.K.; Pagano, J.F.B.; De Jong, M.; Ensink, W.; Dekker, R.; Nehrdich, U.; Spaink, H.P.; Jonker, M.; Breit, T.M. Mother-Specific Signature in the Maternal Transcriptome Composition of Mature, Unfertilized Zebrafish Eggs. PLoS ONE 2016, 11, e0147151. [Google Scholar] [CrossRef] [PubMed]
- Gurgul, A.; Pawlina-Tyszko, K.; Bugno-Poniewierska, M.; Szmatoła, T.; Jasielczuk, I.; Dobosz, S.; Ocalewicz, K. Transcriptome Analysis of Rainbow Trout (Oncorhynchus mykiss) Eggs Subjected to the High Hydrostatic Pressure Treatment. Int. J. Genom. 2018, 2018, 1–7. [Google Scholar] [CrossRef]
- Ocalewicz, K.; Kuźmiński, H.; Pomianowski, K.; Dobosz, S. Induction of androgenetic development of the brook charr (Salvelinus fontinalis)×Arctic charr (Salvelinus alpinus) hybrids in eggs derived from the parental species. Reprod. Biol. 2013, 13, 105–112. [Google Scholar] [CrossRef] [PubMed]
- Fopp-Bayat, D.; Ocalewicz, K. Activation of the Albino Sterlet Acipenser ruthenus Eggs by UV-Irradiated Bester Hybrid Spermatozoa to Provide Gynogenetic Progeny. Reprod. Domest. Anim. 2015, 50, 554–559. [Google Scholar] [CrossRef]
- Jagiełło, K.; Dobosz, S.; Zalewski, T.; Polonis, M.; Ocalewicz, K. Developmental competence of eggs produced by rainbow trout Doubled Haploids (DHs) and generation of the clonal lines. Reprod. Domest. Anim. 2018, 53, 1176–1183. [Google Scholar] [CrossRef]
- Billard, R. Reproduction in rainbow trout: Sex differentiation, dynamics of gametogenesis, biology and preservation of gametes. Aquaculture 1992, 100, 263–298. [Google Scholar] [CrossRef]
- Rexroad, C.E., III; Coleman, R.L.; Martin, A.M.; Hershberger, W.K.; Killefer, J. Thirty-five polymorphic microsatellite markers for rainbow trout (Oncorhynchus mykiss). Anim. Genet. 2001, 32, 317–319. [Google Scholar] [CrossRef]
- Rexroad, C.E., III; Palti, Y. Development of Ninety-Seven Polymorphic Microsatellite Markers for Rainbow Trout. Trans. Am. Fish. Soc. 2003, 132, 1214–1221. [Google Scholar] [CrossRef]
- Polonis, M.; Fujimoto, T.; Dobosz, S.; Zalewski, T.; Ocalewicz, K. Genome incompatibility between rainbow trout (Oncorhynchus mykiss) and sea trout (Salmo trutta) and induction of the interspecies gynogenesis. J. Appl. Genet. 2018, 59, 91–97. [Google Scholar] [CrossRef]
- Ocalewicz, K.; Gurgul, A.; Pawlina-Tyszko, K.; Szmatoła, T.; Jasielczuk, I.; Bugno-Poniewierska, M.; Dobosz, S. Induced androgenetic development in rainbow trout and transcriptome analysis of irradiated eggs. Sci. Rep. 2019, 9, 8084. [Google Scholar] [CrossRef]
- Dodt, M.; Roehr, J.T.; Ahmed, R.; Dieterich, C. FLEXBAR—Flexible Barcode and Adapter Processing for Next-Generation Sequencing Platforms. Biology 2012, 1, 895–905. [Google Scholar] [CrossRef] [PubMed]
- Salem, O.; Paneru, B.; Al-Tobasei, R.; Abdouni, F.; Thorgaard, G.H.; Rexroad, C.E.; Yao, J. Transcriptome assembly, gene annotation and tissue gene expression atlas of the rainbow trout. PLoS ONE 2015, 10, e0121778. Available online: https://www.animalgenome.org/repository/pub/MTSU2014.1218/ (accessed on 1 June 2020). [CrossRef] [PubMed]
- Langmead, B.; Salzberg, S.L. Fast gapped-read alignment with Bowtie 2. Nat. Methods 2012, 9, 357–359. [Google Scholar] [CrossRef] [PubMed]
- Roberts, A.; Pachter, L. Streaming fragment assignment for real-time analysis of sequencing experiments. Nat. Methods 2012, 10, 71–73. [Google Scholar] [CrossRef] [PubMed]
- Anders, S.; Huber, W. Differential expression analysis for sequence count data. Genome Biol. 2010, 11, R106. [Google Scholar] [CrossRef]
- Metsalu, T.; Vilo, J. ClustVis: A web tool for visualizing clustering of multivariate data using Principal Component Analysis and heatmap. Nucleic Acids Res. 2015, 43, W566–W570. [Google Scholar] [CrossRef]
- Schedina, I.M.; Groth, D.; Schlupp, I.; Tiedemann, R. The gonadal transcriptome of the unisexual Amazon molly Poecilia formosa in comparison to its sexual ancestors, Poecilia mexicana and Poecilia latipinna. BMC Genom. 2018, 19, 1–18. [Google Scholar] [CrossRef]
- Liu, P.; Wang, Y.; Du, X.; Yao, L.; Li, F.; Meng, Z. Transcriptome Analysis of Thermal Parthenogenesis of the Domesticated Silkworm. PLoS ONE 2015, 10, e0135215. [Google Scholar] [CrossRef]
- Klapper, W.; Heidorn, K.; Kühne, K.; Parwaresch, R.; Krupp, G. Telomerase activity in ‘immortal’ fish. FEBS Lett. 1998, 434, 409–412. [Google Scholar] [CrossRef]
- Downs, K.P.; Shen, Y.; Pasquali, A.; Beldorth, I.; Savage, M.; Gallier, K.; Garcia, T.; Booth, R.E.; Walter, R.B. Characterization of telomeres and telomerase expression in Xiphophorus. Comp. Biochem. Physiol. Part C Toxicol. Pharmacol. 2012, 155, 89–94. [Google Scholar] [CrossRef]
- Elmore, L.W.; Norris, M.W.; Sircar, S.; Bright, A.T.; McChesney, P.A.; Winn, R.N.; Holt, S.E. Upregulation of Telomerase Function During Tissue Regeneration. Exp. Biol. Med. 2008, 233, 958–967. [Google Scholar] [CrossRef] [PubMed]
- Henriques, C.; Carneiro, M.C.; Tenente, I.M.; Jacinto, A.; Ferreira, M.G. Telomerase Is Required for Zebrafish Lifespan. PLoS Genet. 2013, 9, e1003214. [Google Scholar] [CrossRef] [PubMed]
- Harel, I.; Brunet, A. The African Turquoise Killifish: A Model for Exploring Vertebrate Aging and Diseases in the Fast Lane. Cold Spring Harb. Symp. Quant. Biol. 2015, 80, 275–279. [Google Scholar] [CrossRef] [PubMed]
- Liu, J.-P.; Li, H. Telomerase in the ovary. Reproduction 2010, 140, 215–222. [Google Scholar] [CrossRef] [PubMed]
- Yamada-Fukunaga, T.; Yamada, M.; Hamatani, T.; Chikazawa, N.; Ogawa, S.; Akutsu, H.; Miura, T.; Miyado, K.; Tarín, J.J.; Kuji, N.; et al. Age-associated telomere shortening in mouse oocytes. Reprod. Biol. Endocrinol. 2013, 11, 108. [Google Scholar] [CrossRef] [PubMed]


| Variants of Experiment | Eyed Stage (%) | Swim-Up Stage (%) |
|---|---|---|
| Control (C) | ||
| Fc1 | 95.0 ± 4.70 | 88.7 ± 7.63 |
| Fc2 | 94.5 ± 0.67 | 85.6 ± 6.23 |
| Fc3 | 91.9 ± 0.72 | 89.8 ± 0.42 |
| Fc4 | 96.4 ± 1.46 | 96.4 ± 1.46 |
| Gynogenesis (DHs) | ||
| Fg1 | 3.5 ± 0.99 | 0.8 ± 0.90 |
| Fg2 | 57.2 ± 2.95 | 41.5 ± 2.10 |
| Fg3 | 3.1 ± 0.76 | 1.0 ± 0.34 |
| Fg4 | 6.2 ± 3.70 | 5.0 ± 1.96 |
© 2020 by the authors. Licensee MDPI, Basel, Switzerland. This article is an open access article distributed under the terms and conditions of the Creative Commons Attribution (CC BY) license (http://creativecommons.org/licenses/by/4.0/).
Share and Cite
Ocalewicz, K.; Gurgul, A.; Polonis, M.; Dobosz, S. Preliminary Identification of Candidate Genes Related to Survival of Gynogenetic Rainbow Trout (Oncorhynchus mykiss) Based on Comparative Transcriptome Analysis. Animals 2020, 10, 1326. https://doi.org/10.3390/ani10081326
Ocalewicz K, Gurgul A, Polonis M, Dobosz S. Preliminary Identification of Candidate Genes Related to Survival of Gynogenetic Rainbow Trout (Oncorhynchus mykiss) Based on Comparative Transcriptome Analysis. Animals. 2020; 10(8):1326. https://doi.org/10.3390/ani10081326
Chicago/Turabian StyleOcalewicz, Konrad, Artur Gurgul, Marcin Polonis, and Stefan Dobosz. 2020. "Preliminary Identification of Candidate Genes Related to Survival of Gynogenetic Rainbow Trout (Oncorhynchus mykiss) Based on Comparative Transcriptome Analysis" Animals 10, no. 8: 1326. https://doi.org/10.3390/ani10081326
APA StyleOcalewicz, K., Gurgul, A., Polonis, M., & Dobosz, S. (2020). Preliminary Identification of Candidate Genes Related to Survival of Gynogenetic Rainbow Trout (Oncorhynchus mykiss) Based on Comparative Transcriptome Analysis. Animals, 10(8), 1326. https://doi.org/10.3390/ani10081326

