Human Behaviour Change Interventions in Animal Care and Interactive Settings: A Review and Framework for Design and Evaluation
Abstract
Simple Summary
Abstract
1. Introduction
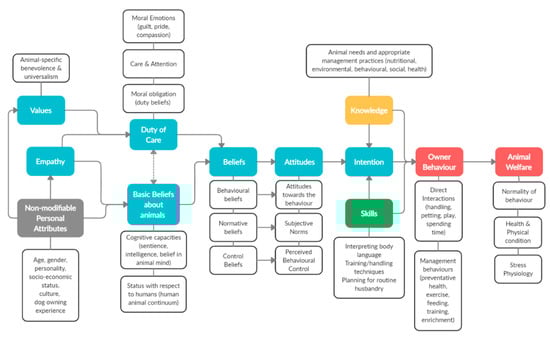
2. A Framework for the Design and Evaluation of Behaviour Change Interventions
3. Review of Human Behaviour Change Interventions in Animal Care and Interactive Settings
3.1. Study Characteristics
3.1.1. Design Elements for Review
3.1.2. Evaluation Elements for Review
4. Methods
4.1. Search Strategy and Screening Process
4.2. Inclusion/Exclusion Criteria
5. Results
5.1. Coding of Design and Evaluation Elements
5.2. General Observations
5.3. Animal Care or Interactive Settings
6. Discussion of Design and Evaluation Elements
6.1. Intervention Targets
6.1.1. Target Behaviours
6.1.2. Intervention Content
6.1.3. Target Audience
6.2. Theoretical Frameworks
6.3. Change Mechanisms and Change Techniques
6.4. Types of Interventions and Delivery Modes
6.5. Research Design
6.6. Evaluation
6.6.1. Outcome Evaluation
6.6.2. Process Evaluation
6.6.3. Timing
7. Conclusions
Author Contributions
Funding
Conflicts of Interest
Appendix A
| Paper | Topic | Target Audience | Research/Experimental Design Elements | Control Group | Theoretical Framework |
|---|---|---|---|---|---|
| Amparo et al. [97] | Dog bite/rabies prevention | Children (5–14 yo) | Pre–post | N | No |
| Arbour et al. [84] | Companion animal treatment | Children (9 yo) | Quasi-experimental; pre–post (paired within subject), unknown whether randomised (only two classes) | Y | No |
| Auplish et al. [89] | Dog bite/rabies prevention | Children/Teenagers (10–17 yo) | Pre–post | N | No |
| Baatz et al. [66] | Dog bite prevention and dog welfare | Children (7–11 yo) | Comparative cross-sectional (pre vs. post), random allocation to pre vs. post | N | Theory of Change |
| Bright and Hadden [67] | Shelter volunteer training—dog interaction | Adult | Pre–post | N | Model of Instructional Design |
| Byers et al. [43] | Dog obesity | Adult | RCT with pre–post measurements | Y | No |
| Chapman et al. [90] | Dog bite prevention | Children (7–8 yo) | RCT, cluster randomisation | Y | No |
| Chilundo et al. [54] | Animal agriculture—pigs | Adult | Quasi-experimental; allocation not random | Y | No |
| Clark and Boyer [48] | Companion dog behaviour/relationship | Adult | RCT with pre–post measurements | Y | No |
| Coleman et al. [20] | Dog bite prevention | Children (5–6 yo) | RCT, 2 × 2 factorial design | Y | No |
| Coleman et al. [49] | Animal agriculture—pigs | Adult | Quasi-experimental; allocation not random | Y | No |
| da Cunha et al. [96] | Companion animal management and welfare | Children (8–14 yo) | Comparative cross-sectional | N | No |
| Deray et al. [63] | Rabies prevention | Children (5–14 yo) | Pre–post | N | No |
| Descovich et al. [38] | Animal agriculture—abattoir | Adult | Comparative cross-sectional, (pre training vs. post-training) | N | No—though did mention TPB in introduction and some questions seem to reflect TPB |
| Dias Costa et al. [45] | Companion animal management and population control | Adult | Pre–post (matched within subject) | N | No |
| Dixon et al. [98] | Dog bite prevention | Children (5–9 yo) | Pre–post | N | No |
| Franco and Olsson [39] | Animals in research | Adults | Pre–post | N | No |
| Gaafar and Fahmy [40] | Animals in research | Adults | Pre–post | N | No |
| Grant et al. [36] | Animal agriculture—sheep | Adults | Quasi-experimental; pre–post, no random allocation of main treatments (delivery mode) but random allocation to pos/neg framed messaging within one of the treatment arms | Y | No |
| Hasanov et al. [46] | Rabies prevention | Adults | Comparative cross-sectional | Y | No |
| Hemsworth et al. [50] | Animal agriculture—pigs | Adults | RCT with pre–post measurements | Y | No |
| Hemsworth et al. [57] | Animal agriculture—dairy cows | Adults | RCT with pre–post measurements | Y | No |
| Henriksen et al. [37] | Animal agriculture—mink | Adults | Qualitative post-interviews | N | No |
| Kanda et al. [71] | Rabies prevention | Children (grade 5) | Quasi-experimental; pre–post (within subject), allocation not random | Y | No |
| Karimuribo et al. [83] | Animal agriculture—dairy cows | Adults | RCT cluster randomisation (village), with pre–post measurements | Y | No |
| Khode et al. [72] | Animal agriculture—dairy cows | Adults | Comparative cross-sectional (post), propensity score matched control group | Y | No |
| Lakestani and Donaldson [91] | Dog bite prevention | Children (3–5 yo) | Quasi-experimental; allocation not random (non-equivalent control group design), pre–post | Y | No |
| Machila et al. [53] | Animal agriculture—cattle | AdultsChildren | Quasi-experimental; allocation not random, pre–post for school children, post only for farmers | Y | No |
| March et al. [86] | Animal agriculture—dairy cows | Adults | Pre–post | N | No |
| Mariti et al. [52] | Companion animal management and welfare | Children (9–11 yo) | Pre–post (repeated measures) | N | No |
| McDonald and Clements [41] | Cat overpopulation (TNR) | Adults | (1) Comparative cross-sectional (2) Pre–post | N | COM-B/Behaviour Change Wheel |
| Meints and De Keuster [60] | Dog bite prevention | Children | Pre–post, 2 treatment groups (randomly assigned) | N | No |
| Morrongiello et al. [59] | Dog bite prevention | Adults | RCT with pre–post measurements | Y | No |
| Nicoll et al. [70] | Companion animals and welfare | Children (first grade) | RCT cluster randomised (class), 2 × 2 factorial design, with pre–post measurements | Y | No |
| Rayner et al. [51] | Veterinarians—animal welfare, animal ethics, euthanasia | Adult | Quasi-experimental; allocation not random, pre–post measurements | Y | No |
| Roetman et al. [42] | Cat containment | Adult | Quasi-experimental; allocation not random, pre–post measurements (paired) | Y | No |
| Schwebel et al. [61] | Dog bite prevention | Children (3.5–6 yo) | RCT with pre–post measurements | Y | No |
| Shen et al. [85] | Dog bite prevention | Children (9–11 yo) | RCT with pre–post measurements | Y | No—mentions HBM in intro |
| Spiegel [93] | Dog bite prevention | Children (5–12 yo) | Pre–post | N | No |
| Stringer et al. [34] | Working donkey health | Adult | RCT, cluster randomised (village) | Y | Participatory Situation Analysis |
| Stringer et al. [35] | Working donkey health | Adult | RCT, cluster randomised (village) | Y | Participatory Situation Analysis |
| Tardif-Williams and Bosacki [69] | Companion animals and welfare | Children (6–12 yo) | Pre–post (paired within subject) | N | No |
| Utami et al. [47] | Dog welfare and rabies prevention | Adult | Pre–post (paired within subject) | N | Theory of Change |
| Vaarst et al. [88] | Animal agriculture—dairy cows and antibiotics | Adult | Pre–post | N | No |
| Vaarst et al. [87] | Animal agriculture—dairy cows | Adult | (1) Pre–post (2) Cross-sectional | N | No |
| Wilson et al. [92] | Dog bite prevention | Children (4–6 yo) | RCT cluster randomised (class), 2 × 2 factorial design, with pre–post measurements | Y | No |
| Yaissle et al. [44] | Dog obesity | Adult | RCT with pre–post measurements | Y | No |
| Paper | Intervention Targets | Outcome Behaviour Clearly Defined | Secondary Outcome (Animal) | Tertiary Outcome | Intervention Format | BCTs Able to Be Coded |
|---|---|---|---|---|---|---|
| Amparo et al. [97] | Knowledge | No—vague; ‘animal bite prevention, bite management, and responsible pet ownership’ | NS | Reduced dog bite incidence | Curriculum manual for school teachers | No |
| Arbour et al. [84] | Empathy Knowledge Behaviour | No—‘humane behaviour’ though some able to be deduced from eval. | NS | Human-directed empathy | 8 × 1 h sessions in school delivered by teacher (last session field trip to RSPCA) | Some |
| Auplish et al. [89] | Knowledge Skills | No—ability to interpret dog body language, but does not specify actions | NS | Reduced dog bite incidence | 45 min education session | Some |
| Baatz et al. [66] | Knowledge Attitudes | No—vague; “safe behaviour” “and “responsible dog ownership” | Improve canine welfare | Reduced euthanasia | 1 × 1 h session with Dogs Trust education officer at school | Yes |
| Bright and Hadden [67] | Knowledge Attitudes Skills Behaviour | Yes—broad category, but many specific behaviours also defined | Improved dog behaviour | Increased adoption rates | Multilevel training course combining Ppt presentations, hands on demonstration/practice, and tests | Some |
| Byers et al. [43] | Behaviour | Yes—spend at least 30 min a day engaged in physical activity with dog | Improved body condition (lose weight) and biochemical measures of health | NS | Veterinary counselling session (10 min) | Yes |
| Chapman et al. [90] | Skills Behaviour | Yes—various safe behaviours explicitly described | NS | Reduced dog bite incidence | 1 × 30 min lesson with an ‘accredited’ dog handler at school and resource kit for teachers | Some |
| Chilundo et al. [54] | Knowledge Behaviour | Yes—clear table with outcome variables | Pig Productivity | NS | 1.5 day village pig farming education session + second session 9 months later | Some |
| Clark and Boyer [48] | Knowledge Human and Dog Behaviour | Yes—spending 20 min/day with dog, attend obedience classes | Improved dog behaviour | Improved human–animal relationship | Treatment 1: weekly obedience classes Treatment 2: spend 20 min with dog daily | Some |
| Coleman et al. [20] | Knowledge Skills Behaviour | Yes—detailed description of what constitutes ‘correct’ responses to dog | NS | Reduced dog bite incidence | 30 min education session (with live dog) | Some |
| Coleman et al. [49] | Attitudes Behaviour | No—implied through behavioural measurements | Pig behaviour and welfare—withdrawal response | NS | 1 h small group cognitive–behavioural intervention | Some |
| da Cunha et al. [96] | Knowledge | No—vague; ‘responsible pet ownership’ | NS | Pet population management, relinquishment prevention, create a more humane and pet-friendly community. | 4 year outreach educational program integrated into school curriculum (delivered by teachers) + a competition | No |
| Deray et al. [63] | Knowledge Resources | No—vague; dog bite prevention/management and responsible pet ownership. | NS | Reduced dog bites and rabies incidence | Multifaceted community program, education integrated into school curriculum + vaccination | No |
| Descovich et al. [38] | Knowledge Attitudes | No—vague; improved handling and stunning | Improved animal welfare | NS | Workshop Posted training materials with instructions | Few |
| Dias Costa et al. [45] | Behaviour—Unclear | No—some behaviours implied through evaluation measures | NS | Animal population management | 3 year community program—not described | No |
| Dixon et al. [98] | Knowledge | No—vague; safe behaviour around dogs, can deduce from evaluation would include when to safely approach | NS | Reduced dog bite incidence | 20 min video on how to be safe around dogs; “Dogs, Cats and Kids” | No |
| Franco and Olsson [39] | Attitudes Behaviour | No—vague; applying the 3Rs | NS | Responsible use of animals in research | FELASA professional course for researchers | No |
| Gaafar and Fahmy [40] | Knowledge | No—vague; animal care and use, ethical consideration, 3Rs | NS | Standardisation of animal use | 2 day professional training course | No |
| Grant et al. [36] | Attitudes Behaviour | Yes—clearly defines 6 behaviours | NS | NS | 3 intervention types: postal, group, one on one | Yes |
| Hasanov et al. [46] | Knowledge Awareness Behaviour | No—deduced from evaluation, dog vaccination | Dogs vaccinated | Reduce human cases of rabies and improve surveillance | Posters, leaflets and text messages. | No |
| Hemsworth et al. [50] | Attitudes Behaviour | Partly—‘positive handling behaviour’, then specific behaviours deduced from evaluation measures | Improve behaviour, welfare, and productivity of pigs | NS | 1 h one-on-one cognitive–behavioural intervention + reinforcing posters and newsletters. | Yes |
| Hemsworth et al. [57] | Attitudes Behaviour | Partly—‘positive handling behaviour’, then specific behaviours deduced from evaluation measures | Improve behaviour and productivity of dairy cows | NS | 1 h one-on-one cognitive–behavioural intervention + reinforcing posters, newsletters, and follow-up session | Yes |
| Henriksen et al. [37] | Knowledge | No—vague; ‘improve management’ | Improve mink welfare | NS | “Stable schools” 5 sessions over one year. | Few |
| Kanda et al. [71] | Knowledge | No—though some could be inferred from questionnaire | NS | Reduce human rabies cases | ‘Rabies Edutainment 4 Kids’: lessons integrated into school curriculum + leaflet | No |
| Karimuribo et al. [83] | Knowledge | No—treatment and control of mastitis but no specific actions | NS | Reduce mastitis prevalence | Indirect: Mastitis training course + handouts, posters, videos, branded pens. Direct: Village meeting + video, handout | Some |
| Khode et al. [72] | Knowledge | No—vague; ‘scientific dairy practices’ | NS | NS | Various existing education courses delivered by Agricultural Extension Centres (Krishi Vigyan Kendras) | No |
| Lakestani and Donaldson [91] | Knowledge Skills | Partly—’how to behave in the presence of a scared dog’ and not to approach a scared dog. | NS | Reduced dog bite incidence | Video-based intervention at school (facilitated by researcher) | Some |
| Machila et al. [53] | Knowledge Skills | Yes—appropriate trypanocidal use described | Reduced mortality | Prevent trypanocidal resistance, improve farm productivity | Leaflets and posters | Some |
| March et al. [86] | Knowledge | No—vague; management behaviour | Improve cow health and welfare | NS | 2 years of “stable schools” | Few |
| Mariti et al. [52] | Knowledge | Partly—‘humaneness’, some deduced from information in sessions (e.g., when/when not to approach a dog) | Unclear | Psychological and physical benefits to child of positive HAR | 4 × 40 min in-class sessions by researchers | Few |
| McDonald and Clements [41] | Knowledge Attitudes | Yes—reporting of unowned cats for neutering | Roaming cats trapped and neutered | Reduced cat population | Multifaceted community outreach program + direct support (TNR) | Some (described in [65]) |
| Meints and De Keuster [60] | Knowledge Skills | Partly—broadly described as safe behaviour around dogs in paper, but specific safe and unsafe behaviours clearly described in the intervention scenarios (supp. materials) | NS | Reduced dog bite incidence | Interactive CD “The Blue Dog” | Yes |
| Morrongiello et al. [59] | Knowledge | Yes—supervision behaviour inc. attention to child, proximity, and reactions | NS | Reduced dog bite incidence | Interactive CD “The Blue Dog” and accompanying parent manual | Some; CD yes, manual no |
| Nicoll et al. [70] | Attitudes Empathy | No—topics described but not behaviours | NS | NS | In-class sessions with humane educator and therapy dog; 6 sessions over 4 months + humane education newsletter | Some |
| Rayner et al. [51] | Knowledge Attitudes | No—learning objectives but no specific behaviours | NS | NS | A lecture and cases studies embedded within a 2 week professional training course (surgical skills) | Few |
| Roetman et al. [42] | Knowledge Attitudes | Yes—confine cats to property, though also measured some other cat management behaviours which were not outlined in the approach | Cat behaviour- less roaming | Reduced predation, welfare impacts on cats, disease transmission, annoyance | ‘Citizen science’ project—GPS tracking of cats | Yes |
| Schwebel et al. [61] | Knowledge Behaviour | Partly—risky behaviour and some examples given | NS | Reduced dog bite incidence | Interactive CD “The Blue Dog” | Yes |
| Shen et al. [85] | Knowledge Attitude | No—vague; risky behaviour | NS | Reduced dog bite incidence | Video of dog bite testimonials | Yes |
| Spiegel [93] | Knowledge Behaviour | Partly; ‘how to avoid and prevent threatening situations that often lead to attacks’ | NS | Reduced dog bite incidence | Multiactivity 60 min session; workbook, discussion, role play, video | Some |
| Stringer et al. [34] | Knowledge | No—some deduction from learning objectives | Reduced donkey wounds | NS | 1. Diagrammatic Handout 2. Radio Drama 3. Village meeting | Few |
| Stringer et al. [35] | Knowledge | No—some deduction from learning objectives | Reduced donkey wounds | NS | 1. Diagrammatic handout 2. Radio Drama 3. Village meeting | Few |
| Tardif-Williams and Bosacki [69] | Knowledge Attitudes Behaviour | No—vague; “promote positive interactions (proper treatment and close emotional bonds)” | NS | Quality of child–companion animal relationships | Five-day humane education summer-camp program at animal shelter | Some |
| Utami et al. [47] | Knowledge Behaviour Resources | Partly—implied through evaluation; measures vaccination and providing better care for dogs | Improved dog physical condition, vaccination, sterilisation, confinement | Maintain herd immunity and rabies control | Community based multifaceted program | Some |
| Vaarst et al. [88] | Knowledge Behaviour | No—overall goal defined eliminate antibiotic use, actions required to achieve that not defined | Minimise disease | Eliminate use of antibiotics in organic dairy herds | Monthly “stable schools” for 1 year | Few |
| Vaarst et al. [87] | Knowledge Behaviour | No—‘animal health promotion with emphasis on mastitis’, specific action not defined | Reduce mastitis incidence/increase productivity | NS | Participatory farmer field schools 2/month for 12 months | Few |
| Wilson et al. [92] | Knowledge Behaviour | Partly—increased caution approaching dogs | NS | Reduced dog bite incidence | 2 elements: (a) 30 min instructional session, (b) parent information package | Some |
| Yaissle et al. [44] | Knowledge Behaviour | Yes—adhere to individualised diet plan and increase physical activity | Weight loss | NS | Monthly education sessions on nutrition-related topics | Some |
| Paper | n * | Evaluation Tool | Outcome Evaluation Measures | Process Evaluation | Evaluation Timing | |||
|---|---|---|---|---|---|---|---|---|
| Interim | Primary | Secondary | Tertiary | |||||
| Amparo et al. [97] | 365 | Pre–post survey (children) Focus group (teachers) | Knowledge questions | - | - | Self-report bite incidents | Focus group (teachers) | 1 year post |
| Arbour et al. [84] | 37 (23/14) | Pre–post survey | Bryant’s empathy index | Children’s Treatment of Animals Questionnaire (self-report behaviour), | - | - | - | Unclear |
| Auplish et al. [89] | 261 | Pre–post survey | Knowledge questions | - | - | - | - | Unclear |
| Baatz et al. [66] | 2732 (post 621/726 pre 632/753) | Pre–post survey (between subject) | Attitude questions | - | - | - | - | Immediately after intervention |
| Bright and Hadden [67] | 2000 trainees. 1982 dog records (eval.) | Data from shelter and volunteer records | - | - | - | Adoption rates, euthanasia rates, dog length of stay in shelter, number of ‘risky’ incidents | Number of volunteers trained | 3 time periods: (1) 30 months pre, (2) 30 months post, (3) 30–57 months post |
| Byers et al. [43] | 32 (22/10) | Veterinary examination (pre–post)Owner survey (pre–post)Pedometer (owner; pre-post) | Owner reported: perceived health, physical activity, social support, stress, strength of human–dog relationship | Owner physical activity (pedometer) | Dog BCS, BMI, serum biochemical marker | - | - | 1 week pre 3 months post |
| Chapman et al. [90] | 346 (197/149) | Behavioural test in set up situation (children unaware)- behaviour video recorded | - | Number of children who breached the proscribed behaviours taught | - | - | - | 7–10 days post |
| Chilundo et al. [54] | 90 (49/41) | Interview-based Questionnaire Direct assessment of facilities pre and post for both | Knowledge questions | Management/facility measures: type of pig pen, confinement, etc. | Hygiene status | - | - | 24 months post first session |
| Clark and Boyer [48] | 30 (assumed 10/10/10) | Dog behaviour test, owner questionnaire, daily log sheets of time spent | Profile and the Pet Attachment Survey | - | Proximity to owner, tactile behaviour, separation behaviours, obedience behaviours, owner-reported behaviour issues | - | - | 5 separate behaviour test sessions—3 pre and 2 post (concluding 1 week post-intervention) |
| Coleman et al. [20] | 123 (30/30/31/32) | Role play, questionnaire, visual matching activity | Knowledge questions | Approach behaviour demonstration | - | - | - | Within 2 weeks post, 2 months post and 4 months post |
| Coleman et al. [49] | 43 (18/25) | Pre–post survey, direct observations of handling behaviours, pig behaviour (withdrawal response) | Multiple surveys: (1) General beliefs about pigs, (2) behaviour beliefs, (3) job satisfaction, (4) technical knowledge and willingness to learn | Direct observations of handling behaviours | Pig behaviour (withdrawal response) | - | - | 6 months prior for job-related data, 1–3 weeks prior for attitudinal and behavioural data, 6 months post |
| da Cunha et al. [96] | 1332 | Student Survey (outcome) Teacher survey (process) | Knowledge questions | Self-reported management | - | - | Teacher survey, Reach | Unclear |
| Deray et al. [63] | 255 | Pre–post survey Dog bite incidence | Awareness (measures unclear) | - | - | Dog bite incidence | - | 1 month post |
| Descovich et al. [38] | 308 (post 147 pre 161) | Pre–post survey (between subject design) | Knowledge questions Attitudinal questions | - | - | - | - | Unclear |
| Dias Costa et al. [45] | 70 | Interview-based questionnaire | attitudes towards stray dogs/population management | Reported management behaviours | - | - | - | 3 years between pre and post |
| Dixon et al. [98] | 120 | Pre–post questionnaire (children) Post questionnaire (parents) | Children: 14 different scenarios presented and asked what the child would do (yes/no) | - | - | - | Parents: acceptability of intervention | Immediately pre and post |
| Franco and Olsson [39] | 206 | Pre–post questionnaire (pooled) | knowledge, attitudes, hypothetical application scenario | - | - | - | - | Immediately pre, 1 year post |
| Gaafar and Fahmy [40] | 100 | Pre–post questionnaire | Knowledge about 3Rs | - | - | - | - | Immediately pre and post |
| Grant et al. [36] | 199 (29/51/660/119) | Pre–post questionnaire for all Pre–post farm visits for one-on-one group | knowledge, attitudes, | Self-reported behaviour | - | Flock lameness prevalence (self-reported) | - | Varied—immediately to months |
| Hasanov et al. [46] | 672 (336/336) | Post survey (comparing intervention to control area) | Self-reported awareness, actual knowledge questions, awareness, | - | Vaccination status of animals | - | Unclear | |
| Hemsworth et al. [50] | 25 (13/12) | Pre–post questionnaire, Direct observations: human and pig behaviour Pig reproductive data | Attitudes | Direct observations of handling behaviour | Pig behaviour: approach test (fear of humans) Reproductive: piglets born/sow/year, pigs weaned/sow/year | - | 8 month pre-intervention period to a 15 month post-intervention period | |
| Hemsworth et al. [57] | Trial a) 29 Trial b) 94 | Pre–post questionnaire Direct observations: human and cow behaviour Cow stress physiology and production | Questionnaire: attitudes, working conditions | Direct observations of handling behaviour | Cow behaviour: approach test (fear of humans), behaviour at milking Milk cortisol, milk yield, milk protein, milk fat | - | Questionnaire included perception of intervention | Approximately 1 year post |
| Henriksen et al. [37] | 13 | Semi-structured qualitative interviews | - | Self-reported practice changes | - | - | Experiences and improvements | After 1 year of intervention period |
| Kanda et al. [71] | 125 (73/52) | Pre–post questionnaire (paired, within subject) | Knowledge questions | - | - | - | 4 weeks between pre- and post-survey with the intervention delivered sometime in that 4 week period | |
| Karimuribo et al. [83] | 360 (unclear) | Pre–post-interview | Knowledge: ‘volunteering mastitis facts’ | - | - | - | 1 month post and 16 months post | |
| Khode et al. [72] | 360 (90/270) | Knowledge questionnaire (post only- compare control with treatment) | Knowledge questions: breeding, feeding, management, health. | - | - | - | Varied—reference period was 3 years prior to survey | |
| Lakestani and Donaldson [91] | 70 (36/34) | Identifying dog behaviour/emotions from video clips | “How is this dog feeling? Is it happy, scared or angry?” “How do you know it’s feeling that way?” | - | - | - | 2–3 days pre, 2–3 days post | |
| Machila et al. [53] | 558 (194/364) school children 267 (125/142) farmers | Interview based questionnaire (pre–post for school children, post only for farmers) | Knowledge questions—signs of disease and appropriate treatment | - | - | - | Exposure/reach | 4–6 weeks post |
| March et al. [86] | 19 | Pre–post on-farm assessment Farmer interviews | - | - | Cow BCS, locomotion, cleanliness, injuries, | Herd average milk production, disease treatments/cow/year | Farmer: perceptions of the stable school, benefits to participation, improvements | 2 years baseline data, 2 year intervention period |
| Mariti et al. [52] | 201 | Pre–post questionnaire | knowledge of animals, perception of non-human animals, responsibility toward pet species | - | - | - | Immediately pre and post | |
| McDonald and Clements [41] | 478 (cross sectional) 21 (pre post) 34 (targeted survey) | Cross-sectional survey Pre–post survey Targeted survey of participants | Knowledge, behavioural intentions, self-efficacy | Self-reported behaviour | - | - | Free answer in cross-sectional survey Targeted survey—benefits and outcomes of participating | 2 years post-launch of community program |
| Meints and De Keuster [60] | 96 | Pre–post scenarios with behavioural choices | 8 scenarios presented, child had to choose the safe behaviour | - | - | - | Immediately pre, immediately post, 2 weeks post | |
| Morrongiello et al. [59] | 55 (27/28) | Video-taped behavioural observations (set up situation with dog; participant unaware) | - | Caregiver’s supervisory behaviours (attention to the child, proximity, reactions) | - | - | 3 week interval between pre and post | |
| Nicoll et al. [70] | 148 with pets: (26/29/29/24) | Pre–post questionnaire | Primary Attitude Scale | Companion Animal Bonding Scale (inc. self-reported behaviour/interactions) | - | - | Immediately before, ~6 weeks post | |
| Rayner et al. [51] | 148 (84/49/15) | Pre–post questionnaire | Knowledge questions, attitude questions | - | - | - | Immediately after intervention | |
| Roetman et al. [42] | 410 (varied with analysis) | Pre–post questionnaire (within subject) | attitude questions, knowledge questions about how far their cat travels | Self-report behaviour | - | - | Unclear | |
| Schwebel et al. [61] | 76 (37/39) | Pre–post knowledge and behaviour tests (outcome) Parent survey (process) | (a) recognition of safe/risky behaviour from pictures (b) | (a) Acting out safe behaviour with dollhouse (b) Video-recorded behaviour with unfamiliar live dog. | - | - | 3 week interval between pre and post | |
| Shen et al. [85] | 276 (141/135) | Pre–post (1) questionnaire (2) dollhouse behaviour simulation | Questionnaire: knowledge about interacting appropriately with dogs, and perceived vulnerability to dog bites | Dollhouse simulation: risky behaviour with dogs | - | - | 1 week pre, 1 week intervention, 1 week post | |
| Spiegel [93] | 486 | Pre–post questionnaire | knowledge of dog behaviour, body language, and how to prevent dog bites | Self-reported behaviour | - | - | Use and enjoyment of the program | 2 weeks pre, 2 weeks post |
| Stringer et al. [34] | 504 (114,124,137,129) | Pre–post questionnaires | Knowledge questions | - | - | - | - | 10–18 days post |
| Stringer et al. [35] | 476 (109/128/114/125) | Pre–post questionnaires | Knowledge questions | - | - | - | - | 6 months post |
| Tardif-Williams and Bosacki [69] | 77 | Pre–post questionnaires | Pet Friendship Scale, Comfort from Companion Animal Scale and a drawing task | Self-reported: Companion Animal Bonding Scale and Children’s Treatment of Animal Questionnaire | - | - | - | Immediately pre and post |
| Utami et al. [47] | 2098 (dogs) | In-home visit with pre–post direct observations (dog welfare), questionnaire (interview based), and street surveys (roaming dog density) | Dog confinement practices (self-reported) | Body condition score, skin conditions, injuries | Vaccination coverage, sterilisation status, roaming dog density | - | Varied | |
| Vaarst et al. [88] | 23 | Pre–post qualitative interviews Post focus groups | Perceptions of changes on farm | Self-reported changes to practice | - | - | Experience with participation | 1 year between baseline and post-evaluation |
| Vaarst et al. [87] | 37 | Participatory Impact Assessment Evaluation workshops Cow measures | Knowledge (listing what they had learned) | - | Milk production (L/month/cow), teat hygiene, | Mastitis incidence | Experience with participation | 2 year follow-up |
| Wilson et al. [92] | 177 (48/54/65/10) | Pre–post questionnaire (parents) Pre–post photo activity (children) | Parent questionnaire: beliefs about child’s behaviour with dogs, bite history Photo activity: range of safe and unsafe situations presented in photos—child to respond yes/no to whether they would pat the dog or not | - | - | - | - | Immediately pre, 4 weeks post |
| Yaissle et al. [44] | 32 (16/16) | Veterinary exam | - | - | Body condition score, weight | - | Monthly for 24 months (6 months weight-loss period, 18 month maintenance period) | |
References
- Hemsworth, P.; Sherwen, S.; Coleman, G. Human contact. In Animal Welfare, 3rd ed.; Appleby, M., Ed.; CAB International: Oxon, UK, 2018; pp. 294–314. [Google Scholar]
- Coleman, G. Educating the public: Information or persuasion? J. Veter. Med. Educ. 2010, 37, 74–82. [Google Scholar] [CrossRef]
- White, J.; Rogers, S. In Keynote presentation: Making animal welfare sustainable—Human behaviour change for animal behaviour: The human element. In Proceedings of the 11th International Veterinary Behaviour Meeting, Samorin, Slovakia, 14 September 2017; Samorin, S., Denenberg, S., Eds.; CAB International: Boston, MA, USA, 2017; p. 54. [Google Scholar]
- Jepson, R.; Harris, F.M.; Platt, S.; Tannahill, C. The effectiveness of interventions to change six health behaviours: A review of reviews. BMC Public Health 2010, 10, 538–554. [Google Scholar] [CrossRef] [PubMed]
- Michie, S.; Abraham, C. Interventions to change health behaviours: Evidence-based or evidence-inspired? Psychol. Health 2004, 19, 29–49. [Google Scholar] [CrossRef]
- Abraham, C.; Michie, S. A taxonomy of behavior change techniques used in interventions. Health Psychol. 2008, 27, 379–387. [Google Scholar] [CrossRef] [PubMed]
- Michie, S.; Abraham, C.; Eccles, M.P.; Francis, J.J.; Hardeman, W.; Johnston, M. Strengthening evaluation and implementation by specifying components of behaviour change interventions: A study protocol. Implement. Sci. 2011, 6, 10–18. [Google Scholar] [CrossRef]
- Bartholomew Eldredge, L.K. Planning Health Promotion Programs: An Intervention Mapping Approach, 4th ed.; Jossey-Bass: San Francisco, CA, USA, 2016. [Google Scholar]
- Abraham, C.; Denford, S. Design, implementation, and evaluation of behavior change interventions: A ten-task guide. In The Handbook of Behavior Change; Hamilton, K., Cameron, L.D., Hagger, M.S., Hankonen, N., Lintunen, T., Eds.; Cambridge University Press: Cambridge, UK, 2020; pp. 269–284. [Google Scholar]
- Moore, G.F.; Evans, R.E. What theory, for whom and in which context? Reflections on the application of theory in the development and evaluation of complex population health interventions. SSM Popul. Health 2017, 3, 132–135. [Google Scholar] [CrossRef]
- Davis, R.; Campbell, R.; Hildon, Z.; Hobbs, L.; Michie, S. Theories of behaviour and behaviour change across the social and behavioural sciences: A scoping review. Health Psychol. Rev. 2015, 9, 323–344. [Google Scholar] [CrossRef]
- Michie, S.; Johnston, M.; Francis, J.; Hardeman, W.; Eccles, M. From theory to intervention: Mapping theoretically derived behavioural determinants to behaviour change techniques. Appl. Psychol. 2008, 57, 660–680. [Google Scholar] [CrossRef]
- Kelly, M.P.; Barker, M. Why is changing health-related behaviour so difficult? Public Health 2016, 136, 109–116. [Google Scholar] [CrossRef]
- Moore, G.F.; Audrey, S.; Barker, M.; Bond, L.; Bonell, C.; Hardeman, W.; Moore, L.; O’Cathain, A.; Tinati, T.; Wight, D.; et al. Process evaluation of complex interventions: Medical Research Council guidance. BMJ 2015, 350, h1258. [Google Scholar] [CrossRef]
- Evans, D. Hierarchy of evidence: A framework for ranking evidence evaluating healthcare interventions. J. Clin. Nurs. 2003, 12, 77–84. [Google Scholar] [CrossRef] [PubMed]
- Hemsworth, P.H.; Mellor, D.J.; Cronin, G.M.; Tilbrook, A.J. Scientific assessment of animal welfare. New Zealand Veter. J. 2015, 63, 24–30. [Google Scholar] [CrossRef] [PubMed]
- Kirk, R.E. Chapter 8 randomized block designs. In Experimental Design: Procedures for the Behavioral Sciences, 4th ed.; Kirk, R.E., Ed.; SAGE Publications, Inc.: Thousand Oaks, CA, USA, 2013. [Google Scholar]
- Ainsworth, H.R.; Torgerson, D.J.; Kang ’Ombe, A.R. Conceptual, design, and statistical complications associated with participant preference. Ann. Am. Acad. Pol. Soc. Sci. 2010, 628, 176–188. [Google Scholar] [CrossRef]
- Christie, J.; O’Halloran, P.; Stevenson, M. Planning a cluster randomized controlled trial: Methodological issues. Nurs. Res. 2009, 58, 128–134. [Google Scholar] [CrossRef] [PubMed]
- Coleman, G.; Hall, M.J.; Hay, M. An evaluation of a pet ownership education program for school children. Anthrozoös 2008, 21, 271–284. [Google Scholar] [CrossRef]
- Knittle, K.; Heino, M.T.J.; Marques, M.M.; Stenius, M.; Beattie, M.; Ehbrecht, F.; Hagger, M.S.; Hardeman, W.; Hankonen, N. The compendium of self-enactable techniques to change and self-manage motivation and behaviour v.1.0. Nat. Hum. Behav. 2020, 4, 215–223. [Google Scholar] [CrossRef]
- Jamieson, J.; Reiss, M.; Allen, D.; Asher, L.; Wathes, C.; Abeyesinghe, S. Measuring the success of a farm animal welfare education event. Anim. Welf. 2012, 21, 65–75. [Google Scholar] [CrossRef]
- Tsai, Y.F.L.; Kaufman, D.M. The socioemotional effects of a computer-simulated animal on children’s empathy and humane attitudes. J. Educ. Comput. Res. 2009, 41, 103–122. [Google Scholar] [CrossRef]
- Bobeck, E.A.; Combs, D.K.; Cook, M.E. Introductory animal science–based instruction influences attitudes on animal agriculture issues1. J. Anim. Sci. 2014, 92, 856–864. [Google Scholar] [CrossRef]
- France, B.; Birdsall, S. Secondary students’ attitudes to animal research: Examining the potential of a resource to communicate the scientist’s perspective. Eur. J. Sci. Math. Educ. 2015, 3, 233–249. [Google Scholar]
- Lakestani, N.; Aguirre, V.; Orihuela, A. Farm animal welfare and children. Soc. Anim. 2015, 23, 363–378. [Google Scholar] [CrossRef]
- Hazel, S.J.; O’Dwyer, L.; Ryan, T. “Chickens are a lot smarter than i originally thought”: Changes in student attitudes to chickens following a chicken training class. Animals 2015, 5, 821–837. [Google Scholar] [CrossRef] [PubMed]
- Helton, W.S.; Helton, N.D. Changing animal and environmental attitudes with evidence of animal minds. Appl. Environ. Educ. Commun. 2005, 4, 317–323. [Google Scholar] [CrossRef]
- Mackay, J.R.D.; Langford, F.; Waran, N. Massive open online courses as a tool for global animal welfare education. J. Veter. Med. Educ. 2016, 43, 287–301. [Google Scholar] [CrossRef]
- Małecki, W.; Pawłowski, B.; Sorokowski, P. Literary fiction influences attitudes toward animal welfare. PLoS ONE 2016, 11, e0168695. [Google Scholar] [CrossRef]
- Tsai, Y.F.; Kaufman, D. Interacting with a computer-simulated pet: Factors influencing children’s humane attitudes and empathy. J. Educ. Comput. Res. 2014, 51, 145–161. [Google Scholar] [CrossRef]
- Richards, E.A.; Ogata, N.; Ting, J. Dogs, physical activity, and walking (dogs paw): Acceptability and feasibility of a pilot physical activity intervention. Health Promot. Pract. 2015, 16, 362–370. [Google Scholar] [CrossRef]
- Morrison, R.B.; Reilly, J.J.; Penpraze, V.; Westgarth, C.; Ward, D.S.; Mutrie, N.; Hutchison, P.; Young, D.; McNicol, L.; Calvert, M.; et al. Children, parents and pets exercising together (CPET): Exploratory randomised controlled trial. BMC Public Health 2013, 13, 1096–1108. [Google Scholar] [CrossRef]
- Stringer, A.; Bell, C.; Christley, R.; Gebreab, F.; Tefera, G.; Reed, K.; Trawford, A.; Pinchbeck, G. A cluster-randomised controlled trial to compare the effectiveness of different knowledge-transfer interventions for rural working equid users in Ethiopia. Prev. Veter. Med. 2011, 100, 90–99. [Google Scholar] [CrossRef]
- Stringer, A.; Christley, R.M.; Bell, C.E.; Gebreab, F.; Tefera, G.; Reed, K.; Trawford, A.; Pinchbeck, G.L. Evaluating the efficacy of knowledge-transfer interventions on animal health knowledge of rural working equid owners in central Ethiopia: A cluster-randomized controlled trial. Front. Veter. Sci. 2018, 5, 282–294. [Google Scholar] [CrossRef]
- Grant, C.; Kaler, J.; Ferguson, E.; O’Kane, H.; Green, L. A comparison of the efficacy of three intervention trial types: Postal, group, and one-to-one facilitation, prior management and the impact of message framing and repeat messages on the flock prevalence of lameness in sheep. Prev. Veter. Med. 2018, 149, 82–91. [Google Scholar] [CrossRef] [PubMed]
- Henriksen, B.I.; Anneberg, I.; Sørensen, J.T.; Møller, S.H. Farmers’ perception of stable schools as a tool to improve management for the benefit of mink welfare. Livest. Sci. 2015, 181, 7–16. [Google Scholar] [CrossRef]
- Descovich, K.; Li, X.; Sinclair, M.; Wang, Y.; Phillips, C.J. The effect of animal welfare training on the knowledge and attitudes of abattoir stakeholders in China. Animals 2019, 9, 989. [Google Scholar] [CrossRef] [PubMed]
- Franco, N.H.; Olsson, I.; Olsson, I.A.S. Scientists and the 3Rs: Attitudes to animal use in biomedical research and the effect of mandatory training in laboratory animal science. Lab. Anim. 2014, 48, 50–60. [Google Scholar] [CrossRef] [PubMed]
- Gaafar, K.; Fahmy, S.R. Effects of laboratory animal science training on scientists’ attitudes and practice in Egypt. J. Am. Assoc. Lab. Anim. Sci. 2018, 57, 712–714. [Google Scholar] [CrossRef] [PubMed]
- McDonald, J.L.; Clements, J. Engaging with socio-economically disadvantaged communities and their cats: Human behaviour change for animal and human benefit. Animals 2019, 9, 175. [Google Scholar] [CrossRef]
- Roetman, P.; Tindle, H.; Litchfield, C.A. Management of pet cats: The impact of the cat tracker citizen science project in south Australia. Animals 2018, 8, 190. [Google Scholar] [CrossRef]
- Byers, C.G.; Wilson, C.C.; Stephens, M.B.; Goodie, J.L.; Netting, F.E.; Olsen, C.H. Owners and pets exercising together: Canine response to veterinarian-prescribed physical activity. Anthrozoös 2014, 27, 325–333. [Google Scholar] [CrossRef]
- Yaissle, J.E.; Holloway, C.; Buffington, C.A.T. Evaluation of owner education as a component of obesity treatment programs for dogs. J. Am. Veter. Med. Assoc. 2004, 224, 1932–1935. [Google Scholar] [CrossRef]
- Costa, E.D.; Martins, C.M.; Cunha, G.R.; Catapan, D.C.; Ferreira, F.; Oliveira, S.T.; Garcia, R.; Biondo, A.W. Impact of a 3-year pet management program on pet population and owner’s perception. Prev. Veter. Med. 2017, 139, 33–41. [Google Scholar] [CrossRef]
- Hasanov, E.; Zeynalova, S.; Geleishvili, M.; Maes, E.; Tongren, E.; Marshall, E.; Banyard, A.; McElhinney, L.M.; Whatmore, A.M.; Fooks, A.R.; et al. Assessing the impact of public education on a preventable zoonotic disease: Rabies. Epidemiol. Infect. 2018, 146, 227–235. [Google Scholar] [CrossRef] [PubMed]
- Utami, N.W.A.; Agustina, K.K.; Atema, K.N.; Bagus, G.N.; Girardi, J.; Harfoot, M.; Haryono, Y.; Hiby, L.; Irawan, H.; Januraga, P.P.; et al. Evaluation of community-based dog welfare and rabies project in sanur, a sub-district of the Indonesian island province of Bali. Front. Veter. Sci. 2019, 6, 193–205. [Google Scholar] [CrossRef] [PubMed]
- Clark, G.I.; Boyer, W.N. The effects of dog obedience training and behavioural counselling upon the human-canine relationship. Appl. Anim. Behav. Sci. 1993, 37, 147–159. [Google Scholar] [CrossRef]
- Coleman, G.; Hemsworth, P.; Hay, M.; Cox, M. Modifying stockperson attitudes and behaviour towards pigs at a large commercial farm. Appl. Anim. Behav. Sci. 2000, 66, 11–20. [Google Scholar] [CrossRef]
- Hemsworth, P.H.; Coleman, G.; Barnett, J. Improving the attitude and behaviour of stockpersons towards pigs and the consequences on the behaviour and reproductive performance of commercial pigs. Appl. Anim. Behav. Sci. 1994, 39, 349–362. [Google Scholar] [CrossRef]
- Rayner, E.; Airikkala-Otter, I.; Bacon, H.J.; Walters, H.M.; Gamble, L.; Langford, F.M. Assessment of an educational intervention on the knowledge and attitudes of indian national veterinarians to animal welfare and euthanasia. J. Veter. Med. Educ. 2020, 47, 202–217. [Google Scholar] [CrossRef]
- Mariti, C.; Papi, F.; Mengoli, M.; Moretti, G.; Martelli, F.; Gazzano, A. Improvement in children’s humaneness toward nonhuman animals through a project of educational anthrozoology. J. Veter. Behav. 2011, 6, 12–20. [Google Scholar] [CrossRef]
- Machila, N.; Emongor, R.; Shaw, A.P.; Welburn, S.C.; McDermott, J.; Maudlin, I.; Eisler, M.C. A community education intervention to improve bovine trypanosomiasis knowledge and appropriate use of trypanocidal drugs on smallholder farms in Kenya. Agric. Syst. 2007, 94, 261–272. [Google Scholar] [CrossRef]
- Chilundo, A.; Mukaratirwa, S.; Pondja, A.; Afonso, S.; Alfredo, Z.; Chato, E.; Johansen, M.V. Smallholder pig farming education improved community knowledge and pig management in Angónia district, Mozambique. Trop. Anim. Health Prod. 2020, 52, 1447–1457. [Google Scholar] [CrossRef]
- Machila, N.; Wanyangu, S.W.; McDermott, J.; Welburn, S.C.; Maudlin, I.; Eisler, M.C. Cattle owners’ perceptions of African bovine trypanosomiasis and its control in Busia and Kwale Districts of Kenya. Acta Trop. 2003, 86, 25–34. [Google Scholar] [CrossRef]
- Liska, A.E.; Felson, R.B.; Chamlin, M.; Baccaglini, W. Estimating attitude-behavior reciprocal effects within a theoretical specification. Soc. Psychol. Q. 1984, 47, 15–23. [Google Scholar] [CrossRef]
- Hemsworth, P.H.; Coleman, G.; Barnett, J.L.; Borg, S.; Dowling, S. The effects of cognitive behavioral intervention on the attitude and behavior of stockpersons and the behavior and productivity of commercial dairy cows. J. Anim. Sci. 2002, 80, 68–78. [Google Scholar] [CrossRef] [PubMed]
- Hemsworth, P.H.; Coleman, G.J. Human-Livestock Interactions: The Stockperson and the Productivity and Welfare of Intensively Farmed Animals, 2nd ed.; CAB International: Oxfordshire, UK, 2011. [Google Scholar]
- Morrongiello, B.A.; Schwebel, D.C.; Stewart, J.; Bell, M.; Davis, A.L.; Corbett, M.R. Examining parents’ behaviors and supervision of their children in the presence of an unfamiliar dog: Does The Blue Dog intervention improve parent practices? Accid. Anal. Prev. 2013, 54, 108–113. [Google Scholar] [CrossRef] [PubMed]
- Meints, K.; De Keuster, T. Brief report: Don’t kiss a sleeping dog: The first assessment of “the blue dog” bite prevention program. J. Pediatr. Psychol. 2009, 34, 1084–1090. [Google Scholar] [CrossRef]
- Schwebel, D.C.; Morrongiello, B.A.; Davis, M.A.L.; Stewart, B.J.; Bell, B.M. The Blue Dog: Evaluation of an interactive software program to teach young children how to interact safely with dogs. J. Pediatr. Psychol. 2011, 37, 272–281. [Google Scholar] [CrossRef]
- Slattery, P.; Saeri, A.K.; Bragge, P. Research co-design in health: A rapid overview of reviews. Health Res. Policy Syst. 2020, 18, 1–13. [Google Scholar] [CrossRef]
- Deray, R.; Rivera, C.; Gripon, S.; Ulanday, C.; Roces, M.C.; Amparo, A.C.B.; Attlan, M.; Demont, C.; Kieffer, A.; Miranda, M.E. Protecting children from rabies with education and pre-exposure prophylaxis: A school-based campaign in El Nido, Palawan, Philippines. PLoS ONE 2018, 13, e0189596. [Google Scholar] [CrossRef]
- Michie, S.; Van Stralen, M.M.; West, R. The behaviour change wheel: A new method for characterising and designing behaviour change interventions. Implement. Sci. 2011, 6, 42–53. [Google Scholar] [CrossRef]
- McDonald, J.L.; Farnworth, M.J.; Clements, J. Integrating trap-neuter-return campaigns into a social framework: Developing long-term positive behavior change toward unowned cats in urban areas. Front. Veter. Sci. 2018, 5, 258–268. [Google Scholar] [CrossRef]
- Baatz, A.; Anderson, K.L.; Casey, R.; Kyle, M.; McMillan, K.M.; Upjohn, M.; Sevenoaks, H. Education as a tool for improving canine welfare: Evaluating the effect of an education workshop on attitudes to responsible dog ownership and canine welfare in a sample of Key Stage 2 children in the United Kingdom. PLoS ONE 2020, 15, e0230832. [Google Scholar] [CrossRef]
- Bright, T.M.; Hadden, L. Safewalk: Improving enrichment and adoption rates for shelter dogs by changing human behavior. J. Appl. Anim. Welf. Sci. 2016, 20, 95–105. [Google Scholar] [CrossRef] [PubMed]
- Dick, W.; Carey, L. The Systematic Design of Instruction, 4th ed.; Harper Collins College Publishers: New York, NY, USA, 1996. [Google Scholar]
- Tardif-Williams, C.Y.; Bosacki, S.L. Evaluating the impact of a humane education summer-camp program on school-aged children’s relationships with companion animals. Anthrozoös 2015, 28, 587–600. [Google Scholar] [CrossRef]
- Nicoll, K.; Samuels, W.E.; Trifone, C. An in-class, humane education program can improve young students’ attitudes toward animals. Soc. Anim. 2008, 16, 45–60. [Google Scholar] [CrossRef]
- Kanda, K.; Obayashi, Y.; Jayasinghe, A.; Gunawardena, G.D.S.; Delpitiya, N.; Priyadarshani, N.; Gamage, C.D.; Arai, A.; Tamashiro, H. Outcomes of a school-based intervention on rabies prevention among school children in rural Sri Lanka. Int. Health 2015, 7, 348–353. [Google Scholar] [CrossRef] [PubMed]
- Khode, N.; Singh, B.P.; Chander, M.; Bardhan, D.; Verma, M.R.; Singh, Y. Impact of training intervention on knowledge level of trained dairy animal owners: An application of propensity score matching method. Int. J. Agric. Stat. Sci. 2018, 14, 285–291. [Google Scholar]
- Abraham, C.; Johnson, B.T.; De Bruin, M.; Luszczynska, A. Enhancing reporting of behavior change intervention evaluations. JAIDS J. Acquir. Immune Defic. Syndr. 2014, 66, S293–S299. [Google Scholar] [CrossRef]
- Michie, S.; Abraham, C. Advancing the science of behaviour change: A plea for scientific reporting. Addiction 2008, 103, 1409–1410. [Google Scholar] [CrossRef]
- West, R. Providing full manuals and intervention descriptions: Addiction policy. Addiction 2008, 103, 1411. [Google Scholar] [CrossRef]
- Fisher, J.D.; Fisher, W.A. Changing aids-risk behavior. Psychol. Bull. 1992, 111, 455–474. [Google Scholar] [CrossRef]
- Ajzen, I. From intentions to actions: A theory of planned behavior. In Action Control: From Cognition to Behavior; Kuhl, J., Beckmann, J., Eds.; Springer: Berlin/Heidelberg, Germany, 1985; pp. 11–39. [Google Scholar]
- Bandura, A. Social Foundations of Thought and Action: A Social Cognitive Theory; Prentice-Hall, Inc.: Upper Saddle River, NJ, USA, 1986. [Google Scholar]
- Festinger, L. A theory of social comparison processes. Hum. Relat. 1954, 7, 117–140. [Google Scholar] [CrossRef]
- Carver, C.S.; Scheier, M.F. Control theory: A useful conceptual framework for personality-social, clinical, and health psychology. Psychol. Bull. 1982, 92, 111–135. [Google Scholar] [CrossRef] [PubMed]
- Borland, R. Understanding Hard to Maintain Behaviour Change: A Dual Process Approach; Wiley-Blackwell: Chichester, UK, 2014. [Google Scholar]
- Skinner, B.F. About Behaviorism; Penguin: London, UK, 1993. [Google Scholar]
- Karimuribo, E.; Fitzpatrick, J.; Bell, C.; Swai, E.; Kambarage, D.; Ogden, N.; Bryant, M.; French, N.P. Clinical and subclinical mastitis in smallholder dairy farms in Tanzania: Risk, intervention and knowledge transfer. Prev. Veter. Med. 2006, 74, 84–98. [Google Scholar] [CrossRef] [PubMed]
- Taylor, N.; Arbour, R.; Signal, T. Teaching kindness: The promise of humane education. Soc. Anim. 2009, 17, 136–148. [Google Scholar] [CrossRef]
- Shen, J.; Pang, S.; Schwebel, D.C. A randomized trial evaluating child dog-bite prevention in rural China through video-based testimonials. Health Psychol. 2015, 35, 454–464. [Google Scholar] [CrossRef]
- March, S.; Brinkmann, J.; Winckler, C. Improvement of animal health in organic dairy farms through ‘stable schools’: Selected results of a pilot study in Germany. Org. Agric. 2014, 4, 319–323. [Google Scholar] [CrossRef]
- Vaarst, M.; Byarugaba, D.K.; Nakavuma, J.L.; Laker, C. Participatory livestock farmer training for improvement of animal health in rural and peri-urban smallholder dairy herds in Jinja, Uganda. Trop. Anim. Health Prod. 2007, 39, 1–11. [Google Scholar] [CrossRef]
- Vaarst, M.; Nissen, T.; Østergaard, S.; Klaas, I.; Bennedsgaard, T.; Christensen, J. Danish stable schools for experiential common learning in groups of organic dairy farmers. J. Dairy Sci. 2007, 90, 2543–2554. [Google Scholar] [CrossRef]
- Auplish, A.; Clarke, A.S.; Van Zanten, T.; Abel, K.; Tham, C.; Bhutia, T.N.; Wilks, C.R.; Stevenson, M.A.; Firestone, S.M. Estimating the intra-cluster correlation coefficient for evaluating an educational intervention program to improve rabies awareness and dog bite prevention among children in Sikkim, India: A pilot study. Acta Trop. 2017, 169, 62–68. [Google Scholar] [CrossRef]
- Chapman, S.; Cornwall, J.; Righetti, J.; Sung, L. Preventing dog bites in children: Randomised controlled trial of an educational intervention. BMJ 2000, 320, 1512–1513. [Google Scholar] [CrossRef]
- Lakestani, N.; Donaldson, M.L. Dog bite prevention: Effect of a short educational intervention for preschool children. PLoS ONE 2015, 10, e0134319. [Google Scholar] [CrossRef]
- Wilson, F.; Dwyer, F.; Bennett, P.C. Prevention of dog bites: Evaluation of a brief educational intervention program for preschool children. J. Community Psychol. 2003, 31, 75–86. [Google Scholar] [CrossRef]
- Spiegel, I.B. A pilot study to evaluate an elementary school-based dog bite prevention program. Anthrozoös 2000, 13, 164–173. [Google Scholar] [CrossRef]
- Moher, D.; Schulz, K.F.; Altman, D.G. The CONSORT statement: Revised recommendations for improving the quality of reports of parallel-group randomised trials. Lancet 2001, 357, 1191–1194. [Google Scholar] [CrossRef]
- Tarquinio, C.; Kivits, J.; Minary, L.; Coste, J.; Alla, F. Evaluating complex interventions: Perspectives and issues for health behaviour change interventions. Psychol. Health 2015, 30, 35–51. [Google Scholar] [CrossRef] [PubMed]
- Da Cunha, G.R.; Martins, C.M.; Pellizzaro, M.; De Barros, C.C.; Pampuch, R.S.; Wouk, A.F.P.D.F.; Ferreira, F.; Garcia, R.C.M.; Biondo, A.W. Responsible pet ownership perception in elementary schools after an educational program in Southern Brazil. Braz. J. Veter. Res. Anim. Sci. 2016, 53, 182–190. [Google Scholar] [CrossRef]
- Amparo, A.C.B.; Mendoza, E.C.B.; Licuan, D.A.; Valenzuela, L.M.; Madalipay, J.D.; Jayme, S.I.; Taylor, L.H. Impact of integrating rabies education into the curriculum of public elementary schools in ilocos norte, philippines on rabies knowledge, and animal bite incidence. Front. Public Health 2019, 7, 119–130. [Google Scholar] [CrossRef] [PubMed]
- Dixon, C.A.; Pomerantz, W.J.; Hart, K.W.; Lindsell, C.J.; Mahabee-Gittens, E.M. An evaluation of a dog bite prevention intervention in the pediatric emergency department. J. Trauma Acute Care Surg. 2013, 75, S308–S312. [Google Scholar] [CrossRef] [PubMed]
- Glanville, C.; Hemsworth, P.; Coleman, G. Conceptualising dog owner motivations: The Pet Care Competency model and role of ’duty of care’. Anim. Welf. 2020, 29, 271–284. [Google Scholar] [CrossRef]




| Design | Strengths | Weaknesses | Generalisability |
|---|---|---|---|
| Fully randomised | Strong outcome evidence | Costly in resources | Depends on sampling, attrition |
| Randomised block | Strong outcome evidence | Require extensive matching | Good if blocks are random |
| Randomised preference | Strong outcome evidence | Requires careful screening | Good if preferences are random |
| Nested | Strong outcome evidence | Risk of selection biases | Good if number of groups is sufficient and randomly assigned or matched |
| Pre–post | Some outcome evidence | No control | Poor |
| Observational | Good face validity | Mainly descriptive | Poor |
| Case studies | Good face validity | Poor generalisability | Poor |
| Examples of Intervention Components (With Study References) | Mechanisms of Change (Theoretical Frameworks) | Change Technique Type/Category |
|---|---|---|
| Lectures/information sessions on animal behaviour [48,52] and nutrition [44] Information on animal needs [52,66,69,70], animal husbandry [34,35,41,54,69] and animal disease [43,44,53,54,83] Information on animal welfare issues [38,51], Five Freedoms, and definitions of cruelty [69,84] Leaflet on common animal diseases and prevention measures [43] | Increasing knowledge and changing beliefs (TPB, SCogT, IMB) | Provision of background information |
| Presenting evidence of the relationship between attitudes and behaviour [49,50,57] | Explaining underlying change mechanisms to participants (TPB, SCogT) | K34 Information about antecedents |
| Information about what circumstances led to the dog bite incidents [85] Information on production/financial gains/losses of adopting the recommended behaviours [36,49,50,57] Showing video footage of how aversive handling techniques impact ease of handling and production [49,50,57] Highlighting the benefits of a stable, neutered cat population and how trap–neuter–release programs can achieve this [41] explained in [65] Video demonstrating safe and unsafe outcomes of interactive behaviours with dogs [59,60,61] Veterinarian reviewed benefits of owners engaging in physical activity with their dog (unclear whether benefits were for human or dog) [43] Video footage of appropriate and inappropriate handling behaviours and accompanying behavioural responses by animal [49,50,57] Real examples of what happened to the dog following a dog bite incident [85] Real examples of severity of dog bite injury and how it was treated [85] | Explain the consequences that follow from particular actions, including severe consequences. Can change attitudes (TPB, SCogT, IMB) | AM1 Provide information about behaviour–health link AM2 Provide information on consequences (also K35 K36) Fear appeals (emphasising susceptibility to severe consequences) Provide information on consequences for animals |
| Putting themselves in animals’ shoes (how would you feel) [66] Through dramatization, children explore the idea that animals have feelings [84] Associate the needs of animals with their own needs [70] Role playing and imagination exercises to build empathy [70] | Highlighting how animals may experience the consequence of carers’ actions and that they have emotional responses | K44 Empathy training Animal empathy training |
| Presented local industry examples of successful implementation of behaviour (stunning standards) [38] | Provide examples of others’ successful performance allowing vicarious learning and prompting changes in normative beliefs (SComT, TPB, SCogT) | AM19 Provide opportunities for social comparison AM3 Provide information about others’ approval (also K38) |
| Advice to spend at least 30 min a day engaged in physical activity with their dog [43] Develop a class charter as guidance for students ‘to help their animals be healthy and happy [84] | Intention formation and goal setting (CT, TPB, SCogT) | AM4 Prompt Intention formation AM4 Prompt specific goal setting (also K5) K13 Public commitment AM16 Agree on behavioural contract (also K14) |
| Veterinarian reviewed barriers to physical activity (with dog) [43] Stable schools/farmer field schools: farmers present a problem and collectively identify potential solutions for implementation [37,86,87,88] One-on-one discussion of problems in achieving or maintaining behavioural change [54,57] Presentation of case studies with group discussion of decision-making process [51] Development of individual farm and herd strategies to reduce antimicrobial use [88] Discussion of behavioural strategy to adopt specified animal care tasks [36] Develop an action plan for treatment and control of mastitis [83] Six steps to sound sheep [36] Individualised diet plan [44] or exercise plan [43] for obese dogs Advised to work with their dogs on the class exercises for 15–20 min/day [48] | Anticipation and specification of barriers to goal achievement (CT, SCogT) Formulating specific action plans to overcome identified barriers (CT, SCogT) | AM 5 Prompt barrier identification K7 Problem solving AM 10 Prompt specific goal setting K8 Action planning |
| Instruction on how to interpret dog body language [20,48,52,66,67,89,90,91,92] Instruction on how to read dog food labels [44] Instruction on safe behaviour around dogs [20,66,90,92,93] Instruction on how to train animal using positive reinforcement [48,67,69] Instruction on how to recognise clinical signs of mastitis [83] | Provision of instruction and or training to increase skills (IMB, CT, SCogT) | AM 8 Provide instruction (also K56) |
| Videos of appropriate and inappropriate handling behaviour [49,50,57,59,60,61] Demonstrating ‘do’s’ and ‘don’ts’ of behaviour around dogs [90] Demonstrate how to build model pig pen [54] | Modelling or demonstrating a new behaviour to allow modelling/imitation to develop skills (IMB, SCogT) | AM9 Model/ demonstrate the behaviour |
| Verbal feedback incorporated into computer self-test, e.g., “Well done! You let the dog rest. That was the right choice!” [60] | Receiving feedback on decision making and/or action (CT, OC) | AM13 Provide feedback on performance (also K15) |
| Evaluation of herd health status provided to farmers [86] GPS tracking of pet cats and demonstration of where they roam [42] Monthly weigh ins for obese dogs [44] | Receiving feedback on the outcome of behaviour (CT, OC) | K16 Feedback on outcome(s) of behaviour |
| Posters in workplace [50,57]. Newsletters summarising intervention messages [50,57,70] Follow-up letter summarising discussion with detailed flock specific advice [36] Follow-up visit to emphasise message [54,57] Take-home materials for parents/guardians for reinforcement of messages [92,93] | Provide environmental cues to prompt goals/ planning action (OC, CT) | AM18 Use follow-up prompts (also K60) |
| Practice (during the class) different steps regarding how to approach and handle dogs safely [20,84,90] Role play of appropriate behaviour with an imaginary angry dog [20] or dog toys [93] or puppets [92] | Facilitating practice of new behaviour to develop skills and routinise behaviour to initiate habit formation (IMB, CEOS) | AM17 Prompt practice (also K69) K70 Habit formation |
| Prompting self-reflection and evaluation of whether they had changed their behaviour [50,57] | Prompting recipients to reflect on their goal achievement/ behaviour change (CT) | AM11 Prompt review of behavioural goals |
| Identifying situations where negative handling may be prompted or considered necessary, but demonstrating that this is avoidable [50,57] | Anticipating future situations in which plans may not be achievable and cognitive rehearsal of how to manage these situations (CT) | AM 23 relapse prevention Inoculation through preparation for challenging circumstances |
| Trap–neuter–release program for stray cats [41] Community health days—free preventative veterinary care [47] Provision of trained community-based agents to support community members with troubleshooting dog-related concerns [47] | Provision of practical services and support for change (CT, SCogT) | AM20 Plan social support/social change K54 Obtain practical social support Community service provision |
| Action Relevant Ten-Task Guide Task | Sub-Actions |
|---|---|
| Conduct elicitation research Tasks 1–3 | Identify specific target behaviours Use theoretical models of behaviour to investigate a range of behavioural antecedents and identify those most influential |
| Construct a domain-specific hypothesised model Task 4 | Draw on psychological models to clearly articulate the hypothesised change mechanism(s) for the specific behaviours of interest |
| Map change techniques to mechanisms Task 5 | Consider the full range of available, tested techniques Select techniques that map to the identified change mechanism(s) |
| Co-design and pre-test interventions Tasks 5–7 | Involve end users in the design process to refine delivery modes and ensure comprehension, acceptability, feasibility |
| Conduct randomised controlled trials where possible Task 8 | Ensure participants are randomly assigned to control or treatment groupsWhere RCT is not possible, at least include a control group Consider sampling biases when generalising to populations |
| Conduct evaluation that matches the aims and change mechanisms Task 9 | Measure interim (antecedents), primary (behaviour), and secondary (animal) outcomes Select appropriate time points to measure endurance of change over time |
| Clearly report all aspects | Include intervention manuals in publications Use appropriate language to clearly describe change techniques (e.g., from existing taxonomies) Include models, tables, and timelines clearly demonstrating how the intervention maps to techniques, mechanisms of change, and evaluation measures |
Publisher’s Note: MDPI stays neutral with regard to jurisdictional claims in published maps and institutional affiliations. |
© 2020 by the authors. Licensee MDPI, Basel, Switzerland. This article is an open access article distributed under the terms and conditions of the Creative Commons Attribution (CC BY) license (http://creativecommons.org/licenses/by/4.0/).
Share and Cite
Glanville, C.; Abraham, C.; Coleman, G. Human Behaviour Change Interventions in Animal Care and Interactive Settings: A Review and Framework for Design and Evaluation. Animals 2020, 10, 2333. https://doi.org/10.3390/ani10122333
Glanville C, Abraham C, Coleman G. Human Behaviour Change Interventions in Animal Care and Interactive Settings: A Review and Framework for Design and Evaluation. Animals. 2020; 10(12):2333. https://doi.org/10.3390/ani10122333
Chicago/Turabian StyleGlanville, Carmen, Charles Abraham, and Grahame Coleman. 2020. "Human Behaviour Change Interventions in Animal Care and Interactive Settings: A Review and Framework for Design and Evaluation" Animals 10, no. 12: 2333. https://doi.org/10.3390/ani10122333
APA StyleGlanville, C., Abraham, C., & Coleman, G. (2020). Human Behaviour Change Interventions in Animal Care and Interactive Settings: A Review and Framework for Design and Evaluation. Animals, 10(12), 2333. https://doi.org/10.3390/ani10122333

