The Bacterial Gut Microbiota of Schoolchildren from High and Low Socioeconomic Status: A Study in an Urban Area of Makassar, Indonesia
Abstract
1. Introduction
2. Methods
2.1. Study Design and Ethics Approval
2.2. Study Population and Data Collection
2.3. Anthropometric Measurements
2.4. Parasitological Examination
2.5. Microbiota Analysis
2.6. Statistical Analysis
3. Results
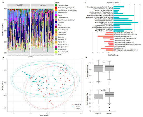
3.1. The Bacterial Gut Microbiota of Indonesian Schoolchildren
3.2. The Bacterial Gut Microbiota of High SES Indonesian Schoolchildren
3.3. The Bacterial Gut Microbiota of Low SES Indonesian Schoolchildren
4. Discussion
5. Conclusions
Author Contributions
Funding
Acknowledgments
Conflicts of Interest
References
- Liang, D.; Leung, R.K.; Guan, W.; Au, W.W. Involvement of gut microbiome in human health and disease: Brief overview, knowledge gaps and research opportunities. Gut Pathog. 2018, 10, 3. [Google Scholar] [CrossRef] [PubMed]
- Li, X.; Watanabe, K.; Kimura, I. Gut Microbiota Dysbiosis Drives and Implies Novel Therapeutic Strategies for Diabetes Mellitus and Related Metabolic Diseases. Front. Immunol. 2017, 8, 1882. [Google Scholar] [CrossRef] [PubMed]
- Lobionda, S.; Sittipo, P.; Kwon, H.Y.; Lee, Y.K. The Role of Gut Microbiota in Intestinal Inflammation with Respect to Diet and Extrinsic Stressors. Microorganisms 2019, 7, 271. [Google Scholar] [CrossRef]
- Chiu, C.Y.; Chan, Y.L.; Tsai, M.H.; Wang, C.J.; Chiang, M.H.; Chiu, C.C. Gut microbial dysbiosis is associated with allergen-specific IgE responses in young children with airway allergies. World Allergy Organ. J. 2019, 12, 100021. [Google Scholar] [CrossRef] [PubMed]
- Liu, X.; Tao, J.; Li, J.; Cao, X.; Li, Y.; Gao, X.; Fu, Y. Dysbiosis of Fecal Microbiota in Allergic Rhinitis Patients. Am. J. Rhinol. Allergy 2020. [Google Scholar] [CrossRef]
- Rothschild, D.; Weissbrod, O.; Barkan, E.; Kurilshikov, A.; Korem, T.; Zeevi, D.; Costea, P.I.; Godneva, A.; Kalka, I.N.; Bar, N.; et al. Environment dominates over host genetics in shaping human gut microbiota. Nature 2018, 555, 210–215. [Google Scholar] [CrossRef] [PubMed]
- Scepanovic, P.; Hodel, F.; Mondot, S.; Partulla, V.; Byrd, A.; Hammer, C.; Alanio, C.; Bergstedt, J.; Patin, E.; Touvier, M.; et al. A comprehensive assessment of demographic, environmental, and host genetic associations with gut microbiome diversity in healthy individuals. Microbiome 2019, 7, 130. [Google Scholar] [CrossRef] [PubMed]
- Brooks, A.W.; Priya, S.; Blekhman, R.; Bordenstein, S.R. Gut microbiota diversity across ethnicities in the United States. PLoS Biol. 2018, 16, e2006842. [Google Scholar] [CrossRef]
- Yatsunenko, T.; Rey, F.E.; Manary, M.J.; Trehan, I.; Dominguez-Bello, M.G.; Contreras, M.; Magris, M.; Hidalgo, G.; Baldassano, R.N.; Anokhin, A.P.; et al. Human gut microbiome viewed across age and geography. Nature 2012, 486, 222–227. [Google Scholar] [CrossRef]
- Deschasaux, M.; Bouter, K.E.; Prodan, A.; Levin, E.; Groen, A.K.; Herrema, H.; Tremaroli, V.; Bakker, G.J.; Attaye, I.; Pintof-Sietsma, S.J.; et al. Depicting the composition of gut microbiota in a population with varied ethnic origins but shared geography. Nat. Med. 2018, 24, 1526–1531. [Google Scholar] [CrossRef]
- He, Y.; Wu, W.; Zheng, H.M.; Li, P.; McDonald, D.; Sheng, H.F.; Chen, M.X.; Chen, Z.H.; Ji, G.Y.; Zheng, Z.D.; et al. Regional variation limits applications of healthy gut microbiome reference ranges and disease models. Nat. Med. 2018, 24, 1532–1535. [Google Scholar] [CrossRef] [PubMed]
- De Filippo, C.; Cavalieri, D.; Di Paola, M.; Ramazzotti, M.; Poullet, J.B.; Massart, S.; Collini, S.; Pieraccini, G.; Lionetti, P. Impact of diet in shaping gut microbiota revealed by a comparative study in children from Europe and rural Africa. Proc. Natl. Acad. Sci. USA 2010, 107, 14691–14696. [Google Scholar] [CrossRef] [PubMed]
- Martin, I.; Djuardi, Y.; Sartono, E.; Rosa, B.A.; Supali, T.; Mitreva, M.; Houwing-Duistermaat, J.J.; Yazdanbakhsh, M. Dynamic changes in human-gut microbiome in relation to a placebo-controlled anthelminthic trial in Indonesia. PLoS Negl. Trop. Dis. 2018, 12, e0006620. [Google Scholar] [CrossRef] [PubMed]
- De Onis, M.; Onyango, A.W.; Borghi, E.; Siyam, A.; Nishida, C.; Siekmann, J. Development of a WHO growth reference for school-aged children and adolescents. Bull. World Health Organ. 2007, 85, 660–667. [Google Scholar] [CrossRef]
- Verweij, J.J.; Blange, R.A.; Templeton, K.; Schinkel, J.; Brienen, E.A.; van Rooyen, M.A.; van Lieshout, L.; Polderman, A.M. Simultaneous detection of Entamoeba histolytica, Giardia lamblia, and Cryptosporidium parvum in fecal samples by using multiplex real-time PCR. J. Clin. Microbiol. 2004, 42, 1220–1223. [Google Scholar] [CrossRef]
- Niesters, H.G.M. Clinical Virology in Real Time. J. Clin. Virol. 2002, 25, 3–12. [Google Scholar] [CrossRef]
- Verweij, J.J.; Mulder, B.; Poell, B.; van Middelkoop, D.; Brienen, E.A.; van Lieshout, L. Real-time PCR for the detection of Dientamoeba fragilis in fecal samples. Mol. Cell. Probes 2007, 21, 400–404. [Google Scholar] [CrossRef]
- Quast, C.; Pruesse, E.; Yilmaz, P.; Gerken, J.; Schweer, T.; Yarza, P.; Peplies, J.; Glockner, F.O. The SILVA ribosomal RNA gene database project: Improved data processing and web-based tools. Nucleic Acids Res. 2013, 41, D590–D596. [Google Scholar] [CrossRef]
- Ramiro-Garcia, J.; Hermes, G.D.A.; Giatsis, C.; Sipkema, D.; Zoetendal, E.G.; Schaap, P.J.; Smidt, H. NG-Tax, a highly accurate and validated pipeline for analysis of 16S rRNA amplicons from complex biomes. F1000Research 2016, 5, 1791. [Google Scholar] [CrossRef]
- Bokulich, N.A.; Subramanian, S.; Faith, J.J.; Gevers, D.; Gordon, J.I.; Knight, R.; Mills, D.A.; Caporaso, J.G. Quality-filtering vastly improves diversity estimates from Illumina amplicon sequencing. Nat. Methods 2013, 10, 57–59. [Google Scholar] [CrossRef]
- McMurdie, P.J.; Holmes, S. phyloseq: An R package for reproducible interactive analysis and graphics of microbiome census data. PLoS ONE 2013, 8, e61217. [Google Scholar] [CrossRef]
- Oksanen, J.; Blanchet, F.G.; Friendly, M.; Kindt, R.; Legendre, P.; McGlinn, D.; Minchin, P.R.; O’Hara, R.B.; Simpson, G.L.; Solymos, P.; et al. Vegan: Community Ecology Package. Available online: https://CRAN.R-project.org/package=vegan (accessed on 1 January 2020).
- Wickham, H. ggplot2: Elegant Graphics for Data Analysis; Springer: New York, NY, USA, 2009. [Google Scholar]
- Love, M.I.; Huber, W.; Anders, S. Moderated estimation of fold change and dispersion for RNA-seq data with DESeq2. Genome Biol. 2014, 15, 550. [Google Scholar] [CrossRef] [PubMed]
- Lahti, L.; Shetty, S. Tools for Microbiome Analysis in R. Available online: http://microbiome.github.com/microbiome (accessed on 1 January 2020).
- Tamburini, S.; Shen, N.; Wu, H.C.; Clemente, J.C. The microbiome in early life: Implications for health outcomes. Nat. Med. 2016, 22, 713–722. [Google Scholar] [CrossRef]
- Chong, C.W.; Ahmad, A.F.; Lim, Y.A.; Teh, C.S.; Yap, I.K.; Lee, S.C.; Chin, Y.T.; Loke, P.; Chua, K.H. Effect of ethnicity and socioeconomic variation to the gut microbiota composition among pre-adolescent in Malaysia. Sci. Rep. 2015, 5, 13338. [Google Scholar] [CrossRef]
- Strunz, E.C.; Addiss, D.G.; Stocks, M.E.; Ogden, S.; Utzinger, J.; Freeman, M.C. Water, sanitation, hygiene, and soil-transmitted helminth infection: A systematic review and meta-analysis. PLoS Med. 2014, 11, e1001620. [Google Scholar] [CrossRef] [PubMed]
- Dinsa, G.D.; Goryakin, Y.; Fumagalli, E.; Suhrcke, M. Obesity and socioeconomic status in developing countries: A systematic review. Obes. Rev. 2012, 13, 1067–1079. [Google Scholar] [CrossRef] [PubMed]
- Savard, P.; Lamarche, B.; Paradis, M.E.; Thiboutot, H.; Laurin, E.; Roy, D. Impact of Bifidobacterium animalis subsp. lactis BB-12 and, Lactobacillus acidophilus LA-5-containing yoghurt, on fecal bacterial counts of healthy adults. Int. J. Food Microbiol. 2011, 149, 50–57. [Google Scholar] [CrossRef]
- Precup, G.; Vodnar, D.C. Gut Prevotella as a possible biomarker of diet and its eubiotic versus dysbiotic roles: A comprehensive literature review. Br. J. Nutr. 2019, 122, 131–140. [Google Scholar] [CrossRef]
- Nakayama, J.; Watanabe, K.; Jiang, J.; Matsuda, K.; Chao, S.H.; Haryono, P.; La-Ongkham, O.; Sarwoko, M.A.; Sujaya, I.N.; Zhao, L.; et al. Diversity in gut bacterial community of school-age children in Asia. Sci. Rep. 2015, 5, 8397. [Google Scholar] [CrossRef]
- Lopez-Contreras, B.E.; Moran-Ramos, S.; Villarruel-Vazquez, R.; Macias-Kauffer, L.; Villamil-Ramirez, H.; Leon-Mimila, P.; Vega-Badillo, J.; Sanchez-Munoz, F.; Llanos-Moreno, L.E.; Canizalez-Roman, A.; et al. Composition of gut microbiota in obese and normal-weight Mexican school-age children and its association with metabolic traits. Pediatric Obes. 2018, 13, 381–388. [Google Scholar] [CrossRef]
- Bai, J.; Hu, Y.; Bruner, D.W. Composition of gut microbiota and its association with body mass index and lifestyle factors in a cohort of 7-18 years old children from the American Gut Project. Pediatric Obes. 2019, 14, e12480. [Google Scholar] [CrossRef] [PubMed]
- Rapin, A.; Harris, N.L. Helminth-Bacterial Interactions: Cause and Consequence. Trends Immunol. 2018, 39, 724–733. [Google Scholar] [CrossRef] [PubMed]
- Lee, S.C.; Tang, M.S.; Lim, Y.A.; Choy, S.H.; Kurtz, Z.D.; Cox, L.M.; Gundra, U.M.; Cho, I.; Bonneau, R.; Blaser, M.J.; et al. Helminth colonization is associated with increased diversity of the gut microbiota. PLoS Negl. Trop. Dis. 2014, 8, e2880. [Google Scholar] [CrossRef]
- Morton, E.R.; Lynch, J.; Froment, A.; Lafosse, S.; Heyer, E.; Przeworski, M.; Blekhman, R.; Ségurel, L. Variation in Rural African Gut Microbiota Is Strongly Correlated with Colonization by Entamoeba and Subsistence. PLoS Genet. 2015, 11, e1005658. [Google Scholar] [CrossRef] [PubMed]



| Characteristics | All Children (n = 140) | High SES Children (n = 74) | Low SES Children (n = 66) | p-Value |
|---|---|---|---|---|
| Age, years, mean ± SD | 10.33 ± 0.85 | 10.40 ± 0.56 | 10.25 ± 1.04 | 0.294 |
| Female: n (%) | 85 (60.7) | 41 (62.1) | 44 (59.5) | 0.748 |
| zBMI, mean ± SD | −0.31 ± 1.46 | 0.33 ± 1.5 | −0.89 ± 1.14 | <0.001 |
| Nutritional status (WHO): n (%) | <0.001 | |||
| Thinness | 13 (9.3) | 2 (3.0) | 11 (14.9) | |
| Normal | 99 (70.7) | 39 (59.1) | 60 (81.1) | |
| Overweight and Obese | 28 (20.0) | 25 (37.9) | 3 (4.1) | |
| Intestinal parasitic infection: n (%) | ||||
| Any helminth | 47 (33.6) | 2 (3.0) | 45 (60.8) | <0.001 |
| Ascaris lumbricoides | 34 (24.3) | 0 | 34 (45.9) | |
| Trichuris trichiura | 25 (17.9) | 2 (3.0) | 23 (31.1) | <0.001 |
| Hymenolepis diminuta | 1 (0.7) | 0 | 1 (1.4) | |
| Any protozoa | 66 (47.1) | 18 (27.3) | 48 (65.8) | <0.001 |
| Entamoeba histolytica, | 14 (10.0) | 0 | 14 (19.2) | |
| Dientamoeba fragilis | 30 (21.4) | 10 (15.2) | 20 (27.4) | 0.080 |
| Giardia lamblia | 39 (27.9) | 9 (13.6) | 30 (41.1) | <0.001 |
| Cryptosporidium parvum | 2 (1.4) | 0 | 2 (2.7) |
| Family | Genus | All Children | High SES Children | Low SES Children |
|---|---|---|---|---|
| Bifidobacteriaceae | Bifidobacterium | x | x | x |
| Coriobacteriaceae | Collinsella | x | x | x |
| Ruminococcaceae | Faecalibacterium | x | x | x |
| Ruminococcaceae | Subdoligranulum | x | x | x |
| Lachnospiraceae | - | x | x | x |
| Lachnospiraceae | Blautia | x | x | x |
| Lachnospiraceae | Dorea | x | x | x |
| Lachnospiraceae | Fusicatenibacter | x | x | x |
| Lachnospiraceae | Eubacterium hallii group | x | x | x |
| Lachnospiraceae | Ruminococcus torques group | x | x | |
| Peptostreptococcaceae | Romboutsia | x | ||
| Clostridiaceae 1 | Clostridium sensu stricto 1 | x | ||
| Erysipelotrichaceae | Holdemanella | x | ||
| Eggerthellaceae | Senegalimassilia | x |
| Family | Genus | Average ± SD | Min–Max | |
|---|---|---|---|---|
| All children | Coriobacteriaceae | Collinsella | 0.235 ± 0.188 | 0.009–0.786 |
| Bifidobacteriaceae | Bifidobacterium | 0.134 ± 0.139 | 0.000–0.652 | |
| Erysipelotrichidae | Catenibacterium | 0.077 ± 0.090 | 0.000–0.425 | |
| Lachnospiraceae | Blautia | 0.049 ± 0.047 | 0.001–0.208 | |
| Prevotellaceae | Prevotella 9 | 0.044 ± 0.118 | 0.000–0.638 | |
| Ruminococcaceae | Faecalibacterium | 0.043 ± 0.056 | 0.000–0.322 | |
| Erysipelotrichaceae | Holdemanella | 0.031 ± 0.055 | 0.000–0.337 | |
| Ruminococcaceae | Subdoligranulum | 0.030 ± 0.035 | 0.000–0.224 | |
| Lachnospiraceae | - | 0.024 ± 0.038 | 0.000–0.255 | |
| Coriobacteriaceae | Olsenella | 0.024 ± 0.077 | 0.000–0.729 | |
| High SES children | Coriobacteriaceae | Collinsella | 0.246 ± 0.185 | 0.013 ± 0.786 |
| Bifidobacteriaceae | Bifidobacterium | 0.198 ± 0.152 | 0.004 ± 0.652 | |
| Erysipelotrichidae | Catenibacterium | 0.065 ± 0.082 | 0.000 ± 0.416 | |
| Lachnospiraceae | Blautia | 0.055 ± 0.050 | 0.001 ± 0.208 | |
| Ruminococcaceae | Subdoligranulum | 0.033 ± 0.038 | 0.000 ± 0.224 | |
| Lachnospiraceae | - | 0.030 ± 0.047 | 0.000 ± 0.255 | |
| Ruminococcaceae | Faecalibacterium | 0.029 ± 0.044 | 0.000 ± 0.266 | |
| Ruminococcaceae | Ruminococcus 2 | 0.029 ± 0.059 | 0.000 ± 0.292 | |
| Erysipelotrichaceae | Holdemanella | 0.028 ± 0.059 | 0.000 ± 0.337 | |
| Coriobacteriaceae | Olsenella | 0.025 ± 0.064 | 0.000 ± 0.456 | |
| Low SES children | Coriobacteriaceae | Collinsella | 0.225 ± 0.190 | 0.009 ± 0.737 |
| Erysipelotrichidae | Catenibacterium | 0.088 ± 0.095 | 0.000 ± 0.425 | |
| Bifidobacteriaceae | Bifidobacterium | 0.077 ± 0.095 | 0.000 ± 0.403 | |
| Prevotellaceae | Prevotella 9 | 0.071 ± 0.150 | 0.000 ± 0.638 | |
| Ruminococcaceae | Faecalibacterium | 0.055 ± 0.062 | 0.000 ± 0.322 | |
| Lachnospiraceae | Blautia | 0.043 ± 0.043 | 0.001 ± 0.170 | |
| Erysipelotrichaceae | Holdemanella | 0.035 ± 0.051 | 0.000 ± 0.267 | |
| Ruminococcaceae | Subdoligranulum | 0.029 ± 0.031 | 0.001 ± 0.183 | |
| Coriobacteriaceae | Olsenella | 0.023 ± 0.087 | 0.000 ± 0.729 | |
| Lachnospiraceae | - | 0.019 ± 0.026 | 0.000 ± 0.119 |
© 2020 by the authors. Licensee MDPI, Basel, Switzerland. This article is an open access article distributed under the terms and conditions of the Creative Commons Attribution (CC BY) license (http://creativecommons.org/licenses/by/4.0/).
Share and Cite
Amaruddin, A.I.; Hamid, F.; Koopman, J.P.R.; Muhammad, M.; Brienen, E.A.T.; van Lieshout, L.; Geelen, A.R.; Wahyuni, S.; Kuijper, E.J.; Sartono, E.; et al. The Bacterial Gut Microbiota of Schoolchildren from High and Low Socioeconomic Status: A Study in an Urban Area of Makassar, Indonesia. Microorganisms 2020, 8, 961. https://doi.org/10.3390/microorganisms8060961
Amaruddin AI, Hamid F, Koopman JPR, Muhammad M, Brienen EAT, van Lieshout L, Geelen AR, Wahyuni S, Kuijper EJ, Sartono E, et al. The Bacterial Gut Microbiota of Schoolchildren from High and Low Socioeconomic Status: A Study in an Urban Area of Makassar, Indonesia. Microorganisms. 2020; 8(6):961. https://doi.org/10.3390/microorganisms8060961
Chicago/Turabian StyleAmaruddin, Aldian I., Firdaus Hamid, Jan Pieter R. Koopman, Munawir Muhammad, Eric A.T. Brienen, Lisette van Lieshout, Anoecim R. Geelen, Sitti Wahyuni, Ed J. Kuijper, Erliyani Sartono, and et al. 2020. "The Bacterial Gut Microbiota of Schoolchildren from High and Low Socioeconomic Status: A Study in an Urban Area of Makassar, Indonesia" Microorganisms 8, no. 6: 961. https://doi.org/10.3390/microorganisms8060961
APA StyleAmaruddin, A. I., Hamid, F., Koopman, J. P. R., Muhammad, M., Brienen, E. A. T., van Lieshout, L., Geelen, A. R., Wahyuni, S., Kuijper, E. J., Sartono, E., Yazdanbakhsh, M., & Zwittink, R. D. (2020). The Bacterial Gut Microbiota of Schoolchildren from High and Low Socioeconomic Status: A Study in an Urban Area of Makassar, Indonesia. Microorganisms, 8(6), 961. https://doi.org/10.3390/microorganisms8060961

