Comparative Analysis of the Global Transcriptomic Response to Oxidative Stress of Bacillus anthracis htrA-Disrupted and Parental Wild Type Strains
Abstract
1. Introduction
2. Materials and Methods
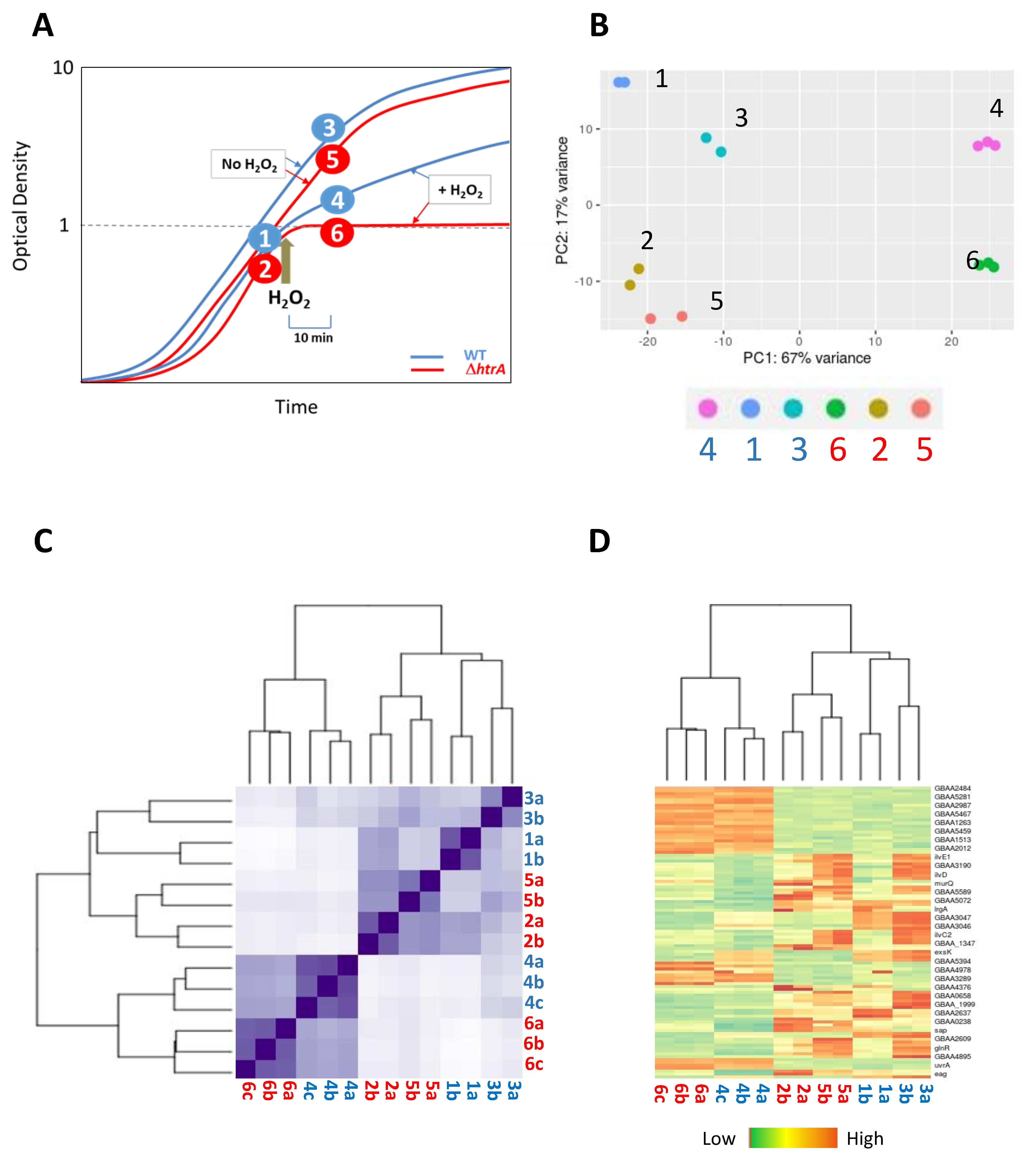
2.1. Bacterial Strains, Media, Growth Conditions and Stress Treatment
2.2. RNA Isolation, Reverse Transcription, and Real-Time PCR Analyses
2.3. RNA Sequencing, Transcriptome Assembly and Differential Expression Analysis
2.4. Genome Annotations and Gene Ontology Analysis
2.5. Overexpression of MazG in the ΔVollum ΔhtrA Strain and Evaluation of Its Involvement in Oxidative Stress Response
3. Results and Discussion
3.1. Expression of Selected Oxidative Stress Response Genes in Response to H2O2
3.2. Overview of the Transcriptome Analysis in Response to Oxidative Stress
3.3. Determination of Functional Categories of DEGs by Gene Ontology (GO) Analysis
3.4. Downregulation of Transcriptional Regulators in the ΔhtrA Strain Under Oxidative Stress
3.5. Downregulation of Translation Processes Exhibited by the WT Strain
3.6. Downregulation of Genes Encoding Metal Ion Binding Proteins
3.7. Genes Transcriptionally Upregulated upon H2O2 Treatment
3.8. Specificity of Selected Genes to the Response to Oxidative Stress
3.9. Preliminary Evaluation of the Involvement of the Gene Encoding for MazG (GBAA3800) in Oxidative Stress Response
Supplementary Materials
Author Contributions
Funding
Conflicts of Interest
References
- Ehling-Schulz, M.; Lereclus, D.; Koehler, T.M. The Bacillus cereus Group: Bacillus Species with Pathogenic Potential. Microbiol. Spectr. 2019, 7. [Google Scholar] [CrossRef] [PubMed]
- Franz, D.R. Preparedness for an anthrax attack. Mol. Asp. Med. 2009, 30, 503–510. [Google Scholar] [CrossRef] [PubMed]
- Blendon, R.J.; Benson, J.M.; DesRoches, C.M.; Pollard, W.E.; Parvanta, C.; Herrmann, M.J. The impact of anthrax attacks on the American public. Med. Gen. Med. 2002, 4, 1. [Google Scholar]
- Chitlaru, T.; Altboum, Z.; Reuveny, S.; Shafferman, A. Progress and novel strategies in vaccine development and treatment of anthrax. Immunol. Rev. 2011, 239, 221–236. [Google Scholar] [CrossRef]
- Koehler, T.M. Bacillus anthracis physiology and genetics. Mol. Asp. Med. 2009, 30, 386–396. [Google Scholar] [CrossRef] [PubMed]
- Friedlander, A.M.; Welkos, S.L.; Ivins, B.E. Anthrax Vaccines. In Anthrax; Koehler, T.M., Ed.; Springer: Berlin/Heidelberg, Germany, 2002; pp. 33–60. [Google Scholar] [CrossRef]
- Jelacic, T.M.; Chabot, D.J.; Bozue, J.A.; Tobery, S.A.; West, M.W.; Moody, K.; Yang, D.; Oppenheim, J.J.; Friedlander, A.M. Exposure to Bacillus anthracis capsule results in suppression of human monocyte-derived dendritic cells. Infect. Immun. 2014, 82, 3405–3416. [Google Scholar] [CrossRef] [PubMed]
- Jelacic, T.M.; Ribot, W.J.; Chua, J.; Boyer, A.E.; Woolfitt, A.R.; Barr, J.R.; Friedlander, A.M. Human Innate Immune Cells Respond Differentially to Poly-gamma-Glutamic Acid Polymers from Bacillus anthracis and Nonpathogenic Bacillus Species. J. Immunol. 2020, 204, 1263–1273. [Google Scholar] [CrossRef]
- Ariel, N.; Zvi, A.; Grosfeld, H.; Gat, O.; Inbar, Y.; Velan, B.; Cohen, S.; Shafferman, A. Search for potential vaccine candidate open reading frames in the Bacillus anthracis virulence plasmid pXO1: In silico and in vitro screening. Infect. Immun. 2002, 70, 6817–6827. [Google Scholar] [CrossRef]
- Ariel, N.; Zvi, A.; Makarova, K.S.; Chitlaru, T.; Elhanany, E.; Velan, B.; Cohen, S.; Friedlander, A.M.; Shafferman, A. Genome-based bioinformatic selection of chromosomal Bacillus anthracis putative vaccine candidates coupled with proteomic identification of surface-associated antigens. Infect. Immun. 2003, 71, 4563–4579. [Google Scholar] [CrossRef]
- Chitlaru, T.; Gat, O.; Gozlan, Y.; Ariel, N.; Shafferman, A. Differential proteomic analysis of the Bacillus anthracis secretome: Distinct plasmid and chromosome CO2-dependent cross talk mechanisms modulate extracellular proteolytic activities. J. Bacteriol. 2006, 188, 3551–3571. [Google Scholar] [CrossRef]
- Chitlaru, T.; Gat, O.; Gozlan, Y.; Grosfeld, H.; Inbar, I.; Shafferman, A. Identification of in vivo expressed immunogenic proteins by serological proteome analysis of Bacillus anthracis secretome. Infect. Immun. 2007, 75, 2841–2852. [Google Scholar] [CrossRef] [PubMed]
- Chitlaru, T.; Israeli, M.; Bar-Haim, E.; Elia, U.; Rotem, S.; Ehrlich, S.; Cohen, O.; Shafferman, A. Next-Generation Bacillus anthracis Live Attenuated Spore Vaccine Based on the htrA(-) (High Temperature Requirement A) Sterne Strain. Sci. Rep. 2016, 6, 18908. [Google Scholar] [CrossRef] [PubMed]
- Cohen, S.; Mendelson, I.; Altboum, Z.; Kobiler, D.; Elhanany, E.; Bino, T.; Leitner, M.; Inbar, I.; Rosenberg, H.; Gozes, Y.; et al. Attenuated nontoxinogenic and nonencapsulated recombinant Bacillus anthracis spore vaccines protect against anthrax. Infect. Immun. 2000, 68, 4549–4558. [Google Scholar] [CrossRef] [PubMed]
- Pezard, C.; Weber, M.; Sirard, J.C.; Berche, P.; Mock, M. Protective immunity induced by Bacillus anthracis toxin-deficient strains. Infect. Immun. 1995, 63, 1369–1372. [Google Scholar] [CrossRef] [PubMed]
- Shafferman, A.; Gat, O.; Ariel, N.; Chitlaru, T.; Grosfeld, H.; Zvi, A.; Inbar, I.; Zaide, G.; Aloni-Grinstein, R.; Cohen, S. Reverse Vaccinology in Bacillus anthracis Bacillus anthracis. In The Challenge of Highly Pathogenic Microorganisms; Springer: Dordrecht, The Netherlands, 2010; pp. 295–306. [Google Scholar]
- Jelinski, J.; Terwilliger, A.; Green, S.; Maresso, A. Progress towards the Development of a NEAT Vaccine for Anthrax II: Immunogen Specificity and Alum Effectiveness in an Inhalational Model. Infect. Immun. 2020, 88. [Google Scholar] [CrossRef]
- Gat, O.; Mendelson, I.; Chitlaru, T.; Ariel, N.; Altboum, Z.; Levy, H.; Weiss, S.; Grosfeld, H.; Cohen, S.; Shafferman, A. The solute-binding component of a putative Mn(II) ABC transporter (MntA) is a novel Bacillus anthracis virulence determinant. Mol. Microbiol. 2005, 58, 533–551. [Google Scholar] [CrossRef]
- McGillivray, S.M.; Ebrahimi, C.M.; Fisher, N.; Sabet, M.; Zhang, D.X.; Chen, Y.; Haste, N.M.; Aroian, R.V.; Gallo, R.L.; Guiney, D.G.; et al. ClpX contributes to innate defense peptide resistance and virulence phenotypes of Bacillus anthracis. J. Innate Immun. 2009, 1, 494–506. [Google Scholar] [CrossRef]
- Cendrowski, S.; MacArthur, W.; Hanna, P. Bacillus anthracis requires siderophore biosynthesis for growth in macrophages and mouse virulence. Mol. Microbiol. 2004, 51, 407–417. [Google Scholar] [CrossRef]
- Shatalin, K.; Gusarov, I.; Avetissova, E.; Shatalina, Y.; McQuade, L.E.; Lippard, S.J.; Nudler, E. Bacillus anthracis-derived nitric oxide is essential for pathogen virulence and survival in macrophages. Proc. Natl. Acad. Sci. USA 2008, 105, 1009–1013. [Google Scholar] [CrossRef]
- Kern, J.; Schneewind, O. BslA, the S-layer adhesin of B. anthracis, is a virulence factor for anthrax pathogenesis. Mol. Microbiol. 2010, 75, 324–332. [Google Scholar] [CrossRef]
- Jenkins, A.; Cote, C.; Twenhafel, N.; Merkel, T.; Bozue, J.; Welkos, S. Role of purine biosynthesis in Bacillus anthracis pathogenesis and virulence. Infect. Immun. 2011, 79, 153–166. [Google Scholar] [CrossRef] [PubMed]
- Clausen, T.; Kaiser, M.; Huber, R.; Ehrmann, M. HTRA proteases: Regulated proteolysis in protein quality control. Nat. Rev. Mol. Cell Biol. 2011, 12, 152–162. [Google Scholar] [CrossRef] [PubMed]
- Backert, S.; Bernegger, S.; Skorko-Glonek, J.; Wessler, S. Extracellular HtrA serine proteases: An emerging new strategy in bacterial pathogenesis. Cell. Microbiol. 2018, 20, e12845. [Google Scholar] [CrossRef] [PubMed]
- Clausen, T.; Southan, C.; Ehrmann, M. The HtrA family of proteases: Implications for protein composition and cell fate. Mol. Cell 2002, 10, 443–455. [Google Scholar] [CrossRef]
- Danese, P.N.; Silhavy, T.J. The sigma(E) and the Cpx signal transduction systems control the synthesis of periplasmic protein-folding enzymes in Escherichia coli. Genes Dev. 1997, 11, 1183–1193. [Google Scholar] [CrossRef]
- Pallen, M.J.; Wren, B.W. The HtrA family of serine proteases. Mol. Microbiol. 1997, 26, 209–221. [Google Scholar] [CrossRef]
- Spiess, C.; Beil, A.; Ehrmann, M. A temperature-dependent switch from chaperone to protease in a widely conserved heat shock protein. Cell 1999, 97, 339–347. [Google Scholar] [CrossRef]
- Wessler, S.; Schneider, G.; Backert, S. Bacterial serine protease HtrA as a promising new target for antimicrobial therapy? Cell Commun. Signal. 2017, 15, 4. [Google Scholar] [CrossRef]
- Israeli, M.; Elia, U.; Rotem, S.; Cohen, H.; Tidhar, A.; Bercovich-Kinori, A.; Cohen, O.; Chitlaru, T. Distinct Contribution of the HtrA Protease and PDZ Domains to Its Function in Stress Resilience and Virulence of Bacillus anthracis. Front. Microbiol. 2019, 10, 255. [Google Scholar] [CrossRef]
- Wilken, C.; Kitzing, K.; Kurzbauer, R.; Ehrmann, M.; Clausen, T. Crystal structure of the DegS stress sensor: How a PDZ domain recognizes misfolded protein and activates a protease. Cell 2004, 117, 483–494. [Google Scholar] [CrossRef]
- Antelmann, H.; Darmon, E.; Noone, D.; Veening, J.W.; Westers, H.; Bron, S.; Kuipers, O.P.; Devine, K.M.; Hecker, M.; van Dijl, J.M. The extracellular proteome of Bacillus subtilis under secretion stress conditions. Mol. Microbiol. 2003, 49, 143–156. [Google Scholar] [CrossRef] [PubMed]
- Tjalsma, H.; Antelmann, H.; Jongbloed, J.D.; Braun, P.G.; Darmon, E.; Dorenbos, R.; Dubois, J.Y.; Westers, H.; Zanen, G.; Quax, W.J.; et al. Proteomics of protein secretion by Bacillus subtilis: Separating the “secrets” of the secretome. Microbiol. Mol. Biol. Rev. 2004, 68, 207–233. [Google Scholar] [CrossRef] [PubMed]
- Cole, J.N.; Aquilina, J.A.; Hains, P.G.; Henningham, A.; Sriprakash, K.S.; Caparon, M.G.; Nizet, V.; Kotb, M.; Cordwell, S.J.; Djordjevic, S.P.; et al. Role of group A Streptococcus HtrA in the maturation of SpeB protease. Proteomics 2007, 7, 4488–4498. [Google Scholar] [CrossRef] [PubMed]
- Lyon, W.R.; Caparon, M.G. Role for serine protease HtrA (DegP) of Streptococcus pyogenes in the biogenesis of virulence factors SpeB and the hemolysin streptolysin S. Infect. Immun. 2004, 72, 1618–1625. [Google Scholar] [CrossRef]
- Vitikainen, M.; Hyyrylainen, H.L.; Kivimaki, A.; Kontinen, V.P.; Sarvas, M. Secretion of heterologous proteins in Bacillus subtilis can be improved by engineering cell components affecting post-translocational protein folding and degradation. J. Appl. Microbiol. 2005, 99, 363–375. [Google Scholar] [CrossRef]
- Crowley, P.J.; Seifert, T.B.; Isoda, R.; van Tilburg, M.; Oli, M.W.; Robinette, R.A.; McArthur, W.P.; Bleiweis, A.S.; Brady, L.J. Requirements for surface expression and function of adhesin P1 from Streptococcus mutans. Infect. Immun. 2008, 76, 2456–2468. [Google Scholar] [CrossRef][Green Version]
- Hoy, B.; Lower, M.; Weydig, C.; Carra, G.; Tegtmeyer, N.; Geppert, T.; Schroder, P.; Sewald, N.; Backert, S.; Schneider, G.; et al. Helicobacter pylori HtrA is a new secreted virulence factor that cleaves E-cadherin to disrupt intercellular adhesion. EMBO Rep. 2010, 11, 798–804. [Google Scholar] [CrossRef]
- Tegtmeyer, N.; Moodley, Y.; Yamaoka, Y.; Pernitzsch, S.R.; Schmidt, V.; Traverso, F.R.; Schmidt, T.P.; Rad, R.; Yeoh, K.G.; Bow, H.; et al. Characterisation of worldwide Helicobacter pylori strains reveals genetic conservation and essentiality of serine protease HtrA. Mol. Microbiol. 2016, 99, 925–944. [Google Scholar] [CrossRef]
- Zarzecka, U.; Modrak-Wojcik, A.; Figaj, D.; Apanowicz, M.; Lesner, A.; Bzowska, A.; Lipinska, B.; Zawilak-Pawlik, A.; Backert, S.; Skorko-Glonek, J. Properties of the HtrA Protease From Bacterium Helicobacter pylori Whose Activity Is Indispensable for Growth Under Stress Conditions. Front. Microbiol. 2019, 10, 961. [Google Scholar] [CrossRef]
- Chitlaru, T.; Shafferman, A. Proteomic studies of Bacillus anthracis. Future Microbiol. 2009, 4, 983–998. [Google Scholar] [CrossRef]
- Sela-Abramovich, S.; Chitlaru, T.; Gat, O.; Grosfeld, H.; Cohen, O.; Shafferman, A. Novel and unique diagnostic biomarkers for Bacillus anthracis infection. Appl. Environ. Microbiol. 2009, 75, 6157–6167. [Google Scholar] [CrossRef] [PubMed]
- Chitlaru, T.; Zaide, G.; Ehrlich, S.; Inbar, I.; Cohen, O.; Shafferman, A. HtrA is a major virulence determinant of Bacillus anthracis. Mol. Microbiol. 2011, 81, 1542–1559. [Google Scholar] [CrossRef] [PubMed]
- Chitlaru, T.; Israeli, M.; Rotem, S.; Elia, U.; Bar-Haim, E.; Ehrlich, S.; Cohen, O.; Shafferman, A. A novel live attenuated anthrax spore vaccine based on an acapsular Bacillus anthracis Sterne strain with mutations in the htrA, lef and cya genes. Vaccine 2017, 35, 6030–6040. [Google Scholar] [CrossRef] [PubMed]
- Gupta, V.; Jain, K.; Garg, R.; Malik, A.; Gulati, P.; Bhatnagar, R. Characterization of a two component system, Bas1213-1214, important for oxidative stress in Bacillus anthracis. J. Cell. Biochem. 2018, 119, 5761–5774. [Google Scholar] [CrossRef] [PubMed]
- Imlay, J.A. Cellular defenses against superoxide and hydrogen peroxide. Annu. Rev. Biochem. 2008, 77, 755–776. [Google Scholar] [CrossRef]
- Moayeri, M.; Sastalla, I.; Leppla, S.H. Anthrax and the inflammasome. Microbes Infect. 2012, 14, 392–400. [Google Scholar] [CrossRef]
- Popova, T.G.; Teunis, A.; Vaseghi, H.; Zhou, W.; Espina, V.; Liotta, L.A.; Popov, S.G. Nitric oxide as a regulator of B. anthracis pathogenicity. Front. Microbiol. 2015, 6. [Google Scholar] [CrossRef]
- Welkos, S.; Bozue, J.; Cote, C. The Interactions between Bacillus anthracis and Macrophages. In Bacillus Anthracis and Anthrax; Wiley: Hoboken, NJ, USA, 2010; pp. 179–208. [Google Scholar] [CrossRef]
- Reiter, L.; Kolsto, A.B.; Piehler, A.P. Reference genes for quantitative, reverse-transcription PCR in Bacillus cereus group strains throughout the bacterial life cycle. J. Microbiol. Methods 2011, 86, 210–217. [Google Scholar] [CrossRef]
- Anders, S.; Pyl, P.T.; Huber, W. HTSeq—A Python framework to work with high-throughput sequencing data. Bioinformatics 2015, 31, 166–169. [Google Scholar] [CrossRef]
- Anders, S.; Huber, W. Differential expression analysis for sequence count data. Genome Biol. 2010, 11, R106. [Google Scholar] [CrossRef]
- Love, M.I.; Huber, W.; Anders, S. Moderated estimation of fold change and dispersion for RNA-seq data with DESeq2. Genome Biol. 2014, 15, 550. [Google Scholar] [CrossRef] [PubMed]
- Chitlaru, T.; Cohen-Gihon, I.; Israeli, O.; Elia, U.; Zaide, G.; Israeli, M.; Beth-Din, A.; Lazar, S.; Ehrlich, S.; Zvi, A.; et al. Transcriptome Sequencing Data of Bacillus anthracis Vollum DeltahtrA and Its Parental Strain, Isolated under Oxidative Stress. Microbiol. Resour. Announc. 2020, 9. [Google Scholar] [CrossRef] [PubMed]
- Gotz, S.; Garcia-Gomez, J.M.; Terol, J.; Williams, T.D.; Nagaraj, S.H.; Nueda, M.J.; Robles, M.; Talon, M.; Dopazo, J.; Conesa, A. High-throughput functional annotation and data mining with the Blast2GO suite. Nucleic Acids Res. 2008, 36, 3420–3435. [Google Scholar] [CrossRef] [PubMed]
- Chitlaru, T.; Gat, O.; Zaide, G.; Grosfeld, H.; Inbar, I.; Ehrlich, S.; Leitner, M.; Cohen, O.; Shafferman, A. Proteomic Studies of Bacillus anthracis Reveal In Vitro CO2-Modulation and Expression During Infection of Extracellular Proteases. In The Challenge of Highly Pathogenic Microorganisms; Springer: Dordrecht, The Netherlands, 2010; pp. 11–22. [Google Scholar]
- Kim, S.H.; Kim, S.K.; Jung, K.H.; Kim, Y.K.; Hwang, H.C.; Ryu, S.G.; Chai, Y.G. Proteomic analysis of the oxidative stress response induced by low-dose hydrogen peroxide in Bacillus anthracis. J. Microbiol. Biotechnol. 2013, 23, 750–758. [Google Scholar] [CrossRef] [PubMed]
- Pohl, S.; Tu, W.Y.; Aldridge, P.D.; Gillespie, C.; Hahne, H.; Mader, U.; Read, T.D.; Harwood, C.R. Combined proteomic and transcriptomic analysis of the response of Bacillus anthracis to oxidative stress. Proteomics 2011, 11, 3036–3055. [Google Scholar] [CrossRef]
- Tu, W.Y.; Pohl, S.; Summpunn, P.; Hering, S.; Kerstan, S.; Harwood, C.R. Comparative analysis of the responses of related pathogenic and environmental bacteria to oxidative stress. Microbiology 2012, 158, 636–647. [Google Scholar] [CrossRef] [PubMed]
- Tu, W.Y.; Pohl, S.; Gizynski, K.; Harwood, C.R. The iron-binding protein Dps2 confers peroxide stress resistance on Bacillus anthracis. J. Bacteriol. 2012, 194, 925–931. [Google Scholar] [CrossRef]
- Xiao, M.; Xu, P.; Zhao, J.; Wang, Z.; Zuo, F.; Zhang, J.; Ren, F.; Li, P.; Chen, S.; Ma, H. Oxidative stress-related responses of Bifidobacterium longum subsp. longum BBMN68 at the proteomic level after exposure to oxygen. Microbiology 2011, 157, 1573–1588. [Google Scholar] [CrossRef]
- Antelmann, H.; Engelmann, S.; Schmid, R.; Hecker, M. General and oxidative stress responses in Bacillus subtilis: Cloning, expression, and mutation of the alkyl hydroperoxide reductase operon. J. Bacteriol. 1996, 178, 6571–6578. [Google Scholar] [CrossRef]
- Cohen-Gihon, I.; Israeli, O.; Beth-Din, A.; Levy, H.; Cohen, O.; Shafferman, A.; Zvi, A.; Chitlaru, T. Whole-Genome Sequencing of the Nonproteolytic Bacillus anthracis V770-NP1-R Strain Reveals Multiple Mutations in Peptidase Loci. Genome Announc. 2014, 2. [Google Scholar] [CrossRef]
- Dandanell, G.; Norris, K.; Hammer, K. Long-distance deoR regulation of gene expression in Escherichia coli. Ann. N. Y. Acad. Sci. 1991, 646, 19–30. [Google Scholar] [CrossRef] [PubMed]
- Ashburner, M.; Ball, C.A.; Blake, J.A.; Botstein, D.; Butler, H.; Cherry, J.M.; Davis, A.P.; Dolinski, K.; Dwight, S.S.; Eppig, J.T.; et al. Gene ontology: Tool for the unification of biology. The Gene Ontology Consortium. Nat. Genet. 2000, 25, 25–29. [Google Scholar] [CrossRef] [PubMed]
- Mi, H.; Muruganujan, A.; Ebert, D.; Huang, X.; Thomas, P.D. PANTHER version 14: More genomes, a new PANTHER GO-slim and improvements in enrichment analysis tools. Nucleic Acids Res. 2019, 47, D419–D426. [Google Scholar] [CrossRef] [PubMed]
- The Gene Ontology Consortium. The Gene Ontology Resource: 20 years and still GOing strong. Nucleic Acids Res. 2019, 47, D330–D338. [Google Scholar] [CrossRef]
- Wilkinson, S.P.; Grove, A. Ligand-responsive transcriptional regulation by members of the MarR family of winged helix proteins. Curr. Issues Mol. Biol. 2006, 8, 51–62. [Google Scholar]
- Ellison, D.W.; Miller, V.L. Regulation of virulence by members of the MarR/SlyA family. Curr. Opin. Microbiol. 2006, 9, 153–159. [Google Scholar] [CrossRef]
- Bergman, N.H.; Anderson, E.C.; Swenson, E.E.; Janes, B.K.; Fisher, N.; Niemeyer, M.M.; Miyoshi, A.D.; Hanna, P.C. Transcriptional profiling of Bacillus anthracis during infection of host macrophages. Infect. Immun. 2007, 75, 3434–3444. [Google Scholar] [CrossRef]
- Saxild, H.H.; Andersen, L.N.; Hammer, K. Dra-nupC-pdp operon of Bacillus subtilis: Nucleotide sequence, induction by deoxyribonucleosides, and transcriptional regulation by the deoR-encoded DeoR repressor protein. J. Bacteriol. 1996, 178, 424–434. [Google Scholar] [CrossRef]
- Gardan, R.; Rapoport, G.; Debarbouille, M. Expression of the rocDEF operon involved in arginine catabolism in Bacillus subtilis. J. Mol. Biol. 1995, 249, 843–856. [Google Scholar] [CrossRef]
- Aramaki, H.; Sagara, Y.; Hosoi, M.; Horiuchi, T. Evidence for autoregulation of camR, which encodes a repressor for the cytochrome P-450cam hydroxylase operon on the Pseudomonas putida CAM plasmid. J. Bacteriol. 1993, 175, 7828–7833. [Google Scholar] [CrossRef][Green Version]
- Aramaki, H.; Sagara, Y.; Kabata, H.; Shimamoto, N.; Horiuchi, T. Purification and characterization of a cam repressor (CamR) for the cytochrome P-450cam hydroxylase operon on the Pseudomonas putida CAM plasmid. J. Bacteriol. 1995, 177, 3120–3127. [Google Scholar] [CrossRef] [PubMed][Green Version]
- Aramaki, H.; Yagi, N.; Suzuki, M. Residues important for the function of a multihelical DNA binding domain in the new transcription factor family of Cam and Tet repressors. Protein Eng. 1995, 8, 1259–1266. [Google Scholar] [CrossRef] [PubMed]
- Jobling, M.G.; Holmes, R.K. Characterization of hapR, a positive regulator of the Vibrio cholerae HA/protease gene hap, and its identification as a functional homologue of the Vibrio harveyi luxR gene. Mol. Microbiol. 1997, 26, 1023–1034. [Google Scholar] [CrossRef] [PubMed]
- Kovacikova, G.; Skorupski, K. Regulation of virulence gene expression in Vibrio cholerae by quorum sensing: HapR functions at the aphA promoter. Mol. Microbiol. 2002, 46, 1135–1147. [Google Scholar] [CrossRef] [PubMed]
- McCarter, L.L. OpaR, a homolog of Vibrio harveyi LuxR, controls opacity of Vibrio parahaemolyticus. J. Bacteriol. 1998, 180, 3166–3173. [Google Scholar] [CrossRef] [PubMed]
- Yu, E.W.; Aires, J.R.; Nikaido, H. AcrB multidrug efflux pump of Escherichia coli: Composite substrate-binding cavity of exceptional flexibility generates its extremely wide substrate specificity. J. Bacteriol. 2003, 185, 5657–5664. [Google Scholar] [CrossRef] [PubMed]
- Shankar, N.; Baghdayan, A.S.; Gilmore, M.S. Modulation of virulence within a pathogenicity island in vancomycin-resistant Enterococcus faecalis. Nature 2002, 417, 746–750. [Google Scholar] [CrossRef]
- Budarina, Z.I.; Nikitin, D.V.; Zenkin, N.; Zakharova, M.; Semenova, E.; Shlyapnikov, M.G.; Rodikova, E.A.; Masyukova, S.; Ogarkov, O.; Baida, G.E.; et al. A new Bacillus cereus DNA-binding protein, HlyIIR, negatively regulates expression of B. cereus haemolysin II. Microbiology 2004, 150, 3691–3701. [Google Scholar] [CrossRef]
- Nguyen, T.K.; Tran, N.P.; Cavin, J.F. Genetic and biochemical analysis of PadR-padC promoter interactions during the phenolic acid stress response in Bacillus subtilis 168. J. Bacteriol. 2011, 193, 4180–4191. [Google Scholar] [CrossRef]
- Morabbi Heravi, K.; Lange, J.; Watzlawick, H.; Kalinowski, J.; Altenbuchner, J. Transcriptional regulation of the vanillate utilization genes (vanABK Operon) of Corynebacterium glutamicum by VanR, a PadR-like repressor. J. Bacteriol. 2015, 197, 959–972. [Google Scholar] [CrossRef]
- Carlson, P.E., Jr.; Bourgis, A.E.; Hagan, A.K.; Hanna, P.C. Global gene expression by Bacillus anthracis during growth in mammalian blood. Pathog. Dis. 2015, 73, ftv061. [Google Scholar] [CrossRef] [PubMed]
- Mars, R.A.; Mendonca, K.; Denham, E.L.; van Dijl, J.M. The reduction in small ribosomal subunit abundance in ethanol-stressed cells of Bacillus subtilis is mediated by a SigB-dependent antisense RNA. Biochim. Biophys. Acta 2015, 1853, 2553–2559. [Google Scholar] [CrossRef] [PubMed]
- Van Dyk, T.K.; Ayers, B.L.; Morgan, R.W.; Larossa, R.A. Constricted flux through the branched-chain amino acid biosynthetic enzyme acetolactate synthase triggers elevated expression of genes regulated by rpoS and internal acidification. J. Bacteriol. 1998, 180, 785–792. [Google Scholar] [CrossRef] [PubMed]
- Augagneur, Y.; King, A.N.; Germain-Amiot, N.; Sassi, M.; Fitzgerald, J.W.; Sahukhal, G.S.; Elasri, M.O.; Felden, B.; Brinsmade, S.R. Analysis of the CodY RNome reveals RsaD as a stress-responsive riboregulator of overflow metabolism in Staphylococcus aureus. Mol. Microbiol. 2020, 113, 309–325. [Google Scholar] [CrossRef]
- Silva, L.G.; Lorenzetti, A.P.R.; Ribeiro, R.A.; Alves, I.R.; Leaden, L.; Galhardo, R.S.; Koide, T.; Marques, M.V. OxyR and the hydrogen peroxide stress response in Caulobacter crescentus. Gene 2019, 700, 70–84. [Google Scholar] [CrossRef]
- Schubert, H.L.; Rose, R.S.; Leech, H.K.; Brindley, A.A.; Hill, C.P.; Rigby, S.E.; Warren, M.J. Structure and function of SirC from Bacillus megaterium: A metal-binding precorrin-2 dehydrogenase. Biochem. J. 2008, 415, 257–263. [Google Scholar] [CrossRef][Green Version]
- Hatzios, S.K.; Bertozzi, C.R. The regulation of sulfur metabolism in Mycobacterium tuberculosis. PLoS Pathog. 2011, 7, e1002036. [Google Scholar] [CrossRef]
- Rohde, K.; Yates, R.M.; Purdy, G.E.; Russell, D.G. Mycobacterium tuberculosis and the environment within the phagosome. Immunol. Rev. 2007, 219, 37–54. [Google Scholar] [CrossRef] [PubMed]
- Rojas-Tapias, D.F.; Helmann, J.D. Roles and regulation of Spx family transcription factors in Bacillus subtilis and related species. Adv. Microb. Physiol. 2019, 75, 279–323. [Google Scholar] [CrossRef] [PubMed]
- Barendt, S.; Lee, H.; Birch, C.; Nakano, M.M.; Jones, M.; Zuber, P. Transcriptomic and phenotypic analysis of paralogous spx gene function in Bacillus anthracis Sterne. Microbiologyopen 2013, 2, 695–714. [Google Scholar] [CrossRef] [PubMed]
- Ravcheev, D.A.; Li, X.; Latif, H.; Zengler, K.; Leyn, S.A.; Korostelev, Y.D.; Kazakov, A.E.; Novichkov, P.S.; Osterman, A.L.; Rodionov, D.A. Transcriptional regulation of central carbon and energy metabolism in bacteria by redox-responsive repressor Rex. J. Bacteriol. 2012, 194, 1145–1157. [Google Scholar] [CrossRef] [PubMed]
- Grinberg, I.; Shteinberg, T.; Gorovitz, B.; Aharonowitz, Y.; Cohen, G.; Borovok, I. The Streptomyces NrdR transcriptional regulator is a Zn ribbon/ATP cone protein that binds to the promoter regions of class Ia and class II ribonucleotide reductase operons. J. Bacteriol. 2006, 188, 7635–7644. [Google Scholar] [CrossRef] [PubMed]
- Busenlehner, L.S.; Pennella, M.A.; Giedroc, D.P. The SmtB/ArsR family of metalloregulatory transcriptional repressors: Structural insights into prokaryotic metal resistance. FEMS Microbiol. Rev. 2003, 27, 131–143. [Google Scholar] [CrossRef]
- Iobbi-Nivol, C.; Leimkuhler, S. Molybdenum enzymes, their maturation and molybdenum cofactor biosynthesis in Escherichia coli. Biochim. Biophys. Acta 2013, 1827, 1086–1101. [Google Scholar] [CrossRef]
- Sancho, J. Flavodoxins: Sequence, folding, binding, function and beyond. Cell. Mol. Life Sci. 2006, 63, 855–864. [Google Scholar] [CrossRef]
- Lodeyro, A.F.; Ceccoli, R.D.; Pierella Karlusich, J.J.; Carrillo, N. The importance of flavodoxin for environmental stress tolerance in photosynthetic microorganisms and transgenic plants. Mechanism, evolution and biotechnological potential. FEBS Lett. 2012, 586, 2917–2924. [Google Scholar] [CrossRef]
- Zurbriggen, M.D.; Tognetti, V.B.; Carrillo, N. Stress-inducible flavodoxin from photosynthetic microorganisms. The mystery of flavodoxin loss from the plant genome. IUBMB Life 2007, 59, 355–360. [Google Scholar] [CrossRef]
- Chen, N.Y.; Jiang, S.Q.; Klein, D.A.; Paulus, H. Organization and nucleotide sequence of the Bacillus subtilis diaminopimelate operon, a cluster of genes encoding the first three enzymes of diaminopimelate synthesis and dipicolinate synthase. J. Biol. Chem. 1993, 268, 9448–9465. [Google Scholar]
- Balassa, G.; Milhaud, P.; Raulet, E.; Silva, M.T.; Sousa, J.C. A Bacillus subtilis mutant requiring dipicolinic acid for the development of heat-resistant spores. J. Gen. Microbiol. 1979, 110, 365–379. [Google Scholar] [CrossRef]
- Daniel, R.A.; Errington, J. Cloning, DNA sequence, functional analysis and transcriptional regulation of the genes encoding dipicolinic acid synthetase required for sporulation in Bacillus subtilis. J. Mol. Biol. 1993, 232, 468–483. [Google Scholar] [CrossRef] [PubMed]
- Drobnak, I.; Korencic, A.; Loris, R.; Marianovsky, I.; Glaser, G.; Jamnik, A.; Vesnaver, G.; Lah, J. Energetics of MazG unfolding in correlation with its structural features. J. Mol. Biol. 2009, 392, 63–74. [Google Scholar] [CrossRef] [PubMed]
- Gross, M.; Marianovsky, I.; Glaser, G. MazG—A regulator of programmed cell death in Escherichia coli. Mol. Microbiol. 2006, 59, 590–601. [Google Scholar] [CrossRef] [PubMed]
- Lu, L.D.; Sun, Q.; Fan, X.Y.; Zhong, Y.; Yao, Y.F.; Zhao, G.P. Mycobacterial MazG is a novel NTP pyrophosphohydrolase involved in oxidative stress response. J. Biol. Chem. 2010, 285, 28076–28085. [Google Scholar] [CrossRef] [PubMed]






Publisher’s Note: MDPI stays neutral with regard to jurisdictional claims in published maps and institutional affiliations. |
© 2020 by the authors. Licensee MDPI, Basel, Switzerland. This article is an open access article distributed under the terms and conditions of the Creative Commons Attribution (CC BY) license (http://creativecommons.org/licenses/by/4.0/).
Share and Cite
Zaide, G.; Elia, U.; Cohen-Gihon, I.; Israeli, M.; Rotem, S.; Israeli, O.; Ehrlich, S.; Cohen, H.; Lazar, S.; Beth-Din, A.; et al. Comparative Analysis of the Global Transcriptomic Response to Oxidative Stress of Bacillus anthracis htrA-Disrupted and Parental Wild Type Strains. Microorganisms 2020, 8, 1896. https://doi.org/10.3390/microorganisms8121896
Zaide G, Elia U, Cohen-Gihon I, Israeli M, Rotem S, Israeli O, Ehrlich S, Cohen H, Lazar S, Beth-Din A, et al. Comparative Analysis of the Global Transcriptomic Response to Oxidative Stress of Bacillus anthracis htrA-Disrupted and Parental Wild Type Strains. Microorganisms. 2020; 8(12):1896. https://doi.org/10.3390/microorganisms8121896
Chicago/Turabian StyleZaide, Galia, Uri Elia, Inbar Cohen-Gihon, Ma’ayan Israeli, Shahar Rotem, Ofir Israeli, Sharon Ehrlich, Hila Cohen, Shirley Lazar, Adi Beth-Din, and et al. 2020. "Comparative Analysis of the Global Transcriptomic Response to Oxidative Stress of Bacillus anthracis htrA-Disrupted and Parental Wild Type Strains" Microorganisms 8, no. 12: 1896. https://doi.org/10.3390/microorganisms8121896
APA StyleZaide, G., Elia, U., Cohen-Gihon, I., Israeli, M., Rotem, S., Israeli, O., Ehrlich, S., Cohen, H., Lazar, S., Beth-Din, A., Shafferman, A., Zvi, A., Cohen, O., & Chitlaru, T. (2020). Comparative Analysis of the Global Transcriptomic Response to Oxidative Stress of Bacillus anthracis htrA-Disrupted and Parental Wild Type Strains. Microorganisms, 8(12), 1896. https://doi.org/10.3390/microorganisms8121896

