Soybean Viromes in the Republic of Korea Revealed by RT-PCR and Next-Generation Sequencing
Abstract
1. Introduction
2. Materials and Methods
2.1. Collection of Soybean Leaf Samples
2.2. Total RNA Extraction, Library Preparation, and NGS
2.3. De Novo Transcriptome Assembly and BLASTX Search
2.4. Genome Assembly and Annotation for Identified Viruses
2.5. Construction of Phylogenetic Trees for Identified Viruses
2.6. Analyses of Single Nucleotide Polymorphisms (SNPs) for Identified Viruses
2.7. RT-PCR Assay
3. Results
3.1. Sample Collection and Examination of Virus Infection by RT-PCR
3.2. Library Preparation for Soybean Virome Study
3.3. Identification of Viruses Infecting Soybean by RNA-Seq Followed by Bioinformatics Analyses
3.4. Proportion of Identified Viruses in Each Library
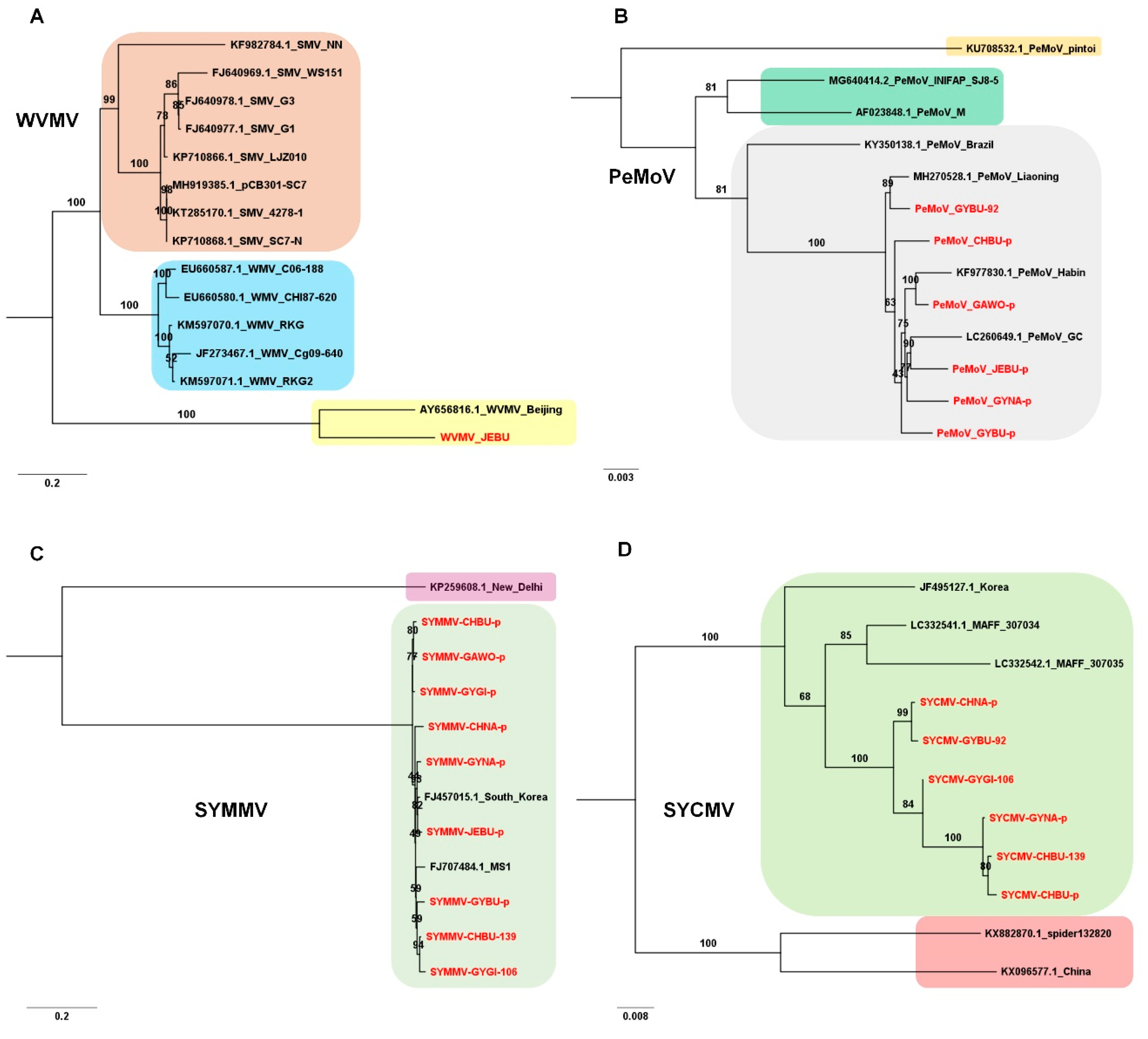
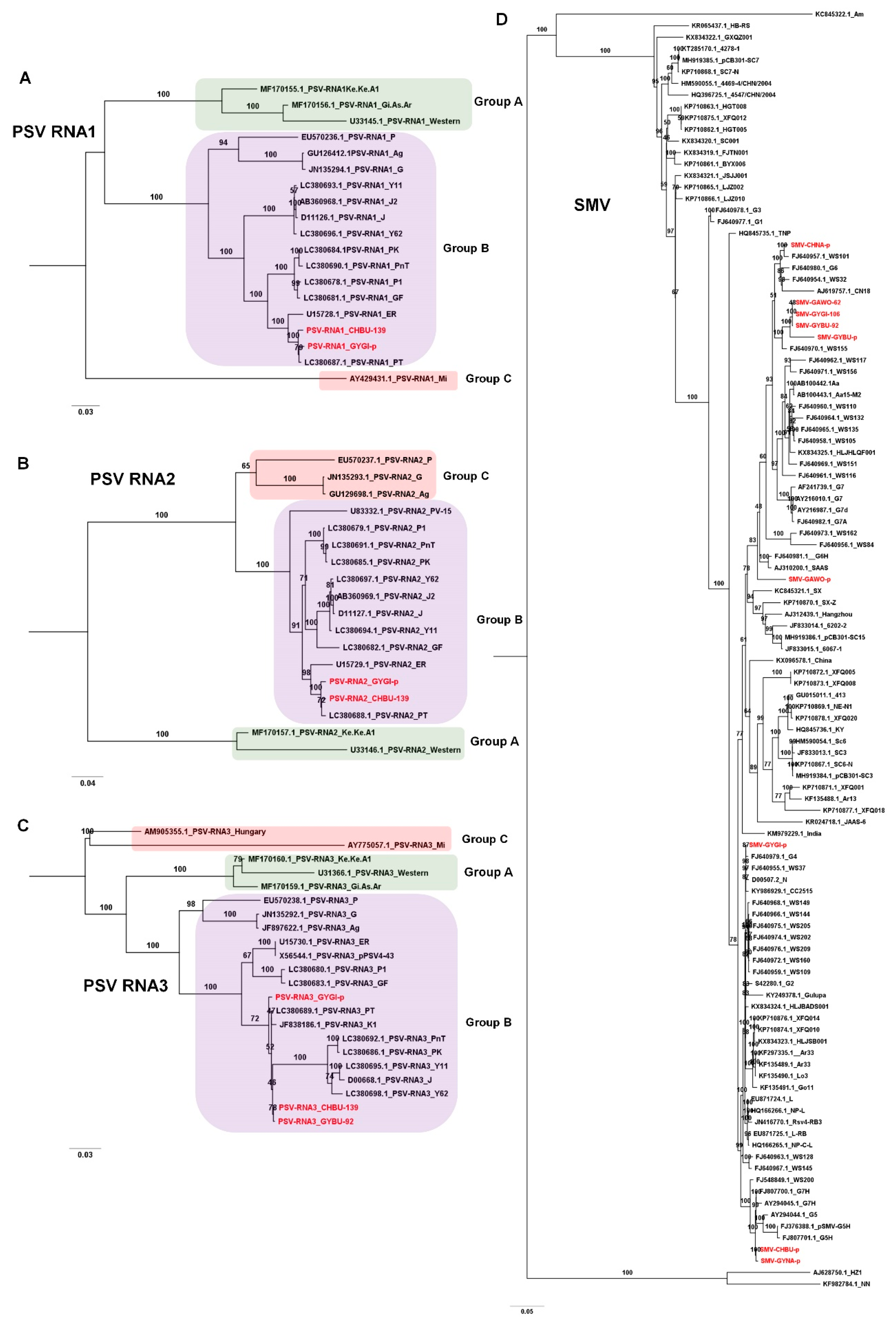
3.5. Viral Genome Assembly and Phylogenetic Relationships of Identified Virus Species
3.6. Analysis of SNPs for Viruses Infecting Soybean in Single Plants
3.7. Development of RT-PCR Primer Pairs to Diagnose Eight Major Viruses Infecting Soybean
4. Discussion
5. Conclusions
Supplementary Materials
Author Contributions
Funding
Conflicts of Interest
References
- Wrather, J.A.; Koenning, S.R. Estimates of disease effects on soybean yields in the United States 2003 to 2005. J. Nematol. 2006, 38, 173–180. [Google Scholar] [PubMed]
- Hill, J.H.; Whitham, S.A. Control of virus diseases in soybeans. In Advances in Virus Research; Elsevier: Amsterdam, The Netherlands, 2014; Volume 90, pp. 355–390. [Google Scholar]
- Cho, E.-K.; Goodman, R.M. Strains of soybean mosaic virus: Classification based on virulence in resistant soybean cultivars. Phytopathology 1979, 69, 467–470. [Google Scholar] [CrossRef]
- Liu, J.-Z.; Fang, Y.; Pang, H. The current status of the soybean-soybean mosaic virus (SMV) pathosystem. Front. Microbiol. 2016, 7, 1906. [Google Scholar] [CrossRef] [PubMed]
- Giesler, L.J.; Ghabrial, S.A.; Hunt, T.E.; Hill, J.H. Bean pod mottle virus: A threat to US soybean production. Plant Dis. 2002, 86, 1280–1289. [Google Scholar] [CrossRef] [PubMed][Green Version]
- Lee, C.; Choi, M.-S.; Kim, H.-T.; Yun, H.-T.; Lee, B.; Chung, Y.-S.; Kim, R.W.; Choi, H.-K. Soybean [Glycine max (L.) Merrill]: Importance as a crop and pedigree reconstruction of Korean varieties. Plant Breed. Biotechnol. 2015, 3, 179–196. [Google Scholar] [CrossRef]
- Lee, Y.; Lim, S.; Yoon, Y.; Jeon, M.; Yun, H.; Ko, J.; Lee, S.; Lee, K.; Baek, I. Incidence of soybean viral diseases in Korea. Korea Soybean Dig. 2012, 29, 7–15. [Google Scholar]
- Lee, Y.-H.; Yoon, Y.-N.; Yun, H.-T.; Baek, I.; Lim, S.; Moon, J.S.; Lee, S.-H. First report of Bean common mosaic virus infecting soybean in South Korea. Plant Dis. 2015, 99, 1189. [Google Scholar] [CrossRef]
- Nam, M.; Kim, S.M.; Domier, L.L.; Koh, S.; Moon, J.K.; Choi, H.S.; Kim, H.G.; Moon, J.S.; Lee, S.-H. Nucleotide sequence and genomic organization of a newly identified member of the genus Carmovirus, soybean yellow mottle mosaic virus, from soybean. Arch. Virol. 2009, 154, 1679. [Google Scholar] [CrossRef]
- Nam, M.; Kim, J.-S.; Park, S.-J.; Park, C.Y.; Lee, J.-S.; Choi, H.-S.; Kim, J.-S.; Kim, H.G.; Lim, S.; Moon, J.S. Biological and molecular characterization of Soybean yellow common mosaic virus, a new species in the genus Sobemovirus. Virus Res. 2012, 163, 363–367. [Google Scholar] [CrossRef]
- Lim, S.; Lee, Y.-H.; Igori, D.; Zhao, F.; Yoo, R.; Lee, S.-H.; Baek, I.; Moon, J.S. First Report of Peanut mottle virus infecting soybean in South Korea. Plant Dis. 2014, 98, 1285. [Google Scholar] [CrossRef]
- Massart, S.; Candresse, T.; Gil, J.; Lacomme, C.; Predajna, L.; Ravnikar, M.; Reynard, J.-S.; Rumbou, A.; Saldarelli, P.; Škorić, D. A framework for the evaluation of biosecurity, commercial, regulatory, and scientific impacts of plant viruses and viroids identified by NGS technologies. Front. Microbiol 2017, 8, 45. [Google Scholar] [CrossRef] [PubMed]
- Massart, S.; Olmos, A.; Jijakli, H.; Candresse, T. Current impact and future directions of high throughput sequencing in plant virus diagnostics. Virus Res. 2014, 188, 90–96. [Google Scholar] [CrossRef] [PubMed]
- Roossinck, M.J. Deep sequencing for discovery and evolutionary analysis of plant viruses. Virus Res. 2017, 239, 82–86. [Google Scholar] [CrossRef] [PubMed]
- Coetzee, B.; Freeborough, M.-J.; Maree, H.J.; Celton, J.-M.; Rees, D.J.G.; Burger, J.T. Deep sequencing analysis of viruses infecting grapevines: Virome of a vineyard. Virology 2010, 400, 157–163. [Google Scholar] [CrossRef]
- Jo, Y.; Kim, S.-M.; Choi, H.; Yang, J.W.; Lee, B.C.; Cho, W.K. Sweet potato viromes in eight different geographical regions in Korea and two different cultivars. Sci. Rep. 2020, 10, 2588. [Google Scholar] [CrossRef]
- Jo, Y.; Bae, J.-Y.; Kim, S.-M.; Choi, H.; Lee, B.C.; Cho, W.K. Barley RNA viromes in six different geographical regions in Korea. Sci. Rep. 2018, 8, 13237. [Google Scholar] [CrossRef]
- Jo, Y.; Lian, S.; Chu, H.; Cho, J.K.; Yoo, S.-H.; Choi, H.; Yoon, J.-Y.; Choi, S.-K.; Lee, B.C.; Cho, W.K. Peach RNA viromes in six different peach cultivars. Sci. Rep. 2018, 8, 1844. [Google Scholar] [CrossRef]
- Díaz-Cruz, G.A.; Smith, C.M.; Wiebe, K.F.; Villanueva, S.M.; Klonowski, A.R.; Cassone, B. Applications of Next-Generation Sequencing for Large-Scale Pathogen Diagnoses in Soybean. Plant Dis. 2019, 103, 1075–1083. [Google Scholar] [CrossRef]
- Haas, B.J.; Papanicolaou, A.; Yassour, M.; Grabherr, M.; Blood, P.D.; Bowden, J.; Couger, M.B.; Eccles, D.; Li, B.; Lieber, M. De novo transcript sequence reconstruction from RNA-seq using the Trinity platform for reference generation and analysis. Nat. Protoc. 2013, 8, 1494. [Google Scholar] [CrossRef]
- Kumar, S.; Stecher, G.; Tamura, K. MEGA7: Molecular Evolutionary Genetics Analysis version 7.0 for bigger datasets. Mol. Biol. Evol. 2016, 33, 1870–1874. [Google Scholar] [CrossRef]
- Li, H.; Durbin, R. Fast and accurate short read alignment with Burrows–Wheeler transform. Bioinformatics 2009, 25, 1754–1760. [Google Scholar] [CrossRef] [PubMed]
- Katoh, K.; Standley, D.M. MAFFT multiple sequence alignment software version 7: Improvements in performance and usability. Mol. Biol. Evol. 2013, 30, 772–780. [Google Scholar] [CrossRef] [PubMed]
- Capella-Gutiérrez, S.; Silla-Martínez, J.M.; Gabaldón, T. trimAl: A tool for automated alignment trimming in large-scale phylogenetic analyses. Bioinformatics 2009, 25, 1972–1973. [Google Scholar] [CrossRef] [PubMed]
- Kalyaanamoorthy, S.; Minh, B.Q.; Wong, T.K.; von Haeseler, A.; Jermiin, L.S. ModelFinder: Fast model selection for accurate phylogenetic estimates. Nat. Methods 2017, 14, 587. [Google Scholar] [CrossRef] [PubMed]
- Nguyen, L.-T.; Schmidt, H.A.; Von Haeseler, A.; Minh, B.Q. IQ-TREE: A fast and effective stochastic algorithm for estimating maximum-likelihood phylogenies. Mol. Biol. Evol. 2015, 32, 268–274. [Google Scholar] [CrossRef]
- Hoang, D.T.; Chernomor, O.; Von Haeseler, A.; Minh, B.Q.; Vinh, L.S. UFBoot2: Improving the ultrafast bootstrap approximation. Mol. Biol. Evol. 2018, 35, 518–522. [Google Scholar] [CrossRef]
- Guindon, S.; Dufayard, J.-F.; Lefort, V.; Anisimova, M.; Hordijk, W.; Gascuel, O. New algorithms and methods to estimate maximum-likelihood phylogenies: Assessing the performance of PhyML 3.0. Syst. Biol. 2010, 59, 307–321. [Google Scholar] [CrossRef]
- Li, H.; Handsaker, B.; Wysoker, A.; Fennell, T.; Ruan, J.; Homer, N.; Marth, G.; Abecasis, G.; Durbin, R. The sequence alignment/map format and SAMtools. Bioinformatics 2009, 25, 2078–2079. [Google Scholar] [CrossRef]
- Milne, I.; Stephen, G.; Bayer, M.; Cock, P.J.; Pritchard, L.; Cardle, L.; Shaw, P.D.; Marshall, D. Using Tablet for visual exploration of second-generation sequencing data. Brief. Bioinform. 2012, 14, 193–202. [Google Scholar] [CrossRef]
- Hu, R.; Fan, C.; Li, H.; Zhang, Q.; Fu, Y.-F. Evaluation of putative reference genes for gene expression normalization in soybean by quantitative real-time RT-PCR. BMC Mol. Biol. 2009, 10, 93. [Google Scholar] [CrossRef]
- Domingo, E.; Perales, C. Viral quasispecies. PLoS Genet. 2019, 15, e1008271. [Google Scholar] [CrossRef] [PubMed]
- Wu, Q.; Ding, S.-W.; Zhang, Y.; Zhu, S. Identification of viruses and viroids by next-generation sequencing and homology-dependent and homology-independent algorithms. Annu. Rev. Phytopathol. 2015, 53, 425–444. [Google Scholar] [CrossRef] [PubMed]
- Li, M.; Seo, E.-Y.; Cho, S.; Kim, J.; Chung, J.; Lim, H.-J.; Gotoh, T.; Hammond, J.; Lim, H.-S. A 2014 nationwide survey of the distribution of soybean mosaic virus (SMV), soybean yellow mottle mosaic virus (SYMMV) and soybean yellow common mosaic virus (SYCMV) major viruses in South Korean soybean fields, and changes from 2012 Isolate prevalence. J. Fac. Agric. Kyushu Univ. 2015, 60, 339–347. [Google Scholar]
- Yoon, Y.; Jo, Y.; Cho, W.; Choi, H.; Jang, Y.; Lee, Y.; Bae, J.; Lee, B. First report of Tomato spotted wilt virus infecting soybean in Korea. Plant Dis. 2018, 102, 461. [Google Scholar] [CrossRef]
- Jang, Y.; Jo, Y.; Cho, W.; Choi, H.; Yoon, Y.; Lim, S.; Lee, Y.; Bae, J.; Lee, B. First report of Bean common mosaic necrosis virus infecting soybean in Korea. Plant Dis. 2018, 102, 2051. [Google Scholar] [CrossRef]
- Clover, G.; Tang, Z.; Smales, T.; Pearson, M. Taxonomy of Wisteria vein mosaic virus and extensions to its host range and geographical distribution. Plant Pathol. 2003, 52, 92–96. [Google Scholar] [CrossRef]
- Liang, W.; Song, L.; Tian, G.; Li, H.; Fan, Z. The genomic sequence of Wisteria vein mosaic virus and its similarities with other potyviruses. Arch. Virol. 2006, 151, 2311–2319. [Google Scholar] [CrossRef]
- Shin, J.-C.; Kim, M.-K.; Kwak, H.-R.; Choi, H.-S.; Kim, J.-S.; Park, C.-Y.; Lee, S.-H.; Cha, B. First Report of Clover yellow vein virus on Glycine max in Korea. Plant Dis. 2014, 98, 1283. [Google Scholar] [CrossRef]
- Kusonmano, K.; Netzer, M.; Baumgartner, C.; Dehmer, M.; Liedl, K.R.; Graber, A. Effects of pooling samples on the performance of classification algorithms: A comparative study. Sci. World J. 2012, 2012. [Google Scholar] [CrossRef]
- Domier, L.L.; Steinlage, T.A.; Hobbs, H.A.; Wang, Y.; Herrera-Rodriguez, G.; Haudenshield, J.S.; McCoppin, N.K.; Hartman, G.L. Similarities in seed and aphid transmission among Soybean mosaic virus isolates. Plant Dis. 2007, 91, 546–550. [Google Scholar] [CrossRef]
- Kuhn, C.W. Symptomatology, host range, and effect on yield of a seed-transmitted Peanut virus. Phytopathology 1965, 55, 880–884. [Google Scholar]
- Sandra, N.; Tripathi, A.; Dikshit, H.; Mandal, B.; Jain, R. Seed transmission of a distinct soybean yellow mottle mosaic virus strain identified from India in natural and experimental hosts. Virus Res. 2020, 280, 197903. [Google Scholar] [CrossRef] [PubMed]
- Troutman, J.; Bailey, W.; Thomas, C. Seed transmission of Peanut stunt virus. Phytopathology 1967, 57, 1280–1281. [Google Scholar]
- Cho, S.; Kim, J.; Li, M.; Seo, E.; Lim, S.; Hong, S.M.; Moon, J.S.; Hammond, J.; Lim, H.-S. Occurrence of three major soybean viruses, Soybean mosaic virus, Soybean yellow mottle mosaic virus and Soybean yellow common mosaic virus revealed by a nationwide survey of subsistence farming soybean fields. Res. Plant Dis. 2013, 19, 319–325. [Google Scholar] [CrossRef]
- Syller, J.; Grupa, A. Antagonistic within-host interactions between plant viruses: Molecular basis and impact on viral and host fitness. Mol. Plant Pathol. 2016, 17, 769–782. [Google Scholar] [CrossRef]
- Hanada, K.; Suzuki, Y.; Gojobori, T. A large variation in the rates of synonymous substitution for RNA viruses and its relationship to a diversity of viral infection and transmission modes. Mol. Biol. Evol. 2004, 21, 1074–1080. [Google Scholar] [CrossRef]






| Group | SMV | SYMMV | SYCMV | PeMoV | PSV | No. of Samples | No. of Infected Viruses |
|---|---|---|---|---|---|---|---|
| GAWO-p | 35 (100%) | 16 (46%) | 0 (0%) | 5 (14%) | 0 (0%) | 35 | 3 |
| GYGI-p | 14 (100%) | 9 (64%) | 3 (21%) | 0 (0%) | 1 (7%) | 14 | 4 |
| CHBU-p | 5 (31%) | 15 (94%) | 14 (88%) | 3 (19%) | 0 (0%) | 16 | 4 |
| CHNA-p | 9 (60%) | 15 (100%) | 15 (100%) | 1 (7%) | 0 (0%) | 15 | 4 |
| JEBU-p | 2 (13%) | 15 (100%) | 6 (40%) | 1 (7%) | 0 (0%) | 15 | 4 |
| JENA-p | 8 (57%) | 14 (100%) | 7 (50%) | 1 (7%) | 0 (0%) | 14 | 4 |
| GYBU-p | 27 (87%) | 23 (74%) | 6 (19%) | 3 (10%) | 0 (0%) | 31 | 4 |
| GYNA-p | 9 (32%) | 23 (82%) | 13 (46%) | 1 (4%) | 0 (0%) | 28 | 4 |
| GAWO-62 | 1 (100%) | 1 (100%) | 0 (0%) | 1 (100%) | 0 (0%) | 1 | 3 |
| GYGI-106 | 1 (100%) | 1 (100%) | 1 (100%) | 0 (0%) | 0 (0%) | 1 | 3 |
| CHBU-139 | 1 (100%) | 1 (100%) | 1 (100%) | 0 (0%) | 1 (100%) | 1 | 4 |
| GYBU-92 | 1 (100%) | 1 (100%) | 1 (100%) | 1 (100%) | 0 (0%) | 1 | 4 |
| Total | 113 (66%) | 134 (78%) | 67 (39%) | 17 (10%) | 2 (1%) | 172 | 5 |
| Group | None | Single | Double | Triple | Quadruple |
|---|---|---|---|---|---|
| GAWO-p | 0 | 14 | 21 | 0 | 0 |
| GYGI-p | 0 | 4 | 7 | 3 | 0 |
| CHBU-p | 1 | 1 | 6 | 8 | 0 |
| CHNA-p | 0 | 0 | 5 | 10 | 0 |
| JEBU-p | 0 | 7 | 7 | 1 | 0 |
| JENA-p | 0 | 4 | 4 | 6 | 0 |
| GYBU-p | 2 | 6 | 16 | 7 | 0 |
| GYNA-p | 0 | 11 | 16 | 1 | 0 |
| GAWO-62 | 0 | 0 | 0 | 1 | 0 |
| CHBU-139 | 0 | 0 | 0 | 1 | 0 |
| GYBU-92 | 0 | 0 | 0 | 0 | 1 |
| GYGI-106 | 0 | 0 | 0 | 0 | 1 |
| Total | 3 | 47 | 82 | 38 | 2 |
| Library Name | Collected Province | Single or Pooled | No. of Samples |
|---|---|---|---|
| GAWO-p | Gangwon | Pooled | 35 |
| GYGI-p | Gyeonggi | Pooled | 14 |
| CHBU-p | Chungbuk | Pooled | 16 |
| CHNA-p | Chungnam | Pooled | 15 |
| JEBU-p | Jeonbuk | Pooled | 15 |
| JENA-p | Jeonnam | Pooled | 14 |
| GYBU-p | Gyeongbuk | Pooled | 31 |
| GYNA-p | Gyeongnam | Pooled | 28 |
| GAWO-62 | Gangwon | Single | 1 |
| GYGI-106 | Gyeonggi | Single | 1 |
| CHBU-139 | Chungbuk | Single | 1 |
| GYBU-92 | Gyeongbuk | Single | 1 |
| Virus Genome | CHBU-139 | GAWO-62 | GYBU-92 | GYGI-106 |
|---|---|---|---|---|
| PeMoV | 1 | |||
| PSV-RNA1 | 12 | None | ||
| PSV-RNA2 | 10 | None | ||
| PSV-RNA3 | 1 | None | ||
| SMV | 1 | 89 | 15 | |
| SYCMV | None | None | None | |
| SYMMV | 189 | None |
| PeMoV | SMV | SYMMV | PSV | |||||
|---|---|---|---|---|---|---|---|---|
| SNP | GYBU-92 | GAWO-62 | GYBU-92 | GYGI-106 | CHBU-139 | RNA1-CHBU-139 | RNA2-CHBU-139 | RNA3-CHBU-139 |
| A→C | 5 | 3 | ||||||
| A→G | 1 | 25 | 5 | 37 | 2 | |||
| A→T | 4 | 2 | 3 | 1 | 2 | |||
| C→A | 1 | 2 | 6 | 1 | 1 | |||
| C→G | 1 | 2 | ||||||
| C→T | 18 | 2 | 54 | 2 | 1 | 1 | ||
| G→A | 13 | 1 | 26 | 3 | 3 | |||
| G→T | 1 | 1 | 2 | |||||
| G→C | 1 | |||||||
| T→A | 1 | 2 | 5 | 1 | 1 | |||
| T→C | 1 | 16 | 1 | 47 | 2 | 2 | ||
| T→G | 2 | 1 | ||||||
| A→C,T | 1 | |||||||
| T→C,A | 1 | |||||||
| TTCT→TT | 1 | |||||||
| GTTTT→GTTT | 1 | |||||||
Publisher’s Note: MDPI stays neutral with regard to jurisdictional claims in published maps and institutional affiliations. |
© 2020 by the authors. Licensee MDPI, Basel, Switzerland. This article is an open access article distributed under the terms and conditions of the Creative Commons Attribution (CC BY) license (http://creativecommons.org/licenses/by/4.0/).
Share and Cite
Jo, Y.; Yoon, Y.N.; Jang, Y.-W.; Choi, H.; Lee, Y.-H.; Kim, S.-M.; Choi, S.Y.; Lee, B.C.; Cho, W.K. Soybean Viromes in the Republic of Korea Revealed by RT-PCR and Next-Generation Sequencing. Microorganisms 2020, 8, 1777. https://doi.org/10.3390/microorganisms8111777
Jo Y, Yoon YN, Jang Y-W, Choi H, Lee Y-H, Kim S-M, Choi SY, Lee BC, Cho WK. Soybean Viromes in the Republic of Korea Revealed by RT-PCR and Next-Generation Sequencing. Microorganisms. 2020; 8(11):1777. https://doi.org/10.3390/microorganisms8111777
Chicago/Turabian StyleJo, Yeonhwa, Young Nam Yoon, Yun-Woo Jang, Hoseong Choi, Yeong-Hoon Lee, Sang-Min Kim, Soo Yeon Choi, Bong Choon Lee, and Won Kyong Cho. 2020. "Soybean Viromes in the Republic of Korea Revealed by RT-PCR and Next-Generation Sequencing" Microorganisms 8, no. 11: 1777. https://doi.org/10.3390/microorganisms8111777
APA StyleJo, Y., Yoon, Y. N., Jang, Y.-W., Choi, H., Lee, Y.-H., Kim, S.-M., Choi, S. Y., Lee, B. C., & Cho, W. K. (2020). Soybean Viromes in the Republic of Korea Revealed by RT-PCR and Next-Generation Sequencing. Microorganisms, 8(11), 1777. https://doi.org/10.3390/microorganisms8111777

