Prokaryotic Microbial Diversity and Community Assembly in Reclaimed Coastal Agricultural Soils
Abstract
1. Introduction
2. Materials and Methods
2.1. Soil Samples Collection
2.2. Determination of Soil Physicochemical Properties
2.3. Soil DNA Extraction, PCR Amplification and Illumina High Throughput Sequencing
2.4. Fluorescence-Based Quantitative PCR
2.5. Statistical and Bioinformatic Analysis
3. Results
3.1. Soil Physicochemical Properties of the Topsoil Layer
3.2. Changes in Prokaryotic Microbial Abundance and Diversity
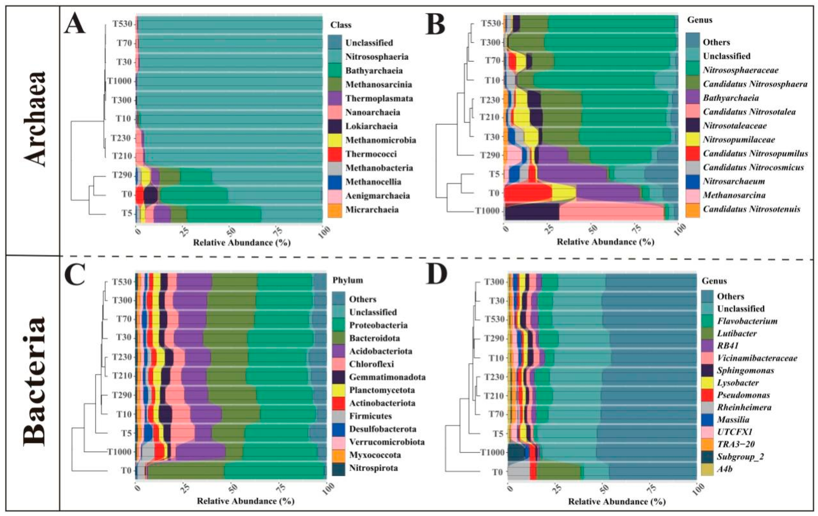
3.3. Structural Shifts in Prokaryotic Microbial Communities and Their Environmental Determinants
3.4. Assembly Processes of Prokaryotic Microbial Communities
3.5. Contributions of Geographical Distance and Environmental Factors to Prokaryotic Microbial Community Variation
4. Discussion
4.1. Evolution of Soil Physicochemical Properties and Microbial Abundance Driven by Reclamation
4.2. Reclamation Induces Significant Shifts in Soil Archaeal and Bacterial Community Diversity and Composition
4.3. Divergent Assembly Mechanisms of Archaeal and Bacterial Communities After Land Reclamation
4.4. Environmental Filtering and Spatial Dispersal Shape the Geographical Patterns of Prokaryotic Microorganisms
5. Conclusions
Supplementary Materials
Author Contributions
Funding
Institutional Review Board Statement
Informed Consent Statement
Data Availability Statement
Conflicts of Interest
References
- Mitsch, W.J.; Gosselink, J.G. Wetlands; John Wiley & Sons: Hoboken, NJ, USA, 2015. [Google Scholar]
- Ellis, S.; Atherton, J.K. Properties and development of soils on reclaimed alluvial sediments of the Humber estuary, eastern England. Catena 2003, 52, 129–147. [Google Scholar] [CrossRef]
- Gedan, K.B.; Silliman, B.R.; Bertness, M.D. Centuries of Human-Driven Change in Salt Marsh Ecosystems. Annu. Rev. Mar. Sci. 2009, 1, 117–141. [Google Scholar] [CrossRef]
- Shi, Z.; Wang, R.C.; Huang, M.X.; Landgraf, D. Detection of coastal saline land uses with multi-temporal landsat images in Shangyu City, China. Environ. Manag. 2002, 30, 142–150. [Google Scholar] [CrossRef] [PubMed]
- Liu, C.; Xu, J.M.; Ding, N.F.; Fu, Q.L.; Guo, B.; Lin, Y.C.; Li, H.; Li, N.Y. The effect of long-term reclamation on enzyme activities and microbial community structure of saline soil at Shangyu, China. Environ. Earth Sci. 2013, 69, 151–159. [Google Scholar] [CrossRef]
- Vincent, R.E.; Burdick, D.M.; Dionne, M. Ditching and Ditch-Plugging in New England Salt Marshes: Effects on Hydrology, Elevation, and Soil Characteristics. Estuaries Coasts 2013, 36, 610–625. [Google Scholar] [CrossRef]
- Xiao, R.; Bai, J.H.; Zhang, H.G.; Gao, H.F.; Liu, X.H.; Wilkes, A. Changes of P, Ca, Al and Fe contents in fringe marshes along a pedogenic chronosequence in the Pearl River estuary, South China. Cont. Shelf Res. 2011, 31, 739–747. [Google Scholar] [CrossRef]
- Zhang, J.; Pu, L.; Zhu, M.; Xu, Y. Correlation between soil pH and nutrients of tidal-flat reclamation with different years in Rudong county. Resour. Environ. Yangtze Basin 2014, 23, 225–230. [Google Scholar]
- Bannert, A.; Kleineidam, K.; Wissing, L.; Mueller-Niggemann, C.; Vogelsang, V.; Welzl, G.; Cao, Z.H.; Schloter, M. Changes in Diversity and Functional Gene Abundances of Microbial Communities Involved in Nitrogen Fixation, Nitrification, and Denitrification in a Tidal Wetland versus Paddy Soils Cultivated for Different Time Periods. Appl. Environ. Microbiol. 2011, 77, 6109–6116. [Google Scholar] [CrossRef] [PubMed]
- Cui, J.; Meng, H.; Nie, M.; Chen, X.P.; Li, Z.L.; Bu, N.S.; Li, B.; Chen, J.K.; Quan, Z.X.; Fang, C.M. Bacterial succession during 500 years of soil development under agricultural use. Ecol. Res. 2012, 27, 793–807. [Google Scholar] [CrossRef]
- Lauber, C.L.; Hamady, M.; Knight, R.; Fierer, N. Pyrosequencing-Based Assessment of Soil pH as a Predictor of Soil Bacterial Community Structure at the Continental Scale. Appl. Environ. Microbiol. 2009, 75, 5111–5120. [Google Scholar] [CrossRef]
- Rath, K.M.; Maheshwari, A.; Rousk, J. Linking Microbial Community Structure to Trait Distributions and Functions Using Salinity as an Environmental Filter. mBio 2019, 10, e01607-19. [Google Scholar] [CrossRef]
- Ge, T.D.; Luo, Y.; Singh, B.P. Resource stoichiometric and fertility in soil. Biol. Fertil. Soils 2020, 56, 1091–1092. [Google Scholar] [CrossRef]
- Wang, Y.; Wang, Z.L.; Feng, X.P.; Guo, C.C.; Chen, Q. Long-Term Effect of Agricultural Reclamation on Soil Chemical Properties of a Coastal Saline Marsh in Bohai Rim, Northern China. PLoS ONE 2014, 9, e93727. [Google Scholar] [CrossRef]
- Bu, N.S.; Qu, J.F.; Li, G.; Zhao, B.; Zhang, R.J.; Fang, C.M. Reclamation of coastal salt marshes promoted carbon loss from previously-sequestered soil carbon pool. Ecol. Eng. 2015, 81, 335–339. [Google Scholar] [CrossRef]
- Falkowski, P.G.; Fenchel, T.; Delong, E.F. The microbial engines that drive Earth’s biogeochemical cycles. Science 2008, 320, 1034–1039. [Google Scholar] [CrossRef] [PubMed]
- Valentine, D.L. Adaptations to energy stress dictate the ecology and evolution of the Archaea. Nat. Rev. Microbiol. 2007, 5, 316–323. [Google Scholar] [CrossRef] [PubMed]
- Vellend, M. Conceptual synthesis in community ecology. Q. Rev. Biol. 2010, 85, 183–206. [Google Scholar] [CrossRef] [PubMed]
- Zhou, J.Z.; Ning, D.L. Stochastic Community Assembly: Does It Matter in Microbial Ecology? Microbiol. Mol. Biol. Rev. 2017, 81, e00002-17. [Google Scholar] [CrossRef]
- Dini-Andreote, F.; Stegen, J.C.; van Elsas, J.D.; Salles, J.F. Disentangling mechanisms that mediate the balance between stochastic and deterministic processes in microbial succession. Proc. Natl. Acad. Sci. USA 2015, 112, E1326–E1332. [Google Scholar] [CrossRef]
- Bang, C.; Schmitz, R.A. Archaea: Forgotten players in the microbiome. Emerg. Top. Life Sci. 2018, 2, 459–468. [Google Scholar] [CrossRef]
- Lu, R. Analytical Methods of Soil Agrochemistry; China Agricultural Science and Technology Press: Beijing, China, 2000; pp. 150–152. [Google Scholar]
- Caporaso, J.G.; Lauber, C.L.; Walters, W.A.; Berg-Lyons, D.; Lozupone, C.A.; Turnbaugh, P.J.; Fierer, N.; Knight, R. Global patterns of 16S rRNA diversity at a depth of millions of sequences per sample. Proc. Natl. Acad. Sci. USA 2011, 108, 4516–4522. [Google Scholar] [CrossRef]
- Wu, B.H.; Luo, H.Y.; Wang, X.T.; Liu, H.K.; Peng, H.; Sheng, M.P.; Xu, F.; Xu, H. Effects of environmental factors on soil bacterial community structure and diversity in different contaminated districts of Southwest China mine tailings. Sci. Total Environ. 2022, 802, 149899. [Google Scholar] [CrossRef] [PubMed]
- Cadillo-Quiroz, H.; Bräuer, S.; Yashiro, E.; Sun, C.; Yavitt, J.; Zinder, S. Vertical profiles of methanogenesis and methanogens in two contrasting acidic peatlands in central New York State, USA. Environ. Microbiol. 2006, 8, 1428–1440. [Google Scholar] [CrossRef] [PubMed]
- Fierer, N.; Jackson, J.A.; Vilgalys, R.; Jackson, R.B. Assessment of soil microbial community structure by use of taxon-specific quantitative PCR assays. Appl. Environ. Microbiol. 2005, 71, 4117–4120. [Google Scholar] [CrossRef] [PubMed]
- Caporaso, J.G.; Kuczynski, J.; Stombaugh, J.; Bittinger, K.; Bushman, F.D.; Costello, E.K.; Fierer, N.; Peña, A.G.; Goodrich, J.K.; Gordon, J.I.; et al. QIIME allows analysis of high-throughput community sequencing data. Nat. Methods 2010, 7, 335–336. [Google Scholar] [CrossRef]
- Stegen, J.C.; Lin, X.J.; Fredrickson, J.K.; Konopka, A.E. Estimating and mapping ecological processes influencing microbial community assembly. Front. Microbiol. 2015, 6, 370. [Google Scholar] [CrossRef]
- Fernández, S.; Santín, C.; Marquínez, J.; Alvarez, M.A. Saltmarsh soil evolution after land reclamation in Atlantic estuaries (Bay of Biscay, North coast of Spain). Geomorphology 2010, 114, 497–507. [Google Scholar] [CrossRef]
- Zou, P.; Fu, J.R.; Cao, Z.H. Chronosequence of paddy soils and phosphorus sorption-desorption properties. J. Soils Sediments 2011, 11, 249–259. [Google Scholar] [CrossRef]
- Bernasconi, S.M.; Bauder, A.; Bourdon, B.; Brunner, I.; Bünemann, E.; Christl, I.; Derungs, N.; Edwards, P.; Farinotti, D.; Frey, B.; et al. Chemical and Biological Gradients along the Damma Glacier Soil Chronosequence, Switzerland. Vadose Zone J. 2011, 10, 867–883. [Google Scholar] [CrossRef]
- Coomes, D.A.; Bentley, W.A.; Tanentzap, A.J.; Burrows, L.E. Soil drainage and phosphorus depletion contribute to retrogressive succession along a New Zealand chronosequence. Plant Soil 2013, 367, 77–91. [Google Scholar] [CrossRef]
- Li, X.Z.; Sun, Y.G.; Mander, Ü.; He, Y.L. Effects of land use intensity on soil nutrient distribution after reclamation in an estuary landscape. Landsc. Ecol. 2013, 28, 699–707. [Google Scholar] [CrossRef]
- Ma, G.; Hu, Y.T.; Zhang, Y.Y.; Han, Y.G.; Li, K.Y.; Jia, H.T.; Zhu, X.P. Response Mechanism of Soil Microbial Characteristics to Different Land-Use Types in China. Land 2025, 14, 1229. [Google Scholar] [CrossRef]
- Roth, P.J.; Lehndorff, E.; Cao, Z.H.; Zhuang, S.Y.; Bannert, A.; Wissing, L.; Schloter, M.; Kögel-Knabner, I.; Amelung, W. Accumulation of nitrogen and microbial residues during 2000 years of rice paddy and non-paddy soil development in the Yangtze River Delta, China. Glob. Change Biol. 2011, 17, 3405–3417. [Google Scholar] [CrossRef]
- Wei, G.S.; Li, M.C.; Shi, W.C.; Tian, R.M.; Chang, C.Y.; Wang, Z.R.; Wang, N.X.; Zhao, G.X.; Gao, Z. Similar drivers but different effects lead to distinct ecological patterns of soil bacterial and archaeal communities. Soil Biol. Biochem. 2020, 144, 107759. [Google Scholar] [CrossRef]
- Xu, C.Y.; Pu, L.J.; Li, J.G.; Zhu, M. Effect of reclamation on C, N, and P stoichiometry in soil and soil aggregates of a coastal wetland in eastern China. J. Soils Sediments 2019, 19, 1215–1225. [Google Scholar] [CrossRef]
- Yang, W.; Xia, L.; Zhu, Z.H.; Jiang, L.F.; Cheng, X.L.; An, S.Q. Shift in soil organic carbon and nitrogen pools in different reclaimed lands following intensive coastal reclamation on the coasts of eastern China. Sci. Rep. 2019, 9, 5921. [Google Scholar] [CrossRef]
- Ren, M.L.; Wang, J.J. Phylogenetic divergence and adaptation of Nitrososphaeria across lake depths and freshwater ecosystems. ISME J. 2022, 16, 1491–1501. [Google Scholar] [CrossRef] [PubMed]
- Arunrat, N.; Mhuantong, W.; Sereenonchai, S. Land-use legacies shape soil microbial communities and nutrient cycling functions in rotational shifting cultivation fields of Northern Thailand. Microb. Ecol. 2025, 88, 102. [Google Scholar] [CrossRef] [PubMed]
- He, Y.; Li, M.; Perumal, V.; Feng, X.; Fang, J.; Xie, J.; Sievert, S.M.; Wang, F. Genomic and enzymatic evidence for acetogenesis among multiple lineages of the archaeal phylum Bathyarchaeota widespread in marine sediments. Nat. Microbiol. 2016, 1, 16035. [Google Scholar] [CrossRef]
- Salcher, M.M.; Andrei, A.S.; Bulzu, P.A.; Keresztes, Z.G.; Banciu, H.L.; Ghai, R. Visualization of Lokiarchaeia and Heimdallarchaeia (Asgardarchaeota) by Fluorescence In Situ Hybridization and Catalyzed Reporter Deposition (CARD-FISH). mSphere 2020, 5, e00686-20. [Google Scholar] [CrossRef] [PubMed]
- Holden, J.F.; Sistu, H. Formate and hydrogen in hydrothermal vents and their use by extremely thermophilic methanogens and heterotrophs. Front. Microbiol. 2023, 14, 1093018. [Google Scholar] [CrossRef]
- Zhao, J.; Wang, B.Z.; Zhou, X.; Alam, M.S.; Fan, J.B.; Guo, Z.Y.; Zhang, H.M.; Gubry-Rangin, C.; Zhongjun, J. Long-Term Adaptation of Acidophilic Archaeal Ammonia Oxidisers Following Different Soil Fertilisation Histories. Microb. Ecol. 2022, 83, 424–435. [Google Scholar] [CrossRef]
- Hu, W.J.; Huang, L.L.; He, Y.; Liu, Y.J.; Liu, Y.Z.; Kong, Z.Y.; Wu, L.; Ge, G. Soil bacterial and fungal communities and associated nutrient cycling in relation to rice cultivation history after reclamation of natural wetland. Land Degrad. Dev. 2021, 32, 1287–1300. [Google Scholar] [CrossRef]
- Jiang, H.C.; Dong, H.L.; Zhang, G.X.; Yu, B.S.; Chapman, L.R.; Fields, M.W. Microbial diversity in water and sediment of Lake Chaka, an athalassohaline lake in northwestern China. Appl. Environ. Microbiol. 2006, 72, 3832–3845. [Google Scholar] [CrossRef] [PubMed]
- Glöckner, F.O.; Fuchs, B.M.; Amann, R. Bacterioplankton compositions of lakes and oceans:: A first comparison based on fluorescence in situ hybridization. Appl. Environ. Microbiol. 1999, 65, 3721–3726. [Google Scholar] [CrossRef]
- Liu, J.L.; Ha, V.N.; Shen, Z.; Dang, P.; Zhu, H.L.; Zhao, F.; Zhao, Z. Response of the rhizosphere microbial community to fine root and soil parameters following Robinia pseudoacacia L. afforestation. Appl. Soil Ecol. 2018, 132, 11–19. [Google Scholar] [CrossRef]
- Tang, Z.Q.; Zhang, L.Y.; He, N.; Gong, D.K.; Gao, H.; Ma, Z.B.; Fu, L.; Zhao, M.Z.; Wang, H.; Wang, C.H.; et al. Soil bacterial community as impacted by addition of rice straw and biochar. Sci. Rep. 2021, 11, 22185. [Google Scholar] [CrossRef]
- Zhalnina, K.; Dias, R.; de Quadros, P.D.; Davis-Richardson, A.; Camargo, F.A.O.; Clark, I.M.; McGrath, S.P.; Hirsch, P.R.; Triplett, E.W. Soil pH Determines Microbial Diversity and Composition in the Park Grass Experiment. Microb. Ecol. 2015, 69, 395–406. [Google Scholar] [CrossRef]
- DeBruyn, J.M.; Nixon, L.T.; Fawaz, M.N.; Johnson, A.M.; Radosevich, M. Global Biogeography and Quantitative Seasonal Dynamics of Gemmatimonadetes in Soil. Appl. Environ. Microbiol. 2011, 77, 6295–6300. [Google Scholar] [CrossRef]
- Choi, A.; Yang, S.J.; Cho, J.C. Lutibacter flavus sp nov., a marine bacterium isolated from a tidal flat sediment. Int. J. Syst. Evol. Microbiol. 2013, 63, 946–951. [Google Scholar] [CrossRef] [PubMed]
- Yu, Q.F.; Qi, Y.X.; Zhang, H.; Pu, J.J. Rheinheimera sediminis sp. nov., a marine bacterium isolated from coastal sediment. Int. J. Syst. Evol. Microbiol. 2020, 70, 1282–1287. [Google Scholar] [CrossRef]
- Zhang, X.; Liao, X.L.; Huang, L.B.; Shan, Q.Y.; Hu, A.Y.; Yan, D.Z.; Zhang, J.; Long, X.E. Soil profile rather than reclamation time drives the mudflat soil microbial community in the wheat-maize rotation system of Nantong, China. J. Soils Sediments 2021, 21, 1672–1687. [Google Scholar] [CrossRef]
- Chase, J.M. Stochastic Community Assembly Causes Higher Biodiversity in More Productive Environments. Science 2010, 328, 1388–1391. [Google Scholar] [CrossRef]
- Barnett, S.E.; Youngblut, N.D.; Buckley, D.H. Soil characteristics and land-use drive bacterial community assembly patterns. FEMS Microbiol. Ecol. 2020, 96, fiz194. [Google Scholar] [CrossRef]
- Jiao, S.; Lu, Y.H. Soil pH and temperature regulate assembly processes of abundant and rare bacterial communities in agricultural ecosystems. Environ. Microbiol. 2020, 22, 1052–1065. [Google Scholar] [CrossRef]
- Schjonning, P.; Thomsen, I.K.; Petersen, S.O.; Kristensen, K.; Christensen, B.T. Relating soil microbial activity to water content and tillage-induced differences in soil structure. Geoderma 2011, 163, 256–264. [Google Scholar] [CrossRef]
- Wang, J.J.; Shen, J.; Wu, Y.C.; Tu, C.; Soininen, J.; Stegen, J.C.; He, J.Z.; Liu, X.Q.; Zhang, L.; Zhang, E.L. Phylogenetic beta diversity in bacterial assemblages across ecosystems: Deterministic versus stochastic processes. ISME J. 2013, 7, 1310–1321. [Google Scholar] [CrossRef] [PubMed]
- Banda, J.F.; Zhang, Q.; Ma, L.Q.; Pei, L.X.; Du, Z.R.; Hao, C.B.; Dong, H.L. Both pH and salinity shape the microbial communities of the lakes in Badain Jaran Desert, NW China. Sci. Total Environ. 2021, 791, 148108. [Google Scholar] [CrossRef] [PubMed]
- Louca, S. The rates of global bacterial and archaeal dispersal. ISME J. 2022, 16, 159–167. [Google Scholar] [CrossRef]
- Zhang, X.F.; Feng, Q.; Adamowski, J.F.; Biswas, A.; Cao, J.J.; Liu, W.; Qin, Y.Y.; Zhu, M. Conversion of grassland to abandoned land and afforested land alters soil bacterial and fungal communities on the Loess Plateau. Appl. Soil Ecol. 2023, 183, 104758. [Google Scholar] [CrossRef]
- Bahram, M.; Hildebrand, F.; Forslund, S.K.; Anderson, J.L.; Soudzilovskaia, N.A.; Bodegom, P.M.; Bengtsson-Palme, J.; Anslan, S.; Coelho, L.P.; Harend, H.; et al. Structure and function of the global topsoil microbiome. Nature 2018, 560, 233–237. [Google Scholar] [CrossRef] [PubMed]
- Wang, X.H.; Yang, J.H.; Xie, X.F.; Chen, X.J.; Pu, L.J.; Zhang, X.W. Soil microbial succession with soil development since costal reclamation. Catena 2020, 187, 104393. [Google Scholar] [CrossRef]
- Hua, J.F.; Feng, Y.Z.; Jiang, Q.; Bao, X.W.; Yin, Y.L. Shift of bacterial community structure along different coastal reclamation histories in Jiangsu, Eastern China. Sci. Rep. 2017, 7, 10096. [Google Scholar] [CrossRef]
- Hanson, C.A.; Fuhrman, J.A.; Horner-Devine, M.C.; Martiny, J.B.H. Beyond biogeographic patterns: Processes shaping the microbial landscape. Nat. Rev. Microbiol. 2012, 10, 497–506. [Google Scholar] [CrossRef] [PubMed]
- Delgado-Baquerizo, M.; Oliverio, A.M.; Brewer, T.E.; Benavent-González, A.; Eldridge, D.J.; Bardgett, R.D.; Maestre, F.T.; Singh, B.K.; Fierer, N. A global atlas of the dominant bacteria found in soil. Science 2018, 359, 320–325. [Google Scholar] [CrossRef] [PubMed]







| Sample | OTU | Chao1 | ACE | Shannon | Simpson |
|---|---|---|---|---|---|
| T0 | 18 ± 3 g | 47.24 ± 20.28 de | 36.33 ± 7.67 d | 2.57 ± 0.12 b | 0.897 ± 0.015 ab |
| T5 | 56 ± 6 cd | 69.11 ± 11.97 bcd | 66.95 ± 8.66 c | 3.34 ± 0.16 a | 0.939 ± 0.015 a |
| T10 | 48 ± 11 de | 59.67 ± 15.23 cd | 65.20 ± 15.13 c | 2.01 ± 0.29 c | 0.756 ± 0.070 cd |
| T30 | 63 ± 7 bc | 89.15 ± 9.83 b | 87.70 ± 10.55 b | 2.44 ± 0.17 b | 0.797 ± 0.058 bc |
| T70 | 70 ± 7 b | 86.27 ± 15.69 b | 86.22 ± 14.94 b | 1.96 ± 0.41 cd | 0.638 ± 0.130 e |
| T210 | 93 ± 6 a | 110.16 ± 10.09 a | 115.94 ± 9.81 a | 2.68 ± 0.23 b | 0.827 ± 0.054 bc |
| T230 | 94 ± 11 a | 109.98 ± 16.59 a | 111.93 ± 11.87 a | 2.70 ± 0.23 b | 0.837 ± 0.046 abc |
| T290 | 67 ± 7 bc | 76.54 ± 9.98 bc | 77.13 ± 10.95 bc | 3.44 ± 0.16 a | 0.945 ± 0.015 a |
| T300 | 44 ± 4 e | 64.59 ± 15.74 bcd | 60.96 ± 7.67 c | 1.90 ± 0.18 cd | 0.691 ± 0.045 de |
| T530 | 57 ± 7 cd | 70.37 ± 11.39 bcd | 74.66 ± 12.20 bc | 1.92 ± 0.22 cd | 0.660 ± 0.072 de |
| T1000 | 32 ± 5 f | 37.25 ± 5.75 e | 37.82 ± 7.13 d | 1.58 ± 0.23 d | 0.630 ± 0.093 e |
| Sample | OTU | Chao1 | ACE | Shannon | Simpson |
|---|---|---|---|---|---|
| T0 | 813 ± 70 e | 1144.45 ± 117.81 e | 1139.84 ± 99.55 e | 3.61 ± 0.27 c | 0.903 ± 0.029 b |
| T5 | 4699 ± 236 c | 5957.71 ± 252.12 c | 5950.77 ± 290.10 c | 7.22 ± 0.09 a | 0.998 ± 0.000 a |
| T10 | 4475 ± 487 c | 5682.08 ± 661.64 c | 5735.64 ± 707.37 c | 6.99 ± 0.17 a | 0.997 ± 0.001 a |
| T30 | 5447 ± 324 b | 6940.46 ± 413.73 b | 7030.58 ± 422.81 b | 7.28 ± 0.18 a | 0.997 ± 0.001 a |
| T70 | 5366 ± 252 b | 7018.99 ± 449.78 b | 7094.17 ± 484.38 b | 7.21 ± 0.24 a | 0.996 ± 0.002 a |
| T210 | 6064 ± 297 a | 7753.64 ± 362.18 a | 7811.60 ± 346.81 a | 7.33 ± 0.30 a | 0.996 ± 0.003 a |
| T230 | 5667 ± 303 ab | 7319.18 ± 241.53 ab | 7401.93 ± 210.37 ab | 7.30 ± 0.22 a | 0.997 ± 0.001 a |
| T290 | 5408 ± 415 b | 6920.01 ± 511.01 b | 6955.94 ± 489.98 b | 7.17 ± 0.28 a | 0.995 ± 0.003 a |
| T300 | 4436 ± 355 c | 5969.29 ± 435.63 c | 6129.41 ± 410.47 c | 7.06 ± 0.42 a | 0.994 ± 0.006 a |
| T530 | 4428 ± 203 c | 5949.33 ± 222.49 c | 6129.08 ± 202.41 c | 7.06 ± 0.21 a | 0.996 ± 0.002 a |
| T1000 | 1743 ± 390 d | 2268.92 ± 509.64 d | 2261.23 ± 550.09 d | 5.91 ± 0.44 b | 0.986 ± 0.007 a |
Disclaimer/Publisher’s Note: The statements, opinions and data contained in all publications are solely those of the individual author(s) and contributor(s) and not of MDPI and/or the editor(s). MDPI and/or the editor(s) disclaim responsibility for any injury to people or property resulting from any ideas, methods, instructions or products referred to in the content. |
© 2026 by the authors. Licensee MDPI, Basel, Switzerland. This article is an open access article distributed under the terms and conditions of the Creative Commons Attribution (CC BY) license.
Share and Cite
Yin, Y.; Xu, W.; Xu, M.; Wang, Y.; Liu, H.; Cao, H.; Wang, F. Prokaryotic Microbial Diversity and Community Assembly in Reclaimed Coastal Agricultural Soils. Microorganisms 2026, 14, 120. https://doi.org/10.3390/microorganisms14010120
Yin Y, Xu W, Xu M, Wang Y, Liu H, Cao H, Wang F. Prokaryotic Microbial Diversity and Community Assembly in Reclaimed Coastal Agricultural Soils. Microorganisms. 2026; 14(1):120. https://doi.org/10.3390/microorganisms14010120
Chicago/Turabian StyleYin, Yifan, Weidong Xu, Min Xu, Yuwei Wang, Hao Liu, Hui Cao, and Feng Wang. 2026. "Prokaryotic Microbial Diversity and Community Assembly in Reclaimed Coastal Agricultural Soils" Microorganisms 14, no. 1: 120. https://doi.org/10.3390/microorganisms14010120
APA StyleYin, Y., Xu, W., Xu, M., Wang, Y., Liu, H., Cao, H., & Wang, F. (2026). Prokaryotic Microbial Diversity and Community Assembly in Reclaimed Coastal Agricultural Soils. Microorganisms, 14(1), 120. https://doi.org/10.3390/microorganisms14010120

