Bacillus velezensis RF2 Rescued from Citrus Phyllosphere: Dual Mechanisms and Broad-Spectrum Activity for Controlling Citrus Bacterial Canker
Abstract
1. Introduction
2. Materials and Methods
2.1. Pathogens and Plant Materials
2.2. Isolation and Identification of Citrus Phyllosphere Bacteria
2.3. Identification and Characterization of Candidate Biocontrol Strains
2.4. Methanol Extraction and Stability Evaluation of Bv-RF2 Fermentation Products
2.5. Effects of Bv-RF2 on Sweet Orange Immune Pathways and Defense Gene Expression
2.6. Biocontrol Assay on Sweet Orange Leaves
2.7. Whole-Genome Sequencing and Secondary Metabolite Gene Cluster Analysis of Bv-RF2
2.8. Assessment of Representative Metabolite Activity
2.9. Broad-Spectrum Antimicrobial Activity Assessment
2.10. Statistical Analysis
3. Results
3.1. Isolation and Identification of Phyllosphere Biocontrol Microorganisms
3.2. Morphological and Phylogenetic Characterization of Bv-RF2
3.3. Activity and Stability of Bv-RF2 Fermentation Products
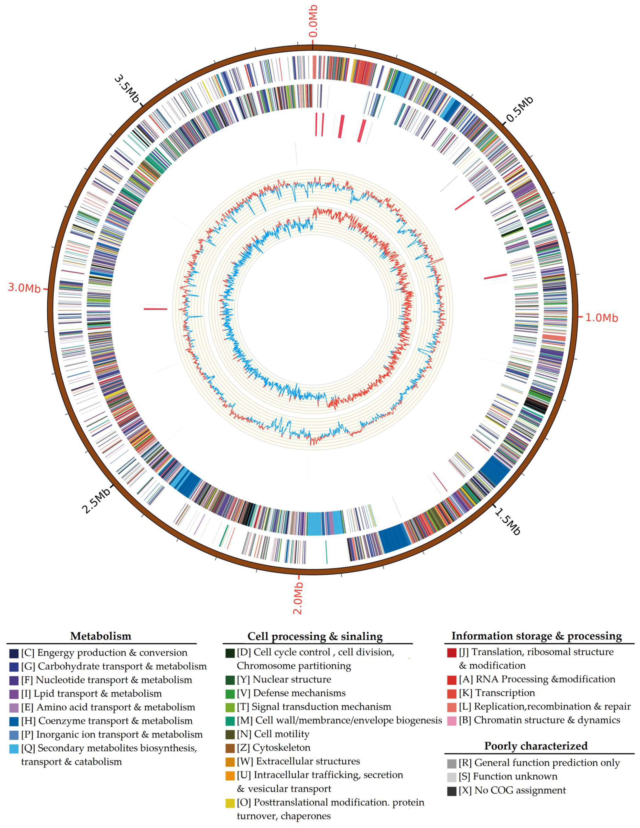
3.4. Genomic and Metabolomic Features of Bv-RF2
3.5. Bv-RF2 Elicits Defense Priming in Sweet Orange
3.6. Biocontrol Efficacy of Bv-RF2 Against Citrus Canker
3.7. Broad-Spectrum Antimicrobial Activity of Bv-RF2
4. Discussion
5. Conclusions
Supplementary Materials
Author Contributions
Funding
Institutional Review Board Statement
Informed Consent Statement
Data Availability Statement
Acknowledgments
Conflicts of Interest
References
- Gottwald, T.R.; Graham, J.H.; Schubert, T.S. Citrus Canker: The Pathogen and Its Impact. Plant Health Prog. 2002, 3, 15. [Google Scholar] [CrossRef]
- Angelotti-Mendonça, J.; de Oliveira, P.N.; Ansante, N.F.; Stipp, L.C.L.; Freitas-Astúa, J.; Hurtado, F.M.M.; Belasque, J.; Mourão Filho, F.d.A.A. Expression of the Citrus sinensis EDS5 gene, MATE family, in Solanum lycopersicum L. cv. Micro-Tom enhances resistance to tomato spot disease. Trop. Plant Pathol. 2022, 47, 287–297. [Google Scholar] [CrossRef]
- Nugroho, Y.A.; Suharjono, S.; Widyaningsih, S. Biological control of citrus canker pathogen Xanthomonas citri subsp. citri using Rangpur lime endophytic bacteria. Egypt. J. Biol. Pest Control 2022, 32, 63. [Google Scholar] [CrossRef]
- Brunings, A.M.; Gabriel, D.W. Xanthomonas citri: Breaking the surface. Mol Plant Pathol 2003, 4, 141–157. [Google Scholar] [CrossRef] [PubMed]
- Cernadas, R.A.; Benedetti, C.E. Role of auxin and gibberellin in citrus canker development and in the transcriptional control of cell-wall remodeling genes modulated by Xanthomonas axonopodis pv. citri. Plant Sci. 2009, 177, 190–195. [Google Scholar] [CrossRef]
- Giraldo—González, J.J.; de Souza Carvalho, F.M.; Ferro, J.A.; Herai, R.H.; Chaves Bedoya, G.; Rodas Mendoza, E.F. Transcriptional changes involved in kumquat (Fortunella spp) defense response to Xanthomonas citri subsp. citri in early stages of infection. Physiol. Mol. Plant Pathol. 2021, 116, 101729. [Google Scholar] [CrossRef]
- Hyun, J.W.; Kim, H.J.; Yi, P.H.; Hwang, R.Y.; Park, E.W. Mode of Action of Streptomycin Resistance in the Citrus Canker Pathogen (Xanthomonas smithii subsp. citri) in Jeju Island. Plant Pathol. J. 2012, 28, 207–211. [Google Scholar] [CrossRef]
- Fonseca, N.P.; Felestrino, É.B.; Caneschi, W.L.; Sanchez, A.B.; Cordeiro, I.F.; Lemes, C.G.C.; Assis, R.A.B.; Carvalho, F.M.S.; Ferro, J.A.; Varani, A.M.; et al. Detection and identification of Xanthomonas pathotypes associated with citrus diseases using comparative genomics and multiplex PCR. PeerJ 2019, 7, e7676. [Google Scholar] [CrossRef]
- Patané, J.S.L.; Martins, J.; Rangel, L.T.; Belasque, J.; Digiampietri, L.A.; Facincani, A.P.; Ferreira, R.M.; Jaciani, F.J.; Zhang, Y.; Varani, A.M.; et al. Origin and diversification of Xanthomonas citri subsp. citri pathotypes revealed by inclusive phylogenomic, dating, and biogeographic analyses. BMC Genom. 2019, 20, 700. [Google Scholar] [CrossRef]
- Licciardello, G.; Caruso, P.; Bella, P.; Boyer, C.; Smith, M.W.; Pruvost, O.; Robene, I.; Cubero, J.; Catara, V. Pathotyping Citrus Ornamental Relatives with Xanthomonas citri pv. citri and X. citri pv. aurantifolii Refines Our Understanding of Their Susceptibility to These Pathogens. Microorganisms 2022, 10, 986. [Google Scholar] [CrossRef]
- Ference, C.M.; Gochez, A.M.; Behlau, F.; Wang, N.; Graham, J.H.; Jones, J.B. Recent advances in the understanding of Xanthomonas citri ssp. citri pathogenesis and citrus canker disease management. Mol. Plant Pathol. 2018, 19, 1302–1318. [Google Scholar] [CrossRef]
- Jia, H.; Orbovic, V.; Jones, J.B.; Wang, N. Modification of the PthA4 effector binding elements in Type I CsLOB1 promoter using Cas9/sgRNA to produce transgenic Duncan grapefruit alleviating XccΔpthA4:dCsLOB1.3 infection. Plant Biotechnol. J. 2016, 14, 1291–1301. [Google Scholar] [CrossRef]
- Zou, X.; Du, M.; Liu, Y.; Wu, L.; Xu, L.; Long, Q.; Peng, A.; He, Y.; Andrade, M.; Chen, S. CsLOB1 regulates susceptibility to citrus canker through promoting cell proliferation in citrus. Plant J. 2021, 106, 1039–1057. [Google Scholar] [CrossRef] [PubMed]
- Guo, Y.; Sagaram Uma, S.; Kim, J.-S.; Wang, N. Requirement of the galU Gene for Polysaccharide Production by and Pathogenicity and Growth In Planta of Xanthomonas citri subsp. citri. Appl. Environ. Microbiol. 2010, 76, 2234–2242. [Google Scholar] [CrossRef]
- Sena-Vélez, M.; Graham, J.H.; Girón, J.A.; Redondo, C.; Cubero, J. Characterization of the extracellular matrix of biofilms formed by Xanthomonas citri subsp. citri strains with different host ranges. Trop. Plant Pathol. 2020, 45, 306–319. [Google Scholar] [CrossRef]
- Naqvi, S.A.; Wang, J.; Malik, M.T.; Umar, U.-U.-D.; Ateeq Ur, R.; Hasnain, A.; Sohail, M.A.; Shakeel, M.T.; Nauman, M.; Hafeezur, R.; et al. Citrus Canker—Distribution, Taxonomy, Epidemiology, Disease Cycle, Pathogen Biology, Detection, and Management: A Critical Review and Future Research Agenda. Agronomy 2022, 12, 1075. [Google Scholar] [CrossRef]
- Behlau, F.; Canteros, B.I.; Minsavage, G.V.; Jones, J.B.; Graham, J.H. Molecular characterization of copper resistance genes from Xanthomonas citri subsp. citri and Xanthomonas alfalfae subsp. citrumelonis. Appl Environ. Microbiol. 2011, 77, 4089–4096. [Google Scholar] [CrossRef]
- Long, Y.; Luo, R.; Xu, Z.; Cheng, S.; Li, L.; Ma, H.; Bao, M.; Li, M.; Ouyang, Z.; Wang, N.; et al. A Fluorescent Reporter-Based Evaluation Assay for Antibacterial Components Against Xanthomonas citri subsp. citri. Front. Microbiol. 2022, 13, 864963. [Google Scholar] [CrossRef]
- Zhang, M.; He, Z.; Calvert, D.V.; Stoffella, P.J.; Yang, X. Surface runoff losses of copper and zinc in sandy soils. J. Environ. Qual. 2003, 32, 909–915. [Google Scholar] [CrossRef]
- Zhou, X.; He, Z.; Liang, Z.; Stoffella, P.J.; Fan, J.; Yang, Y.; Powell, C.A. Long-Term Use of Copper-Containing Fungicide Affects Microbial Properties of Citrus Grove Soils. Soil Sci. Soc. Am. J. 2011, 75, 898–906. [Google Scholar] [CrossRef]
- Fu, H.; Zhao, M.; Xu, J.; Tan, L.; Han, J.; Li, D.; Wang, M.; Xiao, S.; Ma, X.; Deng, Z. Citron C-05 inhibits both the penetration and colonization of Xanthomonas citri subsp. citri to achieve resistance to citrus canker disease. Hortic Res. 2020, 7, 58. [Google Scholar] [CrossRef]
- Li, P.D.; Zhu, Z.R.; Zhang, Y.; Xu, J.; Wang, H.; Wang, Z.; Li, H. The phyllosphere microbiome shifts toward combating melanose pathogen. Microbiome 2022, 10, 56. [Google Scholar] [CrossRef]
- Liu, Y.; Zhang, H.; Wang, J.; Gao, W.; Sun, X.; Xiong, Q.; Shu, X.; Miao, Y.; Shen, Q.; Xun, W.; et al. Nonpathogenic Pseudomonas syringae derivatives and its metabolites trigger the plant “cry for help” response to assemble disease suppressing and growth promoting rhizomicrobiome. Nat. Commun. 2024, 15, 1907. [Google Scholar] [CrossRef] [PubMed]
- Tharp, C.L.; Custer, G.F.; Castrillo, G.; Dini-Andreote, F. Revisiting the cry-for-help hypothesis in plant–microbe interactions. Trends Plant Sci. 2025. [Google Scholar] [CrossRef]
- Vorholt, J.A. Microbial life in the phyllosphere. Nat. Rev. Microbiol. 2012, 10, 828–840. [Google Scholar] [CrossRef]
- Bulgarelli, D.; Schlaeppi, K.; Spaepen, S.; Ver Loren van Themaat, E.; Schulze-Lefert, P. Structure and functions of the bacterial microbiota of plants. Annu. Rev. Plant Biol. 2013, 64, 807–838. [Google Scholar] [CrossRef] [PubMed]
- Lindow, S.E.; Brandl, M.T. Microbiology of the phyllosphere. Appl. Environ. Microbiol. 2003, 69, 1875–1883. [Google Scholar] [CrossRef]
- Vacher, C.; Hampe, A.; Porté, A.J.; Sauer, U.; Compant, S.; Morris, C.E. The Phyllosphere: Microbial Jungle at the Plant–Climate Interface. Annu. Rev. Ecol. Evol. Syst. 2016, 47, 1–24. [Google Scholar] [CrossRef]
- Ruiz-García, C.; Béjar, V.; Martínez-Checa, F.; Llamas, I.; Quesada, E. Bacillus velezensis sp. nov., a surfactant-producing bacterium isolated from the river Vélez in Málaga, southern Spain. Int. J. Syst. Evol. Microbiol. 2005, 55, 191–195. [Google Scholar] [CrossRef]
- Lim Serene, B.Y.; Junqueira Ana Carolina, M.; Uchida, A.; Purbojati Rikky, W.; Houghton James, N.I.; Chénard, C.; Wong, A.; Kolundžija, S.; Clare Megan, E.; Kushwaha Kavita, K.; et al. Genome Sequence of Bacillus velezensis SGAir0473, Isolated from Tropical Air Collected in Singapore. Genome Announc. 2018, 6, e00642-18. [Google Scholar] [CrossRef]
- Peng, Y.; Zhou, C.; Qiu, F.; Peng, D.; Wang, X.; Li, X. Acid-resistant Bacillus velezensis effectively controls pathogenic Colletotrichum capsici and improves plant health through metabolic interactions. Appl. Environ. Microbiol. 2025, 91, e0034025. [Google Scholar] [CrossRef]
- Rabbee, M.F.; Islam, N.; Baek, K.-H. Biocontrol of citrus bacterial canker caused by Xanthomonas citri subsp. citri by Bacillus velezensis. Saudi J. Biol. Sci. 2022, 29, 2363–2371. [Google Scholar] [CrossRef]
- Abdelkhalek, A.; Behiry, S.I.; Al-Askar, A.A. Bacillus velezensis PEA1 Inhibits Fusarium oxysporum Growth and Induces Systemic Resistance to Cucumber Mosaic Virus. Agronomy 2020, 10, 1312. [Google Scholar] [CrossRef]
- Rabbee, M.F.; Ali, M.S.; Choi, J.; Hwang, B.S.; Jeong, S.C.; Baek, K.-h. Bacillus velezensis: A Valuable Member of Bioactive Molecules within Plant Microbiomes. Molecules 2019, 24, 1046. [Google Scholar] [CrossRef]
- Ling, L.; Luo, H.; Yang, C.; Wang, Y.; Cheng, W.; Pang, M.; Jiang, K. Volatile organic compounds produced by Bacillus velezensis L1 as a potential biocontrol agent against postharvest diseases of wolfberry. Front. Microbiol. 2022, 13, 987844. [Google Scholar] [CrossRef]
- Zhou, Q.; Tu, M.; Fu, X.; Chen, Y.; Wang, M.; Fang, Y.; Yan, Y.; Cheng, G.; Zhang, Y.; Zhu, Z.; et al. Antagonistic transcriptome profile reveals potential mechanisms of action on Xanthomonas oryzae pv. oryzicola by the cell-free supernatants of Bacillus velezensis 504, a versatile plant probiotic bacterium. Front. Cell. Infect. Microbiol. 2023, 13, 1175446. [Google Scholar] [CrossRef] [PubMed]
- Peng, G.; Zhao, X.; Li, Y.; Wang, R.; Huang, Y.; Qi, G. Engineering Bacillus velezensis with high production of acetoin primes strong induced systemic resistance in Arabidopsis thaliana. Microbiol. Res. 2019, 227, 126297. [Google Scholar] [CrossRef]
- Chen, L.; Wang, X.; Ma, Q.; Bian, L.; Liu, X.; Xu, Y.; Zhang, H.; Shao, J.; Liu, Y. Bacillus velezensis CLA178-Induced Systemic Resistance of Rosa multiflora Against Crown Gall Disease. Front. Microbiol. 2020, 11, 587667. [Google Scholar] [CrossRef] [PubMed]
- Martínez-Terrazas, E.; Aragón, W.; Ocampo, C.F.; Serrano-Carreón, L.; Galindo, E.; Serrano, M. Bacillus velezensis 83 protects Arabidopsis thaliana against Botrytis cinerea by triggering JA-, and SA-dependent induced systemic resistance. Pest Manag. Sci 2025. [Google Scholar] [CrossRef] [PubMed]
- Moon, J.H.; Won, S.J.; Maung, C.E.H.; Choi, J.H.; Choi, S.I.; Ajuna, H.B.; Ahn, Y.S. Bacillus velezensis CE 100 Inhibits Root Rot Diseases (Phytophthora spp.) and Promotes Growth of Japanese Cypress (Chamaecyparis obtusa Endlicher) Seedlings. Microorganisms 2021, 9, 821. [Google Scholar] [CrossRef]
- Cho, M.S.; Jin, Y.J.; Kang, B.K.; Park, Y.K.; Kim, C.; Park, D.S. Understanding the ontogeny and succession of Bacillus velezensis and B. subtilis subsp. subtilis by focusing on kimchi fermentation. Sci. Rep. 2018, 8, 7045. [Google Scholar] [CrossRef]
- Korangi Alleluya, V.; Argüelles Arias, A.; Ribeiro, B.; De Coninck, B.; Helmus, C.; Delaplace, P.; Ongena, M. Bacillus lipopeptide-mediated biocontrol of peanut stem rot caused by Athelia rolfsii. Front. Plant Sci. 2023, 14, 1069971. [Google Scholar] [CrossRef]
- Lin, L.Z.; Zheng, Q.W.; Wei, T.; Zhang, Z.Q.; Zhao, C.F.; Zhong, H.; Xu, Q.Y.; Lin, J.F.; Guo, L.Q. Isolation and Characterization of Fengycins Produced by Bacillus amyloliquefaciens JFL21 and Its Broad-Spectrum Antimicrobial Potential Against Multidrug-Resistant Foodborne Pathogens. Front. Microbiol. 2020, 11, 579621. [Google Scholar] [CrossRef]
- Wick, R.R.; Judd, L.M.; Gorrie, C.L.; Holt, K.E. Unicycler: Resolving bacterial genome assemblies from short and long sequencing reads. PLoS Comput. Biol. 2017, 13, e1005595. [Google Scholar] [CrossRef]
- Delcher, A.L.; Bratke, K.A.; Powers, E.C.; Salzberg, S.L. Identifying bacterial genes and endosymbiont DNA with Glimmer. Bioinformatics 2007, 23, 673–679. [Google Scholar] [CrossRef]
- Hyatt, D.; Chen, G.-L.; LoCascio, P.F.; Land, M.L.; Larimer, F.W.; Hauser, L.J. Prodigal: Prokaryotic gene recognition and translation initiation site identification. BMC Bioinform. 2010, 11, 119. [Google Scholar] [CrossRef]
- Lowe, T.M.; Eddy, S.R. tRNAscan-SE: A program for improved detection of transfer RNA genes in genomic sequence. Nucleic Acids Res. 1997, 25, 955–964. [Google Scholar] [CrossRef] [PubMed]
- Lagesen, K.; Hallin, P.; Rødland, E.A.; Staerfeldt, H.H.; Rognes, T.; Ussery, D.W. RNAmmer: Consistent and rapid annotation of ribosomal RNA genes. Nucleic Acids Res. 2007, 35, 3100–3108. [Google Scholar] [CrossRef] [PubMed]
- Griffiths-Jones, S.; Bateman, A.; Marshall, M.; Khanna, A.; Eddy, S.R. Rfam: An RNA family database. Nucleic Acids Res. 2003, 31, 439–441. [Google Scholar] [CrossRef]
- Cui, X.; Lu, Z.; Wang, S.; Jing-Yan Wang, J.; Gao, X. CMsearch: Simultaneous exploration of protein sequence space and structure space improves not only protein homology detection but also protein structure prediction. Bioinformatics 2016, 32, i332–i340. [Google Scholar] [CrossRef] [PubMed]
- Benson, G. Tandem repeats finder: A program to analyze DNA sequences. Nucleic Acids Res. 1999, 27, 573–580. [Google Scholar] [CrossRef]
- Berendsen, R.L.; Pieterse, C.M.J.; Bakker, P.A.H.M. The rhizosphere microbiome and plant health. Trends Plant Sci. 2012, 17, 478–486. [Google Scholar] [CrossRef]
- Pieterse, C.M.J.; Zamioudis, C.; Berendsen, R.L.; Weller, D.M.; Van Wees, S.C.M.; Bakker, P.A.H.M. Induced Systemic Resistance by Beneficial Microbes. Annu. Rev. Phytopathol. 2014, 52, 347–375. [Google Scholar] [CrossRef]
- Jin, J.; Zhao, M.; Jing, T.; Zhang, M.; Lu, M.; Yu, G.; Wang, J.; Guo, D.; Pan, Y.; Hoffmann, T.D.; et al. Volatile compound-mediated plant-plant interactions under stress with the tea plant as a model. Hortic Res. 2023, 10, uhad143. [Google Scholar] [CrossRef] [PubMed]
- Ongena, M.; Jacques, P. Bacillus lipopeptides: Versatile weapons for plant disease biocontrol. Trends Microbiol. 2008, 16, 115–125. [Google Scholar] [CrossRef]
- Jin, P.; Chu, L.; Xuan, Z.; Lin, Z.; Fang, Y.; Pan, X.; Wang, J.; Liu, W.; Miao, W. Bacillus velezensis, a new valuable source of bioactive molecules within plant microbiomes and natural weapons for the biocontrol of plant pathogens. Trop. Plants 2025, 4, e001. [Google Scholar] [CrossRef]
- Mažeikienė, I.; Frercks, B.; Kurgonaitė, M.; Rasiukevičiūtė, N.; Mačionienė, I. Genomic Insights into Vaccinium spp. Endophytes B. halotolerans and B. velezensis and Their Antimicrobial Potential. Int. J. Mol. Sci. 2025, 26, 6677. [Google Scholar] [CrossRef]
- Rabbee, M.F.; Baek, K.-H. Detection of Antagonistic Compounds Synthesized by Bacillus velezensis against Xanthomonas citri subsp. citri by Metabolome and RNA Sequencing. Microorganisms 2023, 11, 1523. [Google Scholar] [CrossRef] [PubMed]
- Pii, Y.; Mimmo, T.; Tomasi, N.; Terzano, R.; Cesco, S.; Crecchio, C. Microbial interactions in the rhizosphere: Beneficial influences of plant growth-promoting rhizobacteria on nutrient acquisition process. A review. Biol. Fertil. Soils 2015, 51, 403–415. [Google Scholar] [CrossRef]
- Zipfel, C.; Kunze, G.; Chinchilla, D.; Caniard, A.; Jones, J.D.G.; Boller, T.; Felix, G. Perception of the Bacterial PAMP EF-Tu by the Receptor EFR Restricts Agrobacterium-Mediated Transformation. Cell 2006, 125, 749–760. [Google Scholar] [CrossRef] [PubMed]
- Conrath, U. Molecular aspects of defence priming. Trends Plant Sci. 2011, 16, 524–531. [Google Scholar] [CrossRef] [PubMed]
- Pang, Z.Q.; Zhang, L.; Coaker, G.; Ma, W.B.; He, S.Y.; Wang, N. Citrus CsACD2 Is a Target of Candidatus Liberibacter asiaticus in Huanglongbing Disease. Plant Physiol. 2020, 184, 792–805. [Google Scholar] [CrossRef] [PubMed]
- Zhao, P.Z.; Yang, H.; Sun, Y.W.; Zhang, J.G.; Gao, K.X.; Wu, J.B.; Zhu, C.G.; Yin, C.C.; Chen, X.Y.; Liu, Q.; et al. Targeted MYC2 stabilization confers citrus Huanglongbing resistance. Science 2025, 388, 191–198. [Google Scholar] [CrossRef]
- Li, Q.; Qin, X.J.; Zhang, M.; Yu, Q.Y.; Jia, R.R.; Fan, J.; Huang, X.; Fu, J.; Zhang, C.X.; Xian, B.H.; et al. CsBZIP40 confers resistance against citrus bacterial canker by repressing CsWRKY43-CsPrx53/CsSOD13 cascade mediated ROS scavenging. Hortic. Res. 2023, 10, uhad138. [Google Scholar] [CrossRef] [PubMed]






| Strain No. | Strain Name | Genus | Source | Distribution |
|---|---|---|---|---|
| 1 (Bv-RF2) | Bw-E1-2 1 L | Bacillus | Citrus sinensis | leaf endosphere |
| 2 | Ae-5-2-3 | Burkholderia | Citrus sinensis | phyllosphere |
| 3 | Bw-E2-4 R | Xanthomonas | Citrus sinensis | leaf endosphere |
| 4 | Bw-R2-4 R | Curtobacterium | Citrus sinensis | phyllosphere |
| 5 | Bw-R2-3 R | Sphingomonas | Citrus sinensis | phyllosphere |
| 6 | Bw-E-6 R | Atlantibacter | Citrus sinensis | leaf endosphere |
| 7 | Bw-R2-2 R | Sphingomonas | Citrus sinensis | phyllosphere |
| 8 | Bw-E-3 R | Xanthomonas | Citrus sinensis | leaf endosphere |
| 9 | Bw-E-1 R | Sphingomonas | Citrus sinensis | leaf endosphere |
| 10 | Bw-E-2 R | Sphingomonas | Citrus sinensis | leaf endosphere |
| 11 | Bw-R2-6 1 R | Curtobacterium | Citrus sinensis | phyllosphere |
| 12 | Bv-E2-1 K | Paenibacillus | Citrus sinensis | leaf endosphere |
| 13 | Bw-R2-2 1 K | Brevundimonas | Citrus sinensis | phyllosphere |
| 14 | Bu-E2-3 K | Atlantibacter | Citrus sinensis | leaf endosphere |
| 15 | Bu-R2-1 T | Pseudomonas | Citrus sinensis | phyllosphere |
| 16 | Bw-R1-2 T | Curtobacterium | Citrus sinensis | phyllosphere |
| 17 | Bw-R2-2 T | Curtobacterium | Citrus sinensis | phyllosphere |
| 18 | Bw-R2-3 T | Curtobacterium | Citrus sinensis | phyllosphere |
| 19 | Bv-E1-2 2 K | Atlantibacter | Citrus sinensis | leaf endosphere |
| 20 | Bu-R1-2 t | Atlantibacter | Citrus sinensis | phyllosphere |
| 21 | Bv-E2-3 t | Pseudomonas | Citrus sinensis | leaf endosphere |
| 22 | Bw-R2-1 t | Pseudomonas | Citrus sinensis | phyllosphere |
| 23 | Bw-R2-2 t | Niallia | Citrus sinensis | phyllosphere |
| 24 | Bv-E1-3 t | Atlantibacter | Citrus sinensis | phyllosphere |
| 25 | Bu-R2-2-2 t | Atlantibacter | Citrus sinensis | phyllosphere |
| 26 | Bu-R1-1 t | Atlantibacter | Citrus sinensis | phyllosphere |
| 27 | Bu-E2-2 t | Pseudomonas | Citrus sinensis | leaf endosphere |
| 28 | Bu-E2-5 t | Pseudomonas | Citrus sinensis | leaf endosphere |
| 29 | Bu-E1-1 t | Atlantibacter | Citrus sinensis | leaf endosphere |
| 30 | Bu-E1-2 t | Atlantibacter | Citrus sinensis | leaf endosphere |
| 31 | Bu-R2-2-1 K | Pseudomonas | Citrus sinensis | phyllosphere |
| 32 | Bu-R2-2-2 K | Atlantibacter | Citrus sinensis | phyllosphere |
| 33 | Bu-R2-3 K | Atlantibacter | Citrus sinensis | phyllosphere |
| 34 | Bw-R1-3 K | Stenotrophomonas | Citrus sinensis | phyllosphere |
| 35 | Bu-E1-1 K | Pseudomonas | Citrus sinensis | leaf endosphere |
| 36 | Bu-R2-1 K | Atlantibacter | Citrus sinensis | phyllosphere |
| 37 | Bw-R1-1 K | Methylobacterium | Citrus sinensis | phyllosphere |
| 38 | Bv-E2-1 N | Atlantibacter | Citrus sinensis | leaf endosphere |
| 39 | Bw-R1-1 t | Curtobacterium | Citrus sinensis | phyllosphere |
| 40 | Bu-E1-3 N | Atlantibacter | Citrus sinensis | leaf endosphere |
| 41 | Bw-R1-4 K | Agrobacterium | Citrus sinensis | phyllosphere |
| 42 | Bu-R2-2 N | Pseudomonas | Citrus sinensis | phyllosphere |
| 43 | Bw-R2-4 N | Stenotrophomonas | Citrus sinensis | phyllosphere |
| 44 | Bu-E1-2 N | Pseudomonas | Citrus sinensis | leaf endosphere |
| 45 | Bu-E1-2-1 T | Atlantibacter | Citrus sinensis | leaf endosphere |
| 46 | Bw-E1-3 K | Allohumibacter | Citrus sinensis | leaf endosphere |
| 47 | Bw-R1-4 2 K | Agrobacterium | Citrus sinensis | phyllosphere |
| 48 | Bw-R2-3 N | Achromobacter | Citrus sinensis | phyllosphere |
| 49 | Bw-E1-1 1 L | Atlantibacter | Citrus sinensis | leaf endosphere |
| 50 | Bu-E2-1 L | Atlantibacter | Citrus sinensis | leaf endosphere |
| 51 | Bw-R2-1 L | Mammaliicoccus | Citrus sinensis | phyllosphere |
| 52 | Bw-E1-2 2 L | Burkholderia | Citrus sinensis | leaf endosphere |
| 53 | Bv-E2-2 L | Atlantibacter | Citrus sinensis | leaf endosphere |
| 54 | Bu-R2-3 L | Atlantibacter | Citrus sinensis | phyllosphere |
| 55 | Bw-R1-2 L | Microbacterium | Citrus sinensis | phyllosphere |
| 56 | Bv-E1-1 t-T | Pseudomonas | Citrus sinensis | leaf endosphere |
| 57 | Bw-E2-2 L | Priestia megaterium | Citrus sinensis | leaf endosphere |
| 58 | Bw-R1-3-1 L | Staphylococcus | Citrus sinensis | phyllosphere |
| 59 | Bv-E2-1 T | Pseudomonas | Citrus sinensis | leaf endosphere |
| 60 | Bw-R1-1 1 T | Stenotrophomonas | Citrus sinensis | phyllosphere |
| 61 | Bv-E2-3 T | Stenotrophomonas | Citrus sinensis | leaf endosphere |
| 62 | Bw-E-2 R-L | Sphingomonas | Citrus sinensis | leaf endosphere |
| 63 | Bw-R2-6 R-L | Curtobacterium | Citrus sinensis | phyllosphere |
| 64 | Bw-E-2 L | Sphingomonas | Citrus sinensis | leaf endosphere |
| 65 | Bw-R2-6 L | Curtobacterium | Citrus sinensis | phyllosphere |
| 66 | Bv-E2-2 T | Pseudomonas | Citrus sinensis | leaf endosphere |
| 67 | Bu-E1-1 1 N | Pseudomonas | Citrus sinensis | leaf endosphere |
| 68 | Bu-E2-1 N | Pseudomonas | Citrus sinensis | leaf endosphere |
| 69 | Bu-E1-2 T | Atlantibacter | Citrus sinensis | leaf endosphere |
| 70 | Bw-R2-1 1 R | Rhodococcus | Citrus sinensis | phyllosphere |
| 71 | Bw-E2-4 1 N | Xanthomonas | Citrus sinensis | leaf endosphere |
| 72 | Bu-E1-2 K | Pseudomonas | Citrus sinensis | leaf endosphere |
Disclaimer/Publisher’s Note: The statements, opinions and data contained in all publications are solely those of the individual author(s) and contributor(s) and not of MDPI and/or the editor(s). MDPI and/or the editor(s) disclaim responsibility for any injury to people or property resulting from any ideas, methods, instructions or products referred to in the content. |
© 2026 by the authors. Licensee MDPI, Basel, Switzerland. This article is an open access article distributed under the terms and conditions of the Creative Commons Attribution (CC BY) license.
Share and Cite
Luo, R.-F.; Zhang, S.-Y.; Wu, Y.-X.; Jiao, Z.-Y.; Bao, M.-L.; Lan, Y.-T.; Zhang, T.-T.; Zeng, R.-Y.; Yusuf, A.; Zhang, Y.-Z.; et al. Bacillus velezensis RF2 Rescued from Citrus Phyllosphere: Dual Mechanisms and Broad-Spectrum Activity for Controlling Citrus Bacterial Canker. Microorganisms 2026, 14, 121. https://doi.org/10.3390/microorganisms14010121
Luo R-F, Zhang S-Y, Wu Y-X, Jiao Z-Y, Bao M-L, Lan Y-T, Zhang T-T, Zeng R-Y, Yusuf A, Zhang Y-Z, et al. Bacillus velezensis RF2 Rescued from Citrus Phyllosphere: Dual Mechanisms and Broad-Spectrum Activity for Controlling Citrus Bacterial Canker. Microorganisms. 2026; 14(1):121. https://doi.org/10.3390/microorganisms14010121
Chicago/Turabian StyleLuo, Rui-Fang, Si-Yu Zhang, Ya-Xiao Wu, Zi-Yi Jiao, Min-Li Bao, Yu-Ting Lan, Ting-Ting Zhang, Ru-Yu Zeng, Abdulhamid Yusuf, Yun-Zeng Zhang, and et al. 2026. "Bacillus velezensis RF2 Rescued from Citrus Phyllosphere: Dual Mechanisms and Broad-Spectrum Activity for Controlling Citrus Bacterial Canker" Microorganisms 14, no. 1: 121. https://doi.org/10.3390/microorganisms14010121
APA StyleLuo, R.-F., Zhang, S.-Y., Wu, Y.-X., Jiao, Z.-Y., Bao, M.-L., Lan, Y.-T., Zhang, T.-T., Zeng, R.-Y., Yusuf, A., Zhang, Y.-Z., Li, M., & Duan, S. (2026). Bacillus velezensis RF2 Rescued from Citrus Phyllosphere: Dual Mechanisms and Broad-Spectrum Activity for Controlling Citrus Bacterial Canker. Microorganisms, 14(1), 121. https://doi.org/10.3390/microorganisms14010121

