Biochar Integrate with Beneficial Microorganisms Boosts Soil Organic Fractions by Raising Carbon-Related Enzymes and Microbial Activities in Coastal Saline-Alkali Land
Abstract
1. Introduction
2. Materials and Methods
2.1. Soil and Biochar Preparation
2.2. Experiment Design
2.3. Soil Properties and Soil Enzyme Activities
2.4. Soil Organic Carbon Content and Fractions
2.5. Soil Bacterial Diversity
2.6. Statistical Analysis
3. Results
3.1. Variations in Soil Properties and Soil Nutrients
3.2. Variations in SOC, SOC Pool Fractions, and CPMI
3.3. Variations in Soil Carbon Cycle Enzymes
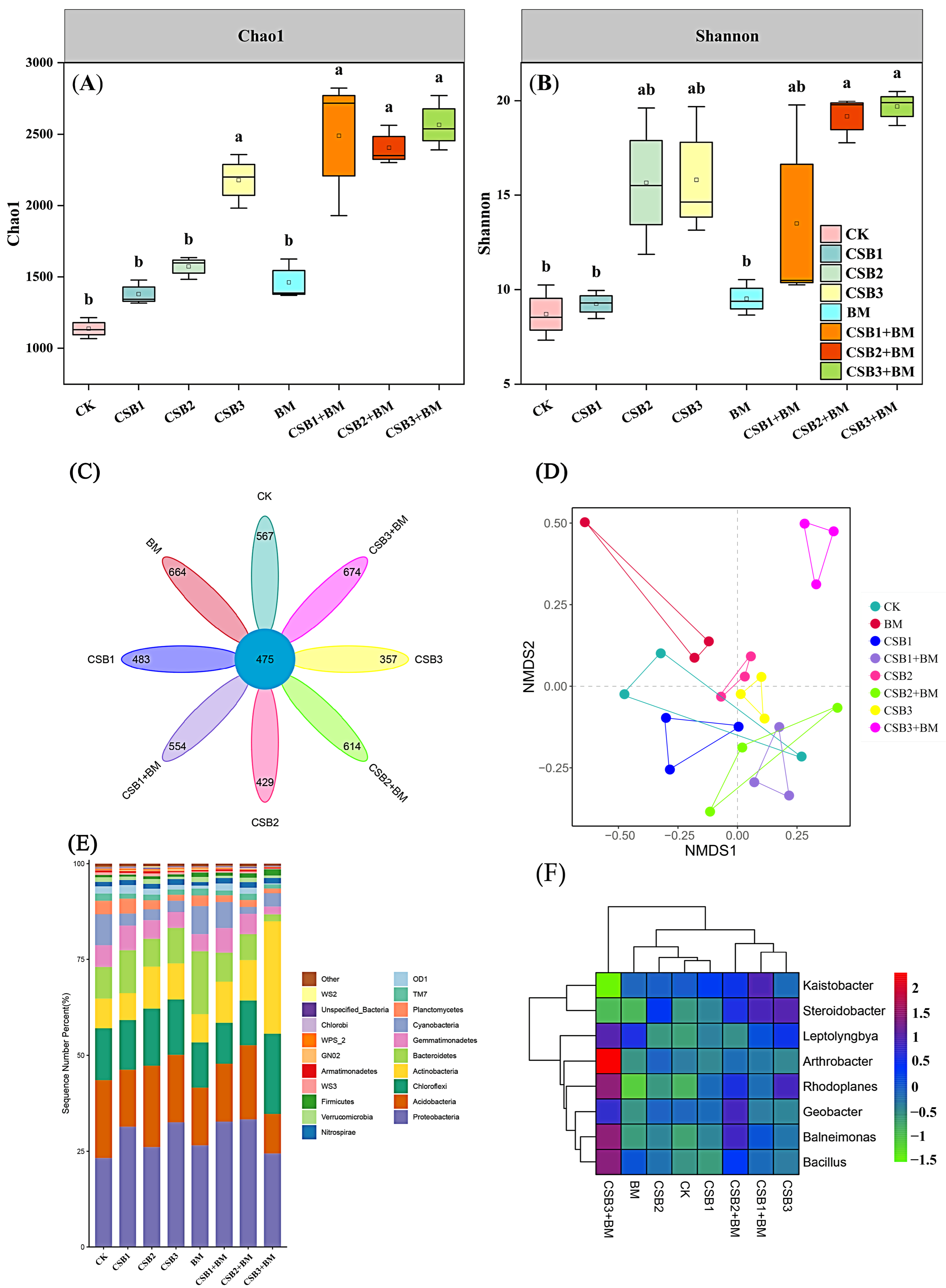
3.4. Variations in Soil Bacterial Community Diversity
3.5. Causality Relationships Between Soil Carbon Fractions, Soil Quality, and Microbial Community
4. Discussion
4.1. Modulation of Soil Salinity and Fertility by Biochar and BM Amendments
4.2. Responses of Soil Organic Carbon Fractions by Biochar and BM Amendments
4.3. Effects of Biochar and BM Application on Bacterial Community Diversity and Composition
4.4. The Underlying Biological Mechanisms of Organic Carbon Sequestration and Stability in Biochar and BM Amended Soil
5. Conclusions
Author Contributions
Funding
Institutional Review Board Statement
Informed Consent Statement
Data Availability Statement
Conflicts of Interest
References
- Chen, L.; Zhou, G.; Feng, B.; Wang, C.; Luo, Y.; Li, F.; Shen, C.; Ma, D.; Zhang, C.; Zhang, J. Saline-alkali land reclamation boosts topsoil carbon storage by preferentially accumulating plant-derived carbon. Sci. Bull. 2024, 69, 2948–2958. [Google Scholar] [CrossRef]
- Gang, N.; Gu, F.; Burrill, H.M.; Li, J.; Zhang, J.; Zhang, F. Saline-alkali soil reclamation and utilization in China: Progress and prospects. Front. Agric. Sci. Eng. 2024, 11, 216–228. [Google Scholar] [CrossRef]
- Shokri, N.; Hassani, A.; Sahimi, M. Multi-scale soil salinization dynamics from global to pore scale: A review. Rev. Geophys. 2024, 62, e2023RG000804. [Google Scholar] [CrossRef]
- Cui, Q.; Xia, J.; Yang, H.; Liu, J.; Shao, P. Biochar and effective microorganisms promote Sesbania cannabina growth and soil quality in the coastal saline-alkali soil of the Yellow River Delta, China. Sci. Total Environ. 2021, 756, 143801. [Google Scholar] [CrossRef]
- Zhao, H.X.; Jia, J.; Zhao, Q.Q.; Wang, J.N.; Gao, Y.C.; Huang, Y.J.; Chen, G.H. Soil organic carbon stabilization and associated mineral protection in typical coastal wetlands under different hydrologic conditions. Front. Mar. Sci. 2022, 9, 1031561. [Google Scholar] [CrossRef]
- Ding, X.Y.; Li, G.T.; Zhao, X.R.; Lin, Q.M.; Wang, X. Biochar application significantly increases soil organic carbon under conservation tillage: An 11-year field experiment. Biochar 2023, 5, 28. [Google Scholar] [CrossRef]
- Wen, Y.; Wu, R.; Qi, D.; Xu, T.; Chang, W.; Li, K.; Fang, X.; Song, F. The effect of AMF combined with biochar on plant growth and soil quality under saline-alkali stress: Insights from microbial community analysis. Ecotoxicol. Environ. Saf. 2024, 281, 116592. [Google Scholar] [CrossRef]
- Zhang, Y.; Miao, S.; Song, Y.; Wang, X.; Jin, F. Biochar application reduces saline–alkali stress by improving soil functions and regulating the diversity and abundance of soil bacterial community in highly saline–alkali paddy field. Sustainability 2024, 16, 1001. [Google Scholar] [CrossRef]
- Islam, M.U.; Jiang, F.; Guo, Z.; Peng, X. Does biochar application improve soil aggregation? A meta-analysis. Soil Tillage Res. 2021, 209, 104926. [Google Scholar] [CrossRef]
- Yang, C.; Chang, Y.; Liu, J.; Tian, Y.; Lu, S.; Wang, J. Differences in the physical protection mechanisms of soil organic carbon with 13C-labeled straw and biochar. Biochar 2025, 7, 32. [Google Scholar] [CrossRef]
- Xia, L.; Cao, L.; Yang, Y.; Ti, C.; Liu, Y.; Smith, P.; van Groenigen, K.J.; Lehmann, J.; Lal, R.; Butterbach-Bahl, K.; et al. Integrated biochar solutions can achieve carbon-neutral staple crop production. Nat. Food 2023, 4, 236–246. [Google Scholar] [CrossRef]
- Chagas, J.K.M.; Figueiredo, C.C.; Ramos, M.L.G. Biochar increases soil carbon pools: Evidence from a global meta-analysis. J. Environ. Manag. 2022, 305, 114403. [Google Scholar] [CrossRef]
- Abd El-Mageed, T.A.; Rady, M.M.; Taha, R.S.; Abd El Azeam, S.; Simpson, C.R.; Semida, W.M. Effects of integrated use of residual sulfur-enhanced biochar with effective microorganisms on soil properties, plant growth and short-term productivity of Capsicum annuum under salt stress. Sci. Hortic. 2020, 261, 108930. [Google Scholar] [CrossRef]
- Liu, B.; Jia, P.; Zou, J.; Ren, H.; Xi, M.; Jiang, Z. Improving soil properties and Sesbania growth through combined organic amendment strategies in a coastal saline-alkali soil. J. Environ. Manag. 2025, 374, 124041. [Google Scholar] [CrossRef]
- Elnahal, A.S.; El-Saadony, M.T.; Saad, A.M.; Desoky, E.-S.M.; El-Tahan, A.M.; Rady, M.M.; AbuQamar, S.F.; El-Tarabily, K.A. The use of microbial inoculants for biological control, plant growth promotion, and sustainable agriculture: A review. Eur. J. Plant Pathol. 2022, 162, 759–792. [Google Scholar] [CrossRef]
- Li, J.; Wei, J.; Shao, X.; Yan, X.; Liu, K. Effective microorganisms input efficiently improves the vegetation and microbial community of degraded alpine grassland. Front. Microbiol. 2023, 14, 1330149. [Google Scholar] [CrossRef] [PubMed]
- Lin, S.; Wang, W.; Sardans, J.; Lan, X.; Fang, Y.; Singh, B.P.; Xu, X.; Wiesmeier, M.; Tariq, A.; Zeng, F.; et al. Effects of slag and biochar amendments on microorganisms and fractions of soil organic carbon during flooding in a paddy field after two years in southeastern China. Sci. Total Environ. 2022, 824, 153783. [Google Scholar] [CrossRef] [PubMed]
- Angst, G.; Potapov, A.; Joly, F.X.; Angst, S.; Frouz, J.; Ganault, P.; Eisenhauer, N. Conceptualizing soil fauna effects on labile and stabilized soil organic matter. Nat. Commun. 2024, 15, 5005. [Google Scholar] [CrossRef]
- Guo, L.; Qu, C.; Zhou, Y.; Chen, Y.; Cai, P.; Chen, W.; Chen, C.; Huang, Q. Trade-off between Pore-Throat Structure and Mineral Composition in Modulating the Stability of Soil Organic Carbon. Environ. Sci. Technol. 2024, 58, 10084–10094. [Google Scholar] [CrossRef]
- Ling, L.; Luo, Y.; Jiang, B.; Lv, J.T.; Meng, C.M.; Liao, Y.H.; Reid, B.J.; Ding, F.; Lu, Z.J.; Kuzyakov, Y.; et al. Biochar induces mineralization of soil recalcitrant components by activation of biochar responsive bacteria groups. Soil Biol. Biochem. 2022, 172, 108778. [Google Scholar] [CrossRef]
- Sandhu, S.; Sekaran, U.; Ozlu, E.; Hoilett, N.O.; Kumar, S. Short-term impacts of biochar and manure application on soil labile carbon fractions, enzyme activity, and microbial community structure. Biochar 2019, 1, 271–282. [Google Scholar] [CrossRef]
- Feng, J.; Yu, D.; Sinsabaugh, R.L.; Moorhead, D.L.; Andersen, M.N.; Smith, P.; Song, Y.; Li, X.; Huang, Q.; Liu, Y.R. Trade-offs in carbon-degrading enzyme activities limit long-term soil carbon sequestration with biochar addition. Biol. Rev. 2023, 98, 1184–1199. [Google Scholar] [CrossRef] [PubMed]
- Figueiredo, C.C.d.; Farias, W.M.; Melo, B.A.d.; Chagas, J.K.M.; Vale, A.T.; Coser, T.R. Labile and stable pools of organic matter in soil amended with sewage sludge biochar. Arch. Agron. Soil Sci. 2019, 65, 770–781. [Google Scholar] [CrossRef]
- Hou, P.; Li, B.W.; Cao, E.K.; Jian, S.Q.; Liu, Z.H.; Li, Y.; Sun, Z.Q.; Ma, C.J. Optimizing maize yield and mitigating salinization in the Yellow River Delta through organic fertilizer substitution for chemical fertilizers. Soil Tillage Res. 2025, 249, 106498. [Google Scholar] [CrossRef]
- DeForest, J.L.; Moorhead, D.L. Effects of elevated pH and phosphorus fertilizer on soil C, N and P enzyme stoichiometry in an acidic mixed mesophytic deciduous forest. Soil Biol. Biochem. 2020, 150, 107996. [Google Scholar] [CrossRef]
- Cui, Q.; Yang, H.J.; Wang, G.M.; Ma, J.Z.; Feng, L.; Liu, J.T. Response of soil carbon fractions and enzyme activities to mowing management on in a coastal wetland of the yellow river delta. Front. Mar. Sci. 2022, 9, 993181. [Google Scholar] [CrossRef]
- Sokol, N.W.; Sanderman, J.; Bradford, M.A. Pathways of mineral-associated soil organic matter formation: Integrating the role of plant carbon source, chemistry, and point of entry. Glob. Change Biol. 2019, 25, 12–24. [Google Scholar] [CrossRef]
- Dai, W.; Xiao, R.; Li, Z.; Deng, Y.; Yang, F.; Wei, C. Dry–wet cycles promoting the accumulation of microbial necromass and mineral associated organic carbon after wheat straw and nitrogen co-addition. Plant Soil. 2025, 508, 331–345. [Google Scholar] [CrossRef]
- Blair, G.J.; Lefroy, R.D.; Lisle, L. Soil carbon fractions based on their degree of oxidation, and the development of a carbon management index for agricultural systems. Aust. J. Agric. Res. 1995, 46, 1459–1466. [Google Scholar] [CrossRef]
- Vázquez-Baeza, Y.; Pirrung, M.; Gonzalez, A.; Knight, R. Emperor: A tool for visualizing high-throughput microbial community data. GigaScience 2013, 2, 16. [Google Scholar] [CrossRef]
- Callahan, B.J.; McMurdie, P.J.; Rosen, M.J.; Han, A.W.; Johnson, A.J.A.; Holmes, S.P. DADA2: High-resolution sample inference from Illumina amplicon data. Nat. Methods 2016, 13, 581–583. [Google Scholar] [CrossRef]
- Cui, L.Q.; Liu, Y.M.; Yan, J.L.; Hina, K.; Hussain, Q.; Qiu, T.J.; Zhu, J.Y. Revitalizing coastal saline-alkali soil with biochar application for improved crop growth. Ecol. Eng. 2022, 179, 106594. [Google Scholar] [CrossRef]
- El-Naggar, A.; Lee, S.S.; Rinklebe, J.; Farooq, M.; Song, H.; Sarmah, A.K.; Zimmerman, A.R.; Ahmad, M.; Shaheen, S.M.; Ok, Y.S. Biochar application to low fertility soils: A review of current status, and future prospects. Geoderma 2019, 337, 536–554. [Google Scholar] [CrossRef]
- Zhang, H.; Jiang, N.; Zhang, S.; Zhu, X.; Wang, H.; Xiu, W.; Zhao, J.; Liu, H.; Zhang, H.; Yang, D. Soil bacterial community composition is altered more by soil nutrient availability than pH following long-term nutrient addition in a temperate steppe. Front. Microbiol. 2024, 15, 1455891. [Google Scholar] [CrossRef]
- Wang, S.; Gao, P.; Zhang, Q.; Shi, Y.; Guo, X.; Lv, Q.; Wu, W.; Zhang, X.; Li, M.; Meng, Q. Biochar improves soil quality and wheat yield in saline-alkali soils beyond organic fertilizer in a 3-year field trial. Environ. Sci. Pollut. Res. Int. 2023, 30, 19097–19110. [Google Scholar] [CrossRef]
- Xu, W.H.; Xu, H.M.; Delgado-Baquerizo, M.; Gundale, M.J.; Zou, X.M.; Ruan, H.H. Global meta-analysis reveals positive effects of biochar on soil microbial diversity. Geoderma 2023, 436, 116528. [Google Scholar] [CrossRef]
- Su, W.H.; Ma, Y.T.; Hua, M.X.; Chen, H.; Liu, Z.G.; Wang, S.Q.; Wang, Y. Enhancing microbial carbon use efficiency via exogenous carbon inputs: Implications for soil carbon sequestration and phosphorus availability. Appl. Soil Ecol. 2025, 211, 106160. [Google Scholar] [CrossRef]
- Wang, Q.Y.; Yuan, J.; Yang, X.; Han, X.R.; Lan, Y.; Cao, D.Y.; Sun, Q.; Cui, X.; Meng, J.; Chen, W.F. Responses of soil respiration and C sequestration efficiency to biochar amendment in maize field of Northeast China. Soil Tillage Res. 2022, 223, 105442. [Google Scholar] [CrossRef]
- Zou, Z.C.; Ma, L.X.; Wang, X.; Chen, R.R.; Jones, D.L.; Bol, R.; Wu, D.; Du, Z.L. Decadal application of mineral fertilizers alters the molecular composition and origins of organic matter in particulate and mineral-associated fractions. Soil Biol. Biochem. 2023, 182, 109042. [Google Scholar] [CrossRef]
- Liu, F.; Qin, S.; Fang, K.; Chen, L.; Peng, Y.; Smith, P.; Yang, Y. Divergent changes in particulate and mineral-associated organic carbon upon permafrost thaw. Nat. Commun. 2022, 13, 5073. [Google Scholar] [CrossRef] [PubMed]
- Su, G.J.; Huang, Y.Z.; Fan, D.Y.; Pan, Y.R.; Zhu, Y.J.; Liu, Y.; Huang, H.M.; Xiao, X. Iron-doped biochar boosting salt marsh blue carbon via regulation of microbial metabolism and intensified mineral-associated organic carbon. J. Clean. Prod. 2025, 514, 145750. [Google Scholar] [CrossRef]
- Liu, Z.; Chen, X.; Jing, Y.; Li, Q.; Zhang, J.; Huang, Q. Effects of biochar amendment on rapeseed and sweet potato yields and water stable aggregate in upland red soil. Catena 2014, 123, 45–51. [Google Scholar] [CrossRef]
- Camenzind, T.; Mason-Jones, K.; Mansour, I.; Rillig, M.C.; Lehmann, J. Formation of necromass-derived soil organic carbon determined by microbial death pathways. Nat. Geosci. 2023, 16, 115–122. [Google Scholar] [CrossRef]
- Yin, Y.; He, X.; Ren, G.; Ma, H.; Yang, Y. Effects of rice straw and its biochar addition on soil labile carbon and soil organic carbon. J. Integr. Agric. 2014, 13, 491–498. [Google Scholar] [CrossRef]
- Li, L.; Yang, J.K.; Yu, Y.L.; Shakoor, A.; Virk, A.L.; Li, F.M.; Yang, H.S.; Kan, Z.R. Crop straw converted to biochar increases soil organic carbon but reduces available carbon. Eur. J. Agron. 2025, 164, 127499. [Google Scholar] [CrossRef]
- Zheng, H.J.; Liu, D.Y.; Liao, X.; Miao, Y.C.; Li, Y.; Li, J.J.; Yuan, J.J.; Chen, Z.M.; Ding, W.X. Field-aged biochar enhances soil organic carbon by increasing recalcitrant organic carbon fractions and making microbial communities more conducive to carbon sequestration. Agric. Ecosyst. Environ. 2022, 340, 108177. [Google Scholar] [CrossRef]
- Singh, H.; Northup, B.K.; Rice, C.W.; Prasad, P.V.V. Biochar applications influence soil physical and chemical properties, microbial diversity, and crop productivity: A meta-analysis. Biochar 2022, 4, 8. [Google Scholar] [CrossRef]
- Palansooriya, K.N.; Wong, J.T.F.; Hashimoto, Y.; Huang, L.; Rinklebe, J.; Chang, S.X.; Bolan, N.; Wang, H.; Ok, Y.S. Response of microbial communities to biochar-amended soils: A critical review. Biochar 2019, 1, 3–22. [Google Scholar] [CrossRef]
- Zhang, P.; Bing, X.; Jiao, L.; Xiao, H.; Li, B.; Sun, H. Amelioration effects of coastal saline-alkali soil by ball-milled red phosphorus-loaded biochar. Chem. Eng. J. 2022, 431, 133904. [Google Scholar] [CrossRef]
- Tang, Z.; Zhang, L.; He, N.; Gong, D.; Gao, H.; Ma, Z.; Fu, L.; Zhao, M.; Wang, H.; Wang, C.; et al. Soil bacterial community as impacted by addition of rice straw and biochar. Sci. Rep. 2021, 11, 22185. [Google Scholar] [CrossRef]
- Deng, C.; Zeng, N.; Li, C.; Pang, J.; Zhang, N.; Li, B. Mechanisms of ROS-mediated interactions between Bacillus aryabhattai LAD and maize roots to promote plant growth. BMC Microbiol. 2024, 24, 327. [Google Scholar] [CrossRef]
- Liang, Y.; Al-Kaisi, M.; Yuan, J.C.; Liu, J.Z.; Zhang, H.X.; Wang, L.C.; Cai, H.G.; Ren, J. Effect of chemical fertilizer and straw-derived organic amendments on continuous maize yield, soil carbon sequestration and soil quality in a Chinese Mollisol. Agric. Ecosyst. Environ. 2021, 314, 107403. [Google Scholar] [CrossRef]
- Huang, B.T.; Zhang, L.; Cao, Y.P.; Yang, Y.R.; Wang, P.; Li, Z.X.; Lin, Y. Effects of land-use type on soil organic carbon and carbon pool management index through arbuscular mycorrhizal fungi pathways. Glob. Ecol. Conserv. 2023, 43, e02432. [Google Scholar] [CrossRef]







| Variable | BC | BM | BC × BM | |
|---|---|---|---|---|
| (A) Soil properties | pH | 2.69 | 8.44 ** | 1.19 |
| and nutrients | Soil Salinity | 83.31 *** | 83.91 *** | 22.65 *** |
| TC | 62.00 *** | 108.33 *** | 5.41 ** | |
| TN | 8.10 *** | 21.00 *** | 0.29 | |
| AP | 79.64 *** | 6.49 * | 4.89 ** | |
| AK | 20.01 *** | 37.12 *** | 0.49 | |
| NH4+ | 23.80 *** | 377.51 *** | 4.60 * | |
| NO3− | 29.83 *** | 188.93 *** | 9.01 *** | |
| (B) SOC pool fractions | SOC | 100.15 *** | 384.52 *** | 8.92 *** |
| POC | 33.03 *** | 419.02 *** | 5.54 ** | |
| MBC | 39.44 *** | 29.65 *** | 5.57 ** | |
| MAOC | 90.77 *** | 202.13 *** | 20.05 *** | |
| DOC | 31.36 *** | 98.96 *** | 0.46 | |
| RC | 63.40 *** | 76.21 *** | 2.69 | |
| (C) Proportions of | MAOC/POC | 27.48 *** | 0.87 | 20.36 *** |
| SOC pool fractions | POC/SOC | 21.20 *** | 0.02 | 13.58 *** |
| MBC/SOC | 2.19 | 19.83 *** | 1.00 | |
| MAOC/SOC | 21.20 *** | 0.02 | 13.58 *** | |
| DOC/SOC | 62.55 *** | 211.07 *** | 1.53 | |
| RC/SOC | 6.00 ** | 19.23 *** | 0.01 | |
| (D) Soil carbon cycle | AG | 111.78 *** | 317.23 *** | 38.93 *** |
| enzymes | BG | 92.26 *** | 245.88 *** | 24.33 *** |
| XG | 38.80 *** | 78.53 *** | 3.46 * | |
| CBH | 61.06 *** | 251.88 *** | 4.71 * |
| Treatments | CL | L | CPI | CPMI |
|---|---|---|---|---|
| CK | 0.78 ± 0.08 ab | 1.00 ± 0.11 ab | 1.00 ± 0.03 g | 101.03 ± 14.13 d |
| CSB1 | 0.72 ± 0.09 ab | 0.92 ± 0.12 ab | 1.15 ± 0.03 fg | 105.98 ± 15.25 cd |
| CSB2 | 0.53 ± 0.04 b | 0.68 ± 0.05 b | 1.25 ± 0.03 ef | 85.67 ± 7.32 d |
| CSB3 | 0.73 ± 0.05 ab | 0.93 ± 0.06 ab | 1.41 ± 0.04 cd | 132.21 ± 11.07 bcd |
| BM | 1.04 ± 0.11 a | 1.32 ± 0.13 a | 1.38 ± 0.02 de | 182.98 ± 20.24 abc |
| CSB1 + BM | 0.93 ± 0.08 a | 1.19 ± 0.11 a | 1.55 ± 0.05 bc | 185.96 ± 21.73 ab |
| CSB2 + BM | 0.73 ± 0.04 ab | 0.92 ± 0.05 ab | 1.64 ± 0.02 b | 151.76 ± 9.07 bcd |
| CSB3 + BM | 0.97 ± 0.09 a | 1.24 ± 0.12 a | 2.08 ± 0.03 a | 257.23 ± 25.50 a |
Disclaimer/Publisher’s Note: The statements, opinions and data contained in all publications are solely those of the individual author(s) and contributor(s) and not of MDPI and/or the editor(s). MDPI and/or the editor(s) disclaim responsibility for any injury to people or property resulting from any ideas, methods, instructions or products referred to in the content. |
© 2026 by the authors. Licensee MDPI, Basel, Switzerland. This article is an open access article distributed under the terms and conditions of the Creative Commons Attribution (CC BY) license.
Share and Cite
Wang, R.; Cui, Q.; Wang, Z.; Yang, H.; Bai, Y.; Meng, L. Biochar Integrate with Beneficial Microorganisms Boosts Soil Organic Fractions by Raising Carbon-Related Enzymes and Microbial Activities in Coastal Saline-Alkali Land. Microorganisms 2026, 14, 115. https://doi.org/10.3390/microorganisms14010115
Wang R, Cui Q, Wang Z, Yang H, Bai Y, Meng L. Biochar Integrate with Beneficial Microorganisms Boosts Soil Organic Fractions by Raising Carbon-Related Enzymes and Microbial Activities in Coastal Saline-Alkali Land. Microorganisms. 2026; 14(1):115. https://doi.org/10.3390/microorganisms14010115
Chicago/Turabian StyleWang, Rui, Qian Cui, Zeyuan Wang, Hongjun Yang, Yuting Bai, and Ling Meng. 2026. "Biochar Integrate with Beneficial Microorganisms Boosts Soil Organic Fractions by Raising Carbon-Related Enzymes and Microbial Activities in Coastal Saline-Alkali Land" Microorganisms 14, no. 1: 115. https://doi.org/10.3390/microorganisms14010115
APA StyleWang, R., Cui, Q., Wang, Z., Yang, H., Bai, Y., & Meng, L. (2026). Biochar Integrate with Beneficial Microorganisms Boosts Soil Organic Fractions by Raising Carbon-Related Enzymes and Microbial Activities in Coastal Saline-Alkali Land. Microorganisms, 14(1), 115. https://doi.org/10.3390/microorganisms14010115

