A Drought-Activated Bacterial Symbiont Enhances Legume Resilience Through Coordinated Amino Acid Metabolism
Abstract
1. Introduction
2. Materials and Methods
2.1. Isolation of the Metabolically Active Drought-Tolerant Strain
2.2. Plant Cultivation Experiment
2.3. De Novo Sequencing of the Whole Genome
2.4. Genome Annotation and Analysis
2.5. Evaluating Plant Growth-Promoting Features in DR205 by Biochemical Assay
2.6. RNA Extraction, Sequencing, and Differential Expression Analysis
2.7. Statistical Analysis
2.8. Repositories
3. Results
3.1. S. nripensae DR205 Maintains Metabolic Activity Under Severe Drought Stress
3.2. Drought Unlocks Hidden Plant Growth-Promoting Potential
3.3. Dual Genomic Capacity Links Stress Tolerance with Plant Interaction
3.4. Transcriptional Evidence for Drought-Activated Metabolic Specialization
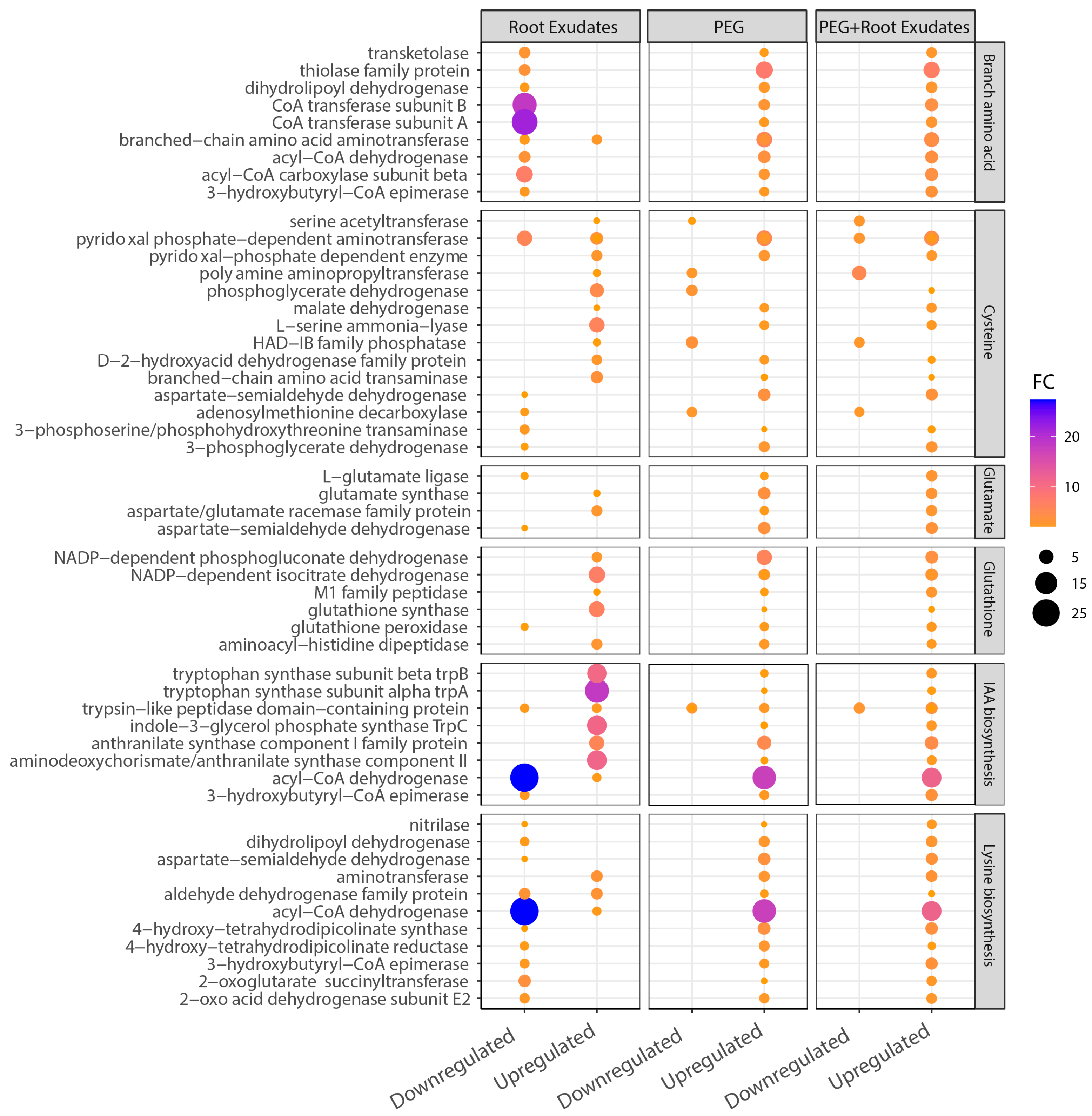
3.5. BCAA and Lysine Biosynthesis Pathways Emerge as Key Mediators of Drought-Specific Symbiosis
4. Discussion
5. Conclusions
Supplementary Materials
Author Contributions
Funding
Institutional Review Board Statement
Informed Consent Statement
Data Availability Statement
Conflicts of Interest
Abbreviations
| PGPR | Plant growth-promoting rhizobacteria |
| BCAA | Branched-chain amino acid |
| NCBI | National center for biotechnology information |
| PEG | Polyethylene glycol |
| KEGG | Kyoto Encyclopedia of Genes and Genomes |
| GO | Gene Ontology |
References
- Hultgren, A.; Carleton, T.; Delgado, M.; Gergel, D.R.; Greenstone, M.; Houser, T.; Hsiang, S.; Jina, A.; Kopp, R.E.; Malevich, S.B. Impacts of climate change on global agriculture accounting for adaptation. Nature 2025, 642, 644–652. [Google Scholar] [CrossRef] [PubMed]
- Ali, S.; Mir, R.A.; Haque, M.A.; Danishuddin; Almalki, M.A.; Alfredan, M.; Khalifa, A.; Mahmoudi, H.; Shahid, M.; Tyagi, A. Exploring physiological and molecular dynamics of drought stress responses in plants: Challenges and future directions. Front. Plant Sci. 2025, 16, 1565635. [Google Scholar] [CrossRef]
- Ait-El-Mokhtar, M.; Meddich, A.; Baslam, M. Plant-microbiome interactions under drought—Insights from the molecular machinist’s toolbox. Front. Sustain. Food Syst. 2023, 7, 1253735. [Google Scholar] [CrossRef]
- Kim, J.S.; Romero, E.; Cho, Y.; Ahumada-Rudolph, R.; Núñez, C.; Gómez-Espinoza, J.; Moya-Elizondo, E.; Garnica, S.; Lim, Y.W.; Cabrera-Pardo, J.R. Fungal diversity from Fildes Peninsula (Antarctica) and their antibiosis bioactivity against two plant pathogens. J. Microbiol. 2025, 63, e2411029. [Google Scholar] [CrossRef]
- Al-Turki, A.; Murali, M.; Omar, A.F.; Rehan, M.; Sayyed, R. Recent advances in PGPR-mediated resilience toward interactive effects of drought and salt stress in plants. Front. Microbiol. 2023, 14, 1214845. [Google Scholar] [CrossRef]
- Ferrante, R.; Campagni, C.; Vettori, C.; Checcucci, A.; Garosi, C.; Paffetti, D. Meta-analysis of plant growth-promoting rhizobacteria interaction with host plants: Implications for drought stress response gene expression. Front. Plant Sci. 2024, 14, 1282553. [Google Scholar] [CrossRef] [PubMed]
- Sun, Y.; Zhou, Y.; Long, Q.; Xing, J.; Guo, P.; Liu, Y.; Zhang, C.; Zhang, Y.; Fernie, A.R.; Shi, Y. OsBCAT2, a gene responsible for the degradation of branched-chain amino acids, positively regulates salt tolerance by promoting the synthesis of vitamin B5. New Phytol. 2024, 241, 2558–2574. [Google Scholar] [CrossRef] [PubMed]
- Fu, W.; Jin, G.; Jiménez-Alemán, G.H.; Wang, X.; Song, J.; Li, S.; Lou, Y.; Li, R. The jasmonic acid-amino acid conjugates JA-Val and JA-Leu are involved in rice resistance to herbivores. Plant Cell Environ. 2022, 45, 262–272. [Google Scholar] [CrossRef]
- Araújo, W.L.; Tohge, T.; Ishizaki, K.; Leaver, C.J.; Fernie, A.R. Protein degradation–an alternative respiratory substrate for stressed plants. Trends Plant Sci. 2011, 16, 489–498. [Google Scholar] [CrossRef]
- Shim, J.S.; Jeong, H.I.; Bang, S.W.; Jung, S.E.; Kim, G.; Kim, Y.S.; Redillas, M.C.F.R.; Oh, S.-J.; Seo, J.S.; Kim, J.-K. Drought-induced branched-chain amino acid aminotransferase enhances drought tolerance in rice. Plant Physiol. 2023, 191, 1435–1447. [Google Scholar] [CrossRef]
- Frank, M.W.; Whaley, S.G.; Rock, C.O. Branched-chain amino acid metabolism controls membrane phospholipid structure in Staphylococcus aureus. J. Biol. Chem. 2021, 297, 101255. [Google Scholar] [CrossRef]
- Goszcz, A.; Furtak, K.; Stasiuk, R.; Wójtowicz, J.; Musiałowski, M.; Schiavon, M.; Dębiec-Andrzejewska, K. Bacterial osmoprotectants-a way to survive in saline conditions and potential crop allies. FEMS Microbiol. Rev. 2025, 49, fuaf020. [Google Scholar] [CrossRef] [PubMed]
- Niu, X.; Song, L.; Xiao, Y.; Ge, W. Drought-tolerant plant growth-promoting rhizobacteria associated with foxtail millet in a semi-arid agroecosystem and their potential in alleviating drought stress. Front. Microbiol. 2018, 8, 2580. [Google Scholar] [CrossRef]
- Niu, K.; Shi, Y.; Ma, H. Selection of candidate reference genes for gene expression analysis in Kentucky Bluegrass (Poa pratensis L.) under abiotic stress. Front. Plant Sci. 2017, 8, 193. [Google Scholar] [CrossRef] [PubMed]
- Nishu, S.D.; No, J.H.; Lee, T.K. Transcriptional response and plant growth promoting activity of Pseudomonas fluorescens DR397 under drought stress conditions. Microbiol. Spectr. 2022, 10, e00979-22. [Google Scholar] [CrossRef] [PubMed]
- No, J.H.; Nishu, S.D.; Hong, J.-K.; Lyou, E.S.; Kim, M.S.; Wee, G.N.; Lee, T.K. Raman-Deuterium Isotope Probing and Metagenomics Reveal the Drought Tolerance of the Soil Microbiome and Its Promotion of Plant Growth. Msystems 2022, 7, e01249-21. [Google Scholar] [CrossRef]
- Ma, S.-Y.; Wu, W.-H. AtCPK23 functions in Arabidopsis responses to drought and salt stresses. Plant Mol. Biol. 2007, 65, 511–518. [Google Scholar] [CrossRef]
- Marchin, R.M.; Ossola, A.; Leishman, M.R.; Ellsworth, D.S. A simple method for simulating drought effects on plants. Front. Plant Sci. 2020, 10, 1715. [Google Scholar] [CrossRef]
- Coenye, T.; Vandamme, P. Extracting phylogenetic information from whole-genome sequencing projects: The lactic acid bacteria as a test case. Microbiology 2003, 149, 3507–3517. [Google Scholar] [CrossRef]
- Tamura, K.; Stecher, G.; Kumar, S. MEGA11: Molecular evolutionary genetics analysis version 11. Mol. Biol. Evol. 2021, 38, 3022–3027. [Google Scholar] [CrossRef]
- Tatusova, T.; DiCuccio, M.; Badretdin, A.; Chetvernin, V.; Nawrocki, E.P.; Zaslavsky, L.; Lomsadze, A.; Pruitt, K.D.; Borodovsky, M.; Ostell, J. NCBI prokaryotic genome annotation pipeline. Nucleic Acids Res. 2016, 44, 6614–6624. [Google Scholar] [CrossRef]
- Kim, M.; Oh, H.-S.; Park, S.-C.; Chun, J. Towards a taxonomic coherence between average nucleotide identity and 16S rRNA gene sequence similarity for species demarcation of prokaryotes. Int. J. Syst. Evol. Microbiol. 2014, 64, 346–351. [Google Scholar] [CrossRef] [PubMed]
- Blin, K.; Shaw, S.; Steinke, K.; Villebro, R.; Ziemert, N.; Lee, S.Y.; Medema, M.H.; Weber, T. antiSMASH 5.0: Updates to the secondary metabolite genome mining pipeline. Nucleic Acids Res. 2019, 47, W81–W87. [Google Scholar] [CrossRef] [PubMed]
- Mitra, M.; Nguyen, K.M.-A.-K.; Box, T.W.; Gilpin, J.S.; Hamby, S.R.; Berry, T.L.; Duckett, E.H. Isolation and characterization of a novel bacterial strain from a Tris-Acetate-Phosphate agar medium plate of the green micro-alga Chlamydomonas reinhardtii that can utilize common environmental pollutants as a carbon source. F1000Research 2020, 9, 656. [Google Scholar] [CrossRef]
- Jin, J.; Wang, M.; Lu, W.; Zhang, L.; Jiang, Q.; Jin, Y.; Lu, K.; Sun, S.; Cao, Q.; Wang, Y. Effect of plants and their root exudate on bacterial activities during rhizobacterium–plant remediation of phenol from water. Environ. Int. 2019, 127, 114–124. [Google Scholar] [CrossRef]
- Lindner, R.; Friedel, C.C. A comprehensive evaluation of alignment algorithms in the context of RNA-seq. PLoS ONE 2012, 7, e52403. [Google Scholar] [CrossRef]
- Zhu, L.; Zhang, Y.; Guo, W.; Xu, X.-J.; Wang, Q. De novo assembly and characterization of Sophora japonica transcriptome using RNA-seq. BioMed Res. Int. 2014, 2014, 750961. [Google Scholar] [CrossRef]
- Team, R.C. R: A Language and Environment for Statistical Computing; R Foundation for Statistical Computing: Vienna, Austria, 2013. [Google Scholar]
- Calatrava, V.; Hom, E.F.Y.; Guan, Q.; Llamas, A.; Fernández, E.; Galván, A. Genetic evidence for algal auxin production in Chlamydomonas reinhardtii and its role in algal-bacterial mutualism. iScience 2023, 27, 108762. [Google Scholar] [CrossRef]
- Nagler, K.; Moeller, R. Systematic investigation of germination responses of Bacillus subtilis spores in different high-salinity environments. FEMS Microbiol. Ecol. 2015, 91, fiv023. [Google Scholar] [CrossRef] [PubMed]
- Lang, X.; Yu, W.; Zhu, X.; Xu, X.; Liu, Y.; Li, J.; Du, G.; Chen, J.; Lv, X.; Liu, L. Multi-layered transcriptional and post-translational fine-tuning of metabolic pathways for overproduction of L-valine. Metab. Eng. 2025, 93, 80–88. [Google Scholar] [CrossRef]
- Kasalo, N.; Domazet-Lošo, T.; Domazet-Lošo, M. Bacterial amino acid auxotrophies enable energetically costlier proteomes. Int. J. Mol. Sci. 2025, 26, 2285. [Google Scholar] [CrossRef]
- Schuster, S.; Kreft, J.U.; Brenner, N.; Wessely, F.; Theißen, G.; Ruppin, E.; Schroeter, A. Cooperation and cheating in microbial exoenzyme production–theoretical analysis for biotechnological applications. Biotechnol. J. 2010, 5, 751–758. [Google Scholar] [CrossRef] [PubMed]
- Whaley, S.G.; Frank, M.W.; Rock, C.O. A short-chain acyl-CoA synthetase that supports branched-chain fatty acid synthesis in Staphylococcus aureus. J. Biol. Chem. 2023, 299, 103036. [Google Scholar] [CrossRef]
- Kaiser, J.C.; Sen, S.; Sinha, A.; Wilkinson, B.J.; Heinrichs, D.E. The role of two branched-chain amino acid transporters in S taphylococcus aureus growth, membrane fatty acid composition and virulence. Mol. Microbiol. 2016, 102, 850–864. [Google Scholar] [CrossRef] [PubMed]
- Mostofian, B.; Zhuang, T.; Cheng, X.; Nickels, J.D. Branched-chain fatty acid content modulates structure, fluidity, and phase in model microbial cell membranes. J. Phys. Chem. B 2019, 123, 5814–5821. [Google Scholar] [CrossRef] [PubMed]
- Sévin, D.C.; Stählin, J.N.; Pollak, G.R.; Kuehne, A.; Sauer, U. Global metabolic responses to salt stress in fifteen species. PLoS ONE 2016, 11, e0148888. [Google Scholar] [CrossRef]
- Li, K.-H.; Yu, Y.-H.; Dong, H.-J.; Zhang, W.-B.; Ma, J.-C.; Wang, H.-H. Biological functions of ilvC in branched-chain fatty acid synthesis and diffusible signal factor family production in Xanthomonas campestris. Front. Microbiol. 2017, 8, 2486. [Google Scholar] [CrossRef]
- Mahmud, S.A.; Qureshi, M.A.; Sapkota, M.; Pellegrino, M.W. A pathogen branched-chain amino acid catabolic pathway subverts host survival by impairing energy metabolism and the mitochondrial UPR. PLoS Pathog. 2020, 16, e1008918. [Google Scholar] [CrossRef]
- Hildebrandt, T.M.; Nesi, A.N.; Araújo, W.L.; Braun, H.-P. Amino acid catabolism in plants. Mol. Plant 2015, 8, 1563–1579. [Google Scholar] [CrossRef]
- Peng, C.; Uygun, S.; Shiu, S.-H.; Last, R.L. The impact of the branched-chain ketoacid dehydrogenase complex on amino acid homeostasis in Arabidopsis. Plant Physiol. 2015, 169, 1807–1820. [Google Scholar] [CrossRef]
- Pascual, L.S.; Serna, E.; Ghani, A.; Lyu, Z.; Immadi, M.S.; Joshi, T.; Verma, M.; Rambla, J.L.; Gómez-Cadenas, A.; Mittler, R. Multi-omics-based insights into tomato adaptation to multifactorial stress combination. Plant Physiol. 2025, 199, kiaf519. [Google Scholar] [CrossRef]
- Boussardon, C.; Hussain, S.; Keech, O. Comparative Study of the Mitochondrial Proteome From Mesophyll, Vascular, and Guard Cells in Response to Carbon Starvation. Physiol. Plant. 2025, 177, e70465. [Google Scholar] [CrossRef]
- Robert, C.A.M.; Himmighofen, P.; McLaughlin, S.; Cofer, T.M.; Khan, S.A.; Siffert, A.; Sasse, J. Environmental and biological drivers of root exudation. Annu. Rev. Plant Biol. 2025, 76, 317–339. [Google Scholar] [CrossRef]
- Tao, L.; Sun, X.; Beauregard, P.B.; Tan, T.; Zhang, Y.; Xie, J.; Huang, G.; Zhang, N.; Miao, Y.; Shen, Q. Amino Acids From Root Exudates Induce Bacillus Spore Germination to Enhance Root Colonisation and Plant Growth Promotion. Microb. Biotechnol. 2025, 18, e70172. [Google Scholar] [CrossRef] [PubMed]
- Pini, F.; East, A.K.; Appia-Ayme, C.; Tomek, J.; Karunakaran, R.; Mendoza-Suárez, M.; Edwards, A.; Terpolilli, J.J.; Roworth, J.; Downie, J.A. Bacterial biosensors for in vivo spatiotemporal mapping of root secretion. Plant Physiol. 2017, 174, 1289–1306. [Google Scholar] [CrossRef]
- Feng, H.; Zhang, N.; Du, W.; Zhang, H.; Liu, Y.; Fu, R.; Shao, J.; Zhang, G.; Shen, Q.; Zhang, R. Identification of chemotaxis compounds in root exudates and their sensing chemoreceptors in plant-growth-promoting rhizobacteria Bacillus amyloliquefaciens SQR9. Mol. Plant-Microbe Interact. 2018, 31, 995–1005. [Google Scholar] [CrossRef] [PubMed]
- Calatrava, V.; Hom, E.F.Y.; Llamas, Á.; Fernández, E.; Galván, A. OK, thanks! A new mutualism between Chlamydomonas and methylobacteria facilitates growth on amino acids and peptides. FEMS Microbiol. Lett. 2018, 365, fny021. [Google Scholar] [CrossRef] [PubMed]






Disclaimer/Publisher’s Note: The statements, opinions and data contained in all publications are solely those of the individual author(s) and contributor(s) and not of MDPI and/or the editor(s). MDPI and/or the editor(s) disclaim responsibility for any injury to people or property resulting from any ideas, methods, instructions or products referred to in the content. |
© 2026 by the authors. Licensee MDPI, Basel, Switzerland. This article is an open access article distributed under the terms and conditions of the Creative Commons Attribution (CC BY) license.
Share and Cite
Nishu, S.D.; No, J.H.; Wee, G.N.; Lee, T.K. A Drought-Activated Bacterial Symbiont Enhances Legume Resilience Through Coordinated Amino Acid Metabolism. Microorganisms 2026, 14, 114. https://doi.org/10.3390/microorganisms14010114
Nishu SD, No JH, Wee GN, Lee TK. A Drought-Activated Bacterial Symbiont Enhances Legume Resilience Through Coordinated Amino Acid Metabolism. Microorganisms. 2026; 14(1):114. https://doi.org/10.3390/microorganisms14010114
Chicago/Turabian StyleNishu, Susmita Das, Jee Hyun No, Gui Nam Wee, and Tae Kwon Lee. 2026. "A Drought-Activated Bacterial Symbiont Enhances Legume Resilience Through Coordinated Amino Acid Metabolism" Microorganisms 14, no. 1: 114. https://doi.org/10.3390/microorganisms14010114
APA StyleNishu, S. D., No, J. H., Wee, G. N., & Lee, T. K. (2026). A Drought-Activated Bacterial Symbiont Enhances Legume Resilience Through Coordinated Amino Acid Metabolism. Microorganisms, 14(1), 114. https://doi.org/10.3390/microorganisms14010114

