Spring Rest-Grazing Time Influenced Soil Phosphorus Fractions by Altering the Abundance of Genes Involved in Phosphorus Cycling in a Subalpine Meadow
Abstract
1. Introduction
2. Materials and Methods
2.1. Site Description and Experimental Design
2.2. Soil Sampling
2.3. Determination of Soil Physicochemical Properties
2.4. Soil P Fractions Analysis
2.5. DNA Extraction, Library Construction, and Metagenomic Sequencing
2.6. Statistical Analysis
3. Results
3.1. Soil Physicochemical Properties
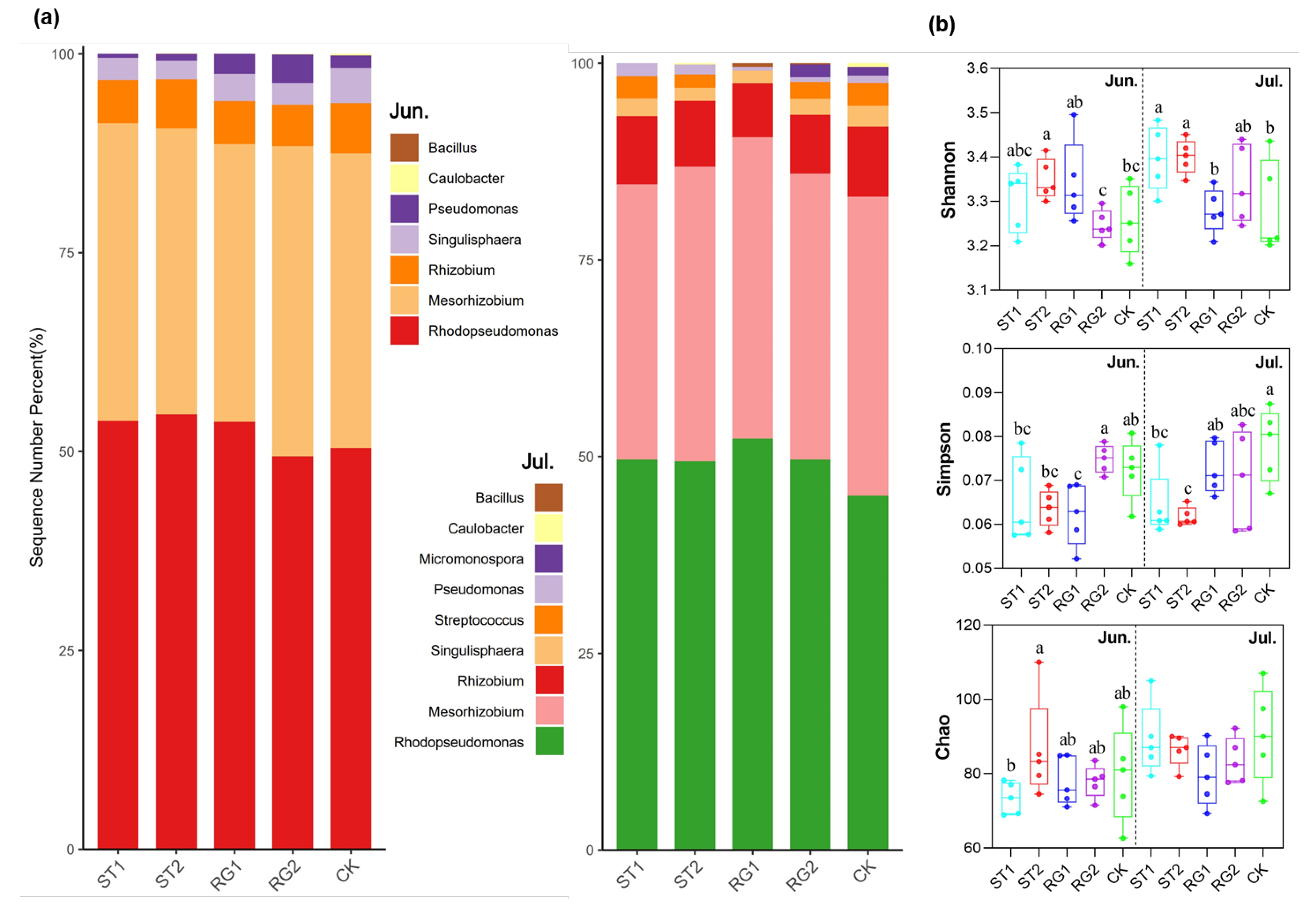
3.2. Composition and Diversity of the P-Cycling Microbial Community
3.3. Abundance of P-Cycling Functional Genes
3.4. Relationships Between Soil Physicochemical Properties and P-Cycling Functional Genes
3.5. Relationships Between Soil P Fractions and P-Cycling Functional Genes
4. Discussion
4.1. Early Rest-Grazing Increased Soil P Availability
4.2. Correlation of Soil P Availability and P-Cycling Functional Microbes
4.3. Factors Driving Soil P-Cycling Functional Microbes Responding to Rest-Grazing
5. Conclusions
Supplementary Materials
Author Contributions
Funding
Institutional Review Board Statement
Informed Consent Statement
Data Availability Statement
Conflicts of Interest
References
- Elser, J.; Bennett, E. Phosphorus cycle: A broken biogeochemical cycle. Nature 2011, 478, 29. [Google Scholar] [CrossRef] [PubMed]
- Hou, E.; Chen, C.; Luo, Y.; Zhou, G.; Kuang, Y.; Zhang, Y.; Heenan, M.; Lu, X.; Wen, D. Effects of climate on soil phosphorus cycle and availability in natural terrestrial ecosystems. Glob. Change Biol. 2018, 24, 3344–3356. [Google Scholar] [CrossRef] [PubMed]
- Richardson, A.E.; Lynch, J.P.; Ryan, P.R.; Delhaize, E.; Smith, F.A.; Smith, S.E.; Harvey, P.R.; Ryan, M.H.; Veneklaas, E.J.; Lambers, H. Plant and microbial strategies to improve the phosphorus efficiency of agriculture. Plant Soil 2011, 349, 121–156. [Google Scholar] [CrossRef]
- Cordell, D.; Drangert, J.O.; White, S. The story of phosphorus: Global food security and food for thought. Glob. Environ. Change 2009, 19, 292–305. [Google Scholar] [CrossRef]
- Asner, G.P.; Elmore, A.J.; Olander, L.P.; Martin, R.E.; Harris, A.T. Grazing systems, ecosystem responses, and global change. Annu. Rev. Environ. Resour. 2004, 29, 261–299. [Google Scholar] [CrossRef]
- Guan, Z.; Cao, Z.; Li, X.G.; Kühn, P.; Hu, G.; Scholten, T.; Zhu, J.; He, J. Effects of winter grazing and N addition on soil phosphorus fractions in an alpine grassland on the Qinghai-Tibet Plateau. Agric. Ecosyst. Environ. 2023, 357, 108700. [Google Scholar] [CrossRef]
- Sun, Q.; Jia, R.; Qin, J.; Wang, Y.; Lu, X.; Yang, P.; Bai, Y. Grassland management regimes regulate soil phosphorus fractions and conversion between phosphorus pools in semiarid steppe ecosystems. Biogeochemistry 2023, 163, 33–48. [Google Scholar] [CrossRef]
- Huang, Y.; Lin, J.; Tang, C.; Xu, J. Organic carbon inputs shift the profiles of phosphorus cycling-related genes in maize rhizosphere. Plant Soil 2024, 503, 595–609. [Google Scholar] [CrossRef]
- Richardson, A.E.; Simpson, R.J. Soil Microorganisms Mediating Phosphorus Availability Update on Microbial Phosphorus. Plant Physiol. 2011, 156, 989–996. [Google Scholar] [CrossRef]
- Rawat, P.; Das, S.; Shankhdhar, D.; Shankhdhar, S.C. Phosphate-Solubilizing Microorganisms: Mechanism and Their Role in Phosphate Solubilization and Uptake. J. Soil Sci. Plant Nutr. 2021, 21, 49–68. [Google Scholar] [CrossRef]
- Shi, Q.; Song, Q.; Shan, X.; Li, X.; Wang, S.; Fu, H.; Sun, Z.; Liu, Y.; Li, T. Microorganisms regulate soil phosphorus fractions in response to low nocturnal temperature by altering the abundance and composition of the pqqC gene rather than that of the phoD gene. Biol. Fertil. Soils 2023, 59, 973–987. [Google Scholar] [CrossRef]
- Dai, Z.; Liu, G.; Chen, H.; Chen, C.; Wang, J.; Ai, S.; Wei, D.; Li, D.; Ma, B.; Tang, C.; et al. Long-term nutrient inputs shift soil microbial functional profiles of phosphorus cycling in diverse agroecosystems. ISME J. 2020, 14, 757–770. [Google Scholar] [CrossRef] [PubMed]
- Hu, Y.; Xia, Y.; Sun, Q.I.; Liu, K.; Chen, X.; Ge, T.; Zhu, B.; Zhu, Z.; Zhang, Z.; Su, Y. Effects of long-term fertilization on phoD-harboring bacterial community in Karst soils. Sci. Total Environ. 2018, 628, 53–63. [Google Scholar] [CrossRef] [PubMed]
- Liang, J.L.; Liu, J.; Jia, P.; Yang, T.T.; Li, J.T. Novel phosphate-solubilizing bacteria enhance soil phosphorus cycling following ecological restoration of land degraded by mining. ISME J. 2020, 14, 1600–1613. [Google Scholar] [CrossRef] [PubMed]
- Bergkemper, F.; Sch Ler, A.; Engel, M.; Lang, F.; Krüger, J.; Schloter, M.; Schulz, S. Phosphorus depletion in forest soils shapes bacterial communities towards phosphorus recycling systems. Environ. Microbiol. 2016, 18, 1988–2000, Erratum in Environ. Microbiol. 2016, 18, 2767. [Google Scholar] [CrossRef]
- Gao, Y.; Tariq, A.; Zeng, F.; Sardans, J.; Graciano, C.; Li, X.; Wang, W.; Peñuelas, J. Soil microbial functional profiles of P-cycling reveal drought-induced constraints on P-transformation in a hyper-arid desert ecosystem. Sci. Total Environ. 2024, 925, 171767. [Google Scholar] [CrossRef]
- Ma, K.; Xu, C.; Yu, X.; Liu, Y.; Yang, H.; Wei, K.; Jing, Y.; Jiang, J.; Wang, H. Rest grazing start from the critical period of soil thawing optimizes plant community characteristics and grassland grazing capacity in alpine meadows. Ecol. Eng. 2022, 183, 106763. [Google Scholar] [CrossRef]
- Briske, D.D.; Derner, J.D.; Brown, J.R.; Fuhlendorf, S.D.; Teague, W.R.; Havstad, K.M.; Gillen, R.L.; Ash, A.J.; Willms, W.D. Rotational Grazing on Rangelands: Reconciliation of Perception and Experimental Evidence. Rangel. Ecol. Manag. 2008, 61, 3–17. [Google Scholar] [CrossRef]
- Jing, Y.; Bai, M.; Xu, C.; Wang, L.; Yang, H.; Jiang, J.; Wang, H.; Yu, X. Advancing the spring rest-grazing time until the critical period when soil thaws promotes soil recovery and bacterial diversity in alpine meadows. Ecol. Indic. 2022, 139, 108929. [Google Scholar] [CrossRef]
- Taotao, P.; Jianchao, S.; Zhen, P.; Yuxia, W.; Xiang, H.; Yangyang, Z.; Xiaojun, Y. Effect of Simulated Tibetan Sheep and Yak Trampling at Different Periods on the Reproductive Characteristics, Underground Morphology, and Carbohydrate Content of Kobresia humilis. Rangel. Ecol. Manag. 2021, 79, 126–138. [Google Scholar] [CrossRef]
- Jing, Y.Y.; Xiao, H.; Xu, C.L.; Wang, L.; Chen, Y.Z.; Liu, Y.Y.; Yu, X.J. Rest-grazing before soil thawing alters the below-ground distribution and extent of rooting in Carex subalpine meadows. Land Degrad. Dev. 2024, 35, 798–812. [Google Scholar] [CrossRef]
- Bai, M.; Wei, K.; Ma, K.; Xu, C.; Yu, X. Rest grazing from the critical period of soil thawing promotes the propagation of Kobresia humilis in alpine meadow. Ecol. Eng. 2022, 179, 106634. [Google Scholar] [CrossRef]
- Zhang, Y.; Gao, W.; Ma, L.; Luan, H.; Tang, J.; Li, R.; Li, M.; Huang, S.; Wang, L. Long-term partial substitution of chemical fertilizer by organic amendments influences soil microbial functional diversity of phosphorus cycling and improves phosphorus availability in greenhouse vegetable production. Agric. Ecosyst. Environ. 2023, 341, 108193. [Google Scholar] [CrossRef]
- Smith, S.W.; Woodin, S.J.; Pakeman, R.J.; Johnson, D.; van der Wal, R. Root traits predict decomposition across a landscape-scale grazing experiment. New Phytol. 2014, 203, 851–862, Erratum in New Phytol. 2015, 207, 929. [Google Scholar] [CrossRef]
- Zhao, Y.; Peth, S.; Reszkowska, A.; Gan, L.; Krümmelbein, J.; Peng, X.; Horn, R. Response of soil moisture and temperature to grazing intensity in a Leymus chinensis steppe, Inner Mongolia. Plant Soil 2011, 340, 89–102. [Google Scholar] [CrossRef]
- Hedley, M.J.; Stewart, J.W.B.; Chauhan, B.S. Changes in Inorganic and Organic Soil Phosphorus Fractions Induced by Cultivation Practices and by Laboratory Incubations. Soil Sci. Soc. Am. J. 1982, 46, 970–976. [Google Scholar] [CrossRef]
- Bolger, A.M.; Lohse, M.; Usadel, B. Trimmomatic: A flexible trimmer for Illumina sequence data. Bioinformatics 2014, 30, 2114–2120. [Google Scholar] [CrossRef]
- Langmead, B.; Salzberg, S.L. Fast gapped-read alignment with Bowtie 2. Nat. Methods 2012, 9, 357–359. [Google Scholar] [CrossRef]
- Wood, D.E.; Salzberg, S.L. Kraken: Ultrafast metagenomic sequence classification using exact alignments. Genome Biol. 2014, 15, R46. [Google Scholar] [CrossRef]
- Franzosa, E.A.; McIver, L.J.; Rahnavard, G.; Thompson, L.R.; Schirmer, M.; Weingart, G.; Lipson, K.S.; Knight, R.; Caporaso, J.G.; Segata, N.; et al. Species-level functional profiling of metagenomes and metatranscriptomes. Nat. Methods 2018, 15, 962–968. [Google Scholar] [CrossRef]
- Liu, J.; Li, F.Y.; Liu, J.; Wang, S.; Liu, H.; Ding, Y.; Ji, L. Grazing promotes soil phosphorus cycling by enhancing soil microbial functional genes for phosphorus transformation in plant rhizosphere in a semi-arid natural grassland. Geoderma 2023, 430, 116303. [Google Scholar] [CrossRef]
- Zhou, Y.; Ma, J.; Ma, J.; Lu, Q.; Wang, G.; Shen, Y.; Ma, H. Extending grazing time during the warm season can reduce P limitation and increase the N cycling rate in arid desert steppes. Sci. Total Environ. 2024, 941, 173664. [Google Scholar] [CrossRef] [PubMed]
- Shand, C.A.; Coutts, G. The effects of sheep faeces on soil solution composition. Plant Soil 2006, 285, 135–148. [Google Scholar] [CrossRef]
- Sitters, J.; Olde Venterink, H. Stoichiometric impact of herbivore dung versus urine on soils and plants. Plant Soil 2021, 462, 59–65. [Google Scholar] [CrossRef]
- Su, Y.; Dong, K.; Wang, C.; Liu, X. Grazing promoted plant litter decomposition and nutrient release: A meta-analysis. Agric. Ecosyst. Environ. 2022, 337, 108051. [Google Scholar] [CrossRef]
- Wu, G.; Du, G.; Liu, Z.; Thirgood, S. Effect of fencing and grazing on a Kobresia-dominated meadow in the Qinghai-Tibetan Plateau. Plant Soil 2009, 319, 115–126. [Google Scholar] [CrossRef]
- Frossard, E.; Condron, L.M.; Oberson, A.; Sinaj, S.; Fardeau, J.C. Processes governing phosphorus availability in temperate soils. J. Environ. Qual. 2000, 29, 15–23. [Google Scholar] [CrossRef]
- Condron, L.M.; Turner, B.L.; Cade Menun, B.J. Chemistry and dynamics of soil organic phosphorus. Phosphorus Agric. Environ. 2005, 46, 87–121. [Google Scholar] [CrossRef]
- Turner, B.L.; Haygarth, P.M. Phosphorus solubilization in rewetted soils. Nature 2001, 411, 258. [Google Scholar] [CrossRef]
- Cross, A.F.; Schlesinger, W.H. Biological and geochemical controls on phosphorus fractions in semiarid soils. Biogeochemistry 2001, 52, 155–172. [Google Scholar] [CrossRef]
- Deiss, L.; de Moraes, A.; Dieckow, J.; Franzluebbers, A.J.; Gatiboni, L.C.; Lanzi Sassaki, G.; Carvalho, P.C. Soil phosphorus compounds in integrated crop-livestock systems of subtropical Brazil. Geoderma 2016, 274, 88–96. [Google Scholar] [CrossRef]
- Song, L.; Gong, J.; Li, X.; Ding, Y.; Shi, J.; Zhang, Z.; Zhang, W.; Li, Y.; Zhang, S.; Dong, J. Plant phosphorus demand stimulates rhizosphere phosphorus transition by root exudates and mycorrhizal fungi under different grazing intensities. Geoderma 2022, 423, 115964. [Google Scholar] [CrossRef]
- Wang, W.; Yin, F.; Gu, J.; Wang, Z.; Zhang, F.; Li, L.; Cheng, Z. Effects of maize/soybean intercropping on rhizosphere soil phosphorus availability and functional genes involved in phosphorus cycling in Northwest China. Plant Soil 2023, 506, 407–420. [Google Scholar] [CrossRef]
- Chen, X.; Jiang, N.; Chen, Z.; Tian, J.; Sun, N.; Xu, M.; Chen, L. Response of soil phoD phosphatase gene to long-term combined applications of chemical fertilizers and organic materials. Appl. Soil Ecol. 2017, 119, 197–204. [Google Scholar] [CrossRef]
- Kononova, S.V.; Nesmeyanova, M.A. Phosphonates and their degradation by microorganisms. Biochemistry 2002, 67, 184–195. [Google Scholar] [CrossRef] [PubMed]
- Long, X.; Yao, H.; Huang, Y.; Wei, W.; Zhu, Y. Phosphate levels influence the utilisation of rice rhizodeposition carbon and the phosphate-solubilising microbial community in a paddy soil. Soil Biol. Biochem. 2018, 118, 103–114. [Google Scholar] [CrossRef]
- Wei, Y.; Zhao, Y.; Shi, M.; Cao, Z.; Lu, Q.; Yang, T.; Fan, Y.; Wei, Z. Effect of organic acids production and bacterial community on the possible mechanism of phosphorus solubilization during composting with enriched phosphate-solubilizing bacteria inoculation. Bioresour. Technol. 2018, 247, 190–199. [Google Scholar] [CrossRef]
- Jin, J.; Krohn, C.; Franks, A.E.; Wang, X.; Wood, J.L.; Petrovski, S.; McCaskill, M.; Batinovic, S.; Xie, Z.; Tang, C. Elevated atmospheric CO2 alters the microbial community composition and metabolic potential to mineralize organic phosphorus in the rhizosphere of wheat. Microbiome 2022, 10, 12. [Google Scholar] [CrossRef]
- Chan, F.; Torriani, A. PstB protein of the phosphate-specific transport system of Escherichia coli is an ATPase. J. Bacteriol. 1996, 178, 3974–3977. [Google Scholar] [CrossRef]
- Chekabab, S.M.; Harel, J.; Dozois, C.M. Interplay between genetic regulation of phosphate homeostasis and bacterial virulence. Virulence 2014, 5, 786–793. [Google Scholar] [CrossRef]
- Zeng, Q.; Peñuelas, J.; Sardans, J.; Zhang, Q.; Zhou, J.; Yue, K.; Chen, Y.; Yang, Y.; Fan, Y. Keystone bacterial functional module activates P-mineralizing genes to enhance enzymatic hydrolysis of organic P in a subtropical forest soil with 5-year N addition. Soil Biol. Biochem. 2024, 192, 109383. [Google Scholar] [CrossRef]
- Liu, J.; Cade-Menun, B.J.; Yang, J.; Hu, Y.; Liu, C.W.; Tremblay, J.; LaForge, K.; Schellenberg, M.; Hamel, C.; Bainard, L.D. Long-term land use affects phosphorus speciation and the composition of phosphorus cycling genes in agricultural soils. Front. Microbiol. 2018, 9, 1643. [Google Scholar] [CrossRef]
- Wang, Y.; Zhang, R.; He, Z.; Van Nostrand, J.D.; Zheng, Q.; Zhou, J.; Jiao, N. Functional gene diversity and metabolic potential of the microbial community in an estuary-shelf environment. Front. Microbiol. 2017, 8, 1153. [Google Scholar] [CrossRef] [PubMed]
- Khan, M.S.; Zaidi, A.; Ahmad, E. Mechanism of phosphate solubilization and physiological functions of phosphate-solubilizing microorganisms. In Phosphate Solubilizing Microorganisms: Principles and Application of Microphos Technology; Springer: Berlin/Heidelberg, Germany, 2014; pp. 31–62. [Google Scholar] [CrossRef]
- Sabki, M.H.; Ong, P.Y.; Lee, C.T.; Ibrahim, N.; Van Fan, Y.; Klemeš, J.J. The Potential of Rhodopseudomonas Palustris as a Bio-Fertiliser for Sustainable Agriculture. Chem. Eng. Trans. 2021, 88, 457–462. [Google Scholar] [CrossRef]
- Wang, Y.; Peng, S.; Hua, Q.; Qiu, C.; Wu, P.; Liu, X.; Lin, X. The long-term effects of using phosphate-solubilizing bacteria and photosynthetic bacteria as biofertilizers on peanut yield and soil bacteria community. Front. Microbiol. 2021, 12, 693535. [Google Scholar] [CrossRef] [PubMed]
- Xuan, L.N.T.; Huyen, N.P.T.; Thu, L.T.M.; Thuy, V.T.B.; Tuan, L.M.; Quang, L.T.; Dao, N.T.X.; Thuc, L.V.; Khuong, N.Q. Supplementation of P-solubilizing purple nonsulfur bacteria, Rhodopseudomonas palustris improved soil fertility, P nutrient, growth, and yield of Cucumis melo L. Open Agric. 2024, 9, 20220247. [Google Scholar] [CrossRef]
- Manzoni, S.; Schimel, J.P.; Porporato, A. Responses of soil microbial communities to water stress: Results from a meta-analysis. Ecology 2012, 93, 930–938. [Google Scholar] [CrossRef]
- Schimel, J.; Balser, T.C.; Wallenstein, M. Microbial stress-response physiology and its implications for ecosystem function. Ecology 2007, 88, 1386–1394. [Google Scholar] [CrossRef]
- Fierer, N. Embracing the unknown: Disentangling the complexities of the soil microbiome. Nat. Rev. Microbiol. 2017, 15, 579–590. [Google Scholar] [CrossRef]
- Bai, Y.; Wu, J.; Clark, C.M.; Pan, Q.; Zhang, L.; Chen, S.; Wang, Q.; Han, X.; Wisley, B. Grazing alters ecosystem functioning and C:N:P stoichiometry of grasslands along a regional precipitation gradient. J. Appl. Ecol. 2012, 49, 1204–1215. [Google Scholar] [CrossRef]
- Tang, S.; Wang, K.; Xiang, Y.; Tian, D.; Wang, J.; Liu, Y.; Niu, S. Heavy grazing reduces grassland soil greenhouse gas fluxes: A global meta-analysis. Sci. Total Environ. 2019, 654, 1218–1224. [Google Scholar] [CrossRef] [PubMed]
- Schmidt, I.K.; Jonasson, S.; Michelsen, A. Mineralization and microbial immobilization of N and P in arctic soils in relation to season, temperature and nutrient amendment. Appl. Soil Ecol. 1999, 11, 147–160. [Google Scholar] [CrossRef]
- Wang, X.; Guo, H.; Wang, J.; He, P.; Kuzyakov, Y.; Ma, M.; Ling, N. Microbial phosphorus-cycling genes in soil under global change. Glob. Change Biol. 2024, 30, e17281. [Google Scholar] [CrossRef]
- Xue, K.; Xie, J.; Zhou, A.; Liu, F.; Li, D.; Wu, L.; Deng, Y.; He, Z.; Van Nostrand, J.D.; Luo, Y.; et al. Warming Alters Expressions of Microbial Functional Genes Important to Ecosystem Functioning. Front. Microbiol. 2016, 7, 668. [Google Scholar] [CrossRef]
- Lei, L.; Zheng, J.; Li, S.; Yang, L.; Wang, W.; Zhang, F.; Zhang, B. Soil Hydrological Properties’ Response to Long-Term Grazing on a Desert Steppe in Inner Mongolia. Sustainability 2023, 15, 16256. [Google Scholar] [CrossRef]
- Dai, Y.; Guo, J.; Li, Y.; Dong, Z.; Li, H. Soil physical and chemical properties affected by long-term grazing on the desert steppe of Inner Mongolia, China. Catena 2022, 211, 105996. [Google Scholar] [CrossRef]
- Chen, C.; Zou, X.; Singh, A.K.; Zhu, X.; Jiang, X.; Wu, J.; Liu, W. Effects of grazing exclusion on soil infiltrability and preferential flow in savannah livestock grazing systems. Land Degrad. Dev. 2022, 33, 3010–3022. [Google Scholar] [CrossRef]





| Treatments | ST1 | ST2 | RG1 | RG2 | CK |
|---|---|---|---|---|---|
| Grazing date | 1 March | 1 March | 1 March | 1 March | 1 March |
| Rest-grazing date | 18 March | 1 April | 15 April | 1 May | 20 May |
| Plot conditions | Soil surface began to thaw | Soil thawing depth was more than 10 cm | Re-greening coverage reached 30–40% | Re-greening coverage reached 80% | Dominant plant height ~5 cm |
| Livestock number | 4 (Y + S) | 4 (Y + S) | 4 (Y + S) | 4 (Y + S) | 16 (Y + S) |
| Plot area (m2) | 1881 | 3344 | 4807 | 6478 | 33,855 |
Disclaimer/Publisher’s Note: The statements, opinions and data contained in all publications are solely those of the individual author(s) and contributor(s) and not of MDPI and/or the editor(s). MDPI and/or the editor(s) disclaim responsibility for any injury to people or property resulting from any ideas, methods, instructions or products referred to in the content. |
© 2025 by the authors. Licensee MDPI, Basel, Switzerland. This article is an open access article distributed under the terms and conditions of the Creative Commons Attribution (CC BY) license (https://creativecommons.org/licenses/by/4.0/).
Share and Cite
Xiao, H.; Jing, Y.; Ma, K.; Wang, Y.; Xu, C.; Yu, X. Spring Rest-Grazing Time Influenced Soil Phosphorus Fractions by Altering the Abundance of Genes Involved in Phosphorus Cycling in a Subalpine Meadow. Microorganisms 2025, 13, 2618. https://doi.org/10.3390/microorganisms13112618
Xiao H, Jing Y, Ma K, Wang Y, Xu C, Yu X. Spring Rest-Grazing Time Influenced Soil Phosphorus Fractions by Altering the Abundance of Genes Involved in Phosphorus Cycling in a Subalpine Meadow. Microorganisms. 2025; 13(11):2618. https://doi.org/10.3390/microorganisms13112618
Chicago/Turabian StyleXiao, Hong, Yuanyuan Jing, Kai Ma, Yun Wang, Changlin Xu, and Xiaojun Yu. 2025. "Spring Rest-Grazing Time Influenced Soil Phosphorus Fractions by Altering the Abundance of Genes Involved in Phosphorus Cycling in a Subalpine Meadow" Microorganisms 13, no. 11: 2618. https://doi.org/10.3390/microorganisms13112618
APA StyleXiao, H., Jing, Y., Ma, K., Wang, Y., Xu, C., & Yu, X. (2025). Spring Rest-Grazing Time Influenced Soil Phosphorus Fractions by Altering the Abundance of Genes Involved in Phosphorus Cycling in a Subalpine Meadow. Microorganisms, 13(11), 2618. https://doi.org/10.3390/microorganisms13112618
