Microbial Diversity in Vehicle Windshield Washer Reservoirs: Findings from Legionella Screening
Abstract
1. Introduction
2. Materials and Methods
2.1. Sample Collection
2.2. Bacterial Growth Conditions
2.3. Genomic DNA Extraction
2.4. PCR Amplification of the Bacterial 16S rRNA Region
2.5. Sequencing
2.6. Phylogenetic Analysis
3. Results
3.1. Bacterial Growth and PCR Amplification of the 16S rRNA Region Analysis
3.2. Sequencing Analysis
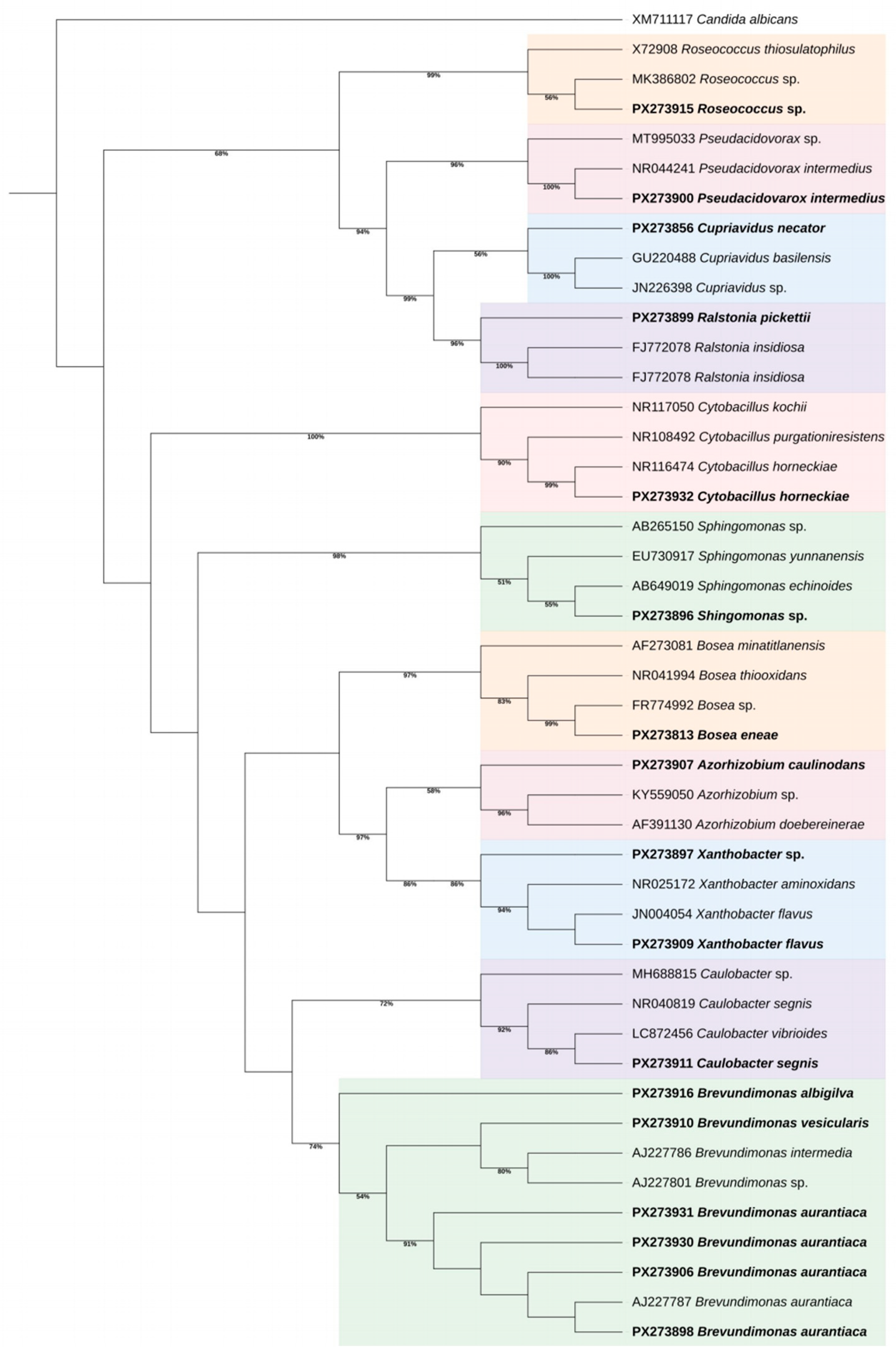
3.3. Phylogenetic Analysis
4. Discussion
5. Conclusions
Author Contributions
Funding
Institutional Review Board Statement
Informed Consent Statement
Data Availability Statement
Conflicts of Interest
References
- Cunha, B.A.; Burillo, A.; Bouza, E. Legionnaires’ Disease. Lancet 2016, 387, 376–385. [Google Scholar] [CrossRef] [PubMed]
- Brunkard, J.M.; Ailes, E.; Roberts, V.A.; Hill, V.; Hilborn, E.D.; Craun, G.F.; Rajasingham, A.; Kahler, A.; Garrison, L.; Hicks, L.; et al. Surveillance for Waterborne Disease Outbreaks Associated with Drinking Water—United States, 2007–2008. MMWR Surveill. Summ. 2011, 60, 38–68. [Google Scholar] [PubMed]
- Zhan, X.-Y.; Yang, J.-L.; Sun, H.; Zhou, X.; Qian, Y.-C.; Huang, K.; Leng, Y.; Huang, B.; He, Y. Presence of Viable, Clinically Relevant Legionella Bacteria in Environmental Water and Soil Sources of China. Microbiol. Spectr. 2022, 10, e01140-21. [Google Scholar] [CrossRef]
- Kanarek, P.; Bogiel, T.; Breza, B. Legionellosis Risk—An Overview of Legionella spp. Habitats in Europe. Environ. Sci. Pollut. Res. 2022, 29, 76532–76542. [Google Scholar] [CrossRef]
- Fields, B.S.; Benson, R.F.; Besser, R.E. Legionella and Legionnaires’ Disease: 25 Years of Investigation. Clin. Microbiol. Rev. 2002, 15, 506–526. [Google Scholar] [CrossRef]
- Wallensten, A.; Oliver, I.; Ricketts, K.; Kafatos, G.; Stuart, J.M.; Joseph, C. Windscreen Wiper Fluid without Added Screenwash in Motor Vehicles: A Newly Identified Risk Factor for Legionnaires’ Disease. Eur. J. Epidemiol. 2010, 25, 661–665. [Google Scholar] [CrossRef]
- Zasowski, E.J.; Bassetti, M.; Blasi, F.; Goossens, H.; Rello, J.; Sotgiu, G.; Tavoschi, L.; Arber, M.R.; Mccool, R.; Patterson, J.V.; et al. A Systematic Review of the Effect of Delayed Appropriate Antibiotic Treatment on the Outcomes of Patients with Severe Bacterial Infections. Chest 2020, 158, 929–938. [Google Scholar] [CrossRef]
- Zealand, N.; Graham, F.F.; Harte, D.; Zhang, J.; Fyfe, C.; Baker, M.G. Increased Incidence of Legionellosis after Improved Diagnostic Methods, New Zealand, 2000–2020. Emerg. Infect. Dis. 2023, 29, 1173–1182. [Google Scholar] [CrossRef]
- ECDC (European Center for Disease Prevention and Control). Surveill. Rep. Legionnaires ’ disease, Annual Epidemiological Report for 2021 2023. [Google Scholar]
- Bai, L.; Yang, W.; Li, Y. Clinical and Laboratory Diagnosis of Legionella pneumonia. Diagnostics 2023, 13, 280. [Google Scholar] [CrossRef]
- Kunz, J.M.; Lawinger, H.; Miko, S.; Gerdes, M.; Thuneibat, M.; Hannapel, E.; Roberts, V.A. Surveillance of Waterborne Disease Outbreaks Associated with Drinking Water—United States, 2015–2020. MMWR Surveill. Summ. 2024, 73, 2015–2020. [Google Scholar] [CrossRef] [PubMed]
- Zhang, H.; Xu, L.; Huang, T.; Liu, X.; Miao, Y.; Liu, K.; Qian, X. Indoor Heating Triggers Bacterial Ecological Links with Tap Water Stagnation during Winter: Novel Insights into Bacterial Abundance, Community Metabolic Activity and Interactions. Environ. Pollut. 2021, 269, 116094. [Google Scholar] [CrossRef] [PubMed]
- Liao, H.; Lyon, C.J.; Ying, B.; Hu, T. Climate Change, Its Impact on Emerging Infectious Diseases and New Technologies to Combat the Challenge. Emerg. Microbes Infect. 2024, 13, 2356143. [Google Scholar] [CrossRef]
- Shivaji, T.; Sousa Pinto, C.; San-Bento, A.; Oliveira Serra, L.A.; Valente, J.; Machado, J.; Marques, T.; Carvalho, L.; Nogueira, P.J.; Nunes, B.; et al. A Large Community Outbreak of Legionnaires’ Disease in Vila Franca de Xira, Portugal, October to November 2014. Eurosurveillance 2014, 19, 1–4. [Google Scholar] [CrossRef]
- Ribeiro, J.; Nave, J.; Candeias, C.; Marques, R.; Marcal, R.; Santos, C.; Monteiro, J.; Moniz, I.; Costa e Silva, Z.; Franca, C. Characterization of a Critically Ill Population with Legionella pneumonia during a Severe Community Outbreak in Portugal. Intensive Care Med. Exp. 2015, 3, A354. [Google Scholar] [CrossRef]
- Manageiro, V.; Borges, V.; Rodrigues, R.; Bettencourt, C.; Silva, C.; Gomes, J.P.; Gonçalves, P. Recurrence, Microevolution, and Spatiotemporal Dynamics of Legionella pneumophila Sequence Type 1905, Portugal, 2014–2022. Emerg. Infect. Dis. 2024, 30, 1022–1025. [Google Scholar] [CrossRef]
- Berjeaud, J.; Chevalier, S.; Schlusselhuber, M.; Portier, E.; Loiseau, C.; Aucher, W.; Lesouhaitier, O.; Verdon, J. Legionella pneumophila: The Paradox of a Highly Sensitive Opportunistic Waterborne Pathogen Able to Persist in the Environment. Front. Microbiol. 2016, 7, 486. [Google Scholar] [CrossRef] [PubMed]
- Walker, J.T.; McDermott, P.J. Confirming the Presence of Legionella Pneumophila in Your Water System: A Review of Current Legionella Testing Methods. J. AOAC Int. 2021, 104, 1135–1147. [Google Scholar] [CrossRef] [PubMed]
- Schwake, D.O.; Alum, A.; Abbaszadegan, M. Automobile Windshield Washer Fluid: A Potential Source of Transmission for Legionella. Sci. Total Environ. 2015, 526, 271–277. [Google Scholar] [CrossRef]
- Hlady, W.G.; Mullen, R.C.; Mintz, C.S.; Shelton, B.G.; Hopkins, R.S.; Daikos, G.L. Outbreak of Legionnaire’s Disease Linked to a Decorative Fountain by Molecular Epidemiology. Am. J. Epidemiol. 1993, 138, 555–562. [Google Scholar] [CrossRef]
- Moffa, M.A.; Rock, C.; Galiatsatos, P.; Gamage, S.D.; Schwab, K.J.; Exum, N.G. Legionellosis on the Rise: A Scoping Review of Sporadic, Community-Acquired Incidence in the United States. Epidemiol. Infect. 2023, 151, e133. [Google Scholar] [CrossRef]
- Politi, J.; Queralt, A.; Valero, N.; Martín-Gómez, M.T.; Durán, R.G.; Parra, E.; Camps, S.S.; Avellanés, I.; Hernández-Pineda, A.; Masdeu, E.; et al. Vehicle Windshield Wiper Fluid as Potential Source of Sporadic Legionnaires’ Disease in Commercial Truck Drivers. Emerg. Infect. Dis. 2022, 28, 841–843. [Google Scholar] [CrossRef]
- Jurčev-Savičević, A.; Bradarić, N.; Paić, V.O.; Mulić, R.; Puntarić, D.; Miše, K. Bus Water Storage Tank as a Reservoir of Legionella pneumophila. Coll. Antropol. 2014, 38, 1033–1037. [Google Scholar]
- ISO 11731:2017; Water Quality—Enumeration of Legionella. International Organization for Standardization: Geneva, Switzerland, 2017.
- Badoux, P.; Atsma, A.; van Harmelen-Vrins, E.; Euser, S. UV-Light Fluorescence as a Confirmation Method for Presumptive Legionella Colonies Isolated from Water Samples. Lett. Appl. Microbiol. 2024, 77, ovae094. [Google Scholar] [CrossRef]
- Lane, D.J. 16S/23S rRNA sequencing. In Nucleic Acid Techniques in Bacterial Systematics; Stackebrandt, E., Goodfellow, M., Eds.; John Wiley and Sons: Chichester, UK, 1991; pp. 115–175. [Google Scholar]
- Palmer, M.E.; Longmaid, K.; Lamph, D.; Willis, C.; Heaslip, V.; Khattab, A. Legionella pneumophila Found in Windscreen Washer Fluid without Added Screenwash. Eur. J. Epidemiol. 2012, 27, 667. [Google Scholar] [CrossRef][Green Version]
- Pereira, R.P.A.; Peplies, J.; Höfle, M.G.; Brettar, I. Bacterial Community Dynamics in a Cooling Tower with Emphasis on Pathogenic Bacteria and Legionella Species Using Universal and Genus-Specific Deep Sequencing. Water Res. 2017, 122, 363–376. [Google Scholar] [CrossRef]
- Cavallaro, A.; Probst, S.; Duft, T.; Rieder, M.; Abo, O.; Fateh, E.; Stricker, J.; Gabrielli, M.; Hammes, F. Variable Inhibition of Different Legionella Species by Antagonistic Bacteria. Appl. Environ. Microbiol. 2025, 91, e01164-25. [Google Scholar] [CrossRef] [PubMed]
- Scaturro, M.; Poznanski, E.; Mupo, M.; Blasior, P.; Seeber, M.; Prast, A.M.; Romanin, E.; Girolamo, A.; Rota, M.C.; Bella, A.; et al. Evaluation of GVPC and BCYE Media for Legionella Detection and Enumeration in Water Samples by ISO 11731: Does Plating on BCYE Medium Really Improve Yield? Pathogens 2020, 9, 757. [Google Scholar] [CrossRef] [PubMed]
- Buse, H.Y.; Morris, B.J.; Gomez-Alvarez, V.; Szabo, J.G.; Hall, J.S. Legionella Diversity and Spatiotemporal Variation in the Occurrence of Opportunistic Pathogens within a Large Building Water System. Pathogens 2020, 9, 567. [Google Scholar] [CrossRef]
- Crull, S.; Hammer, E.; Mann, A.E.; O’Connell, L.M.; Soule, A.; Griffith, E.; Blouin, T.; Brigmon, R.L.; Richards, V.P. Seasonal Host Shifts for Legionella Within an Industrial Water-Cooling System. Environ. Microbiol. Rep. 2025, 17, e70132. [Google Scholar] [CrossRef] [PubMed]
- Bédard, E.; Laferrière, C.; Déziel, E.; Prévost, M. Impact of Stagnation and Sampling Volume on Water Microbial Quality Monitoring in Large Buildings. PLoS ONE 2018, 13, e0199429. [Google Scholar] [CrossRef]
- Moritz, M.M.; Flemming, H.; Wingender, J. Integration of Pseudomonas aeruginosa and Legionella pneumophila in drinking water biofilms grown on domestic plumbing materials. Int. J. Hyg. Environ. Health 2010, 213, 190–197. [Google Scholar] [CrossRef]
- Dietersdorfer, E.; Kirschner, A.; Schrammel, B.; Ohradanova-Repic, A.; Stockinger, H.; Sommer, R.; Walochnik, J.; Cervero-Aragó, S. Starved viable but non-culturable (VBNC) Legionella strains can infect and replicate in amoebae and human macrophages. Water Res. 2018, 141, 428–438. [Google Scholar] [CrossRef]
- Kirschner, A.K.T. Determination of viable legionellae in engineered water systems: Do we find what we are looking for? Water Res. 2016, 93, 276–288. [Google Scholar] [CrossRef]
- Hsiao, Y.-C. Antimicrobial Effects of Automobile Screen Washes against Legionella pneumophila. J. Appl. Microbiol. 2022, 133, 3596–3604. [Google Scholar] [CrossRef]
- Khweek, A.A.; Amer, A.O. Factors Mediating Environmental Biofilm Formation by Legionella pneumophila. Front. Cell. Infect. Microbiol. 2018, 8, 38. [Google Scholar] [CrossRef] [PubMed]
- Gricajeva, A.; Buchovec, I.; Kalėdienė, L.; Badokas, K.; Vitta, P. Riboflavin- and Chlorophyllin-Based Antimicrobial Photoinactivation of Brevundimonas Sp. ESA1 Biofilms. Front. Cell. Infect. Microbiol. 2022, 12, 1006723. [Google Scholar] [CrossRef]
- Vaz-Moreira, I.; Nunes, O.C.; Manaia, C.M. Ubiquitous and Persistent Proteobacteria and Other Gram-Negative Bacteria in Drinking Water. Sci. Total Environ. 2017, 586, 1141–1149. [Google Scholar] [CrossRef] [PubMed]
- Zhu, Z.; Shan, L.; Hu, F.; Li, Z.; Zhong, D.; Yuan, Y.; Zhang, J. Biofilm Formation Potential and Chlorine Resistance of Typical Bacteria Isolated from Drinking Water Distribution Systems. RSC Adv. 2020, 10, 31295–31304. [Google Scholar] [CrossRef] [PubMed]
- Yang, Y.; Azari, M.; Herbold, C.W.; Li, M.; Chen, H.; Ding, X.; Denecke, M.; Gu, J.D. Activities and Metabolic Versatility of Distinct Anammox Bacteria in a Full-Scale Wastewater Treatment System. Water Res. 2021, 206, 117763. [Google Scholar] [CrossRef]
- Yang, Y.; Liu, W.; Zhang, Z.; Grossart, H.P.; Gadd, G.M. Microplastics Provide New Microbial Niches in Aquatic Environments. Appl. Microbiol. Biotechnol. 2020, 104, 6501–6511. [Google Scholar] [CrossRef]
- Dey, S.; Rout, A.K.; Behera, B.K.; Ghosh, K. Plastisphere Community Assemblage of Aquatic Environment: Plastic-Microbe Interaction, Role in Degradation and Characterization Technologies. Environ. Microbiomes 2022, 17, 32. [Google Scholar] [CrossRef]
- Tan, Y.S.; Zhang, R.K.; Liu, Z.H.; Li, B.Z.; Yuan, Y.J. Microbial Adaptation to Enhance Stress Tolerance. Front. Microbiol. 2022, 13, 888746. [Google Scholar] [CrossRef] [PubMed]
- Smith, T.P.; Clegg, T.; Ransome, E.; Martin-Lilley, T.; Rosindell, J.; Woodward, G.; Pawar, S.; Bell, T. High-Throughput Characterization of Bacterial Responses to Complex Mixtures of Chemical Pollutants. Nat. Microbiol. 2024, 9, 938–948. [Google Scholar] [CrossRef] [PubMed]
- Kisk, G.; Taczman-brückner, A. Biofilm Formation in Water Distribution Systems. Processes 2024, 12, 280. [Google Scholar] [CrossRef]
- Moreno, Y.; Moreno-Mesonero, L.; Soler, P.; Zornoza, A.; Soriano, A. Influence of Drinking Water Biofilm Microbiome on Water Quality: Insights from a Real-Scale Distribution System. Sci. Total Environ. 2024, 921, 171086. [Google Scholar] [CrossRef] [PubMed]
- Wang, X.; Liu, M.; Yu, C.; Li, J.; Zhou, X. Biofilm Formation: Mechanistic Insights and Therapeutic Targets. Mol. Biomed. 2023, 4, 49. [Google Scholar] [CrossRef]
- Paranjape, K.; Bédard, É.; Shetty, D.; Hu, M.; Choon, F.C.P.; Prévost, M.; Faucher, S.P. Unravelling the Importance of the Eukaryotic and Bacterial Communities and Their Relationship with Legionella Spp. Ecology in Cooling Towers: A Complex Network. Microbiome 2020, 8, 157. [Google Scholar] [CrossRef]
- Margot, C.; Rhoads, W.; Gabrielli, M.; Olive, M.; Hammes, F. Dynamics of Drinking Water Biofilm Formation Associated with Legionella Spp. Colonization. npj Biofilms Microbiomes 2024, 10, 101. [Google Scholar] [CrossRef]
- Gião, M.S.; Azevedo, N.F.; Wilks, S.A.; Vieira, M.J.; Keevil, C.W. Interaction of Legionella pneumophila and Helicobacter pylori with Bacterial Species Isolated from Drinking Water Biofilms. BMC Microbiol. 2011, 11, 15–17. [Google Scholar] [CrossRef]
- Hernandez, D.J.; David, A.S.; Menges, E.S.; Searcy, C.A.; Afkhami, M.E. Environmental Stress Destabilizes Microbial Networks. ISME J. 2021, 15, 1722–1734. [Google Scholar] [CrossRef]

| Bacterial Isolate | Scientific Name | E-Value | % Identity | Accession Number |
|---|---|---|---|---|
| 1 | Bosea eneae | 0.0 | 99.31 | MN606146 |
| 2 | Cupriavidus necator | 0.0 | 99.93 | CP196535 |
| 3 | Sphingomonas sp. | 0.0 | 99.77 | KF870453 |
| 4 | Xanthobacter sp. | 0.0 | 99.69 | KF560401 |
| 5 | Brevundimonas aurantiaca | 0.0 | 100.00 | MN826172 |
| 6 | Ralstonia pickettii | 0.0 | 99.71 | HQ696445 |
| 7 | Pseudacidovarax intermedius | 0.0 | 100.00 | KX082848 |
| 8 | Brevundimonas aurantiaca | 0.0 | 100.00 | NR_028889 |
| 9 | Azorhizobium caulinodans | 0.0 | 99.92 | MK014268 |
| 10 | Xanthobacter flavus | 0.0 | 100.00 | ON926583 |
| 11 | Brevundimonas vesicularis | 0.0 | 99.92 | MN932333 |
| 12 | Caulobacter segnis | 0.0 | 100.00 | CP082923 |
| 13 | Roseococcus sp. | 0.0 | 99.54 | PP812494 |
| 14 | Brevundimonas albigilva | 0.0 | 100.00 | PP087022 |
| 15 | Brevundimonas aurantiaca | 0.0 | 100.00 | MN826172 |
| 16 | Brevundimonas aurantiaca | 0.0 | 99.92 | MN826172 |
| 17 | Cytobacillus horneckiae | 0.0 | 100.00 | CP194732 |
Disclaimer/Publisher’s Note: The statements, opinions and data contained in all publications are solely those of the individual author(s) and contributor(s) and not of MDPI and/or the editor(s). MDPI and/or the editor(s) disclaim responsibility for any injury to people or property resulting from any ideas, methods, instructions or products referred to in the content. |
© 2026 by the authors. Licensee MDPI, Basel, Switzerland. This article is an open access article distributed under the terms and conditions of the Creative Commons Attribution (CC BY) license.
Share and Cite
Bento, J.T.; Machado, A.; Bordalo, A.A.; Silva, E.; Mesquita, J.R. Microbial Diversity in Vehicle Windshield Washer Reservoirs: Findings from Legionella Screening. Microorganisms 2026, 14, 105. https://doi.org/10.3390/microorganisms14010105
Bento JT, Machado A, Bordalo AA, Silva E, Mesquita JR. Microbial Diversity in Vehicle Windshield Washer Reservoirs: Findings from Legionella Screening. Microorganisms. 2026; 14(1):105. https://doi.org/10.3390/microorganisms14010105
Chicago/Turabian StyleBento, Jaqueline T., Ana Machado, Adriano A. Bordalo, Eliane Silva, and João Rodrigo Mesquita. 2026. "Microbial Diversity in Vehicle Windshield Washer Reservoirs: Findings from Legionella Screening" Microorganisms 14, no. 1: 105. https://doi.org/10.3390/microorganisms14010105
APA StyleBento, J. T., Machado, A., Bordalo, A. A., Silva, E., & Mesquita, J. R. (2026). Microbial Diversity in Vehicle Windshield Washer Reservoirs: Findings from Legionella Screening. Microorganisms, 14(1), 105. https://doi.org/10.3390/microorganisms14010105

