Synergistic Effects of Biochar and Bacillus thuringiensis NL-11 on Ophiopogon japonicus Growth and Soil Microbial Diversity in Trampled Urban Forest Soils
Abstract
1. Introduction
2. Materials and Methods
2.1. Site Description and Experimental Design
2.2. Experimental Materials
2.2.1. Bacillus thuringiensis NL-11 Preparation
2.2.2. Biochar
2.2.3. O. japonicus
2.3. Experimental Design
2.4. Sample Collection
2.4.1. Plant Sampling
2.4.2. Soil Sampling
2.5. Determination Index and Method
2.5.1. Plant Analysis
2.5.2. Soil Physical Properties
2.5.3. Soil Chemical Properties
2.5.4. Soil Enzyme Activities
2.5.5. DNA Extraction and Illumina Sequencing
2.6. Statistical Analysis
3. Result and Analysis
3.1. Impacts of Ecological Restoration Measures on the Growth Characteristics of O. japonicas
3.2. Impacts of Ecological Restoration Measures on the Physicochemical Properties of Trampled Bare Soils
3.3. Impacts of Ecological Restoration Measures on Enzyme Activities in Trampled Bare Soils
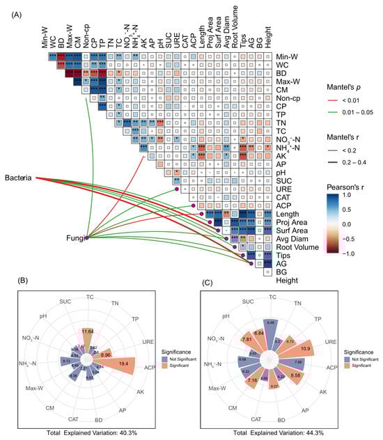
3.4. Influence of Ecological Restoration Measures on Soil Microbial Diversity and Correlation
4. Discussion
5. Conclusions
Supplementary Materials
Author Contributions
Funding
Institutional Review Board Statement
Informed Consent Statement
Data Availability Statement
Acknowledgments
Conflicts of Interest
References
- Hutt-Taylor, K.; Ziter, C.D. Private trees contribute uniquely to urban forest diversity, structure and service-based traits. Urban For. Urban Green. 2022, 78, 127760. [Google Scholar] [CrossRef]
- Love, N.L.R.; Nguyen, V.; Pawlak, C.; Pineda, A.; Reimer, J.L.; Yost, J.M.; Fricker, G.A.; Ventura, J.D.; Doremus, J.M.; Crow, T.; et al. Diversity and structure in California’s urban forest: What over six million data points tell us about one of the world’s largest urban forests. Urban For. Urban Green. 2022, 74, 127679. [Google Scholar] [CrossRef]
- O’Brien, L.E.; Urbanek, R.E.; Gregory, J.D. Ecological functions and human benefits of urban forests. Urban For. Urban Green. 2022, 75, 127707. [Google Scholar] [CrossRef]
- Chen, W.Y.; Li, X. Urban forests’ recreation and habitat potentials in China: A nationwide synthesis. Urban For. Urban Green. 2021, 66, 127376. [Google Scholar] [CrossRef]
- Elmqvist, T.; Setälä, H.; Handel, S.N.; van der Ploeg, S.; Aronson, J.; Blignaut, J.N.; Gómez-Baggethun, E.; Nowak, D.J.; Kronenberg, J.; de Groot, R. Benefits of restoring ecosystem services in urban areas. Curr. Opin. Environ. Sustain. 2015, 14, 101–108. [Google Scholar] [CrossRef]
- Yang, H.; Liu, C.; Liu, Y.; Xing, Z. Impact of human trampling on biological soil crusts determined by soil microbial biomass, enzyme activities and nematode communities in a desert ecosystem. Eur. J. Soil Biol. 2018, 87, 61–71. [Google Scholar] [CrossRef]
- Mganga, K.Z.; Kuzyakov, Y. Land use and fertilisation affect priming in tropical andosols. Eur. J. Soil Biol. 2018, 87, 9–16. [Google Scholar] [CrossRef]
- Aronson, J.; Clewell, A.F.; Blignaut, J.N.; Milton, S.J. Ecological restoration: A new frontier for nature conservation and economics. J. Nat. Conserv. 2006, 14, 135–139. [Google Scholar] [CrossRef]
- Mitchell, M.G.E.; Devisscher, T. Strong relationships between urbanization, landscape structure, and ecosystem service multifunctionality in urban forest fragments. Landsc. Urban Plan. 2022, 228, 104548. [Google Scholar] [CrossRef]
- Loeb, R.E.; Germeraad, J.; Griffin, L.; Ward, S. Arboreal composition changes following white-tailed deer restoration to urban park forests without off-trail park visitor trampling. Urban For. Urban Green. 2011, 10, 305–310. [Google Scholar] [CrossRef]
- Cole, D.N. Experimental Trampling of Vegetation. I. Relationship Between Trampling Intensity and Vegetation Response. J. Appl. Ecol. 1995, 32, 203–214. [Google Scholar] [CrossRef]
- Buil, P.A.; Renison, D.; Becerra, A.G. Soil infectivity and arbuscular mycorrhizal fungi communities in four urban green sites in central Argentina. Urban For. Urban Green. 2021, 64, 127285. [Google Scholar] [CrossRef]
- Nie, S.; Fang, Y.; Li, S. Preventing urban soil loss in China. Science 2021, 373, 1209. [Google Scholar] [CrossRef] [PubMed]
- Wang, L.; Zhang, J.; He, R.; Chen, Y.; Yang, L.; Zheng, H.; Li, H.; Xiao, J.; Liu, Y. Impacts of soil fauna on lignin and cellulose degradation in litter decomposition across an alpine forest-tundra ecotone. Eur. J. Soil Biol. 2018, 87, 53–60. [Google Scholar] [CrossRef]
- Yiqiao, D.; Qianqian, L.I.U.; Xiaonan, P.; Zeyu, W.; Xin, L.I.U.; Haibing, X.U.; Kanglong, D.A.I.; Lina, D.; Jinchi, Z. Effect of human trampling on soil infiltration of natural secondary forest in Zijin Mountain, Nanjing. J. Nanjing For. Univ. 2022, 46, 163–170. [Google Scholar] [CrossRef]
- Pandey, B.K.; Huang, G.; Bhosale, R.; Hartman, S.; Sturrock, C.J.; Jose, L.; Martin, O.C.; Karady, M.; Voesenek, L.A.C.J.; Ljung, K.; et al. Plant roots sense soil compaction through restricted ethylene diffusion. Science 2021, 371, 276–280. [Google Scholar] [CrossRef]
- Hu, W.; Zhang, Y.; Rong, X.; Zhou, X.; Fei, J.; Peng, J.; Luo, G. Biochar and organic fertilizer applications enhance soil functional microbial abundance and agroecosystem multifunctionality. Biochar 2024, 6, 3. [Google Scholar] [CrossRef]
- Li, Z.; Siemann, E.; Deng, B.; Wang, S.; Gao, Y.; Liu, X.; Zhang, X.; Guo, X.; Zhang, L. Soil microbial community responses to soil chemistry modifications in alpine meadows following human trampling. CATENA 2020, 194, 104717. [Google Scholar] [CrossRef]
- Sun, J.; Wang, Y.; Lee, T.M.; Nie, X.; Wang, T.; Liang, E.; Wang, Y.; Zhang, L.; Wang, J.; Piao, S.; et al. Nature-based Solutions can help restore degraded grasslands and increase carbon sequestration in the Tibetan Plateau. Commun. Earth Environ. 2024, 5, 154. [Google Scholar] [CrossRef]
- Deng, L.; Zhang, Z.; Shangguan, Z. Long-term fencing effects on plant diversity and soil properties in China. Soil Tillage Res. 2014, 137, 7–15. [Google Scholar] [CrossRef]
- Yang, Y.; Li, H.; Zhang, L.; Zhu, J.; He, H.; Wei, Y.; Li, Y. Characteristics of soil water percolation and dissolved organic carbon leaching and their response to long-term fencing in an alpine meadow on the Tibetan Plateau. Environ. Earth Sci. 2016, 75, 1471. [Google Scholar] [CrossRef]
- Zhang, X.; You, Y.; Wang, D.; Wang, Z.; Liao, Y.; Li, S. Soil failure characteristics and loosening effectivity of compacted grassland by subsoilers with different plough points. Biosyst. Eng. 2024, 237, 170–181. [Google Scholar] [CrossRef]
- Somerville, P.D.; May, P.B.; Livesley, S.J. Effects of deep tillage and municipal green waste compost amendments on soil properties and tree growth in compacted urban soils. J. Environ. Manag. 2018, 227, 365–374. [Google Scholar] [CrossRef] [PubMed]
- Li, C.; Chen, X.; Jia, Z.; Zhai, L.; Zhang, B.; Grüters, U.; Ma, S.; Qian, J.; Liu, X.; Zhang, J.; et al. Meta-analysis reveals the effects of microbial inoculants on the biomass and diversity of soil microbial communities. Nat. Ecol. Evol. 2024, 8, 1270–1284. [Google Scholar] [CrossRef]
- Ren, S.; Zhong, J.; Wang, K.; Liu, R.; Feng, H.; Dong, Q.g.; Yang, Y. Application of biochar in saline soils enhances soil resilience and reduces greenhouse gas emissions in arid irrigation areas. Soil Tillage Res. 2025, 250, 106500. [Google Scholar] [CrossRef]
- Gao, S.; DeLuca, T.H. Rangeland application of biochar and rotational grazing interact to influence soil and plant nutrient dynamics. Geoderma 2022, 408, 115572. [Google Scholar] [CrossRef]
- Zheng, X.; Xu, W.; Dong, J.; Yang, T.; Shangguan, Z.; Qu, J.; Li, X.; Tan, X. The effects of biochar and its applications in the microbial remediation of contaminated soil: A review. J. Hazard. Mater. 2022, 438, 129557. [Google Scholar] [CrossRef]
- Yoo, S.Y.; Kim, Y.J.; Yoo, G. Understanding the role of biochar in mitigating soil water stress in simulated urban roadside soil. Sci. Total Environ. 2020, 738, 139798. [Google Scholar] [CrossRef]
- Kim, Y.J.; Hyun, J.; Yoo, S.Y.; Yoo, G. The role of biochar in alleviating soil drought stress in urban roadside greenery. Geoderma 2021, 404, 115223. [Google Scholar] [CrossRef]
- Herath, H.M.S.K.; Camps-Arbestain, M.; Hedley, M. Effect of biochar on soil physical properties in two contrasting soils: An Alfisol and an Andisol. Geoderma 2013, 209–210, 188–197. [Google Scholar] [CrossRef]
- Gao, T.; Zhang, Y.; Cui, Z.; Cao, C. Responses of Soil Microbial Communities in an Alkalized Meadow Soil to Biochar Addition. Microorganisms 2025, 13, 1228. [Google Scholar] [CrossRef] [PubMed]
- Karim, M.R.; Halim, M.A.; Gale, N.V.; Thomas, S.C. Biochar Effects on Soil Physiochemical Properties in Degraded Managed Ecosystems in Northeastern Bangladesh. Soil Syst. 2020, 4, 69. [Google Scholar] [CrossRef]
- Wang, B.; Teng, Y.; Li, R.; Meng, K.; Xu, Y.; Liu, S.; Luo, Y. Exploring the PAHs dissipation and indigenous bacteria response in soil amended with two different microbial inoculants. Sci. Total Environ. 2023, 859, 160186. [Google Scholar] [CrossRef]
- Jia, Z.; Meng, M.; Li, C.; Zhang, B.; Zhai, L.; Liu, X.; Ma, S.; Cheng, X.; Zhang, J. Rock-Solubilizing Microbial Inoculums Have Enormous Potential as Ecological Remediation Agents to Promote Plant Growth. Forests 2021, 12, 357. [Google Scholar] [CrossRef]
- Nie, H.; Shi, Y.; Yang, X.; Zeng, J.; Tang, Y.; Liu, X.; Sun, L.; Zhou, Y.; Xu, X.; Liu, M.; et al. Microbial inoculant-induced modifications of rhizospheric metabolites and microbial communities enhance plant growth. Plant Soil 2024, 512, 619–637. [Google Scholar] [CrossRef]
- Sifton, M.A.; Smith, S.M.; Thomas, S.C. Biochar-biofertilizer combinations enhance growth and nutrient uptake in silver maple grown in an urban soil. PLoS ONE 2023, 18, e0288291. [Google Scholar] [CrossRef]
- Sun, Q.; Liu, Y.; Liu, H.; Dumroese, R.K. Interaction of Biochar Type and Rhizobia Inoculation Increases the Growth and Biological Nitrogen Fixation of Robinia pseudoacacia Seedlings. Forests 2020, 11, 711. [Google Scholar] [CrossRef]
- Somerville, P.D.; Farrell, C.; May, P.B.; Livesley, S.J. Biochar and compost equally improve urban soil physical and biological properties and tree growth, with no added benefit in combination. Sci. Total Environ. 2020, 706, 135736. [Google Scholar] [CrossRef]
- Delgado-Baquerizo, M.; Maestre, F.T.; Reich, P.B.; Jeffries, T.C.; Gaitan, J.J.; Encinar, D.; Berdugo, M.; Campbell, C.D.; Singh, B.K. Microbial diversity drives multifunctionality in terrestrial ecosystems. Nat. Commun. 2016, 7, 10541. [Google Scholar] [CrossRef] [PubMed]
- Qiu, T.; Peñuelas, J.; Chen, Y.; Sardans, J.; Yu, J.; Xu, Z.; Cui, Q.; Liu, J.; Cui, Y.; Zhao, S.; et al. Arbuscular mycorrhizal fungal interactions bridge the support of root-associated microbiota for slope multifunctionality in an erosion-prone ecosystem. iMeta 2024, 3, e187. [Google Scholar] [CrossRef]
- Wu, Y.; Zhang, J.; Guo, X. An Indigenous Soil Bacterium Facilitates the Mitigation of Rocky Desertification in Carbonate Mining Areas. Land Degrad. Dev. 2017, 28, 2222–2233. [Google Scholar] [CrossRef]
- Marín, S.; Cabestrero, O.; Demergasso, C.; Olivares, S.; Zetola, V.; Vera, M. An indigenous bacterium with enhanced performance of microbially-induced Ca-carbonate biomineralization under extreme alkaline conditions for concrete and soil-improvement industries. Acta Biomater. 2021, 120, 304–317. [Google Scholar] [CrossRef] [PubMed]
- Li, C.; Jia, Z.; Tang, Y.; Zhang, S.; Li, T.; Ma, S.; Nie, H.; Zhai, L.; Zhang, B.; Liu, X.; et al. Mineral-solubilizing microbial inoculants facilitate the rejuvenation of soil multifunctionality and plant growth at abandoned mine sites. Land Degrad. Dev. 2024, 35, 442–454. [Google Scholar] [CrossRef]
- Fu, J.; Luo, Y.; Sun, P.; Gao, J.; Zhao, D.; Yang, P.; Hu, T. Effects of shade stress on turfgrasses morphophysiology and rhizosphere soil bacterial communities. BMC Plant Biol. 2020, 20, 92. [Google Scholar] [CrossRef]
- Liu, Q.; Lu, J.J.; Hong, H.J.; Yang, Q.; Wang, Y.; Chen, X.J. Ophiopogon japonicus and its active compounds: A review of potential anticancer effects and underlying mechanisms. Phytomedicine Int. J. Phytother. Phytopharm. 2023, 113, 154718. [Google Scholar] [CrossRef]
- Bao, S. Soil and Agricultural Chemistry Analysis; China Agriculture Press: Beijing, China, 2000. [Google Scholar]
- Lu, R.K. Methods of Soil Agricultural Chemical Analysis; China Agricultural Science and Technology Press: Beijing, China, 2000. [Google Scholar]
- Frankeberger, W.T.; Johanson, J.B. Method of measuring invertase activity in soils. Plant Soil 1983, 74, 301–311. [Google Scholar] [CrossRef]
- Kandeler, E.; Gerber, H. Short-term assay of soil urease activity using colorimetric determination of ammonium. Biol. Fertil. Soils 1988, 6, 68–72. [Google Scholar] [CrossRef]
- Tabatabai, M.A.; Bremner, J.M. Use of p-nitrophenyl phosphate for assay of soil phosphatase activity. Soil Biol. Biochem. 1969, 1, 301–307. [Google Scholar] [CrossRef]
- Guan, S. Soil Enzymes and Their Research Methods; China Agriculture Press: Beijing, China, 1986. [Google Scholar]
- Guo, M.; Wu, F.; Hao, G.; Qi, Q.; Li, R.; Li, N.; Wei, L.; Chai, T. Bacillus subtilis Improves Immunity and Disease Resistance in Rabbits. Front. Immunol. 2017, 8, 354. [Google Scholar] [CrossRef]
- Hartmann, M.; Niklaus, P.A.; Zimmermann, S.; Schmutz, S.; Kremer, J.; Abarenkov, K.; Lüscher, P.; Widmer, F.; Frey, B. Resistance and resilience of the forest soil microbiome to logging-associated compaction. ISME J. 2014, 8, 226–244. [Google Scholar] [CrossRef] [PubMed]
- Callahan, B.J.; McMurdie, P.J.; Rosen, M.J.; Han, A.W.; Johnson, A.J.A.; Holmes, S.P. DADA2: High-resolution sample inference from Illumina amplicon data. Nat. Methods 2016, 13, 581–583. [Google Scholar] [CrossRef]
- Edgar, R.C.; Haas, B.J.; Clemente, J.C.; Quince, C.; Knight, R. UCHIME improves sensitivity and speed of chimera detection. Bioinformatics 2011, 27, 2194–2200. [Google Scholar] [CrossRef]
- Oksanen, J.; Blanchet, F.G.; Kindt, R.; Legendre, P.; Minchin, P.; O’hara, R.; Simpson, G.; Solymos, P.; Stevens, M.; Wagner, H. Community Ecology Package, R package version 2.0-2; R Foundation for Statistical Computing: Vienna, Austria, 2012. [Google Scholar]
- Huang, H. LinkET: Everything Is Linkable. R package version 0.0.6.1. 2021. Available online: https://github.com/Hy4m/linkET (accessed on 3 May 2024).
- Lai, J.; Zou, Y.; Zhang, J.; Peres-Neto, P.R. Generalizing hierarchical and variation partitioning in multiple regression and canonical analyses using the rdacca.hp R package. Methods Ecol. Evol. 2022, 13, 782–788. [Google Scholar] [CrossRef]
- Andrenelli, M.C.; Maienza, A.; Genesio, L.; Miglietta, F.; Pellegrini, S.; Vaccari, F.P.; Vignozzi, N. Field application of pelletized biochar: Short term effect on the hydrological properties of a silty clay loam soil. Agric. Water Manag. 2016, 163, 190–196. [Google Scholar] [CrossRef]
- Liu, Q.; Liu, B.; Zhang, Y.; Lin, Z.; Zhu, T.; Sun, R.; Wang, X.; Ma, J.; Bei, Q.; Liu, G.; et al. Can biochar alleviate soil compaction stress on wheat growth and mitigate soil N2O emissions? Soil Biol. Biochem. 2017, 104, 8–17. [Google Scholar] [CrossRef]
- Blanco-Canqui, H. Does biochar application alleviate soil compaction? Review and data synthesis. Geoderma 2021, 404, 115317. [Google Scholar] [CrossRef]
- Feng, Z.; Zhu, L. Impact of biochar on soil N2O emissions under different biochar-carbon/fertilizer-nitrogen ratios at a constant moisture condition on a silt loam soil. Sci. Total Environ. 2017, 584–585, 776–782. [Google Scholar] [CrossRef] [PubMed]
- Xu, C.-Y.; Hosseini-Bai, S.; Hao, Y.; Rachaputi, R.C.N.; Wang, H.; Xu, Z.; Wallace, H. Effect of biochar amendment on yield and photosynthesis of peanut on two types of soils. Environ. Sci. Pollut. Res. 2015, 22, 6112–6125. [Google Scholar] [CrossRef]
- Malik, A.A.; Puissant, J.; Buckeridge, K.M.; Goodall, T.; Jehmlich, N.; Chowdhury, S.; Gweon, H.S.; Peyton, J.M.; Mason, K.E.; van Agtmaal, M.; et al. Land use driven change in soil pH affects microbial carbon cycling processes. Nat. Commun. 2018, 9, 3591. [Google Scholar] [CrossRef]
- Alfaro, F.D.; Manzano, M.; Abades, S.; Trefault, N.; Iglesia, R.d.l.; Gaxiola, A.; Marquet, P.A.; Gutierrez, J.R.; Meserve, P.L.; Kelt, D.A.; et al. Exclusion of small mammals and lagomorphs invasion interact with human-trampling to drive changes in topsoil microbial community structure and function in semiarid Chile. Soil Biol. Biochem. 2018, 124, 1–10. [Google Scholar] [CrossRef]
- Xue, S.; Yang, X.; Liu, G.; Gai, L.; Zhang, C.; Ritsema, C.J.; Geissen, V. Effects of elevated CO2 and drought on the microbial biomass and enzymatic activities in the rhizospheres of two grass species in Chinese loess soil. Geoderma 2017, 286, 25–34. [Google Scholar] [CrossRef]
- Xia, M.; Li, P.; Liu, J.; Qin, W.; Dai, Q.; Wu, M.; Li, Z.; Li, D.; Liu, M. Long-term fertilization promotes the microbial-mediated transformation of soil dissolved organic matter. Commun. Earth Environ. 2025, 6, 114. [Google Scholar] [CrossRef]
- Li, W.; Chen, X.; Zhang, Y.; Ling, W.; Qin, C.; Gao, Y. Synergistic remediation of phthalate and Cd co-contaminated soil with an immobilized bacterial agent. Chem. Eng. J. 2025, 520, 165972. [Google Scholar] [CrossRef]
- Yan, B.; Zhang, Y.; Wang, Y.; Rong, X.; Peng, J.; Fei, J.; Luo, G. Biochar amendments combined with organic fertilizer improve maize productivity and mitigate nutrient loss by regulating the C–N–P stoichiometry of soil, microbiome, and enzymes. Chemosphere 2023, 324, 138293. [Google Scholar] [CrossRef]
- Dong, M.; Zhou, H.; Wang, J.; Yang, J.; Lai, J.; Chen, Y.; Sun, F.; Ye, X.; Wu, Y. Responses of soil microbial metabolism, function and soil quality to long-term addition of organic materials with different carbon sources. Biochar 2024, 6, 80. [Google Scholar] [CrossRef]
- Chaudhary, A.; Chaudhary, P.; Abou Fayssal, S.; Singh, S.; Jaiswal, D.K.; Tripathi, V.; Kumar, J. Exploring Beneficial Microbes and Their Multifaceted Applications: An Overview. In Microbial Inoculants: Applications for Sustainable Agriculture; Chaudhary, P., Chaudhary, A., Eds.; Springer Nature: Singapore, 2024; pp. 1–28. [Google Scholar]
- Wen, Z.; Li, H.; Shen, Q.; Tang, X.; Xiong, C.; Li, H.; Pang, J.; Ryan, M.H.; Lambers, H.; Shen, J. Tradeoffs among root morphology, exudation and mycorrhizal symbioses for phosphorus-acquisition strategies of 16 crop species. New Phytol. 2019, 223, 882–895. [Google Scholar] [CrossRef]
- Bergmann, J.; Weigelt, A.; van der Plas, F.; Laughlin, D.C.; Kuyper, T.W.; Guerrero-Ramirez, N.; Valverde-Barrantes, O.J.; Bruelheide, H.; Freschet, G.T.; Iversen, C.M.; et al. The fungal collaboration gradient dominates the root economics space in plants. Sci. Adv. 2020, 6, eaba3756. [Google Scholar] [CrossRef] [PubMed]
- Laliberté, E. Below-ground frontiers in trait-based plant ecology. New Phytol. 2017, 213, 1597–1603. [Google Scholar] [CrossRef]
- Guo, Z.; Miao, W.; Lyu, Y.; Wang, X. Soil fungi lead to stronger ‘diminishing returns’ in fine-root length versus mass allometry towards earlier successional tropical forests. Funct. Ecol. 2024, 38, 2406–2420. [Google Scholar] [CrossRef]
- Yang, L.; Canarini, A.; Zhang, W.; Lang, M.; Chen, Y.; Cui, Z.; Kuzyakov, Y.; Richter, A.; Chen, X.; Zhang, F.; et al. Microbial life-history strategies mediate microbial carbon pump efficacy in response to N management depending on stoichiometry of microbial demand. Glob. Change Biol. 2024, 30, e17311. [Google Scholar] [CrossRef]
- Ren, T.; Feng, H.; Xu, C.; Xu, Q.; Fu, B.; Azwar, E.; Wei, Y.; Lam, S.S.; Liu, G. Exogenous application and interaction of biochar with environmental factors for improving functional diversity of rhizosphere’s microbial community and health. Chemosphere 2022, 294, 133710. [Google Scholar] [CrossRef] [PubMed]
- Vlajkov, V.; Pajčin, I.; Vučetić, S.; Anđelić, S.; Loc, M.; Grahovac, M.; Grahovac, J. Bacillus-Loaded Biochar as Soil Amendment for Improved Germination of Maize Seeds. Plants 2023, 12, 1024. [Google Scholar] [CrossRef]
- Bao, Y.; Dolfing, J.; Guo, Z.; Chen, R.; Wu, M.; Li, Z.; Lin, X.; Feng, Y. Important ecophysiological roles of non-dominant Actinobacteria in plant residue decomposition, especially in less fertile soils. Microbiome 2021, 9, 84. [Google Scholar] [CrossRef]
- Bastida, F.; Eldridge, D.J.; García, C.; Kenny Png, G.; Bardgett, R.D.; Delgado-Baquerizo, M. Soil microbial diversity–biomass relationships are driven by soil carbon content across global biomes. ISME J. 2021, 15, 2081–2091. [Google Scholar] [CrossRef]
- Wu, R.; Zhang, H.; Zhang, M.; Jin, G.; Song, F. Saprotrophic fungal community responses to nitrogen additions in a Korean pine plantation: Insights from using the mycoindicator. J. For. Res. 2025, 36, 27. [Google Scholar] [CrossRef]
- Mason-Jones, K.; Robinson, S.L.; Veen, G.F.; Manzoni, S.; van der Putten, W.H. Microbial storage and its implications for soil ecology. ISME J. 2022, 16, 617–629. [Google Scholar] [CrossRef] [PubMed]
- Butler, O.M.; Manzoni, S.; Warren, C.R. Community composition and physiological plasticity control microbial carbon storage across natural and experimental soil fertility gradients. ISME J. 2023, 17, 2259–2269. [Google Scholar] [CrossRef]
- Butler, O.M.; Manzoni, S.; Liang, G.; Matsumura, S.; Warren, C.R. Microbial physiology conserves phosphorus across long-term ecosystem development. Nat. Geosci. 2025, 18, 503–509. [Google Scholar] [CrossRef]
- Zhang, N.; Xing, J.; Wei, L.; Liu, C.; Zhao, W.; Liu, Z.; Wang, Y.; Liu, E.; Ren, X.; Jia, Z.; et al. The potential of biochar to mitigate soil acidification: A global meta-analysis. Biochar 2025, 7, 49. [Google Scholar] [CrossRef]
- Jones, D.L.; Cooledge, E.C.; Chadwick, D.R. Is one year enough? A commentary on field experiment duration in agricultural research. Agric. Syst. 2025, 228, 104393. [Google Scholar] [CrossRef]







Disclaimer/Publisher’s Note: The statements, opinions and data contained in all publications are solely those of the individual author(s) and contributor(s) and not of MDPI and/or the editor(s). MDPI and/or the editor(s) disclaim responsibility for any injury to people or property resulting from any ideas, methods, instructions or products referred to in the content. |
© 2025 by the authors. Licensee MDPI, Basel, Switzerland. This article is an open access article distributed under the terms and conditions of the Creative Commons Attribution (CC BY) license (https://creativecommons.org/licenses/by/4.0/).
Share and Cite
Liu, Q.; Nie, H.; Sun, X.; Dong, L.; Xiang, L.; Zhang, J.; Liu, X. Synergistic Effects of Biochar and Bacillus thuringiensis NL-11 on Ophiopogon japonicus Growth and Soil Microbial Diversity in Trampled Urban Forest Soils. Microorganisms 2025, 13, 2004. https://doi.org/10.3390/microorganisms13092004
Liu Q, Nie H, Sun X, Dong L, Xiang L, Zhang J, Liu X. Synergistic Effects of Biochar and Bacillus thuringiensis NL-11 on Ophiopogon japonicus Growth and Soil Microbial Diversity in Trampled Urban Forest Soils. Microorganisms. 2025; 13(9):2004. https://doi.org/10.3390/microorganisms13092004
Chicago/Turabian StyleLiu, Qianqian, Hui Nie, Xiaorui Sun, Lina Dong, Liu Xiang, Jinchi Zhang, and Xin Liu. 2025. "Synergistic Effects of Biochar and Bacillus thuringiensis NL-11 on Ophiopogon japonicus Growth and Soil Microbial Diversity in Trampled Urban Forest Soils" Microorganisms 13, no. 9: 2004. https://doi.org/10.3390/microorganisms13092004
APA StyleLiu, Q., Nie, H., Sun, X., Dong, L., Xiang, L., Zhang, J., & Liu, X. (2025). Synergistic Effects of Biochar and Bacillus thuringiensis NL-11 on Ophiopogon japonicus Growth and Soil Microbial Diversity in Trampled Urban Forest Soils. Microorganisms, 13(9), 2004. https://doi.org/10.3390/microorganisms13092004

