Morphological, Molecular and Pathological Characterization of Phytophthora pseudocryptogea Associated with Rosmarinus officinalis Dieback in Tuscany, Central Italy
Abstract
1. Introduction
2. Materials and Methods
2.1. Field Analyses and Sampling
2.2. Isolation and Morphological Identification
2.3. Molecular Identification
2.4. Pathogenicity Tests
2.5. Statistical Analyses
3. Results
3.1. Field Surveys
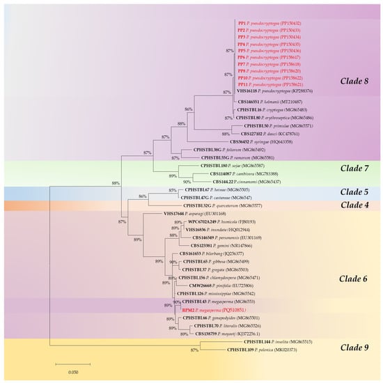
3.2. Isolate Identification
3.3. Pathogenicity Tests
4. Discussion
5. Conclusions
Author Contributions
Funding
Data Availability Statement
Acknowledgments
Conflicts of Interest
References
- Iobbi, V.; Donadio, G.; Lanteri, A.P.; Maggi, N.; Kirchmair, J.; Parisi, V.; Drava, G. Targeted metabolite profiling of Salvia rosmarinus Italian local ecotypes and cultivars and inhibitory activity against Pectobacterium carotovorum subsp. carotovorum. Front. Plant Sci. 2024, 15, 1164859. [Google Scholar] [CrossRef] [PubMed]
- Singh, M.; Rao, R.S.G.; Ramesh, S. Effects of N and K on growth, herbage, oil yield and nutrient uptake patterns in R. officinalis (Rosmarinus officinalis L.) under semi-arid tropical conditions. J. Hortic. Sci. Biotechnol. 2007, 82, 414–419. [Google Scholar] [CrossRef]
- Singh, M.; Guleria, N. Influence of harvesting stage and inorganic and organic fertilizers on yield and oil composition of R. officinalis (Rosmarinus officinalis L.) in a semi-arid tropical climate. Ind. Crop. Prod. 2013, 42, 37–40. [Google Scholar] [CrossRef]
- Türe, H.; Eroğlu, E.; Özen, B.; Soyer, F. Physical properties of biopolymers containing natamycin and rosemary extract. Int. J. Food Sci. Technol. 2009, 44, 402–408. [Google Scholar] [CrossRef]
- Tironi, V.; Tomás, M.; Añón, M. Lipid and protein changes in chilled sea salmon (Pseudopercis semifasciata): Effect of previous R. officinalis extract (Rosmarinus officinalis L.) application. Int. J. Food Sci. Technol. 2009, 44, 1254–1262. [Google Scholar] [CrossRef]
- Ashrafi, S.J.; Rastegar, M.F.; Saremi, H.R. Officinalis wilting disease and its management by soil solarization technique in Iran. Afr. J. Biotechnol. 2010, 9, 7048–7057. [Google Scholar]
- Carrubba, A.; Abbate, L.; Sarno, M.; Sunseri, F.; Mauceri, A.; Lupini, A.; Mercati, F. Characterization of Sicilian R. officinalis (Rosmarinus officinalis L.) germplasm through a multidisciplinary approach. Planta 2020, 251, 37. [Google Scholar] [CrossRef]
- Kabubii, Z.N.; Mbaria, J.M.; Mathiu, P.M.; Wanjohi, J.M.; Nyaboga, E.N. Bioassay guided isolation and compounds identification of the anti-diabetic fractions of (rosemary) Rosmarinus officinalis leaves extract. Clin. Phytoscience 2024, 10, 16. [Google Scholar] [CrossRef]
- Mercati, F.; Fontana, I.; Gristina, A.S.; Martorana, A.; El Nagar, M.; De Michele, R.; Fici, S.; Carimi, F. Transcriptome analysis and codominant markers development in caper, a drought tolerant orphan crop with medicinal value. Sci. Rep. 2019, 9, 10411. [Google Scholar] [CrossRef]
- Kosmopoulou, D.; Lafara, M.P.; Adamantidi, T.; Ofrydopoulou, A.; Grabrucker, A.M.; Tsoupras, A. Neuroprotective benefits of Rosmarinus officinalis and its bioactives against Alzheimer’s and Parkinson’s Diseases. Appl. Sci. 2024, 14, 6417. [Google Scholar] [CrossRef]
- Bisht, A.; Tewari, D.; Kumar, S.; Chandra, S. Network pharmacology-based approach to investigate the molecular targets and molecular mechanisms of Rosmarinus officinalis L. for treating aging-related disorders. Biogerontology 2024, 25, 793–808. [Google Scholar] [CrossRef] [PubMed]
- Verhoeven, L.; Van Leeuwe, J. Prediction of the development of reading comprehension: A longitudinal study. Appl. Cogn. Psychol. Off. J. Soc. Appl. Res. Mem. Cogn. 2008, 22, 407–423. [Google Scholar] [CrossRef]
- Pereira, P.S.; Maia, A.J.; Tintino, S.R.; Oliveira-Tintino, C.D.D.M.; Raulino, I.S.D.S.; Vega, M.C.; da Silva, T.G. Trypanocide, antileishmania and cytotoxic activities of the essential oil from Rosmarinus officinalis L. in vitro. Ind. Crop. Prod. 2017, 109, 724–729. [Google Scholar] [CrossRef]
- Rosselló, J.A.; Cosín, R.; Boscaiu, M.; Vicente, O.; Martínez, I.; Soriano, P. Intragenomic diversity and phylogenetic systematics of wild rosemaries (Rosmarinus officinalis L. s.l., Lamiaceae) assessed by nuclear ribosomal DNA sequences (ITS). Plant Syst. Evol. 2006, 262, 1–12. [Google Scholar] [CrossRef]
- Amano, K. Host Range and Geographical Distribution of the Powdery Mildew Fungi; The Japan Science Society Press: Tokyo, Japan, 1986; p. 741. [Google Scholar]
- Braun, U. The Powdery Mildews (Erysiphales) of Europe; Gustav Fischer Verlag: New York, NY, USA, 1995; p. 337. [Google Scholar]
- Wichura, A.; Braun, U.; Weber, R.W.S.; Hildebrands, A. Golovinomyces orontii and other powdery mildews on Rosmarinus officinalis. Plant Pathol. Quar. 2012, 2, 162–166. [Google Scholar] [CrossRef]
- Garibaldi, A.; Bertetti, D.; Pensa, P.; Matic, S.; Gullino, M.L. First report of white mould caused by Sclerotinia sclerotiorum on R. officinalis in Italy. J. Plant Pathol. 2007, 99, 543. [Google Scholar]
- Garibaldi, A.; Bertetti, D.; Pensa, P.; Poli, A.; Gullino, M.L. First report of web blight on rosemary (Rosmarinus officinalis) caused by Rhizoctonia solani AG-1-IA in Italy. Plant Dis. 2013, 97, 844. [Google Scholar] [CrossRef]
- Moshrefi Zarandi, D.; Rezaee, S.; Aminaee, M.M.; Sharzei, A. First report of Fusarium sambucinum on R. officinalis plant in Iran. New Dis. Rep. 2014, 29, 16. [Google Scholar] [CrossRef]
- Atkinson, B.K. Subcritical crack propagation in rocks: Theory, experimental results and applications. J. Struct. Geol. 1982, 4, 41–56. [Google Scholar] [CrossRef]
- Verhoeven, J.T.J.; Jansen, C.C.C.; Roenhorst, J.W. First report of pospiviroids infecting ornamentals in the Netherlands: Citrus exocortis viroid in Verbena sp., Potato spindle tuber viroid in Brugmansia suaveolens and Solanum jasminoides, and tomato apical stunt viroid in Cestrum sp. Plant Pathol. 2008, 57, 399. [Google Scholar] [CrossRef]
- Garibaldi, L.A.; Bartomeus, I.; Bommarco, R.; Klein, A.M.; Cunningham, S.A.; Aizen, M.A.; Boreux, V.; Garratt, M.P.D.; Carvalheiro, L.G.; Kremen, C.; et al. Trait matching of flower visitors and crops predicts fruit set better than trait diversity. J. Appl. Ecol. 2015, 52, 1436–1444. [Google Scholar] [CrossRef]
- Zenni, R.D.; Dickie, I.A.; Wingfield, M.J.; Hirsch, H.; Crous, C.J.; Meyerson, L.A.; Burgess, T.I.; Zimmermann, T.G.; Klock, M.M.; Siemann, E.; et al. Evolutionary dynamics of tree invasions: Complementing the unified framework for biological invasions. AoB Plants 2016, 9, plw085. [Google Scholar] [CrossRef] [PubMed]
- Crous, C.J.; Burgess, T.I.; Le Roux, J.J.; Richardson, D.M.; Slippers, B.; Wingfield, M.J. Ecological disequilibrium drives insect pest and pathogen accumulation in non-native trees. AoB Plants 2017, 9, plw081. [Google Scholar] [CrossRef] [PubMed]
- Panzavolta, T.; Bracalini, M.; Benigno, A.; Moricca, S. Alien invasive pathogens and pests harming trees, forests, and plantations: Pathways, global consequences and management. Forests 2021, 12, 1364. [Google Scholar] [CrossRef]
- Kumar, S.; Pandey, N.; Lim, W.M.; Chatterjee, A.N.; Pandey, N. What do we know about Transfer Pricing? Insights from Bibliometric Analysis. J. Bus. Res. 2021, 134, 275–287. [Google Scholar] [CrossRef]
- Jafari, F.; Mostowfizadeh-Ghalamfarsa, R.; Safaiefarahani, B.; Burgess, T.I. Potential host range of four Phytophthora interspecific hybrids from clade 8a. Plant Pathol. 2020, 69, 1281–1290. [Google Scholar] [CrossRef]
- Pantidou, M.E. Fungus-Host Index for Greece; Benaki Phytopathological Institute: Athens, Greece, 1973; p. 382. [Google Scholar]
- Pennycook, S.R. Plant Diseases Recorded in New Zealand; DSIR: Auckland, New Zealand, 1989. [Google Scholar]
- Erwin, D.C.; Ribeiro, O.K. Phytophthora Diseases Worldwide; APS Press: St. Paul, MN, USA, 1996; p. 562. [Google Scholar]
- Gadgil, P.D. Fungi on Trees and Shrubs in New Zealand; Fungi of New Zealand; Fungal Diversity Press: Hong Kong, China, 2005; Volume 4, p. 437. [Google Scholar]
- Moralejo, E.; Perez-Sierra, A.M.; Alvarez, L.A.; Belbahri, L.; Lefort, F.; Descals, E. Multiple alien Phytophthora taxa discovered on diseased ornamental plants in Spain. Plant Pathol. 2009, 58, 100–110. [Google Scholar] [CrossRef]
- Mostowfizadeh-Ghalamfarsa, R.; Panabieres, F.; Banihashemi, Z.; Cooke, D.E.L. Phylogenetic relationship of Phytophthora cryptogea Pethybr. & Laff and P. drechsleri Tucker. Fung. Biol. 2010, 114, 325–339. [Google Scholar]
- Ann, P.J.; Wong, I.T.; Tsai, J.N. New records of Phytophthora disease of aromatic crops in Taiwan. Plant Pathol. Bull. 2010, 19, 53–68. [Google Scholar]
- Ann, P.J.; Huang, J.H.; Tsai, J.N.; Ko, W.H. Morphological, molecular and pathological characterization of Phytophthora amaranthi sp. nov. from Amaranth in Taiwan. J. Phytopathol. 2016, 164, 94–101. [Google Scholar] [CrossRef]
- Safaiefarahani, B.; Mostowfizadeh-Ghalamfarsa, R.S.J.; Hardy, G.E.; Burgess, T.I. Species from within the Phytophthora cryptogea complex and related species, P. erythroseptica and P. sansomeana, readily hybridize. Fung. Biol. 2016, 120, 975–987. [Google Scholar] [CrossRef] [PubMed]
- Jung, T.; Orlikowski, L.; Henricot, B.; Abad-Campos, P.; Aday, A.G.; Aguin Casal, O.; Bakonyi, J.; Cacciola, S.O.; Cech, T.; Chavarriaga, D.; et al. Widespread Phytophthora infestations in European nurseries put forest, semi-natural and horticultural ecosystems at high risk of Phytophthora diseases. For. Pathol. 2016, 46, 134–163. [Google Scholar] [CrossRef]
- Parke, J.L.; Knaus, B.J.; Fieland, V.J.; Lewis, C.; Grünwald, N.J. Phytophthora community structure analyses in Oregon nurseries inform systems approaches to disease management. Phytopathology 2004, 104, 1052–1062. [Google Scholar] [CrossRef] [PubMed]
- Weiland, J.E. The challenges of managing Phytophthora root rot in the nursery industry. Plant Health Prog. 2021, 22, 332–341. [Google Scholar] [CrossRef]
- Benigno, A.; Bregant, C.; Aglietti, C.; Rossetto, G.; Tolio, B.; Moricca, S.; Linaldeddu, B.T. Pathogenic fungi and oomycetes causing dieback on Fraxinus species in the Mediterranean climate change hotspot region. Front. Glob Change 2023, 6, 1253022. [Google Scholar] [CrossRef]
- Jung, T.; Blaschke, H.; Neumann, P. Isolation, identification and pathogenicity of Phytophthora species from declining oak stands. Eur. J. Pathol. 1996, 26, 253–272. [Google Scholar] [CrossRef]
- White, T.J.; Bruns, T.; Lee, S.J.W.T.; Taylor, J. Amplification and direct sequencing of fungal ribosomal RNA genes for phylogenetics. PCR Protoc. A Guide Methods Appl. 1990, 18, 315–322. [Google Scholar]
- Thompson, J.D.; Gibson, T.J.; Plewniak, F.; Jeanmougin, F.; Higgins, D.G. The CLUSTAL_X windows interface: Flexible strategies for multiple sequence alignment aided by quality analysis tools. Nucleic Acids Res. 1997, 25, 4876–4882. [Google Scholar] [CrossRef]
- Bregant, C.; Sanna, G.P.; Bottos, A.; Maddau, L.; Montecchio, L.; Linaldeddu, B.T. Diversity and pathogenicity of Phytophthora species associated with declining alder trees in Italy and description of Phytophthora alpina sp. nov. Forests 2020, 11, 848. [Google Scholar] [CrossRef]
- Kumar, S.; Stecher, G.; Li, M.; Knyaz, C.; Tamura, K. MEGA X: Molecular evolutionary genetics analysis across computing platforms. Mol. Biol. Evol. 2018, 35, 1547–1549. [Google Scholar] [CrossRef]
- Aloi, F.; Parlascino, R.; Conti Taguali, S.; Faedda, R.; Pane, A.; Cacciola, S.O. Phytophthora pseudocryptogea, P. nicotianae and P. multivora Associated to Cycas revoluta: First Report Worldwide. Plants 2023, 12, 1197. [Google Scholar] [CrossRef] [PubMed]
- Seddaiu, S.; Linaldeddu, B.T. First report of Phytophthora acerina, P. plurivora, and P. pseudocryptogea associated with declining common alder trees in Italy. Plant Dis. 2020, 104, 1874. [Google Scholar] [CrossRef]
- Kurbetli, İ.; Woodward, S.; Aydoğdu, M.; Sülü, G.; Özben, S. Phytophthora plurivora and Phytophthora pseudocryptogea isolated from soils supporting declining oaks (Quercus robur L.) in İstanbul, Turkey. For. Pathol. 2022, 56, e12782. [Google Scholar] [CrossRef]
- Mora-Sala, B.; León, M.; Pérez-Sierra, A.; Abad-Campos, P. New reports of Phytophthora species in plant nurseries in Spain. Pathogens 2022, 11, 826. [Google Scholar] [CrossRef] [PubMed]
- Jung, T.; La Spada, F.; Pane, A.; Aloi, F.; Evoli, M.; Jung, M.H.; Scanu, B.; Faedda, R.; Rizza, C.; Puglisi, I.; et al. Diversity and distribution of Phytophthora species in protected natural areas in Sicily. Forests 2019, 10, 259. [Google Scholar] [CrossRef]
- Aloi, F.; Riolo, M.; La Spada, F.; Bentivenga, G.; Moricca, S.; Santilli, E.; Pane, A.; Faedda, R.; Cacciola, S.O. Phytophthora root and collar rot of Paulownia, a new disease for Europe. Forests 2021, 12, 1664. [Google Scholar] [CrossRef]
- Safaiefarahani, B.; Mostowfizadeh-Ghalamfarsa, R.; Hardy, G.E.S.J.; Burgess, T.I. Re-evaluation of the Phytophthora cryptogea species complex and the description of a new species, Phytophthora pseudocryptogea sp. nov. Mycol. Prog. 2015, 14, 108. [Google Scholar] [CrossRef]
- Christova, P.K. Pathogenicity of Phytophthora species to ornamental plant Plectranthus scutellarioides. J. Plant Dis. Prot. 2020, 127, 463–469. [Google Scholar] [CrossRef]
- Ferguson, A.J.; Jeffers, S.N. Detecting multiple species of Phytophthora in container mixes from ornamental crop nurseries. Plant Dis. 1999, 83, 1129–1136. [Google Scholar] [CrossRef]
- Themann, K.; Werres, S.; Lüttmann, R.; Diener, H.-A. Observations of Phytophthora spp. in water recirculation systems in commercial hardy ornamental nursery stock. Eur. J. Plant Pathol. 2002, 108, 337–343. [Google Scholar] [CrossRef]
- Pérez–Sierra, A.; López–García, C.; León, M.; García-Jiménez, J.; Abad-Campos, P.; Jung, T. Previously unrecorded low temperature Phytophthora species associated with Quercus decline in a Mediterranean forest in Eastern Spain. For. Pathol. 2013, 43, 331–339. [Google Scholar] [CrossRef]




| Isolate Code | Taxon | Source | Gene Bank Acc. No. |
|---|---|---|---|
| PP1 | P. pseudocryptogea | Root tissue | PP150432 |
| PP2 | P. pseudocryptogea | Root tissue | PP150433 |
| PP3 | P. pseudocryptogea | Root tissue | PP150434 |
| PP4 | P. pseudocryptogea | Root tissue | PP150435 |
| PP5 | P. pseudocryptogea | Rhizosphere soil | PP150436 |
| PP6 | P. pseudocryptogea | Basal stem | PP158617 |
| PP7 | P. pseudocryptogea | Rhizosphere soil | PP158618 |
| PP8 | P. pseudocryptogea | Root tissue | PP158620 |
| PP10 | P. pseudocryptogea | Root tissue | PP158622 |
| PP11 | P. pseudocryptogea | Basal stem | PP158621 |
| RPM2 | P. megasperma | Rhizosphere soil | PQ510851 |
Disclaimer/Publisher’s Note: The statements, opinions and data contained in all publications are solely those of the individual author(s) and contributor(s) and not of MDPI and/or the editor(s). MDPI and/or the editor(s) disclaim responsibility for any injury to people or property resulting from any ideas, methods, instructions or products referred to in the content. |
© 2025 by the authors. Licensee MDPI, Basel, Switzerland. This article is an open access article distributed under the terms and conditions of the Creative Commons Attribution (CC BY) license (https://creativecommons.org/licenses/by/4.0/).
Share and Cite
Benigno, A.; Aglietti, C.; Cacciola, S.O.; Moricca, S. Morphological, Molecular and Pathological Characterization of Phytophthora pseudocryptogea Associated with Rosmarinus officinalis Dieback in Tuscany, Central Italy. Microorganisms 2025, 13, 567. https://doi.org/10.3390/microorganisms13030567
Benigno A, Aglietti C, Cacciola SO, Moricca S. Morphological, Molecular and Pathological Characterization of Phytophthora pseudocryptogea Associated with Rosmarinus officinalis Dieback in Tuscany, Central Italy. Microorganisms. 2025; 13(3):567. https://doi.org/10.3390/microorganisms13030567
Chicago/Turabian StyleBenigno, Alessandra, Chiara Aglietti, Santa Olga Cacciola, and Salvatore Moricca. 2025. "Morphological, Molecular and Pathological Characterization of Phytophthora pseudocryptogea Associated with Rosmarinus officinalis Dieback in Tuscany, Central Italy" Microorganisms 13, no. 3: 567. https://doi.org/10.3390/microorganisms13030567
APA StyleBenigno, A., Aglietti, C., Cacciola, S. O., & Moricca, S. (2025). Morphological, Molecular and Pathological Characterization of Phytophthora pseudocryptogea Associated with Rosmarinus officinalis Dieback in Tuscany, Central Italy. Microorganisms, 13(3), 567. https://doi.org/10.3390/microorganisms13030567

