Wastewater-Based Epidemiological Surveillance in France: The SUM’EAU Network
Abstract
1. Introduction
2. Materials and Methods
2.1. Wastewater Sampling Strategy
2.1.1. Wastewater Surveillance Objectives
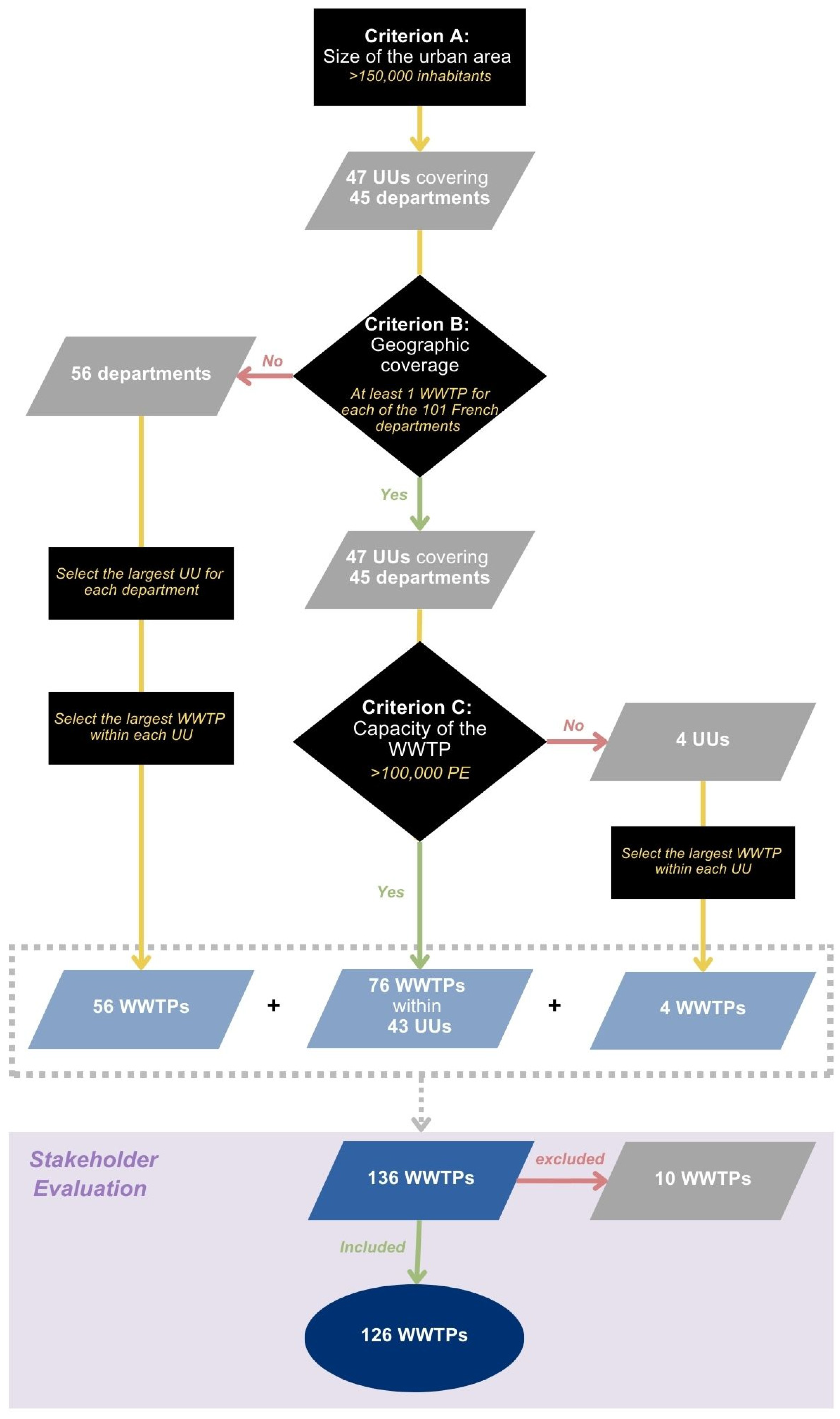
2.1.2. Spatial Resolution
2.1.3. Wastewater Sampling Frequency
2.2. SUM’EAU Implementation: A Multistep Process
2.2.1. Pilot Study on 12 WWTP
2.2.2. Operational Transfer and Network Expansion
2.3. Information Acquisition and Processing Workflow
2.4. Sample Concentration, Extraction, and Quantification
2.5. Wastewater Monitoring Indicators
2.5.1. Normalisation Parameters
2.5.2. Data Processing
2.5.3. Wastewater Monitoring Indicator Construction and Data Visualisation
2.5.4. Population-Based Reference Data
2.6. Communication of Wastewater Indicators
3. Results
3.1. Operational Transfer of Routine Laboratory Analyses
3.2. SARS-CoV-2 Concentrations in Wastewater
3.3. Correlation Between SUM’EAU and Epidemiological Data
4. Discussion
5. Conclusions
Author Contributions
Funding
Institutional Review Board Statement
Informed Consent Statement
Data Availability Statement
Acknowledgments
Conflicts of Interest
References
- Singer, A.C.; Thompson, J.R.; Filho, C.R.M.; Street, R.; Li, X.; Castiglioni, S.; Thomas, K.V. A World of Wastewater-Based Epidemiology. Nat. Water 2023, 1, 408–415. [Google Scholar] [CrossRef]
- Parkins, M.D.; Lee, B.E.; Acosta, N.; Bautista, M.; Hubert, C.R.J.; Hrudey, S.E.; Frankowski, K.; Pang, X.-L. Wastewater-Based Surveillance as a Tool for Public Health Action: SARS-CoV-2 and Beyond. Clin. Microbiol. Rev. 2024, 37, e0010322. [Google Scholar] [CrossRef] [PubMed]
- Carmo Dos Santos, M.; Cerqueira Silva, A.C.; Dos Reis Teixeira, C.; Pinheiro Macedo Prazeres, F.; Fernandes Dos Santos, R.; de Araújo Rolo, C.; de Souza Santos, E.; Santos da Fonseca, M.; Oliveira Valente, C.; Saraiva Hodel, K.V.; et al. Wastewater Surveillance for Viral Pathogens: A Tool for Public Health. Heliyon 2024, 10, e33873. [Google Scholar] [CrossRef] [PubMed]
- World Health Organization. Environmental Surveillance for SARS-CoV-2 to Complement Other Public Health Surveillance. Available online: https://www.who.int/publications/i/item/9789240080638 (accessed on 12 September 2024).
- World Health Organization. Global Polio Eradication Initiative Field Guidance for the Implementation of Environmental Surveillance for Poliovirus; World Health Organization: Geneva, Switzerland, 2023. [Google Scholar]
- Choi, P.M.; Tscharke, B.J.; Donner, E.; Grant, S.C.; Kaserzon, S.L.; Mackie, R.; O’Malley, E.; Crosbie, N.D.; Thomas, K.V.; Mueller, J.F. Wastewater-Based Epidemiology Biomarkers: Past, Present and Future. TrAC Trends Anal. Chem. 2018, 105, 453–469. [Google Scholar] [CrossRef]
- Lazuka, A.; Arnal, C.; Soyeux, E.; Sampson, M.; Lepeuple, A.-S.; Deleuze, Y.; Pouradier Duteil, S.; Lacroix, S. COVID-19 Wastewater Based Epidemiology: Long-Term Monitoring of 10 WWTP in France Reveals the Importance of the Sampling Context. Water Sci. Technol. 2021, 84, 1997–2013. [Google Scholar] [CrossRef]
- Sakarovitch, C.; Schlosser, O.; Courtois, S.; Proust-Lima, C.; Couallier, J.; Pétrau, A.; Litrico, X.; Loret, J.-F. Monitoring of SARS-CoV-2 in Wastewater: What Normalisation for Improved Understanding of Epidemic Trends? J. Water Health 2022, 20, 712–726. [Google Scholar] [CrossRef]
- Wurtzer, S.; Marechal, V.; Mouchel, J.M.; Maday, Y.; Teyssou, R.; Richard, E.; Almayrac, J.L.; Moulin, L. Evaluation of Lockdown Effect on SARS-CoV-2 Dynamics through Viral Genome Quantification in Waste Water, Greater Paris, France, 5 March to 23 April 2020. Eurosurveillance 2020, 25, 2000776. [Google Scholar] [CrossRef] [PubMed]
- Wurtzer, S.; Waldman, P.; Levert, M.; Cluzel, N.; Almayrac, J.L.; Charpentier, C.; Masnada, S.; Gillon-Ritz, M.; Mouchel, J.M.; Maday, Y.; et al. SARS-CoV-2 Genome Quantification in Wastewaters at Regional and City Scale Allows Precise Monitoring of the Whole Outbreaks Dynamics and Variants Spreading in the Population. Sci. Total Environ. 2022, 810, 152213. [Google Scholar] [CrossRef]
- European Commission. Commission Recommendation (EU) 2021/472 of 17 March 2021 on a Common Approach to Establish a Systematic Surveillance of SARS-CoV-2 and Its Variants in Wastewaters in the EU; European Commission: Luxembourg, 2021; Volume 98. [Google Scholar]
- M’ikanatha, N.M.; Iskander, J.K. Concepts and Methods in Infectious Diseases Surveillance; John Wiley & Sons: Hoboken, NJ, USA, 2016; Volume 37. [Google Scholar]
- Hemalatha, M.; Kiran, U.; Kuncha, S.K.; Kopperi, H.; Gokulan, C.G.; Mohan, S.V.; Mishra, R.K. Surveillance of SARS-CoV-2 Spread Using Wastewater-Based Epidemiology: Comprehensive Study. Sci. Total Environ. 2021, 768, 144704. [Google Scholar] [CrossRef] [PubMed]
- Definition—Urban Unit|Insee. Available online: https://www.insee.fr/en/metadonnees/definition/c1501 (accessed on 22 September 2024).
- European Environment Agency Population Equivalent. Available online: https://www.eea.europa.eu/help/glossary/eea-glossary/population-equivalent (accessed on 4 December 2024).
- Ministre de la Transition Écologique. Ministre des solidarités et de la santé Arrêté du 21/07/15 relatif aux systèmes d’assainissement collectif et aux installations d’assainissement non collectif, à l’exception des installations d’assainissement non collectif recevant une charge brute de pollution organique inférieure ou égale à 1,2 kg/j de DBO5 | AIDA.; Vol. L. 2224-8; L. 2224-10; R. 2224-6 à R. 2224-17; L. 214-1; R. 214-1. Available online: https://aida.ineris.fr/reglementation/arrete-210715-relatif-systemes-dassainissement-collectif-installations (accessed on 24 January 2024).
- National Academies of Sciences, Engineering, and Medicine. Wastewater-Based Disease Surveillance for Public Health Action; National Academies Press: Washington, DC, USA, 2023; ISBN 978-0-309-69551-0. [Google Scholar]
- Robins, K.; Leonard, A.F.C.; Farkas, K.; Graham, D.W.; Jones, D.L.; Kasprzyk-Hordern, B.; Bunce, J.T.; Grimsley, J.M.S.; Wade, M.J.; Zealand, A.M.; et al. Research Needs for Optimising Wastewater-Based Epidemiology Monitoring for Public Health Protection. J. Water Health 2022, 20, 1284–1313. [Google Scholar] [CrossRef] [PubMed]
- Bivins, A.; North, D.; Wu, Z.; Shaffer, M.; Ahmed, W.; Bibby, K. Within- and between-Day Variability of SARS-CoV-2 RNA in Municipal Wastewater during Periods of Varying COVID-19 Prevalence and Positivity. ACS EST Water 2021, 1, 2097–2108. [Google Scholar] [CrossRef]
- Ahmed, W.; Bivins, A.; Bertsch, P.M.; Bibby, K.; Gyawali, P.; Sherchan, S.P.; Simpson, S.L.; Thomas, K.V.; Verhagen, R.; Kitajima, M.; et al. Intraday Variability of Indicator and Pathogenic Viruses in 1-h and 24-h Composite Wastewater Samples: Implications for Wastewater-Based Epidemiology. Environ. Res. 2021, 193, 110531. [Google Scholar] [CrossRef] [PubMed]
- Medema, G.; Heijnen, L.; Elsinga, G.; Italiaander, R.; Brouwer, A. Presence of SARS-Coronavirus-2 RNA in Sewage and Correlation with Reported COVID-19 Prevalence in the Early Stage of the Epidemic in The Netherlands. Environ. Sci. Technol. Lett. 2020, 7, 511–516. [Google Scholar] [CrossRef] [PubMed]
- Moulin, L.; Boni, M.; Cluzel, N.; Gary, P.; Le Guyader, S.; Levert, M.; Maday, Y.; Marechal, V.; Mouchel, J.-M.; Wang, S. L’épidémiologie Basée Sur Les Eaux Usées, Un Outil Innovant Pour Le Suivi Sanitaire Des Populations: L’exemple Du Réseau Obépine, Sentinelle de l’épidémie de Covid-19, Wastewater-Based Epidemiology, an Innovative Tool for Population Health Monitoring: Example of the Obépine Network, Sentinel of the COVID-19 Outbreak. Tech. Sci. Méthodes 2021, 21–30. [Google Scholar] [CrossRef]
- Cluzel, N.; Courbariaux, M.; Wang, S.; Moulin, L.; Wurtzer, S.; Bertrand, I.; Laurent, K.; Monfort, P.; Gantzer, C.; Guyader, S.L.; et al. A Nationwide Indicator to Smooth and Normalize Heterogeneous SARS-CoV-2 RNA Data in Wastewater. Environ. Int. 2022, 158, 106998. [Google Scholar] [CrossRef] [PubMed]
- Feng, S.; Roguet, A.; McClary-Gutierrez, J.S.; Newton, R.J.; Kloczko, N.; Meiman, J.G.; McLellan, S.L. Evaluation of Sampling, Analysis, and Normalization Methods for SARS-CoV-2 Concentrations in Wastewater to Assess COVID-19 Burdens in Wisconsin Communities. ACS EST Water 2021, 1, 1955–1965. [Google Scholar] [CrossRef]
- Huisman, J.S.; Scire, J.; Caduff, L.; Fernandez-Cassi, X.; Ganesanandamoorthy, P.; Kull, A.; Scheidegger, A.; Stachler, E.; Boehm, A.B.; Hughes, B.; et al. Wastewater-Based Estimation of the Effective Reproductive Number of SARS-CoV-2. Environ. Health Perspect. 2022, 130, 57011. [Google Scholar] [CrossRef] [PubMed]
- Hewitt, J.; Trowsdale, S.; Armstrong, B.A.; Chapman, J.R.; Carter, K.M.; Croucher, D.M.; Trent, C.R.; Sim, R.E.; Gilpin, B.J. Sensitivity of Wastewater-Based Epidemiology for Detection of SARS-CoV-2 RNA in a Low Prevalence Setting. Water Res. 2022, 211, 118032. [Google Scholar] [CrossRef]
- Maida, C.M.; Amodio, E.; Mazzucco, W.; La Rosa, G.; Lucentini, L.; Suffredini, E.; Palermo, M.; Andolina, G.; Iaia, F.R.; Merlo, F.; et al. Wastewater-Based Epidemiology for Early Warning of SARS-COV-2 Circulation: A Pilot Study Conducted in Sicily, Italy. Int. J. Hyg. Environ. Health 2022, 242, 113948. [Google Scholar] [CrossRef] [PubMed]
- Holst, M.M.; Person, J.; Jennings, W.; Welsh, R.M.; Focazio, M.J.; Bradley, P.M.; Schill, W.B.; Kirby, A.E.; Marsh, Z.A. Rapid Implementation of High-Frequency Wastewater Surveillance of SARS-CoV-2. ACS EST Water 2022, 2, 2201–2210. [Google Scholar] [CrossRef] [PubMed]
- World Health Organization. Environmental Surveillance for SARS-COV-2 to Complement Public Health Surveillance—Interim Guidance. Available online: https://www.who.int/publications/i/item/WHO-HEP-ECH-WSH-2022.1 (accessed on 3 October 2024).
- A New Role for ANSES in Monitoring SARS-CoV-2 in Wastewater. Available online: https://www.anses.fr/en/content/new-role-anses-monitoring-sars-cov-2-wastewater (accessed on 17 October 2024).
- Xagoraraki, I.; O’Brien, E. Wastewater-Based Epidemiology for Early Detection of Viral Outbreaks. In Women in Water Quality: Investigations by Prominent Female Engineers; O’Bannon, D.J., Ed.; Women in Engineering and Science; Springer International Publishing: Cham, Switzerland, 2020; pp. 75–97. ISBN 978-3-030-17819-2. [Google Scholar]
- Rainey, A.L.; Liang, S.; Bisesi, J.H.; Sabo-Attwood, T.; Maurelli, A.T. A Multistate Assessment of Population Normalization Factors for Wastewater-Based Epidemiology of COVID-19. PLoS ONE 2023, 18, e0284370. [Google Scholar] [CrossRef]
- Oloye, F.F.; Xie, Y.; Challis, J.K.; Femi-Oloye, O.P.; Brinkmann, M.; McPhedran, K.N.; Jones, P.D.; Servos, M.R.; Giesy, J.P. Understanding Common Population Markers for SARS-CoV-2 RNA Normalization in Wastewater—A Review. Chemosphere 2023, 333, 138682. [Google Scholar] [CrossRef]
- Been, F.; Rossi, L.; Ort, C.; Rudaz, S.; Delémont, O.; Esseiva, P. Population Normalization with Ammonium in Wastewater-Based Epidemiology: Application to Illicit Drug Monitoring. Environ. Sci. Technol. 2014, 48, 8162–8169. [Google Scholar] [CrossRef] [PubMed]
- Isaksson, F.; Lundy, L.; Hedström, A.; Székely, A.J.; Mohamed, N. Evaluating the Use of Alternative Normalization Approaches on SARS-CoV-2 Concentrations in Wastewater: Experiences from Two Catchments in Northern Sweden. Environments 2022, 9, 39. [Google Scholar] [CrossRef]
- D’Aoust, P.M.; Mercier, E.; Montpetit, D.; Jia, J.-J.; Alexandrov, I.; Neault, N.; Baig, A.T.; Mayne, J.; Zhang, X.; Alain, T.; et al. Quantitative Analysis of SARS-CoV-2 RNA from Wastewater Solids in Communities with Low COVID-19 Incidence and Prevalence. Water Res. 2021, 188, 116560. [Google Scholar] [CrossRef]
- Baz-Lomba, J.A.; Ruscio, F.D.; Amador, A.; Reid, M.; Thomas, K.V. Assessing Alternative Population Size Proxies in a Wastewater Catchment Area Using Mobile Device Data. Environ. Sci. Technol. 2019, 53, 1994–2001. [Google Scholar] [CrossRef]
- Sweetapple, C.; Wade, M.J.; Melville-Shreeve, P.; Chen, A.S.; Lilley, C.; Irving, J.; Grimsley, J.M.S.; Bunce, J.T. Dynamic Population Normalisation in Wastewater-Based Epidemiology for Improved Understanding of the SARS-CoV-2 Prevalence: A Multi-Site Study. J. Water Health 2023, 21, 625–642. [Google Scholar] [CrossRef] [PubMed]
- Langeveld, J.; Schilperoort, R.; Heijnen, L.; Elsinga, G.; Schapendonk, C.E.M.; Fanoy, E.; de Schepper, E.I.T.; Koopmans, M.P.G.; de Graaf, M.; Medema, G. Normalisation of SARS-CoV-2 Concentrations in Wastewater: The Use of Flow, Electrical Conductivity and crAssphage. Sci. Total Environ. 2023, 865, 161196. [Google Scholar] [CrossRef] [PubMed]
- Boogaerts, T.; Van Wichelen, N.; Quireyns, M.; Burgard, D.; Bijlsma, L.; Delputte, P.; Gys, C.; Covaci, A.; van Nuijs, A.L.N. Current State and Future Perspectives on de Facto Population Markers for Normalization in Wastewater-Based Epidemiology: A Systematic Literature Review. Sci. Total Environ. 2024, 935, 173223. [Google Scholar] [CrossRef]
- Santé Publique France Réseau OSCOUR®—Organisation de la Surveillance Coordonnée des Urgences. Available online: https://www.santepubliquefrance.fr/surveillance-syndromique-sursaud-R/reseau-oscour-R-organisation-de-la-surveillance-coordonnee-des-urgences (accessed on 18 November 2024).
- Santé Publique France OLD Taux D’incidence de L’épidémie de COVID-19 (SI-DEP). Available online: https://www.data.gouv.fr/fr/datasets/old-taux-dincidence-de-lepidemie-de-covid-19/ (accessed on 18 November 2024).
- Ministère de la Santé et de l’Accès aux Soins COVID-19: La Prise en Charge des Tests de Dépistage Évolue le 1er mars 2023 | Santé.fr. Available online: https://sante.gouv.fr/actualites/presse/communiques-de-presse/article/evolution-de-la-prise-en-charge-des-tests-de-depistage-du-covid-19-a-compter-du (accessed on 29 October 2024).
- Grassly, N.C.; Shaw, A.G.; Owusu, M. Global Wastewater Surveillance for Pathogens with Pandemic Potential: Opportunities and Challenges. Lancet Microbe 2024, 6, 100939. [Google Scholar] [CrossRef]
- European Commission Urban Wastewater. Available online: https://environment.ec.europa.eu/topics/water/urban-wastewater_en (accessed on 18 November 2024).
- Toro, L.; de Valk, H.; Zanetti, L.; Huot, C.; Tarantola, A.; Fournet, N.; Moulin, L.; Atoui, A.; Gassilloud, B.; Mouly, D.; et al. Pathogen Prioritisation for Wastewater Surveillance Ahead of the Paris 2024 Olympic and Paralympic Games, France. Eurosurveillance 2024, 29, 2400231. [Google Scholar] [CrossRef] [PubMed]
- Wade, M.J.; Lo Jacomo, A.; Armenise, E.; Brown, M.R.; Bunce, J.T.; Cameron, G.J.; Fang, Z.; Farkas, K.; Gilpin, D.F.; Graham, D.W.; et al. Understanding and Managing Uncertainty and Variability for Wastewater Monitoring beyond the Pandemic: Lessons Learned from the United Kingdom National COVID-19 Surveillance Programmes. J. Hazard. Mater. 2022, 424, 127456. [Google Scholar] [CrossRef]
- Hrudey, S.E.; Bischel, H.N.; Charrois, J.; Chik, A.H.S.; Conant, B.; Delatolla, R.; Dorner, S.; Graber, T.E.; Hubert, C.; Isaac-Renton, J.; et al. Wastewater Surveillance for SARS-CoV-2 RNA in Canada. Facets 2022, 7, 1493–1597. [Google Scholar] [CrossRef]







Disclaimer/Publisher’s Note: The statements, opinions and data contained in all publications are solely those of the individual author(s) and contributor(s) and not of MDPI and/or the editor(s). MDPI and/or the editor(s) disclaim responsibility for any injury to people or property resulting from any ideas, methods, instructions or products referred to in the content. |
© 2025 by the authors. Licensee MDPI, Basel, Switzerland. This article is an open access article distributed under the terms and conditions of the Creative Commons Attribution (CC BY) license (https://creativecommons.org/licenses/by/4.0/).
Share and Cite
Jourdain, F.; Toro, L.; Senta-Loÿs, Z.; Deryene, M.; Mokni, W.; Azevedo Da Graça, T.; Le Strat, Y.; Rahali, S.; Yamada, A.; Maisa, A.; et al. Wastewater-Based Epidemiological Surveillance in France: The SUM’EAU Network. Microorganisms 2025, 13, 281. https://doi.org/10.3390/microorganisms13020281
Jourdain F, Toro L, Senta-Loÿs Z, Deryene M, Mokni W, Azevedo Da Graça T, Le Strat Y, Rahali S, Yamada A, Maisa A, et al. Wastewater-Based Epidemiological Surveillance in France: The SUM’EAU Network. Microorganisms. 2025; 13(2):281. https://doi.org/10.3390/microorganisms13020281
Chicago/Turabian StyleJourdain, Frédéric, Laila Toro, Zoé Senta-Loÿs, Marilyne Deryene, Walid Mokni, Tess Azevedo Da Graça, Yann Le Strat, Sofiane Rahali, Ami Yamada, Anna Maisa, and et al. 2025. "Wastewater-Based Epidemiological Surveillance in France: The SUM’EAU Network" Microorganisms 13, no. 2: 281. https://doi.org/10.3390/microorganisms13020281
APA StyleJourdain, F., Toro, L., Senta-Loÿs, Z., Deryene, M., Mokni, W., Azevedo Da Graça, T., Le Strat, Y., Rahali, S., Yamada, A., Maisa, A., Pretet, M., Sudour, J., Cordevant, C., Chesnot, T., Roman, V., Wilhelm, A., Gassilloud, B., & Mouly, D. (2025). Wastewater-Based Epidemiological Surveillance in France: The SUM’EAU Network. Microorganisms, 13(2), 281. https://doi.org/10.3390/microorganisms13020281

