Exploratory Temporal and Evolutionary Insights into the Filoviridae Family Through Multiprotein Phylogeny
Abstract
1. Introduction
2. Materials and Methods
3. Results
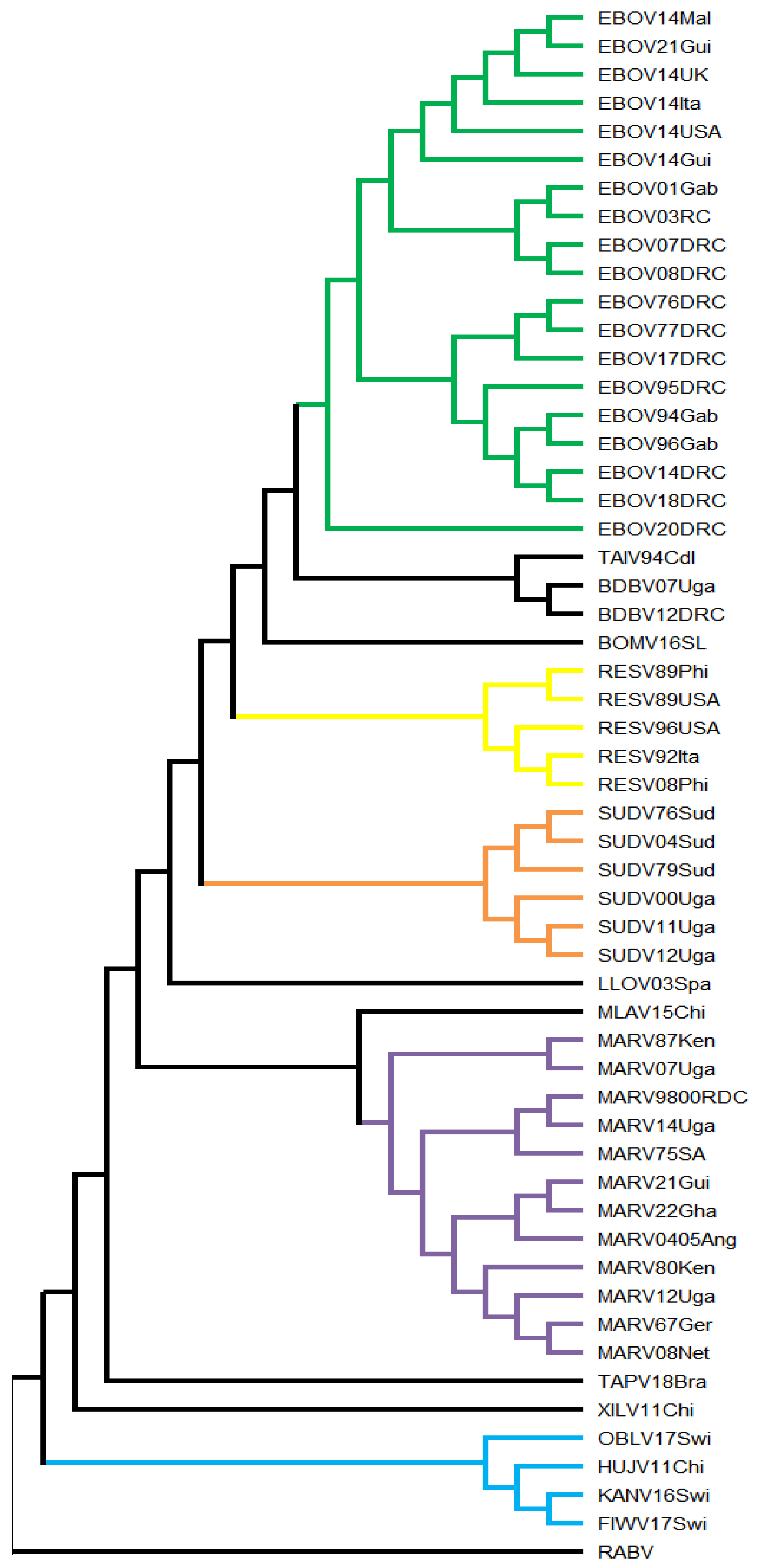
3.1. Proteome Phase (Table S1: Experimental Phases, Proteome Spreadsheet)
3.2. GP Phase (Table S1: Experimental Phases, GP Spreadsheet)
3.3. L Phase (Table S1: Experimental Phases, L Spreadsheet)
3.4. NP Phase (Table S1: Experimental Phases, NP Spreadsheet)
3.5. VP24 Phase (Table S1: Experimental Phases, VP24 Spreadsheet)
3.6. VP30 Phase (Table S1: Experimental Phases, VP30 Spreadsheet)
3.7. VP35 Phase (Table S1: Experimental Phases, VP35 Spreadsheet)
3.8. VP40 Phase (Table S1: Experimental Phases, VP40 Spreadsheet)
4. Discussion
4.1. Proteome Phase
4.2. GP Phase
4.3. L Phase
4.4. NP Phase
4.5. VP24 Phase
4.6. VP30 Phase
4.7. VP35 Phase
4.8. VP40 Phase
5. Conclusions
Supplementary Materials
Author Contributions
Funding
Institutional Review Board Statement
Informed Consent Statement
Data Availability Statement
Acknowledgments
Conflicts of Interest
References
- Kuhn, J.H.; Amarasinghe, G.K.; Perry, D.L. Filoviridae. In Fields Virology: Emerging Viruses, 7th ed.; Howley, P.M., Knipe, D.M., Whelan, S.P.J., Cohen, J.I., Damania, B., Enquist, L., Freed, E.O., Eds.; Wolters Kluwer: Philadelphia, PA, USA, 2021; Volume 1, pp. 449–503. [Google Scholar]
- Siegert, R.; Shu, H.L.; Slenczka, W.; Peters, D.; Müller, G. Zur Ätiologie einer unbekannten, von Affen ausgegangenen menschlichen Infektionskrankheit. DMW-Dtsch. Med. Wochenschr. 1967, 92, 2341–2343. [Google Scholar] [CrossRef]
- Biedenkopf, N.; Bukreyev, A.; Chandran, K.; Di Paola, N.; Formenty, P.B.H.; Griffiths, A.; Hume, A.J.; Mühlberger, E.; Netesov, S.V.; Palacios, G.; et al. ICTV Virus Taxonomy Profile: Filoviridae 2024. J. Gen. Virol. 2024, 105, 001955. [Google Scholar] [CrossRef] [PubMed]
- Haddock, E.; Saturday, G.; Feldmann, F.; Feldmann, H. Reston virus causes severe respiratory disease in young domestic pigs. Proc. Natl. Acad. Sci. USA 2021, 118, e2015657118. [Google Scholar] [CrossRef]
- Negredo, A.; Palacios, G.; Vázquez-Morón, S.; González, F.; Dopazo, H.; Molero, F.; Juste, J.; Quetglas, J.; Savji, N.; Martínez, M.C.; et al. Discovery of an Ebolavirus-Like Filovirus in Europe. PLoS Pathog. 2011, 7, e1002304. [Google Scholar] [CrossRef]
- Yang, X.-L.; Tan, C.W.; Anderson, D.E.; Jiang, R.-D.; Li, B.; Zhang, W.; Zhu, Y.; Lim, X.F.; Zhou, P.; Liu, X.-L.; et al. Characterization of a filovirus (Měnglà virus) from Rousettus bats in China. Nat. Microbiol. 2019, 4, 390–395. [Google Scholar] [CrossRef] [PubMed]
- Hierweger, M.M.; Koch, M.C.; Rupp, M.; Maes, P.; Di Paola, N.; Bruggmann, R.; Kuhn, J.H.; Schmidt-Posthaus, H.; Seuberlich, T. Novel Filoviruses, Hantavirus, and Rhabdovirus in Freshwater Fish, Switzerland, 2017. Emerg. Infect. Dis. 2021, 27, 3082–3091. [Google Scholar] [CrossRef]
- Shi, M.; Lin, X.-D.; Chen, X.; Tian, J.-H.; Chen, L.-J.; Li, K.; Wang, W.; Eden, J.-S.; Shen, J.-J.; Liu, L.; et al. The evolutionary history of vertebrate RNA viruses. Nature 2018, 556, 197–202. [Google Scholar] [CrossRef] [PubMed]
- Horie, M. Identification of a novel filovirus in a common lancehead (Bothrops atrox (Linnaeus, 1758)). J. Vet. Med. Sci. 2021, 83, 1485–1488. [Google Scholar] [CrossRef]
- Lefkowitz, E.J.; Dempsey, D.M.; Hendrickson, R.C.; Orton, R.J.; Siddell, S.G.; Smith, D.B. Virus taxonomy: The database of the International Committee on Taxonomy of Viruses (ICTV). Nucleic Acids Res. 2018, 46, D708–D717. [Google Scholar] [CrossRef]
- NCBI Virus. Bethesda (MD): National Library of Medicine (US), National Center for Biotechnology Information. 2004. Available online: https://www.ncbi.nlm.nih.gov/labs/virus/vssi/#/ (accessed on 22 May 2025).
- Kumar, S.; Stecher, G.; Suleski, M.; Sanderford, M.; Sharma, S.; Tamura, K. MEGA12: Molecular Evolutionary Genetic Analysis Version 12 for Adaptive and Green Computing. Mol. Biol. Evol. 2024, 41, msae263. [Google Scholar] [CrossRef]
- CDC. Atlanta (US), Centers for Disease Control and Prevention. 2024. Available online: https://www.cdc.gov/ebola/outbreaks/index.html#cdc_listing_res-cases-and-outbreaks-of-ebola-disease-by-year (accessed on 22 May 2025).
- CDC. Atlanta (US), Centers for Disease Control and Prevention. 2025. Available online: https://www.cdc.gov/marburg/outbreaks/?CDC_AAref_Val=https://www.cdc.gov/vhf/marburg/outbreaks/chronology.html (accessed on 22 May 2025).
- OpenAI. ChatGPT, versão GPT-5; OpenAI: São Francisco, CA, USA, 2025. Available online: https://chat.openai.com/ (accessed on 15 August 2025).
- IBM. SPSS Statistics for Windows. Available online: https://www.ibm.com/br-pt (accessed on 15 August 2025).
- Susko, E.; Field, C.; Blouin, C.; Roger, A.J. Estimation of Rates-Across-Sites Distributions in Phylogenetic Substitution Models. Syst. Biol. 2003, 52, 594–603. [Google Scholar] [CrossRef]
- Koonin, E.V.; Krupovic, M. Evolution of Viral Proteins. In Fields Virology: Fundamentals, 7th ed.; Howley, P.M., Knipe, D.M., Whelan, S.P.J., Cohen, J.I., Damania, B., Enquist, L., Freed, E.O., Eds.; Wolters Kluwer: Philadelphia, PA, USA, 2024; Volume 4, pp. 312–332. [Google Scholar]
- Felsenstein, J. Confidence Limits on Phylogenies: An Approach Using the Bootstrap. Evolution 1985, 39, 783–791. [Google Scholar] [CrossRef] [PubMed]
- Hillis, D.M.; BULL, J.J. An Empirical Test of Bootstrapping as a Method for Assessing Confidence in Phylogenetic Analysis. Syst. Biol. 1993, 42, 182–192. [Google Scholar] [CrossRef]
- Le Guenno, B.; Formenty, P.; Wyers, M.; Gounon, P.; Walker, F.; Boesch, C. Isolation and partial characterisation of a new strain of Ebola virus. Lancet 1995, 345, 1271–1274. [Google Scholar] [CrossRef]
- Formenty, P.; Boesch, C.; Wyers, M.; Steiner, C.; Donati, F.; Dind, F.; Walker, F.; Le Guenno, B. Ebola Virus Outbreak among Wild Chimpanzees Living in a Rain Forest of Cote d’Ivoire. J. Infect. Dis. 1999, 179, S120–S126. [Google Scholar] [CrossRef]
- MacNeil, A.; Farnon, E.C.; Wamala, J.F.; Okware, S.; Cannon, D.L.; Reed, Z.; Towner, J.S.; Tappero, J.W.; Lutwama, J.; Downing, R.; et al. Proportion of Deaths and Clinical Features in Bundibugyo Ebola Virus Infection, Uganda. Emerg. Infect. Dis. 2010, 16, 1969–1972. [Google Scholar] [CrossRef]
- Goldstein, T.; Anthony, S.J.; Gbakima, A.; Bird, B.H.; Bangura, J.; Tremeau-Bravard, A.; Belaganahalli, M.N.; Wells, H.L.; Dhanota, J.K.; Liang, E.; et al. The discovery of Bombali virus adds further support for bats as hosts of ebolaviruses. Nat. Microbiol. 2018, 3, 1084–1089. [Google Scholar] [CrossRef]
- Geisbert, T.W.; Jahrling, P.B. Use of immunoelectron microscopy to show Ebola virus during the 1989 United States epizootic. J. Clin. Pathol. 1990, 43, 813–816. [Google Scholar] [CrossRef]
- Miranda, M.E.; Ksiazek, T.G.; Retuya, T.J.; Khan, A.S.; Sanchez, A.; Fulhorst, C.F.; Rollin, P.E.; Calaor, A.B.; Manalo, D.L.; Roces, M.C.; et al. Epidemiology of Ebola (Subtype Reston) Virus in the Philippines, 1996. J. Infect. Dis. 1999, 179, S115–S119. [Google Scholar] [CrossRef] [PubMed]
- Barrette, R.W.; Metwally, S.A.; Rowland, J.M.; Xu, L.; Zaki, S.R.; Nichol, S.T.; Rollin, P.E.; Towner, J.S.; Shieh, W.-J.; Batten, B.; et al. Discovery of Swine as a Host for the Reston ebolavirus. Science 2009, 325, 204–206. [Google Scholar] [CrossRef] [PubMed]
- Jayme, S.I.; Field, H.E.; de Jong, C.; Olival, K.J.; Marsh, G.; Tagtag, A.M.; Hughes, T.; Bucad, A.C.; Barr, J.; Azul, R.R.; et al. Molecular evidence of Ebola Reston virus infection in Philippine bats. Virol. J. 2015, 12, 107. [Google Scholar] [CrossRef]
- Albariño, C.G.; Wiggleton Guerrero, L.; Jenks, H.M.; Chakrabarti, A.K.; Ksiazek, T.G.; Rollin, P.E.; Nichol, S.T. Insights into Reston virus spillovers and adaption from virus whole genome sequences. PLoS ONE 2017, 12, e0178224. [Google Scholar] [CrossRef] [PubMed]
- Yang, X.-L.; Zhang, Y.-Z.; Jiang, R.-D.; Guo, H.; Zhang, W.; Li, B.; Wang, N.; Wang, L.; Waruhiu, C.; Zhou, J.-H.; et al. Genetically Diverse Filoviruses in Rousettus and Eonycteris spp. Bats, China, 2009 and 2015. Emerg. Infect. Dis. 2017, 23, 482–486. [Google Scholar] [CrossRef]
- Amman, B.R.; Carroll, S.A.; Reed, Z.D.; Sealy, T.K.; Balinandi, S.; Swanepoel, R.; Kemp, A.; Erickson, B.R.; Comer, J.A.; Campbell, S.; et al. Seasonal Pulses of Marburg Virus Circulation in Juvenile Rousettus aegyptiacus Bats Coincide with Periods of Increased Risk of Human Infection. PLoS Pathog. 2012, 8, e1002877. [Google Scholar] [CrossRef] [PubMed]
- Johnson, E.D.; Johnson, B.K.; Silverstein, D.; Tukei, P.; Geisbert, T.W.; Sanchez, A.N.; Jahrling, P.B. Characterization of a new Marburg virus isolated from a 1987 fatal case in Kenya. In Imported Virus Infections; Springer: Vienna, Austria, 1996; pp. 101–114. [Google Scholar] [CrossRef]
- Tajima, F. Simple methods for testing the molecular evolutionary clock hypothesis. Genetics 1993, 135, 599–607. [Google Scholar] [CrossRef] [PubMed]
- Geoghegan, J.J.; Holmes, C.E. Virus Evolution. In Fields Virology: Emerging Viruses, 7th ed.; Howley, P.M., Knipe, D.M., Whelan, S.P.J., Cohen, J.I., Damania, B., Enquist, L., Freed, E.O., Eds.; Wolters Kluwer: Philadelphia, PA, USA, 2021; Volume 1, pp. 1–29. [Google Scholar]
- Taylor, D.J.; Barnhart, M.H. Genomic transfers help to decipher the ancient evolution of filoviruses and interactions with vertebrate hosts. PLoS Pathog. 2024, 20, e1011864. [Google Scholar] [CrossRef]
- Suzuki, Y.; Gojobori, T. The origin and evolution of Ebola and Marburg viruses. Mol. Biol. Evol. 1997, 14, 800–806. [Google Scholar] [CrossRef]
- Walker, J.D.; Geissman, J.W. GSA Geologic Time Scale, v. 6.0.; Geological Society of America: Boulder, CO, USA, 2022. [CrossRef]
- Prothero, D.R.; Berggren, W.A. (Eds.) Eocene-Oligocene Climatic and Biotic Evolution; Princeton University Press: Princeton, NJ, USA, 1992; Available online: http://www.jstor.org/stable/j.ctt7zvp65 (accessed on 3 October 2025).
- Zheng, W.; Yin, G.; Sun, L.; Wei, S.; Wei, X.; Niu, B. Sedimentary systems of the Oligocene Huagang Formation in the central anticline zone of the Xihu Depression, East China Sea Shelf Basin. Energy Geosci. 2024, 5, 100150. [Google Scholar] [CrossRef]
- Stepien, C.; Behrmann-Godel, J.; Bernatchez, L. Evolutionary Relationships, Population Genetics, and Ecological and Genomic Adaptations of Perch (Perca). In Biology of Perch; CRC Press: Boca Raton, FL, USA, 2015; pp. 7–46. [Google Scholar] [CrossRef]
- Collette, B.B.; Bănărescu, P. Systematics and Zoogeography of the Fishes of the Family Percidae. J. Fish. Res. Board Can. 1977, 34, 1450–1463. [Google Scholar] [CrossRef]
- Steinthorsdottir, M.; Coxall, H.K.; de Boer, A.M.; Huber, M.; Barbolini, N.; Bradshaw, C.D.; Burls, N.J.; Feakins, S.J.; Gasson, E.; Henderiks, J.; et al. The Miocene: The Future of the Past. Paleoceanogr. Paleoclimatol. 2021, 36, e2020PA004037. [Google Scholar] [CrossRef]
- Pietsch, T.W. The Genera of Frogfishes (Family Antennariidae). Copeia 1984, 1984, 27. [Google Scholar] [CrossRef]
- Muschick, M.; Rüber, L.; Matschiner, M. Museomics reveals the phylogenetic position of an enigmatic vertebrate family (Lophiiformes: Lophichthyidae). Mol. Phylogenetics Evol. 2025, 211, 108406. [Google Scholar] [CrossRef] [PubMed]
- Hamdan, B.; Guedes, T.B.; Carrasco, P.A.; Melville, J. A complex biogeographic history of diversification in Neotropical lancehead pitvipers (Serpentes, Viperidae). Zool. Scr. 2020, 49, 145–158. [Google Scholar] [CrossRef]
- Hoorn, C.; Boschman, L.M.; Kukla, T.; Sciumbata, M.; Val, P. The Miocene wetland of western Amazonia and its role in Neotropical biogeography. Bot. J. Linn. Soc. 2022, 199, 25–35. [Google Scholar] [CrossRef]
- Liu, M.; Shen, Y.; González-Sampériz, P.; Gil-Romera, G.; ter Braak, C.J.F.; Prentice, I.C.; Harrison, S.P. Holocene climates of the Iberian Peninsula: Pollen-based reconstructions of changes in the west–east gradient of temperature and moisture. Clim. Past 2023, 19, 803–834. [Google Scholar] [CrossRef]
- Galán, J.; López-García, J.M.; Cuenca-Bescós, G.; Sevilla, P. The Quaternary record of fossil bats in the Iberian Peninsula and the Balearic Islands: Palaeobiogeographical changes and palaeoenvironmental implications. Palaeogeogr. Palaeoclimatol. Palaeoecol. 2024, 646, 112243. [Google Scholar] [CrossRef]
- Almeida, F.C.; Simmons, N.B.; Giannini, N.P. A Species-Level Phylogeny of Old World Fruit Bats with a New Higher-Level Classification of the Family Pteropodidae. Am. Mus. Novit. 2020, 2020, 1–24. [Google Scholar] [CrossRef]
- Lučan, R.K.; Bartonička, T.; Jedlička, P.; Řeřucha, Š.; Šálek, M.; Čížek, M.; Nicolaou, H.; Horáček, I. Spatial activity and feeding ecology of the endangered northern population of the Egyptian fruit bat (Rousettus aegyptiacus). J. Mammal. 2016, 97, 815–822. [Google Scholar] [CrossRef]
- Korine, C.; Izhaki, I.; Arad, Z. Is the Egyptian fruit-bat Rousettus aegyptiacus a pest in Israel? An analysis of the bat’s diet and implications for its conservation. Biol. Conserv. 1999, 88, 301–306. [Google Scholar] [CrossRef]
- Egert-Berg, K.; Handel, M.; Goldshtein, A.; Eitan, O.; Borissov, I.; Yovel, Y. Fruit bats adjust their foraging strategies to urban environments to diversify their diet. BMC Biol. 2021, 19, 123. [Google Scholar] [CrossRef]
- Ramanantsalama, R.V.; Goodman, S.M.; Dietrich, M.; Lebarbenchon, C. Interaction between Old World fruit bats and humans: From large scale ecosystem services to zoonotic diseases. Acta Trop. 2022, 231, 106462. [Google Scholar] [CrossRef]
- Wilkinson, H.; Turner, D. (Eds.) Bronze Age China. In Smithsonian History of the World Map by Map, 2nd ed.; Dorling Kindersley Limited DK: New York, NY, USA, 2023; pp. 42–43. [Google Scholar]
- Lyons, M.; Kiwanuka, M.; Semakula, M.; Kokole, O.H.; Ingham, K. Uganda. Encyclopedia Britannica, 13 Auguest 2025. Available online: https://www.britannica.com/place/Uganda (accessed on 14 August 2025).
- Wilkinson, H.; Turner, D. (Eds.) The New Imperialism. In Smithsonian History of the World Map by Map, 2nd ed.; Dorling Kindersley Limited DK: New York, NY, USA, 2023; pp. 248–249. [Google Scholar]
- Hilson, G. Harvesting mineral riches: 1000 years of gold mining in Ghana. Resour. Policy 2002, 28, 13–26. [Google Scholar] [CrossRef]
- Wilkinson, H.; Turner, D. (Eds.) African Peoples and Empires. In Smithsonian History of the World Map by Map, 2nd ed.; Dorling Kindersley Limited DK: New York, NY, USA, 2023; pp. 140–141. [Google Scholar]
- Google MAPS. Distância da Nigéria à Costa do Marfim. Available online: https://www.google.com/search?q=distancia+entre+nigéria+e+costa+do+marfim (accessed on 14 August 2025).
- Fegley, R. Rise of Buganda. EBSCO Research Starters. 2022. Available online: https://www.ebsco.com/research-starters/history/rise-buganda (accessed on 14 August 2025).
- Oslisly, R.; White, L.; Bentaleb, I.; Favier, C.; Fontugne, M.; Gillet, J.-F.; Sebag, D. Climatic and cultural changes in the west Congo Basin forests over the past 5000 years. Philos. Trans. R. Soc. B Biol. Sci. 2013, 368, 20120304. [Google Scholar] [CrossRef] [PubMed]
- Myers, N. Environmental Degradation and Some Economic Consequences in the Philippines. Environ. Conserv. 1988, 15, 205–214. [Google Scholar] [CrossRef]
- De Haas, M. Measuring rural welfare in colonial Africa: Did Uganda’s smallholders thrive? Econ. Hist. Rev. 2017, 70, 605–631. [Google Scholar] [CrossRef]
- WHO. Ebola haemorrhagic fever in Sudan, 1976. Report of a WHO/International Study Team. Bull. World Health Organ. 1978, 56, 247–270. [Google Scholar]
- Gahan, W. Exploration of Africa’s Congo Basin. EBSCO Research Starters. 2023. Available online: https://www.ebsco.com/research-starters/history/exploration-africas-congo-basin (accessed on 15 August 2025).
- Ndonfack, K.I.A.; Yang, Z.; Zhang, J.; Whattam, S.A.; Xie, Y. Geology, geochemistry, and exploration of the Central African Copperbelt: A review. Int. Geol. Rev. 2025, 67, 1098–1131. [Google Scholar] [CrossRef]
- Wilkinson, H.; Turner, D. (Eds.) Decolonization of Africa. In Smithsonian History of the World Map by Map, 2nd ed.; Dorling Kindersley Limited DK: New York, NY, USA, 2023; pp. 328–329. [Google Scholar]
- Benjamini, Y.; Hochberg, Y. Controlling the False Discovery Rate: A Practical and Powerful Approach to Multiple Testing. J. R. Stat. Soc. Ser. B Stat. Methodol. 1995, 57, 289–300. [Google Scholar] [CrossRef]
- Bodmer, B.S.; Breithaupt, A.; Heung, M.; Brunetti, J.E.; Henkel, C.; Müller-Guhl, J.; Rodríguez, E.; Wendt, L.; Winter, S.L.; Vallbracht, M.; et al. In vivo characterization of the novel ebolavirus Bombali virus suggests a low pathogenic potential for humans. Emerg. Microbes Infect. 2023, 12, 2164216. [Google Scholar] [CrossRef]
- Jones, D.T.; Taylor, W.R.; Thornton, J.M. The rapid generation of mutation data matrices from protein sequences. Bioinformatics 1992, 8, 275–282. [Google Scholar] [CrossRef] [PubMed]
- Pontremoli, C.; Forni, D.; Cagliani, R.; Filippi, G.; De Gioia, L.; Pozzoli, U.; Clerici, M.; Sironi, M. Positive Selection Drives Evolution at the Host–Filovirus Interaction Surface. Mol. Biol. Evol. 2016, 33, 2836–2847. [Google Scholar] [CrossRef]
- King, L.B.; West, B.R.; Schendel, S.L.; Saphire, E.O. The structural basis for filovirus neutralization by monoclonal antibodies. Curr. Opin. Immunol. 2018, 53, 196–202. [Google Scholar] [CrossRef]
- Koonin, E.V.; Senkevich, T.G.; Dolja, V.V. The ancient Virus World and evolution of cells. Biol. Direct 2006, 1, 29. [Google Scholar] [CrossRef]
- Te Velthuis, A.J.W.; Grimes, J.M.; Fodor, E. Structural insights into RNA polymerases of negative-sense RNA viruses. Nat. Rev. Microbiol. 2021, 19, 303–318. [Google Scholar] [CrossRef]
- Peng, Q.; Yuan, B.; Cheng, J.; Wang, M.; Gao, S.; Bai, S.; Zhao, X.; Qi, J.; Gao, G.F.; Shi, Y. Molecular mechanism of de novo replication by the Ebola virus polymerase. Nature 2023, 622, 603–610. [Google Scholar] [CrossRef]
- Som, A. Causes, consequences and solutions of phylogenetic incongruence. Brief. Bioinform. 2015, 16, 536–548. [Google Scholar] [CrossRef]
- Watanabe, T.; Nakata, S.; Horiike, T. Influence of long-branch bias on phylogenetic analysis. Genes Genet. Syst. 2025, 100, 24–00151. [Google Scholar] [CrossRef]
- Groseth, A.; Charton, J.E.; Sauerborn, M.; Feldmann, F.; Jones, S.M.; Hoenen, T.; Feldmann, H. The Ebola virus ribonucleoprotein complex: A novel VP30–L interaction identified. Virus Res. 2009, 140, 8–14. [Google Scholar] [CrossRef] [PubMed]
- Landeras-Bueno, S.; Oda, S.-I.; Norris, M.J.; Salie, Z.L.; Guenaga, J.; Wyatt, R.T.; Saphire, E.O. Sudan Ebolavirus VP35-NP Crystal Structure Reveals a Potential Target for Pan-Filovirus Treatment. MBio 2019, 10, 10-1128. [Google Scholar] [CrossRef] [PubMed]
- Mateo, M.; Reid, S.P.; Leung, L.W.; Basler, C.F.; Volchkov, V.E. Ebolavirus VP24 Binding to Karyopherins Is Required for Inhibition of Interferon Signaling. J. Virol. 2010, 84, 1169–1175. [Google Scholar] [CrossRef] [PubMed]
- Edwards, M.R.; Johnson, B.; Mire, C.E.; Xu, W.; Shabman, R.S.; Speller, L.N.; Leung, D.W.; Geisbert, T.W.; Amarasinghe, G.K.; Basler, C.F. The Marburg Virus VP24 Protein Interacts with Keap1 to Activate the Cytoprotective Antioxidant Response Pathway. Cell Rep. 2014, 6, 1017–1025. [Google Scholar] [CrossRef]
- Schwarz, T.M.; Edwards, M.R.; Diederichs, A.; Alinger, J.B.; Leung, D.W.; Amarasinghe, G.K.; Basler, C.F. VP24-Karyopherin Alpha Binding Affinities Differ between Ebolavirus Species, Influencing Interferon Inhibition and VP24 Stability. J. Virol. 2017, 91, 10-1128. [Google Scholar] [CrossRef] [PubMed]
- Yu, F.-F.; Zhang, Y.-B.; Liu, T.-K.; Liu, Y.; Sun, F.; Jiang, J.; Gui, J.-F. Fish virus-induced interferon exerts antiviral function through Stat1 pathway. Mol. Immunol. 2010, 47, 2330–2341. [Google Scholar] [CrossRef] [PubMed]
- Chen, S.N.; Huang, B.; Zhang, X.W.; Li, Y.; Zhao, L.J.; Li, N.; Gao, Q.; Nie, P. IFN-γ and its receptors in a reptile reveal the evolutionary conservation of type II IFNs in vertebrates. Dev. Comp. Immunol. 2013, 41, 587–596. [Google Scholar] [CrossRef]
- Banadyga, L.; Hoenen, T.; Ambroggio, X.; Dunham, E.; Groseth, A.; Ebihara, H. Ebola virus VP24 interacts with NP to facilitate nucleocapsid assembly and genome packaging. Sci. Rep. 2017, 7, 7698. [Google Scholar] [CrossRef]
- Fabozzi, G.; Nabel, C.S.; Dolan, M.A.; Sullivan, N.J. Ebolavirus Proteins Suppress the Effects of Small Interfering RNA by Direct Interaction with the Mammalian RNA Interference Pathway. J. Virol. 2011, 85, 2512–2523. [Google Scholar] [CrossRef]
- Mehedi, M.; Hoenen, T.; Robertson, S.; Ricklefs, S.; Dolan, M.A.; Taylor, T.; Falzarano, D.; Ebihara, H.; Porcella, S.F.; Feldmann, H. Ebola Virus RNA Editing Depends on the Primary Editing Site Sequence and an Upstream Secondary Structure. PLoS Pathog. 2013, 9, e1003677. [Google Scholar] [CrossRef]
- Albariño, C.G.; Uebelhoer, L.S.; Vincent, J.P.; Khristova, M.L.; Chakrabarti, A.K.; McElroy, A.; Nichol, S.T.; Towner, J.S. Development of a reverse genetics system to generate recombinant Marburg virus derived from a bat isolate. Virology 2013, 446, 230–237. [Google Scholar] [CrossRef]
- Tigabu, B.; Ramanathan, P.; Ivanov, A.; Lin, X.; Ilinykh, P.A.; Parry, C.S.; Freiberg, A.N.; Nekhai, S.; Bukreyev, A. Phosphorylated VP30 of Marburg Virus Is a Repressor of Transcription. J. Virol. 2018, 92. [Google Scholar] [CrossRef]
- Basler, C.F.; Mikulasova, A.; Martinez-Sobrido, L.; Paragas, J.; Mühlberger, E.; Bray, M.; Klenk, H.-D.; Palese, P.; García-Sastre, A. The Ebola Virus VP35 Protein Inhibits Activation of Interferon Regulatory Factor 3. J. Virol. 2003, 77, 7945–7956. [Google Scholar] [CrossRef] [PubMed]
- Feng, Z.; Cerveny, M.; Yan, Z.; He, B. The VP35 Protein of Ebola Virus Inhibits the Antiviral Effect Mediated by Double-Stranded RNA-Dependent Protein Kinase PKR. J. Virol. 2007, 81, 182–192. [Google Scholar] [CrossRef]
- Schümann, M.; Gantke, T.; Mühlberger, E. Ebola Virus VP35 Antagonizes PKR Activity through Its C-Terminal Interferon Inhibitory Domain. J. Virol. 2009, 83, 8993–8997. [Google Scholar] [CrossRef] [PubMed]
- Bornholdt, Z.A.; Noda, T.; Abelson, D.M.; Halfmann, P.; Wood, M.R.; Kawaoka, Y.; Saphire, E.O. Structural Rearrangement of Ebola Virus VP40 Begets Multiple Functions in the Virus Life Cycle. Cell 2013, 154, 763–774. [Google Scholar] [CrossRef] [PubMed]
- Xu, W.; Luthra, P.; Wu, C.; Batra, J.; Leung, D.W.; Basler, C.F.; Amarasinghe, G.K. Ebola virus VP30 and nucleoprotein interactions modulate viral RNA synthesis. Nat. Commun. 2017, 8, 15576. [Google Scholar] [CrossRef] [PubMed]
- Hoenen, T.; Jung, S.; Herwig, A.; Groseth, A.; Becker, S. Both matrix proteins of Ebola virus contribute to the regulation of viral genome replication and transcription. Virology 2010, 403, 56–66. [Google Scholar] [CrossRef]

| Species/Abbreviation | Approximate Time |
|---|---|
| Orthoebolavirus zairense/EBOV | 1937–1981 CE |
| Orthoebolavirus taiense/TAIV | 1112 CE |
| Orthoebolavirus bundibugyoense/BDBV | 1112 CE |
| Orthoebolavirus bombaliense/BOMV | 769 CE |
| Orthoebolavirus restonense/RESV | 1989 CE |
| Orthoebolavirus sudanense/SUDV | 1921 CE |
| Orthomarburgvirus marburgense/MARV | 1773–1959 CE |
| Cuevavirus lloviuense/LLOV | 3433 BCE |
| Dianlovirus menglaense/MLAV | 1569 BCE |
| Tapjovirus bothropis/TAPV | 10 MYA |
| Striavirus antennarii/XILV | 11 MYA |
| Oblavirus percae/OBLV | 32 MYA |
| Thamnovirus thamnaconi/HUJV | 32 MYA |
| Thamnovirus kanderense/KANV | 32 MYA |
| Thamnovirus percae/FIWV | 32 MYA |
Disclaimer/Publisher’s Note: The statements, opinions and data contained in all publications are solely those of the individual author(s) and contributor(s) and not of MDPI and/or the editor(s). MDPI and/or the editor(s) disclaim responsibility for any injury to people or property resulting from any ideas, methods, instructions or products referred to in the content. |
© 2025 by the authors. Licensee MDPI, Basel, Switzerland. This article is an open access article distributed under the terms and conditions of the Creative Commons Attribution (CC BY) license (https://creativecommons.org/licenses/by/4.0/).
Share and Cite
Messias, T.S.; Silva, K.C.P.; Vieira, N.A.; Querino, G.A.; Marcos, E.C.; Stefani, M.J.d.C.; Battochio, A.P.R.; Oliveira, T.M.; Vieira, I.S.; Ibanes, A.S.; et al. Exploratory Temporal and Evolutionary Insights into the Filoviridae Family Through Multiprotein Phylogeny. Microorganisms 2025, 13, 2388. https://doi.org/10.3390/microorganisms13102388
Messias TS, Silva KCP, Vieira NA, Querino GA, Marcos EC, Stefani MJdC, Battochio APR, Oliveira TM, Vieira IS, Ibanes AS, et al. Exploratory Temporal and Evolutionary Insights into the Filoviridae Family Through Multiprotein Phylogeny. Microorganisms. 2025; 13(10):2388. https://doi.org/10.3390/microorganisms13102388
Chicago/Turabian StyleMessias, Thiago S., Kaique C. P. Silva, Narciso A. Vieira, Gislaine A. Querino, Elaine C. Marcos, Mateus J. de C. Stefani, Ana P. R. Battochio, Thaís M. Oliveira, Ivan S. Vieira, Aline S. Ibanes, and et al. 2025. "Exploratory Temporal and Evolutionary Insights into the Filoviridae Family Through Multiprotein Phylogeny" Microorganisms 13, no. 10: 2388. https://doi.org/10.3390/microorganisms13102388
APA StyleMessias, T. S., Silva, K. C. P., Vieira, N. A., Querino, G. A., Marcos, E. C., Stefani, M. J. d. C., Battochio, A. P. R., Oliveira, T. M., Vieira, I. S., Ibanes, A. S., Olivo, T. E. T., Melo, E. C. d., Arantes, S. C., Luz, P. C. R. d., Mengoa, M. G. R., & Soares, S. (2025). Exploratory Temporal and Evolutionary Insights into the Filoviridae Family Through Multiprotein Phylogeny. Microorganisms, 13(10), 2388. https://doi.org/10.3390/microorganisms13102388

