Photodynamic Therapy with Protoporphyrin IX Precursors Using Artificial Daylight Improves Skin Antisepsis for Orthopedic Surgeries
Abstract
1. Introduction
2. Materials and Methods
2.1. Participants and Study Design
2.2. Skin Swabs
2.3. Photodynamic Therapy with Artificial Daylight (PDT-DL)
2.4. Skin Antisepsis
2.5. Microbiological Analysis
2.6. Metagenomic Analysis
2.7. Statistics
3. Results
3.1. Patient Demographics
3.2. Baseline Bacterial Skin Colonization of the Participants
3.3. Standard of Care and PDT-DL Antisepsis Effect on Bacterial Skin Colonization
3.4. Adverse Effects of PDT-DL
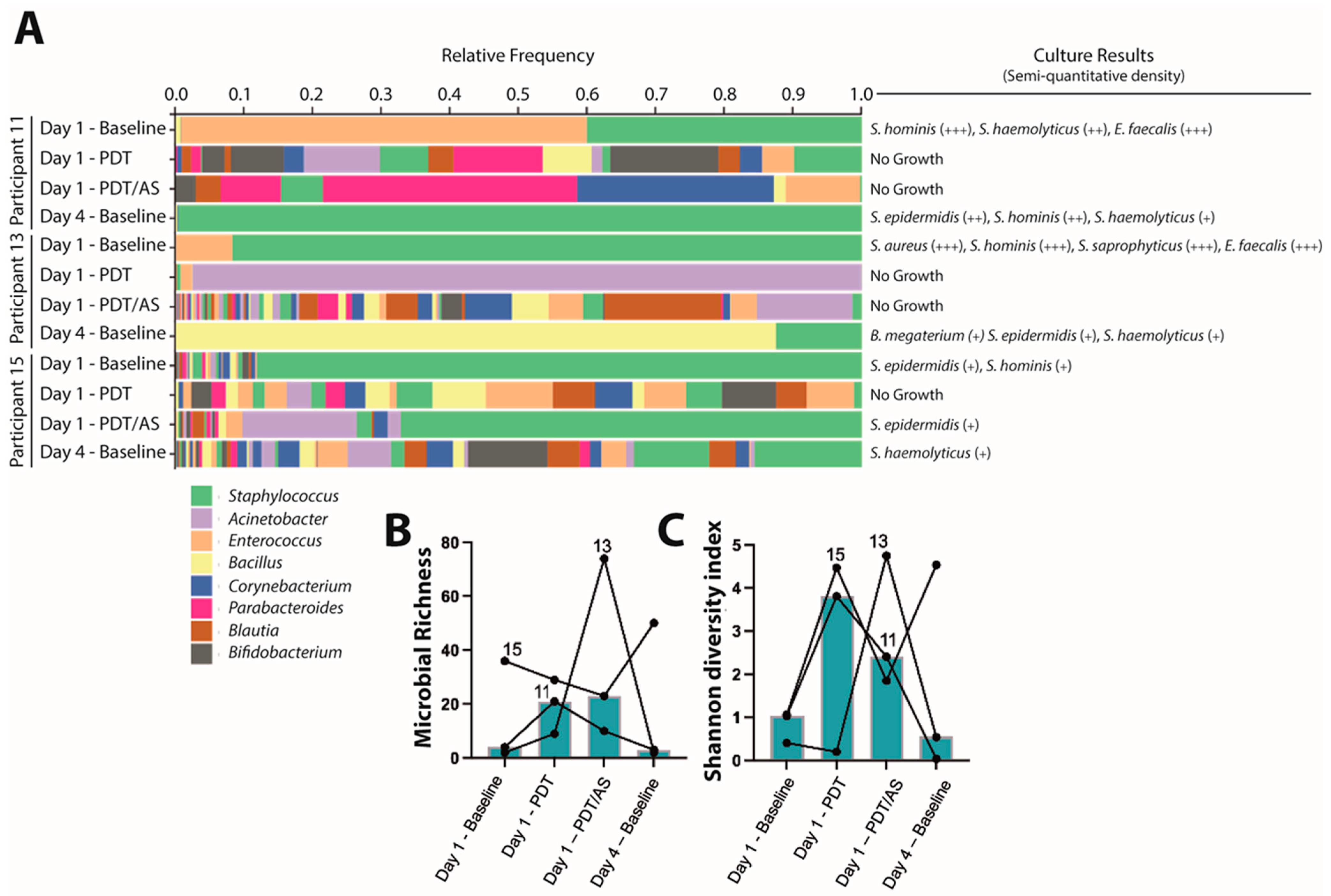
3.5. MAL-PDT-DL Alterations of the Skin Bacteriome
4. Discussion
Supplementary Materials
Author Contributions
Funding
Institutional Review Board Statement
Informed Consent Statement
Data Availability Statement
Acknowledgments
Conflicts of Interest
References
- Patel, R. Periprosthetic Joint Infection. N. Engl. J. Med. 2023, 388, 251–262. [Google Scholar] [CrossRef] [PubMed]
- Swiss National Hip & Knee Joint Registry. Annual Report of the SIRIS Registry Hip & Knee, 2012–2023; Swiss National Hip & Knee Joint Registry: Bern, Switzerland, 2024. [Google Scholar]
- Springer, B.D.; Cahue, S.; Etkin, C.D.; Lewallen, D.G.; McGrory, B.J. Infection burden in total hip and knee arthroplasties: An international registry-based perspective. Arthroplast. Today 2017, 3, 137–140. [Google Scholar] [CrossRef]
- Izakovicova, P.; Borens, O.; Trampuz, A. Periprosthetic joint infection: Current concepts and outlook. EFORT Open Rev. 2019, 4, 482–494. [Google Scholar] [CrossRef] [PubMed]
- Elston, M.; Dupaix, J.; Opanova, M.; Atkinson, R. Cutibacterium acnes (formerly Proprionibacterium acnes) and Shoulder Surgery. J. Health Soc. Welf. 2019, 78, 3–5. [Google Scholar]
- Percival, S.L.; Emanuel, C.; Cutting, K.F.; Williams, D.W. Microbiology of the skin and the role of biofilms in infection. Int. Wound J. 2012, 9, 14–32. [Google Scholar] [CrossRef] [PubMed]
- Guarch-Perez, C.; Riool, M.; de Boer, L.; Kloen, P.; Zaat, S.A.J. Bacterial reservoir in deeper skin is a potential source for surgical site and biomaterial-associated infections. J. Hosp. Infect. 2023, 140, 62–71. [Google Scholar] [CrossRef] [PubMed]
- Heckmann, N.; Sivasundaram, L.; Heidari, K.S.; Weber, A.E.; Mayer, E.N.; Omid, R.; Vangsness, C.T., Jr.; Hatch, G.F., 3rd. Propionibacterium Acnes Persists Despite Various Skin Preparation Techniques. Arthroscopy 2018, 34, 1786–1789. [Google Scholar] [CrossRef] [PubMed]
- Lee, M.J.; Pottinger, P.S.; Butler-Wu, S.; Bumgarner, R.E.; Russ, S.M.; Matsen, F.A., 3rd. Propionibacterium persists in the skin despite standard surgical preparation. J. Bone Jt. Surg. Am. Vol. 2014, 96, 1447–1450. [Google Scholar] [CrossRef]
- Maurer, S.M.; Kursawe, L.; Rahm, S.; Prinz, J.; Zinkernagel, A.S.; Moter, A.; Kuster, S.P.; Zbinden, R.; Zingg, P.O.; Achermann, Y. Cutibacterium avidum resists surgical skin antisepsis in the groin-a potential risk factor for periprosthetic joint infection: A quality control study. Antimicrob. Resist. Infect. Control 2021, 10, 27. [Google Scholar] [CrossRef]
- Ash, C.; Dubec, M.; Donne, K.; Bashford, T. Effect of wavelength and beam width on penetration in light-tissue interaction using computational methods. Lasers Med. Sci. 2017, 32, 1909–1918. [Google Scholar] [CrossRef]
- Dizay, H.H.; Lau, D.G.; Nottage, W.M. Benzoyl peroxide and clindamycin topical skin preparation decreases Propionibacterium acnes colonization in shoulder arthroscopy. J. Shoulder Elb. Surg. 2017, 26, 1190–1195. [Google Scholar] [CrossRef] [PubMed]
- Sabetta, J.R.; Rana, V.P.; Vadasdi, K.B.; Greene, R.T.; Cunningham, J.G.; Miller, S.R.; Sethi, P.M. Efficacy of topical benzoyl peroxide on the reduction of Propionibacterium acnes during shoulder surgery. J. Shoulder Elb. Surg. 2015, 24, 995–1004. [Google Scholar] [CrossRef] [PubMed]
- Wainwright, M.; Maisch, T.; Nonell, S.; Plaetzer, K.; Almeida, A.; Tegos, G.P.; Hamblin, M.R. Photoantimicrobials-are we afraid of the light? Lancet Infect. Dis. 2017, 17, e49–e55. [Google Scholar] [CrossRef] [PubMed]
- Pignatelli, P.; Umme, S.; D’Antonio, D.L.; Piattelli, A.; Curia, M.C. Reactive Oxygen Species Produced by 5-Aminolevulinic Acid Photodynamic Therapy in the Treatment of Cancer. Int. J. Mol. Sci. 2023, 24, 8964. [Google Scholar] [CrossRef]
- Aebisher, D.; Rogoz, K.; Mysliwiec, A.; Dynarowicz, K.; Wiench, R.; Cieslar, G.; Kawczyk-Krupka, A.; Bartusik-Aebisher, D. The use of photodynamic therapy in medical practice. Front. Oncol. 2024, 14, 1373263. [Google Scholar] [CrossRef] [PubMed]
- de Souza Rastelli, A.N. Antimicrobial Photodynamic Therapy (aPDT) as a Disinfection and Biomodulation Approach in Implant Dentistry. Photochem. Photobiol. 2021, 97, 1155–1160. [Google Scholar] [CrossRef] [PubMed]
- Moro, M.G.; de Carvalho, V.F.; Godoy-Miranda, B.A.; Kassa, C.T.; Horliana, A.; Prates, R.A. Efficacy of antimicrobial photodynamic therapy (aPDT) for nonsurgical treatment of periodontal disease: A systematic review. Lasers Med. Sci. 2021, 36, 1573–1590. [Google Scholar] [CrossRef]
- Zhao, T.; Song, J.; Ping, Y.; Li, M. The Application of Antimicrobial Photodynamic Therapy (aPDT) in the Treatment of Peri-Implantitis. Comput. Math. Methods Med. 2022, 2022, 3547398. [Google Scholar] [CrossRef]
- Velazquez-Meza, M.E.; Galarde-Lopez, M.; Carrillo-Quiroz, B.; Alpuche-Aranda, C.M. Antimicrobial resistance: One Health approach. Vet. World 2022, 15, 743–749. [Google Scholar] [CrossRef] [PubMed]
- Carrera, E.T.; Dias, H.B.; Corbi, S.C.T.; Marcantonio, R.A.C.; Bernardi, A.C.A.; Bagnato, V.S.; Hamblin, M.R.; Rastelli, A.N.S. The application of antimicrobial photodynamic therapy (aPDT) in dentistry: A critical review. Laser Phys. 2016, 26, 123001. [Google Scholar] [CrossRef] [PubMed]
- do Prado-Silva, L.; Brancini, G.T.P.; Braga, G.Ú.L.; Liao, X.; Ding, T.; Sant’Ana, A.S. Antimicrobial photodynamic treatment (aPDT) as an innovative technology to control spoilage and pathogenic microorganisms in agri-food products: An updated review. Food Control 2022, 132, 108527. [Google Scholar] [CrossRef]
- Kiss, N.; Farkas, K.; Tosti, G.; De Gado, F.; Bergler-Czop, B.; Fazia, G.; Tammaro, A.; Cantisani, C. Photodynamic Therapy with 5-Aminolevulinic Acid Patch for the Treatment of Actinic Keratosis. J. Clin. Med. 2022, 11, 3164. [Google Scholar] [CrossRef]
- Salmivuori, M.; Gronroos, M.; Tani, T.; Polonen, I.; Rasanen, J.; Annala, L.; Snellman, E.; Neittaanmaki, N. Hexyl aminolevulinate, 5-aminolevulinic acid nanoemulsion and methyl aminolevulinate in photodynamic therapy of non-aggressive basal cell carcinomas: A non-sponsored, randomized, prospective and double-blinded trial. J. Eur. Acad. Dermatol. Venereol. 2020, 34, 2781–2788. [Google Scholar] [CrossRef] [PubMed]
- Shi, L.; Liu, P.; Liu, J.; Yang, Y.; Chen, Q.; Zhang, Y.; Zhang, H.; Wang, X. Application of 5-aminolevulinic acid-photodynamic therapy in common skin diseases. Transl. Biophotonics 2020, 2, e201900028. [Google Scholar] [CrossRef]
- Tarstedt, M.; Gillstedt, M.; Wennberg Larko, A.M.; Paoli, J. Aminolevulinic acid and methyl aminolevulinate equally effective in topical photodynamic therapy for non-melanoma skin cancers. J. Eur. Acad. Dermatol. Venereol. 2016, 30, 420–423. [Google Scholar] [CrossRef] [PubMed]
- Zeitouni, N.C.; Bhatia, N.; Ceilley, R.I.; Cohen, J.L.; Del Rosso, J.Q.; Moore, A.Y.; Munavalli, G.; Pariser, D.M.; Schlesinger, T.; Siegel, D.M.; et al. Photodynamic Therapy with 5-aminolevulinic Acid 10% Gel and Red Light for the Treatment of Actinic Keratosis, Nonmelanoma Skin Cancers, and Acne: Current Evidence and Best Practices. J. Clin. Aesthet. Dermatol. 2021, 14, E53–E65. [Google Scholar] [PubMed]
- Fotinos, N.; Convert, M.; Piffaretti, J.C.; Gurny, R.; Lange, N. Effects on gram-negative and gram-positive bacteria mediated by 5-aminolevulinic Acid and 5-aminolevulinic acid derivatives. Antimicrob. Agents Chemother. 2008, 52, 1366–1373. [Google Scholar] [CrossRef]
- Collaud, S.; Juzeniene, A.; Fau-Moan, J.; Moan, J.; Fau-Lange, N.; Lange, N. On the selectivity of 5-aminolevulinic acid-induced protoporphyrin IX formation. Curr. Med. Chem.-Anti-Cancer Agents 2004, 4, 301–316. [Google Scholar] [CrossRef] [PubMed]
- Zdubek, A.; Maliszewska, I. On the Possibility of Using 5-Aminolevulinic Acid in the Light-Induced Destruction of Microorganisms. Int. J. Mol. Sci. 2024, 25, 3590. [Google Scholar] [CrossRef] [PubMed]
- Inoue, K.; Fukuhara, H.; Yamamoto, S.; Karashima, T.; Kurabayashi, A.; Furihata, M.; Hanazaki, K.; Lai, H.W.; Ogura, S.I. Current status of photodynamic technology for urothelial cancer. Cancer Sci. 2022, 113, 392–398. [Google Scholar] [CrossRef] [PubMed]
- Waldmann, I.; Schmid, T.; Prinz, J.; Muhleisen, B.; Zbinden, R.; Imhof, L.; Achermann, Y. Photodynamic therapy improves skin antisepsis as a prevention strategy in arthroplasty procedures: A pilot study. Photodiagnosis Photodyn. Ther. 2020, 31, 101941. [Google Scholar] [CrossRef]
- World Medical Association. World Medical Association Declaration of Helsinki: Ethical principles for medical research involving human subjects. JAMA 2013, 310, 2191–2194. [Google Scholar] [CrossRef]
- Schulthess, B.; Brodner, K.; Bloemberg, G.V.; Zbinden, R.; Bottger, E.C.; Hombach, M. Identification of Gram-positive cocci by use of matrix-assisted laser desorption ionization-time of flight mass spectrometry: Comparison of different preparation methods and implementation of a practical algorithm for routine diagnostics. J. Clin. Microbiol. 2013, 51, 1834–1840. [Google Scholar] [CrossRef]
- Dierig, A.; Frei, R.; Egli, A. The fast route to microbe identification: Matrix assisted laser desorption/ionization-time of flight mass spectrometry (MALDI-TOF MS). Pediatr. Infect. Dis. J. 2015, 34, 97–99. [Google Scholar] [CrossRef]
- Abriouel, H.; Manetsberger, J.; Lavilla Lerma, L.; Pestana Blanco, M.D.; Martinez Nogueras, R.; Caballero Gomez, N.; Benomar, N. Metagenomic insights into microbial contamination in critical healthcare environments and the efficacy of a novel “HLE” disinfectant. Infect. Dis. Health 2023, 28, 282–289. [Google Scholar] [CrossRef] [PubMed]
- Gant, M.S.; Chamot-Rooke, J. Present and future perspectives on mass spectrometry for clinical microbiology. Microbes Infect. 2024, 26, 105296. [Google Scholar] [CrossRef] [PubMed]
- Doyle, S. QHFSS DNA laboratory-ISO/IEC 17025 conformance and accreditation. Forensic Sci. Int. Synerg. 2024, 8, 100449. [Google Scholar] [CrossRef] [PubMed]
- Bolyen, E.; Rideout, J.R.; Dillon, M.R.; Bokulich, N.A.; Abnet, C.C.; Al-Ghalith, G.A.; Alexander, H.; Alm, E.J.; Arumugam, M.; Asnicar, F.; et al. Reproducible, interactive, scalable and extensible microbiome data science using QIIME 2. Nat. Biotechnol. 2019, 37, 852–857. [Google Scholar] [CrossRef]
- Callahan, B.J.; McMurdie, P.J.; Rosen, M.J.; Han, A.W.; Johnson, A.J.; Holmes, S.P. DADA2: High-resolution sample inference from Illumina amplicon data. Nat. Methods 2016, 13, 581–583. [Google Scholar] [CrossRef] [PubMed]
- Quast, C.; Pruesse, E.; Yilmaz, P.; Gerken, J.; Schweer, T.; Yarza, P.; Peplies, J.; Glockner, F.O. The SILVA ribosomal RNA gene database project: Improved data processing and web-based tools. Nucleic Acids Res. 2013, 41, D590–D596. [Google Scholar] [CrossRef] [PubMed]
- Horfelt, C.; Funk, J.; Frohm-Nilsson, M.; Wiegleb Edstrom, D.; Wennberg, A.M. Topical methyl aminolaevulinate photodynamic therapy for treatment of facial acne vulgaris: Results of a randomized, controlled study. Br. J. Dermatol. 2006, 155, 608–613. [Google Scholar] [CrossRef] [PubMed]
- Peng, Q.; Soler, A.M.; Warloe, T.; Nesland, J.M.; Giercksky, K.E. Selective distribution of porphyrins in skin thick basal cell carcinoma after topical application of methyl 5-aminolevulinate. J. Photochem. Photobiol. B 2001, 62, 140–145. [Google Scholar] [CrossRef] [PubMed]
- Liu, C.; Zhou, Y.; Wang, L.; Han, L.; Lei, J.; Ishaq, H.M.; Xu, J. Mechanistic aspects of the photodynamic inactivation of vancomycin-resistant Enterococci mediated by 5-aminolevulinic acid and 5-aminolevulinic acid methyl ester. Curr. Microbiol. 2015, 70, 528–535. [Google Scholar] [CrossRef]
- Chekanov, K.; Danko, D.; Tlyachev, T.; Kiselev, K.; Hagens, R.; Georgievskaya, A. State-of-the-Art in Skin Fluorescent Photography for Cosmetic and Skincare Research: From Molecular Spectra to AI Image Analysis. Life 2024, 14, 1271. [Google Scholar] [CrossRef]
- König, K.; Meyer, H.; Schneckenburger, H.; Rück, A. The study of endogenous porphyrins in human skin and their potential for photodynamic therapy by laser induced fluorescence spectroscopy. Lasers Med. Sci. 1993, 8, 127–132. [Google Scholar] [CrossRef]
- Ibbotson, S.; Stones, R.; Bowling, J.; Campbell, S.; Kownacki, S.; Sivaramakrishnan, M.; Valentine, R.; Morton, C.A. A consensus on the use of daylight photodynamic therapy in the UK. J. Dermatol. Treat. 2017, 28, 360–367. [Google Scholar] [CrossRef] [PubMed]
- Guo, Y.; Zeng, M.; Yuan, Y.; Yuan, M.; Chen, Y.; Yu, H.; Liu, R.; Ruan, Z.; Xie, Q.; Jiao, X.; et al. Photodynamic therapy treats acne by altering the composition of the skin microbiota. Ski. Skin. Res. Technol. 2023, 29, e13269. [Google Scholar] [CrossRef] [PubMed]
- Claudel, J.P.; Auffret, N.; Leccia, M.T.; Poli, F.; Corvec, S.; Dreno, B. Staphylococcus epidermidis: A Potential New Player in the Physiopathology of Acne? Dermatology 2019, 235, 287–294. [Google Scholar] [CrossRef]
- Hsu, J.E.; Whitson, A.J.; Van Dyke, R.; Wu, J.C.; Matsen, F.A., 3rd; Long, D.R. Dynamics of Cutibacterium repopulation onto the skin surface of the shoulder after chlorhexidine application. Int. Orthop. 2023, 47, 1511–1515. [Google Scholar] [CrossRef] [PubMed]
- Lou, Y.C.; Hoff, J.; Olm, M.R.; West-Roberts, J.; Diamond, S.; Firek, B.A.; Morowitz, M.J.; Banfield, J.F. Using strain-resolved analysis to identify contamination in metagenomics data. Microbiome 2023, 11, 36. [Google Scholar] [CrossRef] [PubMed]
- Krinos, A.I.; Mars Brisbin, M.; Hu, S.K.; Cohen, N.R.; Rynearson, T.A.; Follows, M.J.; Schulz, F.; Alexander, H. Missing microbial eukaryotes and misleading meta-omic conclusions. Nat. Commun. 2024, 15, 9873. [Google Scholar] [CrossRef]




| Adverse Effect | Number of Participants (%) | |
|---|---|---|
| 5-ALA-PDT-DL | MAL-PDT-DL | |
| Pain | 0 (0) | 0 (0) |
| Itching during PDT | 2 (20) | 0 (0) |
| Erythema after PDT | 4 (40) | 0 (0) |
| Itching + Erythema | 1 (10) | 0 (0) |
| No adverse effect | 6 (60) | 10 (100) |
Disclaimer/Publisher’s Note: The statements, opinions and data contained in all publications are solely those of the individual author(s) and contributor(s) and not of MDPI and/or the editor(s). MDPI and/or the editor(s) disclaim responsibility for any injury to people or property resulting from any ideas, methods, instructions or products referred to in the content. |
© 2025 by the authors. Licensee MDPI, Basel, Switzerland. This article is an open access article distributed under the terms and conditions of the Creative Commons Attribution (CC BY) license (https://creativecommons.org/licenses/by/4.0/).
Share and Cite
Schweizer, T.A.; Würmli, J.S.; Prinz, J.; Wölfle, M.; Marti, R.; Koliwer-Brandl, H.; Rooney, A.M.; Benvenga, V.; Egli, A.; Imhof, L.; et al. Photodynamic Therapy with Protoporphyrin IX Precursors Using Artificial Daylight Improves Skin Antisepsis for Orthopedic Surgeries. Microorganisms 2025, 13, 204. https://doi.org/10.3390/microorganisms13010204
Schweizer TA, Würmli JS, Prinz J, Wölfle M, Marti R, Koliwer-Brandl H, Rooney AM, Benvenga V, Egli A, Imhof L, et al. Photodynamic Therapy with Protoporphyrin IX Precursors Using Artificial Daylight Improves Skin Antisepsis for Orthopedic Surgeries. Microorganisms. 2025; 13(1):204. https://doi.org/10.3390/microorganisms13010204
Chicago/Turabian StyleSchweizer, Tiziano A., Julia S. Würmli, Julia Prinz, Maximilian Wölfle, Roger Marti, Hendrik Koliwer-Brandl, Ashley M. Rooney, Vanni Benvenga, Adrian Egli, Laurence Imhof, and et al. 2025. "Photodynamic Therapy with Protoporphyrin IX Precursors Using Artificial Daylight Improves Skin Antisepsis for Orthopedic Surgeries" Microorganisms 13, no. 1: 204. https://doi.org/10.3390/microorganisms13010204
APA StyleSchweizer, T. A., Würmli, J. S., Prinz, J., Wölfle, M., Marti, R., Koliwer-Brandl, H., Rooney, A. M., Benvenga, V., Egli, A., Imhof, L., Bosshard, P. P., & Achermann, Y. (2025). Photodynamic Therapy with Protoporphyrin IX Precursors Using Artificial Daylight Improves Skin Antisepsis for Orthopedic Surgeries. Microorganisms, 13(1), 204. https://doi.org/10.3390/microorganisms13010204

