Identification, Characterization, and Homology Analysis of a Novel Strain of the Crimean–Congo Hemorrhagic Fever Virus from Yunnan, China
Abstract
1. Introduction
2. Materials and Methods
2.1. Viral Genomic RNA Extraction and Sequencing
2.2. CCHFV Confirmation
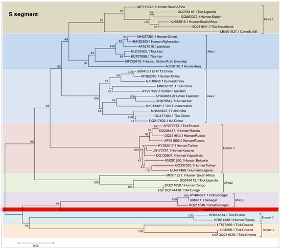
3. Results and Discussion
Supplementary Materials
Author Contributions
Funding
Institutional Review Board Statement
Data Availability Statement
Conflicts of Interest
Correction Statement
References
- Hawman, D.W.; Feldmann, H. Crimean–Congo haemorrhagic fever virus. Nat. Rev. Microbiol. 2023, 21, 463–477. [Google Scholar] [CrossRef]
- Messina, J.P.; Pigott, D.M.; Golding, N.; Duda, K.A.; Brownstein, J.S.; Weiss, D.J.; Gibson, H.; Robinson, T.P.; Gilbert, M.; William Wint, G.R.; et al. The global distribution of Crimean-Congo hemorrhagic fever. Trans. R. Soc. Trop. Med. Hyg. 2015, 109, 503–513. [Google Scholar] [CrossRef] [PubMed]
- Gargili, A.; Estrada-Peña, A.; Spengler, J.R.; Lukashev, A.; Nuttall, P.A.; Bente, D.A. The role of ticks in the maintenance and transmission of Crimean-Congo hemorrhagic fever virus: A review of published field and laboratory studies. Antivir. Res. 2017, 144, 93–119. [Google Scholar] [CrossRef] [PubMed]
- Grandi, G.; Chitimia-Dobler, L.; Choklikitumnuey, P.; Strube, C.; Springer, A.; Albihn, A.; Jaenson, T.G.T.; Omazic, A. First records of adult Hyalomma marginatum and H. rufipes ticks (Acari: Ixodidae) in Sweden. Ticks Tick. Borne Dis. 2020, 11, 101403. [Google Scholar] [CrossRef] [PubMed]
- Palomar, A.M.; Portillo, A.; Santibáñez, S.; García-Álvarez, L.; Muñoz-Sanz, A.; Márquez, F.J.; Romero, L.; Eiros, J.M.; Oteo, J.A. Molecular (ticks) and serological (humans) study of Crimean-Congo hemorrhagic fever virus in the Iberian Peninsula, 2013–2015. Enferm. Infecc. Microbiol. Clin. 2017, 35, 344–347. [Google Scholar] [CrossRef] [PubMed]
- Bonnet, S.I.; Bertagnoli, S.; Falchi, A.; Figoni, J.; Fite, J.; Hoch, T.; Quillery, E.; Moutailler, S.; Raffetin, A.; René-Martellet, M.; et al. An Update of Evidence for Pathogen Transmission by Ticks of the Genus Hyalomma. Pathogens 2023, 12, 513. [Google Scholar] [CrossRef] [PubMed]
- Kong, Y.; Yan, C.; Liu, D.; Jiang, L.; Zhang, G.; He, B.; Li, Y. Phylogenetic analysis of Crimean-Congo hemorrhagic fever virus in inner Mongolia, China. Ticks Tick. Borne Dis. 2022, 13, 101856. [Google Scholar] [CrossRef] [PubMed]
- Umair, M.; Khurshid, A.; Alam, M.M.; Akhtar, R.; Salman, M.; Ikram, A. Genetic diversity and phylogenetic analysis of Crimean-Congo Hemorrhagic Fever viruses circulating in Pakistan during 2019. PLoS Negl. Trop. Dis. 2020, 14, e0008238. [Google Scholar] [CrossRef] [PubMed]
- Vesga, J.F.; Métras, R.; Clark, M.H.A.; Ayazi, E.; Apolloni, A.; Leslie, T.; Msimang, V.; Thompson, P.N.; John Edmunds, W. Vaccine efficacy trials for Crimean-Congo haemorrhagic fever: Insights from modelling different epidemiological settings. Vaccine 2022, 40, 5806–5813. [Google Scholar] [CrossRef] [PubMed]
- Xia, H.; Li, P.; Yang, J.; Pan, L.; Zhao, J.; Wang, Z.; Li, Y.; Zhou, H.; Dong, Y.; Guo, S.; et al. Epidemiological survey of Crimean-Congo hemorrhagic fever virus in Yunnan, China, 2008. Int. J. Infect. Dis. 2011, 15, e459–e463. [Google Scholar] [CrossRef] [PubMed]
- Gao, Y.; Lv, X.L.; Han, S.Z.; Wang, W.; Liu, Q.; Song, M. First detection of Borrelia miyamotoi infections in ticks and humans from the northeast of Inner Mongolia, China. Acta Trop. 2021, 217, 105857. [Google Scholar] [CrossRef] [PubMed]
- Jameson, L.J.; Morgan, P.J.; Medlock, J.M.; Watola, G.; Vaux, A.G. Importation of Hyalomma marginatum, vector of Crimean-Congo haemorrhagic fever virus, into the United Kingdom by migratory birds. Ticks Tick. Borne Dis. 2012, 3, 95–99. [Google Scholar] [CrossRef] [PubMed]
- Lukashev, A.N.; Klimentov, A.S.; Smirnova, S.E.; Dzagurova, T.K.; Drexler, J.F.; Gmyl, A.P. Phylogeography of Crimean Congo Hemorrhagic Fever Virus. PLoS ONE 2016, 11, e0166744. [Google Scholar] [CrossRef] [PubMed]
- Fereidouni, M.; Apanaskevich, D.A.; Pecor, D.B.; Pshenichnaya, N.Y.; Abuova, G.N.; Tishkova, F.H.; Bumburidi, Y.; Zeng, X.; Kuhn, J.H.; Keshtkar-Jahromi, M. Crimean-Congo hemorrhagic fever virus in Central, Eastern, and South-eastern Asia. Virol. Sin. 2023, 38, 171–183. [Google Scholar] [CrossRef] [PubMed]
- Al-Abri, S.S.; Abaidani, I.A.; Fazlalipour, M.; Mostafavi, E.; Leblebicioglu, H.; Pshenichnaya, N.; Memish, Z.A.; Hewson, R.; Petersen, E.; Mala, P.; et al. Current status of Crimean-Congo haemorrhagic fever in the World Health Organization Eastern Mediterranean Region: Issues, challenges, and future directions. Int. J. Infect. Dis. 2017, 58, 82–89. [Google Scholar] [CrossRef] [PubMed]
- Wang, N.; Yin, J.X.; Zhang, Y.; Wu, L.; Li, W.H.; Luo, Y.Y.; Li, R.; Li, Z.W.; Liu, S.Q. Genetic Evolution Analysis and Host Characteristics of Hantavirus in Yunnan Province, China. Int. J. Environ. Res. Public Health 2022, 19, 13433. [Google Scholar] [CrossRef] [PubMed]



Disclaimer/Publisher’s Note: The statements, opinions and data contained in all publications are solely those of the individual author(s) and contributor(s) and not of MDPI and/or the editor(s). MDPI and/or the editor(s) disclaim responsibility for any injury to people or property resulting from any ideas, methods, instructions or products referred to in the content. |
© 2024 by the authors. Licensee MDPI, Basel, Switzerland. This article is an open access article distributed under the terms and conditions of the Creative Commons Attribution (CC BY) license (https://creativecommons.org/licenses/by/4.0/).
Share and Cite
Wang, J.; Shah, T.; Zhou, J.; Long, X.; Wang, Y.; Chen, J.; Shi, M.; Shah, Z.; Wang, B.; Xia, X. Identification, Characterization, and Homology Analysis of a Novel Strain of the Crimean–Congo Hemorrhagic Fever Virus from Yunnan, China. Microorganisms 2024, 12, 1466. https://doi.org/10.3390/microorganisms12071466
Wang J, Shah T, Zhou J, Long X, Wang Y, Chen J, Shi M, Shah Z, Wang B, Xia X. Identification, Characterization, and Homology Analysis of a Novel Strain of the Crimean–Congo Hemorrhagic Fever Virus from Yunnan, China. Microorganisms. 2024; 12(7):1466. https://doi.org/10.3390/microorganisms12071466
Chicago/Turabian StyleWang, Jiale, Taif Shah, Jiuxuan Zhou, Xinhua Long, Yixuan Wang, Jie Chen, Mingfei Shi, Zahir Shah, Binghui Wang, and Xueshan Xia. 2024. "Identification, Characterization, and Homology Analysis of a Novel Strain of the Crimean–Congo Hemorrhagic Fever Virus from Yunnan, China" Microorganisms 12, no. 7: 1466. https://doi.org/10.3390/microorganisms12071466
APA StyleWang, J., Shah, T., Zhou, J., Long, X., Wang, Y., Chen, J., Shi, M., Shah, Z., Wang, B., & Xia, X. (2024). Identification, Characterization, and Homology Analysis of a Novel Strain of the Crimean–Congo Hemorrhagic Fever Virus from Yunnan, China. Microorganisms, 12(7), 1466. https://doi.org/10.3390/microorganisms12071466

