Rapid Identification of Brucella Genus and Species In Silico and On-Site Using Novel Probes with CRISPR/Cas12a
Abstract
1. Introduction
2. Materials and Methods
2.1. Data Resources and Initial Genome Screening
2.2. Brucella Genus-Specific Fragment Analysis
2.3. Screening Specific eProbes of Brucella Species
2.4. Development and Validation of the Identified Software
2.5. Detection of B. melitensis and B. abortus Based on Cas12a-RPA
2.6. Clinical Samples and Vaccine Strains’ Acquisition and Extraction
2.7. Ethics Approval and Consent to Participate
2.8. Polymerase Chain Reaction
3. Results
3.1. Initial Screening of the Brucella Genus Genome Database
3.2. Screening of Loci for Identifying the Brucella Genus
3.3. Screening, Calibration, and Validation of Brucella Species-Specific SNPs
3.4. Development of Identification Software Based on These Probes
3.5. Application of Brucella Identification Software
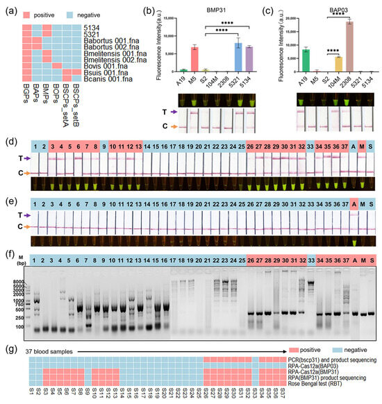
3.6. Detection of B. abortus and B. melitensis Based on SNP Sites by RPA Combined with Cas12a
3.7. Performance Evaluation an d Application of the RPA-Cas12a Assay Using Clinical Samples
4. Discussion
5. Conclusions
Supplementary Materials
Author Contributions
Funding
Data Availability Statement
Conflicts of Interest
References
- Laine, C.G.; Johnson, V.E.; Scott, H.M.; Arenas-Gamboa, A.M. Global Estimate of Human Brucellosis Incidence. Emerg. Infect. Dis. 2023, 29, 1789–1797. [Google Scholar] [CrossRef] [PubMed]
- Di Bonaventura, G.; Angeletti, S.; Ianni, A.; Petitti, T.; Gherardi, G. Microbiological Laboratory Diagnosis of Human Brucellosis: An Overview. Pathogens 2021, 10, 1623. [Google Scholar] [CrossRef] [PubMed]
- Nielsen, K.; Smith, P.; Yu, W.L.; Halbert, G. Salmonella enterica Serotype Urbana Interference with Brucellosis Serology. J. Immunoass. Immunochem. 2007, 28, 289–296. [Google Scholar] [CrossRef] [PubMed]
- Ewalt, D.R.; Bricker, B.J. Validation of the abbreviated Brucella AMOS PCR as a rapid screening method for differentiation of Brucella abortus field strain isolates and the vaccine strains, 19 and RB51. J. Clin. Microbiol. 2000, 38, 3085–3086. [Google Scholar] [CrossRef] [PubMed]
- Bounaadja, L.; Albert, D.; Chénais, B.; Hénault, S.; Zygmunt, M.S.; Poliak, S.; Garin-Bastuji, B. Real-time PCR for identification of Brucella spp.: A comparative study of IS711, bcsp31 and per target genes. Vet. Microbiol. 2009, 137, 156–164. [Google Scholar] [CrossRef] [PubMed]
- Asaad, A.M.; Alqahtani, J.M. Serological and molecular diagnosis of human brucellosis in Najran, Southwestern Saudi Arabia. J. Infect. Public Health 2012, 5, 189–194. [Google Scholar] [CrossRef]
- Anton, H.; García, L.M.; Jan, P.M.-K.; Marcel, S.; Lisa-Maria, W.; Brian, J.T.; Sabine, G.; Nikos, C.K.; Tanja, W.; Markus, G. Analysis of 1000+ Type-Strain Genomes Substantially Improves Taxonomic Classification of Alphaproteobacteria. Front. Microbiol. 2020, 11, 468. [Google Scholar]
- Moreno, E.; Middlebrook, E.A.; Altamirano-Silva, P.; Al Dahouk, S.; Araj, G.F.; Arce-Gorvel, V.; Arenas-Gamboa, Á.; Ariza, J.; Barquero-Calvo, E.; Battelli, G.; et al. If You’re Not Confused, You’re Not Paying Attention: Ochrobactrum Is Not Brucella. J. Clin. Microbiol. 2023, 61, e0043823. [Google Scholar] [CrossRef]
- Rajendhran, J. Genomic insights into Brucella. Infect. Genet. Evol. 2021, 87, 104635. [Google Scholar] [CrossRef]
- Michaux-Charachon, S.; Bourg, G.; Jumas-Bilak, E.; Guigue-Talet, P.; Allardet-Servent, A.; O’Callaghan, D.; Ramuz, M. Genome structure and phylogeny in the genus Brucella. J. Bacteriol. 1997, 179, 3244–3249. [Google Scholar] [CrossRef]
- Maiden, M.C.; Jansen van Rensburg, M.J.; Bray, J.E.; Earle, S.G.; Ford, S.A.; Jolley, K.A.; McCarthy, N.D. MLST revisited: The gene-by-gene approach to bacterial genomics. Nat. Rev. Microbiol. 2013, 11, 728–736. [Google Scholar] [CrossRef] [PubMed]
- Bhattacharjee, R.; Nandi, A.; Mitra, P.; Saha, K.; Patel, P.; Jha, E.; Panda, P.K.; Singh, S.K.; Dutt, A.; Mishra, Y.K.; et al. Theragnostic application of nanoparticle and CRISPR against food-borne multi-drug resistant pathogens. Mater. Today. Bio 2022, 15, 100291. [Google Scholar] [CrossRef]
- Lu, S.; Tong, X.; Han, Y.; Zhang, K.; Zhang, Y.; Chen, Q.; Duan, J.; Lei, X.; Huang, M.; Qiu, Y.; et al. Fast and sensitive detection of SARS-CoV-2 RNA using suboptimal protospacer adjacent motifs for Cas12a. Nat. Biomed. Eng. 2022, 6, 286–297. [Google Scholar] [CrossRef] [PubMed]
- Whatmore, A.M.; Davison, N.; Cloeckaert, A.; Al Dahouk, S.; Zygmunt, M.S.; Brew, S.D.; Perrett, L.L.; Koylass, M.S.; Vergnaud, G.; Quance, C.; et al. Brucella papionis sp. nov., isolated from baboons (Papio spp.). Int. J. Syst. Evol. Microbiol. 2014, 64, 4120–4128. [Google Scholar] [CrossRef]
- Parks, D.H.; Imelfort, M.; Skennerton, C.T.; Hugenholtz, P.; Tyson, G.W. CheckM: Assessing the quality of microbial genomes recovered from isolates, single cells, and metagenomes. Genome Res. 2015, 25, 1043–1055. [Google Scholar] [CrossRef]
- Minnick, M.F.; Stiegler, G.L. Nucleotide sequence and comparison of the 5S ribosomal RNA genes of Rochalimaea henselae, R. quintana and Brucella abortus. Nucleic Acids Res. 1993, 21, 2518. [Google Scholar] [CrossRef]
- Wellinghausen, N.; Nöckler, K.; Sigge, A.; Bartel, M.; Essig, A.; Poppert, S. Rapid detection of Brucella spp. in blood cultures by fluorescence in situ hybridization. J. Clin. Microbiol. 2006, 44, 1828–1830. [Google Scholar] [CrossRef] [PubMed]
- Wang, Q.; Zhao, S.; Wureli, H.; Xie, S.; Chen, C.; Wei, Q.; Cui, B.; Tu, C.; Wang, Y. Brucella melitensis and B. abortus in eggs, larvae and engorged females of Dermacentor marginatus. Ticks Tick. Borne Dis. 2018, 9, 1045–1048. [Google Scholar] [CrossRef]
- Chen, G.; Lyu, Y.; Wang, D.; Zhu, L.; Cao, S.; Pan, C.; Feng, E.; Zhang, W.; Liu, X.; Cui, Y.; et al. Obtaining Specific Sequence Tags for Yersinia pestis and Visually Detecting Them Using the CRISPR-Cas12a System. Pathogens 2021, 10, 562. [Google Scholar] [CrossRef]
- Lyu, Y.; Wang, D.; Yuan, L.; Feng, E.; Zhu, L.; Pan, C.; Guo, Y.; Liu, X.; Wang, H. Rapid Identification of Bacillus anthracis in silico and on-site Using Novel Single-Nucleotide Polymorphisms. Microbiol. Spectr. 2022, 10, e0228521. [Google Scholar] [CrossRef]
- Wang, D.; Chen, G.; Lyu, Y.; Feng, E.; Zhu, L.; Pan, C.; Zhang, W.; Liu, X.; Wang, H. A CRISPR/Cas12a-based DNAzyme visualization system for rapid, non-electrically dependent detection of Bacillus anthracis. Emerg. Microbes Infect. 2022, 11, 428–437. [Google Scholar] [CrossRef]
- Deqiu, S.; Donglou, X.; Jiming, Y. Epidemiology and control of brucellosis in China. Vet. Microbiol. 2002, 90, 165–182. [Google Scholar] [CrossRef]
- Ding, J.B.; Feng, Z.W. Current application of brucellosis vaccines and its research advances. Chin. Bull. Life Sci. 2013, 25, 91–99. [Google Scholar]
- Yu, D.; Hui, Y.; Zai, X.; Xu, J.; Liang, L.; Wang, B.; Yue, J.; Li, S. Comparative genomic analysis of Brucella abortus vaccine strain 104M reveals a set of candidate genes associated with its virulence attenuation. Virulence 2015, 6, 745–754. [Google Scholar] [CrossRef]
- Treangen, T.J.; Ondov, B.D.; Koren, S.; Phillippy, A.M. The Harvest suite for rapid core-genome alignment and visualization of thousands of intraspecific microbial genomes. Genome Biol. 2014, 15, 524. [Google Scholar] [CrossRef]
- Zhou, Z.; Charlesworth, J.; Achtman, M. Accurate reconstruction of bacterial pan- and core genomes with PEPPAN. Genome Res. 2020, 30, 1667–1679. [Google Scholar] [CrossRef] [PubMed]
- Da Silva, D.A.V.; Brendebach, H.; Grützke, J.; Dieckmann, R.; Soares, R.M.; de Lima, J.T.R.; Keid, L.B.; Hofreuter, D.; Al Dahouk, S. MALDI-TOF MS and genomic analysis can make the difference in the clarification of canine brucellosis outbreaks. Sci. Rep. 2020, 10, 19246. [Google Scholar] [CrossRef] [PubMed]
- Khan, A.U.; Melzer, F.; Sayour, A.E.; Shell, W.S.; Linde, J.; Abdel-Glil, M.; El-Soally, S.; Elschner, M.C.; Sayour, H.E.M.; Ramadan, E.S.; et al. Whole-Genome Sequencing for Tracing the Genetic Diversity of Brucella abortus and Brucella melitensis Isolated from Livestock in Egypt. Pathogens 2021, 10, 759. [Google Scholar] [CrossRef]
- Şahan Yapicier, Ö.; Sababoglu, E.; Ozturk, D.; Turutoglu, H.; Pehlivanoglu, F.; Kaya, M. Lancefield classification and antimicrobial resistance of hemolytic streptococci isolated from bovine mastitis. Vet. Ital. 2021, 57, 41–47. [Google Scholar] [CrossRef]
- Kydyshov, K.; Usenbaev, N.; Berdiev, S.; Dzhaparova, A.; Abidova, A.; Kebekbaeva, N.; Abdyraev, M.; Wareth, G.; Brangsch, H.; Melzer, F.; et al. First record of the human infection of Brucella melitensis in Kyrgyzstan: Evidence from whole-genome sequencing-based analysis. Infect. Dis. Poverty 2022, 11, 120. [Google Scholar] [CrossRef]
- Wareth, G.; Abdel-Hamid, N.H.; Hamdy, M.E.R.; Elmonir, W.; Beleta, E.I.M.; El-Diasty, M.; Abdel-Glil, M.Y.; Melzer, F.; Neubauer, H. Whole-genome sequencing (WGS) analysis of Brucella suis biovar 2 isolated from domestic pigs in Egypt for epidemiological and genetic diversity tracing. Vet. Microbiol. 2023, 277, 109637. [Google Scholar] [CrossRef] [PubMed]
- Kumar, A.; Prajapati, M.R.; Upadhyay, S.; Bhordia, A.; Singh, V.K.; Singh, J.; Rahal, A.; Kumar, R.; Sirohi, A. Complete Genome Sequence of Brucella abortus 2308, Isolated from an Abortion Storm on a Dairy Farm in India. Microbiol. Resour. Announc. 2022, 11, e0055022. [Google Scholar] [CrossRef] [PubMed]
- De Massis, F.; Zilli, K.; Di Donato, G.; Nuvoloni, R.; Pelini, S.; Sacchini, L.; D’Alterio, N.; Di Giannatale, E. Distribution of Brucella field strains isolated from livestock, wildlife populations, and humans in Italy from 2007 to 2015. PLoS ONE 2019, 14, e0213689. [Google Scholar] [CrossRef] [PubMed]
- Abdel-Glil, M.Y.; Thomas, P.; Brandt, C.; Melzer, F.; Subbaiyan, A.; Chaudhuri, P.; Harmsen, D.; Jolley, K.A.; Janowicz, A.; Garofolo, G.; et al. Core Genome Multilocus Sequence Typing Scheme for Improved Characterization and Epidemiological Surveillance of Pathogenic Brucella. J. Clin. Microbiol. 2022, 60, e0031122. [Google Scholar] [CrossRef] [PubMed]
- Toorop, M.M.; Kraakman, M.E.; Hoogendijk, I.V.; van Prehn, J.; Claas, E.C.; Wessels, E.; Boers, S.A. A core-genome multilocus sequence typing scheme for the detection of genetically related Streptococcus pyogenes clusters. J. Clin. Microbiol. 2023, 61, e0055823. [Google Scholar] [CrossRef] [PubMed]
- Abdel-Glil, M.Y.; Chiaverini, A.; Garofolo, G.; Fasanella, A.; Parisi, A.; Harmsen, D.; Jolley, K.A.; Elschner, M.C.; Tomaso, H.; Linde, J.; et al. A Whole-Genome-Based Gene-by-Gene Typing System for Standardized High-Resolution Strain Typing of Bacillus anthracis. J. Clin. Microbiol. 2021, 59, e0288920. [Google Scholar] [CrossRef]
- Alvarez, L.P.; Ruiz-Villalobos, N.; Suárez-Esquivel, M.; Thomson, N.R.; Marcellino, R.; Víquez-Ruiz, E.; Robles, C.A.; Guzmán-Verri, C. Molecular characterization of Brucella ovis in Argentina. Vet. Microbiol. 2020, 245, 108703. [Google Scholar] [CrossRef] [PubMed]
- Lee, R.A.; De Puig, H.; Nguyen, P.Q.; Donghia, N.M.; McGee, J.P.; Dvorin, J.D.; Klapperich, C.M.; Pollock, N.R.; Collins, J.J. Ultrasensitive CRISPR-based diagnostic for field-applicable detection of species in symptomatic and asymptomatic malaria. Proc. Natl. Acad. Sci. USA 2020, 117, 25722–25731. [Google Scholar] [CrossRef]
- Shen, J.J.; Zhou, X.M.; Shan, Y.Y.; Yue, H.H.; Huang, R.; Hu, J.M.; Xing, D. Sensitive detection of a bacterial pathogen using allosteric probe-initiated catalysis and CRISPR-Cas13a amplification reaction. Nat. Commun. 2020, 11, 267. [Google Scholar] [CrossRef]
- Fozouni, P.; Son, S.M.; Derby, M.D.D.; Knott, G.J.; Gray, C.N.; D’Ambrosio, M.V.; Zhao, C.Y.; Switz, N.A.; Kumar, G.R.; Stephens, S.I.; et al. Amplification-free detection of SARS-CoV-2 with CRISPR-Cas13a and mobile phone microscopy. Cell 2021, 184, 323–333.e9. [Google Scholar] [CrossRef]
- Sam, I.K.; Chen, Y.Y.; Ma, J.; Li, S.Y.; Ying, R.Y.; Li, L.X.; Ji, P.; Wang, S.J.; Xu, J.; Bao, Y.J.; et al. TB-QUICK: CRISPR-Cas12b-assisted rapid and sensitive detection of Mycobacterium tuberculosis. J. Infect. 2021, 83, 54–60. [Google Scholar] [CrossRef] [PubMed]
- Dang, S.; Sui, H.; Zhang, S.; Wu, D.; Chen, Z.; Zhai, J.; Bai, M. CRISPR-Cas12a test strip (CRISPR/CAST) package: In-situ detection of Brucella from infected livestock. BMC Vet. Res. 2023, 19, 202. [Google Scholar] [CrossRef] [PubMed]
- Xu, J.H.; Ma, J.F.; Li, Y.W.; Kang, L.; Yuan, B.; Li, S.Q.; Chao, J.; Wang, L.H.; Wang, J.L.; Su, S.; et al. A general RPA-CRISPR/Cas12a sensing platform for Brucella spp. detection in blood and milk samples. Sens. Actuators B Chem. 2022, 364, 131864. [Google Scholar] [CrossRef]





| Probes | crRNA Sequence (5′-3′) | Primers | Primer Sequence (5′-3′) |
|---|---|---|---|
| BMP14 | AAUUUCUACUGUUGUAGAUGUGAAUGUGCCUUCGCA | BMP14rev-F4 | TGCCCGGTTTTCAAGCTTTTGCTTTGGTG |
| BMP14rev-R | TCAAGGATGCGGATGTGAACTGGCGCA | ||
| BMP31 | AAUUUCUACUGUUGUAGAUAAAUAACACGGGCCACC | BMP31-F5 | ACAATTGGCCGCAGCCCGCGCACTCTTTCAAAT |
| BMP31-R | AGGCAGGCTATCGCGCTGTTCAGAAAGCATATT | ||
| BAP03 | AAUUUCUACUGUUGUAGAUAUUUCCGAUCAGGCCAG | BAP03-F4 | AGAACGGTTACGGCCGCTTGAGGATTTTTATT |
| BAP03-R | ACGGATAGGTGCTTCTTCCAGATTTTCCGCCT | ||
| BAP13 | AAUUUCUACUGUUGUAGAUCAGGCCGCCUGUCGUUC | BAP13-F4 | CTCGTCAAAGCTTTGGTTTCATCTTTACAG |
| BAP13-R | GAAATTCAAGGTTTACCAGCATATCGGCGAT |
Disclaimer/Publisher’s Note: The statements, opinions and data contained in all publications are solely those of the individual author(s) and contributor(s) and not of MDPI and/or the editor(s). MDPI and/or the editor(s) disclaim responsibility for any injury to people or property resulting from any ideas, methods, instructions or products referred to in the content. |
© 2024 by the authors. Licensee MDPI, Basel, Switzerland. This article is an open access article distributed under the terms and conditions of the Creative Commons Attribution (CC BY) license (https://creativecommons.org/licenses/by/4.0/).
Share and Cite
Zhang, Y.; Lyu, Y.; Wang, D.; Feng, M.; Shen, S.; Zhu, L.; Pan, C.; Zai, X.; Wang, S.; Guo, Y.; et al. Rapid Identification of Brucella Genus and Species In Silico and On-Site Using Novel Probes with CRISPR/Cas12a. Microorganisms 2024, 12, 1018. https://doi.org/10.3390/microorganisms12051018
Zhang Y, Lyu Y, Wang D, Feng M, Shen S, Zhu L, Pan C, Zai X, Wang S, Guo Y, et al. Rapid Identification of Brucella Genus and Species In Silico and On-Site Using Novel Probes with CRISPR/Cas12a. Microorganisms. 2024; 12(5):1018. https://doi.org/10.3390/microorganisms12051018
Chicago/Turabian StyleZhang, Yan, Yufei Lyu, Dongshu Wang, Meijie Feng, Sicheng Shen, Li Zhu, Chao Pan, Xiaodong Zai, Shuyi Wang, Yan Guo, and et al. 2024. "Rapid Identification of Brucella Genus and Species In Silico and On-Site Using Novel Probes with CRISPR/Cas12a" Microorganisms 12, no. 5: 1018. https://doi.org/10.3390/microorganisms12051018
APA StyleZhang, Y., Lyu, Y., Wang, D., Feng, M., Shen, S., Zhu, L., Pan, C., Zai, X., Wang, S., Guo, Y., Yu, S., Gong, X., Chen, Q., Wang, H., Wang, Y., & Liu, X. (2024). Rapid Identification of Brucella Genus and Species In Silico and On-Site Using Novel Probes with CRISPR/Cas12a. Microorganisms, 12(5), 1018. https://doi.org/10.3390/microorganisms12051018

