Association between Soil Physicochemical Properties and Bacterial Community Structure in Diverse Forest Ecosystems
Abstract
1. Introduction
2. Material and Method
2.1. Site Description
2.2. Soil Sampling
2.3. Soil DNA Isolation and PCR Amplification
2.4. Illumina Miseq Sequencing
2.5. Bioinformatic Analyses
2.6. Soil Physicochemical Parameters Measurements
2.7. Statistical Analyses
3. Results
3.1. Soil Physicochemical Properties
3.2. Composition and Diversity
3.3. Co-Occurrence Network Topological Index of the Soil Bacterial Community
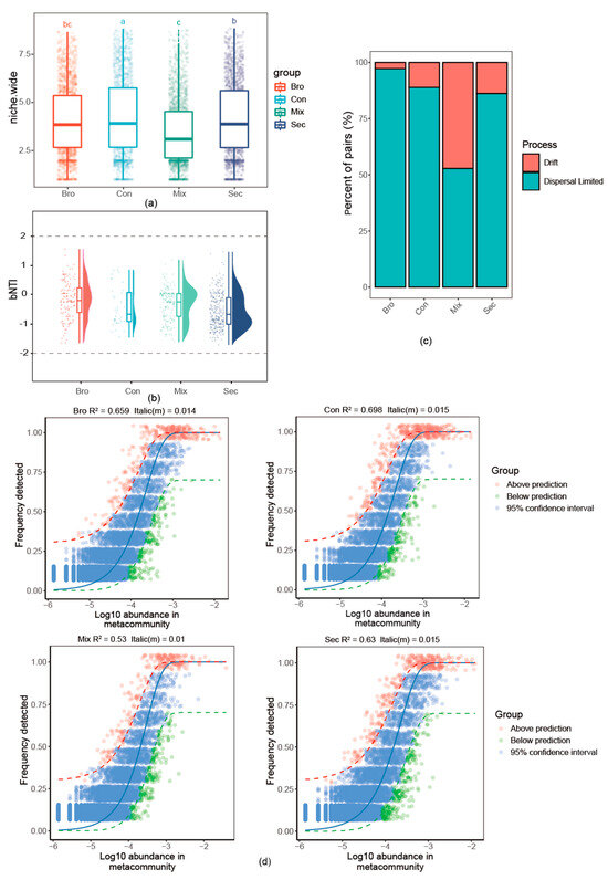
3.4. Assembly of the Soil Bacterial Community
4. Discussion
4.1. Dominant Taxa
4.2. Soil Bacterial Community Diversity and Similarity
4.3. Co-Occurrence Network
4.4. Bacterial Community Assembly Process
5. Conclusions and Implications
Author Contributions
Funding
Data Availability Statement
Conflicts of Interest
Appendix A
| Taxon | SWC | pH | AP | SOC | TP | TN | AN | C/N | N/P | C/P |
|---|---|---|---|---|---|---|---|---|---|---|
| Proteobacteria | −0.11 | 0.52 *** | 0.17 | −0.01 | −0.14 | −0.20 | −0.19 | 0.14 | −0.10 | 0.02 |
| Acidobacteria | 0.25 | −0.69 *** | 0.10 | 0.13 | 0.15 | 0.29 | 0.26 | −0.11 | 0.22 | 0.12 |
| Actinobacteria | −0.48 ** | 0.41 ** | 0.03 | −0.31 | −0.23 | −0.40 * | −0.40 ** | −0.03 | −0.24 | −0.23 |
| Chloroflexi | −0.07 | 0.11 | −0.32 | −0.03 | 0.17 | −0.13 | −0.09 | 0.27 | −0.29 | −0.19 |
| Bacteroidetes | −0.15 | 0.25 | 0.17 | −0.05 | 0.02 | −0.13 | −0.17 | 0.02 | −0.17 | −0.04 |
| Planctomycetes | 0.00 | 0.10 | 0.06 | −0.10 | −0.51 ** | −0.06 | −0.05 | −0.16 | 0.34 | 0.17 |
| Verrucomicrobia | 0.27 | −0.06 | −0.11 | 0.24 | 0.16 | 0.36 * | 0.40 * | −0.09 | 0.18 | 0.10 |
| Thaumarchaeota | 0.30 | −0.57 *** | −0.13 | 0.15 | 0.13 | 0.32 | 0.31 ** | −0.09 | 0.21 | 0.10 |
| Gemmatimonadetes | −0.46 ** | 0.33 * | 0.00 | −0.39 * | 0.18 | −0.46 ** | −0.46 ** | 0.05 | −0.69 *** | −0.49 *** |
| Rokubacteria | −0.34 * | 0.61 *** | −0.20 | −0.19 | −0.02 | −0.38 * | −0.35 * | 0.28 | −0.38 ** | −0.15 |
| Variable | SWC | pH | AP | SOC | TP | TN | AN | C/N | N/P | C/P |
|---|---|---|---|---|---|---|---|---|---|---|
| Chao1 | −0.33 * | 0.53 *** | −0.05 | −0.25 | −0.41 * | −0.37 * | −0.40 * | 0.08 | −0.17 | 0.00 |
| Faith_pd | −0.24 | 0.69 *** | −0.18 | −0.18 | −0.43 ** | −0.38 * | −0.41 * | 0.29 | −0.11 | 0.10 |
| Goods_coverage | −0.01 | −0.15 | 0.02 | −0.11 | −0.12 | −0.04 | −0.02 | −0.08 | 0.07 | −0.11 |
| Observed_species | −0.33 * | 0.53 *** | −0.05 | −0.25 | −0.41 * | −0.37 * | −0.40 * | 0.08 | −0.17 | 0.00 |
| Pielou_e | −0.04 | −0.26 | 0.05 | −0.28 | −0.21 | −0.07 | −0.10 | −0.26 | −0.01 | −0.16 |
| Shannon | −0.14 | −0.04 | 0.05 | −0.26 | −0.23 | −0.17 | −0.21 | −0.15 | −0.11 | −0.10 |
| Simpson | −0.06 | −0.31 | 0.05 | −0.28 | −0.13 | −0.05 | −0.08 | −0.29 | −0.04 | −0.19 |
| Variable | RDA1 | RDA2 | r2 | Pr (>r) |
|---|---|---|---|---|
| SWC | 0.3730 | 0.9278 | 0.53 | 0.001 |
| pH | −0.9950 | −0.1002 | 0.81 | 0.001 |
| SOC | 0.1231 | 0.9924 | 0.22 | 0.013 |
| TN | 0.5018 | 0.8650 | 0.47 | 0.001 |
| C/N | −0.9625 | −0.2712 | 0.16 | 0.048 |
| N/P | 0.4059 | 0.9139 | 0.72 | 0.001 |
| C/P | 0.0624 | 0.9980 | 0.36 | 0.001 |




References
- Bardgett, R.D.; van der Putten, W.H. Belowground biodiversity and ecosystem functioning. Nature 2014, 515, 505–511. [Google Scholar] [CrossRef] [PubMed]
- Li, H.; Ye, D.; Wang, X.; Settles, M.L.; Wang, J.; Hao, Z.; Zhou, L.; Dong, P.; Jiang, Y.; Ma, Z. Soil bacterial communities of different natural forest types in Northeast China. Plant Soil 2014, 383, 203–216. [Google Scholar] [CrossRef]
- Delgado-Baquerizo, M.; Oliverio, A.M.; Brewer, T.E.; Benavent-González, A.; Eldridge, D.J.; Bardgett, R.D.; Maestre, F.T.; Singh, B.K.; Fierer, N. A global atlas of the dominant bacteria found in soil. Science 2018, 359, 320–325. [Google Scholar] [CrossRef] [PubMed]
- Wei, H.; Peng, C.; Yang, B.; Song, H.; Li, Q.; Jiang, L.; Wei, G.; Wang, K.; Wang, H.; Liu, S.; et al. Contrasting Soil Bacterial Community, Diversity, and Function in Two Forests in China. Front. Microbiol. 2018, 9, 1693. [Google Scholar] [CrossRef]
- Fierer, N.; Jackson, R.B. The diversity and biogeography of soil bacterial communities. Proc. Natl. Acad. Sci. USA 2006, 10, 626–631. [Google Scholar] [CrossRef] [PubMed]
- Hermans, S.M.; Buckley, H.L.; Case, B.S.; Curran-Cournane, F.; Taylor, M.; Lear, G.; Loeffler, F.E. Bacteria as Emerging Indicators of Soil Condition. Appl. Environ. Microbiol. 2017, 83, e02826-16. [Google Scholar] [CrossRef] [PubMed]
- Sawada, K.; Inagaki, Y.; Sugihara, S.; Funakawa, S.; Ritz, K.; Toyota, K. Impacts of conversion from natural forest to cedar plantation on the structure and diversity of root-associated and soil microbial communities. Appl. Soil Ecol. 2021, 167, 104027. [Google Scholar] [CrossRef]
- Huo, X.; Ren, C.; Wang, D.; Wu, R.; Wang, Y.; Li, Z.; Huang, D.; Qi, H. Microbial community assembly and its influencing factors of secondary forests in Qinling Mountains. Soil Biol. Biochem. 2023, 184, 109075. [Google Scholar] [CrossRef]
- Xue, L.; Ren, H.; Li, S.; Leng, X.; Yao, X. Soil Bacterial Community Structure and Co-occurrence Pattern during Vegetation Restoration in Karst Rocky Desertification Area. Front. Microbiol. 2017, 8, 2377. [Google Scholar] [CrossRef]
- Banerjee, S.; Helgason, B.; Wang, L.; Winsley, T.; Ferrari, B.C.; Siciliano, S.D. Legacy effects of soil moisture on microbial community structure and N2O emissions. Soil Biol. Biochem. 2016, 95, 40–50. [Google Scholar] [CrossRef]
- Rousk, J.; Bååth, E.; Brookes, P.C.; Lauber, C.L.; Lozupone, C.; Caporaso, J.G.; Knight, R.; Fierer, N. Soil bacterial and fungal communities across a pH gradient in an arable soil. ISME J. 2010, 4, 1340–1351. [Google Scholar] [CrossRef]
- Landesman, W.J.; Nelson, D.M.; Fitzpatrick, M.C. Soil properties and tree species drive ß-diversity of soil bacterial communities. Soil Biol. Biochem. 2014, 76, 201–209. [Google Scholar] [CrossRef]
- Lin, Y.T.; Hu, H.W.; Whitman, W.B.; Coleman, D.C.; Chiu, C.Y. Comparison of soil bacterial communities in a natural hardwood forest and coniferous plantations in perhumid subtropical low mountains. Bot. Stud. 2014, 55, 50. [Google Scholar] [CrossRef] [PubMed]
- Jiang, Y.; Lei, Y.; Yang, Y.; Korpelainen, H.; Niinemets, Ü.; Li, C. Divergent assemblage patterns and driving forces for bacterial and fungal communities along a glacier forefield chronosequence. Soil Biol. Biochem. 2018, 118, 207–216. [Google Scholar] [CrossRef]
- Liu, G.y.; Chen, L.l.; Shi, X.r.; Yuan, Z.y.; Yuan, L.Y.; Lock, T.R.; Kallenbach, R.L. Changes in rhizosphere bacterial and fungal community composition with vegetation restoration in planted forests. Land Degrad. Dev. 2019, 30, 1147–1157. [Google Scholar] [CrossRef]
- Kuramae, E.E.; Yergeau, E.; Wong, L.C.; Pijl, A.S.; Veen, J.A.; Kowalchuk, G.A. Soil characteristics more strongly influence soil bacterial communities than land-use type. FEMS Microbiol. Ecol. 2012, 79, 12–24. [Google Scholar] [CrossRef]
- Razanamalala, K.; Razafimbelo, T.; Maron, P.-A.; Ranjard, L.; Chemidlin, N.; Lelièvre, M.; Dequiedt, S.; Ramaroson, V.H.; Marsden, C.; Becquer, T.; et al. Soil microbial diversity drives the priming effect along climate gradients: A case study in Madagascar. ISME J. 2018, 12, 451–462. [Google Scholar] [CrossRef] [PubMed]
- Delgado-Baquerizo, M.; Reich, P.B.; Khachane, A.N.; Campbell, C.D.; Thomas, N.; Freitag, T.E.; Abu Al-Soud, W.; Sørensen, S.; Bardgett, R.D.; Singh, B.K. It is elemental: Soil nutrient stoichiometry drives bacterial diversity. Environ. Microbiol. 2017, 19, 1176–1188. [Google Scholar] [CrossRef]
- Sun, H.; Terhonen, E.; Koskinen, K.; Paulin, L.; Kasanen, R.; Asiegbu, F.O. Bacterial diversity and community structure along different peat soils in boreal forest. Appl. Soil Ecol. 2014, 74, 37–45. [Google Scholar] [CrossRef]
- Li, X.; He, Z.; Yao, M.; Kou, Y.; Li, C.; Li, J. Distinct mechanisms shape soil bacterial and fungal co-occurrence networks in a mountain ecosystem. FEMS Microbiol. Ecol. 2020, 96, fiaa030. [Google Scholar] [CrossRef]
- Tu, Q.; Yan, Q.; Deng, Y.; Michaletz, S.T.; Buzzard, V.; Weiser, M.D.; Waide, R.; Ning, D.; Wu, L.; He, Z.; et al. Biogeographic patterns of microbial co-occurrence ecological networks in six American forests. Soil Biol. Biochem. 2020, 148, 107897. [Google Scholar] [CrossRef]
- Xu, M.; Lu, X.; Xu, Y.; Zhong, Z.; Zhang, W.; Ren, C.; Han, X.; Yang, G.; Feng, Y. Dynamics of bacterial community in litter and soil along a chronosequence of Robinia pseudoacacia plantations. Sci. Total Environ. 2020, 703, 135613. [Google Scholar] [CrossRef] [PubMed]
- Qiang, W.; He, L.; Zhang, Y.; Liu, B.; Liu, Y.; Liu, Q.; Pang, X. Aboveground vegetation and soil physicochemical properties jointly drive the shift of soil microbial community during subalpine secondary succession in southwest China. Catena 2021, 202, 105251. [Google Scholar] [CrossRef]
- Barberán, A.; Bates, S.T.; Casamayor, E.O.; Fierer, N. Using network analysis to explore co-occurrence patterns in soil microbial communities. ISME J. 2012, 6, 343–351. [Google Scholar] [CrossRef] [PubMed]
- Ma, B.; Wang, H.; Dsouza, M.; Lou, J.; He, Y.; Dai, Z.; Brookes, P.C.; Xu, J.; Gilbert, J.A. Geographic patterns of co-occurrence network topological features for soil microbiota at continental scale in eastern China. ISME J. 2016, 10, 1891–1901. [Google Scholar] [CrossRef] [PubMed]
- Banerjee, S.; Kirkby, C.A.; Schmutter, D.; Bissett, A.; Kirkegaard, J.A.; Richardson, A.E. Network analysis reveals functional redundancy and keystone taxa amongst bacterial and fungal communities during organic matter decomposition in an arable soil. Soil Biol. Biochem. 2016, 97, 188–198. [Google Scholar] [CrossRef]
- Banerjee, S.; Schlaeppi, K.; van der Heijden, M.G. Keystone taxa as drivers of microbiome structure and functioning. Nat. Rev. Microbiol. 2018, 16, 567–576. [Google Scholar] [CrossRef] [PubMed]
- He, D.; Shen, W.; Eberwein, J.; Zhao, Q.; Ren, L.; Wu, Q.L. Diversity and co-occurrence network of soil fungi are more responsive than those of bacteria to shifts in precipitation seasonality in a subtropical forest. Soil Biol. Biochem. 2017, 115, 499–510. [Google Scholar] [CrossRef]
- Vandermeer, J.H. Niche Theory. Annu. Rev. Ecol. Syst. 1972, 3, 107–132. [Google Scholar] [CrossRef]
- Hubbell, S.P. Neutral Theory in Community Ecology and the Hypothesis of Functional Equivalence. Funct. Ecol. 2005, 19, 166–172. [Google Scholar] [CrossRef]
- Langenheder, S.; Lindström, E.S. Factors influencing aquatic and terrestrial bacterial community assembly. Environ. Microbiol. Rep. 2019, 11, 306–315. [Google Scholar] [CrossRef] [PubMed]
- Zhao, P.; Liu, J.; Jia, T.; Wang, Y.; Chai, B. Environmental filtering drives bacterial community structure and function in a subalpine area of northern China. J. Basic Microbiol. 2018, 59, 337–347. [Google Scholar] [CrossRef] [PubMed]
- Zhang, Z.; Swaisgood, R.R.; Zhang, S.; Nordstrom, L.A.; Wang, H.; Gu, X.; Hu, J.; Wei, F. Old-growth forest is what giant pandas really need. Biol. Lett. 2011, 7, 403–406. [Google Scholar] [CrossRef] [PubMed]
- Chen, Y.; Wang, X.; Zheng, X.; Gong, Y.; Chen, M.; Qiu, L.; Zhou, H.; Wei, W.; Han, H. Space use and microhabitat selection of wild giant pandas in Meigu Dafengding National Nature Reserve, China. Front. Ecol. Evol. 2022, 10, 1000841. [Google Scholar] [CrossRef]
- Hong, M.; Yuan, S.; Yang, Z.; Yang, X.; Gu, X.; Huang, F.; Zhang, Z. Comparison of microhabitat selection and trace abundance of giant pandas between primary and secondary forests in Liziping Nature Reserve, China: Effects of selective logging. Mamm. Biol. 2015, 80, 373–379. [Google Scholar] [CrossRef]
- Bolyen, E.; Rideout, J.R.; Dillon, M.R.; Bokulich, N.A.; Abnet, C.; Al-Ghalith, G.A.; Alexander, H.; Alm, E.J.; Arumugam, M.; Asnicar, F.; et al. QIIME 2: Reproducible, interactive, scalable, and extensible microbiome data science. PeerJ 2018, preprints. [Google Scholar] [CrossRef]
- Callahan, B.J.; McMurdie, P.J.; Rosen, M.J.; Han, A.W.; Johnson, A.J.A.; Holmes, S.P. DADA2: High-resolution sample inference from Illumina amplicon data. Nat. Methods 2016, 13, 581–583. [Google Scholar] [CrossRef] [PubMed]
- Wang, Y.-F.; Chen, P.; Wang, F.-H.; Han, W.-X.; Qiao, M.; Dong, W.-X.; Hu, C.-S.; Zhu, D.; Chu, H.-Y.; Zhu, Y.-G. The ecological clusters of soil organisms drive the ecosystem multifunctionality under long-term fertilization. Environ. Int. 2022, 161, 107133. [Google Scholar] [CrossRef] [PubMed]
- Katoh, K.; Misawa, K.; Kuma, K.I.; Miyata, T. MAFFT: A novel method for rapid multiple sequence alignment based on fast Fourier transform. Nucleic Acids Res. 2002, 30, 3059–3066. [Google Scholar] [CrossRef]
- Poon, A.F.Y.; Price, M.N.; Dehal, P.S.; Arkin, A.P. FastTree 2—Approximately Maximum-Likelihood Trees for Large Alignments. PLoS ONE 2010, 5, e9490. [Google Scholar] [CrossRef]
- Bolyen, E.; Rideout, J.R.; Dillon, M.R.; Bokulich, N.A.; Abnet, C.C.; Al-Ghalith, G.A.; Alexander, H.; Alm, E.J.; Arumugam, M.; Asnicar, F.; et al. Reproducible, interactive, scalable and extensible microbiome data science using QIIME 2. Nat. Biotechnol. 2019, 37, 852–857. [Google Scholar] [CrossRef]
- Csardi, M.G. igraph_ Network Analysis and Visualization. Available online: https://igraph.org/ (accessed on 26 January 2024).
- Sloan, W.T.; Lunn, M.; Woodcock, S.; Head, I.M.; Nee, S.; Curtis, T.P. Quantifying the roles of immigration and chance in shaping prokaryote community structure. Environ. Microbiol. 2006, 8, 732–740. [Google Scholar] [CrossRef] [PubMed]
- Stegen, J.C.; Lin, X.; Konopka, A.E.; Fredrickson, J.K. Stochastic and deterministic assembly processes in subsurface microbial communities. ISME J. 2012, 6, 1653–1664. [Google Scholar] [CrossRef]
- Dong, Y.; Wu, S.; Deng, Y.; Wang, S.; Fan, H.; Li, X.; Bai, Z.; Zhuang, X. Distinct Functions and Assembly Mechanisms of Soil Abundant and Rare Bacterial Taxa Under Increasing Pyrene Stresses. Front. Microbiol. 2021, 12, 689762. [Google Scholar] [CrossRef] [PubMed]
- Stegen, J.C.; Lin, X.; Fredrickson, J.K.; Chen, X.; Kennedy, D.W.; Murray, C.J.; Rockhold, M.L.; Konopka, A. Quantifying community assembly processes and identifying features that impose them. ISME J. 2013, 7, 2069–2079. [Google Scholar] [CrossRef] [PubMed]
- Zhou, J.Z.; Ning, D.L. Stochastic Community Assembly: Does It Matter in Microbial Ecology? Microbiol. Mol. Biol. Rev. 2017, 81, e00002-17. [Google Scholar] [CrossRef]
- Qiu, Z.; Shi, C.; Zhao, M.; Wang, K.; Zhang, M.; Wang, T.; Shi, F. Improving Effects of Afforestation with Different Forest Types on Soil Nutrients and Bacterial Community in Barren Hills of North China. Sustainability 2022, 14, 1202. [Google Scholar] [CrossRef]
- Spain, A.M.; Krumholz, L.R.; Elshahed, M.S. Abundance, composition, diversity and novelty of soil Proteobacteria. ISME J. 2009, 3, 992–1000. [Google Scholar] [CrossRef]
- Eichorst, S.A.; Breznak, J.A.; Schmidt, T.M. Isolation and Characterization of Soil Bacteria That Define Terriglobus gen. nov., in the Phylum Acidobacteria. Appl. Environ. Microbiol. 2007, 73, 2708–2717. [Google Scholar] [CrossRef]
- Jones, R.T.; Robeson, M.S.; Lauber, C.L.; Hamady, M.; Knight, R.; Fierer, N. A comprehensive survey of soil acidobacterial diversity using pyrosequencing and clone library analyses. ISME J. 2009, 3, 442–453. [Google Scholar] [CrossRef]
- Rodrigues, J.L.M.; Pellizari, V.H.; Mueller, R.; Baek, K.; Jesus, E.d.C.; Paula, F.S.; Mirza, B.; Hamaoui, G.S.; Tsai, S.M.; Feigl, B.; et al. Conversion of the Amazon rainforest to agriculture results in biotic homogenization of soil bacterial communities. Proc. Natl. Acad. Sci. USA 2012, 110, 988–993. [Google Scholar] [CrossRef] [PubMed]
- Chen, Y.; Yang, X.; Fu, W.; Chen, B.; Hu, H.; Feng, K.; Geisen, S. Conversion of natural grassland to cropland alters microbial community assembly across northern China. Environ. Microbiol. 2022, 24, 5630–5642. [Google Scholar] [CrossRef] [PubMed]
- Fierer, N.; Bradford, M.A.; Jackson, R.B. Toward an Ecological Classification of Soil Bacteria. Ecology 2007, 88, 1354–1364. [Google Scholar] [CrossRef] [PubMed]
- Barka, E.A.; Vatsa, P.; Sanchez, L.; Gaveau-Vaillant, N.; Jacquard, C.; Klenk, H.-P.; Clément, C.; Ouhdouch, Y.; van Wezel, G.P. Taxonomy, Physiology, and Natural Products of Actinobacteria. Microbiol. Mol. Biol. Rev. 2016, 80, 1–43. [Google Scholar] [CrossRef] [PubMed]
- Lauber, C.L.; Hamady, M.; Knight, R.; Fierer, N. Pyrosequencing-Based Assessment of Soil pH as a Predictor of Soil Bacterial Community Structure at the Continental Scale. Appl. Environ. Microbiol. 2009, 75, 5111–5120. [Google Scholar] [CrossRef]
- Li, X.; Sun, M.; Zhang, H.; Xu, N.; Sun, G. Use of mulberry–soybean intercropping in salt–alkali soil impacts the diversity of the soil bacterial community. Microb. Biotechnol. 2016, 9, 293–304. [Google Scholar] [CrossRef] [PubMed]
- Lin, Y.-T.; Whitman, W.B.; Coleman, D.C.; Chiu, C.-Y. Effects of Reforestation on the Structure and Diversity of Bacterial Communities in Subtropical Low Mountain Forest Soils. Front. Microbiol. 2018, 9, 1968. [Google Scholar] [CrossRef]
- Hackl, E.; Pfeffer, M.; Donat, C.; Bachmann, G.; Zechmeisterboltenstern, S. Composition of the microbial communities in the mineral soil under different types of natural forest. Soil Biol. Biochem. 2005, 37, 661–671. [Google Scholar] [CrossRef]
- Qu, Z.L.; Liu, B.; Ma, Y.; Xu, J.; Sun, H.; Gallery, R. The response of the soil bacterial community and function to forest succession caused by forest disease. Funct. Ecol. 2020, 34, 2548–2559. [Google Scholar] [CrossRef]
- Sui, X.; Li, M.; Frey, B.; Wang, M.; Weng, X.; Wang, X.; Chen, F.; Li, X.; Du, Z.; Yang, L.; et al. Climax forest has a higher soil bacterial diversity but lower soil nutrient contents than degraded forests in temperate northern China. Ecol. Evol. 2022, 12, e9535. [Google Scholar] [CrossRef]
- Wang, Y.; Chen, L.; Xiang, W.; Ouyang, S.; Zhang, T.; Zhang, X.; Zeng, Y.; Hu, Y.; Luo, G.; Kuzyakov, Y. Forest conversion to plantations: A meta-analysis of consequences for soil and microbial properties and functions. Glob. Chang. Biol. 2021, 27, 5643–5656. [Google Scholar] [CrossRef] [PubMed]
- Siles, J.A.; Margesin, R. Abundance and Diversity of Bacterial, Archaeal, and Fungal Communities Along an Altitudinal Gradient in Alpine Forest Soils: What Are the Driving Factors? Microb. Ecol. 2016, 72, 207–220. [Google Scholar] [CrossRef] [PubMed]
- Ren, C.; Zhang, W.; Zhong, Z.; Han, X.; Yang, G.; Feng, Y.; Ren, G. Differential responses of soil microbial biomass, diversity, and compositions to altitudinal gradients depend on plant and soil characteristics. Sci. Total Environ. 2018, 610–611, 750–758. [Google Scholar] [CrossRef] [PubMed]
- Deng, J.; Yin, Y.; Zhu, W.; Zhou, Y. Variations in Soil Bacterial Community Diversity and Structures Among Different Revegetation Types in the Baishilazi Nature Reserve. Front. Microbiol. 2018, 9, 2874. [Google Scholar] [CrossRef] [PubMed]
- Wang, R.; Wang, Y.; Zheng, W.; Hou, F.; Hu, Y.; Guo, S. Converting croplands to orchards changes soil microbial community composition and co-occurrence patterns. Land Degrad. Dev. 2021, 32, 2509–2519. [Google Scholar] [CrossRef]
- Ferrenberg, S.; O’Neill, S.P.; Knelman, J.E.; Todd, B.; Duggan, S.; Bradley, D.; Robinson, T.; Schmidt, S.K.; Townsend, A.R.; Williams, M.W.; et al. Changes in assembly processes in soil bacterial communities following a wildfire disturbance. ISME J. 2013, 7, 1102–1111. [Google Scholar] [CrossRef]
- Shen, C.; Xiong, J.; Zhang, H.; Feng, Y.; Lin, X.; Li, X.; Liang, W.; Chu, H. Soil pH drives the spatial distribution of bacterial communities along elevation on Changbai Mountain. Soil Biol. Biochem. 2013, 57, 204–211. [Google Scholar] [CrossRef]
- Guo, S.; Han, X.; Li, H.; Wang, T.; Tong, X.; Ren, G.; Feng, Y.; Yang, G. Evaluation of soil quality along two revegetation chronosequences on the Loess Hilly Region of China. Sci. Total Environ. 2018, 633, 808–815. [Google Scholar] [CrossRef]
- Li, J.; Shen, Z.; Li, C.; Kou, Y.; Wang, Y.; Tu, B.; Zhang, S.; Li, X. Stair-Step Pattern of Soil Bacterial Diversity Mainly Driven by pH and Vegetation Types Along the Elevational Gradients of Gongga Mountain, China. Front. Microbiol. 2018, 9, 569. [Google Scholar] [CrossRef]
- He, G.; Peng, T.; Guo, Y.; Wen, S.; Ji, L.; Luo, Z. Forest succession improves the complexity of soil microbial interaction and ecological stochasticity of community assembly: Evidence from Phoebe bournei-dominated forests in subtropical regions. Front. Microbiol. 2022, 13, 1021258. [Google Scholar] [CrossRef]
- Bi, B.; Zhang, H.; Yuan, Y.; Wu, Z.; Wang, Y.; Han, F. Dynamic changes of soil microbial community in Pinus sylvestris var. mongolica plantations in the Mu Us Sandy Land. J. Environ. Manag. 2021, 287, 112306. [Google Scholar] [CrossRef] [PubMed]
- Jeanbille, M.; Buée, M.; Bach, C.; Cébron, A.; Frey-Klett, P.; Turpault, M.P.; Uroz, S. Soil Parameters Drive the Structure, Diversity and Metabolic Potentials of the Bacterial Communities Across Temperate Beech Forest Soil Sequences. Microb. Ecol. 2015, 71, 482–493. [Google Scholar] [CrossRef] [PubMed]
- Högberg, M.N.; Högberg, P.; Myrold, D.D. Is microbial community composition in boreal forest soils determined by pH, C-to-N ratio, the trees, or all three? Oecologia 2006, 150, 590–601. [Google Scholar] [CrossRef] [PubMed]
- Wan, X.; Huang, Z.; He, Z.; Yu, Z.; Wang, M.; Davis, M.R.; Yang, Y. Soil C:N ratio is the major determinant of soil microbial community structure in subtropical coniferous and broadleaf forest plantations. Plant Soil 2014, 387, 103–116. [Google Scholar] [CrossRef]
- Röttjers, L.; Faust, K. From hairballs to hypotheses–biological insights from microbial networks. FEMS Microbiol. Rev. 2018, 42, 761–780. [Google Scholar] [CrossRef] [PubMed]
- Ma, B.; Wang, Y.; Ye, S.; Liu, S.; Stirling, E.; Gilbert, J.A.; Faust, K.; Knight, R.; Jansson, J.K.; Cardona, C.; et al. Earth microbial co-occurrence network reveals interconnection pattern across microbiomes. Microbiome 2020, 8, 82. [Google Scholar] [CrossRef] [PubMed]
- Faust, K.; Raes, J. Microbial interactions: From networks to models. Nat. Rev. Microbiol. 2012, 10, 538–550. [Google Scholar] [CrossRef] [PubMed]
- Ghoul, M.; Mitri, S. The Ecology and Evolution of Microbial Competition. Trends Microbiol. 2016, 24, 833–845. [Google Scholar] [CrossRef] [PubMed]
- Zhang, B.; Zhang, J.; Liu, Y.; Shi, P.; Wei, G. Co-occurrence patterns of soybean rhizosphere microbiome at a continental scale. Soil Biol. Biochem. 2018, 118, 178–186. [Google Scholar] [CrossRef]
- Yu, Z.; Liang, K.; Huang, G.; Wang, X.; Lin, M.; Chen, Y.; Zhou, Z. Soil Bacterial Community Shifts Are Driven by Soil Nutrient Availability along a Teak Plantation Chronosequence in Tropical Forests in China. Biology 2021, 10, 1329. [Google Scholar] [CrossRef]
- Wei, Y.; Chen, L.; Feng, Q.; Xi, H.; Zhang, C.; Gan, K.; Yong, T. Structure and assembly mechanism of soil bacterial community under different soil salt intensities in arid and semiarid regions. Ecol. Indic. 2024, 158, 111631. [Google Scholar] [CrossRef]
- Kang, H.; Chai, A.; Lin, Z.; Shi, Y.; Xie, X.; Li, L.; Fan, T.; Xiang, S.; Xie, J.; Li, B. Deciphering Differences in Microbial Community Diversity between Clubroot-Diseased and Healthy Soils. Microorganisms 2024, 12, 251. [Google Scholar] [CrossRef]
- Luan, L.; Jiang, Y.; Cheng, M.; Dini-Andreote, F.; Sui, Y.; Xu, Q.; Geisen, S.; Sun, B. Organism body size structures the soil microbial and nematode community assembly at a continental and global scale. Nat. Commun. 2020, 11, 6406. [Google Scholar] [CrossRef] [PubMed]
- Dini-Andreote, F.; Stegen, J.C.; van Elsas, J.D.; Salles, J.F. Disentangling mechanisms that mediate the balance between stochastic and deterministic processes in microbial succession. Proc. Natl. Acad. Sci. USA 2015, 112, E1326–E1332. [Google Scholar] [CrossRef]
- Tripathi, B.M.; Stegen, J.C.; Kim, M.; Dong, K.; Adams, J.M.; Lee, Y.K. Soil pH mediates the balance between stochastic and deterministic assembly of bacteria. ISME J. 2018, 12, 1072–1083. [Google Scholar] [CrossRef] [PubMed]
- Gao, G.-F.; Peng, D.; Zhang, Y.; Li, Y.; Fan, K.; Tripathi, B.M.; Adams, J.M.; Chu, H. Dramatic change of bacterial assembly process and co-occurrence pattern in Spartina alterniflora salt marsh along an inundation frequency gradient. Sci. Total Environ. 2021, 755, 142546. [Google Scholar] [CrossRef]
- Zhang, Q.; Wang, X.; Zhang, Z.; Liu, H.; Liu, Y.; Feng, Y.; Yang, G.; Ren, C.; Han, X. Linking soil bacterial community assembly with the composition of organic carbon during forest succession. Soil Biol. Biochem. 2022, 173, 108790. [Google Scholar] [CrossRef]
- Zou, Z.; Yuan, K.; Ming, L.; Li, Z.; Yang, Y.; Yang, R.; Cheng, W.; Liu, H.; Jiang, J.; Luan, T.; et al. Changes in Alpine Soil Bacterial Communities With Altitude and Slopes at Mount Shergyla, Tibetan Plateau: Diversity, Structure, and Influencing Factors. Front. Microbiol. 2022, 13, 839499. [Google Scholar] [CrossRef]
- Jiao, S.; Chu, H.; Zhang, B.; Wei, X.; Chen, W.; Wei, G. Linking soil fungi to bacterial community assembly in arid ecosystems. iMeta 2022, 1, e2. [Google Scholar] [CrossRef]
- Kang, L.; Chen, L.; Zhang, D.; Peng, Y.; Song, Y.; Kou, D.; Deng, Y.; Yang, Y. Stochastic processes regulate belowground community assembly in alpine grasslands on the Tibetan Plateau. Environ. Microbiol. 2021, 24, 179–194. [Google Scholar] [CrossRef]
- Sun, H.; Wu, Y.; Zhou, J.; Bing, H.; Zhu, H. Climate influences the alpine soil bacterial communities by regulating the vegetation and the soil properties along an altitudinal gradient in SW China. Catena 2020, 195, 104727. [Google Scholar] [CrossRef]
- Yang, Y.; Wu, P. Soil bacterial community varies but fungal community stabilizes along five vertical climate zones. Catena 2020, 195, 104841. [Google Scholar] [CrossRef]
- Xu, T.; Shen, Y.; Ding, Z.; Zhu, B. Seasonal dynamics of microbial communities in rhizosphere and bulk soils of two temperate forests. Rhizosphere 2023, 25, 100673. [Google Scholar] [CrossRef]








| Object | Adonis | ANOSIM | MRPP | |||||
|---|---|---|---|---|---|---|---|---|
| F | R2 | Adjusted-p | R | Adjusted-p | A | δ | Adjusted-p | |
| Among Group | 2.9559 | 0.2170 | 0.01 | 0.3364 | 0.01 | 0.0796 | 0.5696 | 0.001 |
| Mix vs. Sec | 2.5666 | 0.1382 | 0.012 | 0.2685 | 0.014 | 0.0489 | 0.6345 | 0.009 |
| Mix vs. Con | 1.2714 | 0.1195 | 0.023 | 0.2003 | 0.026 | 0.0387 | 0.5957 | 0.020 |
| Mix vs. Bro | 2.4631 | 0.1334 | 0.006 | 0.2857 | 0.008 | 0.0439 | 0.6295 | 0.008 |
| Sec vs. Con | 2.7965 | 0.1488 | 0.024 | 0.2850 | 0.019 | 0.0475 | 0.5641 | 0.022 |
| Sec vs. Bro | 4.8352 | 0.2321 | 0.006 | 0.6602 | 0.006 | 0.0977 | 0.6279 | 0.003 |
| Con vs. Bro | 3.0545 | 0.1603 | 0.006 | 0.3858 | 0.006 | 0.0581 | 0.5688 | 0.003 |
| Treatments | Nodes | Links | Positive Edges | Negative Edges | APL | ACC | Average Degree | Diameter | Density | Modularity |
|---|---|---|---|---|---|---|---|---|---|---|
| Mix | 869 | 5464 | 4732 | 732 | 5.0237 | 0.4717 | 12.5754 | 12.9697 | 0.0145 | 2.4978 |
| Sec | 826 | 8420 | 5964 | 2095 | 5.1728 | 0.4679 | 14.4407 | 15.7853 | 0.0175 | 1.0741 |
| Bro | 551 | 737 | 554 | 183 | 6.8242 | 0.4208 | 13.4354 | 13.4354 | 0.0049 | 0.6006 |
| Con | 550 | 707 | 512 | 195 | 5.2440 | 0.4421 | 17.2239 | 17.2239 | 0.0047 | 0.4483 |
Disclaimer/Publisher’s Note: The statements, opinions and data contained in all publications are solely those of the individual author(s) and contributor(s) and not of MDPI and/or the editor(s). MDPI and/or the editor(s) disclaim responsibility for any injury to people or property resulting from any ideas, methods, instructions or products referred to in the content. |
© 2024 by the authors. Licensee MDPI, Basel, Switzerland. This article is an open access article distributed under the terms and conditions of the Creative Commons Attribution (CC BY) license (https://creativecommons.org/licenses/by/4.0/).
Share and Cite
Yang, B.; Feng, W.; Zhou, W.; He, K.; Yang, Z. Association between Soil Physicochemical Properties and Bacterial Community Structure in Diverse Forest Ecosystems. Microorganisms 2024, 12, 728. https://doi.org/10.3390/microorganisms12040728
Yang B, Feng W, Zhou W, He K, Yang Z. Association between Soil Physicochemical Properties and Bacterial Community Structure in Diverse Forest Ecosystems. Microorganisms. 2024; 12(4):728. https://doi.org/10.3390/microorganisms12040728
Chicago/Turabian StyleYang, Bing, Wanju Feng, Wenjia Zhou, Ke He, and Zhisong Yang. 2024. "Association between Soil Physicochemical Properties and Bacterial Community Structure in Diverse Forest Ecosystems" Microorganisms 12, no. 4: 728. https://doi.org/10.3390/microorganisms12040728
APA StyleYang, B., Feng, W., Zhou, W., He, K., & Yang, Z. (2024). Association between Soil Physicochemical Properties and Bacterial Community Structure in Diverse Forest Ecosystems. Microorganisms, 12(4), 728. https://doi.org/10.3390/microorganisms12040728

