Deciphering the Effects of Phosphate Fertiliser on Rhizospheric Bacterial Community Structure and Potato Common Scab
Abstract
1. Introduction
2. Materials and Methods
2.1. Experimental Methods
2.1.1. Pot Experiment
2.1.2. Field Experiment
2.2. Illumina MiSeq Sequencing
2.2.1. Soil Sample DNA Extraction and High-Throughput Sequencing
2.2.2. Species Annotation and Diversity Analysis
2.2.3. Predicting Soil Bacterial Community Functions
2.3. Estimation of the Relative Abundance of the txtA Gene in the Soil
2.4. Data Analysis Software
3. Results
3.1. Impact of Different Phosphorus Fertiliser Application Rates on Soil α-Diversity
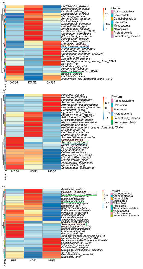
3.2. Effects of Phosphorus Fertiliser Application on Soil Bacterial Community Structure
3.3. Correlation Analysis of TP, AP, and pH with Soil Bacterial Community Under Different Phosphorus Fertiliser Application Rates
3.4. Prediction of Bacterial Community Function in Potato Rhizosphere Soil Under Different Phosphorus Fertiliser Rates
3.5. Effects of Phosphorus Fertiliser Application on Potato Scab Severity, Relative Abundance of Pathogenic Streptomyces sp., and Growth Indices
3.6. Impact of Phosphorus Fertiliser Application Rate on the Relative Abundance of Antagonistic Bacteria Against Pathogenic Streptomyces
4. Discussion
4.1. Lower Phosphorus Fertiliser Application Rates Were More Conducive to Maintaining Soil Bacterial Community Diversity and the Relative Abundance of Key Functional Groups in the Major Cycling Patterns
4.2. Different Phosphorus Fertiliser Treatments Altered the Composition and Structure of Bacterial Communities
4.3. The Phosphorus Fertiliser Application Rate Was Positively Correlated with the Relative Abundance of the txtA Gene in the Rhizospheric Soil, Whereas It Was Negatively Correlated with the Relative Abundance of Antagonistic Bacteria of Pathogenic Streptomyces
5. Conclusions
Supplementary Materials
Author Contributions
Funding
Data Availability Statement
Conflicts of Interest
References
- Lahlali, R.; Gachara, G.; Özer, G.; Touseef, H. Editorial: Perspective challenges for applied research in potato pathogens: From molecular biology to bioinformatics. Front. Microbiol. 2023, 14, 1140107. [Google Scholar] [CrossRef]
- Birch, P.R.J.; Bryan, G.; Fenton, B.; Gilroy, E.M.; Hein, I.; Jones, J.T.; Prashar, A.; Taylor, M.A.; Torrance, L.; Toth, I.K. Crops that feed the world 8: Potato: Are the trends of increased global production sustainable? Food Secur. 2012, 4, 477–508. [Google Scholar] [CrossRef]
- Badr, M.A.; El-Tohamy, W.A.; Zaghloul, A.M. Yield and water use efficiency of potato grown under different irrigation and nitrogen levels in an arid region. Agric. Water Manag. 2012, 110, 9–15. [Google Scholar] [CrossRef]
- Chianu, J.N.; Chianu, J.N.; Mairura, F. Mineral fertilizers in the farming systems of sub-Saharan Africa: A review. Agron. Sustain. Dev. 2012, 32, 545–566. [Google Scholar] [CrossRef]
- Smith, L.E.D.; Siciliano, G. A comprehensive review of constraints to improved management of fertilizers in China and mitigation of diffuse water pollution from agriculture. Agric. Ecosyst. Environ. 2015, 209, 15–25. [Google Scholar] [CrossRef]
- Hoitink, H.; Boehm, M. Biocontrol within the context of soil microbial communities: A Substrate-Dependent Phenomenon. Annu. Rev. Phytopathol. 1999, 37, 427–446. [Google Scholar] [CrossRef]
- Fiers, M.; Edel-Hermann, V.; Chatot, C.; Le Hingrat, Y.; Alabouvette, C.; Steinberg, C. Potato soil-borne diseases. A review. Agron. Sustain. Dev. 2012, 32, 93–132. [Google Scholar] [CrossRef]
- Hudec, C.; Biessy, A.; Novinscak, A.; St-Onge, R.; Lamarre, S.; Blom, J.; Filion, M. Comparative Genomics of Potato Common Scab-Causing Streptomyces spp. Displaying Varying Virulence. Front. Microbiol. 2021, 12, 716522. [Google Scholar] [CrossRef]
- Li, Y.; Liu, J.; Adekunle, D.; Bown, L.; Tahlan, K.; Bignell, D.R.D. TxtH is a key component of the thaxtomin biosynthetic machinery in the potato common scab pathogen Streptomyces scabies. Mol. Plant Pathol. 2019, 20, 1379–1393. [Google Scholar] [CrossRef]
- Soares Natasha, R.; Huguet-Tapia José, C.; Guan, D.; Clark Christopher, A.; Yang, K.-T.; Kluchka Olivia, R.; Thombal Raju, S.; Kartika, R.; Badger Jonathan, H.; Pettis Gregg, S. Comparative genomics of the niche-specific plant pathogen Streptomyces ipomoeae reveal novel genome content and organization. Appl. Environ. Microbiol. 2023, 89, e00308–e00323. [Google Scholar] [CrossRef]
- Zierer, W.; Rüscher, D.; Sonnewald, U.; Sonnewald, S. Tuber and Tuberous Root Development. Annu. Rev. Plant Biol. 2021, 72, 551–580. [Google Scholar] [CrossRef] [PubMed]
- Ahmadi, S.H.; Plauborg, F.; Andersen, M.N.; Sepaskhah, A.R.; Jensen, C.R.; Hansen, S. Effects of irrigation strategies and soils on field grown potatoes: Root distribution. Agric. Water Manag. 2011, 98, 1280–1290. [Google Scholar] [CrossRef]
- Roberts, T.L.; Johnston, A.E. Phosphorus use efficiency and management in agriculture. Resour. Conserv. Recycl. 2015, 105, 275–281. [Google Scholar] [CrossRef]
- Rafi, M.M.; Krishnaveni, M.S.; Charyulu, P.B.B.N. Chapter 17—Phosphate-Solubilizing Microorganisms and Their Emerging Role in Sustainable Agriculture. In Recent Developments in Applied Microbiology and Biochemistry; Buddolla, V., Ed.; Academic Press: Cambridge, MA, USA, 2019; pp. 223–233. [Google Scholar]
- Mącik, M.; Gryta, A.; Sas-Paszt, L.; Frąc, M. The Status of Soil Microbiome as Affected by the Application of Phosphorus Biofertilizer: Fertilizer Enriched with Beneficial Bacterial Strains. Int. J. Mol. Sci. 2020, 21, 8003. [Google Scholar] [CrossRef]
- Bindraban, P.S.; Dimkpa, C.O.; Pandey, R. Exploring phosphorus fertilizers and fertilization strategies for improved human and environmental health. Biol. Fertil. Soils 2020, 56, 299–317. [Google Scholar] [CrossRef]
- Davis, J.; McDole, R.; Callihan, R. Fertilizer effects on common scab of potato and the relation of calcium and phosphate-phosphorus. Phytopathology 1976, 66, 1236–1241. [Google Scholar] [CrossRef]
- Cao, J.; Wang, Z.; Wu, J.; Zhao, P.; Li, C.; Li, X.; Liu, L.; Zhao, Y.; Zhong, N. Phosphorus accumulation aggravates potato common scab and to be controlled by phosphorus-solubilizing bacteria. Sci. Bull. 2023, 68, 2316–2320. [Google Scholar] [CrossRef] [PubMed]
- Guo, R.; Chen, Y.; Xiang, M.; Yang, S.; Wang, F.; Cao, W.; Yue, H.; Peng, S. Soil nutrients drive changes in the structure and functions of soil bacterial communities in a restored forest soil chronosequence. Appl. Soil Ecol. 2024, 195, 105247. [Google Scholar] [CrossRef]
- Shen, H.; Wang, B.; Jiao, Y.; Zhang, X.; Zhang, Q.; Xiong, Z. Bacteria are more sensitive than fungi to soil fertility in an intensive vegetable field. Appl. Soil Ecol. 2023, 190, 105003. [Google Scholar] [CrossRef]
- Bardgett, R.D.; Freeman, C.; Ostle, N.J. Microbial contributions to climate change through carbon cycle feedbacks. ISME J. 2008, 2, 805–814. [Google Scholar] [CrossRef]
- Cheng, H.; Yuan, M.; Duan, Q.; Sun, R.; Shen, Y.; Yu, Q.; Li, S. Influence of phosphorus fertilization patterns on the bacterial community in upland farmland. Ind. Crops Prod. 2020, 155, 112761. [Google Scholar] [CrossRef]
- Beauregard, M.S.; Hamel, C.; Atul, N.; St-Arnaud, M. Long-Term Phosphorus Fertilization Impacts Soil Fungal and Bacterial Diversity but not AM Fungal Community in Alfalfa. Microb. Ecol. 2010, 59, 379–389. [Google Scholar] [CrossRef] [PubMed]
- Tan, G.; Liu, Y.; Peng, S.; Yin, H.; Meng, D.; Tao, J.; Gu, Y.; Li, J.; Yang, S.; Xiao, N.; et al. Soil potentials to resist continuous cropping obstacle: Three field cases. Environ. Res. 2021, 200, 111319. [Google Scholar] [CrossRef]
- Liu, J.; Wang, S.; Hu, C.; Li, T.; Wang, T.; Ma, K.; Ren, X.; Hu, S. Diversity and function of soil microorganisms in response to paddy–upland rotation system in sustainable restoration of saline-sodic soils. Soil Res. 2023, 61, 582–597. [Google Scholar] [CrossRef]
- Caporaso, J.G.; Kuczynski, J.; Stombaugh, J.; Bittinger, K.; Bushman, F.D.; Costello, E.K.; Fierer, N.; Peña, A.G.; Goodrich, J.K.; Gordon, J.I. QIIME allows analysis of high-throughput community sequencing data. Nat. Methods 2010, 7, 335–336. [Google Scholar] [CrossRef] [PubMed]
- Edgar, R.C.; Haas, B.J.; Clemente, J.C.; Quince, C.; Knight, R. UCHIME improves sensitivity and speed of chimera detection. Bioinformatics 2011, 27, 2194–2200. [Google Scholar] [CrossRef] [PubMed]
- Edgar, R.C. UPARSE: Highly accurate OTU sequences from microbial amplicon reads. Nat. Methods 2013, 10, 996–998. [Google Scholar] [CrossRef]
- Zhu, A.-M.; Han, G.-D.; Liu, H.-L.; Wang, Y.-H. Analysis of Microbial Community Structure Around Roots of Stipa Grandis. Research Square 2021. [Google Scholar] [CrossRef]
- Johnson, M.; Lee, K.; Scow, K. DNA fingerprinting reveals links among agricultural crops, soil properties, and the composition of soil microbial communities. Geoderma 2003, 114, 279–303. [Google Scholar] [CrossRef]
- Sun, Y.; Gao, L.; Meng, X.; Huang, J.; Guo, J.; Zhou, X.; Fu, G.; Xu, Y.; Firbank, L.G.; Wang, M. Large-scale exploration of nitrogen utilization efficiency in Asia region for rice crop: Variation patterns and determinants. Glob. Chang. Biol. 2023, 29, 5367–5378. [Google Scholar] [CrossRef]
- Kolb, S.; Senizza, B.; Araniti, F.; Lewin, S.; Wende, S.; Lucini, L. A multi-omics approach to unravel the interaction between heat and drought stress in the Arabidopsis thaliana holobiont. Authorea Preprints 2022. [Google Scholar] [CrossRef]
- Liu, Z.; Fu, B.; Zheng, X.; Liu, G. Plant biomass, soil water content and soil N: P ratio regulating soil microbial functional diversity in a temperate steppe: A regional scale study. Soil Biol. Biochem. 2010, 42, 445–450. [Google Scholar] [CrossRef]
- Kumar, A.; Ng, D.H.P.; Wu, Y.; Cao, B. Microbial Community Composition and Putative Biogeochemical Functions in the Sediment and Water of Tropical Granite Quarry Lakes. Microb. Ecol. 2019, 77, 1–11. [Google Scholar] [CrossRef]
- Merloti, L.F.; Mendes, L.W.; Pedrinho, A.; de Souza, L.F.; Ferrari, B.M.; Tsai, S.M. Forest-to-agriculture conversion in Amazon drives soil microbial communities and N-cycle. Soil Biol. Biochem. 2019, 137, 107567. [Google Scholar] [CrossRef]
- Louca, S.; Parfrey, L.W.; Doebeli, M. Decoupling function and taxonomy in the global ocean microbiome. Science 2016, 353, 1272–1277. [Google Scholar] [CrossRef] [PubMed]
- Yan, D.; Xia, P.; Song, X.; Lin, T.; Cao, H. Community structure and functional diversity of epiphytic bacteria and planktonic bacteria on submerged macrophytes in Caohai Lake, southwest of China. Ann. Microbiol. 2019, 69, 933–944. [Google Scholar] [CrossRef]
- Loria, R.; Kers, J.; Joshi, M. Evolution of plant pathogenicity in Streptomyces. Annu. Rev. Phytopathol. 2006, 44, 469–487. [Google Scholar] [CrossRef]
- Braun, S.; Gevens, A.; Charkowski, A.; Allen, C.; Jansky, S. Potato Common Scab: A Review of the Causal Pathogens, Management Practices, Varietal Resistance Screening Methods, and Host Resistance. Am. J. Potato Res. 2017, 94, 283–296. [Google Scholar] [CrossRef]
- Wanner, L.A. Field isolates of Streptomyces differ in pathogenicity and virulence on radish. Plant Dis. 2004, 88, 785–796. [Google Scholar] [CrossRef]
- Wang, X.; Duan, Y.; Zhang, J.; Ciampitti, I.A.; Cui, J.; Qiu, S.; Xu, X.; Zhao, S.; He, P. Response of potato yield, soil chemical and microbial properties to different rotation sequences of green manure-potato cropping in North China. Soil Tillage Res. 2022, 217, 105273. [Google Scholar] [CrossRef]
- Liu, J.; Ma, Q.; Hui, X.; Ran, J.; Ma, Q.; Wang, X.; Wang, Z. Long-term high-P fertilizer input decreased the total bacterial diversity but not phoD-harboring bacteria in wheat rhizosphere soil with available-P deficiency. Soil Biol. Biochem. 2020, 149, 107918. [Google Scholar] [CrossRef]
- Wang, Q.; Wang, C.; Yu, W.; Turak, A.; Chen, D.; Huang, Y.; Ao, J.; Jiang, Y.; Huang, Z. Effects of Nitrogen and Phosphorus Inputs on Soil Bacterial Abundance, Diversity, and Community Composition in Chinese Fir Plantations. Front. Microbiol. 2018, 9, 1543. [Google Scholar] [CrossRef] [PubMed]
- Tan, H.; Barret, M.; Mooij, M.J.; Rice, O.; Morrissey, J.P.; Dobson, A.; Griffiths, B.; O’Gara, F. Long-term phosphorus fertilisation increased the diversity of the total bacterial community and the phoD phosphorus mineraliser group in pasture soils. Biol. Fertil. Soils 2013, 49, 661–672. [Google Scholar] [CrossRef]
- Zubair, M.; Wang, S.; Zhang, P.; Ye, J.; Liang, J.; Nabi, M.; Zhou, Z.; Tao, X.; Chen, N.; Sun, K. Biological nutrient removal and recovery from solid and liquid livestock manure: Recent advance and perspective. Bioresour. Technol. 2020, 301, 122823. [Google Scholar] [CrossRef]
- Zhou, Z.; Ding, Y.; Liu, W.; Jia, Z.; Zhang, F. Responses of Rare and Abundant Bacterial Communities to Synergistic Phosphate Fertilization and Trichoderma Inoculation Meant to Improve Alfalfa Yields. Agronomy 2024, 14, 1453. [Google Scholar] [CrossRef]
- Legrand, F.; Picot, A.; Cobo-Díaz, J.F.; Carof, M.; Chen, W.; Le Floch, G. Effect of tillage and static abiotic soil properties on microbial diversity. Appl. Soil Ecol. 2018, 132, 135–145. [Google Scholar] [CrossRef]
- Zhou, T.; Wu, S.; Pan, H.; Lu, X.; Du, J.; Yang, L. Heterogeneous Habitats in Taiga Forests with Different Important Values of Constructive Species Changes Bacterial Beta Diversity. Microorganisms 2023, 11, 2609. [Google Scholar] [CrossRef]
- Zhang, X.; Hu, B.X.; Ren, H.; Zhang, J. Composition and functional diversity of microbial community across a mangrove-inhabited mudflat as revealed by 16S rDNA gene sequences. Sci. Total Environ. 2018, 633, 518–528. [Google Scholar] [CrossRef] [PubMed]
- Han, S.; Luo, X.; Hao, X.; Ouyang, Y.; Zeng, L.; Wang, L.; Wen, S.; Wang, B.; Van Nostrand, J.D.; Chen, W.; et al. Microscale heterogeneity of the soil nitrogen cycling microbial functional structure and potential metabolism. Environ. Microbiol. 2021, 23, 1199–1209. [Google Scholar] [CrossRef]
- Sun, W.; Li, Z.; Lei, J.; Liu, X. Bacterial Communities of Forest Soils along Different Elevations: Diversity, Structure, and Functional Composition with Potential Impacts on CO(2) Emission. Microorganisms 2022, 10, 766. [Google Scholar] [CrossRef]
- Rivett, D.W.; Bell, T. Abundance determines the functional role of bacterial phylotypes in complex communities. Nat. Microbiol. 2018, 3, 767–772. [Google Scholar] [CrossRef] [PubMed]
- Zhang, F.; Hou, Y.; Zed, R.; Mauchline, T.H.; Shen, J.; Zhang, F.; Jin, K. Root exudation of organic acid anions and recruitment of beneficial actinobacteria facilitate phosphorus uptake by maize in compacted silt loam soil. Soil Biol. Biochem. 2023, 184, 109074. [Google Scholar] [CrossRef]
- Shivlata, L.; Satyanarayana, T. Actinobacteria in Agricultural and Environmental Sustainability. In Agro-Environmental Sustainability: Volume 1: Managing Crop Health; Singh, J.S., Seneviratne, G., Eds.; Springer International Publishing: Cham, Switzerland, 2017; pp. 173–218. [Google Scholar]
- Venkatachalam, S.; Jabir, T.; Vipindas, P.V.; Krishnan, K.P. Ecological significance of Candidatus ARS69 and Gemmatimonadota in the Arctic glacier foreland ecosystems. Appl. Microbiol. Biotechnol. 2024, 108, 128. [Google Scholar] [CrossRef] [PubMed]
- Zhou, J.; Guan, D.; Zhou, B.; Zhao, B.; Ma, M.; Qin, J.; Jiang, X.; Chen, S.; Cao, F.; Shen, D.; et al. Influence of 34-years of fertilization on bacterial communities in an intensively cultivated black soil in northeast China. Soil Biol. Biochem. 2015, 90, 42–51. [Google Scholar] [CrossRef]
- Zhang, Y.; Shen, H.; He, X.; Thomas, B.W.; Lupwayi, N.Z.; Hao, X.; Thomas, M.C.; Shi, X. Fertilization Shapes Bacterial Community Structure by Alteration of Soil pH. Front. Microbiol. 2017, 8, 1325. [Google Scholar] [CrossRef]
- Jiao, S.; Xu, Y.; Zhang, J.; Hao, X.; Lu, Y. Core microbiota in agricultural soils and their potential associations with nutrient cycling. Msystems 2019, 4, e00313-18. [Google Scholar] [CrossRef]
- Sessitsch, A.; Howieson, J.; Perret, X.; Antoun, H.; Martínez-Romero, E. Advances in Rhizobium research. Crit. Rev. Plant Sci. 2002, 21, 323–378. [Google Scholar] [CrossRef]
- Wang, R.; Zhang, Z.; Lv, F.; Lin, H.; Wei, L.; Xiao, Y. Optimizing the bacterial community structure and function in rhizosphere soil of sesame continuous cropping by the appropriate nitrate ammonium ratio. Rhizosphere 2022, 23, 100550. [Google Scholar] [CrossRef]
- Samaddar, S.; Chatterjee, P.; Truu, J.; Anandham, R.; Kim, S.; Sa, T. Long-term phosphorus limitation changes the bacterial community structure and functioning in paddy soils. Appl. Soil Ecol. 2019, 134, 111–115. [Google Scholar] [CrossRef]
- Salwan, R.; Sharma, V.; Saini, R.; Pandey, M. Identification of plant beneficial Bacillus spp. for Resilient agricultural ecosystem. Curr. Res. Microb. Sci. 2021, 2, 100046. [Google Scholar] [CrossRef]
- Sansinenea, E. Applications and Patents of Bacillus spp. in Agriculture. In Intellectual Property Issues in Microbiology; Singh, H.B., Keswani, C., Singh, S.P., Eds.; Springer: Singapore, 2019; pp. 133–146. [Google Scholar]
- Miljaković, D.; Marinković, J.; Balešević-Tubić, S. The Significance of Bacillus spp. in Disease Suppression and Growth Promotion of Field and Vegetable Crops. Microorganisms 2020, 8, 1037. [Google Scholar] [CrossRef] [PubMed]
- Kulkova, I.; Dobrzyński, J.; Kowalczyk, P.; Bełżecki, G.; Kramkowski, K. Plant Growth Promotion Using Bacillus cereus. Int. J. Mol. Sci. 2023, 24, 9759. [Google Scholar] [CrossRef]
- Genin, S.; Denny, T.P. Pathogenomics of the Ralstonia solanacearum species complex. Annu. Rev. Phytopathol. 2012, 50, 67–89. [Google Scholar] [CrossRef]
- Wei, Z.; Yang, T.; Friman, V.-P.; Xu, Y.; Shen, Q.; Jousset, A. Trophic network architecture of root-associated bacterial communities determines pathogen invasion and plant health. Nat. Commun. 2015, 6, 8413. [Google Scholar] [CrossRef]
- Kammoun, M.; Ghorbel, I.; Charfeddine, S.; Kamoun, L.; Gargouri-Bouzid, R.; Nouri-Ellouz, O. The positive effect of phosphogypsum-supplemented composts on potato plant growth in the field and tuber yield. J. Environ. Manag. 2017, 200, 475–483. [Google Scholar] [CrossRef] [PubMed]
- Rosen, C.J.; Kelling, K.A.; Stark, J.C.; Porter, G.A. Optimizing Phosphorus Fertilizer Management in Potato Production. Am. J. Potato Res. 2014, 91, 145–160. [Google Scholar] [CrossRef]
- Rosenberg, G.; Steinberg, N.; Oppenheimer-Shaanan, Y.; Olender, T.; Doron, S.; Ben-Ari, J.; Sirota-Madi, A.; Bloom-Ackermann, Z.; Kolodkin-Gal, I. Not so simple, not so subtle: The interspecies competition between Bacillus simplex and Bacillus subtilis and its impact on the evolution of biofilms. NPJ Biofilms Microbiomes 2016, 2, 15027. [Google Scholar] [CrossRef]
- Hansen, V.; Bonnichsen, L.; Nunes, I.; Sexlinger, K.; Lopez, S.R.; van der Bom, F.J.T.; Nybroe, O.; Nicolaisen, M.H.; Jensen, L.S. Seed inoculation with Penicillium bilaiae and Bacillus simplex affects the nutrient status of winter wheat. Biol. Fertil. Soils 2020, 56, 97–109. [Google Scholar] [CrossRef]
- Guo, Z.; Zhang, X.; Wu, J.; Yu, J.; Xu, M.; Chen, D.; Zhang, Z.; Li, X.; Chi, Y.; Wan, S. In vitro inhibitory effect of the bacterium Serratia marcescens on Fusarium proliferatum growth and fumonisins production. Biol. Control 2020, 143, 104188. [Google Scholar] [CrossRef]
- Prasannakumar, S.P.; Gowtham, H.G.; Hariprasad, P.; Shivaprasad, K.; Niranjana, S.R. Delftia tsuruhatensis WGR–UOM–BT1, a novel rhizobacterium with PGPR properties from Rauwolfia serpentina (L.) Benth. ex Kurz also suppresses fungal phytopathogens by producing a new antibiotic—AMTM. Lett. Appl. Microbiol. 2015, 61, 460–468. [Google Scholar] [CrossRef]
- Zalila-Kolsi, I.; Ben Mahmoud, A.; Ali, H.; Sellami, S.; Nasfi, Z.; Tounsi, S.; Jamoussi, K. Antagonist effects of Bacillus spp. strains against Fusarium graminearum for protection of durum wheat (Triticum turgidum L. subsp. durum). Microbiol. Res. 2016, 192, 148–158. [Google Scholar] [CrossRef] [PubMed]
- Yang, X.; Lai, J.-L.; Li, J.; Zhang, Y.; Luo, X.-G.; Han, M.-W.; Zhu, Y.-B.; Zhao, S.-P. Biodegradation and physiological response mechanism of Bacillus aryabhattai to cyclotetramethylenete-tranitramine (HMX) contamination. J. Environ. Manag. 2021, 288, 112247. [Google Scholar] [CrossRef] [PubMed]







| Treatment (Fertiliser Applied) | G1 (F1) | G2 (F2) | G3 (F3) |
|---|---|---|---|
| P2O5 | 0 | 120 | 240 |
| N | 240 | 240 | 240 |
| K2O | 240 | 240 | 240 |
| Treatment | Observed Features | Chao1 | Shannon | Simpson | Pielou e | Goods Coverage |
|---|---|---|---|---|---|---|
| DXG1 | 3790 ± 110.39 | 3813.33 ± 120.07 | 10.23 ± 0.10 | 0.998 ± 0.001 | 0.860 ± 0.01 | 0.999 ± 0.001 |
| DXG2 | 3840 ± 167.51 | 3879.77 ± 171.11 | 10.42 ± 0.14 * | 0.998 ± 0.001 | 0.875 ± 0.01 | 0.999 ± 0.001 |
| DXG3 | 3447 ± 104.71 | 3482.88 ± 108.94 | 10.06 ± 0.04 * | 0.998 ± 0.001 | 0.856 ± 0.01 | 0.999 ± 0.001 |
| HDG1 | 3426 ± 127.24 | 3478.50 ± 129.33 | 9.54 ± 0.15 | 0.996 ± 0.001 | 0.812 ± 0.01 | 0.999 ± 0.001 |
| HDG2 | 3566 ± 110.19 | 3604.28 ± 112.28 | 9.73 ± 0.21 | 0.997 ± 0.001 | 0.824 ± 0.01 | 0.999 ± 0.00 |
| HDG3 | 3042 ± 134.08 | 3058.31 ± 135.40 | 9.36 ± 0.48 | 0.995 ± 0.001 | 0.809 ± 0.01 | 0.999 ± 0.001 |
| HDF1 | 3840 ± 138.35 | 3925.92 ± 142.02 | 9.76 ± 0.27 | 0.994 ± 0.002 | 0.819 ± 0.02 | 0.997 ± 1.001 |
| HDF2 | 3833 ± 54.88 * | 3923.62 ± 56.05 * | 10.13 ± 0.97 ** | 0.997 ± 0.002 ** | 0.851 ± 0.01 ** | 0.997 ± 0.001 |
| HDF3 | 3156 ± 28.02 * | 3246.62 ± 48.37 * | 8.75 ± 0.21 * | 0.982 ± 0.003 * | 0.753 ± 0.02 * | 0.997 ± 0.001 |
Disclaimer/Publisher’s Note: The statements, opinions and data contained in all publications are solely those of the individual author(s) and contributor(s) and not of MDPI and/or the editor(s). MDPI and/or the editor(s) disclaim responsibility for any injury to people or property resulting from any ideas, methods, instructions or products referred to in the content. |
© 2024 by the authors. Licensee MDPI, Basel, Switzerland. This article is an open access article distributed under the terms and conditions of the Creative Commons Attribution (CC BY) license (https://creativecommons.org/licenses/by/4.0/).
Share and Cite
Chen, S.; Cao, J.; Zhao, P.; Wang, Z.; Wang, X.; Liu, G.; Zhong, N. Deciphering the Effects of Phosphate Fertiliser on Rhizospheric Bacterial Community Structure and Potato Common Scab. Microorganisms 2024, 12, 2322. https://doi.org/10.3390/microorganisms12112322
Chen S, Cao J, Zhao P, Wang Z, Wang X, Liu G, Zhong N. Deciphering the Effects of Phosphate Fertiliser on Rhizospheric Bacterial Community Structure and Potato Common Scab. Microorganisms. 2024; 12(11):2322. https://doi.org/10.3390/microorganisms12112322
Chicago/Turabian StyleChen, Shanshan, Jingjing Cao, Pan Zhao, Zhiqin Wang, Xiu Wang, Genhong Liu, and Naiqin Zhong. 2024. "Deciphering the Effects of Phosphate Fertiliser on Rhizospheric Bacterial Community Structure and Potato Common Scab" Microorganisms 12, no. 11: 2322. https://doi.org/10.3390/microorganisms12112322
APA StyleChen, S., Cao, J., Zhao, P., Wang, Z., Wang, X., Liu, G., & Zhong, N. (2024). Deciphering the Effects of Phosphate Fertiliser on Rhizospheric Bacterial Community Structure and Potato Common Scab. Microorganisms, 12(11), 2322. https://doi.org/10.3390/microorganisms12112322

