Two Novel Bacterial Species, Rhodanobacter lycopersici sp. nov. and Rhodanobacter geophilus sp. nov., Isolated from the Rhizosphere of Solanum lycopersicum with Plant Growth-Promoting Traits
Abstract
1. Introduction
2. Materials and Methods
2.1. Isolation and Culture Conditions
2.2. Genomic Analysis and Genome Annotation
2.3. 16S rRNA Gene Sequencing and Phylogenetic Analysis
2.4. Physiological and Morphological Analysis
2.5. Chemotaxonomic Analysis
2.6. Plant Growth-Promoting Traits
2.6.1. Quantification of Indole Acetic Acid (IAA)
2.6.2. Nitrogen Fixation
2.6.3. Siderophore Production
2.6.4. Phosphate Solubilization
2.6.5. Quantification of Ammonia
3. Results and Discussion
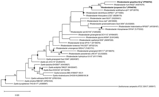
3.1. Phylogenetic Analysis Based on 16S rRNA Gene Sequences
3.2. Genomic Analysis and Genome Annotation
3.3. Physiological and Chemotaxonomic Analysis
3.4. Plant Growth-Promoting Traits
4. Conclusions
4.1. Description of Rhodanobacter lycopersici sp. nov.
4.2. Description of Rhodanobacter geophilus sp. nov.
Supplementary Materials
Author Contributions
Funding
Data Availability Statement
Acknowledgments
Conflicts of Interest
References
- van Dijk, M.; Morley, T.; Rau, M.L.; Saghai, Y. A meta-analysis of projected global food demand and population at risk of hunger for the period 2010–2050. Nat. Food 2021, 2, 494–501. [Google Scholar] [CrossRef] [PubMed]
- Gerhardson, B. Biological substitutes for pesticides. Trends Biotechnol. 2002, 20, 338–343. [Google Scholar] [CrossRef] [PubMed]
- Compant, S.; Duffy, B.; Nowak, J.; Clément, C.; Barka, E.A. Use of plant growth-promoting bacteria for biocontrol of plant diseases: Principles, mechanisms of action, and future prospects. Appl. Environ. Microbiol. 2005, 71, 4951–4959. [Google Scholar] [CrossRef] [PubMed]
- Kisvarga, S.; Hamar-Farkas, D.; Ördögh, M.; Horotán, K.; Neményi, A.; Kovács, D.; Orlóci, L. The Role of the Plant–Soil Relationship in Agricultural Production—With Particular Regard to PGPB Application and Phytoremediation. Microorganisms 2023, 11, 1616. [Google Scholar] [CrossRef]
- Chhetri, G.; Kim, I.; Kang, M.; So, Y.; Kim, J.; Seo, T. An Isolated Arthrobacter sp. Enhances Rice (Oryza sativa L.) Plant Growth. Microorganisms 2022, 10, 1187. [Google Scholar] [CrossRef]
- Sánchez, P.; Castro-Cegrí, A.; Sierra, S.; Garrido, D.; Llamas, I.; Sampedro, I.; Palma, F. The Synergy of galotolerant PGPB and mauran mitigates salt stress in tomato (Solanum lycopersicum) via osmoprotectants accumulation. Physiol. Plant. 2023, 175, e14111. [Google Scholar] [CrossRef]
- Mahreen, N.; Yasmin, S.; Asif, M.; Yahya, M.; Ejaz, K.; Mehboob-ur-Rahman; Yousaf, S.; Amin, I.; Zulfiqar, S.; Imran, A.; et al. Mitigation of water scarcity with sustained growth of Rice by plant growth promoting bacteria. Front. Plant Sci. 2023, 14, 1081537. [Google Scholar] [CrossRef]
- Mitra, D.; Díaz Rodríguez, A.M.; Parra Cota, F.I.; Khoshru, B.; Panneerselvam, P.; Moradi, S.; Sagarika, M.S.; Anđelković, S.; de los Santos-Villalobos, S.; Das Mohapatra, P.K. Amelioration of thermal stress in crops by plant growth-promoting rhizobacteria. Physiol. Mol. Plant Pathol. 2021, 115, 101679. [Google Scholar] [CrossRef]
- Rahman, N.S.N.A.; Hamid, N.W.A.; Nadarajah, K. Effects of Abiotic Stress on Soil Microbiome. Int. J. Mol. Sci. 2021, 22, 9036. [Google Scholar] [CrossRef]
- Caracciolo, A.B.; Terenzi, V.; Saccà, L.; Manici, L.M. Rhizosphere Microbial Communities and Heavy Metals. Microorganisms 2021, 9, 1462. [Google Scholar] [CrossRef]
- Glick, B.R. The enhancement of plant growth by free-living bacteria. Can. J. Microbiol. 2011, 41, 109–117. [Google Scholar] [CrossRef]
- Ahemad, M.; Kibret, M. Mechanisms and applications of plant growth promoting rhizobacteria: Current perspective. J. King Saud Univ. Sci. 2014, 26, 1–20. [Google Scholar] [CrossRef]
- Li, H.; Qiu, Y.; Yao, T.; Ma, Y.; Zhang, H.; Yang, X. Effects of PGPR microbial inoculants on the growth and soil properties of Avena Sativa, Medicago Sativa, and Cucumis Sativus seedlings. Soil Tillage Res. 2020, 199, 104577. [Google Scholar] [CrossRef]
- Pathania, P.; Gulati, D.; Setia, H.; Bhatia, R. Characterization and performance evaluation of plant growth promoting bacteria in tomato rhizosphere. S. Afr. J. Bot. 2023, 161, 388–394. [Google Scholar] [CrossRef]
- Sandhya, V.; SK. Z., A.; Grover, M.; Reddy, G.; Venkateswarlu, B. Alleviation of drought stress effects in sunflower seedlings by the exopolysaccharides producing Pseudomonas putida strain GAP-P45. Biol. Fertil. Soils 2009, 46, 17–26. [Google Scholar] [CrossRef]
- Subramanian, P.; Mageswari, A.; Kim, K.; Lee, Y.; Sa, T. Psychrotolerant Endophytic Pseudomonas sp. Strains OB155 and OS261 Induced Chilling Resistance in Tomato Plants (Solanum lycopersicum Mill.) by Activation of Their Antioxidant Capacity. Mol. Plant-Microbe Interact. 2015, 28, 1073–1081. [Google Scholar] [CrossRef]
- Chhetri, G.; Kim, I.; Kim, J.; So, Y.; Park, S.; Jung, Y.; Seo, T. Paraburkholderia tagetis sp. nov., a novel species isolated from roots of Tagetes Patula enhances the growth and yield of Solanum lycopersicum L. (Tomato). Front. Microbiol. 2023, 14, 1140484. [Google Scholar] [CrossRef]
- Woo, H.; Chhetri, G.; Kim, I.; So, Y.; Park, S.; Jung, Y.; Seo, T. Pedobacter rhodius sp. nov. and Pedobacter punctiformis sp. nov., isolated from soil. Antonie van Leeuwenhoek 2024, 117, 72. [Google Scholar] [CrossRef]
- Bankevich, A.; Nurk, S.; Antipov, D.; Gurevich, A.A.; Dvorkin, M.; Kulikov, A.S.; Lesin, V.M.; Nikolenko, S.I.; Pham, S.; Prjibelski, A.D.; et al. SPAdes: A New Genome Assembly Algorithm and Its Applications to Single-Cell Sequencing. J. Comput. Biol. 2012, 19, 455–477. [Google Scholar] [CrossRef]
- Parks, D.H.; Imelfort, M.; Skennerton, C.T.; Hugenholtz, P.; Tyson, G.W. CheckM: Assessing the quality of microbial genomes recovered from isolates, single cells, and metagenomes. Genome Res. 2015, 25, 1043–1055. [Google Scholar] [CrossRef]
- Na, S.I.; Kim, Y.O.; Yoon, S.H.; Ha, S.m.; Baek, I.; Chun, J. UBCG: Up-to-date bacterial core gene set and pipeline for phylogenomic tree reconstruction. J. Microbiol. 2018, 56, 281–285. [Google Scholar] [CrossRef] [PubMed]
- Kim, D.; Park, S.; Chun, J. Introducing EzAAI: A pipeline for high throughput calculations of prokaryotic average amino acid identity. J. Microbiol. 2021, 59, 476–480. [Google Scholar] [CrossRef] [PubMed]
- Aziz, R.K.; Bartels, D.; Best, A.; DeJongh, M.; Disz, T.; Edwards, R.A.; Formsma, K.; Gerdes, S.; Glass, E.M.; Kubal, M.; et al. The RAST Server: Rapid Annotations Using Subsystems Technology. BMC Genom. 2008, 9, 75. [Google Scholar] [CrossRef]
- Tatusova, T.; Dicuccio, M.; Badretdin, A.; Chetvernin, V.; Nawrocki, E.P.; Zaslavsky, L.; Lomsadze, A.; Pruitt, K.D.; Borodovsky, M.; Ostell, J. NCBI prokaryotic genome annotation pipeline. Nucleic Acids Res. 2016, 44, 6614–6624. [Google Scholar] [CrossRef] [PubMed]
- Seemann, T. Prokka: Rapid prokaryotic genome annotation. Bioinformatics 2014, 30, 2068–2069. [Google Scholar] [CrossRef]
- Couvin, D.; Bernheim, A.; Toffano-Nioche, C.; Touchon, M.; Michalik, J.; Eron, B.N.; Rocha, E.P.C.; Vergnaud, G.; Gautheret, D.; Pourcel, C. CRISPRCasFinder, an update of CRISRFinder, includes a portable version, enhanced performance and integrates search for Cas proteins. Nucleic Acids Res. 2018, 46, W246–W251. [Google Scholar] [CrossRef]
- Vernikos, G.S.; Parkhill, J. Interpolated variable order motifs for identification of horizontally acquired DNA: Revisiting the Salmonella pathogenicity islands. Bioinformatics 2006, 22, 2196–2203. [Google Scholar] [CrossRef]
- Brown, C.L.; Mullet, J.; Hindi, F.; Stoll, J.E.; Gupta, S.; Choi, M.; Keenum, I.; Vikesland, P.; Pruden, A.; Zhang, L. MobileOG-Db: A Manually Curated Database of Protein Families Mediating the Life Cycle of Bacterial Mobile Genetic Elements. Appl. Environ. Microbiol. 2022, 88, e00991-22. [Google Scholar] [CrossRef]
- Grant, J.R.; Enns, E.; Marinier, E.; Mandal, A.; Herman, E.K.; Chen, C.Y.; Graham, M.; Van Domselaar, G.; Stothard, P. Proksee: In-depth characterization and visualization of bacterial genomes. Nucleic Acids Res. 2023, 51, W484–W492. [Google Scholar] [CrossRef]
- Sun, J.; Lu, F.; Luo, Y.; Bie, L.; Xu, L.; Wang, Y. OrthoVenn3: An integrated platform for exploring and visualizing orthologous data across genomes. Nucleic Acids Res. 2023, 51, W397–W403. [Google Scholar] [CrossRef]
- Blin, K.; Shaw, S.; Augustijn, H.E.; Reitz, Z.L.; Biermann, F.; Alanjary, M.; Fetter, A.; Terlouw, B.R.; Metcalf, W.W.; Helfrich, E.J.N.; et al. antiSMASH 7.0: New and improved predictions for detection, regulation, chemical structures and visualisation. Nucleic Acids Res. 2023, 51, W46–W50. [Google Scholar] [CrossRef] [PubMed]
- Lee, I.; Kim, Y.O.; Park, S.C.; Chun, J. OrthoANI: An improved algorithm and software for calculating average nucleotide identity. Int. J. Syst. Evol. Microbiol. 2016, 66, 1100–1103. [Google Scholar] [CrossRef] [PubMed]
- Meier-Kolthoff, J.P.; Carbasse, J.S.; Peinado-Olarte, R.L.; Göker, M. TYGS and LPSN: A database tandem for fast and reliable genome-based classification and nomenclature of prokaryotes. Nucleic Acids Res. 2022, 50, D801–D807. [Google Scholar] [CrossRef]
- Wilson, K.H.; Blitchington, R.B.; Greene, R.C. Amplification of bacterial 16S ribosomal DNA with polymerase chain reaction. J. Clin. Microbiol. 1990, 28, 1942–1946. [Google Scholar] [CrossRef]
- Chen, X.; Wang, Y.; Hou, Q.; Liao, X.; Zheng, X.; Dong, W.; Wang, J.; Zhang, X. Significant correlations between heavy metals and prokaryotes in the Okinawa Trough hydrothermal sediments. J. Hazard. Mater. 2024, 479, 135657. [Google Scholar] [CrossRef]
- Lee, I.; Chalita, M.; Ha, S.M.; Na, S.I.; Yoon, S.H.; Chun, J. ContEst16S: An algorithm that identifies contaminated prokaryotic genomes using 16S RNA gene sequences. Int. J. Syst. Evol. Microbiol. 2017, 67, 2053–2057. [Google Scholar] [CrossRef] [PubMed]
- Altschul, S.F.; Gish, W.; Miller, W.; Myers, E.W.; Lipman, D.J. Basic local alignment search tool. J. Mol. Biol. 1990, 215, 403–410. [Google Scholar] [CrossRef]
- Kim, O.S.; Cho, Y.J.; Lee, K.; Yoon, S.H.; Kim, M.; Na, H.; Park, S.C.; Jeon, Y.S.; Lee, J.H.; Yi, H.; et al. Introducing EzTaxon-e: A prokaryotic 16s rRNA gene sequence database with phylotypes that represent uncultured species. Int. J. Syst. Evol. Microbiol. 2012, 62, 716–721. [Google Scholar] [CrossRef]
- Kumar, S.; Stecher, G.; Li, M.; Knyaz, C.; Tamura, K. MEGA X: Molecular Evolutionary Genetics Analysis across Computing Platforms. Mol. Biol. Evol. 2018, 35, 1547–1549. [Google Scholar] [CrossRef]
- Felsenstein, J. Evolutionary trees from DNA sequences: A maximum likelihood approach. J. Mol. Evol. 1981, 17, 368–376. [Google Scholar] [CrossRef]
- Saitou, N.; Nei, M. The neighbor-joining method: A new method for reconstructing phylogenetic trees. Mol. Biol. Evol. 1987, 4, 406–425. [Google Scholar] [CrossRef] [PubMed]
- Fitch, W.M. Toward Defining the Course of Evolution: Minimum Change for a Specific Tree Topology. Syst. Biol. 1971, 20, 406–416. [Google Scholar] [CrossRef]
- Felsenstein, J. Confidence Limits on Phylogenies: An Approach Using the Bootstrap. Evolution 1985, 39, 783. [Google Scholar] [CrossRef]
- Woo, H.; Chhetri, G.; Kim, I.; So, Y.; Park, S.; Jung, Y.; Seo, T. Roseateles subflavus sp. nov. and Roseateles aquae sp. nov., isolated from artificial pond water and Roseateles violae sp. nov., isolated from a Viola mandshurica root. Int. J. Syst. Evol. Microbiol. 2024, 74, 006426. [Google Scholar] [CrossRef]
- Smibert, R.M. Phenotypic Characterization. In Methods for General and Molecular Bacteriology; American Society of Microbiology: Washington, DC, USA, 1994; pp. 607–654. [Google Scholar]
- Buck, J.D. Nonstaining (KOH) method for determination of gram reactions of marine bacteria. Appl. Environ. Microbiol. 1982, 44, 992–993. [Google Scholar] [CrossRef]
- Kuykendall, L.D.; Roy, M.A.; O’Neill, J.J.; Devine, T.E. Fatty Acids, Antibiotic Resistance, and Deoxyribonucleic Acid Homology Groups of Bradyrhizobium japonicum. Int. J. Syst. Bacteriol. 1988, 38, 358–361. [Google Scholar] [CrossRef]
- Komagata, K.; Suzuki, K.I. 4 Lipid and Cell-Wall Analysis in Bacterial Systematics. Methods Microbiol. 1988, 19, 161–207. [Google Scholar] [CrossRef]
- Collins, M.D.; Jones, D. Distribution of isoprenoid quinone structural types in bacteria and their taxonomic implication. Microbiol. Rev. 1981, 45, 316–354. [Google Scholar] [CrossRef]
- Jimtha, J.C.; Smitha, P.V.; Anisha, C.; Deepthi, T.; Meekha, G.; Radhakrishnan, E.K.; Gayatri, G.P.; Remakanthan, A. Isolation of endophytic bacteria from embryogenic suspension culture of banana and assessment of their plant growth promoting properties. Plant Cell Tissue Organ Cult. 2014, 118, 57–66. [Google Scholar] [CrossRef]
- Mehta, S.; Nautiyal, C.S. An Efficient Method for Qualitative Screening of Phosphate-Solubilizing Bacteria. Curr. Microbiol. 2001, 43, 51–56. [Google Scholar] [CrossRef]
- Fahsi, N.; Mahdi, I.; Mesfioui, A.; Biskri, L.; Allaoui, A. Phosphate solubilizing rhizobacteria isolated from jujube ziziphus lotus plant stimulate wheat germination rate and seedlings growth. PeerJ 2021, 9, e11583. [Google Scholar] [CrossRef] [PubMed]
- Page, M.G.P. The Role of Iron and Siderophores in Infection, and the Development of Siderophore Antibiotics. Clin. Infect. Dis. 2019, 69, S529–S537. [Google Scholar] [CrossRef]
- Wan, W.; Qin, Y.; Wu, H.; Zuo, W.; He, H.; Tan, J.; Wang, Y.; He, D. Isolation and Characterization of Phosphorus Solubilizing Bacteria With Multiple Phosphorus Sources Utilizing Capability and Their Potential for Lead Immobilization in Soil. Front. Microbiol. 2020, 11, 510229. [Google Scholar] [CrossRef] [PubMed]
- Wagh, J.; Shah, S.; Bhandari, P.; Archana, G.; Kumar, G.N. Heterologous expression of pyrroloquinoline quinone (pqq) gene cluster confers mineral phosphate solubilization ability to Herbaspirillum seropedicae Z67. Appl. Microbiol. Biotechnol. 2014, 98, 5117–5129. [Google Scholar] [CrossRef]
- Harper, C.J.; Hayward, D.; Kidd, M.; Wiid, I.; van Helden, P. Glutamate dehydrogenase and glutamine synthetase are regulated in response to nitrogen availability in Myocbacterium smegmatis. BMC Microbiol. 2010, 10, 138. [Google Scholar] [CrossRef]
- Durand, S.; Guillier, M. Transcriptional and Post-transcriptional Control of the Nitrate Respiration in Bacteria. Front. Mol. Biosci. 2021, 8, 667758. [Google Scholar] [CrossRef] [PubMed]
- Auch, A.F.; von Jan, M.; Klenk, H.P.; Göker, M. Digital DNA-DNA hybridization for microbial species delineation by means of genome-to-genome sequence comparison. Stand Genomic Sci. 2010, 2, 117–134. [Google Scholar] [CrossRef]
- Richter, M.; Rosselló-Móra, R. Shifting the genomic gold standard for the prokaryotic species definition. Proc. Natl. Acad. Sci. USA 2009, 106, 19126–19131. [Google Scholar] [CrossRef]
- Konstantinidis, K.T.; Tiedje, J.M. Towards a genome-based taxonomy for prokaryotes. J. Bacteriol. 2005, 187, 6258–6264. [Google Scholar] [CrossRef]
- Dahal, R.H.; Kim, J. Rhodanobacter humi sp. nov., an acid-tolerant and alkalitolerant gammaproteobacterium isolated from forest soil. Int. J. Syst. Evol. Microbiol. 2017, 67, 1185–1190. [Google Scholar] [CrossRef]
- Prakash, O.; Green, S.J.; Jasrotia, P.; Overholt, W.A.; Canion, A.; Watson, D.B.; Brooks, S.C.; Kostka, J.E. Rhodanobacter denitrificans sp. nov., isolated from nitrate-rich zones of a contaminated aquifer. Int. J. Syst. Evol. Microbiol. 2012, 62, 2457–2462. [Google Scholar] [CrossRef] [PubMed]
- Lee, C.S.; Kim, K.K.; Aslam, Z.; Lee, S.T. Rhodanobacter thiooxydans sp. nov., isolated from a biofilm on sulfur particles used in an autotrophic denitrification process. Int. J. Syst. Evol. Microbiol. 2007, 57, 1775–1779. [Google Scholar] [CrossRef] [PubMed]
- Vaitiekūnaitė, D.; Kuusienė, S.; Beniušytė, E. Oak (Quercus robur) Associated Endophytic Paenibacillus sp. Promotes Poplar (Populus spp.) Root Growth In Vitro. Microorganisms 2021, 9, 1151. [Google Scholar] [CrossRef] [PubMed]
- Fahsi, N.; Mahdi, I.; Mesfioui, A.; Biskri, L.; Allaoui, A. Plant Growth-Promoting Rhizobacteria Isolated from the Jujube (Ziziphus lotus) Plant Enhance Wheat Growth, Zn Uptake, and Heavy Metal Tolerance. Agriculture 2021, 11, 316. [Google Scholar] [CrossRef]




| (A) Si-cT | |||||||
| Traits | Gene | Protein Name | Accession | Start | Stop | Strand | Length (aa) |
| IAA Production | trpA | Tryptophan synthase subunit alpha | JBFOHK010000001 | 582,844 | 583,644 | − | 266 |
| trpB | Tryptophan synthase subunit beta | JBFOHK010000001 | 583,641 | 584,852 | − | 403 | |
| trpE | Anthranilate synthase component I | JBFOHK010000002 | 726,143 | 727,618 | + | 491 | |
| trpD | Anthranilate phosphoribosyltransferase | JBFOHK010000002 | 748,695 | 749,750 | + | 351 | |
| trpC | Indole-3-glycerol phosphate synthase TrpC | JBFOHK010000002 | 749,819 | 750,613 | + | 264 | |
| Tryptophan--tRNA ligase | JBFOHK010000001 | 1,478,563 | 1,479,909 | + | 448 | ||
| Tryptophan 2,3-dioxygenase | JBFOHK010000001 | 1,487,847 | 1,488,695 | − | 282 | ||
| Phosphoribosylanthranilate isomerase | JBFOHK010000001 | 586,128 | 586,745 | − | 205 | ||
| Nitrogen Metabolism | narH | Nitrate reductase subunit beta | JBFOHK010000004 | 23,785 | 25,326 | − | 513 |
| narI | Respiratory nitrate reductase subunit gamma | JBFOHK010000004 | 22,432 | 23,139 | − | 235 | |
| narJ | Nitrate reductase molybdenum cofactor assembly chaperone | JBFOHK010000004 | 23,168 | 23,785 | − | 205 | |
| nirK | Copper-containing nitrite reductase | JBFOHK010000001 | 244,694 | 246,220 | + | 508 | |
| Nitric-oxide reductase large subunit | JBFOHK010000001 | 239,631 | 241,928 | − | 765 | ||
| Nitrilase-related carbon–nitrogen hydrolase | JBFOHK010000003 | 308,876 | 310,303 | + | 475 | ||
| Nitrate/nitrite transporter | JBFOHK010000004 | 29,107 | 30,357 | − | 416 | ||
| glnK | P-II family nitrogen regulator | JBFOHK010000002 | 417,051 | 417,389 | − | 112 | |
| P-II family nitrogen regulator | JBFOHK010000004 | 437,822 | 438,160 | + | 112 | ||
| Carbon–nitrogen hydrolase | JBFOHK010000001 | 189,566 | 190,456 | − | 296 | ||
| ntrC | Nitrogen regulation protein NR(I) | JBFOHK010000002 | 88,709 | 90,127 | − | 472 | |
| Nitrogen regulation protein NR(II) | JBFOHK010000002 | 90,124 | 91,131 | − | 335 | ||
| gltB | Glutamate synthase large subunit | JBFOHK010000005 | 185,142 | 189,584 | + | 1480 | |
| FMN-binding glutamate synthase family protein | JBFOHK010000001 | 1,075,646 | 1,077,154 | − | 502 | ||
| Siderophore Production | Siderophore-interacting protein | JBFOHK010000001 | 740,009 | 740,797 | + | 262 | |
| Catecholate siderophore receptor Fiu | JBFOHK010000004 | 298,978 | 301,326 | + | 782 | ||
| Phosphate Solubilization | PQQ-dependent sugar dehydrogenase | JBFOHK010000001 | 290,539 | 291,759 | − | 406 | |
| PQQ-binding-like beta-propeller repeat protein | JBFOHK010000001 | 448,189 | 449,700 | − | 503 | ||
| ppk1 | Polyphosphate kinase 1 | JBFOHK010000004 | 105,024 | 107,168 | + | 714 | |
| ppk1 | Polyphosphate kinase 1 | JBFOHK010000004 | 423,147 | 425,255 | + | 702 | |
| ppk2 | Polyphosphate kinase 2 | JBFOHK010000001 | 1,336,814 | 1,337,578 | + | 254 | |
| phoB | Phosphate regulon transcriptional regulator PhoB | JBFOHK010000004 | 421,015 | 421,704 | + | 229 | |
| phoR | Phosphate regulon sensor histidine kinase PhoR | JBFOHK010000004 | 422,042 | 423,091 | + | 349 | |
| phoU | Phosphate signaling complex protein PhoU | JBFOHK010000001 | 638,194 | 638,925 | + | 243 | |
| pstA | Phosphate ABC transporter permease PstA | JBFOHK010000001 | 636,381 | 637,250 | + | 289 | |
| pstB | Phosphate ABC transporter ATP-binding protein PstB | JBFOHK010000001 | 637,243 | 638,058 | + | 271 | |
| pstC | Phosphate ABC transporter permease subunit PstC | JBFOHK010000001 | 635,410 | 636,381 | + | 323 | |
| pstS | Phosphate ABC transporter substrate-binding protein PstS | JBFOHK010000001 | 634,202 | 635,218 | + | 338 | |
| Ammonia Production | glnA | Type I glutamate--ammonia ligase | JBFOHK010000002 | 96,336 | 97,745 | − | 469 |
| glnE | Bifunctional [glutamate--ammonia ligase]-adenylyl-L-tyrosine phosphorylase/[glutamate--ammonia-ligase] adenylyltransferase | JBFOHK010000005 | 351,827 | 354,676 | + | 949 | |
| Ammonium transporter | JBFOHK010000004 | 438,147 | 439,490 | + | 447 | ||
| L-serine ammonia-lyase | JBFOHK010000002 | 861,277 | 862,659 | − | 460 | ||
| hutH | Histidine ammonia-lyase | JBFOHK010000003 | 215,896 | 217,797 | − | 633 | |
| ilvA | Threonine ammonia-lyase, biosynthetic | JBFOHK010000005 | 59,564 | 61,132 | − | 522 | |
| (B) S2-gT | |||||||
| Traits | Gene | Protein Name | Accession | Start | Stop | Strand | Length (aa) |
| IAA Production | trpB | Tryptophan synthase subunit beta | JBFOHL010000002 | 114,807 | 116,018 | + | 403 |
| trpA | Tryptophan synthase subunit alpha | JBFOHL010000002 | 116,015 | 116,815 | + | 266 | |
| trpC | Indole-3-glycerol phosphate synthase TrpC | JBFOHL010000018 | 31,276 | 32,070 | − | 264 | |
| trpD | Anthranilate phosphoribosyltransferase | JBFOHL010000018 | 32,135 | 33,184 | − | 349 | |
| trpE | Anthranilate synthase component I | JBFOHL010000018 | 49,841 | 51,316 | − | 491 | |
| Tryptophan--tRNA ligase | JBFOHL010000019 | 4284 | 5630 | + | 448 | ||
| Tryptophan 2,3-dioxygenase | JBFOHL010000019 | 12,868 | 13,716 | − | 282 | ||
| Phosphoribosylanthranilate isomerase | JBFOHL010000002 | 112,135 | 112,770 | + | 211 | ||
| Nitrogen Metabolism | glnK | P-II family nitrogen regulator | JBFOHL010000001 | 297,354 | 297,692 | + | 112 |
| P-II family nitrogen regulator | JBFOHL010000012 | 49,216 | 49,554 | − | 112 | ||
| Carbon–nitrogen hydrolase | JBFOHL010000017 | 32,018 | 32,908 | − | 296 | ||
| ntrC | Nitrogen regulation protein NR(I) | JBFOHL010000011 | 96,362 | 97,741 | + | 459 | |
| Nitrogen regulation protein NR(II) | JBFOHL010000011 | 95,248 | 96,255 | + | 335 | ||
| gltB | Glutamate synthase large subunit | JBFOHL010000008 | 141,185 | 145,627 | − | 1480 | |
| FMN-binding glutamate synthase family protein | JBFOHL010000006 | 52,390 | 53,901 | − | 503 | ||
| Siderophore Production | Catecholate siderophore receptor Fiu | JBFOHL010000003 | 276,284 | 278,641 | + | 785 | |
| Siderophore-interacting protein | JBFOHL010000004 | 8785 | 9567 | + | 260 | ||
| Phosphate Solubilization | PQQ-binding-like beta-propeller repeat protein | JBFOHL010000002 | 269,737 | 270,987 | + | 416 | |
| PQQ-binding-like beta-propeller repeat protein | JBFOHL010000004 | 101,633 | 102,091 | − | 152 | ||
| PQQ-dependent sugar dehydrogenase | JBFOHL010000002 | 386,884 | 388,104 | − | 406 | ||
| ppk1 | Polyphosphate kinase 1 | JBFOHL010000003 | 117,749 | 119,893 | + | 714 | |
| ppk1 | Polyphosphate kinase 1 | JBFOHL010000012 | 60,438 | 62,531 | − | 697 | |
| phoB | Phosphate regulon transcriptional regulator PhoB | JBFOHL010000012 | 65,413 | 66,102 | − | 229 | |
| phoR | Phosphate regulon sensor histidine kinase PhoR | JBFOHL010000012 | 64,073 | 65,371 | − | 432 | |
| phoU | Phosphate signaling complex protein PhoU | JBFOHL010000012 | 71,639 | 72,370 | − | 243 | |
| pstA | Phosphate ABC transporter permease PstA | JBFOHL010000002 | 73,333 | 74,202 | − | 289 | |
| pstB | Phosphate ABC transporter ATP-binding protein PstB | JBFOHL010000002 | 72,513 | 73,340 | − | 275 | |
| pstC | Phosphate ABC transporter permease subunit PstC | JBFOHL010000002 | 74,202 | 75,173 | − | 323 | |
| pstS | Phosphate ABC transporter substrate-binding protein PstS | JBFOHL010000002 | 75,395 | 76,429 | − | 344 | |
| Ammonia Production | glnA | Type I glutamate--ammonia ligase | JBFOHL010000011 | 88,689 | 90,098 | + | 469 |
| glnE | Bifunctional [glutamate--ammonia ligase]-adenylyl-L-tyrosine phosphorylase/[glutamate--ammonia-ligase] adenylyltransferase | JBFOHL010000015 | 31,987 | 34,836 | + | 949 | |
| Ammonium transporter | JBFOHL010000012 | 47,901 | 49,226 | − | 441 | ||
| L-serine ammonia-lyase | JBFOHL010000016 | 57,527 | 58,909 | − | 460 | ||
| hutH | Histidine ammonia-lyase | JBFOHL010000009 | 170,273 | 172,174 | − | 633 | |
| ilvA | Threonine ammonia-lyase, biosynthetic | JBFOHL010000013 | 65,891 | 67,462 | − | 523 | |
| Si-cT | S2-gT | |||||
|---|---|---|---|---|---|---|
| AAI (%) | ANI (%) | dDDH (%) | AAI (%) | ANI (%) | dDDH (%) | |
| R. lycopersici Si-cT | 100 | 100 | 100 | 89.5 | 89.4 | 37.3 |
| R. geophilus S2-gT | 89.5 | 89.4 | 37.3 | 100 | 100 | 100 |
| R. caeni MJ01T | 75.6 | 80.0 | 23.1 | 75.8 | 80.2 | 23.1 |
| R. denitrificans 2APBS1T | 77.0 | 81.4 | 24.1 | 77.4 | 81.8 | 24.6 |
| R. fulvus Jip2T | 75.5 | 79.2 | 22.5 | 75.6 | 79.6 | 22.7 |
| R. ginsenosidimutans Root627 | 75.4 | 79.2 | 22.4 | 75.5 | 79.5 | 22.5 |
| R. glycinis MO64T | 77.9 | 80.7 | 23.7 | 77.7 | 80.9 | 23.7 |
| R. humi C06 | 87.9 | 88.0 | 33.9 | 88.6 | 88.8 | 35.6 |
| R. lindaniclasticus DSM 17932 | 75.8 | 80.2 | 23.4 | 76.1 | 80.6 | 23.5 |
| R. panaciterrae KCTC 22232T | 76.8 | 79.5 | 22.5 | 76.8 | 79.7 | 22.6 |
| R. soli JCM 16126T | 77.3 | 80.9 | 23.5 | 77.4 | 81.2 | 23.8 |
| R. spathiphylli B39T | 76.2 | 80.3 | 23.2 | 76.3 | 80.7 | 23.4 |
| R. thiooxydans LCS2T | 77.2 | 81.2 | 24.3 | 77.5 | 81.8 | 24.7 |
| Characteristic | 1 | 2 | 3 | 4 | 5 |
|---|---|---|---|---|---|
| Growth temperature (°C) | 10–37 | 10–42 | 15–35 | 10–35 | 10–40 |
| pH range | 3.0–13.0 | 2.0–13.0 | 4.5–11.0 | 4.0–8.0 | 5.0–8.0 |
| Salt tolerance (%, w/v) | 0–4 | 0–4 | 0–4 | 0–2 | 0–2 |
| Catalase | + | − | + | + | + |
| Motility | + | + | − | + | − |
| Length | 1–1.1 | 1.2–1.6 | 1.8–2.9 | 3.0–5.0 | 1.5–3.0 |
| Width | 0.5–0.6 | 0.4–0.5 | 0.8–1.2 | 0.3–0.5 | 0.6–0.8 |
| Casein | + | − | − | + | − |
| Chitin | − | − | − | ND | ND |
| CM cellulose | + | − | − | ND | ND |
| DNA | − | − | + | − | w |
| Tween 20 | − | − | ND | ND | ND |
| Tween 80 | − | − | − | ND | ND |
| Nitrate reduction | + | − | − | + | + |
| Glucose fermentation | − | − | + | − | − |
| Gelatin hydrolysis | − | − | − | + | + |
| D-Mannose | + | w | − | − | − |
Disclaimer/Publisher’s Note: The statements, opinions and data contained in all publications are solely those of the individual author(s) and contributor(s) and not of MDPI and/or the editor(s). MDPI and/or the editor(s) disclaim responsibility for any injury to people or property resulting from any ideas, methods, instructions or products referred to in the content. |
© 2024 by the authors. Licensee MDPI, Basel, Switzerland. This article is an open access article distributed under the terms and conditions of the Creative Commons Attribution (CC BY) license (https://creativecommons.org/licenses/by/4.0/).
Share and Cite
Woo, H.; Kim, I.; Chhetri, G.; Park, S.; Lee, H.; Yook, S.; Seo, T. Two Novel Bacterial Species, Rhodanobacter lycopersici sp. nov. and Rhodanobacter geophilus sp. nov., Isolated from the Rhizosphere of Solanum lycopersicum with Plant Growth-Promoting Traits. Microorganisms 2024, 12, 2227. https://doi.org/10.3390/microorganisms12112227
Woo H, Kim I, Chhetri G, Park S, Lee H, Yook S, Seo T. Two Novel Bacterial Species, Rhodanobacter lycopersici sp. nov. and Rhodanobacter geophilus sp. nov., Isolated from the Rhizosphere of Solanum lycopersicum with Plant Growth-Promoting Traits. Microorganisms. 2024; 12(11):2227. https://doi.org/10.3390/microorganisms12112227
Chicago/Turabian StyleWoo, Haejin, Inhyup Kim, Geeta Chhetri, Sunho Park, Hyunji Lee, Subin Yook, and Taegun Seo. 2024. "Two Novel Bacterial Species, Rhodanobacter lycopersici sp. nov. and Rhodanobacter geophilus sp. nov., Isolated from the Rhizosphere of Solanum lycopersicum with Plant Growth-Promoting Traits" Microorganisms 12, no. 11: 2227. https://doi.org/10.3390/microorganisms12112227
APA StyleWoo, H., Kim, I., Chhetri, G., Park, S., Lee, H., Yook, S., & Seo, T. (2024). Two Novel Bacterial Species, Rhodanobacter lycopersici sp. nov. and Rhodanobacter geophilus sp. nov., Isolated from the Rhizosphere of Solanum lycopersicum with Plant Growth-Promoting Traits. Microorganisms, 12(11), 2227. https://doi.org/10.3390/microorganisms12112227

