Organic Farming Allows Balanced Fungal and Oomycetes Communities
Abstract
:1. Introduction
2. Materials and Methods
2.1. Sampling and Sites Description
2.2. Culture-Based DNA-Barcoding
2.3. Culture-Independent eDNA Metabarcoding
3. Results
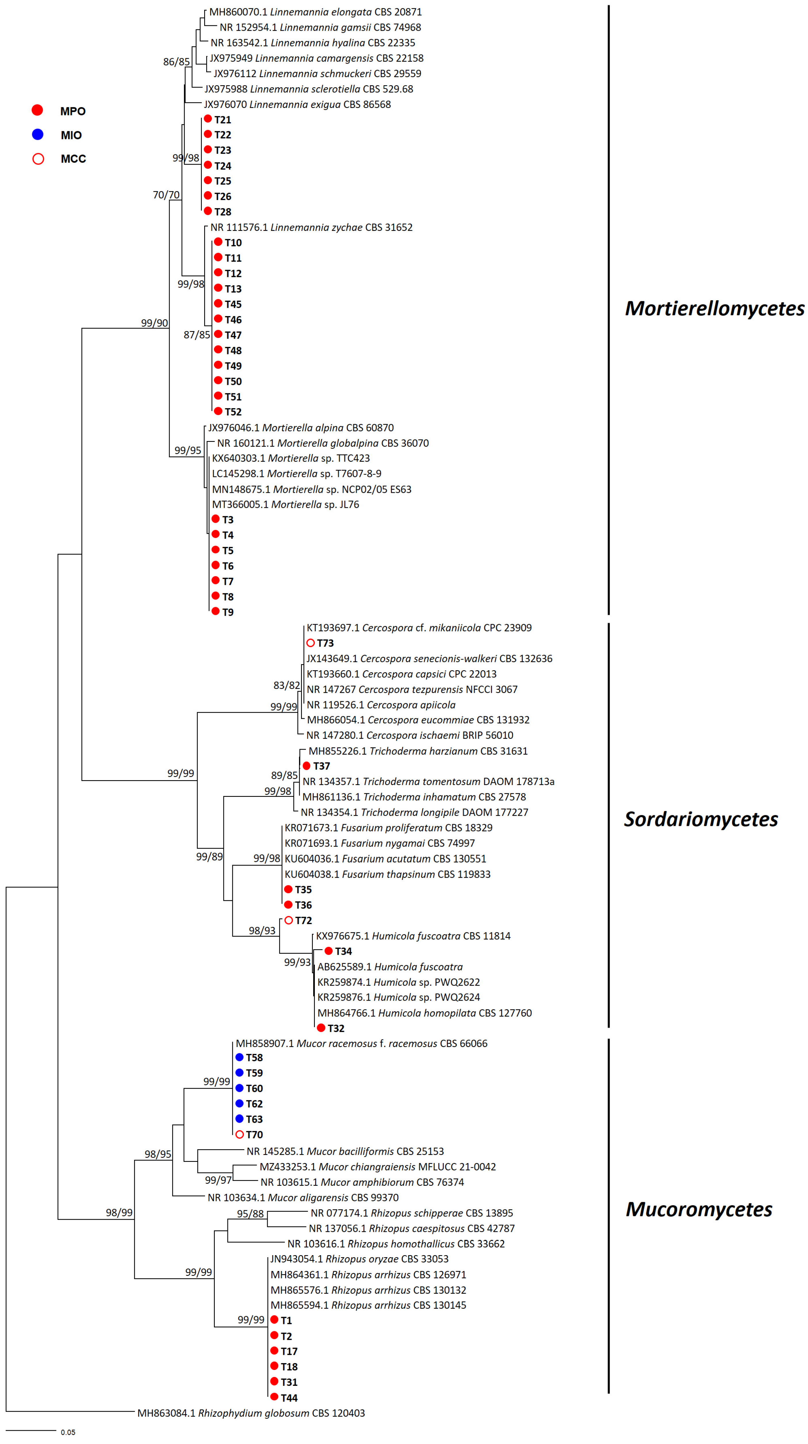
3.1. Distribution of Cultureable Fungi and Oomycetes
3.2. Fungal Composition and Diversity
3.3. Oomycetes Composition and Diversity
4. Discussion
Author Contributions
Funding
Data Availability Statement
Acknowledgments
Conflicts of Interest
References
- Reganold, J.P.; Elliott, L.F.; Unger, Y.L. Long-term effects of organic and conventional farming on soil erosion. Nature 1987, 330, 370–372. [Google Scholar] [CrossRef]
- Hepperly, P.; Seidel, R.; Pimentel, D.; Hanson, J.; Douds, D., Jr. Organic Farming Enhances Soil Carbon and Its Benefits in Soil Carbon Sequestration Policy; Rodale Institute: Kutztown, PA, USA, 2005; ISBN 978-1-4200-4407-2. [Google Scholar]
- Ghabbour, E.A.; Davies, G.; Misiewicz, T.; Alami, R.A.; Askounis, E.M.; Cuozzo, N.P.; Filice, A.J.; Haskell, J.M.; Moy, A.K.; Roach, A.C.; et al. Chapter One—National Comparison of the Total and Sequestered Organic Matter Contents of Conventional and Organic Farm Soils. In Advances in Agronomy; Sparks, D.L., Ed.; Academic Press: Cambridge, MA, USA, 2017; Volume 146, pp. 1–35. [Google Scholar]
- Rigby, D.; Cáceres, D. Organic farming and the sustainability of agricultural systems. Agric. Syst. 2001, 68, 21–40. [Google Scholar] [CrossRef]
- Smith, J.; Wolfe, M.; Woodward, L.; Pearce, B.; Lampkin, N.; Marshall, H. Organic Farming and Biodiversity: A Review of the Literature; Organic Center Wales: Ceredigion, UK, 2011. [Google Scholar]
- Hartmann, M.; Frey, B.; Mayer, J.; Mäder, P.; Widmer, F. Distinct soil microbial diversity under long-term organic and conventional farming. ISME J. 2015, 9, 1177–1194. [Google Scholar] [CrossRef]
- Fließbach, A.; Oberholzer, H.-R.; Gunst, L.; Mäder, P. Soil organic matter and biological soil quality indicators after 21 years of organic and conventional farming. Agric. Ecosyst. Environ. 2007, 118, 273–284. [Google Scholar] [CrossRef]
- Birkhofer, K.; Bezemer, T.M.; Bloem, J.; Bonkowski, M.; Christensen, S.; Dubois, D.; Ekelund, F.; Fließbach, A.; Gunst, L.; Hedlund, K.; et al. Long-term organic farming fosters below and aboveground biota: Implications for soil quality, biological control and productivity. Soil Biol. Biochem. 2008, 40, 2297–2308. [Google Scholar] [CrossRef]
- Shao, H.; Zhang, Y. Non-target effects on soil microbial parameters of the synthetic pesticide carbendazim with the biopesticides cantharidin and norcantharidin. Sci. Rep. 2017, 7, 5521. [Google Scholar] [CrossRef]
- Wang, W.; Wang, H.; Feng, Y.; Wang, L.; Xiao, X.; Xi, Y.; Luo, X.; Sun, R.; Ye, X.; Huang, Y.; et al. Consistent responses of the microbial community structure to organic farming along the middle and lower reaches of the Yangtze River. Sci. Rep. 2016, 6, 35046. [Google Scholar] [CrossRef]
- Liao, J.; Liang, Y.; Huang, D. Organic farming improves soil microbial abundance and diversity under greenhouse condition: A case study in Shanghai (Eastern China). Sustainability 2018, 10, 3825. [Google Scholar] [CrossRef]
- Lori, M.; Symnaczik, S.; Mäder, P.; De Deyn, G.; Gattinger, A. Organic farming enhances soil microbial abundance and activity—A meta-analysis and meta-regression. PLoS ONE 2017, 12, e0180442. [Google Scholar] [CrossRef]
- Tu, C.; Ristaino, J.B.; Hu, S. Soil microbial biomass and activity in organic tomato farming systems: Effects of organic inputs and straw mulching. Soil Biol. Biochem. 2006, 38, 247–255. [Google Scholar] [CrossRef]
- Azarbad, H. Conventional vs. organic agriculture—Which one promotes better yields and microbial resilience in rapidly changing climates? Front. Microbiol. 2022, 13, 903500. [Google Scholar] [CrossRef] [PubMed]
- Peltoniemi, K.; Velmala, S.; Fritze, H.; Lemola, R.; Pennanen, T. Long-term impacts of organic and conventional farming on the soil microbiome in boreal arable soil. Eur. J. Soil Biol. 2021, 104, 103314. [Google Scholar] [CrossRef]
- Hijri, M.; Sanders, I.R.; Duponnois, R. Soil microbial diversity associated with the mycorrhizosphere of sorghum grown under different levels of soil phosphorus availability. Biol. Fertil Soils 2002, 36, 146–151. [Google Scholar]
- Zheng, Y.; Chen, C.; Xu, Z.; Liu, R.; Liu, S. Arbuscular mycorrhizal fungal diversity, external mycelium production and soil aggregate stability in conventional and organic rice cropping systems. Appl. Soil Ecol. 2016, 99, 1–8. [Google Scholar]
- Stürmer, S.L.; Siqueira, J.O. Species richness and spore abundance of arbuscular mycorrhizal fungi across distinct land uses in Western Brazilian Amazon. Mycorrhiza 2011, 21, 255–267. [Google Scholar] [CrossRef]
- Knerr, A.J.N.; Wheeler, D.; Schlatter, D.; Sharma-Poudyal, D.; du Toit, L.J.; Paulitz, T.C. Arbuscular mycorrhizal fungal communities in organic and conventional onion crops in the Columbia basin of the pacific northwest United States. Phytobiomes J. 2018, 2, 194–207. [Google Scholar] [CrossRef]
- Kozjek, K.; Kundel, D.; Kushwaha, S.K.; Olsson, P.A.; Ahrén, D.; Fliessbach, A.; Birkhofer, K.; Hedlund, K. Long-term agricultural management impacts arbuscular mycorrhizal fungi more than short-term experimental drought. Appl. Soil Ecol. 2021, 168, 104140. [Google Scholar] [CrossRef]
- Wardle, D.A.; Parkinson, D. Effects of three herbicides on soil microbial biomass and activity. Plant Soil 1990, 122, 21–28. [Google Scholar] [CrossRef]
- Wightwick, A.M.; Salzman, S.A.; Reichman, S.M.; Allinson, G.; Menzies, N.W. Effects of copper fungicide residues on the microbial function of vineyard soils. Environ. Sci. Pollut Res. 2013, 20, 1574–1585. [Google Scholar] [CrossRef]
- Arora, S.; Sahni, D. Pesticides effect on soil microbial ecology and enzyme activity-An overview. J. Appl. Nat. Sci. 2016, 8, 1126–1132. [Google Scholar] [CrossRef]
- Sangiorgio, D.; Spinelli, F.; Vandelle, E. The unseen effect of pesticides: The impact on phytobiota structure and functions. Front. agron. 2022, 4. [Google Scholar] [CrossRef]
- Hage-Ahmed, K.; Rosner, K.; Steinkellner, S. Arbuscular mycorrhizal fungi and their response to pesticides. Pest Manag. Sci. 2019, 75, 583–590. [Google Scholar] [CrossRef]
- Brimner, T.A.; Boland, G.J. A review of the non-target effects of fungi used to biologically control plant diseases. Agric Ecosyst Environ. 2003, 100, 3–16. [Google Scholar] [CrossRef]
- White, T.; Bruns, T.; Lee, S.; Taylor, J. Amplification and direct sequencing of fungal ribosomal RNA genes for phylogenetics. In PCR Protocols: A Guide to Methods and Applications; Innis, M.A.G.D., Sninsky, J.J., White, T.J., Eds.; Academic Press: New York, NY, USA, 1990; pp. 315–322. [Google Scholar]
- Robideau, G.P.; De Cock, A.W.; Coffey, M.D.; Voglmayr, H.; Brouwer, H.; Bala, K.; Chitty, D.W.; Desaulniers, N.; Eggertson, Q.A.; Gachon, C.M.; et al. DNA barcoding of oomycetes with cytochrome c oxidase subunit I and internal transcribed spacer. Mol. Ecol. Resour. 2011, 11, 1002–1011. [Google Scholar] [CrossRef] [PubMed]
- Katoh, K.; Toh, H. Improved accuracy of multiple ncRNA alignment by incorporating structural information into a MAFFT-based framework. BMC Bioinform. 2008, 9, 212. [Google Scholar] [CrossRef] [PubMed]
- Katoh, K.; Standley, D.M. MAFFT Multiple sequence alignment software version 7: Improvements in performance and usability. Mol. Biol. Evol. 2013, 30, 772–780. [Google Scholar] [CrossRef]
- Kumar, S.; Stecher, G.; Li, M.; Knyaz, C.; Tamura, K. MEGA X: Molecular evolutionary genetics analysis across computing platforms. Mol. Biol. Evol. 2018, 35, 1547–1549. [Google Scholar] [CrossRef]
- Riit, T.; Tedersoo, L.; Drenkhan, R.; Runno-Paurson, E.; Kokko, H.; Anslan, S. Oomycete-specific ITS primers for identification and metabarcoding. MycoKeys 2016, 14, 17–30. [Google Scholar] [CrossRef]
- Martin, M. Cutadapt removes adapter sequences from high-throughput sequencing reads. EMBnet J. 2011, 17, 10–12. [Google Scholar] [CrossRef]
- Callahan, B.J.; McMurdie, P.J.; Rosen, M.J.; Han, A.W.; Johnson, A.J.A.; Holmes, S.P. DADA2: High-resolution sample inference from Illumina amplicon data. Nat. Methods 2016, 13, 581–583. [Google Scholar] [CrossRef]
- Abarenkov, K.Z.; Allan; Timo, P.; Raivo, P.; Filipp, I.; Henrik, N.R.; Urmas, K. UNITE General FASTA Release for Fungi, Version 04.02.2020; UNITE Community: Tartu, Estonia, 2020.
- Caporaso, J.G.; Kuczynski, J.; Stombaugh, J.; Bittinger, K.; Bushman, F.D.; Costello, E.K.; Fierer, N.; Peña, A.G.; Goodrich, J.K.; Gordon, J.I.; et al. QIIME allows analysis of high-throughput community sequencing data. Nat. Methods 2010, 7, 335–336. [Google Scholar] [CrossRef] [PubMed]
- Segata, N.; Izard, J.; Waldron, L.; Gevers, D.; Miropolsky, L.; Garrett, W.S.; Huttenhower, C. Metagenomic biomarker discovery and explanation. Genome Biol. 2011, 12, R60. [Google Scholar] [CrossRef] [PubMed]
- Wickham, H. ggplot2: Elegant Graphics for Data Analysis; Springer Science & Business Media: Berlin, Germany, 2009. [Google Scholar]
- Verbruggen, E.; Röling, W.F.; Gamper, H.A.; Kowalchuk, G.A.; Verhoef, H.A.; van der Heijden, M.G. Positive effects of organic farming on below-ground mutualists: Large-scale comparison of mycorrhizal fungal communities in agricultural soils. New Phytol. 2010, 186, 968–979. [Google Scholar] [CrossRef] [PubMed]
- Wolf, J.M.; Espadas-Moreno, J.; Luque-Garcia, J.L.; Casadevall, A. Interaction of Cryptococcus neoformans extracellular vesicles with the cell wall. Eukaryot Cell 2014, 13, 1484–1493. [Google Scholar] [CrossRef] [PubMed]
- Nutaratat, P.; Srisuk, N.; Arunrattiyakorn, P.; Limtong, S. Plant growth-promoting traits of epiphytic and endophytic yeasts isolated from rice and sugar cane leaves in Thailand. Fungal Biol. 2014, 118, 683–694. [Google Scholar] [CrossRef]
- Nasanit, R.; Jaibangyang, S.; Tantirungkij, M.; Limtong, S. Yeast diversity and novel yeast D1/D2 sequences from corn phylloplane obtained by a culture-independent approach. Antonie Leeuwenhoek 2016, 109, 1615–1634. [Google Scholar] [CrossRef]
- Sun, P.-F.; Fang, W.-T.; Shin, L.-Y.; Wei, J.-Y.; Fu, S.-F.; Chou, J.-Y. Indole-3-acetic acid-producing yeasts in the phyllosphere of the carnivorous plant Drosera indica L. PLoS ONE 2014, 9, e114196. [Google Scholar] [CrossRef]
- Mestre, M.C.; Fontenla, S.; Bruzone, M.C.; Fernández, N.V.; Dames, J. Detection of plant growth enhancing features in psychrotolerant yeasts from Patagonia (Argentina). J. Basic Microbiol. 2016, 56, 1098–1106. [Google Scholar] [CrossRef]
- Vandepol, N.; Liber, J.; Yocca, A.; Matlock, J.; Edger, P.; Bonito, G. Linnemannia elongata (Mortierellaceae) stimulates Arabidopsis thaliana aerial growth and responses to auxin, ethylene, and reactive oxygen species. PLoS ONE 2022, 17, e0261908. [Google Scholar] [CrossRef]
- Sánchez-García, M.; Ryberg, M.; Khan, F.K.; Varga, T.; Nagy, L.G.; Hibbett, D.S. Fruiting body form, not nutritional mode, is the major driver of diversification in mushroom-forming fungi. Proc. Natl. Acad. Sci. USA 2020, 117, 32528–32534. [Google Scholar] [CrossRef]
- Sanoubar, R.; Barbanti, L. Fungal diseases on tomato plant under greenhouse condition. Eur. J. Biol. Res. 2017, 7, 299–308. [Google Scholar]
- Uzuhashi, S.; Kakishima, M.; Tojo, M. Phylogeny of the genus Pythium and description of new genera. Mycoscience 2010, 51, 337–365. [Google Scholar] [CrossRef]
- Nguyen, H.D.T.; Dodge, A.; Dadej, K.; Rintoul, T.L.; Ponomareva, E.; Martin, F.N.; de Cock, A.W.A.M.; Lévesque, C.A.; Redhead, S.A.; Spies, C.F.J. Whole genome sequencing and phylogenomic analysis show support for the splitting of genus Pythium. Mycologia 2022, 114, 501–515. [Google Scholar] [CrossRef]
- Rafin, C.; Tirilly, Y. Characteristics and pathogenicity of Pythium spp. associated with root rot of tomatoes in soilless culture in Brittany, France. Plant Pathol. 1995, 44, 779–785. [Google Scholar] [CrossRef]
- Lamour, K.H.; Stam, R.; Jupe, J.; Huitema, E. The oomycete broad-host-range pathogen Phytophthora capsici. Mol. Plant Pathol. 2012, 13, 329–337. [Google Scholar] [CrossRef]
- Nowicki, M.; Foolad, M.R.; Nowakowska, M.; Kozik, E.U. Potato and tomato late blight caused by Phytophthora infestans: An overview of pathology and resistance breeding. Plant. Dis. 2011, 96, 4–17. [Google Scholar] [CrossRef]
- Elshahawy, I.; Abouelnasr, H.M.; Lashin, S.M.; Darwesh, O.M. First report of Pythium aphanidermatum infecting tomato in Egypt and controlling it using biogenic silver nanoparticles. J. Plant Prot. Res. 2018, 58, 137–151. [Google Scholar] [CrossRef]
- Allain-Boulé, N.; Lévesque, C.A.; Martinez, C.; Bélanger, R.R.; Tweddell, R.J. Identification of Pythium species associated with cavity-spot lesions on carrots in eastern Quebec. Can. J. Plant. Pathol. 2004, 26, 365–370. [Google Scholar] [CrossRef]
- Al-Sa’di, A.M.; Drenth, A.; Deadman, M.L.; De Cock, A.W.A.M.; Aitken, E.A.B. Molecular characterization and pathogenicity of Pythium species associated with damping-off in greenhouse cucumber (Cucumis sativus) in Oman. Plant Pathol. 2007, 56, 140–149. [Google Scholar] [CrossRef]
- Tojo, M.; Hoshino, T.; Luz Herrero, M.; Sletner Klemsdal, S.; Tronsmo, A.M. Occurrence of Pythium ultimum var. ultimum in a greenhouse on Spitsbergen Island, Svalbard. Eur. J. Plant. Pathol. 2001, 107, 761–765. [Google Scholar] [CrossRef]
- Bolton, A. Effects of temperature and pH of soilless media on root rot of poinsettia caused by Pythium aphanidermatum. Can. J. Plant. Pathol. 1980, 2, 83–85. [Google Scholar] [CrossRef]
- Krasnow, C.S.; Hausbeck, M.K. Influence of pH and etridiazole on Pythium species. HortTechnology 2017, 27, 367–374. [Google Scholar] [CrossRef]
- Karlsson, I.; Friberg, H.; Kolseth, A.K.; Steinberg, C.; Persson, P. Organic farming increases richness of fungal taxa in the wheat phyllosphere. Mol. Ecol. 2017, 26, 3424–3436. [Google Scholar] [CrossRef] [PubMed]
- Xia, Y.; Sahib, M.R.; Amna, A.; Opiyo, S.O.; Zhao, Z.; Gao, Y.G. Culturable endophytic fungal communities associated with plants in organic and conventional farming systems and their effects on plant growth. Sci. Rep. 2019, 9, 1669. [Google Scholar] [CrossRef]
- Hossain, M.M.; Sultana, F.; Islam, S. Plant Growth-Promoting Fungi (PGPF): Phytostimulation and Induced Systemic Resistance. In Plant-Microbe Interactions in Agro-Ecological Perspectives: Volume 2: Microbial Interactions and Agro-Ecological Impacts; Singh, D.P., Singh, H.B., Prabha, R., Eds.; Springer: Singapore, 2017; pp. 135–191. [Google Scholar]
- Puglisi, E. Response of microbial organisms (aquatic and terrestrial) to pesticides. EFSA Support 2012, 9, 359E. [Google Scholar] [CrossRef]





| Farming Practices | MPO | MIO | MCC | YCC | |
|---|---|---|---|---|---|
| Collection site | Stand age | 10 yr | 10 yr | 10 yr | 2 yr |
| Location | Gunsan-si | Gunsan-si | Iksan-si | Iksan-si | |
| GPS coordinates | 35°57′59.5″ N 126°46′56.1″ E | 35°58′03.5″ N 126°46′51.5″ E | 35°54′27.5″ N 126°58′04.1″ E | 35°54′25.1″ N 126°58′03.2″ E | |
| Climatic conditions | MAT 1 | 13.0 °C | 13.0 °C | 13.2 °C | 13.2 °C |
| MAP 2 | 1246 mm | 1246 mm | 1157 mm | 1157 mm | |
| Soil characteristics | OM 3 [g/kg] | 84.22 | 59.65 | 35 | 33.62 |
| Total N [%] | 0.55 | 0.38 | 0.22 | 0.21 | |
| EC 4 | 13.96 | 6.94 | 0.96 | 4.10 | |
| pHCaCl2 | 5.2 | 7.1 | 8.0 | 7.5 | |
| K+ [cmol+/kg] | 5.55 | 2.89 | 1.35 | 1.46 | |
| Ca2+ [cmol+/kg] | 15.18 | 12.29 | 8.91 | 8.91 | |
| Mg2+ [cmol+/kg] | 5.45 | 6.11 | 2.73 | 3.48 | |
| Na+ [cmol+/kg] | 0.87 | 1.31 | 0.81 | 1.95 | |
| P2O5 [mg/kg] | 745.07 | 386.92 | 553.63 | 556.01 | |
| Total C [%] | 4.89 | 3.46 | 2.03 | 1.95 | |
Disclaimer/Publisher’s Note: The statements, opinions and data contained in all publications are solely those of the individual author(s) and contributor(s) and not of MDPI and/or the editor(s). MDPI and/or the editor(s) disclaim responsibility for any injury to people or property resulting from any ideas, methods, instructions or products referred to in the content. |
© 2023 by the authors. Licensee MDPI, Basel, Switzerland. This article is an open access article distributed under the terms and conditions of the Creative Commons Attribution (CC BY) license (https://creativecommons.org/licenses/by/4.0/).
Share and Cite
Nam, B.; Lee, H.J.; Choi, Y.-J. Organic Farming Allows Balanced Fungal and Oomycetes Communities. Microorganisms 2023, 11, 1307. https://doi.org/10.3390/microorganisms11051307
Nam B, Lee HJ, Choi Y-J. Organic Farming Allows Balanced Fungal and Oomycetes Communities. Microorganisms. 2023; 11(5):1307. https://doi.org/10.3390/microorganisms11051307
Chicago/Turabian StyleNam, Bora, Hyo Jung Lee, and Young-Joon Choi. 2023. "Organic Farming Allows Balanced Fungal and Oomycetes Communities" Microorganisms 11, no. 5: 1307. https://doi.org/10.3390/microorganisms11051307
APA StyleNam, B., Lee, H. J., & Choi, Y.-J. (2023). Organic Farming Allows Balanced Fungal and Oomycetes Communities. Microorganisms, 11(5), 1307. https://doi.org/10.3390/microorganisms11051307

