Metabolomics and Transcriptomics Reveal the Response Mechanisms of Mikania micrantha to Puccinia spegazzinii Infection
Abstract
1. Introduction
2. Materials and Methods
2.1. Rust Inoculation and Sample Collection
2.2. Metabolome Profiling
2.3. Differentially Expressed Gene (DEG) Analysis
2.4. Determination of ATP after P. spegazzinii Infection
3. Results
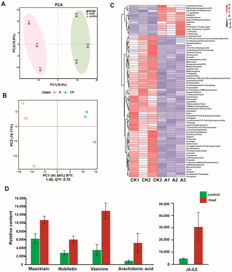
3.1. Metabolite Response of M. micrantha after Infection by P. spegazzinii
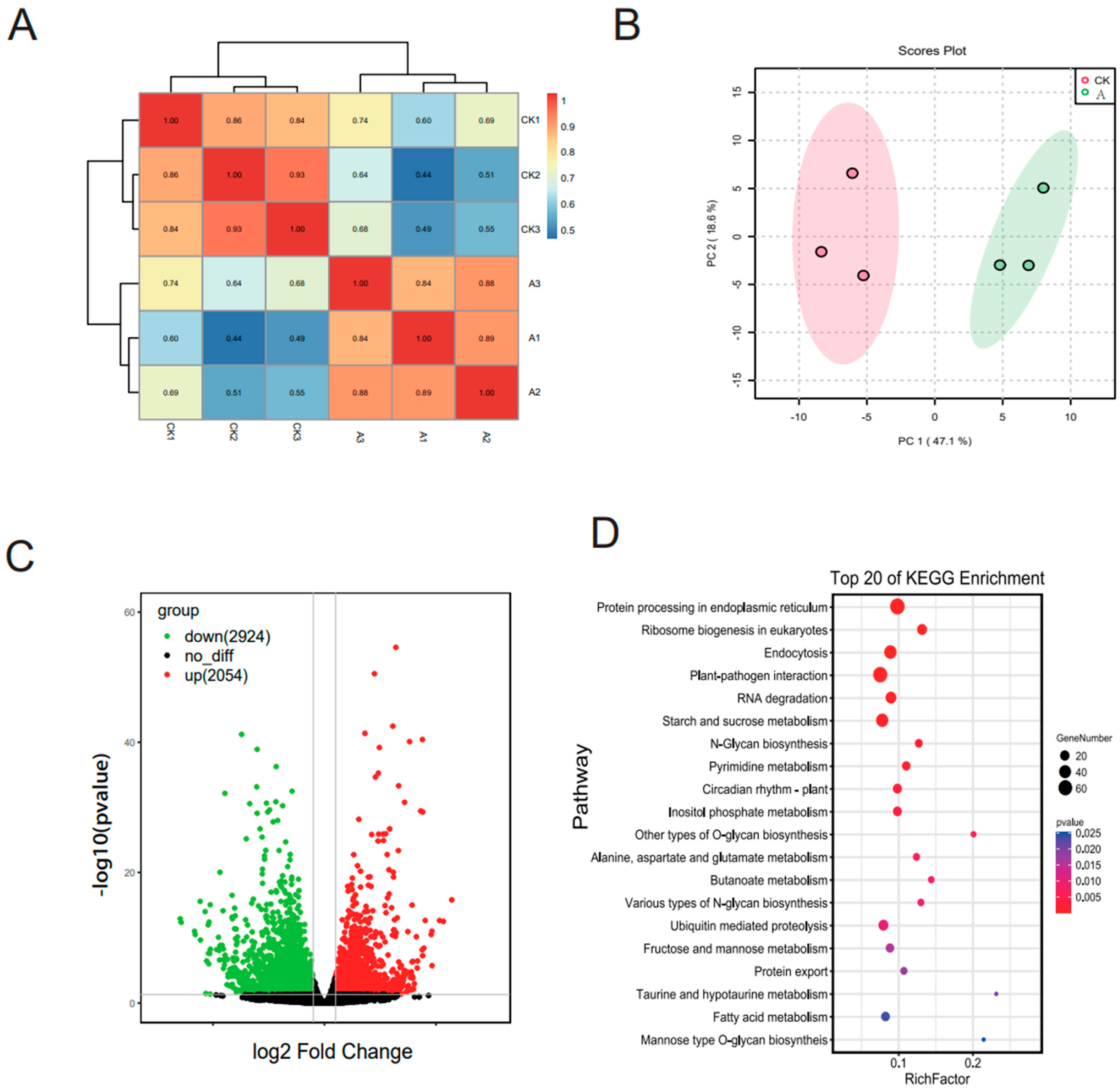
3.2. Differentially Expressed Gene (DEG) Analysis
3.3. Plant–Pathogen Interactions
3.4. Accumulation of Amino Acid and ATP Content after P. spegazzinii Infection
4. Discussion
5. Conclusions
Supplementary Materials
Author Contributions
Funding
Data Availability Statement
Conflicts of Interest
References
- Day, M.D.; Clements, D.R.; Gile, C.; Senaratne, W.K.A.D.; Shen, S.; Weston, L.A.; Zhang, F. Biology and Impacts of Pacific Islands Invasive Species. 13. Mikania micrantha Kunth (Asteraceae). Pac. Sci. 2016, 70, 257–285. [Google Scholar] [CrossRef]
- CABI, Mikania micrantha. 2019. Available online: https://www.cabi.org/isc/datasheet/34095 (accessed on 24 November 2021).
- Zhang, L.Y.; Ye, W.H.; Cao, H.L.; Feng, H.L. Mikania micrantha H. B. K. in China—An overview. Weed Res. 2004, 44, 42–49. [Google Scholar] [CrossRef]
- Zhang, L.; Li, Y.; Huang, J.; Liu, J.; Liu, X. Evaluation of the short-term and long-term performance of biological invasion management in the China-Myanmar border region. J. Environ. Manag. 2019, 240, 1–8. [Google Scholar] [CrossRef]
- Shen, S.; Day, M.D.; Xu, G.; Li, D.; Jin, G.; Yin, X.; Yang, Y.; Liu, S.; Zhang, Q.; Gao, R.; et al. The current status of biological control of weeds in southern China and future options. Acta Ecol. Sin. 2018, 38, 157–164. [Google Scholar] [CrossRef]
- Ryan, M.J.; Ellison, C.A. Development of a cryopreservation protocol for the microcyclic rust-fungus Puccinia spegazzinii. Cryo Lett. 2003, 24, 43–48. [Google Scholar]
- Ellison, C.A.; Evans, H.C.; Djeddour, D.H.; Thomas, S.E. Biology and host range of the rust fungus Puccinia spegazzinii: A new classical biological control agent for the invasive, alien weed Mikania micrantha in Asia. Biol. Control 2008, 45, 133–145. [Google Scholar] [CrossRef]
- Barreto, R.W.; Evans, H.C. The mycobiota of the weed Mikania micrantha in southern Brazil with particular reference to fungal pathogens for biological control. Mycol. Res. 1995, 99, 343–352. [Google Scholar] [CrossRef]
- Day, M.D.; Kawi, A.P.; Ellison, C.A. Assessing the potential of the rust fungus Puccinia spegazzinii as a classical biological control agent for the invasive weed Mikania micrantha in Papua New Guinea. Biol. Control 2013, 67, 253–261. [Google Scholar] [CrossRef]
- Day, M.D.; Kawi, A.; Fidelis, J.; Tunabuna, A.; Orapa, W.; Swamy, B.K.N.; Ratutini, J.; Saul-Maora, J.; Dewhurst, C.F. In Biology, field releases and monitoring of the rust fungus Puccinia spegazzinii (Pucciniales: Pucciniaceae), a biological control agent of Mikania micrantha (Asteraceae) in Papua New Guinea and Fiji. In Proceedings of the 13th International Symposium on the Biological Control of Weeds, Waikoloa, HI, USA, 11–16 September 2011. [Google Scholar]
- Day, M.D.; Riding, N. Host specificity of Puccinia spegazzinii (Pucciniales: Pucciniaceae), a biological control agent for Mikania micrantha (Asteraceae) in Australia. Biocontrol Sci. Technol. 2019, 29, 19–27. [Google Scholar] [CrossRef]
- Kemen, A.C.; Agler, M.T.; Kemen, E. Host-microbe and microbe-microbe interactions in the evolution of obligate plant parasitism. New Phytol. 2015, 206, 1207–1228. [Google Scholar] [CrossRef]
- Lorrain, C.; Goncalves Dos Santos, K.C.; Germain, H.; Hecker, A.; Duplessis, S. Advances in understanding obligate biotrophy in rust fungi. New Phytol. 2019, 222, 1190–1206. [Google Scholar] [CrossRef] [PubMed]
- Feng, H.; Guan, D.; Bai, J.; Sun, K.; Jia, L. Extracellular ATP: A potential regulator of plant cell death. Mol. Plant Pathol. 2015, 16, 633–639. [Google Scholar] [CrossRef] [PubMed]
- Montilla-Bascón, G.; Rubiales, D.; Altabella, T.; Prats, E. Free polyamine and polyamine regulation during pre-penetration and penetration resistance events in oat against crown rust (Puccinia coronataf. sp. avenae). Plant Pathol. 2016, 65, 392–401. [Google Scholar] [CrossRef]
- Ishiga, Y.; Uppalapati, S.R.; Gill, U.S.; Huhman, D.; Tang, Y.; Mysore, K.S. Transcriptomic and metabolomic analyses identify a role for chlorophyll catabolism and phytoalexin during Medicago nonhost resistance against Asian soybean rust. Sci. Rep. 2015, 5, 13061. [Google Scholar] [CrossRef]
- Maddox, C.E.; Laur, L.M.; Tian, L. Antibacterial activity of phenolic compounds against the phytopathogen Xylella fastidiosa. Curr. Microbiol. 2010, 60, 53–58. [Google Scholar] [CrossRef]
- Amil-Ruiz, F.; Blanco-Portales, R.; Muñoz-Blanco, J.; Caballero, J.L. The strawberry plant defense mechanism: A molecular review. Plant Cell Physiol. 2011, 52, 1873–1903. [Google Scholar] [CrossRef]
- Joosten, L.; van Veen, J.A. Defensive properties of pyrrolizidine alkaloids against microorganisms. Phytochem. Rev. 2011, 10, 127–136. [Google Scholar] [CrossRef]
- Yang, Y.; Zhao, J.; Xing, H.; Wang, J.; Zhou, K.; Zhan, G.; Zhang, H.; Kang, Z. Different non-host resistance responses of two rice subspecies, japonica and indica, to Puccinia striiformis f. sp. tritici. Plant Cell Rep. 2014, 33, 423–433. [Google Scholar] [CrossRef]
- Al-Attala, M.N.; Wang, X.; Abou-Attia, M.A.; Duan, X.; Kang, Z. A novel TaMYB4 transcription factor involved in the defence response against Puccinia striiformis f. sp. tritici and abiotic stresses. Plant Mol. Biol. 2014, 84, 589–603. [Google Scholar] [CrossRef]
- Wang, J.; Tao, F.; An, F.; Zou, Y.; Tian, W.; Chen, X.; Xu, X.; Hu, X. Wheat transcription factor TaWRKY70 is positively involved in high-temperature seedling plant resistance to Puccinia striiformis f. sp. tritici. Mol. Plant Pathol. 2017, 18, 649–661. [Google Scholar] [CrossRef]
- Zhu, X.; Jiao, M.; Guo, J.; Liu, P.; Tan, C.; Yang, Q.; Zhang, Y.; Thomas Voegele, R.; Kang, Z.; Guo, J. A novel MADS-box transcription factor PstMCM1-1 is responsible for full virulence of Puccinia striiformis f. sp. tritici. Environ. Microbiol. 2018, 20, 1452–1463. [Google Scholar] [CrossRef] [PubMed]
- Rathod, V.; Hamid, R.; Tomar, R.S.; Patel, R.; Padhiyar, S.; Kheni, J.; Thirumalaisamy, P.P.; Munshi, N.S. Comparative RNA-Seq profiling of a resistant and susceptible peanut (Arachis hypogaea) genotypes in response to leaf rust infection caused by Puccinia arachidis. 3 Biotech 2020, 10, 284. [Google Scholar] [CrossRef] [PubMed]
- Wen, B.; Mei, Z.; Zeng, C.; Liu, S. metaX: A flexible and comprehensive software for processing metabolomics data. BMC Bioinform. 2017, 18, 183. [Google Scholar] [CrossRef]
- Boulesteix, A.L.; Strimmer, K. Partial least squares: A versatile tool for the analysis of high-dimensional genomic data. Brief. Bioinform. 2007, 8, 32–44. [Google Scholar] [CrossRef]
- Martos-Sitcha, J.A.; Simó-Mirabet, P.; de Las Heras, V.; Calduch-Giner, J.; Pérez-Sánchez, J. Tissue-Specific Orchestration of Gilthead Sea Bream Resilience to Hypoxia and High Stocking Density. Front. Physiol. 2019, 10, 840. [Google Scholar] [CrossRef] [PubMed]
- Hu, Z.P.; Browne, E.R.; Liu, T.; Angel, T.E.; Ho, P.C.; Chan, E.C. Metabonomic profiling of TASTPM transgenic Alzheimer’s disease mouse model. J. Proteome Res. 2012, 11, 5903–5913. [Google Scholar] [CrossRef]
- Wang, J.B.; Pu, S.B.; Sun, Y.; Li, Z.F.; Niu, M.; Yan, X.Z.; Zhao, Y.L.; Wang, L.F.; Qin, X.M.; Ma, Z.J.; et al. Metabolomic Profiling of Autoimmune Hepatitis: The Diagnostic Utility of Nuclear Magnetic Resonance Spectroscopy. J. Proteome Res. 2014, 13, 3792–3801. [Google Scholar] [CrossRef]
- Dai, D.; Yang, Y.; Yu, J.; Dang, T.; Qin, W.; Teng, L.; Ye, J.; Jiang, H. Interactions between gastric microbiota and metabolites in gastric cancer. Cell Death Dis. 2021, 12, 1104. [Google Scholar] [CrossRef] [PubMed]
- Liu, B.; Yan, J.; Li, W.; Yin, L.; Li, P.; Yu, H.; Xing, L.; Cai, M.; Wang, H.; Zhao, M. Mikania micrantha genome provides insights into the molecular mechanism of rapid growth. Nat. Commun. 2020, 11, 340. [Google Scholar] [CrossRef]
- Pertea, M.; Kim, D.; Pertea, G.M.; Leek, J.T.; Salzberg, S.L. Transcript-level expression analysis of RNA-seq experiments with HISAT, StringTie and Ballgown. Nat. Protoc. 2016, 11, 1650–1667. [Google Scholar] [CrossRef]
- Love, M.I.; Huber, W.; Anders, S. Moderated estimation of fold change and dispersion for RNA-seq data with DESeq2. Genome Biol. 2014, 15, 550. [Google Scholar] [CrossRef]
- Colebatch, G.; Desbrosses, G.; Ott, T.; Krusell, L.; Montanari, O.; Kloska, S.; Kopka, J.; Udvardi, M.K. Global changes in transcription orchestrate metabolic differentiation during symbiotic nitrogen fixation in Lotus japonicus. Plant J. 2004, 39, 487–512. [Google Scholar] [CrossRef]
- Desbrosses, G.G.; Kopka, J.; Udvardi, M.K. Lotus japonicus metabolic profiling. Development of gas chromatography-mass spectrometry resources for the study of plant-microbe interactions. Plant Physiol. 2005, 137, 1302–1318. [Google Scholar] [CrossRef]
- Depuydt, S.; Trenkamp, S.; Fernie, A.R.; Elftieh, S.; Renou, J.P.; Vuylsteke, M.; Holsters, M.; Vereecke, D. An integrated genomics approach to define niche establishment by Rhodococcus fascians. Plant Physiol. 2009, 149, 1366–1386. [Google Scholar] [CrossRef] [PubMed]
- Hofmann, J.; El Ashry Ael, N.; Anwar, S.; Erban, A.; Kopka, J.; Grundler, F. Metabolic profiling reveals local and systemic responses of host plants to nematode parasitism. Plant J. 2010, 62, 1058–1071. [Google Scholar] [CrossRef] [PubMed]
- Parker, D.; Beckmann, M.; Zubair, H.; Enot, D.P.; Caracuel-Rios, Z.; Overy, D.P.; Snowdon, S.; Talbot, N.J.; Draper, J. Metabolomic analysis reveals a common pattern of metabolic re-programming during invasion of three host plant species by Magnaporthe grisea. Plant J. 2009, 59, 723–737. [Google Scholar] [CrossRef] [PubMed]
- Zeier, J. New insights into the regulation of plant immunity by amino acid metabolic pathways. Plant Cell Environ. 2013, 36, 2085–2103. [Google Scholar] [CrossRef] [PubMed]
- Hwang, I.S.; An, S.H.; Hwang, B.K. Pepper asparagine synthetase 1 (CaAS1) is required for plant nitrogen assimilation and defense responses to microbial pathogens. Plant J. 2011, 67, 749–762. [Google Scholar] [CrossRef]
- Van Damme, M.; Zeilmaker, T.; Elberse, J.; Andel, A.; de Sain-van der Velden, M.; van den Ackerveken, G. Downy mildew resistance in Arabidopsis by mutation of HOMOSERINE KINASE. Plant Cell 2009, 21, 2179–2189. [Google Scholar] [CrossRef]
- Stuttmann, J.; Hubberten, H.M.; Rietz, S.; Kaur, J.; Muskett, P.; Guerois, R.; Bednarek, P.; Hoefgen, R.; Parker, J.E. Perturbation of Arabidopsis amino acid metabolism causes incompatibility with the adapted biotrophic pathogen Hyaloperonospora arabidopsidis. Plant Cell 2011, 23, 2788–2803. [Google Scholar] [CrossRef]
- Heil, M.; Bostock, R.M. Induced systemic resistance (ISR) against pathogens in the context of induced plant defences. Ann. Bot. 2002, 89, 503–512. [Google Scholar] [CrossRef]
- Berger, S.; Benediktyová, Z.; Matous, K.; Bonfig, K.; Mueller, M.J.; Nedbal, L.; Roitsch, T. Visualization of dynamics of plant-pathogen interaction by novel combination of chlorophyll fluorescence imaging and statistical analysis: Differential effects of virulent and avirulent strains of P. syringae and of oxylipins on A. thaliana. J. Exp. Bot. 2007, 58, 797–806. [Google Scholar] [CrossRef]
- Kinnersley, A.M.; Turano, F.J. Gamma Aminobutyric Acid (GABA) and Plant Responses to Stress. Crit. Rev. Plant Sci. 2010, 19, 479–509. [Google Scholar] [CrossRef]
- Bolton, M.D. Primary metabolism and plant defense—Fuel for the fire. Mol. Plant Microbe Interact. 2009, 22, 487–497. [Google Scholar] [CrossRef] [PubMed]
- Wasternack, C. Action of jasmonates in plant stress responses and development—Applied aspects. Biotechnol. Adv. 2014, 32, 31–39. [Google Scholar] [CrossRef]
- Bigeard, J.; Colcombet, J.; Hirt, H. Signaling mechanisms in pattern-triggered immunity (PTI). Mol. Plant 2015, 8, 521–539. [Google Scholar] [CrossRef]
- Chisholm, S.T.; Coaker, G.; Day, B.; Staskawicz, B.J. Host-microbe interactions: Shaping the evolution of the plant immune response. Cell 2006, 124, 803–814. [Google Scholar] [CrossRef] [PubMed]
- Wu, S.; Shan, L.; He, P. Microbial signature-triggered plant defense responses and early signaling mechanisms. Plant Sci. 2014, 228, 118–126. [Google Scholar] [CrossRef] [PubMed]
- Ma, W.; Smigel, A.; Verma, R.; Berkowitz, G.A. Cyclic nucleotide gated channels and related signaling components in plant innate immunity. Plant Signal. Behav. 2009, 4, 277–282. [Google Scholar] [CrossRef] [PubMed]
- Kobayashi, M.; Ohura, I.; Kawakita, K.; Yokota, N.; Fujiwara, M.; Shimamoto, K.; Doke, N.; Yoshioka, H. Calcium-dependent protein kinases regulate the production of reactive oxygen species by potato NADPH oxidase. Plant Cell 2007, 19, 1065–1080. [Google Scholar] [CrossRef]
- Asai, T.; Tena, G.; Plotnikova, J.; Willmann, M.R.; Chiu, W.L.; Gomez-Gomez, L.; Boller, T.; Ausubel, F.M.; Sheen, J. MAP kinase signalling cascade in Arabidopsis innate immunity. Nature 2002, 415, 977–983. [Google Scholar] [CrossRef]
- Liu, S.; Ziegler, J.; Zeier, J.; Birkenbihl, R.P.; Somssich, I.E. Botrytis cinerea B05.10 promotes disease development in Arabidopsis by suppressing WRKY33-mediated host immunity. Plant Cell Environ. 2017, 40, 2189–2206. [Google Scholar] [CrossRef] [PubMed]
- Birkenbihl, R.P.; Diezel, C.; Somssich, I.E. Arabidopsis WRKY33 is a key transcriptional regulator of hormonal and metabolic responses toward Botrytis cinerea infection. Plant Physiol. 2012, 159, 266–285. [Google Scholar] [CrossRef] [PubMed]
- Cui, H.; Tsuda, K.; Parker, J.E. Effector-triggered immunity: From pathogen perception to robust defense. Annu. Rev. Plant Biol. 2015, 66, 487–511. [Google Scholar] [CrossRef]
- Yuan, M.; Jiang, Z.; Bi, G.; Nomura, K.; Liu, M.; Wang, Y.; Cai, B.; Zhou, J.M.; He, S.Y.; Xin, X.F. Pattern-recognition receptors are required for NLR-mediated plant immunity. Nature 2021, 592, 105–109. [Google Scholar] [CrossRef] [PubMed]
- Winston, R.L.; Schwarzländer, M.; Hinz, H.L.; Day, M.D.; Cock, M.J.W.; Julien, M.H. Biological Control of Weeds: A World Catalogue of Agents and Their Target Weeds; USDA Forest Service, Forest Health Technology Enterprise Team: Morgantown, WV, USA, 2014; 838p. [Google Scholar]
- Kumar, P.S.; Dev, U.; Joshi, N. Puccinia spegazzinii (Pucciniales: Pucciniaceae) from Peru for biological control of Mikania micrantha (Asteraceae: Eupatorieae) in India: Evaluating susceptibility of host populations and confirming host specificity. Egypt. J. Biol. Pest Control 2018, 28, 18. [Google Scholar] [CrossRef]
- Choudhury, A.K. Controversial Mikania (Climber)—A Threat to the Forests and Agriculture. Indian For. 1972, 98, 178–186. [Google Scholar]





| Type | Downregulation | Up-Regulation | No_Diff | All |
|---|---|---|---|---|
| All | 61 | 13 | 349 | 423 |
| Amino acids and their derivates | 4 | 4 | 45 | 53 |
| Nucleotides and their derivates | 1 | 1 | 36 | 38 |
| Organic acids and their derivates | 9 | 1 | 35 | 45 |
| Carbohydrates | 4 | 0 | 26 | 30 |
| Flavonoids | 9 | 3 | 13 | 25 |
| Phenylpropanoids | 7 | 0 | 3 | 10 |
| Alkaloids | 0 | 1 | 12 | 13 |
| Fatty acids | 3 | 1 | 12 | 16 |
| Phytohormones | 2 | 0 | 6 | 8 |
| Alkaloids | 0 | 1 | 12 | 13 |
| Lipids and lipid-like molecules | 2 | 0 | 11 | 13 |
| Terpenoids | 1 | 1 | 10 | 12 |
| Vitamins | 3 | 0 | 9 | 12 |
| Others | 16 | 0 | 119 | 135 |
Disclaimer/Publisher’s Note: The statements, opinions and data contained in all publications are solely those of the individual author(s) and contributor(s) and not of MDPI and/or the editor(s). MDPI and/or the editor(s) disclaim responsibility for any injury to people or property resulting from any ideas, methods, instructions or products referred to in the content. |
© 2023 by the authors. Licensee MDPI, Basel, Switzerland. This article is an open access article distributed under the terms and conditions of the Creative Commons Attribution (CC BY) license (https://creativecommons.org/licenses/by/4.0/).
Share and Cite
Ren, X.; Zhang, G.; Jin, M.; Wan, F.; Day, M.D.; Qian, W.; Liu, B. Metabolomics and Transcriptomics Reveal the Response Mechanisms of Mikania micrantha to Puccinia spegazzinii Infection. Microorganisms 2023, 11, 678. https://doi.org/10.3390/microorganisms11030678
Ren X, Zhang G, Jin M, Wan F, Day MD, Qian W, Liu B. Metabolomics and Transcriptomics Reveal the Response Mechanisms of Mikania micrantha to Puccinia spegazzinii Infection. Microorganisms. 2023; 11(3):678. https://doi.org/10.3390/microorganisms11030678
Chicago/Turabian StyleRen, Xinghai, Guangzhong Zhang, Mengjiao Jin, Fanghao Wan, Michael D. Day, Wanqiang Qian, and Bo Liu. 2023. "Metabolomics and Transcriptomics Reveal the Response Mechanisms of Mikania micrantha to Puccinia spegazzinii Infection" Microorganisms 11, no. 3: 678. https://doi.org/10.3390/microorganisms11030678
APA StyleRen, X., Zhang, G., Jin, M., Wan, F., Day, M. D., Qian, W., & Liu, B. (2023). Metabolomics and Transcriptomics Reveal the Response Mechanisms of Mikania micrantha to Puccinia spegazzinii Infection. Microorganisms, 11(3), 678. https://doi.org/10.3390/microorganisms11030678

