Microbial Diversity of a Disused Copper Mine Site (Parys Mountain, UK), Dominated by Intensive Eukaryotic Filamentous Growth
Abstract
:1. Introduction
2. Materials and Methods
2.1. Site Description and Sampling
2.2. Chemical Analysis
2.3. DNA Extraction and 16S rRNA Gene V4 Amplicon Sequencing
2.4. Cultivation of Photosynthetic Eukaryotic Organisms
2.5. Colony Biomass DNA Extraction
2.6. 18S rRNA Gene Sequencing
2.7. Bioinformatic Analysis
2.8. Phylogenetic Analysis
3. Results
3.1. Environmental Characteristics of the Site
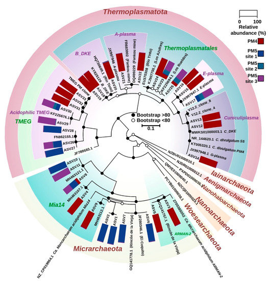
3.2. 16S rRNA Gene Amplicon Sequencing Data
3.3. Identification of Phototrophic Eukaryotes Associated with Streamer
4. Discussion
5. Conclusions
Supplementary Materials
Author Contributions
Funding
Institutional Review Board Statement
Informed Consent Statement
Data Availability Statement
Conflicts of Interest
References
- Jenkins, D.A.; Johnson, D.B. Abandoned metal mines: A unique mineralogical and microbiological resource. J. Russell Soc. 1993, 5, 40–44. [Google Scholar]
- Hemsworth, R. Parys Mountain contamination and amelioration study. In National Rivers Authority Report; National Rivers Authority: Bristol, UK, 1995. [Google Scholar]
- Pointon, C.R.; Ixer, R.A. Parys Mountain mineral deposit, Anglesey, Wales: Geology and ore mineralogy. Trans. Inst. Min. Metall. 1980, 89, B143–B155. [Google Scholar]
- Barrett, T. Volcanic Sequence and Alteration at the Parys Mountain Volcanic-Hosted Massive Sulfide Deposit, Wales, United Kingdom: Applications of Immobile Element Lithogeochemistry. Econ. Geol. 2001, 96, 1279. [Google Scholar] [CrossRef]
- Bullock, L.A.; Parnell, J.; Perez, M.; Feldmann, J.; Armstrong, J.G. Selenium and other trace element mobility in waste products and weathered sediments at Parys Mountain Copper Mine, Anglesey, UK. Minerals 2017, 7, 229. [Google Scholar] [CrossRef] [Green Version]
- Walton, K.C.; Johnson, D.B. Microbiological and chemical characteristics of an acidic stream draining a disused copper mine. Environ. Pollut. 1992, 76, 169–175. [Google Scholar] [CrossRef]
- Kay, C.M.; Rowe, O.F.; Rocchetti, L.; Coupland, K.; Hallberg, K.B.; Johnson, D.B. Evolution of microbial “streamer” growths in an acidic, metal-contaminated stream draining an abandoned underground copper mine. Life 2013, 3, 189–210. [Google Scholar] [CrossRef] [Green Version]
- Johnson, D.B.; Hallberg, K.B.; Hedrich, S. Uncovering a microbial enigma: Isolation and characterization of the streamer-generating, iron-oxidizing, acidophilic bacterium “Ferrovum myxofaciens”. Appl. Environ. Microbiol. 2014, 80, 672–680. [Google Scholar] [CrossRef] [Green Version]
- Aguinaga, O.E.; Wakelin, J.F.T.; White, K.N.; Dean, A.P.; Pittman, J.K. The association of microbial activity with Fe, S and trace element distribution in sediment cores within a natural wetland polluted by acid mine drainage. Chemosphere 2019, 231, 432–441. [Google Scholar] [CrossRef]
- Coupland, K.; Johnson, D.B. Geochemistry and microbiology of an impounded subterranean acidic water body at Mynydd Parys, Anglesey, Wales. Geobiology 2004, 2, 77–86. [Google Scholar] [CrossRef]
- Johnson, D.B. Geomicrobiology of extremely acidic subsurface environments. FEMS Microbiol. Ecol. 2012, 8, 2–12. [Google Scholar] [CrossRef]
- Hallberg, K.B.; Coupland, K.; Kimura, S.; Johnson, D.B. Macroscopic streamer growths in acidic, metal-rich mine waters in North Wales consist of novel and remarkably simple bacterial communities. Appl. Environ. Microbiol. 2006, 72, 2022–2030. [Google Scholar] [CrossRef] [PubMed] [Green Version]
- Korzhenkov, A.A.; Toshchakov, S.V.; Bargiela, R.; Gibbard, H.; Ferrer, M.; Teplyuk, A.V.; Jones, D.L.; Kublanov, I.V.; Golyshin, P.N.; Golyshina, O.V. Archaea dominate the microbial community in an ecosystem with low-to-moderate temperature and extreme acidity. Microbiome 2019, 28, 11. [Google Scholar] [CrossRef] [PubMed] [Green Version]
- Distaso, M.A.; Bargiela, R.; Brailsford, F.L.; Williams, G.B.; Wright, S.; Lunev, E.A.; Toshchakov, S.V.; Yakimov, M.M.; Jones, D.L.; Golyshin, P.N.; et al. High Representation of Archaea Across All Depths in Oxic and Low-pH Sediment Layers Underlying an Acidic Stream. Front. Microbiol. 2020, 17, 576520. [Google Scholar] [CrossRef] [PubMed]
- Golyshina, O.V.; Toshchakov, S.V.; Makarova, K.S.; Gavrilov, S.N.; Korzhenkov, A.A.; La Cono, V.; Arcadi, E.; Nechitaylo, T.Y.; Ferrer, M.; Kublanov, I.V.; et al. “ARMAN” archaea depend on association with euryarchaeal host in culture and in situ. Nat. Commun. 2017, 8, 60. [Google Scholar] [CrossRef]
- Coupland, K.; Johnson, D.B. Evidence that the potential for dissimilatory ferric iron reduction is widespread among acidophilic heterotrophic bacteria. FEMS Microbiol. Lett. 2008, 279, 30–35. [Google Scholar] [CrossRef] [Green Version]
- Jones, R.M.; Johnson, D.B. Acidithrix ferrooxidans gen. nov., sp. nov.; a filamentous and obligately heterotrophic, acidophilic member of the Actinobacteria that catalyzes dissimilatory oxido-reduction of iron. Res. Microbiol. 2015, 166, 111–120. [Google Scholar] [CrossRef]
- Golyshina, O.V.; Lünsdorf, H.; Kublanov, I.V.; Goldenstein, N.I.; Hinrichs, K.U.; Golyshin, P.N. The novel extremely acidophilic, cell-wall-deficient archaeon Cuniculiplasma divulgatum gen. nov., sp. nov. represents a new family, Cuniculiplasmataceae fam. nov., of the order Thermoplasmatales. Int. J. Syst. Evol. Microbiol. 2016, 66, 332–340. [Google Scholar]
- Dean, A.P.; Hartley, A.; McIntosh, O.A.; Smith, A.; Feord, H.K.; Holmberg, N.H.; King, T.; Yardley, E.; White, K.N.; Pittman, J.K. Metabolic adaptation of a Chlamydomonas acidophila strain isolated from acid mine drainage ponds with low eukaryotic diversity. Sci. Total Environ. 2019, 647, 75–87. [Google Scholar] [CrossRef]
- Nancucheo, I.; Johnson, D.B. Acidophilic algae isolated from mine-impacted environments and their roles in sustaining heterotrophic acidophiles. Front. Microbiol. 2012, 3, 325. [Google Scholar] [CrossRef] [Green Version]
- Murphy, J.; Riley, J.P. A modified single solution method for the determination of phosphate in natural waters. Anal. Chim. Acta 1962, 27, 31–36. [Google Scholar] [CrossRef]
- Nelson, D.W.; Sommers, L.E. Total carbon, organic carbon, and organic matter. In Methods of Soil Analysis-Part 3: Chemical Methods; Sparks, D.L., Ed.; Soil Science Society of America: Madison, WI, USA, 1996; pp. 961–1010. [Google Scholar]
- DeLong, E.F. Archaea in coastal marine environments. Proc. Natl. Acad. Sci. USA 1992, 89, 5685–5689. [Google Scholar] [CrossRef] [PubMed] [Green Version]
- Fadrosh, D.W.; Ma, B.; Gajer, P.; Sengamalay, N.; Ott, S.; Brotman, R.M.; Ravel, J. An improved dual-indexing approach for multiplexed 16S rRNA gene sequencing on the Illumina MiSeq platform. Microbiome 2014, 2, 6. [Google Scholar] [CrossRef] [PubMed] [Green Version]
- Schmieder, R.; Lim, Y.W.; Rohwer, F.; Edwards, R. TagCleaner: Identification and removal of tag sequences from genomic and metagenomic datasets. BMC Bioinform. 2010, 11, 341. [Google Scholar] [CrossRef] [PubMed] [Green Version]
- Bolyen, E.; Rideout, J.R.; Dillon, M.R.; Bokulich, N.A.; Abnet, C.C.; Al-Ghalith, G.A.; Alexander, H.; Alm, E.A.; Arumugam, M.; Asnicar, F.; et al. Reproducible, interactive, scalable and extensible microbiome data science using QIIME 2. Nat. Biotechnol. 2019, 37, 852–857. [Google Scholar] [CrossRef] [PubMed]
- Yilmaz, P.; Parfrey, L.W.; Yarza, P.; Gerken, J.; Pruesse, E.; Quast, C.; Schweer, T.; Pelies, J.; Ludwig, W.; Glöckner, F.O. The SILVA and “All-species Living Tree Project (LTP)” taxonomic frameworks. Nucleic Acids Res. 2014, 42, D643–D648. [Google Scholar] [CrossRef] [Green Version]
- Altschul, S.F.; Gish, W.; Miller, W.; Myers, E.W.; Lipman, D.J. Basic local alignment search tool. J. Mol. Biol. 1990, 215, 403–410. [Google Scholar] [CrossRef]
- Katoh, K.; Standley, D.M. MAFFT Multiple Sequence Alignment Software Version 7: Improvements in Performance and Usability. Mol. Biol. Evol. 2013, 30, 772–780. [Google Scholar] [CrossRef] [Green Version]
- Capella-Gutierrez, S.; Silla-Martinez, J.M.; Gabaldon, T. trimAl: A tool for automated alignment trimming in large-scale phylogenetic analyses. Bioinformatics 2009, 25, 1972–1973. [Google Scholar] [CrossRef]
- R Core Team. R: A Language and Environment for Statistical Computing. R Found Stat Comput Vienna Austria. Available online: https://www.R-project.org/ (accessed on 1 April 2022).
- Paradis, E.; Schliep, K. ape 5.0: An environment for modern phylogenetics and evolutionary analyses in R. Bioinformatics 2019, 35, 526–528. [Google Scholar] [CrossRef]
- Venables, W.; Ripley, B. Modern Applied Statistics with S, 4th ed.; Springer: New York, NY, USA, 2002; Available online: https://www.stats.ox.ac.uk/pub/MASS4/ (accessed on 1 April 2022).
- Krause, S.; Gfrerer, S.; von Kügelgen, A.; Reuse, C.; Dombrowski, N.; Villanueva, L.; Bunk, B.; Spröer, C.; Neu, T.R.; Kuhlicke, U.; et al. The importance of biofilm formation for cultivation of a Micrarchaeon and its interactions with its Thermoplasmatales host. Nat. Commun. 2022, 13, 1735. [Google Scholar] [CrossRef]
- Liu, J.; Hua, Z.; Chen, L.; Kuang, J.; Li, S.; Shu, W.; Huang, L.N. Correlating microbial diversity patterns with geochemistry in an extreme and heterogeneous environment of mine tailings. Appl. Environ. Microbiol. 2014, 80, 3677–3686. [Google Scholar] [CrossRef] [PubMed] [Green Version]
- Chen, Y.T.; Li, J.T.; Chen, L.X.; Hua, Z.S.; Huang, L.N.; Liu, J.; Xu, B.B.; Liao, B.; Shu, W.S. Biogeochemical processes governing natural pyrite oxidation and release of acid metalliferous drainage. Environ. Sci. Technol. 2014, 48, 5537–5545. [Google Scholar] [CrossRef] [PubMed]
- Mendez-Garcia, C.; Pelaez, A.I.; Mesa, V.; Sanchez, J.; Golyshina, O.V.; Ferrer, M. Microbial diversity and metabolic networks in acid mine drainage habitats. Front. Microbiol. 2015, 6, 475. [Google Scholar] [PubMed] [Green Version]
- McIntosh, O.A.; Distaso, M.A.; Lloyd, C.; Bargiela, R.; Golyshin, P.N.; Golyshina, O.V. Cultivated Fraction of Acidophilic Microbial Dark Matter; manuscript in preparation; Bangor University: Bangor, UK, 2022. [Google Scholar]
- Golyshina, O.V.; Kublanov, I.V.; Tran, H.; Korzhenkov, A.A.; Lünsdorf, H.; Nechitaylo, T.Y.; Gavrilov, S.N.; Toshchakov, S.V.; Golyshin, P.N. Biology of archaea from a novel family Cuniculiplasmataceae (Thermoplasmata) ubiquitous in hyperacidic environments. Sci. Rep. 2016, 6, 39034. [Google Scholar] [CrossRef]
- Amaral-Zettler, L.A.; Zettler, E.R.; Theroux, S.M.; Palacios, C.; Aguilera, A.; Amils, R. Microbial community structure across the tree of life in the extreme Río Tinto. ISME J. 2011, 5, 42–50. [Google Scholar] [CrossRef] [Green Version]
- Méndez-García, C.; Mesa, V.; Sprenger, R.R.; Richter, M.; Diez, M.S.; Solano, J.; Bargiela, R.; Golyshina, O.V.; Manteca, Á.; Ramos, J.L.; et al. Microbial stratification in low pH oxic and suboxic macroscopic growths along an acid mine drainage. ISME J. 2014, 8, 1259–1274. [Google Scholar] [CrossRef]
- Golyshina, O.V.; Bargiela, R.; Toshchakov, S.V.; Chernyh, N.A.; Ramayah, S.; Korzhenkov, A.A.; Kublanov, I.V.; Golyshin, P.N. Diversity of “Ca. Micrarchaeota” in two distinct types of acidic environments and their associations with Thermoplasmatales. Genes 2019, 10, 461. [Google Scholar]
- Gavrilov, S.N.; Korzhenkov, A.A.; Kublanov, I.V.; Bargiela, R.; Zamana, L.V.; Popova, A.A.; Toshchakov, S.V.; Golyshin, P.N.; Golyshina, O.V. Microbial communities of polymetallic deposits’ acidic ecosystems of continental climatic zone with high temperature contrasts. Front. Microbiol. 2019, 10, 1573. [Google Scholar] [CrossRef] [Green Version]
- Novis, P.; Harding, J.S. Extreme acidophiles: Freshwater algae associated with acid mine drainage. In Algae and Cyanobacteria in Extreme Environments; Seckbach, J., Ed.; Springer: Berlin/Heidelberg, Germany, 2007; pp. 443–463. [Google Scholar]
- Das, B.K.; Roy, A.; Koschorreck, M.; Mandal, S.M.; Wendt-Potthoff, K.; Bhattacharya, J. Occurrence and role of algae and fungi in acid mine drainage environment with special reference to metals and sulfate immobilization. Water Res. 2009, 43, 883–894. [Google Scholar] [CrossRef]
- Bond, P.L.; Smriga, S.P.; Banfield, J.F. Phylogeny of microorganisms populating a thick, subaerial, predominantly lithotrophic biofilm at an extreme acid mine drainage site. Appl. Environ. Microbiol. 2002, 66, 3842–3849. [Google Scholar] [CrossRef] [Green Version]
- Gonzalez-Toril, E.; Llobet-Brossa, E.; Casamayor, E.O.; Amann, R.; Amils, R. Microbial ecology of an extreme acidic environment, the Tinto River. Appl. Environ. Microbiol. 2003, 69, 4853–4865. [Google Scholar] [CrossRef] [PubMed] [Green Version]
- Lopez-Archilla, A.I.; Gerard, E.; Moreira, D.; Lopez-Garcia, P. Macrofilamentous microbial communities in the metal-rich and acidic River Tinto, Spain. FEMS Microbiol. Lett. 2004, 235, 221–228. [Google Scholar] [CrossRef] [PubMed]
- Kimura, S.; Bryan, C.G.; Hallberg, K.B.; Johnson, D.B. Biodiversity and geochemistry of an extremely acidic, low-temperature subterranean environment sustained by chemolithotrophy. Environ. Microbiol. 2011, 13, 2092–2104. [Google Scholar] [CrossRef] [PubMed]
- Rowe, O.F.; Sánchez-España, J.; Hallberg, K.B.; Johnson, D.B. Microbial communities and geochemical dynamics in an extremely acidic, metal-rich stream at an abandoned sulfide mine (Huelva, Spain) underpinned by two functional primary production systems. Environ. Microbiol. 2007, 9, 1761–1771. [Google Scholar] [CrossRef]
- Ziegler, S.; Ackermann, S.; Majzlan, J.; Gescher, J. Matrix composition and community structure analysis of a novel bacterial pyrite leaching community. Environ. Microbiol. 2009, 11, 2329–2338. [Google Scholar] [CrossRef] [PubMed]
- Moreno-Paz, M.; Gómez, M.J.; Arcas, A.; Parro, V. Environmental transcriptome analysis reveals physiological differences between biofilm and planktonic modes of life of the iron oxidizing bacteria Leptospirillum spp. in their natural microbial community. BMC Genom. 2010, 11, 404. [Google Scholar] [CrossRef] [Green Version]
- Gerloff-Elias, A.; Spijkerman, E.; Pröschold, T. Effect of external pH on the growth, photosynthesis and photosynthetic electron transport of Chlamydomonas acidophila Negoro, isolated from an extremely acidic lake (pH 2.6). Plant Cell Environ. 2005, 28, 10. [Google Scholar] [CrossRef]
- Amaral Zettler, L.; Gómez, F.; Zettler, E.; Keenan, B.G.; Amils, R.; Sogin, M.L. Eukaryotic diversity in Spain’s River of Fire. Nature 2002, 417, 137. [Google Scholar] [CrossRef]
- Yanagawa, K.; Haraguchi, A.; Yoshitake, K.; Asamatsu, K.; Harano, M.; Yamashita, K.; Ishibashi, J. Ubiquity of Euglena mutabilis Population in Three Ecologically Distinct Acidic Habitats in Southwestern Japan. Water 2021, 13, 1570. [Google Scholar] [CrossRef]








Publisher’s Note: MDPI stays neutral with regard to jurisdictional claims in published maps and institutional affiliations. |
© 2022 by the authors. Licensee MDPI, Basel, Switzerland. This article is an open access article distributed under the terms and conditions of the Creative Commons Attribution (CC BY) license (https://creativecommons.org/licenses/by/4.0/).
Share and Cite
Distaso, M.A.; Bargiela, R.; Johnson, B.; McIntosh, O.A.; Williams, G.B.; Jones, D.L.; Golyshin, P.N.; Golyshina, O.V. Microbial Diversity of a Disused Copper Mine Site (Parys Mountain, UK), Dominated by Intensive Eukaryotic Filamentous Growth. Microorganisms 2022, 10, 1694. https://doi.org/10.3390/microorganisms10091694
Distaso MA, Bargiela R, Johnson B, McIntosh OA, Williams GB, Jones DL, Golyshin PN, Golyshina OV. Microbial Diversity of a Disused Copper Mine Site (Parys Mountain, UK), Dominated by Intensive Eukaryotic Filamentous Growth. Microorganisms. 2022; 10(9):1694. https://doi.org/10.3390/microorganisms10091694
Chicago/Turabian StyleDistaso, Marco A., Rafael Bargiela, Bethan Johnson, Owen A. McIntosh, Gwion B. Williams, Davey L. Jones, Peter N. Golyshin, and Olga V. Golyshina. 2022. "Microbial Diversity of a Disused Copper Mine Site (Parys Mountain, UK), Dominated by Intensive Eukaryotic Filamentous Growth" Microorganisms 10, no. 9: 1694. https://doi.org/10.3390/microorganisms10091694
APA StyleDistaso, M. A., Bargiela, R., Johnson, B., McIntosh, O. A., Williams, G. B., Jones, D. L., Golyshin, P. N., & Golyshina, O. V. (2022). Microbial Diversity of a Disused Copper Mine Site (Parys Mountain, UK), Dominated by Intensive Eukaryotic Filamentous Growth. Microorganisms, 10(9), 1694. https://doi.org/10.3390/microorganisms10091694

