Design and Analysis of a Dual-Screw Propelled Robot for Underwater and Muddy Substrate Operations in Agricultural Ponds
Abstract
1. Introduction
2. Design of the Dual-Screw Pond Robot
2.1. Design of Overall Structure
2.2. Design of Screw Propeller
2.3. Design of Control Fin
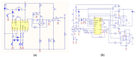
2.4. Design of Control System
3. Dynamic Analysis of the Dual-Screw Propeller
3.1. Dynamic Analysis of the Double-Screw Propeller in Water or Mud
3.2. Dynamic Analysis of the Crossing Process of the Double-Screw Propeller
4. Robot–Fluid Interaction Simulation
5. Experiments
6. Conclusions
Author Contributions
Funding
Data Availability Statement
Conflicts of Interest
References
- Zhao, Y.; Yu, K.; Song, Q.; Ge, X.; Liu, L.; Luo, H.; Chen, Q.; Xu, S. Research on the development strategies of freshwater pond farming in China. Chin. Agric. Sci. Bull. 2022, 38, 135–142. [Google Scholar]
- Gu, H.; Li, M.; Liu, X. Development status, problems and challenges and development suggestions of aquaculture machinery. China Fish 2022, 8, 42–46. [Google Scholar]
- Liu, S.; Li, G.; Tu, X.; Meng, F.; Chen, J. Research on the development of aquaculture production information technology. Mod. Fish. 2021, 48, 1. [Google Scholar]
- Xia, Y.; Zhu, M.; Zeng, X.; Wang, Y.; Qi, X. Progress in underwater robotics in aquaculture. J. Huazhong Agric. Univ. 2021, 40, 85–97. [Google Scholar]
- Kang, S.; Yu, J.; Zhang, J. Research status of microautonomous underwater robots. Robotics 2023, 45, 218–237. [Google Scholar]
- He, J.; Li, Z.; Tang, M.; Li, J.; Qv, Z.; Chen, R.; Liang, J. A biomimetic robotic fish used for underwater detection. Sci. Technol. Innov. 2020, 26, 14–15. [Google Scholar]
- Matsuno, F. Snake Robots and Their Applications in Harsh Environments—A Review. In Proceedings of the 2025 IEEE International Conference on Mechatronics (ICM), Wollongong, Australia, 28 February–2 March 2025; IEEE: Piscataway, NJ, USA, 2025; pp. 1–6. [Google Scholar]
- Wu, H.; Chen, Y.; Yang, Q.; Yan, B.; Yang, X. A review of underwater Robot localization in confined spaces. J. Mar. Sci. Eng. 2024, 12, 428. [Google Scholar] [CrossRef]
- Wu, Q.; Pan, L.; Du, F.L.; Wu, Z.; Chi, X.; Gao, F.; Wang, J.; Zhilenkov, A.A. An underwater biomimetic robot that can swim, bipedal walk and grasp. J. Bionic Eng. 2024, 21, 1223–1237. [Google Scholar] [CrossRef]
- de Cerqueira Gava, P.D.; Nascimento Júnior, C.L.; Belchior de França Silva, J.R.; Adabo, G.J. Simu2VITA: A General Purpose Underwater Vehicle Simulator. Sensors 2022, 22, 3255. [Google Scholar] [CrossRef]
- Bo, S.; Hongbin, W.; Ning, L. Event-triggered integral sliding mode fixed time control for trajectory tracking of autonomous underwater vehicle. Trans. Inst. Meas. Control 2021, 43, 3483–3496. [Google Scholar]
- Hirpara, R.H.; Sharma, S.N. Embedding nonlinear filtering in autonomous underwater vehicle dynamics via the Kolmogorov backward Formula. Trans. Inst. Meas. Control 2021, 43, 3181–3194. [Google Scholar] [CrossRef]
- Zhao, W.; Qi, H.; Jiang, Y.; Wang, C.; Wei, F. A convolutional neural network accelerator for real-time underwater image recognition of autonomous underwater vehicle. Proc. Inst. Mech. Eng. Part I J. Syst. Control Eng. 2021, 235, 1839–1848. [Google Scholar] [CrossRef]
- Michał, P. Selection of the Depth Controller for the Biomimetic Underwater Vehicle. Electronics 2023, 12, 1469. [Google Scholar] [CrossRef]
- Lee, H.; Jeong, D.; Yu, H.; Ryu, J. Autonomous Underwater Vehicle Control for Fishnet Inspection in Turbid Water Environments. Int. J. Control Autom. Syst. 2022, 20, 3383–3392. [Google Scholar] [CrossRef]
- Guo, X.; Liu, J.; Zhao, Y.; Liu, G. Overview of the research status of screw propulsion vehicles. Agric. Equip. Veh. Eng. 2014, 52, 14–17+27. [Google Scholar]
- Guo, X.; Liu, J.; Sun, W.; Zhao, Y. Simulation analysis of the thrust of the screw propeller on the wet soft ground. J. Armored Army Eng. Coll. 2014, 28, 47–50. [Google Scholar]
- Liu, T. Structural innovation design of a screw-propelled propelled vehicle. Intern. Combust. Engine Parts 2018, 24, 6–7. [Google Scholar]
- Wan, Y.; Zhang, H.; Li, W.; Xu, S. Offshore marsh field screw propelled boats. Sci. Technol. Innov. 2020, 5, 186–187. [Google Scholar]
- Liang, X.; Lu, X.; Zheng, L.; Wang, Y. Development of the walking system for spiral-propelled tidal flat shellfish harvesting device. Trans. Chin. Soc. Agric. Eng. 2024, 40, 11–19. [Google Scholar]
- Feng, Y.; Yue, J.; Liu, Y.; Jiang, S.; Fan, C. An Intelligent Lotus Root Harvesting Equipment. Intell. Equip. Spec. Robot. 2024, 5, 62–71. [Google Scholar]
- Zhang, H.; Chen, D.; Zhang, Y.; Liu, J. Design and Research of Propeller Based on Variable Pitch. J. Tianjin Univ. (Nat. Sci. Eng. Technol. Ed.) 2023, 56, 775–784. [Google Scholar]
- Chen, Y.; Ren, T.; Wei, J. Launch characteristics of autonomous underwater vehicle into water and suction characteristics of tail propeller in near free liquid position. Phys. Fluids 2024, 36, 114118. [Google Scholar] [CrossRef]
- Kumar, V.S.; Prabhu, R. Optimizing the turning performance of serial split-hull underwater vehicles. Ocean Eng. 2022, 261, 112099. [Google Scholar] [CrossRef]
- Savu, T. Data Processing for Ship screw Propellers Measurements. Mater. Sci. Forum 2019, 957, 239–246. [Google Scholar] [CrossRef]
- Przemysław, K. Hydrodynamic State of Art Review: Rotor–Stator Marine Propulsor Systems Design. Pol. Marit. Res. 2021, 28, 72–82. [Google Scholar]
- Green, M.; McBryan, T.; Mick, D.; Nelson, D.; Marvi, H. Regolith Excavation Performance of a screw-Propelled Vehicle. Adv. Intell. Syst. 2021, 5, 2100125. [Google Scholar] [CrossRef]
- Zhang, W.; Wu, L.; Jiang, X.; Feng, X.; Li, Y.; Zeng, J.; Liu, C. Propeller Design for an Autonomous Underwater Vehicle by the Lifting-line Method based on OpenProp and CFD. J. Mar. Sci. Appl. 2022, 21, 106–114. [Google Scholar] [CrossRef]
- Gao, D.; Wang, T.; Qin, F.; Zhang, S.; Jing, J.; Yang, J. Design, fabrication, and experimenting of a maneuverable underwater vehicle with a hybrid propulsor. Biomim. Intell. Robot. 2022, 2, 100072. [Google Scholar]
- Villacrés, J.; Barczyk, M.; Lipsett, M. Literature review on Archimedean screw propulsion for off-road vehicles. J. Terramech. 2023, 108, 47–57. [Google Scholar] [CrossRef]
- Xu, P.; Wang, Z.; Lin, H.; Kai, Y.; Hu, Q.; Su, J. Research on Screw Propulsion Performance of Amphibious Robot. J. Unmanned Undersea Syst. 2024, 32, 1063–1071. [Google Scholar]
- Luo, B.; Ma, C.; Xu, Y. External Loading Analysis for Submarine Plane Hatch Wallboard Stability Verify. Ship Sci. Technol. 2002, 4, 9–11. [Google Scholar]
- Sharma, R.; Pachauri, A. A review of pressure vessels regarding their design, manufacturing, experimenting, materials, and inspection. Mater. Today Proc. 2023. [Google Scholar] [CrossRef]
- Hu, H.; Wang, J.; Wang, Y.; Dong, H. Effects of tunable stiffness on the hydrodynamics and flow features of a passive pitching panel. J. Fluids Struct. 2021, 100, 103175. [Google Scholar] [CrossRef]























| Parameters | Values | 
|---|---|
| Robot body diameter (mm) | 50 | 
| Robot length (mm) | 400 | 
| Maximum operating depth in mud layer (cm) | 20 | 
| Maximum straight-line speed in water layer (m/s) | 0.4 | 
| Maximum steering, surfacing and diving speed in water layer (m/s) | 0.3 | 
| Maximum straight-line speed in mud layer (m/s) | 0.3 | 
| Maximum speed of steering, surfacing, and diving in mud layer (m/s) | 0.1 | 
| Component | Mass (g) | Dimensions (mm) | Function | 
|---|---|---|---|
| F130 motor | 14 | 38 × 20 × 15 | Dual-screw propulsion drive | 
| Drive battery | 8 | 38 × 19 × 8 | F130 motor power supply | 
| Control battery | 10 | Ø14 × 51 | Transmitter circuit power | 
| N20 motor | 8 | 30 × 15 × 13 | Control fin actuation | 
| Disclaimer/Publisher’s Note: The statements, opinions and data contained in all publications are solely those of the individual author(s) and contributor(s) and not of MDPI and/or the editor(s). MDPI and/or the editor(s) disclaim responsibility for any injury to people or property resulting from any ideas, methods, instructions or products referred to in the content. | 
© 2025 by the authors. Licensee MDPI, Basel, Switzerland. This article is an open access article distributed under the terms and conditions of the Creative Commons Attribution (CC BY) license (https://creativecommons.org/licenses/by/4.0/).
Share and Cite
Xu, Y.; Dai, P.; Xin, M.; Wu, L.; Song, Y. Design and Analysis of a Dual-Screw Propelled Robot for Underwater and Muddy Substrate Operations in Agricultural Ponds. Actuators 2025, 14, 450. https://doi.org/10.3390/act14090450
Xu Y, Dai P, Xin M, Wu L, Song Y. Design and Analysis of a Dual-Screw Propelled Robot for Underwater and Muddy Substrate Operations in Agricultural Ponds. Actuators. 2025; 14(9):450. https://doi.org/10.3390/act14090450
Chicago/Turabian StyleXu, Yan, Pengchao Dai, Mingjin Xin, Liyan Wu, and Yuqiu Song. 2025. "Design and Analysis of a Dual-Screw Propelled Robot for Underwater and Muddy Substrate Operations in Agricultural Ponds" Actuators 14, no. 9: 450. https://doi.org/10.3390/act14090450
APA StyleXu, Y., Dai, P., Xin, M., Wu, L., & Song, Y. (2025). Design and Analysis of a Dual-Screw Propelled Robot for Underwater and Muddy Substrate Operations in Agricultural Ponds. Actuators, 14(9), 450. https://doi.org/10.3390/act14090450
 
         
                                                


 
       