Dynamic Envelope Optimization of Articulated Vehicles Based on Multi-Axle Steering Control Strategies
Abstract
1. Introduction
- Factors influencing the dynamic envelope of articulated vehicles, including road geometry, vehicle configuration, and steering control strategies, are systematically analyzed, providing a comprehensive understanding of their impact on vehicle stability and maneuverability.
- Advanced curve design methods, such as higher-order Bezier curves, are applied to optimize the dynamic envelope, emphasizing the effects of curvature continuity and transition length on envelope characteristics and vehicle performance.
- The effects of steering control strategies, including single and dual Ackermann steering as well as multi-axle steering control algorithms, on the dynamic envelope are evaluated, offering insights into their advantages and limitations under various road and driving conditions.
2. Optimization Framework
2.1. Optimization Strategy
- 1.
- Turning Radius
- 2.
- Off-tracking
- 3.
- Path Tracking Error
- 4.
- Steering Control Method
2.2. Curve Design Algorithm
- C0 Continuity:
- C1 Continuity:
- C2 Continuity:
- C3 Continuity:
2.3. Curve Optimization Algorithm
- Definition of Multi-Objective Optimization Problems.
- A multi-objective optimization problem can be defined aswhere represents the decision variables, denotes the objective functions, and and represent the inequality and equality constraints, respectively.
- Pareto-Optimal Solutions and Pareto Front
2.4. Performance Metrics
3. Steering Control Strategies
3.1. Single-Unit Vehicles Steering Control Strategy
3.2. Articulated Vehicles Steering Control Strategy
- Recording the Heading Angle of the First Axle: At each time step, the heading angle of the first axle is directly recorded in the global coordinate system as it drives along the target trajectory. The real-time heading angle is obtained from onboard sensors and the recorded heading angle serves as the reference value for rear axles.
- Recording the Odometer for Axle Position Updates: The odometer data are used to establish the relationship between the spatial mileage information and the heading angle . This differentiation in mileage serves as the foundation for referencing the historical trajectory, enabling precise alignment and trajectory-following behavior across all axles.
- Propagation of the Heading Angle to Rear Axles: At each time step, when any rear axle reaches the same spatial position with the first axle, it directly retrieves and replicates the corresponding heading angle from the reference table. This ensures that all axles share the same heading angle at the same spatial positions, maintaining consistency in the global coordinate system.
4. Simulation Results and Discussion
4.1. Vehicle Simulation Model
4.2. Steering Control Simulation
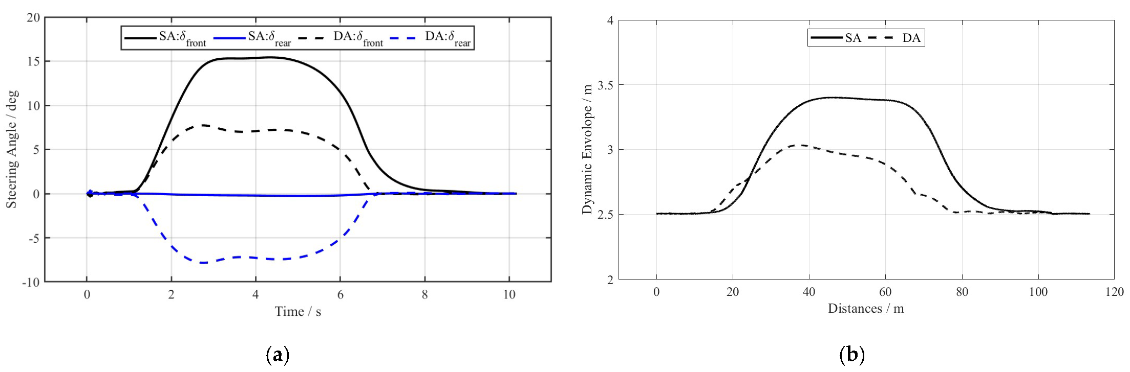
4.2.1. Single-Unit Vehicles
4.2.2. Articulated Vehicles
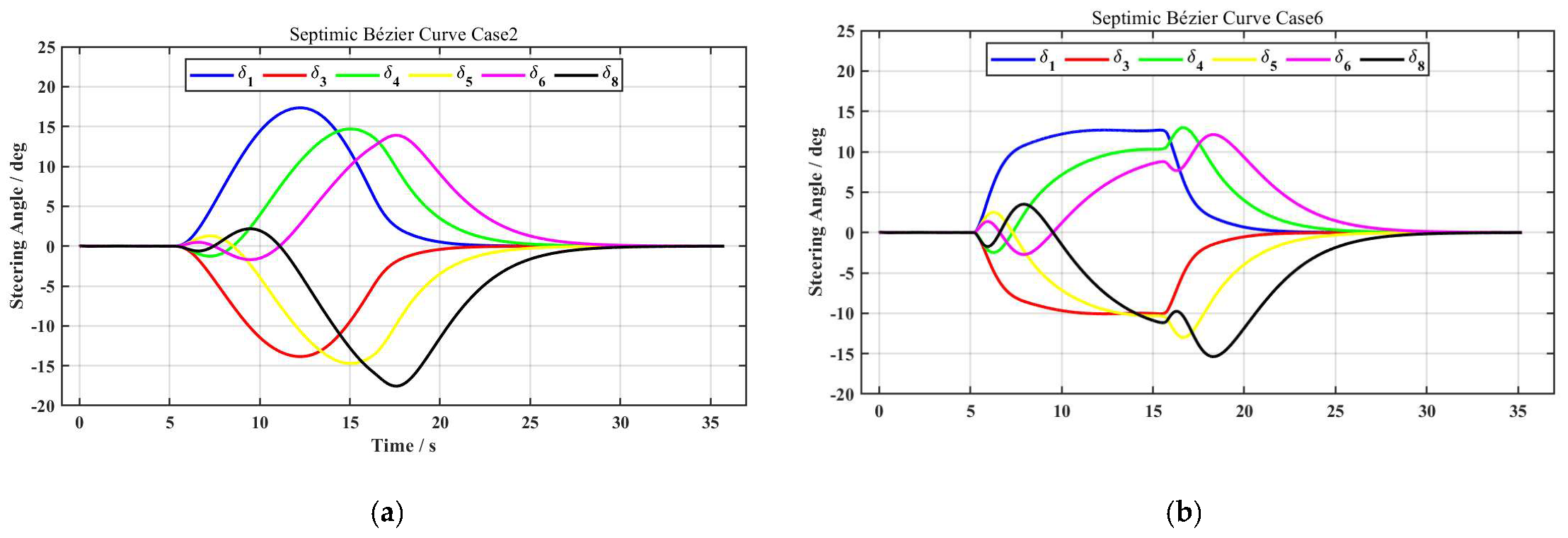
4.3. Curve Design Simulation
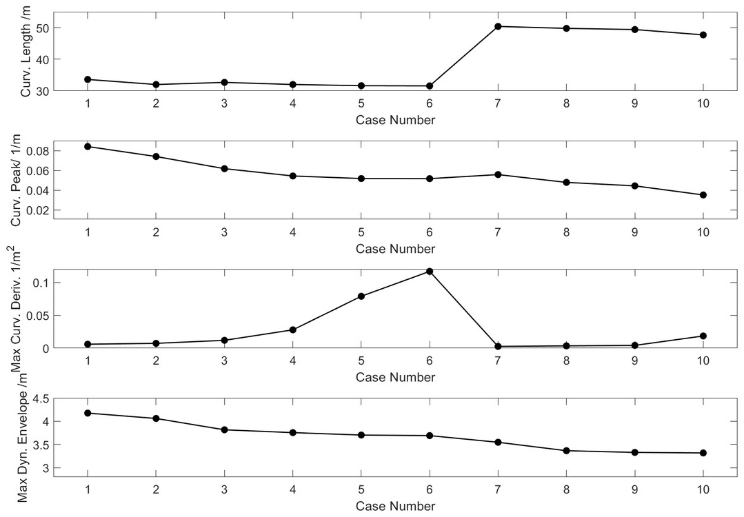
4.4. Discussion
- Prioritize limiting the maximum curvature derivative: Ensure the maximum curvature derivative remains below a specified threshold to guarantee smooth transitions and enhance vehicle stability during steering maneuvers. This step is critical to avoid abrupt changes in the steering angle that could compromise vehicle control.
- Control curvature peaks under the curvature derivative constraint: Once the maximum curvature derivative requirement is satisfied, select solutions with lower maximum curvature values to minimize the dynamic envelope. This further improves vehicle maneuverability, particularly in constrained or complex environments, while maintaining smooth steering transitions.
5. Conclusions
Author Contributions
Funding
Data Availability Statement
Conflicts of Interest
References
- Németh, B.; Fényes, D.; Gáspár, P.; Mihály, A. Analysis and robust control design of a steering system for autonomous vehicles. In Proceedings of the IEEE International Conference on Advanced Intelligent Mechatronics (AIM), Munich, Germany, 3–6 July 2017; pp. 535–540. [Google Scholar] [CrossRef]
- Zhang, D.; Li, J.; Guo, N.; Liu, Y.; Shen, S.; Wei, F.; Chen, Z.; Zheng, J. Adaptive deep reinforcement learning energy management for hybrid electric vehicles considering driving condition recognition. Energy 2023, 262, 134086. [Google Scholar] [CrossRef]
- Tanaka, K.; Kosaki, T. Design of a table fuzzy controller for an articulated vehicle. IEEE Trans. Syst. Man Cybern. 1997, 27, 552–558. [Google Scholar] [CrossRef]
- Cox, R.L. A review of the effect of increases in vehicle size on Australian geometric road design standards. Aust. Road Res. 1998, 28, 45–56. [Google Scholar]
- Haldane, M.J.; Bunker, J.M. Assessing the Impacts of Multi-Combination Vehicles on Traffic Operations and Safety; Tech. Rep.; Queensland Univ. Technol.: Brisbane, Australia, 2002; Available online: https://eprints.qut.edu.au/12345/ (accessed on 20 August 2024).
- Harwood, D.W.; Hummer, J.E.; Knapp, K. Operational and Safety Effects of Highway Geometrics at the Turn of the Millennium and Beyond; Tech. Rep. 00082; Transportation Research Board: Washington, DC, USA, 2000; Available online: https://onlinepubs.trb.org/onlinepubs/millennium/00082.pdf (accessed on 24 August 2024).
- Kano, H.; Fujioka, H. B-spline trajectory planning with curvature constraint. In Proceedings of the American Control Conference (ACC), Milwaukee, WI, USA, 27–29 June 2018; pp. 1963–1968. [Google Scholar] [CrossRef]
- Sun, C.; Zhang, X.; Xi, L.; Tian, Y. Design of a path-tracking steering controller for autonomous vehicles. Energies 2018, 11, 1451. [Google Scholar] [CrossRef]
- Jujnovich, B.A.; Cebon, D. Path-following steering control for articulated vehicles. J. Dyn. Syst. Meas. Control 2013, 135, 031006. [Google Scholar] [CrossRef]
- Samper, M.; Tamura, T.; Kobayashi, N. Arbitrary path tracing control of articulated vehicles using nonlinear control theory. IEEE Trans. Control Syst. Technol. 1995, 3, 125–131. [Google Scholar] [CrossRef]
- Islam, M.M.; Ding, X.; He, Y. A closed-loop dynamic simulation-based design method for articulated heavy vehicles with active trailer steering systems. Veh. Syst. Dyn. 2012, 50, 675–697. [Google Scholar] [CrossRef]
- Vella, A.D.; Lisitano, D.; Tota, A.; Wang, B. Analysis of heavy commercial vehicle cornering behaviour through a multibody model. Int. J. Mech. Control 2020, 21, 39–50. [Google Scholar]
- Wu, D.H.; Hai, J. Analysis of dynamic lateral response for a multi-axle-steering tractor and trailer. Int. J. Heavy Veh. Syst. 2003, 10, 281–294. [Google Scholar] [CrossRef]
- Bolzern, P.; DeSantis, R.M.; Locatelli, A. An input-output linearization approach to the control of an n-body articulated vehicle. J. Dyn. Syst. Meas. Control 2001, 123, 309–316. [Google Scholar] [CrossRef]
- Zhang, Y.; Khajepour, A.; Hashemi, E.; Qin, Y.; Huang, Y. Reconfigurable model predictive control for articulated vehicle stability with experimental validation. IEEE Trans. Transp. Electrif. 2020, 6, 308–317. [Google Scholar] [CrossRef]
- Li, Z.; Chu, H.; Ning, G.; Gao, B. Data-enabled predictive control for stability improvement of articulated vehicles. In Proceedings of the European Control Conference (ECC), Stockholm, Sweden, 13–16 May 2024; pp. 2691–2696. [Google Scholar] [CrossRef]
- Zhou, Q.; Zhang, H.; He, Y.; Su, Y.; Jiang, Y.; Zheng, S. A directional-performance control design for articulated heavy vehicles with extendable-trailers. Veh. Syst. Dyn. 2024. early access. [Google Scholar] [CrossRef]
- Kim, K.-I.; Guan, H.; Wang, B.; Guo, R.; Liang, F. Active steering control strategy for articulated vehicles. Front. Inf. Technol. Electron. Eng. 2016, 17, 576–586. [Google Scholar] [CrossRef]
- Barbosa, F.M.; Marcos, L.B.; da Silva, M.M.; Terra, M.H.; Grassi, V., Jr. Robust path-following control for articulated heavy-duty vehicles. Control Eng. Pract. 2019, 85, 246–256. [Google Scholar] [CrossRef]
- Nayl, T.; Nikolakopoulos, G.; Gustafsson, T. Path following for an articulated vehicle based on switching model predictive control under varying speeds and slip angles. In Proceedings of the IEEE 17th International Conference on Emerging Technologies and Factory Automation (ETFA), Krakow, Poland, 17–21 September 2012; pp. 1–7. [Google Scholar] [CrossRef]
- Gao, Y.; Cao, D.; Shen, Y. Path-following control by dynamic virtual terrain field for articulated steer vehicles. Veh. Syst. Dyn. 2019, 58, 1528–1552. [Google Scholar] [CrossRef]
- Ljungqvist, O.; Axehill, D. A predictive path-following controller for multi-steered articulated vehicles. IFAC-PapersOnLine 2020, 53, 15725–15732. [Google Scholar] [CrossRef]
- Davins-Valldaura, J.; Plestan, F.; Moussaoui, S.; Pita-Gil, G. Design and optimization of nonlinear observers for road curvature and state estimation in automated vehicles. IEEE Trans. Intell. Transp. Syst. 2017, 18, 3315–3327. [Google Scholar] [CrossRef]
- Tang, C.; Li, T.; Ma, J.; Xiong, H. All-wheel steering path tracking control for multi-axle vehicle based on adaptive MPC. In Proceedings of the 4th International Conference on Computer, Control and Robot (ICCCR), Shanghai, China, 6–8 January 2024; pp. 183–190. [Google Scholar] [CrossRef]
- Ibrahim, F.; Misro, M.Y.; Ramli, A.; Ali, J. Maximum safe speed estimation using planar quintic Bézier curve with C2 continuity. In AIP Conference Proceedings; AIP Publishing: Melville, NY, USA, 2017; Volume 1870, No. 1; p. 050006. [Google Scholar] [CrossRef]
- Konak, A.; Coit, D.W.; Smith, A.E. Multi-objective optimization using genetic algorithms: A tutorial. Reliab. Eng. Syst. Saf. 2006, 91, 992–1007. [Google Scholar] [CrossRef]
- Sun, Z.; Dai, P.; Tian, Z.; Meng, H.; Wang, W. Steering modeling and off-tracking suppression control of train-like automobiles. IFAC-PapersOnLine 2022, 55, 223–228. [Google Scholar] [CrossRef]









| Parameter | Value |
|---|---|
| Number of vehicle units | 3 |
| /(kg) | 12,304 |
| /(kg) | 8577 |
| /(m) | 7.75 |
| /(m) | 7.2 |
| /(m) | 2.5 |
| /(m) | 2.61 |
| /(m) | 0.9 |
| /(m) | 0.9 |
| /(m) | 0.9 |
| /(m) | 1.939 |
| /(m) | 1.993 |
| ) | 62,308 |
| ) | 179,619 |
| ) | 126,495 |
| ) | 45,498 |
| ) | 87,397 |
| ) | 53,225 |
| /(m) | 0.173 |
| /(N) | 59,063 |
| /(N) | 27,502 |
| /(N/m) | 210,462 |
| /(N/m) | 84,185 |
| Case | P0 | P1 | P2 | P3 | P4 | P5 | P6 | P7 |
|---|---|---|---|---|---|---|---|---|
| 1 | (15, 0) | (18.1, 0) | (24.7, 0) | (29.7, 0) | (35, 5.3) | (35, 10.3) | (35, 16.9) | (35, 20) |
| 2 | (15, 0) | (18.1, 0) | (24.6, 0) | (28.8, 0) | (35, 6.2) | (35, 10.4) | (35, 16.9) | (35, 20) |
| 3 | (15, 0) | (17.6, 0) | (23.3, 0) | (27.9, 0) | (35, 7.1) | (35, 11.7) | (35, 17.4) | (35, 20) |
| 4 | (15, 0) | (17.1, 0) | (20.6, 0) | (27.9, 0) | (35, 7.1) | (35, 14.4) | (35, 17.9) | (35, 20) |
| 5 | (15, 0) | (16.2, 0) | (19.4, 0) | (27.8, 0) | (35, 7.2) | (35, 15.6) | (35, 18.8) | (35, 20) |
| 6 | (15, 0) | (15.9, 0) | (19.2, 0) | (27.8, 0) | (35, 7.2) | (35, 18).5 | (35, 19.1) | (35, 20) |
| 7 | (10, 0) | (14.5, 0) | (24.8, 0) | (31.8, 0) | (40, 8.2) | (40, 15.2) | (40, 25.5) | (40, 30) |
| 8 | (10, 0) | (14.4, 0) | (24.2, 0) | (30.4, 0) | (40, 9.6) | (40, 15.8) | (40, 25.6) | (40, 30) |
| 9 | (10, 0) | (14.1, 0) | (23.6, 0) | (29.8, 0) | (40, 10.2) | (40, 16.4) | (40, 25.9) | (40, 30) |
| 10 | (10, 0) | (12.7, 0) | (16.8, 0) | (29.5, 0) | (40, 10.5) | (40, 23.2) | (40, 27.3) | (40, 30) |
| Case No. | Curv. Peak (1/m) | Max Curv. Derivative (1/m²) | Max Dynamic Envelope (m) | Average Dynamic Envelope (m) | Max Steering Angle (deg) | Max Steering Angle Rate (deg/s) | Curv. Length (m) |
|---|---|---|---|---|---|---|---|
| 1 | 0.084 | 0.006 | 4.18 | 3.19 | 18.0 | 4.34 | 33.6 |
| 2 | 0.074 | 0.007 | 4.06 | 3.20 | 17.6 | 4.59 | 32.0 |
| 3 | 0.062 | 0.012 | 3.82 | 3.16 | 16.8 | 5.65 | 32.7 |
| 4 | 0.054 | 0.028 | 3.76 | 3.12 | 16.0 | 6.82 | 32.0 |
| 5 | 0.052 | 0.079 | 3.70 | 3.10 | 15.5 | 7.13 | 31.6 |
| 6 | 0.052 | 0.117 | 3.69 | 3.10 | 15.4 | 7.13 | 31.6 |
| 7 | 0.056 | 0.003 | 3.55 | 2.91 | 13.2 | 4.24 | 50.4 |
| 8 | 0.048 | 0.004 | 3.37 | 2.90 | 11.6 | 4.24 | 49.8 |
| 9 | 0.044 | 0.004 | 3.33 | 2.87 | 10.9 | 4.24 | 49.4 |
| 10 | 0.035 | 0.019 | 3.32 | 2.89 | 10.6 | 4.44 | 47.7 |
Disclaimer/Publisher’s Note: The statements, opinions and data contained in all publications are solely those of the individual author(s) and contributor(s) and not of MDPI and/or the editor(s). MDPI and/or the editor(s) disclaim responsibility for any injury to people or property resulting from any ideas, methods, instructions or products referred to in the content. |
© 2025 by the authors. Licensee MDPI, Basel, Switzerland. This article is an open access article distributed under the terms and conditions of the Creative Commons Attribution (CC BY) license (https://creativecommons.org/licenses/by/4.0/).
Share and Cite
Sun, Z.; Yang, S.; Meng, J.H.; Zhang, C.; Cui, Z.; Wang, H.; Wang, W. Dynamic Envelope Optimization of Articulated Vehicles Based on Multi-Axle Steering Control Strategies. Actuators 2025, 14, 45. https://doi.org/10.3390/act14020045
Sun Z, Yang S, Meng JH, Zhang C, Cui Z, Wang H, Wang W. Dynamic Envelope Optimization of Articulated Vehicles Based on Multi-Axle Steering Control Strategies. Actuators. 2025; 14(2):45. https://doi.org/10.3390/act14020045
Chicago/Turabian StyleSun, Zhaocong, Shizhi Yang, Joshua H. Meng, Chi Zhang, Zhousen Cui, Heqian Wang, and Wenjun Wang. 2025. "Dynamic Envelope Optimization of Articulated Vehicles Based on Multi-Axle Steering Control Strategies" Actuators 14, no. 2: 45. https://doi.org/10.3390/act14020045
APA StyleSun, Z., Yang, S., Meng, J. H., Zhang, C., Cui, Z., Wang, H., & Wang, W. (2025). Dynamic Envelope Optimization of Articulated Vehicles Based on Multi-Axle Steering Control Strategies. Actuators, 14(2), 45. https://doi.org/10.3390/act14020045

