Design and Field Evaluation of an End Effector for Robotic Strawberry Harvesting
Abstract
1. Introduction
2. Materials and Methods
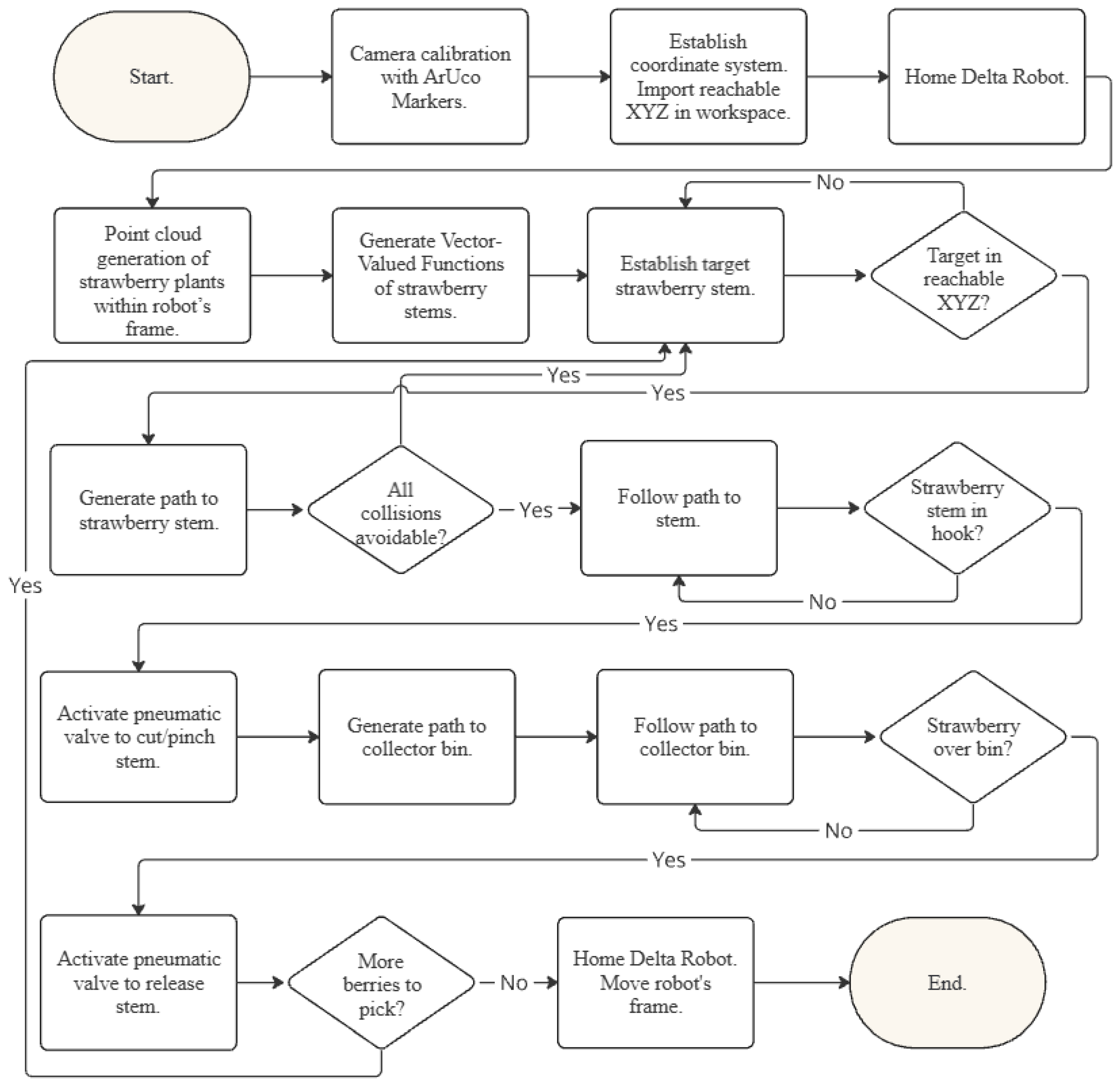
2.1. Design of the End Effector and Optimizing Path-Finding Solution
2.1.1. Hardware Design
2.1.2. Design Requirements of the End Effector
- The end effector must not exceed the maximum 0.500 kg payload of the utilized Delta X robot.
- The combined configuration must have a mass that is minimized and contains a reduced number of parts, to diminish positioning errors.
- Pneumatics should be introduced to the system and responsible for the actuation of the harvesting mechanism without causing interference.
- The picking configuration must be capable of simultaneously cutting, pinching, and holding the stems containing strawberries at nearly instantaneous speeds.
- Harvesting procedures must be accomplished without causing damage to the strawberry plants, nor interfering with the surrounding foliage.
- A servo motor should be employed as a fourth rotational axis on the moving base of the robot to maximize the number of possible harvesting locations.
- The end effector must be offset such that the grabbing point for targeting strawberry stems is aligned with the center of the robot’s moving platform.
2.2. Delta X Robot
Delta Robot Architecture
2.3. End Effector Design
2.4. Workspace Analysis
2.4.1. Simulated Workspace Analysis
2.4.2. Manual Workspace Analysis
2.4.3. Workspace Results
2.4.4. Workspace Validation
2.5. Harvesting Time Analysis
2.5.1. Simulink Simulated Analysis
- The implemented fourth axis was expected to rotate in the time duration elapsed for the XYZ motion of the moving platform to its target. Its rotation would not contribute to the total harvesting time.
- Being pneumatically operated, the gripper’s actuation method did not contribute to the total harvesting time as its motion was instantaneous.
- The moving platform could not exceed a feed rate of 0.7 m/s as per specifications of Delta X1.
2.5.2. Hardware Validation Analysis
3. Results
3.1. Validation of the End Effector
3.1.1. Simulated Validation
3.1.2. Field Test Validation
3.2. Harvesting Time Results
3.2.1. Simulated Results
3.2.2. Hardware Validation
4. Discussion
4.1. End Effectors
4.2. Future Work
5. Conclusions
Author Contributions
Funding
Institutional Review Board Statement
Informed Consent Statement
Data Availability Statement
Acknowledgments
Conflicts of Interest
References
- United Nations Department of Economic and Social Affairs. World Population Projected to Reach 9.8 Billion in 2050, and 11.2 Billion in 2100. 2017. Available online: https://www.un.org/en/desa/world-population-projected-reach-98-billion-2050-and-112-billion-2100 (accessed on 10 June 2024).
- GMI Research. Agricultural Robots Market Size, Share & Industry Analysis 2029. Available online: https://www.gmiresearch.com/report/global-agricultural-robots-market/ (accessed on 14 October 2023).
- Mahmud, M.S.A.; Abidin, M.S.Z.; Emmanuel, A.A.; Hasan, H.S. Robotics and Automation in Agriculture: Present and Future Applications. Appl. Model. Simul. 2020, 4, 130–140. [Google Scholar]
- Grand View Research. Agricultural Robots Market Size, Share & Growth Report 2030. Available online: https://www.grandviewresearch.com/industry-analysis/agricultural-robots-market (accessed on 12 June 2024).
- United States Department of Agriculture. National Agricultural Statistics Service. Noncitrus Fruits and Nuts. Available online: https://usda.library.cornell.edu/concern/publications/zs25x846c (accessed on 7 May 2024).
- Delbridge, T.A.; Zukoff, S.N. In-field Food Waste in California Strawberry Production: An Analysis of Harvester Extraction Rates. J. Food Distrib. Res. 2023, 54, 66–77. [Google Scholar]
- Arima, S.; Kondo, N.; Monta, M. Strawberry harvesting robot on table-top culture. In Proceedings of the ASAE Annual Meeting, Ottawa, ON, Canada, 1–4 August 2004; p. 043089. [Google Scholar] [CrossRef]
- College of Food, Agricultural and Natural Resource Sciences, University of Minnesota. Behind the Research: Tabletop Strawberries Extend Growing Season. Available online: https://cfans.umn.edu/news/tabletop-strawberry-research (accessed on 20 June 2022).
- Han, K.S.; Kim, S.C.; Lee, Y.B.; Kim, S.C.; Im, D.H.; Choi, H.K.; Hwang, H. Strawberry harvesting robot for bench-type cultivation. J. Biosyst. Eng. 2012, 37, 65–74. [Google Scholar] [CrossRef]
- Hayashi, S.; Shigematsu, K.; Yamamoto, S.; Kobayashi, K.; Kohno, Y.; Kamata, J.; Kurita, M. Evaluation of a strawberry-harvesting robot in a field test. Biosyst. Eng. 2010, 105, 160–171. [Google Scholar] [CrossRef]
- Yamamoto, S.; Hayashi, S.; Yoshida, H.; Kobayashi, K. Development of a Stationary Robotic Strawberry Harvester with a Picking Mechanism that Approaches the Target Fruit from Below. Jpn. Agric. Res. Q. 2014, 48, 261–269. [Google Scholar] [CrossRef]
- Hayashi, S.; Yamamoto, S.; Saito, S.; Ochiai, Y.; Kamata, J.; Kurita, M.; Yamamoto, K. Field operation of a movable strawberry harvesting robot using a travel platform. Jpn. Agric. Res. Q. 2014, 48, 307–316. [Google Scholar] [CrossRef]
- Xiong, Y.; From, P.J.; Isler, V. Design and evaluation of a novel cable-driven gripper with perception capabilities for strawberry picking robots. In Proceedings of the IEEE International Conference on Robotics and Automation (ICRA), Brisbane, Australia, 21–25 May 2018; pp. 7384–7391. [Google Scholar]
- Xiong, Y.; Peng, C.; Grimstad, L.; From, P.J.; Isler, V. Development and field evaluation of a strawberry harvesting robot with a cable-driven gripper. Comput. Electron. Agric. 2019, 157, 392–402. [Google Scholar] [CrossRef]
- Xiong, Y.; Ge, Y.; From, P.J. An autonomous strawberry-harvesting robot: Design, development, integration, and field evaluation. J. Field Robot. 2019, 37, 202–224. [Google Scholar] [CrossRef]
- Parsa, S.; Debnath, B.; Khan, M.A.; Ghalamzan, A.E. Modular autonomous strawberry picking robotic system. J. Field Robot. 2024, 41, 2226–2246. [Google Scholar] [CrossRef]
- Zhang, J.; Kang, N.; Qu, Q.; Zhou, L.; Zhang, H. Automatic fruit picking technology: A comprehensive review of research advances. Artif. Intell. Rev. 2024, 57, 54. [Google Scholar] [CrossRef]
- Organifarms. Strawberry Harvesting Robot BERRY. Available online: https://www.organifarms.de/product (accessed on 12 June 2024).
- Dogtooth Technologies. Strawberry Harvesting Robots. Available online: https://dogtooth.tech/robots/ (accessed on 19 June 2024).
- Freethink. The Farming Robots That Will Feed the World. Available online: https://www.freethink.com/series/hard-reset/robot-farmer (accessed on 17 February 2023).
- De Preter, A.; Anthonis, J.; De Baerdemaeker, J. Development of a Robot for Harvesting Strawberries. IFAC-PapersOnLine 2018, 51, 14–19. [Google Scholar] [CrossRef]
- Tituaña, L.; Gholami, A.; He, Z.; Xu, Y.; Karkee, M.; Ehsani, R. A small autonomous field robot for strawberry harvesting. Smart Agric. Technol. 2024, 8, 100454. [Google Scholar] [CrossRef]
- Advanced Farm. Strawberry Harvester Technology. Available online: https://advanced.farm/technology/strawberry-harvester/ (accessed on 13 June 2024).
- Agrobot, Meet the E-Series. Available online: https://www.agrobot.com/e-series (accessed on 13 June 2024).
- Harvest CROO Robotics. Technology. Available online: https://www.harvestcroorobotics.com/technology (accessed on 14 June 2024).
- TechCrunch. With $8.4 Raised, Strawberry-Picking Robotics Startup Traptic Begins Commercial Deployment. Available online: https://techcrunch.com/2021/07/01/after-8-4m-raise-strawberry-picking-robotics-startup-traptic-begins-commercial-deployment/ (accessed on 14 January 2025).
- Hadfield, H.; Wei, L.; Lasenby, J. The Forward and Inverse Kinematics of a Delta Robot. In Proceedings of the Advances in Computer Graphics: 37th Computer Graphics International Conference, CGI 2020, Geneva, Switzerland, 20–23 October 2020; Available online: https://api.repository.cam.ac.uk/server/api/core/bitstreams/4787fb8e-9639-4421-bb8e-09314a613aae/content (accessed on 17 June 2024).
- Lopez, M.; Castillo, E.; Garcia, G.; Bashir, A. Delta robot: Inverse, direct, and intermediate Jacobians. Proc. Inst. Mech. Eng. Part C J. Mech. Eng. Sci. 2005, 220, 103–109. [Google Scholar] [CrossRef]
- Trivedi, A.K.; Gupta, M.K.; Singh, H. PLA based biocomposites for sustainable products: A review. Adv. Ind. Eng. Polym. Res. 2023, 6, 382–395. [Google Scholar] [CrossRef]
- Zavatsky, M.; Delta Robot Kinematics. Trossen Robotics Community. Available online: https://hypertriangle.com/~alex/delta-robot-tutorial/ (accessed on 27 July 2009).
- Zsombor-Murray, P.J. Descriptive Geometric Kinematic Analysis of Clavel’s “Delta” Robot”. 2004. Available online: https://www.cim.mcgill.ca/~paul/clavdelt.pdf (accessed on 3 June 2024).
- Zakarya, C.; Alem, S.; Mohamed, A. Kinematic Modeling and Workspace Analysis for a 3 DOF Delta Robot. In Proceedings of the National Conference on Mechanical Sciences, Boumerdès, Algeria, 15–16 November 2021. [Google Scholar]
- Liu, C.; Cao, G.H.; Qu, Y.Y. Workspace Analysis of Delta Robot Based on Forward Kinematics Solution. In Proceedings of the IEEE 3rd International Conference on Robotics and Automation Sciences, Wuhan, China, 1–3 June 2019. [Google Scholar] [CrossRef]
- MATLAB; Simulink. Pick and Place Robot Using Forward and Inverse Kinematics. 2023. Available online: http://www.mathworks.com/ (accessed on 10 January 2024).
- Poling, E.B. Strawberry Plant Structure and Growth Habit. 2012. Available online: http://www.hort.cornell.edu/expo/proceedings/2012/Berries/Berry%20Plant%20Structure%20Poling.pdf (accessed on 17 June 2024).
- Dimeas, F.; Sako, D.V.; Moulianitis, V.C.; Aspragathos, N.A. Design and fuzzy control of a robotic gripper for efficient strawberry harvesting. Robotica 2015, 33, 1085–1098. [Google Scholar] [CrossRef]
- Rajendran, V.; Parsa, S.; Parsons, S.; Ghalamzan Esfahani, A. Peduncle gripping and cutting force for strawberry harvesting robotic end-effector design. In Proceedings of the 4th International Conference on Control and Robotics (ICCR 2022), Guangzhou, China, 2–4 December 2022. [Google Scholar]
- Yu, Y.; Zhang, K.; Liu, H.; Yang, L.; Zhang, D. Real-time visual localization of the picking points for a ridge-planting strawberry harvesting robot. IEEE Access 2020, 8, 116556–116568. [Google Scholar] [CrossRef]
- Huang, Z.; Sklar, E.; Parsons, S. Design of automatic strawberry harvest robot suitable in complex environments. In Proceedings of the ACM/IEEE International Conference on Human-Robot Interaction, Cambridge, UK, 23–26 March 2020; pp. 567–569. [Google Scholar] [CrossRef]












| Angular Range (Degrees) | |
|---|---|
| −40–80 | |
| −40–80 | |
| −40–80 |
| Configuration | No. Harvested | Total Berries | Success Rate | |
|---|---|---|---|---|
| Simulated | Rotated 0° | 12 | 19 | 63.16% |
| Simulated | Rotated 90° | 18 | 19 | 94.74% |
| Field | Rotated 90° | 32 | 32 | 100% |
| Acceleration (m/s2) | 2 | 4 | 6 | 8 |
| AVG Harvest Time (s) | 4.84 ± 0.12 | 3.78 ± 0.08 | 3.16 ± 0.05 | 2.80 ± 0.08 |
Disclaimer/Publisher’s Note: The statements, opinions and data contained in all publications are solely those of the individual author(s) and contributor(s) and not of MDPI and/or the editor(s). MDPI and/or the editor(s) disclaim responsibility for any injury to people or property resulting from any ideas, methods, instructions or products referred to in the content. |
© 2025 by the authors. Licensee MDPI, Basel, Switzerland. This article is an open access article distributed under the terms and conditions of the Creative Commons Attribution (CC BY) license (https://creativecommons.org/licenses/by/4.0/).
Share and Cite
Ochoa, E.; Mo, C. Design and Field Evaluation of an End Effector for Robotic Strawberry Harvesting. Actuators 2025, 14, 42. https://doi.org/10.3390/act14020042
Ochoa E, Mo C. Design and Field Evaluation of an End Effector for Robotic Strawberry Harvesting. Actuators. 2025; 14(2):42. https://doi.org/10.3390/act14020042
Chicago/Turabian StyleOchoa, Ezekyel, and Changki Mo. 2025. "Design and Field Evaluation of an End Effector for Robotic Strawberry Harvesting" Actuators 14, no. 2: 42. https://doi.org/10.3390/act14020042
APA StyleOchoa, E., & Mo, C. (2025). Design and Field Evaluation of an End Effector for Robotic Strawberry Harvesting. Actuators, 14(2), 42. https://doi.org/10.3390/act14020042
