Design and Optimization of Multifunctional Human Motion Rehabilitation Training Robot EEGO
Abstract
1. Introduction
2. Functional and Structural Design
3. Optimization of the Mechanism
3.1. Load Calculation in RM, GM, and SM
3.2. Finite Element Analysis of the Mechanism
4. Stability Analysis of the Mechanical System
5. Motor Selection and Control System Design
5.1. Motor Selection
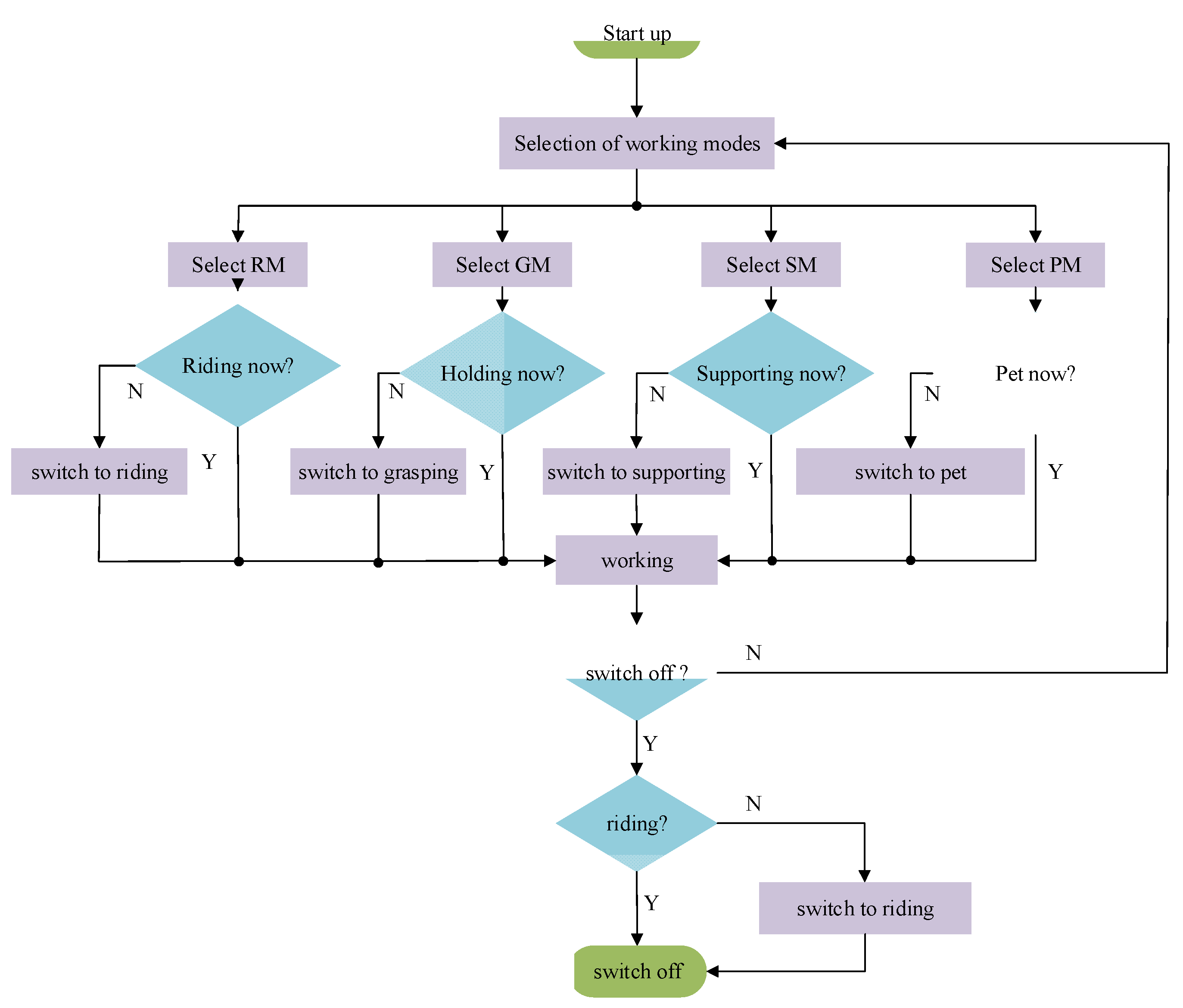
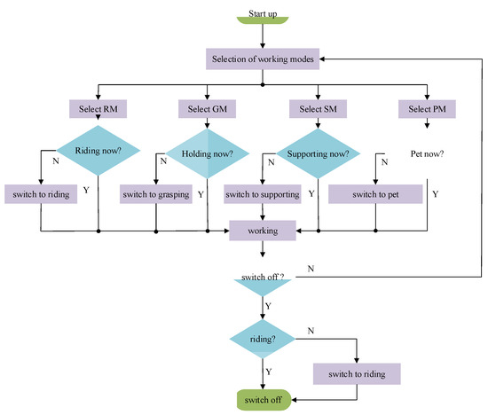
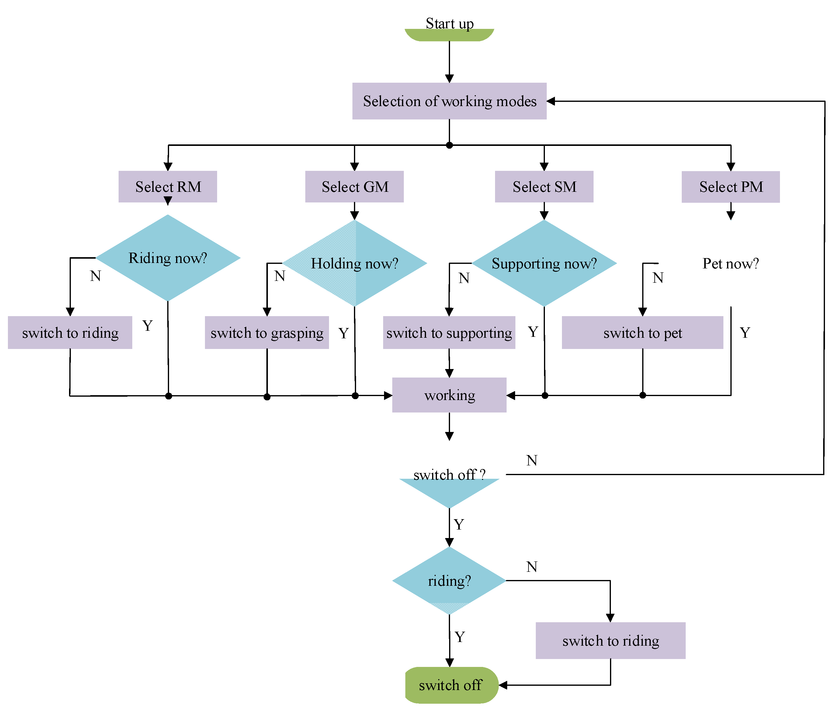
5.2. Control System Design
5.2.1. Riding Posture Mode
5.2.2. Grasping Posture Mode
5.2.3. Supporting Posture Mode
5.2.4. Pet Mode (PM)
6. Manufacture and Evaluation of Prototype
7. Conclusions
Author Contributions
Funding
Institutional Review Board Statement
Informed Consent Statement
Data Availability Statement
Acknowledgments
Conflicts of Interest
References
- Lizeth, H.S.; Susanne, M.; Steven, T.; Wim, S.; Katja, M.; Ann, H.; Tamay, V.C. Decline in gait propulsion in older adults over age decades. Gait Posture 2021, 90, 475–482. [Google Scholar]
- Li, D.; Zha, F.; Long, J.; Liu, F.; Gao, J.; Wang, Y. Effect of Robot Assisted Gait Training on Motor and Walking Function in Patients with Subacute Stroke: A Random Controlled Study. J. Stroke Cerebrovasc. Dis. 2021, 30, 105807. [Google Scholar] [CrossRef] [PubMed]
- Cecilia, R.; Jorik, N.; Bastiaan, R.B.; Marina, P.; Christian, B.; Klaus, S.; Gregor, K.W. Gait and Postural Disorders in Parkinsonism: A Clinical Approach. J. Neurol. 2020, 267, 3169–3176. [Google Scholar]
- Vaida, C.; Carbone, G.; Major, K.; Major, Z.; Plitea, N.; Pisla, D. On human robot interaction modalities in the upper limb rehabilitation after stroke. Acta Tech. Napoc. Ser. -Appl. Math. Mech. Eng. 2017, 60, 91–102. [Google Scholar]
- Tucan, P.; Vaida, C.; Plitea, N.; Pisla, A.; Carbone, G.; Pisla, D. Risk-based assessment engineering of a Parallel Robot used in post-stroke upper limb rehabilitation. Sustainability 2019, 11, 2893. [Google Scholar] [CrossRef]
- Benson, I.; Hart, K.; Tussler, D.; Van Middendorp, J.J. Lower-limb exoskeletons for individuals with chronic spinal cord injury: Findings from a feasibility study. Clin. Rehabil. 2016, 30, 73–84. [Google Scholar] [CrossRef]
- Bishnoi, A.; Lee, R.; Hu, Y.; Mahoney, J.R.; Hernandez, M.E. Effect of Treadmill Training Interventions on Spatiotemporal Gait Parameters in Older Adults with Neurological Disorders: Systematic Review and Meta-Analysis of Randomized Controlled Trials. Int. J. Environ. Res. Public Health 2022, 19, 2824. [Google Scholar] [CrossRef]
- Zhang, J.F.; Dong, Y.M.; Yang, C.J.; Geng, Y.; Chen, Y.; Yang, Y. 5-Link model based gait trajectory adaption control strategies of the gait rehabilitation exoskeleton for post-stroke patients. Mechatronics 2010, 30, 368–376. [Google Scholar] [CrossRef]
- Feng, J.; Laurence, T.Y.; Zhang, R.; Qiang, W.; Chen, J. Privacy Preserving High-Order Bi-Lanczos in Cloud-Fog Computing for Industrial Applications. IEEE Trans. Ind. Inform. 2022, 18, 7009–7019. [Google Scholar] [CrossRef]
- Lo, K.; Stephenson, M.; Lockwood, C. Effectiveness of robotic assisted rehabilitation for mobility and functional ability in adult stroke patients: A systematic review protocol. JBI Database Syst. Rev. Implement. Rep. 2017, 15, 39–48. [Google Scholar] [CrossRef]
- Zhou, J.; Yang, S.; Xue, Q. Lower limb rehabilitation exoskeleton robot: A review. Adv. Mech. Eng. 2021, 13, 1–17. [Google Scholar] [CrossRef]
- Kim, J.Y.; Kim, J.Y.; Kim, H.C.; Park, K. Development and Evaluation of a Hybrid Walking Rehabilitation Robot, DDgo Pro. Int. J. Precis. Eng. Manuf. 2020, 21, 2015–2115. [Google Scholar] [CrossRef]
- Haghjoo, M.R.; Lee, H.; Afzal, M.R.; Eizad, A.; Yoon, J. Mech-Walker:A Novel Single-DOF Linkage Device With Movable Frame for Gait Rehabilitation. IEEE/ASME Trans. Mechatron. 2021, 26, 13–23. [Google Scholar] [CrossRef]
- Wang, L.P.; Tian, J.J.; Du, J.Z. A Hybrid Mechanism-Based Robot for End-Traction Lower Limb Rehabilitation: Design, Analysis and Experimental Evaluation. Machines 2022, 10, 99. [Google Scholar] [CrossRef]
- Alashram, A.R.; Annino, G.; Padua, E. Robot-assisted gait training in individuals with spinal cord injury: A systematic re-view for the clinical effectiveness of Lokomat. J. Clin. Neurosci. 2021, 91, 260–269. [Google Scholar] [CrossRef] [PubMed]
- Hybart, R.L.; Ferris, D.P. Embodiment for Robotic Lower-Limb Exoskeletons: A Narrative Review. IEEE Trans. Neural Syst. Rehabil. Eng. 2023, 31, 657–688. [Google Scholar] [CrossRef] [PubMed]
- Campbell, S.M.; DIduch, C.P.; Sensinger, J.W. Autonomous Assistance-as-needed control of a lower limb exoskeleton with guaranteed stability. IEEE Access 2020, 8, 51168–51178. [Google Scholar] [CrossRef]
- Yu, H.; Huang, S.; Chen, G.; Pan, Y.; Guo, Z. Human robot interaction control of rehabilitation robots with series elastic actuators. IEEE Trans. Robot. 2015, 31, 1089–1100. [Google Scholar] [CrossRef]
- Ning, Y.; Li, Y.; Zhang, Z.; Liu, K.; Liu, J.; Cai, J.; Wang, C. Structure design and analysis of upper limb wearable passive power-assisted exoskeleton robot. J. Phys. Conf. Ser. 2023, 2489, 012008. [Google Scholar] [CrossRef]
- Sun, Y.; Lueth, T.C. Enhancing Torsional Stiffness of Continuum Robots Using 3-D Topology Optimized Flexure Joints. IEEE/ASME Trans. Mechatron. 2023, 1–9. [Google Scholar] [CrossRef]
- Wang, R.; Zhang, X.; Zhu, B.; Zhang, H.; Chen, B.; Wang, H. Topology optimization of a cable-driven soft robotic gripper. Struct. Multidiscip. Optim. 2022, 62, 2749–2763. [Google Scholar] [CrossRef]
- Yu, G.; Feng, J.; Pan, G.; Yan, G. Lightweight Design of Shell Based on Finite Element Method. J. Phys. Conf. Ser. 2023, 2501, 012014. [Google Scholar]
- Yao, C.; Yang, M. Research on Lightweight Design and Finite Element Analysis of a 9 Meter Bus Body Frame. J. Phys. Conf. Ser. 2021, 1748, 062022. [Google Scholar] [CrossRef]
- Qiu, J.; Fan, Y.; Wei, H.; Zhang, P. Lightweight design of aircraft truss based on topology and size optimization. J. Phys. Conf. Ser. 2021, 1986, 012094. [Google Scholar] [CrossRef]
- GB/T 10000-1988; Standardization Administration of the People’s Republic of China. Human Dimensions of Chinese Adults. Standardization Administration of the People’s Republic of China: Beijing, China, 1988.
- Pan, Y.; Xiong, Y.; Wu, L.; Diao, K.; Guo, W. Lightweight Design of an Automotive Battery-Pack Enclosure via Advanced High-Strength Steels and Size Optimization. Int. J. Automot. Technol. 2021, 22, 1279–1290. [Google Scholar] [CrossRef]
- GB/T 17245-2004; Standardization Administration of the People’s Republic of China. Inertial Parameters of Adult Human Body. Standardization Administration of the People’s Republic of China: Beijing, China, 2004.
- Zheng, Y.; Wang, Y.; Liu, J. Analysis and experimental research on stability characteristics of squatting posture of wearable lower limb exoskeleton robot. Future Gener. Comput. Syst. 2021, 125, 352–363. [Google Scholar] [CrossRef]
- Kim, S.H.; Hong, Y.D. Dynamic Bipedal Walking Using Real-Time Optimization of Center of Mass Motion and Capture Point-Based Stability Controller. J. Intell. Robot. Syst. 2021, 103, 58. [Google Scholar] [CrossRef]















| Body Segments | Weight (kg) | Body Segments | Weight (kg) |
|---|---|---|---|
| Hand | 0.454 | Lower torso | 19.3 |
| Upper arm | 1.72 | Thigh | 10.1 |
| Forearm | 0.887 | Shank | 2.61 |
| Head and neck | 6.12 | Foot | 1.05 |
| Upper torso | 11.9 | - | - |
| Part | Original Thicknesses (mm) | Range of Thicknesses (mm) | Optimized Thicknesses in RM (mm) | Optimized Thicknesses in SM (mm) | Optimized Thicknesses in GM (mm) | Optimized Thicknesses (mm) | Final Integer Thicknesses (mm) |
|---|---|---|---|---|---|---|---|
| Handrail | 5 | 1–10 | 1 | 1.53 | 1.32 | 1.53 | 2 |
| Head capsule | 5 | 1–10 | 1 | 3.969 | 3.33 | 3.969 | 4 |
| Neck shell | 5 | 1–10 | 1.53 | 3.89 | 3.37 | 3.89 | 4 |
| Main rod | 5 | 1–10 | 1 | 4.52 | 3.62 | 4.52 | 5 |
| Front rod | 5 | 1–10 | 1 | 1 | 1 | 1 | 1 |
| Wheel fork | 5 | 1–10 | 1 | 1 | 1 | 1 | 1 |
| Pedal | 5 | 1–10 | 1 | 1 | 1 | 1 | 1 |
| Saddle mechanism | 5 | 1–10 | 1.04 | 1 | 1 | 1.04 | 2 |
| Power Components | Rated Voltage (V) | Rated Torque (N m)/Thrust (N) |
|---|---|---|
| hub motor | 24 | 20 N m |
| steering gear | 6 | 2.5 N m |
| seat altitude adjusting steering gear | 6 | 2.5 N m |
| altitude adjusting steering gear | 6 | 6 N m |
| handrail adjusting steering gear | 6 | 2.5 N m |
| push-rod motor | 24 | 100 N |
| Volunteers | Feeling in GM | Feeling in SM |
|---|---|---|
| Volunteer 1 | Relaxing | Relaxing |
| Volunteer 2 | Relaxing | Relaxing |
| Volunteer 3 | Relaxing | Relaxing |
| Volunteer 4 | Relaxing | Relaxing |
| Volunteer 5 | Relaxing | Relaxing |
| Volunteer 6 | Relaxing | Relaxing |
Disclaimer/Publisher’s Note: The statements, opinions and data contained in all publications are solely those of the individual author(s) and contributor(s) and not of MDPI and/or the editor(s). MDPI and/or the editor(s) disclaim responsibility for any injury to people or property resulting from any ideas, methods, instructions or products referred to in the content. |
© 2023 by the authors. Licensee MDPI, Basel, Switzerland. This article is an open access article distributed under the terms and conditions of the Creative Commons Attribution (CC BY) license (https://creativecommons.org/licenses/by/4.0/).
Share and Cite
Liu, K.; Ji, S.; Liu, Y.; Gao, C.; Fu, J.; Dai, L.; Zhang, S. Design and Optimization of Multifunctional Human Motion Rehabilitation Training Robot EEGO. Actuators 2023, 12, 311. https://doi.org/10.3390/act12080311
Liu K, Ji S, Liu Y, Gao C, Fu J, Dai L, Zhang S. Design and Optimization of Multifunctional Human Motion Rehabilitation Training Robot EEGO. Actuators. 2023; 12(8):311. https://doi.org/10.3390/act12080311
Chicago/Turabian StyleLiu, Kun, Shuo Ji, Yong Liu, Chi Gao, Jun Fu, Lei Dai, and Shizhong Zhang. 2023. "Design and Optimization of Multifunctional Human Motion Rehabilitation Training Robot EEGO" Actuators 12, no. 8: 311. https://doi.org/10.3390/act12080311
APA StyleLiu, K., Ji, S., Liu, Y., Gao, C., Fu, J., Dai, L., & Zhang, S. (2023). Design and Optimization of Multifunctional Human Motion Rehabilitation Training Robot EEGO. Actuators, 12(8), 311. https://doi.org/10.3390/act12080311

