Unraveling the Global Phylodynamic and Phylogeographic Expansion of Mycoplasma gallisepticum: Understanding the Origin and Expansion of This Pathogen in Ecuador
Abstract
1. Introduction
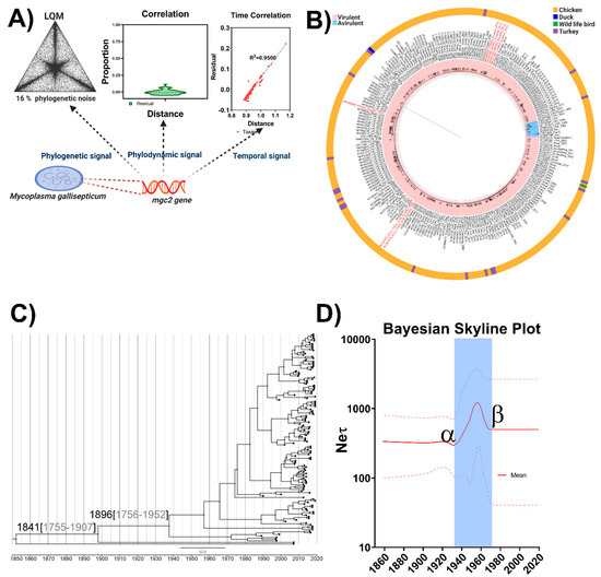
2. Results and Discussion
3. Materials and Methods
3.1. Sequence Dataset and Multiple Alignment
3.2. Evaluation of mgc2 as Phylogenetic, Phylodynamic, and Phylogeographic Marker
3.2.1. Likelihood Mapping
3.2.2. Phylodynamic Noise Evaluation
3.2.3. Phylogeographic–Trait Association
3.3. Phylogenetic Analysis, Evolutionary History, Phylodynamic, and Phylogeographic Analyses
3.4. Ecuadorian Outbreak Tracking and Description
3.4.1. Ethics Statement
3.4.2. Sample Collection
3.4.3. Nucleic Acid Isolation, MG Detection, and Sequencing
3.4.4. Histopathology Analysis
4. Conclusions
Supplementary Materials
Author Contributions
Funding
Conflicts of Interest
References
- Zhang, K.; Han, Y.; Wang, Z.; Zhao, Y.; Fu, Y.; Peng, X. gga-miR-146c Activates TLR6/MyD88/NF-kappaB pathway through targeting MMP16 to prevent mycoplasma gallisepticum (HS strain) infection in chickens. Cells 2019, 8, 501. [Google Scholar] [CrossRef]
- Kleven, S.H.; Levisohn, S. D9—Mycoplasma infections of poultry. In Molecular and Diagnostic Procedures in Mycoplasmology, 2nd ed.; Tully, J.G., Razin, S., Eds.; Academic Press: San Diego, CA, USA, 1996; pp. 283–292. [Google Scholar] [CrossRef]
- Davidson, W.R.; Nettles, V.F.; Couvillion, C.E.; Yoder, H.W., Jr. Infectious sinusitis in wild turkeys. Avian Dis. 1982, 26, 402–405. [Google Scholar] [CrossRef]
- Gautier-Bouchardon, A.V. Antimicrobial resistance in mycoplasma spp. Microbiol. Spectr. 2018, 6. [Google Scholar] [CrossRef]
- Hennigan, S.L.; Driskell, J.D.; Ferguson-Noel, N.; Dluhy, R.A.; Zhao, Y.; Tripp, R.A.; Krause, D.C. Detection and differentiation of avian mycoplasmas by surface-enhanced Raman spectroscopy based on a silver nanorod array. Appl. Environ. Microbiol. 2012, 78, 1930–1935. [Google Scholar] [CrossRef]
- Razin, S. Mycoplasmas. In Medical Microbiology, 4th ed.; Baron, S., Ed.; University of Texas Medical Branch: Galveston, TX, USA, 1996. [Google Scholar]
- Taylor-Robinson, D. 41—Mycoplasmas: Respiratory and genital tract infections. In Medical Microbiology, 8th ed.; Greenwood, D., Barer, M., Slack, R., Irving, W., Eds.; Churchill Livingstone: Edinburgh, UK, 2012; pp. 400–410. [Google Scholar] [CrossRef]
- Noormohammadi, A.H. Role of phenotypic diversity in pathogenesis of avian mycoplasmosis. Avian Pathol. 2007, 36, 439–444. [Google Scholar] [CrossRef]
- Kleven, S.H. Control of avian mycoplasma infections in commercial poultry. Avian Dis. 2008, 52, 367–374. [Google Scholar] [CrossRef]
- Kleven, S.H. Changing expectations in the control of Mycoplasma gallisepticum. Acta Vet. Hung. 1997, 45, 299–305. [Google Scholar]
- Waites, K.B.; Balish, M.F.; Atkinson, T.P. New insights into the pathogenesis and detection of Mycoplasma pneumoniae infections. Future Microbiol. 2008, 3, 635–648. [Google Scholar] [CrossRef]
- Much, P.; Winner, F.; Stipkovits, L.; Rosengarten, R.; Citti, C. Mycoplasma gallisepticum: Influence of cell invasiveness on the outcome of experimental infection in chickens. FEMS Immunol. Med. Microbiol. 2002, 34, 181–186. [Google Scholar] [CrossRef]
- Indikova, I.; Vronka, M.; Szostak, M.P. First identification of proteins involved in motility of Mycoplasma gallisepticum. Vet. Res. 2014, 45, 99. [Google Scholar] [CrossRef][Green Version]
- Callison, S.A.; Riblet, S.M.; Sun, S.; Ikuta, N.; Hilt, D.; Leiting, V.; Kleven, S.H.; Suarez, D.L.; Garcia, M. Development and validation of a real-time Taqman polymerase chain reaction assay for the detection of Mycoplasma gallisepticum in naturally infected birds. Avian Dis. 2006, 50, 537–544. [Google Scholar] [CrossRef] [PubMed]
- Biro, J.; Erdei, N.; Szekely, I.; Stipkovits, L. Differentiation of mycoplasma gallisepticum strains using molecular methods. Acta Vet. Hung. 2006, 54, 437–448. [Google Scholar] [CrossRef] [PubMed]
- Raviv, Z.; Kleven, S.H. The development of diagnostic real-time TaqMan PCRs for the four pathogenic avian mycoplasmas. Avian Dis. 2009, 53, 103–107. [Google Scholar] [CrossRef] [PubMed]
- Ehtisham-Ul-Haque, S.; Kiran, M.; Waheed, U.; Younus, M. Real-time Loop-mediated Isothermal Amplification (LAMP) of mgc2 gene of mycoplasma gallisepticum. J. Vet. Res. 2017, 61, 439–444. [Google Scholar] [CrossRef] [PubMed]
- Gharaibeh, S.; Laibinis, V.; Wooten, R.; Stabler, L.; Ferguson-Noel, N. Molecular characterization of Mycoplasma gallisepticum isolates from Jordan. Avian Dis. 2011, 55, 212–216. [Google Scholar] [CrossRef]
- Khalifa, R.; Eissa, S.; El-Hariri, M.; Refai, M. Sequencing analysis of Mycoplasma gallisepticum wild strains in vaccinated chicken breeder flocks. J. Mol. Microbiol. Biotechnol. 2014, 24, 98–104. [Google Scholar] [CrossRef]
- Ball, C.; Forrester, A.; Ganapathy, K. Co-circulation of genetically diverse population of vaccine related and unrelated respiratory mycoplasmas and viruses in UK poultry flocks with health or production problems. Vet. Microbiol. 2018, 225, 132–138. [Google Scholar] [CrossRef]
- Sprygin, A.V.; Elatkin, N.P.; Kolotilov, A.N.; Volkov, M.S.; Sorokina, M.I.; Borisova, A.V.; Andreychuk, D.B.; Mudrak, N.S.; Irza, V.N.; Borisov, A.V.; et al. Biological characterization of Russian Mycoplasma gallisepticum field isolates. Avian Pathol. 2011, 40, 213–219. [Google Scholar] [CrossRef]
- Norouzian, H.; Farjanikish, G.; Hosseini, H. Molecular characterisation of Mycoplasma gallisepticum isolates from Iran in the period 2012–2017. Acta Vet. Hung. 2019, 67, 347–359. [Google Scholar] [CrossRef]
- Tyzzer, E.E. The injection of argyrol for the treatment of sinusitis in turkeys. Cornell Vet. 1926, 16, 4. [Google Scholar]
- Markham, F.S.; Wong, S.C. Pleuropneumonia-like organisms in the etiology of Turkey sinusitis and chronic respiratory disease of chickens. Poult. Sci. 1952, 31, 902–904. [Google Scholar] [CrossRef]
- Jacob, R.; Branton, S.L.; Evans, J.D.; Leigh, S.A.; Peebles, E.D. Effects of live and killed vaccines against Mycoplasma gallisepticum on the performance characteristics of commercial layer chickens. Poult. Sci. 2014, 93, 1403–1409. [Google Scholar] [CrossRef] [PubMed]
- Leigh, S.A.; Evans, J.D.; Branton, S.L. Complete genome sequences of two vaccine strains and one field isolate of mycoplasma gallisepticum. Microbiol. Resour. Announc. 2019, 8. [Google Scholar] [CrossRef] [PubMed]
- Leigh, S.A.; Evans, J.D.; Branton, S.L. Complete genome sequences of two mycoplasma gallisepticum F-strain variants. Microbiol. Resour. Announc. 2019, 8. [Google Scholar] [CrossRef] [PubMed]
- Papazisi, L.; Gorton, T.S.; Kutish, G.; Markham, P.F.; Browning, G.F.; Nguyen, D.K.; Swartzell, S.; Madan, A.; Mahairas, G.; Geary, S.J. The complete genome sequence of the avian pathogen Mycoplasma gallisepticum strain R(low). Microbiology 2003, 149, 2307–2316. [Google Scholar] [CrossRef] [PubMed]
- Szczepanek, S.M.; Tulman, E.R.; Gorton, T.S.; Liao, X.; Lu, Z.; Zinski, J.; Aziz, F.; Frasca, S., Jr.; Kutish, G.F.; Geary, S.J. Comparative genomic analyses of attenuated strains of Mycoplasma gallisepticum. Infect. Immun. 2010, 78, 1760–1771. [Google Scholar] [CrossRef] [PubMed]
- Alfonso-Morales, A.; Rios, L.; Martinez-Perez, O.; Dolz, R.; Valle, R.; Perera, C.L.; Bertran, K.; Frias, M.T.; Ganges, L.; Diaz de Arce, H.; et al. Evaluation of a Phylogenetic marker based on genomic segment B of infectious bursal disease virus: Facilitating a feasible incorporation of this segment to the molecular epidemiology studies for this viral agent. PLoS ONE 2015, 10, e0125853. [Google Scholar] [CrossRef]
- Retchless, A.C.; Lawrence, J.G. Phylogenetic incongruence arising from fragmented speciation in enteric bacteria. Proc. Natl. Acad. Sci. USA 2010, 107, 11453–11458. [Google Scholar] [CrossRef]
- Hoffmann, A.A.; Willi, Y. Detecting genetic responses to environmental change. Nat. Rev. Genet. 2008, 9, 421–432. [Google Scholar] [CrossRef]
- Gilbert, P.S.; Wu, J.; Simon, M.W.; Sinsheimer, J.S.; Alfaro, M.E. Filtering nucleotide sites by phylogenetic signal to noise ratio increases confidence in the Neoaves phylogeny generated from ultraconserved elements. Mol. Phylogenet. Evol. 2018, 126, 116–128. [Google Scholar] [CrossRef]
- Duret, L. Neutral theory: The null hypothesis of molecular evolution. Nat. Educ. 2008, 1, 218. [Google Scholar]
- Rosenblum, E.B.; Hickerson, M.J.; Moritz, C. A multilocus perspective on colonization accompanied by selection and gene flow. Evolution 2007, 61, 2971–2985. [Google Scholar] [CrossRef] [PubMed]
- Hnatow, L.L.; Keeler, C.L., Jr.; Tessmer, L.L.; Czymmek, K.; Dohms, J.E. Characterization of MGC2, a Mycoplasma gallisepticum cytadhesin with homology to the Mycoplasma pneumoniae 30-kilodalton protein P30 and Mycoplasma genitalium P32. Infect. Immun. 1998, 66, 3436–3442. [Google Scholar] [CrossRef] [PubMed]
- Martinez, N.; Brandao, P.E.; de Souza, S.P.; Barrera, M.; Santana, N.; de Arce, H.D.; Perez, L.J. Molecular and phylogenetic analysis of bovine coronavirus based on the spike glycoprotein gene. Infect. Genet. Evol. Mol. Epidemiol. Evol. Genet. Infect. Dis. 2012, 12, 1870–1878. [Google Scholar] [CrossRef] [PubMed]
- Townsend, J.P.; Su, Z.; Tekle, Y.I. Phylogenetic signal and noise: Predicting the power of a data set to resolve phylogeny. Syst. Biol. 2012, 61, 835–849. [Google Scholar] [CrossRef] [PubMed]
- Klopfstein, S.; Massingham, T.; Goldman, N. More on the best evolutionary rate for phylogenetic analysis. Syst. Biol. 2017, 66, 769–785. [Google Scholar] [CrossRef]
- Dornburg, A.; Su, Z.; Townsend, J.P. Optimal Rates for phylogenetic inference and experimental design in the era of genome-scale data sets. Syst. Biol. 2019, 68, 145–156. [Google Scholar] [CrossRef]
- Rambaut, A.; Lam, T.T.; Max Carvalho, L.; Pybus, O.G. Exploring the temporal structure of heterochronous sequences using TempEst (formerly Path-O-Gen). Virus Evol. 2016, 2, vew007. [Google Scholar] [CrossRef]
- Sun, Y.K.; Han, X.L.; Wei, Y.F.; Yu, Z.Q.; Ji, C.H.; Li, Q.; Lu, G.; Shen, L.; Ma, C.Q.; Wang, H.; et al. Phylogeography, phylodynamics and the recent outbreak of lineage 3 porcine reproductive and respiratory syndrome viruses in China. Transbound. Emerg. Dis. 2019, 66, 2152–2162. [Google Scholar] [CrossRef]
- Li, K.; Yan, S.; Wang, N.; He, W.; Guan, H.; He, C.; Wang, Z.; Lu, M.; He, W.; Ye, R.; et al. Emergence and adaptive evolution of Nipah virus. Transbound. Emerg. Dis. 2020, 67, 121–132. [Google Scholar] [CrossRef]
- Armour, N.K.; Laibinis, V.A.; Collett, S.R.; Ferguson-Noel, N. The development and application of a Mycoplasma gallisepticum sequence database. Avian Pathol. 2013, 42, 408–415. [Google Scholar] [CrossRef] [PubMed]
- Ferguson, N.M.; Hepp, D.; Sun, S.; Ikuta, N.; Levisohn, S.; Kleven, S.H.; Garcia, M. Use of molecular diversity of Mycoplasma gallisepticum by gene-targeted sequencing (GTS) and random amplified polymorphic DNA (RAPD) analysis for epidemiological studies. Microbiology 2005, 151, 1883–1893. [Google Scholar] [CrossRef] [PubMed]
- Ghanem, M.; El-Gazzar, M. Development of a multilocus sequence typing assay for mycoplasma gallisepticum. Avian Dis. 2019, 63, 693–702. [Google Scholar] [CrossRef] [PubMed]
- Baele, G.; Li, W.L.; Drummond, A.J.; Suchard, M.A.; Lemey, P. Accurate model selection of relaxed molecular clocks in bayesian phylogenetics. Mol. Biol. Evol. 2013, 30, 239–243. [Google Scholar] [CrossRef] [PubMed]
- Baele, G.; Lemey, P. Bayesian evolutionary model testing in the phylogenomics era: Matching model complexity with computational efficiency. Bioinformatics 2013, 29, 1970–1979. [Google Scholar] [CrossRef] [PubMed]
- Baele, G.; Lemey, P.; Vansteelandt, S. Make the most of your samples: Bayes factor estimators for high-dimensional models of sequence evolution. BMC Bioinform. 2013, 14, 85. [Google Scholar] [CrossRef]
- Yoo, S.J.; Kwon, T.; Kang, K.; Kim, H.; Kang, S.C.; Richt, J.A.; Lyoo, Y.S. Genetic evolution of classical swine fever virus under immune environments conditioned by genotype 1-based modified live virus vaccine. Transbound. Emerg. Dis. 2018. [Google Scholar] [CrossRef]
- Hernandez, J.M.; Silva, L.D.; Junior, E.C.S.; Bandeira, R.S.; Rodrigues, E.A.M.; Lucena, M.S.S.; Costa, S.T.P.; Gabbay, Y.B. Molecular epidemiology and temporal evolution of norovirus associated with acute gastroenteritis in Amazonas state, Brazil. BMC Infect. Dis. 2018, 18, 147. [Google Scholar] [CrossRef]
- Dodd, S. Epizootic pneumo-enteritis of the turkey. J. Comp. Pathol. Ther. 1905, 18, 7. [Google Scholar] [CrossRef]
- M’Fadyean, J. Epizootic pneumo-pericarditis of the Turkey. J. Comp. Pathol. Ther. 1893, 6, 12. [Google Scholar] [CrossRef]
- Islam, A.; Aslam, A.; Chaudhry, Z.I.; Ahmed, M.U.D.; Rehman, H.U.; Saeed, K.; Ahmad, I. Pathology of Mycoplasma gallisepticum in naturally infected broilers and its diagnosis through PCR. Int. J. Agric. Biol. 2011, 13, 3. [Google Scholar]
- Lo, W.S.; Gasparich, G.E.; Kuo, C.H. Convergent Evolution among ruminant-pathogenic mycoplasma involved extensive gene content changes. Genome Biol. Evol. 2018, 10, 2130–2139. [Google Scholar] [CrossRef] [PubMed]
- Sirand-Pugnet, P.; Lartigue, C.; Marenda, M.; Jacob, D.; Barre, A.; Barbe, V.; Schenowitz, C.; Mangenot, S.; Couloux, A.; Segurens, B.; et al. Being pathogenic, plastic, and sexual while living with a nearly minimal bacterial genome. PLoS Genet. 2007, 3, e75. [Google Scholar] [CrossRef] [PubMed]
- Xia, Z.; Lin, J.; Lu, L.; Kim, C.; Yu, P.; Qi, M. An intronic mutation c.6430-3C>G in the F8 gene causes splicing efficiency and premature termination in hemophilia A. Blood Coagul. Fibrinolysis Int. J. Haemost. Thromb. 2018, 29, 381–386. [Google Scholar] [CrossRef] [PubMed]
- Bradbury, J.M.; Abdul-Wahab, O.M.; Yavari, C.A.; Dupiellet, J.P.; Bove, J.M. Mycoplasma imitans sp. nov. is related to Mycoplasma gallisepticum and found in birds. Int. J. Syst. Bacteriol. 1993, 43, 721–728. [Google Scholar] [CrossRef] [PubMed]
- Rios, L.; Coronado, L.; Naranjo-Feliciano, D.; Martinez-Perez, O.; Perera, C.L.; Hernandez-Alvarez, L.; Diaz de Arce, H.; Nunez, J.I.; Ganges, L.; Perez, L.J. Deciphering the emergence, genetic diversity and evolution of classical swine fever virus. Sci. Rep. 2017, 7, 17887. [Google Scholar] [CrossRef]
- McKenna, M. Big Chicken; National Geographic: Washington, DC, USA, 2017. [Google Scholar]
- Barber, J.; Daly, J.; Rutland, C.; Hauber, M.; Cawthray, A. Breeds. In The Chicken; Princeton University Press: Princeton, NJ, USA, 2017; pp. 155–211. [Google Scholar] [CrossRef]
- Kirchhelle, C. Pharming animals: A global history of antibiotics in food production (1935–2017). Palgrave Commun. 2018, 4, 96. [Google Scholar] [CrossRef]
- Cunningham, D.L.; Olson, N.O. Mycomplasma gallisepticum vaccination of birds in multiple-age laying flock in: Abstracts of Papers to be Presented at the 67th Annual Meeting of the Poultry Science Association, Inc. Poult. Sci. 1978, 57, 1113–1188. [Google Scholar] [CrossRef]
- Evans, J.D.; Leigh, S.A.; Branton, S.L.; Collier, S.D.; Pharr, G.T.; Bearson, S.M.D. Mycoplasma gallisepticum: Current and developing means to control the avian pathogen. J. Appl. Poult. Res. 2005, 14, 757–763. [Google Scholar] [CrossRef]
- Landes, M.; Persaud, S.; Dyck, J. India’s poultry sector: Development and prospects. In International Agriculture and Trade Outlook WRS-04-03, Agriculture and Trade Reports; USDA: Washington, DC, USA, 2004; p. 67. [Google Scholar]
- Thompstone, S. ‘Bab’ye Khozyaystvo’: Poultry-keeping and its contribution to peasant income in pre–1914 Russia. Agric. Hist. Rev. 1992, 40, 52–63. [Google Scholar]
- Hart, L. Sinusitis in turkeys. Aust. Vet. J. 1940, 16, 163–168. [Google Scholar] [CrossRef]
- Gardiner, M.R.; Vagg, R.V. Chronic respiratory disease of poultry in Western Australia. J. Dep. Agric. West. Aust. Ser. 4 1962, 3, 4. [Google Scholar]
- Moretti, S.A.; Boucher, C.E.; Bragg, R.R. Molecular characterisation of Mycoplasma gallisepticum genotypes from chickens in Zimbabwe and South Africa. S. Afr. J. Sci. 2013, 109, 1–4. [Google Scholar] [CrossRef][Green Version]
- Luzuriaga-Neira, A.; Villacis-Rivas, G.; Cueva-Castillo, F.; Escudero-Sanchez, G.; Ulloa-Nunez, A.; Rubilar-Quezada, M.; Monteiro, R.; Miller, M.R.; Beja-Pereira, A. On the origins and genetic diversity of South American chickens: One step closer. Anim. Genet. 2017, 48, 353–357. [Google Scholar] [CrossRef] [PubMed]
- Storey, A.A.; Quiroz, D.; Beavan, N.; Matisoo-Smith, L. Pre-Columbian chickens of the Americas: A critical review of the hypotheses and evidence for their origins. Rapa Nui J. 2011, 25, 5–19. [Google Scholar]
- Foreign agriculture: Weekly magazine of the United States Department of Agriculture, Foreign Agricultural Service, U.S. Department of Agriculture.; U.S. Department of Agriculture: Washington, DC, USA, The Service: [Supt. of Docs., U.S. G.P.O., distributor], [1963–1988]; Available online: https://www.worldcat.org/title/foreign-agriculture-weekly-magazine-of-the-united-states-department-of-agriculture-foreign-agricultural-service-us-department-of-agriculture/oclc/297335715 (accessed on 18 August 2020).
- Perez, L.J.; Diaz de Arce, H.; Cilloni, F.; Salviato, A.; Marciano, S.; Perera, C.L.; Salomoni, A.; Beato, M.S.; Romero, A.; Capua, I.; et al. An SYBR Green-based real-time RT-PCR assay for the detection of H5 hemagglutinin subtype avian influenza virus. Mol. Cell. Probes 2012, 26, 137–145. [Google Scholar] [CrossRef]
- Slomka, M.J.; Coward, V.J.; Banks, J.; Löndt, B.Z.; Brown, I.H.; Voermans, J.; Koch, G.; Handberg, K.J.; Jørgensen, P.H.; Cherbonnel-Pansart, M.; et al. Identification of sensitive and specific avian influenza polymerase chain reaction methods through blind ring trials organized in the european union. Avian Dis. 2007, 51, 227–234. [Google Scholar] [CrossRef]
- Hernandez-Divers, S.M.; Villegas, P.; Prieto, F.; Unda, J.C.; Stedman, N.; Ritchie, B.; Carroll, R.; Hernandez-Divers, S.J. A survey of selected avian pathogens of backyard poultry in northwestern ecuador. J. Avian Med. Surg. 2006, 20, 147–158. [Google Scholar] [CrossRef]
- Xia, X.; Xie, Z.; Salemi, M.; Chen, L.; Wang, Y. An index of substitution saturation and its application. Mol. Phylogenetics Evol. 2003, 26, 1–7. [Google Scholar] [CrossRef]
- Xia, X.; Xie, Z. DAMBE: Software package for data analysis in molecular biology and evolution. J. Hered. 2001, 92, 371–373. [Google Scholar] [CrossRef]
- Hall, T.A. BioEdit: A user-friendly biological sequence alignment editor and analysis program for Windows 95/98/NT. Nucleic Acids Symp. Ser. 1999, 41, 95–98. [Google Scholar]
- Schmidt, H.A.; Strimmer, K.; Vingron, M.; von Haeseler, A. TREE-PUZZLE: Maximum likelihood phylogenetic analysis using quartets and parallel computing. Bioinformatics 2002, 18, 502–504. [Google Scholar] [CrossRef] [PubMed]
- Alfonso-Morales, A.; Martinez-Perez, O.; Dolz, R.; Valle, R.; Perera, C.L.; Bertran, K.; Frias, M.T.; Majo, N.; Ganges, L.; Perez, L.J. Spatiotemporal phylogenetic analysis and molecular characterisation of infectious bursal disease viruses based on the VP2 hyper-variable region. PLoS ONE 2013, 8, e65999. [Google Scholar] [CrossRef] [PubMed]
- Parker, J.; Rambaut, A.; Pybus, O.G. Correlating viral phenotypes with phylogeny: Accounting for phylogenetic uncertainty. Infect. Genet. Evol. 2008, 8, 239–246. [Google Scholar] [CrossRef] [PubMed]
- Ronquist, F.; Teslenko, M.; van der Mark, P.; Ayres, D.L.; Darling, A.; Hohna, S.; Larget, B.; Liu, L.; Suchard, M.A.; Huelsenbeck, J.P. MrBayes 3.2: Efficient Bayesian phylogenetic inference and model choice across a large model space. Syst. Biol. 2012, 61, 539–542. [Google Scholar] [CrossRef]
- Garrido Haro, A.D.; Barrera Valle, M.; Acosta, A.; Flores, J.F. Phylodynamics of classical swine fever virus with emphasis on Ecuadorian strains. Transbound. Emerg. Dis. 2018, 65, 782–790. [Google Scholar] [CrossRef]
- Fusaro, A.; Zecchin, B.; Vrancken, B.; Abolnik, C.; Ademun, R.; Alassane, A.; Arafa, A.; Awuni, J.A.; Couacy-Hymann, E.; Coulibaly, M.B.; et al. Disentangling the role of Africa in the global spread of H5 highly pathogenic avian influenza. Nat. Commun. 2019, 10, 5310. [Google Scholar] [CrossRef]
- Poveda, J.B. Biochemical characteristics in mycoplasma identification. Methods Mol. Biol. 1998, 104, 69–78. [Google Scholar] [CrossRef]
- Hernández, Y.; Lobo, E.; Martínez, S.; Zamora, L. Evaluación de diferentes métodos de extracción de adn de micoplasmas para su empleo en el diagnóstico por pcr. Rev. Salud. Anim. 2009, 31, 108–114. [Google Scholar]
- Lysnyansky, I.; Garcia, M.; Levisohn, S. Use of mgc2-polymerase chain reaction-restriction fragment length polymorphism for rapid differentiation between field isolates and vaccine strains of Mycoplasma gallisepticum in Israel. Avian Dis. 2005, 49, 238–245. [Google Scholar] [CrossRef]
- Ishfaq, M.; Zhang, W.; Ali Shah, S.W.; Wu, Z.; Wang, J.; Ding, L.; Li, J. The effect of Mycoplasma gallisepticum infection on energy metabolism in chicken lungs: Through oxidative stress and inflammation. Microb. Pathog. 2020, 138, 103848. [Google Scholar] [CrossRef] [PubMed]



| Statistic | IR (CI 95%) | Observed Mean | Expected Mean | Significance |
|---|---|---|---|---|
| AI | 0.44 (0.38–0.50) | 6.6 (5.37–7.82) | 14.92 (15.58–14.16) | <0.001 |
| PS | 0.57 (0.56–0.58) | 70 (67.0–74.0) | 123.79 (127.26–119.80) | <0.001 |
| MC (EC) | ND | 1.27 (1.0–2.0) | 1.03 (1.0–1.12) | 1.0 |
| MC (IL) | ND | 2.58 (1.0–3.0) | 1.10 (1.0–1.49) | <0.001 |
| MC (AU) | ND | 1.20 (1.0–2.0) | 1.02 (1.0–1.07) | 1 |
| MC (TH) | ND | 1.04 (1.0–1.0) | 1.02 (1.0–1.07) | 1 |
| MC (US) | ND | 2.87 (2.0–3.0) | 1.60 (1.17–2.13) | 0.007 |
| MC (UK) | ND | 2.1 (1.0–4.0) | 1.70 (1.10–2.30) | <0.001 |
| MC (ZA) | ND | 2.70 (1.0–6.0) | 1.13 (1.0–1.65) | 0.011 |
| MC (EG) | ND | 4.03 (2.0–7.0) | 1.60 (1.17–2.19) | 0.001 |
| MC (IR) | ND | 1.60 (1.0–2.0) | 1.06 (1.0–1.26) | 0.001 |
| MC (BR) | ND | 2.63 (2.0–3.0) | 1.10 (1.0–1.41) | 0.001 |
| MC (IN) | ND | 1.00 (1.00–1.00) | 1.00 (1.00–1.00) | 1 |
| MC (ZW) | ND | 1.66 (1.0–2.0) | 1.06 (1.0–1.28) | 0.002 |
| MC (IT) | ND | 2.54 (1.0–4.0) | 1.06 (1.0–1.28) | 0.005 |
| MC(PK) | ND | 1.00 (1.00–1.00) | 1.00 (1.00–1.00) | 1 |
| MC (SA) | ND | 1.00 (1.00–1.00) | 1.00 (1.00–1.00) | 1 |
| MC (CO) | ND | 1.00 (1.00–1.00) | 1.00 (1.00–1.00) | 1 |
| MC (PA) | ND | 1.00 (1.00–1.00) | 1.00 (1.00–1.00) | 1 |
| MC (JO) | ND | 1.00 (1.00–1.00) | 1.00 (1.00–1.00) | 1 |
| MC (VE) | ND | 1.00 (1.00–1.00) | 1.00 (1.00–1.00) | 1 |
| MC (RU) | ND | 6.94 (4.0–11.0) | 1.66 (1.22–2.24) | 0.001 |
| MC (DZ) | ND | 1.00 (1.00–1.00) | 1.00 (1.00–1.00) | 1 |
© 2020 by the authors. Licensee MDPI, Basel, Switzerland. This article is an open access article distributed under the terms and conditions of the Creative Commons Attribution (CC BY) license (http://creativecommons.org/licenses/by/4.0/).
Share and Cite
De la Cruz, L.; Barrera, M.; Rios, L.; Corona-González, B.; Bulnes, C.A.; Díaz-Sánchez, A.A.; A. Agüero, J.; Lobo-Rivero, E.; Pérez, L.J. Unraveling the Global Phylodynamic and Phylogeographic Expansion of Mycoplasma gallisepticum: Understanding the Origin and Expansion of This Pathogen in Ecuador. Pathogens 2020, 9, 674. https://doi.org/10.3390/pathogens9090674
De la Cruz L, Barrera M, Rios L, Corona-González B, Bulnes CA, Díaz-Sánchez AA, A. Agüero J, Lobo-Rivero E, Pérez LJ. Unraveling the Global Phylodynamic and Phylogeographic Expansion of Mycoplasma gallisepticum: Understanding the Origin and Expansion of This Pathogen in Ecuador. Pathogens. 2020; 9(9):674. https://doi.org/10.3390/pathogens9090674
Chicago/Turabian StyleDe la Cruz, Laura, Maritza Barrera, Liliam Rios, Belkis Corona-González, Carlos A. Bulnes, Adrian A. Díaz-Sánchez, Jose A. Agüero, Evelyn Lobo-Rivero, and Lester J. Pérez. 2020. "Unraveling the Global Phylodynamic and Phylogeographic Expansion of Mycoplasma gallisepticum: Understanding the Origin and Expansion of This Pathogen in Ecuador" Pathogens 9, no. 9: 674. https://doi.org/10.3390/pathogens9090674
APA StyleDe la Cruz, L., Barrera, M., Rios, L., Corona-González, B., Bulnes, C. A., Díaz-Sánchez, A. A., A. Agüero, J., Lobo-Rivero, E., & Pérez, L. J. (2020). Unraveling the Global Phylodynamic and Phylogeographic Expansion of Mycoplasma gallisepticum: Understanding the Origin and Expansion of This Pathogen in Ecuador. Pathogens, 9(9), 674. https://doi.org/10.3390/pathogens9090674

