Porcine Alveolar Macrophages’ Nitric Oxide Synthase-Mediated Generation of Nitric Oxide Exerts Important Defensive Effects against Glaesserella parasuis Infection
Abstract
1. Introduction
2. Results
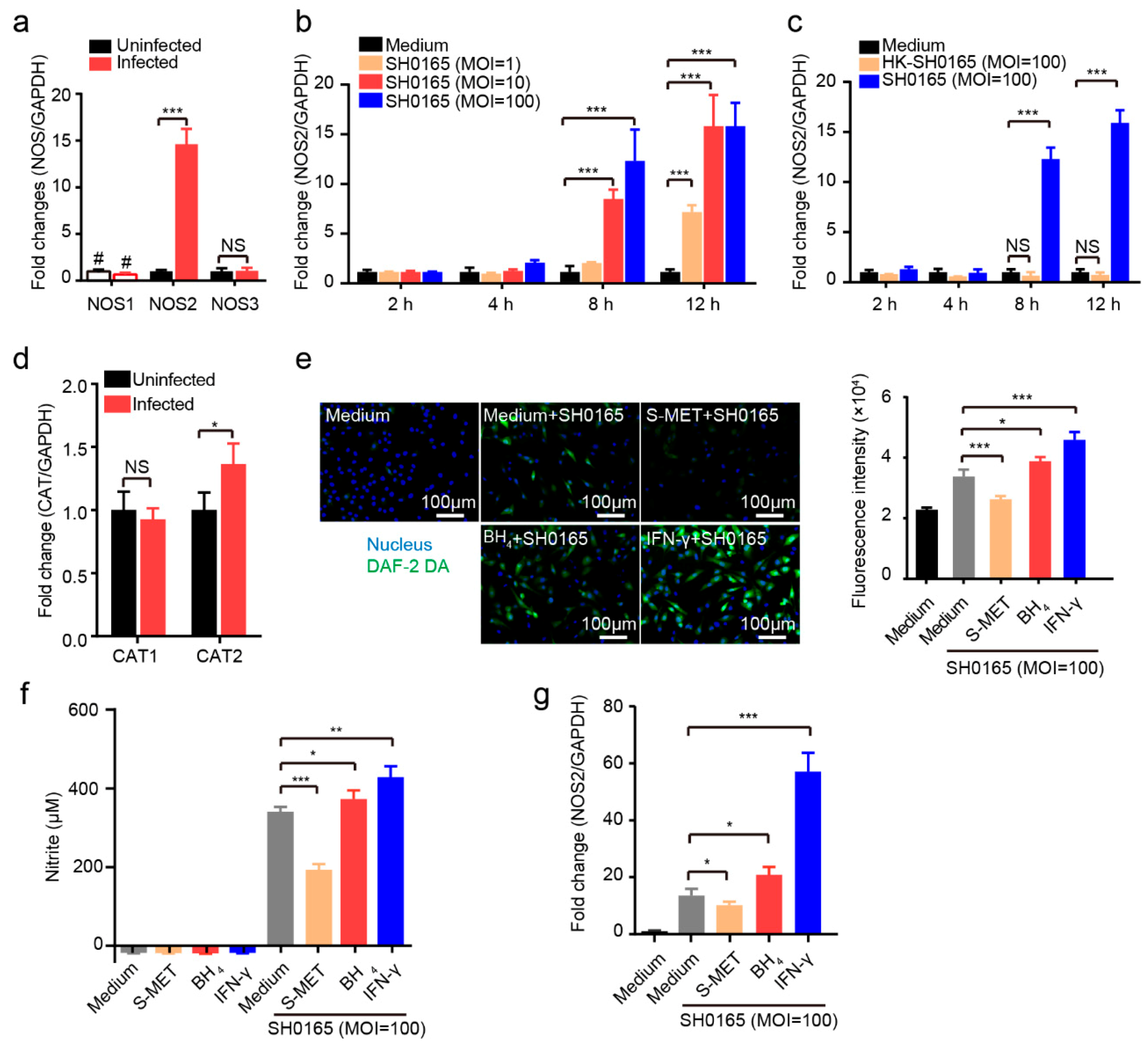
2.1. G. parasuis SH0165 Infection of 3D4/21 Cells Induces the Production of NO That Depends on Bacterial Viability
2.2. Cellular Inducible NOS2 and Cationic Amino Acid Transporter 2 (CAT2) are Responsible for NO Generation in 3D4/21 Cells Upon G. parasuis Infection
2.3. NO Exerts an Inhibitory Effect on G. parasuis Growth and Proinflammatory Activation in 3D4/21 Cells
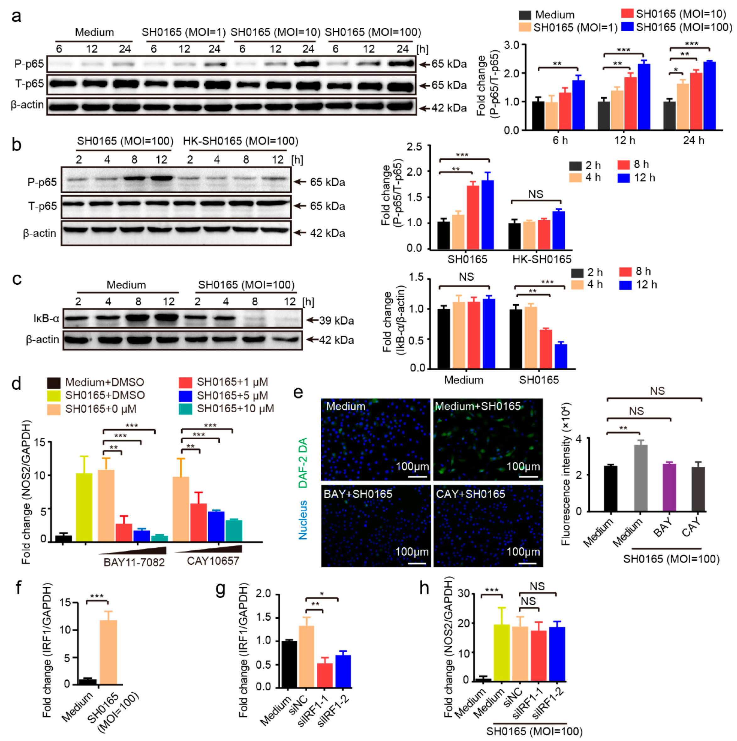
2.4. G. parasuis’ Activation of NF-κB Signaling Mediates NO Generation in 3D4/21 Cells
3. Discussion
4. Materials and Methods
4.1. Bacterial Strains and Cell Culture
4.2. Porcine Alveolar Macrophage Infection
4.3. Growth Analysis of G. parasuis in Response to NO
4.4. Nitrite Measurement and NO Detection
4.5. Plasmid Construction, Cell Transfection, Small Interfering RNA Transfection and the Dual Luciferase Reporter Assay
4.6. Western Blotting
4.7. RNA Isolation and Real-Time PCR
4.8. Statistical Analysis
Author Contributions
Funding
Acknowledgments
Conflicts of Interest
Ethical Statement
References
- Costa-Hurtado, M.; Olvera, A.; Martinez-Moliner, V.; Galofre-Mila, N.; Martinez, P.; Dominguez, J.; Aragon, V. Changes in macrophage phenotype after infection of pigs with Haemophilus parasuis strains with different levels of virulence. Infect. Immun. 2013, 81, 2327–2333. [Google Scholar] [CrossRef]
- Oliveira, S.; Pijoan, C. Haemophilus parasuis: New trends on diagnosis, epidemiology and control. Vet. Microbiol. 2004, 99, 1–12. [Google Scholar] [CrossRef]
- Cai, X.; Chen, H.; Blackall, P.J.; Yin, Z.; Wang, L.; Liu, Z.; Jin, M. Serological characterization of Haemophilus parasuis isolates from China. Vet. Microbiol. 2005, 111, 231–236. [Google Scholar] [CrossRef]
- Correa-Fiz, F.; Fraile, L.; Aragon, V. Piglet nasal microbiota at weaning may influence the development of Glasser’s disease during the rearing period. BMC Genom. 2016, 17, 404. [Google Scholar] [CrossRef]
- Costa-Hurtado, M.; Aragon, V. Advances in the quest for virulence factors of Haemophilus parasuis. Vet. J. 2013, 198, 571–576. [Google Scholar] [CrossRef]
- Olvera, A.; Ballester, M.; Nofrarias, M.; Sibila, M.; Aragon, V. Differences in phagocytosis susceptibility in Haemophilus parasuis strains. Vet. Res. 2009, 40, 24. [Google Scholar] [CrossRef]
- Crosara-Alberto, D.P.; Darini, A.L.; Inoue, R.Y.; Silva, J.S.; Ferreira, S.H.; Cunha, F.Q. Involvement of NO in the failure of neutrophil migration in sepsis induced by Staphylococcus aureus. Br. J. Pharmacol. 2002, 136, 645–658. [Google Scholar] [CrossRef] [PubMed]
- Geissmann, F.; Gordon, S.; Hume, D.A.; Mowat, A.M.; Randolph, G.J. Unravelling mononuclear phagocyte heterogeneity. Nat. Rev. Immunol. 2010, 10, 453–460. [Google Scholar] [CrossRef] [PubMed]
- Liu, C.; Wang, Y.; Zhang, H.; Cheng, S.; Charreyre, C.; Audonnet, J.C.; Chen, P.; He, Q. Porcine coronin 1A contributes to nuclear factor-kappa B (NF-kappaB) inactivation during Haemophilus parasuis infection. PLoS ONE 2014, 9, e103904. [Google Scholar]
- Buzzo, C.L.; Campopiano, J.C.; Massis, L.M.; Lage, S.L.; Cassado, A.A.; Leme-Souza, R.; Cunha, L.D.; Russo, M.; Zamboni, D.S.; Amarante-Mendes, G.P.; et al. A novel pathway for inducible nitric-oxide synthase activation through inflammasomes. J. Biol. Chem. 2010, 285, 32087–32095. [Google Scholar] [CrossRef] [PubMed]
- Newton, K.; Dixit, V.M. Signaling in innate immunity and inflammation. Cold Spring Harb. Perspect. Biol. 2012, 4, a006049. [Google Scholar] [CrossRef] [PubMed]
- Bogdan, C. Nitric oxide and the immune response. Nat. Immunol. 2001, 2, 907–916. [Google Scholar] [CrossRef] [PubMed]
- Green, S.J.; Mellouk, S.; Hoffman, S.L.; Meltzer, M.S.; Nacy, C.A. Cellular mechanisms of nonspecific immunity to intracellular infection: Cytokine-induced synthesis of toxic nitrogen oxides from L-arginine by macrophages and hepatocytes. Immunol. Lett. 1990, 25, 15–19. [Google Scholar] [CrossRef]
- Rao, K.M. Molecular mechanisms regulating iNOS expression in various cell types. J. Toxicol. Environ. Health B Crit. Rev. 2000, 3, 27–58. [Google Scholar] [CrossRef] [PubMed]
- Peunova, N.; Enikolopov, G. Nitric oxide triggers a switch to growth arrest during differentiation of neuronal cells. Nature 1995, 375, 68–73. [Google Scholar] [CrossRef] [PubMed]
- Duran, W.N.; Breslin, J.W.; Sanchez, F.A. The NO cascade, eNOS location, and microvascular permeability. Cardiovasc. Res. 2010, 87, 254–261. [Google Scholar] [CrossRef]
- MacMicking, J.; Xie, Q.W.; Nathan, C. Nitric oxide and macrophage function. Annu. Rev. Immunol. 1997, 15, 323–350. [Google Scholar] [CrossRef]
- Li, H.; Poulos, T.L. Structure-function studies on nitric oxide synthases. J. Inorg. Biochem. 2005, 99, 293–305. [Google Scholar] [CrossRef]
- Nathan, C. Nitric oxide as a secretory product of mammalian cells. FASEB J. 1992, 6, 3051–3064. [Google Scholar] [CrossRef]
- Hung, C.Y.; Castro-Lopez, N.; Cole, G.T. Card9- and MyD88-Mediated Gamma Interferon and Nitric Oxide Production Is Essential for Resistance to Subcutaneous Coccidioides posadasii Infection. Infect. Immun. 2016, 84, 1166–1175. [Google Scholar] [CrossRef]
- Bogdan, C.; Rollinghoff, M.; Diefenbach, A. Reactive oxygen and reactive nitrogen intermediates in innate and specific immunity. Curr. Opin. Immunol. 2000, 12, 64–76. [Google Scholar] [CrossRef]
- Fang, F.C. Antimicrobial reactive oxygen and nitrogen species: Concepts and controversies. Nat. Rev. Microbiol. 2004, 2, 820–832. [Google Scholar] [CrossRef] [PubMed]
- Jones-Carson, J.; Laughlin, J.; Hamad, M.A.; Stewart, A.L.; Voskuil, M.I.; Vazquez-Torres, A. Inactivation of [Fe-S] metalloproteins mediates nitric oxide-dependent killing of Burkholderia mallei. PLoS ONE 2008, 3, e1976. [Google Scholar] [CrossRef] [PubMed]
- Richardson, A.R.; Payne, E.C.; Younger, N.; Karlinsey, J.E.; Thomas, V.C.; Becker, L.A.; Navarre, W.W.; Castor, M.E.; Libby, S.J.; Fang, F.C. Multiple targets of nitric oxide in the tricarboxylic acid cycle of Salmonella enterica serovar typhimurium. Cell Host Microbe 2011, 10, 33–43. [Google Scholar] [CrossRef]
- Allan, R.N.; Morgan, S.; Brito-Mutunayagam, S.; Skipp, P.; Feelisch, M.; Hayes, S.M.; Hellier, W.; Clarke, S.C.; Stoodley, P.; Burgess, A. Low Concentrations of Nitric Oxide Modulate Streptococcus pneumoniae Biofilm Metabolism and Antibiotic Tolerance. Antimicrob. Agents Chemother. 2016, 60, 2456–2466. [Google Scholar] [CrossRef]
- Langrehr, J.M.; Hoffman, R.A.; Billiar, T.R.; Lee, K.K.; Schraut, W.H.; Simmons, R.L. Nitric oxide synthesis in the in vivo allograft response: A possible regulatory mechanism. Surgery 1991, 110, 335–342. [Google Scholar]
- Annane, D.; Sanquer, S.; Sebille, V.; Faye, A.; Djuranovic, D.; Raphael, J.C.; Gajdos, P.; Bellissant, E. Compartmentalised inducible nitric-oxide synthase activity in septic shock. Lancet 2000, 355, 1143–1148. [Google Scholar] [CrossRef]
- Brown, G.C.; Neher, J.J. Inflammatory neurodegeneration and mechanisms of microglial killing of neurons. Mol. Neurobiol. 2010, 41, 242–247. [Google Scholar] [CrossRef]
- Rasheed, Z.; Al-Shobaili, H.A.; Rasheed, N.; Mahmood, A.; Khan, M.I. MicroRNA-26a-5p regulates the expression of inducible nitric oxide synthase via activation of NF-kappaB pathway in human osteoarthritis chondrocytes. Arch. Biochem. Biophys. 2016, 594, 61–67. [Google Scholar] [CrossRef]
- Jimenez Mdel, P.; Walls, L.; Fierer, J. High levels of interleukin-10 impair resistance to pulmonary coccidioidomycosis in mice in part through control of nitric oxide synthase 2 expression. Infect. Immun. 2006, 74, 3387–3395. [Google Scholar] [CrossRef]
- Moreira, A.P.; Dias-Melicio, L.A.; Peracoli, M.T.; Calvi, S.A.; Victoriano de Campos Soares, A.M. Killing of Paracoccidioides brasiliensis yeast cells by IFN-gamma and TNF-alpha activated murine peritoneal macrophages: Evidence of H(2)O (2) and NO effector mechanisms. Mycopathologia 2008, 166, 17–23. [Google Scholar] [CrossRef] [PubMed]
- von Bargen, K.; Wohlmann, J.; Taylor, G.A.; Utermohlen, O.; Haas, A. Nitric oxide-mediated intracellular growth restriction of pathogenic Rhodococcus equi can be prevented by iron. Infect. Immun. 2011, 79, 2098–2111. [Google Scholar] [CrossRef] [PubMed][Green Version]
- van Sorge, N.M.; Beasley, F.C.; Gusarov, I.; Gonzalez, D.J.; von Kockritz-Blickwede, M.; Anik, S.; Borkowski, A.W.; Dorrestein, P.C.; Nudler, E.; Nizet, V. Methicillin-resistant Staphylococcus aureus bacterial nitric-oxide synthase affects antibiotic sensitivity and skin abscess development. J. Biol. Chem. 2013, 288, 6417–6426. [Google Scholar] [CrossRef] [PubMed]
- Gusarov, I.; Nudler, E. NO-mediated cytoprotection: Instant adaptation to oxidative stress in bacteria. Proc. Natl. Acad. Sci. USA 2005, 102, 13855–13860. [Google Scholar] [CrossRef] [PubMed]
- Shatalin, K.; Gusarov, I.; Avetissova, E.; Shatalina, Y.; McQuade, L.E.; Lippard, S.J.; Nudler, E. Bacillus anthracis-derived nitric oxide is essential for pathogen virulence and survival in macrophages. Proc. Natl. Acad. Sci. USA 2008, 105, 1009–1013. [Google Scholar] [CrossRef] [PubMed]
- Kers, J.A.; Wach, M.J.; Krasnoff, S.B.; Widom, J.; Cameron, K.D.; Bukhalid, R.A.; Gibson, D.M.; Crane, B.R.; Loria, R. Nitration of a peptide phytotoxin by bacterial nitric oxide synthase. Nature 2004, 429, 79–82. [Google Scholar] [CrossRef] [PubMed]
- Xu, Z.; Yue, M.; Zhou, R.; Jin, Q.; Fan, Y.; Bei, W.; Chen, H. Genomic characterization of Haemophilus parasuis SH0165, a highly virulent strain of serovar 5 prevalent in China. PLoS ONE 2011, 6, e19631. [Google Scholar] [CrossRef]
- Nicholson, B.; Manner, C.K.; Kleeman, J.; MacLeod, C.L. Sustained nitric oxide production in macrophages requires the arginine transporter CAT2. J. Biol. Chem. 2001, 276, 15881–15885. [Google Scholar] [CrossRef]
- Chen, M.; Bao, W.; Aizman, R.; Huang, P.; Aspevall, O.; Gustafsson, L.E.; Ceccatelli, S.; Celsi, G. Activation of extracellular signal-regulated kinase mediates apoptosis induced by uropathogenic Escherichia coli toxins via nitric oxide synthase: Protective role of heme oxygenase-1. J. Infect. Dis. 2004, 190, 127–135. [Google Scholar] [CrossRef]
- Nakatsubo, N.; Kojima, H.; Kikuchi, K.; Nagoshi, H.; Hirata, Y.; Maeda, D.; Imai, Y.; Irimura, T.; Nagano, T. Direct evidence of nitric oxide production from bovine aortic endothelial cells using new fluorescence indicators: Diaminofluoresceins. FEBS Lett. 1998, 427, 263–266. [Google Scholar] [CrossRef]
- Kinkel, T.L.; Roux, C.M.; Dunman, P.M.; Fang, F.C. The Staphylococcus aureus SrrAB two-component system promotes resistance to nitrosative stress and hypoxia. MBio 2013, 4, e00696-13. [Google Scholar] [CrossRef] [PubMed]
- Chen, Y.; Jin, H.; Chen, P.; Li, Z.; Meng, X.; Liu, M.; Li, S.; Shi, D.; Xiao, Y.; Wang, X. Haemophilus parasuis infection activates the NF-kappaB pathway in PK-15 cells through IkappaB degradation. Vet. Microbiol. 2012, 160, 259–263. [Google Scholar] [CrossRef] [PubMed]
- Upreti, M.; Kumar, S.; Rath, P.C. Replacement of 198MQMDII203 of mouse IRF-1 by 197IPVEVV202 of human IRF-1 abrogates induction of IFN-beta, iNOS, and COX-2 gene expression by IRF-1. BioChem. Biophys. Res. Commun. 2004, 314, 737–744. [Google Scholar] [CrossRef] [PubMed]
- Wink, D.A.; Hines, H.B.; Cheng, R.Y.; Switzer, C.H.; Flores-Santana, W.; Vitek, M.P.; Ridnour, L.A.; Colton, C.A. Nitric oxide and redox mechanisms in the immune response. J. Leukoc. Biol. 2011, 89, 873–891. [Google Scholar] [CrossRef]
- Chan, J.; Tanaka, K.; Carroll, D.; Flynn, J.; Bloom, B.R. Effects of nitric oxide synthase inhibitors on murine infection with Mycobacterium Tuberculosis. Infect. Immun. 1995, 63, 736–740. [Google Scholar]
- Cho, W.S.; Chae, C. Expression of nitric oxide synthase 2 and cyclooxygenase-2 in swine experimentally infected with Actinobacillus pleuropneumoniae. Vet. Pathol. 2004, 41, 666–672. [Google Scholar] [CrossRef]
- Rocco, N.M.; Carmen, J.C.; Klein, B.S. Blastomyces dermatitidis yeast cells inhibit nitric oxide production by alveolar macrophage inducible nitric oxide synthase. Infect. Immun. 2011, 79, 2385–2395. [Google Scholar] [CrossRef]
- Pampusch, M.S.; Bennaars, A.M.; Harsch, S.; Murtaugh, M.P. Inducible nitric oxide synthase expression in porcine immune cells. Vet. Immunol. Immunopathol. 1998, 61, 279–289. [Google Scholar] [CrossRef]
- Sekine, N.; Fukumoto, S.; Ishikawa, T.; Okazaki, T.; Fujita, T. GH inhibits interferon-gamma-induced signal transducer and activator of transcription-1 activation and expression of the inducible isoform of nitric oxide synthase in INS-1 cells. Endocrinology 2001, 142, 3909–3916. [Google Scholar] [CrossRef]
- Gao, J.; Morrison, D.C.; Parmely, T.J.; Russell, S.W.; Murphy, W.J. An interferon-gamma-activated site (GAS) is necessary for full expression of the mouse iNOS gene in response to interferon-gamma and lipopolysaccharide. J. Biol. Chem. 1997, 272, 1226–1230. [Google Scholar] [CrossRef]
- Xiong, H.; Zhu, C.; Li, H.; Chen, F.; Mayer, L.; Ozato, K.; Unkeless, J.C.; Plevy, S.E. Complex formation of the interferon (IFN) consensus sequence-binding protein with IRF-1 is essential for murine macrophage IFN-gamma-induced iNOS gene expression. J. Biol. Chem. 2003, 278, 2271–2277. [Google Scholar] [CrossRef] [PubMed]
- Burke, S.J.; Updegraff, B.L.; Bellich, R.M.; Goff, M.R.; Lu, D.; Minkin, S.C.; Karlstad, M.D.; Collier, J.J. Regulation of iNOS gene transcription by IL-1beta and IFN-gamma requires a coactivator exchange mechanism. Mol. Endocrinol. 2013, 27, 1724–1742. [Google Scholar] [CrossRef] [PubMed]
- Jung, J.Y.; Madan-Lala, R.; Georgieva, M.; Rengarajan, J.; Sohaskey, C.D.; Bange, F.C.; Robinson, C.M. The intracellular environment of human macrophages that produce nitric oxide promotes growth of mycobacteria. Infect. Immun. 2013, 81, 3198–3209. [Google Scholar] [CrossRef] [PubMed]
- Heinecke, J.L.; Ridnour, L.A.; Cheng, R.Y.; Switzer, C.H.; Lizardo, M.M.; Khanna, C.; Glynn, S.A.; Hussain, S.P.; Young, H.A.; Ambs, S.; et al. Tumor microenvironment-based feed-forward regulation of NOS2 in breast cancer progression. Proc. Natl. Acad. Sci. USA 2014, 111, 6323–6328. [Google Scholar] [CrossRef]
- Vareille, M.; de Sablet, T.; Hindre, T.; Martin, C.; Gobert, A.P. Nitric oxide inhibits Shiga-toxin synthesis by enterohemorrhagic Escherichia coli. Proc. Natl. Acad. Sci. USA 2007, 104, 10199–10204. [Google Scholar] [CrossRef]
- Branchu, P.; Matrat, S.; Vareille, M.; Garrivier, A.; Durand, A.; Crepin, S.; Harel, J.; Jubelin, G.; Gobert, A.P. NsrR, GadE, and GadX interplay in repressing expression of the Escherichia coli O157, H7 LEE pathogenicity island in response to nitric oxide. PLoS Pathog. 2014, 10, e1003874. [Google Scholar] [CrossRef]
- Urbano, R.; Karlinsey, J.E.; Libby, S.J.; Doulias, P.T.; Ischiropoulos, H.; Warheit-Niemi, H.I.; Liggitt, D.H.; Horswill, A.R.; Fang, F.C. Host Nitric Oxide Disrupts Microbial Cell-to-Cell Communication to Inhibit Staphylococcal Virulence. Cell Host Microbe 2018, 23, 594–606. [Google Scholar] [CrossRef]
- Nittler, M.P.; Hocking-Murray, D.; Foo, C.K.; Sil, A. Identification of Histoplasma capsulatum transcripts induced in response to reactive nitrogen species. Mol. Biol. Cell 2005, 16, 4792–4813. [Google Scholar] [CrossRef]
- Bang, I.S.; Liu, L.; Vazquez-Torres, A.; Crouch, M.L.; Stamler, J.S.; Fang, F.C. Maintenance of nitric oxide and redox homeostasis by the salmonella flavohemoglobin hmp. J. Biol. Chem. 2006, 281, 28039–28047. [Google Scholar] [CrossRef]
- Huang, J.; Wang, X.; Cao, Q.; Feng, F.; Xu, X.; Cai, X. ClpP participates in stress tolerance and negatively regulates biofilm formation in Haemophilus parasuis. Vet. Microbiol. 2016, 182, 141–149. [Google Scholar] [CrossRef]






| Primer Name | Primer Sequence (5’ to 3’) 1 |
|---|---|
| NOS2-Promoter-F (NheI) | CATGCTAGCCAAGCATGCGTGCATATCTCC |
| NOS2-Promoter-R (HindIII) | CCCAAGCTTGAGGTGACCTGACTCACGGA |
| Promoter-Deletion 1-F (NheI) | CATGCTAGCAAAGAAATGGGTTGTGGGTG |
| Promoter-Deletion 2-F (NheI) | CATGCTAGCCACCCTGTCTTGGTCCTTTG |
| Promoter-Deletion 3-R (HindIII) | CCCAAGCTTAAGGGACAGAGGAGAGCATCTC |
| Promoter-Mutation 1-F | AAAAACCTTTTGGATCCGGAGAGATATGG |
| Promoter-Mutation 1-R | AAAGGTTTTTACTCTCGTCCAGGAATCTCCA |
| Promoter-Mutation 2-F | AAGAACCTTTAGGCTAGGGGTTGAATCGG |
| Promoter-Mutation 2-R | AAAGGTTCTTATATGCCACGGGAGCGGC |
| Promoter-Mutation 3-F | AAAGGTCTTACTGTGAAGTTTTTATCCATGGGT |
| Promoter-Mutation 3-R | TAAGACCTTTGTCATGGCGCAGTGGTTAAC |
| p65-F (KpnI) | GGGGTACCATGGACGACCTCTTCCCCCT |
| p65-R (XbaI) | GCTCTAGATTAGGAGCTGATCTGACTCA |
| IRF1-F (EcoRI) | CCGGAATTCATGCCCATCACTCGGATG |
| IRF1-R (XbaI) | GCTCTAGACTACGGTGCACAAGGAATG |
| qIRF1-F | ACCGTGTGCCATCAGTAGTA |
| qIRF1-R | CCTCCTCGTCCTCATCTGTT |
| qGAPDH-F | CACAGTCAAGGCGGAGAAC |
| qGAPDH-R | CGTAGCACCAGCATCACC |
| qNOS1-F | GTCCAGACCTCAGAGACAACT |
| qNOS1-R | CCACGCAGAACACATCACA |
| qNOS2-F | AGCCTCTGGACCTCAACAA |
| qNOS2-R | GCTGGATTGCGGACTCTG |
| qNOS3-F | GATGCCGAAGCGAGTGAAG |
| qNOS3-R | CACCAACACCAGCGTCTC |
| qCAT1-F | TGAAGGCTCTCGTGGACAT |
| qCAT1-R | GGACAGTATTTGGGTTGCTCATAA |
| qCAT2-F | AGCCTGAGAGCAAGACCAA |
| qCAT2-R | CGTAGCCGAAGTAGATGAAGAAG |
| qIL-6-F | TTCAGTCCAGTCGCCTTCT |
| qIL-6-R | TCACACATCTCCTTTCTCATTGC |
| qGM-CSF-F | AGACTCGCCTGAACCTGTA |
| qGM-CSF-R | TGCTGCTCATAGTGCTTGG |
| qCCL-2-F | GTCACCTGCTGCTATACACTTAC |
| qCCL-2-R | ATCACTGCTTCTTTAGGACACTTG |
| cydA-F | AGGCTTAATGGCGTTCTTCTTAG |
| cydA-R | GCATCCAACCGTTAGCAACTA |
| cydB-F | CAATGTTGAACGCCGTGTAATG |
| cydB-R | GGAAGAATAATGCCGCTAGAACT |
| pflA-F | GCCACAACCGTGACACTT |
| pflA-R | CGCCACCTGATGCTGTTAC |
| pflB-F | GCGATTGCCTGCTGTGTAA |
| pflB-R | GCCATTGATTGCGTATAGTAAGGT |
| adhE-F | CAACAAGGCTGGCGAGTAAT |
| adhE-R | GGCTGAGTTAGTCACATCAAGTT |
| nrdD-F | CGGAGGTTCGGCATTACATC |
| nrdD-R | TGGTCACAGGTGTTACATAAGGT |
| nrdG-F | CTTGGAAGCGGTCAGATTCTC |
| nrdG-R | AATAACAATTCAGGCAACCACTCT |
| napA-F | CGCTTAACCTCGCCAATGT |
| napA-R | TGATTGACCTGAAGTGAACATACC |
| napD-F | GTGAAGCAAGCCTTAACTGAGT |
| napD-R | CAGCGACACCACGATAACC |
| nrfC-F | CTGTGTTGGTTGTGCTTATTGC |
| nrfC-R | CGAATGTTAGTGCTTTGGTTGGA |
| nrfD-F | GGATTCAACCATTGCGATCTATCT |
| nrfD-R | AGCGGTGACATTATTGCCATT |
| 16S rRNA-F | TGAAGTCGGAATCGCTAGTA |
| 16S rRNA-R | CCTACGGTTACCTTGTTACG |
| siIRF1-1-F | CCAACUUUCGCUGUGCCAUTT |
| siIRF1-1-R | AUGGCACAGCGAAAGUUGGTT |
| siIRF1-2-F | GGACAUUGAACAGGCCCUUTT |
| siIRF1-2-R | AAGGGCCUGUUCAAUGUCCTT |
© 2019 by the authors. Licensee MDPI, Basel, Switzerland. This article is an open access article distributed under the terms and conditions of the Creative Commons Attribution (CC BY) license (http://creativecommons.org/licenses/by/4.0/).
Share and Cite
Cao, Q.; Wang, H.; Wei, W.; Lv, Y.; Wen, Z.; Xu, X.; Cai, X.; Chen, H.; Wang, X. Porcine Alveolar Macrophages’ Nitric Oxide Synthase-Mediated Generation of Nitric Oxide Exerts Important Defensive Effects against Glaesserella parasuis Infection. Pathogens 2019, 8, 234. https://doi.org/10.3390/pathogens8040234
Cao Q, Wang H, Wei W, Lv Y, Wen Z, Xu X, Cai X, Chen H, Wang X. Porcine Alveolar Macrophages’ Nitric Oxide Synthase-Mediated Generation of Nitric Oxide Exerts Important Defensive Effects against Glaesserella parasuis Infection. Pathogens. 2019; 8(4):234. https://doi.org/10.3390/pathogens8040234
Chicago/Turabian StyleCao, Qi, Huan Wang, Wenbin Wei, Yujin Lv, Zhao Wen, Xiaojuan Xu, Xuwang Cai, Huanchun Chen, and Xiangru Wang. 2019. "Porcine Alveolar Macrophages’ Nitric Oxide Synthase-Mediated Generation of Nitric Oxide Exerts Important Defensive Effects against Glaesserella parasuis Infection" Pathogens 8, no. 4: 234. https://doi.org/10.3390/pathogens8040234
APA StyleCao, Q., Wang, H., Wei, W., Lv, Y., Wen, Z., Xu, X., Cai, X., Chen, H., & Wang, X. (2019). Porcine Alveolar Macrophages’ Nitric Oxide Synthase-Mediated Generation of Nitric Oxide Exerts Important Defensive Effects against Glaesserella parasuis Infection. Pathogens, 8(4), 234. https://doi.org/10.3390/pathogens8040234

