The Interaction Between Echinococcus multilocularis Calreticulin S-Domain and Human Complement C1q Inhibits C1q-Dependent Immune Functions
Abstract
1. Introduction
2. Materials and Methods
2.1. Experimental Animals
2.2. Sera
2.3. Molecular Docking
2.4. Recombinant Proteins Preparations
2.5. Preparation of Polyclonal Antibody Against rEmCRT-S
2.6. Identification of Human C1q-Binding Region in EmCRT
2.6.1. ELISA
2.6.2. Far Western Blot
2.6.3. Immunoprecipitation
2.7. rEmCRT-S Suppresses C1q-Triggered Classical Complement Activation Pathway
2.7.1. Measurement of C4b and C3b Deposition
2.7.2. Hemolytic Assay
2.8. rEmCRT-S Attenuates C1q-Induced M2 Macrophage Function
2.8.1. Suppression of C1q Binding to M2 Macrophages
2.8.2. Transwell Chemotaxis Assay
2.8.3. Detection of ROS Release
2.8.4. Statistical Analysis
3. Results
3.1. Prediction of C1q-Binding Region in EmCRT

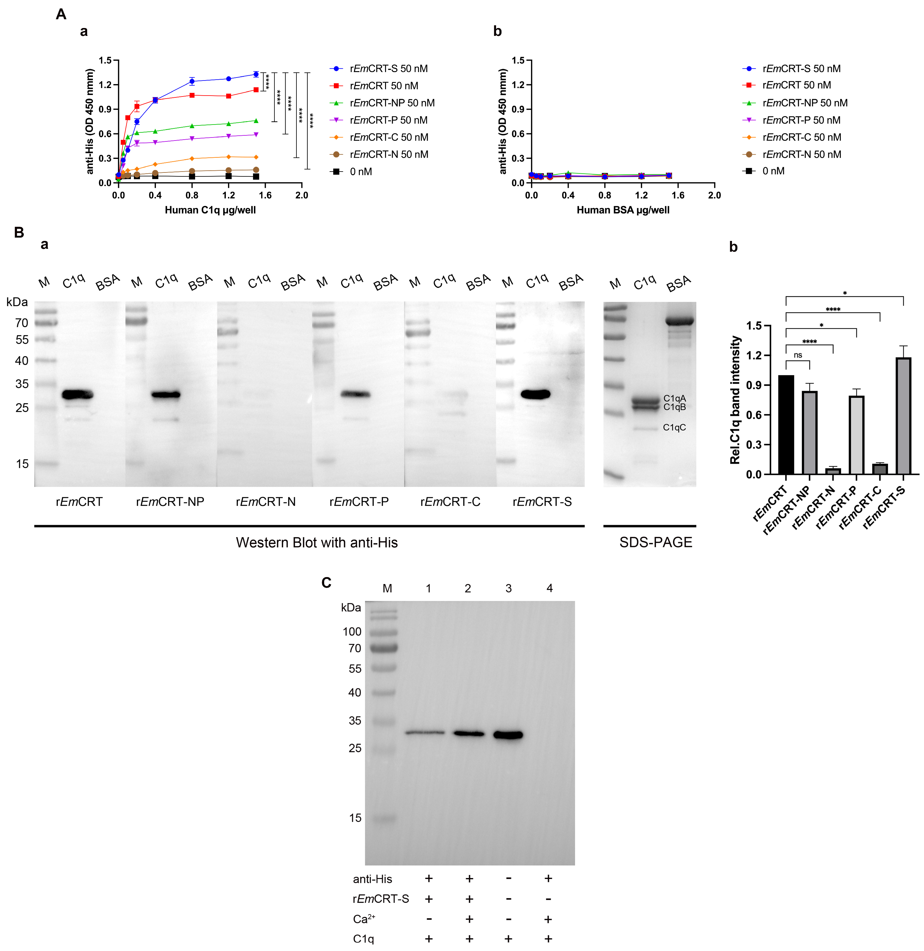
3.2. Localization of the Human C1q-Binding Region in EmCRT
3.3. rEmCRT-S Suppresses C1q-Triggered Classical Complement Activation
3.4. rEmCRT-S Inhibits C1q Binding to Macrophage
3.5. rEmCRT-S Inhibits C1q-Induced Macrophage Functions
4. Discussion
Author Contributions
Funding
Institutional Review Board Statement
Informed Consent Statement
Data Availability Statement
Acknowledgments
Conflicts of Interest
References
- Taratuto, A.L.; Venturiello, S.M. Echinococcosis. Brain Pathol. 1997, 7, 673–679. [Google Scholar] [CrossRef]
- Yan, W.L.; Meng, J.X.; Li, X.M.; Zhao, J.P.; Zhang, M.; Wang, X.Y.; Sun, Y.Z.; Ni, H.B.; Ma, H. Global Prevalence of Echinococcosis in Goats: A Systematic Review and Meta-Analysis. Foodborne Pathog. Dis. 2022, 19, 675–685. [Google Scholar] [CrossRef] [PubMed]
- Eckert, J.; Deplazes, P. Biological, epidemiological, and clinical aspects of echinococcosis, a zoonosis of increasing concern. Clin. Microbiol. Rev. 2004, 17, 107–135. [Google Scholar] [CrossRef] [PubMed]
- McSorley, H.J.; Hewitson, J.P.; Maizels, R.M. Immunomodulation by helminth parasites: Defining mechanisms and mediators. Int. J. Parasitol. 2013, 43, 301–310. [Google Scholar] [CrossRef]
- Rostami, A.; Lundstrom-Stadelmann, B.; Frey, C.F.; Beldi, G.; Lachenmayer, A.; Chang, B.C.H.; Norouzian, M.M.; Hemphill, A.; Gasser, R.B. Human Alveolar Echinococcosis-A Neglected Zoonotic Disease Requiring Urgent Attention. Int. J. Mol. Sci. 2025, 26, 2784. [Google Scholar] [CrossRef]
- Mitra, S.; Charaya, P.; Deshpande, S.G.; Parkhi, M.; Yadav, T.D. Hepatic alveolar echinococcosis simulating metastatic malignancy. Autops. Case Rep. 2024, 14, e2024474. [Google Scholar] [CrossRef] [PubMed]
- Wen, H.; Vuitton, L.; Tuxun, T.; Li, J.; Vuitton, D.A.; Zhang, W.; McManus, D.P. Echinococcosis: Advances in the 21st Century. Clin. Microbiol. Rev. 2019, 32, e00075-18. [Google Scholar] [CrossRef]
- Paternoster, G.; Boo, G.; Wang, C.; Minbaeva, G.; Usubalieva, J.; Raimkulov, K.M.; Zhoroev, A.; Abdykerimov, K.K.; Kronenberg, P.A.; Mullhaupt, B.; et al. Epidemic cystic and alveolar echinococcosis in Kyrgyzstan: An analysis of national surveillance data. Lancet Glob. Health 2020, 8, e603–e611. [Google Scholar] [CrossRef] [PubMed]
- Irigoin, F.; Laich, A.; Ferreira, A.M.; Fernandez, C.; Sim, R.B.; Diaz, A. Resistance of the Echinococcus granulosus cyst wall to complement activation: Analysis of the role of InsP6 deposits. Parasite Immunol. 2008, 30, 354–364. [Google Scholar] [CrossRef]
- Qiu, Y.; Shen, S.; Yang, Y.; Wang, W. An Excretory Protein of Echinococcus multilocularis Inhibits Complement Classical Pathway Activation. Infect. Drug Resist. 2022, 15, 555–568. [Google Scholar] [CrossRef]
- Dunkelberger, J.R.; Song, W.C. Complement and its role in innate and adaptive immune responses. Cell Res. 2010, 20, 34–50. [Google Scholar] [CrossRef]
- Heggi, M.T.; Nour El-Din, H.T.; Morsy, D.I.; Abdelaziz, N.I.; Attia, A.S. Microbial evasion of the complement system: A continuous and evolving story. Front. Immunol. 2023, 14, 1281096. [Google Scholar] [CrossRef]
- Reid, K.B.M. Complement Component C1q: Historical Perspective of a Functionally Versatile, and Structurally Unusual, Serum Protein. Front. Immunol. 2018, 9, 764. [Google Scholar] [CrossRef]
- Nayak, A.; Pednekar, L.; Reid, K.B.; Kishore, U. Complement and non-complement activating functions of C1q: A prototypical innate immune molecule. Innate Immun. 2012, 18, 350–363. [Google Scholar] [CrossRef]
- Benoit, M.E.; Clarke, E.V.; Morgado, P.; Fraser, D.A.; Tenner, A.J. Complement protein C1q directs macrophage polarization and limits inflammasome activity during the uptake of apoptotic cells. J. Immunol. 2012, 188, 5682–5693. [Google Scholar] [CrossRef]
- Michalak, M.; Groenendyk, J.; Szabo, E.; Gold, L.I.; Opas, M. Calreticulin, a multi-process calcium-buffering chaperone of the endoplasmic reticulum. Biochem. J. 2009, 417, 651–666. [Google Scholar] [CrossRef] [PubMed]
- Esperante, D.; Flisser, A.; Mendlovic, F. The many faces of parasite calreticulin. Front. Immunol. 2023, 14, 1101390. [Google Scholar] [CrossRef]
- Zhao, L.; Shao, S.; Chen, Y.; Sun, X.; Sun, R.; Huang, J.; Zhan, B.; Zhu, X. Trichinella spiralis Calreticulin Binds Human Complement C1q As an Immune Evasion Strategy. Front. Immunol. 2017, 8, 636. [Google Scholar] [CrossRef]
- Shao, S.; Hao, C.; Zhan, B.; Zhuang, Q.; Zhao, L.; Chen, Y.; Huang, J.; Zhu, X. Trichinella spiralis Calreticulin S-Domain Binds to Human Complement C1q to Interfere With C1q-Mediated Immune Functions. Front. Immunol. 2020, 11, 572326. [Google Scholar] [CrossRef] [PubMed]
- Jia, Z.; Yu, W.; Li, J.; Zhang, M.; Zhan, B.; Yan, L.; Ming, Z.; Cheng, Y.; Tian, X.; Shao, S.; et al. Crystal structure of Trichinella spiralis calreticulin and the structural basis of its complement evasion mechanism involving C1q. Front. Immunol. 2024, 15, 1404752. [Google Scholar] [CrossRef] [PubMed]
- Yadav, S.; Gupta, S.; Selvaraj, C.; Doharey, P.K.; Verma, A.; Singh, S.K.; Saxena, J.K. In silico and in vitro studies on the protein-protein interactions between Brugia malayi immunomodulatory protein calreticulin and human C1q. PLoS ONE 2014, 9, e106413. [Google Scholar] [CrossRef]
- Suchitra, S.; Joshi, P. Characterization of Haemonchus contortus calreticulin suggests its role in feeding and immune evasion by the parasite. Biochim. Biophys. Acta 2005, 1722, 293–303. [Google Scholar] [CrossRef]
- Chen, L.; Cheng, Z.; Xian, S.; Zhan, B.; Xu, Z.; Yan, Y.; Chen, J.; Wang, Y.; Zhao, L. Immunization with EmCRT-Induced Protective Immunity against Echinococcus multilocularis Infection in BALB/c Mice. Trop. Med. Infect. Dis. 2022, 7, 279. [Google Scholar] [CrossRef]
- Xian, S.; Chen, L.; Yan, Y.; Chen, J.; Yu, G.; Shao, Y.; Zhan, B.; Wang, Y.; Zhao, L. Echinococcus multilocularis Calreticulin Interferes with C1q-Mediated Complement Activation. Trop. Med. Infect. Dis. 2023, 8, 47. [Google Scholar] [CrossRef]
- Shao, Y.; Xia, M.; Song, Y.; Yan, Y.; Dong, X.; Zong, H.; Zhan, B.; Wang, Y.; Zhao, L. Echinococcus multilocularis Calreticulin Inhibits Lectin Pathway of Complement Activation by Directly Binding to Mannose-Binding Lectin. Pathogens 2025, 14, 354. [Google Scholar] [CrossRef]
- Siniyeh, A.A.; Alshaer, W.; Elzogheir, N.; Al-Holi, M.; Alqudah, D.A.; Abuarqoub, D.; Kwiatek, J.M. Comparative analysis of RT-qPCR, flow cytometry, and Di-4-ANEPPDHQ fluorescence for distinguishing macrophages phenotypes. Biochem. Biophys. Rep. 2025, 44, 102225. [Google Scholar] [CrossRef]
- Genin, M.; Clement, F.; Fattaccioli, A.; Raes, M.; Michiels, C. M1 and M2 macrophages derived from THP-1 cells differentially modulate the response of cancer cells to etoposide. BMC Cancer 2015, 15, 577. [Google Scholar] [CrossRef] [PubMed]
- Gazzinelli-Guimaraes, P.H.; Nutman, T.B. Helminth parasites and immune regulation. F1000Research 2018, 7, 1685. [Google Scholar] [CrossRef] [PubMed]
- Hewitson, J.P.; Grainger, J.R.; Maizels, R.M. Helminth immunoregulation: The role of parasite secreted proteins in modulating host immunity. Mol. Biochem. Parasitol. 2009, 167, 1–11. [Google Scholar] [CrossRef] [PubMed]
- Shao, S.; Sun, X.; Chen, Y.; Zhan, B.; Zhu, X. Complement Evasion: An Effective Strategy That Parasites Utilize to Survive in the Host. Front. Microbiol. 2019, 10, 532. [Google Scholar] [CrossRef]
- Michalak, M.; Corbett, E.F.; Mesaeli, N.; Nakamura, K.; Opas, M. Calreticulin: One protein, one gene, many functions. Biochem. J. 1999, 344, 281–292. [Google Scholar] [CrossRef]
- Ma, L.; Li, D.; Yuan, C.; Zhang, X.; Ta, N.; Zhao, X.; Li, Y.; Feng, X. SjCRT, a recombinant Schistosoma japonicum calreticulin, induces maturation of dendritic cells and a Th1-polarized immune response in mice. Parasit. Vectors 2017, 10, 570. [Google Scholar] [CrossRef]
- Stuart, G.R.; Lynch, N.J.; Lu, J.; Geick, A.; Moffatt, B.E.; Sim, R.B.; Schwaeble, W.J. Localisation of the C1q binding site within C1q receptor/calreticulin. FEBS Lett. 1996, 397, 245–249. [Google Scholar] [CrossRef] [PubMed]
- Gaboriaud, C.; Juanhuix, J.; Gruez, A.; Lacroix, M.; Darnault, C.; Pignol, D.; Verger, D.; Fontecilla-Camps, J.C.; Arlaud, G.J. The crystal structure of the globular head of complement protein C1q provides a basis for its versatile recognition properties. J. Biol. Chem. 2003, 278, 46974–46982. [Google Scholar] [CrossRef]
- Wijeyesakere, S.J.; Gafni, A.A.; Raghavan, M. Calreticulin is a thermostable protein with distinct structural responses to different divalent cation environments. J. Biol. Chem. 2011, 286, 8771–8785. [Google Scholar] [CrossRef]
- Venkatesan, A.; Satin, L.S.; Raghavan, M. Roles of Calreticulin in Protein Folding, Immunity, Calcium Signaling and Cell Transformation. Prog. Mol. Subcell. Biol. 2021, 59, 145–162. [Google Scholar] [CrossRef] [PubMed]
- Bobak, D.A.; Frank, M.M.; Tenner, A.J. C1q acts synergistically with phorbol dibutyrate to activate CR1-mediated phagocytosis by human mononuclear phagocytes. Eur. J. Immunol. 1988, 18, 2001–2007. [Google Scholar] [CrossRef]
- Alvarez-Dominguez, C.; Carrasco-Marin, E.; Leyva-Cobian, F. Role of complement component C1q in phagocytosis of Listeria monocytogenes by murine macrophage-like cell lines. Infect. Immun. 1993, 61, 3664–3672. [Google Scholar] [CrossRef] [PubMed]
- Tavassolifar, M.J.; Vodjgani, M.; Salehi, Z.; Izad, M. The Influence of Reactive Oxygen Species in the Immune System and Pathogenesis of Multiple Sclerosis. Autoimmune Dis. 2020, 2020, 5793817. [Google Scholar] [CrossRef]
- Ribeiro, C.H.; Lopez, N.C.; Ramirez, G.A.; Valck, C.E.; Molina, M.C.; Aguilar, L.; Rodriguez, M.; Maldonado, I.; Martinez, R.; Gonzalez, C.; et al. Trypanosoma cruzi calreticulin: A possible role in Chagas’ disease autoimmunity. Mol. Immunol. 2009, 46, 1092–1099. [Google Scholar] [CrossRef]
- Eggleton, P.; Llewellyn, D.H. Pathophysiological roles of calreticulin in autoimmune disease. Scand. J. Immunol. 1999, 49, 466–473. [Google Scholar] [CrossRef] [PubMed]





Disclaimer/Publisher’s Note: The statements, opinions and data contained in all publications are solely those of the individual author(s) and contributor(s) and not of MDPI and/or the editor(s). MDPI and/or the editor(s) disclaim responsibility for any injury to people or property resulting from any ideas, methods, instructions or products referred to in the content. |
© 2026 by the authors. Licensee MDPI, Basel, Switzerland. This article is an open access article distributed under the terms and conditions of the Creative Commons Attribution (CC BY) license.
Share and Cite
Xia, M.; Song, Y.; Dong, X.; Gu, L.; Wang, Y.; Sun, W.; Zhan, B.; Yan, Y.; Zhao, L. The Interaction Between Echinococcus multilocularis Calreticulin S-Domain and Human Complement C1q Inhibits C1q-Dependent Immune Functions. Pathogens 2026, 15, 427. https://doi.org/10.3390/pathogens15040427
Xia M, Song Y, Dong X, Gu L, Wang Y, Sun W, Zhan B, Yan Y, Zhao L. The Interaction Between Echinococcus multilocularis Calreticulin S-Domain and Human Complement C1q Inhibits C1q-Dependent Immune Functions. Pathogens. 2026; 15(4):427. https://doi.org/10.3390/pathogens15040427
Chicago/Turabian StyleXia, Meng, Yinghui Song, Xiaofang Dong, Li Gu, Yishuo Wang, Wen Sun, Bin Zhan, Yan Yan, and Limei Zhao. 2026. "The Interaction Between Echinococcus multilocularis Calreticulin S-Domain and Human Complement C1q Inhibits C1q-Dependent Immune Functions" Pathogens 15, no. 4: 427. https://doi.org/10.3390/pathogens15040427
APA StyleXia, M., Song, Y., Dong, X., Gu, L., Wang, Y., Sun, W., Zhan, B., Yan, Y., & Zhao, L. (2026). The Interaction Between Echinococcus multilocularis Calreticulin S-Domain and Human Complement C1q Inhibits C1q-Dependent Immune Functions. Pathogens, 15(4), 427. https://doi.org/10.3390/pathogens15040427

