Subsets of Cytokines and Chemokines from DENV-4-Infected Patients Could Regulate the Endothelial Integrity of Cultured Microvascular Endothelial Cells
Abstract
:1. Introduction
2. Results
2.1. Characteristics of Cohort Dengue Patients and Healthy Donors
2.2. Increase in Inflammatory Mediators in Dengue Patients Compared to Healthy Donors
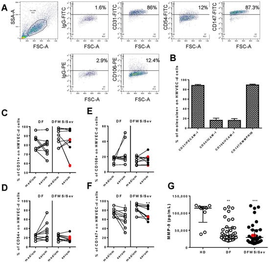
2.3. Decreased Expression of CD147/EMMPRIN in HMVEC-d Cultured in the Presence of Serum from DENV-Infected Patients Who Also Have Reduced Levels of MMP-9
2.4. Cytokines and Chemokines Present in the Serum of Dengue Patients Can Lead to Changes in the Permeability of Endothelial Cells That Are More Frequent in DFWS/Sev Patients Than in DF
2.5. Are There Differences between Patients with a Relative TEER Value >0.4 Versus ≤0.4?
3. Discussion
4. Materials and Methods
4.1. Study Population
4.2. Isolation and Cryopreservation of Serum Samples
4.3. Diagnosis
4.4. Quantification of Serum Levels of TNF-α and CXCL8/IL-8 by Multiplex Methodologies in Liquid Microarray
4.5. Quantification of Serum Levels of Soluble Mediators by ELISA
4.6. Cell Culture of Human Dermal Microvascular Endothelial Cells (HMVEC-d)
4.7. Extracellular Staining by Flow Cytometry of Human Dermal Microvascular Endothelial Cells (HMVEC-d)
4.8. Transendothelial Electrical Resistance (TEER) Assay
4.9. Statistical Analyzes
5. Conclusions
Supplementary Materials
Author Contributions
Funding
Institutional Review Board Statement
Informed Consent Statement
Data Availability Statement
Acknowledgments
Conflicts of Interest
References
- Pries, A.R.; Kuebler, W.M. Normal Endothelium. Vasc. Endothel. I 2006, 176 Pt 1, 1–40. [Google Scholar] [CrossRef]
- Page, A.V.; Liles, W.C. Biomarkers of endothelial activation/dysfunction in infectious diseases. Virulence 2013, 4, 507–516. [Google Scholar] [CrossRef] [PubMed] [Green Version]
- Vestweber, D.; Broermann, A.; Schulte, D. Control of endothelial barrier function by regulating vascular endothelial-cadherin. Curr. Opin. Hematol. 2010, 17, 230–236. [Google Scholar] [CrossRef] [PubMed]
- Goddard, L.M.; Iruela-Arispe, M.L. Cellular and molecular regulation of vascular permeability. Thromb. Haemost. 2013, 109, 407–415. [Google Scholar] [CrossRef]
- Becker, B.F.; Chappell, D.; Bruegger, D.; Annecke, T.; Jacob, M. Therapeutic strategies targeting the endothelial glycocalyx: Acute deficits, but great potential. Cardiovasc. Res. 2010, 87, 300–310. [Google Scholar] [CrossRef] [Green Version]
- Cines, D.B.; Pollak, E.S.; Buck, C.A.; Loscalzo, J.; Zimmerman, G.A.; McEver, R.P.; Pober, J.S.; Wick, T.; Konkle, B.A.; Schwartz, B.S.; et al. Endothelial cells in physiology and in the pathophysiology of vascular disorders. Blood 1998, 91, 3527–3561. [Google Scholar]
- Dalrymple, N.A.; Mackow, E.R. Virus interactions with endothelial cell receptors: Implications for viral pathogenesis. Curr. Opin. Virol. 2014, 7, 134–140. [Google Scholar] [CrossRef] [Green Version]
- Aird, W.C. Endothelium as an organ system. Crit. Care Med. 2004, 32, S271–S279. [Google Scholar] [CrossRef]
- Dvorak, H.F. Vascular permeability to plasma, plasma proteins, and cells: An update. Curr. Opin. Hematol. 2010, 17, 225–229. [Google Scholar] [CrossRef]
- Yacoub, S.; Wertheim, H.; Simmons, C.P.; Screaton, G.; Wills, B. Microvascular and endothelial function for risk prediction in dengue: An observational study. Lancet 2015, 385 (Suppl. 1), S102. [Google Scholar] [CrossRef] [Green Version]
- Malavige, G.N.; Ogg, G.S. Pathogenesis of vascular leak in dengue virus infection. Immunology 2017, 151, 261–269. [Google Scholar] [CrossRef] [PubMed] [Green Version]
- Rathi, K.; Arora, M.; Sahai, K.; Tripathi, S.; Singh, S.; Raman, D.; Anand, K. Autopsy findings in fatal dengue haemorrhagic fever—06 Cases. Med. J. Armed Forces India 2013, 69, 254–259. [Google Scholar] [CrossRef] [PubMed] [Green Version]
- Talavera, D.; Castillo, A.; Dominguez, M.C.; Gutierrez, A.E.; Meza, I. IL8 release, tight junction and cytoskeleton dynamic reorganization conducive to permeability increase are induced by dengue virus infection of microvascular endothelial monolayers. J. Gen. Virol. 2004, 85, 1801–1813. [Google Scholar] [CrossRef]
- Zamudio-Meza, H.; Castillo, A.; Bonilla, C.G.; Meza, I. Cross-talk between Rac1 and Cdc42 GTPases regulates formation of filopodia required for dengue virus type-2 entry into HMEC-1 cells. J. Gen. Virol. 2009, 90 Pt 12, 2902–2911. [Google Scholar] [CrossRef]
- Calvert, J.K.; Helbig, K.J.; Dimasi, D.; Cockshell, M.; Beard, M.R.; Pitson, S.M.; Bonder, C.S.; Carr, J.M. Dengue Virus Infection of Primary Endothelial Cells Induces Innate Immune Responses, Changes in Endothelial Cells Function and Is Restricted by Interferon-Stimulated Responses. J. Interferon Cytokine Res. 2015, 35, 654–665. [Google Scholar] [CrossRef] [PubMed] [Green Version]
- Singh, S.; Anupriya, M.; Sreekumar, E. Comparative whole genome analysis of dengue virus serotype-2 strains differing in trans-endothelial cell leakage induction in vitro. Infect. Genet. Evol. 2017, 52, 34–43. [Google Scholar] [CrossRef] [PubMed]
- Modhiran, N.; Watterson, D.; Muller, D.A.; Panetta, A.K.; Sester, D.P.; Liu, L.; Hume, D.A.; Stacey, K.J.; Young, P.R. Dengue virus NS1 protein activates cells via Toll-like receptor 4 and disrupts endothelial cell monolayer integrity. Sci. Transl. Med. 2015, 7, 304ra142. [Google Scholar] [CrossRef] [PubMed] [Green Version]
- Puerta-Guardo, H.; Glasner, D.; Harris, E. Dengue Virus NS1 Disrupts the Endothelial Glycocalyx, Leading to Hyperpermeability. PLoS Pathog. 2016, 12, e1005738. [Google Scholar] [CrossRef] [Green Version]
- Chen, H.-R.; Chao, C.-H.; Liu, C.-C.; Ho, T.-S.; Tsai, H.-P.; Perng, G.-C.; Lin, Y.-S.; Wang, J.-R.; Yeh, T.-M. Macrophage migration inhibitory factor is critical for dengue NS1-induced endothelial glycocalyx degradation and hyperpermeability. PLoS Pathog. 2018, 14, e1007033. [Google Scholar] [CrossRef]
- Dalrymple, N.A.; Mackow, E.R. Roles for Endothelial Cells in Dengue Virus Infection. Adv. Virol. 2012, 2012, 840654. [Google Scholar] [CrossRef]
- Fernando, S.; Wijewickrama, A.; Gomes, L.; Punchihewa, C.T.; Madusanka, S.D.P.; Dissanayake, H.; Jeewandara, C.; Peiris, H.; Ogg, G.S.; Malavige, G.N. Patterns and causes of liver involvement in acute dengue infection. BMC Infect. Dis. 2016, 16, 319. [Google Scholar] [CrossRef] [PubMed] [Green Version]
- Kamaladasa, A.; Gomes, L.; Jeewandara, C.; Shyamali, N.; Ogg, G.S.; Malavige, G.N. Lipopolysaccharide acts synergistically with the dengue virus to induce monocyte production of platelet activating factor and other inflammatory mediators. Antivir. Res. 2016, 133, 183–190. [Google Scholar] [CrossRef] [PubMed] [Green Version]
- Inyoo, S.; Suttitheptumrong, A.; Pattanakitsakul, S.-N. Synergistic Effect of TNF-α and Dengue Virus Infection on Adhesion Molecule Reorganization in Human Endothelial Cells. Jpn. J. Infect. Dis. 2017, 70, 186–191. [Google Scholar] [CrossRef] [PubMed] [Green Version]
- Levy, A.; Valero, N.; Espina, L.M.; Añez, G.; Arias, J.; Mosquera, J. Increment of interleukin 6, tumour necrosis factor alpha, nitric oxide, C-reactive protein and apoptosis in dengue. Trans. R. Soc. Trop. Med. Hyg. 2010, 104, 16–23. [Google Scholar] [CrossRef]
- Pan, P.; Zhang, Q.; Liu, W.; Wang, W.; Yu, Z.; Lao, Z.; Zhang, W.; Shen, M.; Wan, P.; Xiao, F.; et al. Dengue Virus Infection Activates Interleukin-1β; to Induce Tissue Injury and Vascular Leakage. Front. Microbiol. 2019, 10, 2637. [Google Scholar] [CrossRef] [PubMed] [Green Version]
- Liu, P.; Woda, M.; Ennis, F.A.; Libraty, D.H. Dengue Virus Infection Differentially Regulates Endothelial Barrier Function over Time through Type I Interferon Effects. J. Infect. Dis. 2009, 200, 191–201. [Google Scholar] [CrossRef]
- Dengue: Guidelines for Diagnosis, Treatment, Prevention and Control: New Edition; World Health Organization: Geneva, Switzerland, 2009.
- Heringer, M.; Souza, T.M.A.; Lima, M.D.R.Q.; Nunes, P.C.G.; Faria, N.R.D.C.; De Bruycker-Nogueira, F.; Chouin-Carneiro, T.; Nogueira, R.M.R.; Dos Santos, F.B. Dengue type 4 in Rio de Janeiro, Brazil: Case characterization following its introduction in an endemic region. BMC Infect. Dis. 2017, 17, 410. [Google Scholar] [CrossRef] [Green Version]
- Reglero-Real, N.; Colom, B.; Bodkin, J.V.; Nourshargh, S. Endothelial Cell Junctional Adhesion Molecules: Role and Regulation of Expression in Inflammation: Role and Regulation of Expression in Inflammation. Arter. Thromb. Vasc. Biol. 2016, 36, 2048–2057. [Google Scholar] [CrossRef] [Green Version]
- Zhu, X.; Song, Z.; Zhang, S.; Nanda, A.; Li, G. CD147: A Novel Modulator of Inflammatory and Immune Disorders. Curr. Med. Chem. 2014, 21, 2138–2145. [Google Scholar] [CrossRef]
- Malavige, G.N.; Jeewandara, C.; Ogg, G.S. Dysfunctional Innate Immune Responses and Severe Dengue. Front. Cell. Infect. Microbiol. 2020, 10, 590004. [Google Scholar] [CrossRef]
- Lee, S.-J.; Namkoong, S.; Kim, Y.-M.; Kim, C.; Lee, H.; Ha, K.-S.; Chung, H.-T.; Kwon, Y.-G. Fractalkine stimulates angiogenesis by activating the Raf-1/MEK/ERK- and PI3K/Akt/eNOS-dependent signal pathways. Am. J. Physiol. Circ. Physiol. 2006, 291, H2836–H2846. [Google Scholar] [CrossRef] [Green Version]
- Chuang, Y.-C.; Lei, H.-Y.; Liu, H.-S.; Lin, Y.-S.; Fu, T.-F.; Yeh, T.-M. Macrophage migration inhibitory factor induced by dengue virus infection increases vascular permeability. Cytokine 2011, 54, 222–231. [Google Scholar] [CrossRef] [PubMed]
- Cardozo, F.T.G.D.S.; Baimukanova, G.; Lanteri, M.C.; Keating, S.; Ferreira, F.M.; Heitman, J.; Pannuti, C.S.; Pati, S.; Romano, C.M.; Sabino, E.C. Serum from dengue virus-infected patients with and without plasma leakage differentially affects endothelial cells barrier function in vitro. PLoS ONE 2017, 12, e0178820. [Google Scholar] [CrossRef]
- Jeewandara, C.; Gomes, L.; Wickramasinghe, N.S.; Gutowska-Owsiak, D.; Waithe, D.; Paranavitane, S.A.; Shyamali, N.L.A.; Ogg, G.S.; Malavige, G.N. Platelet Activating Factor Contributes to Vascular Leak in Acute Dengue Infection. PLoS Negl. Trop. Dis. 2015, 9, e0003459. [Google Scholar] [CrossRef] [PubMed]
- Nunes, P.C.G.; Nogueira, R.M.R.; Heringer, M.; Chouin-Carneiro, T.; Rodrigues, C.D.D.S.; De Filippis, A.M.B.; Lima, M.D.R.Q.; Dos Santos, F.B. NS1 Antigenemia and Viraemia Load: Potential Markers of Progression to Dengue Fatal Outcome? Viruses 2018, 10, 326. [Google Scholar] [CrossRef] [Green Version]
- Lin, C.-F.; Lei, H.-Y.; Shiau, A.-L.; Liu, C.-C.; Liu, H.-S.; Yeh, T.-M.; Chen, S.-H.; Lin, Y.-S. Antibodies from dengue patient sera cross-react with endothelial cells and induce damage. J. Med. Virol. 2003, 69, 82–90. [Google Scholar] [CrossRef]
- Chuang, Y.-C.; Lei, H.-Y.; Lin, Y.-S.; Liu, H.-S.; Wu, H.-L.; Yeh, T.-M. Dengue Virus-Induced Autoantibodies Bind to Plasminogen and Enhance Its Activation. J. Immunol. 2011, 187, 6483–6490. [Google Scholar] [CrossRef]
- Lin, C.F.; Lei, H.Y.; Liu, C.C.; Liu, H.S.; Yeh, T.M.; Wang, S.T.; Yang, T.I.; Sheu, F.C.; Kuo, C.F.; Lin, Y.S. Generation of IgM anti-platelet autoantibody in dengue patients. J. Med. Virol. 2001, 63, 143–149. [Google Scholar] [CrossRef]
- Liu, I.-J.; Chiu, C.-Y.; Chen, Y.-C.; Wu, H.-C. Molecular Mimicry of Human Endothelial Cell Antigen by Autoantibodies to Nonstructural Protein 1 of Dengue Virus. J. Biol. Chem. 2011, 286, 9726–9736. [Google Scholar] [CrossRef] [Green Version]
- Vo, H.T.M.; Duong, V.; Ly, S.; Li, Q.-Z.; Dussart, P.; Cantaert, T. Autoantibody Profiling in Plasma of Dengue Virus–Infected Individuals. Pathogens 2020, 9, 1060. [Google Scholar] [CrossRef]
- Cheng, H.-J.; Ho, T.-S.; Wan, S.-W.; Liu, C.-C.; Lin, Y.-S.; Hung, N.T.; Wang, S.-T.; Liu, H.-S.; Luo, Y.-H.; Yeh, T.-M.; et al. Correlation Between Serum Levels of Anti-Endothelial Cell Autoantigen and Anti-Dengue Virus Nonstructural Protein 1 Antibodies in Dengue Patients. Am. J. Trop. Med. Hyg. 2015, 92, 989–995. [Google Scholar] [CrossRef] [Green Version]
- Nunes, P.C.G.; Rioja, L.D.S.; Coelho, J.M.C.D.O.; Salomão, N.G.; Rabelo, K.; José, C.C.; Rodrigues, F.D.C.D.C.; de Azeredo, E.L.; Basílio-De-Oliveira, C.A.; Basílio-De-Oliveira, R.; et al. Renal Injury in DENV-4 Fatal Cases: Viremia, Immune Response and Cytokine Profile. Pathogens 2019, 8, 223. [Google Scholar] [CrossRef] [PubMed] [Green Version]
- Rigau-Pérez, J.G.; Cano, M.P.; García-Rivera, E.J.; Ayala-López, A.; Vorndam, V.; Clark, G.G.; Hudson, S.M.; Reiter, P. The reappearance of dengue-3 and a subsequent dengue-4 and dengue-1 epidemic in Puerto Rico in 1998. Am. J. Trop. Med. Hyg. 2002, 67, 355–362. [Google Scholar] [CrossRef] [PubMed] [Green Version]
- Soe, H.J.; Khan, A.M.; Manikam, R.; Raju, C.S.; Vanhoutte, P.; Sekaran, S.D. High dengue virus load differentially modulates human microvascular endothelial barrier function during early infection. J. Gen. Virol. 2017, 98, 2993–3007. [Google Scholar] [CrossRef] [PubMed]
- Mannino, M.H.; Zhu, Z.; Xiao, H.; Bai, Q.; Wakefield, M.R.; Fang, Y. The paradoxical role of IL-10 in immunity and cancer. Cancer Lett. 2015, 367, 103–107. [Google Scholar] [CrossRef]
- Saraiva, M.; O’Garra, A. The regulation of IL-10 production by immune cells. Nat. Rev. Immunol. 2010, 10, 170–181. [Google Scholar] [CrossRef] [Green Version]
- Iyer, S.S.; Cheng, G. Role of Interleukin 10 Transcriptional Regulation in Inflammation and Autoimmune Disease. Crit. Rev. Immunol. 2012, 32, 23–63. [Google Scholar] [CrossRef] [Green Version]
- Albini, A.; Calabrone, L.; Carlini, V.; Benedetto, N.; Lombardo, M.; Bruno, A.; Noonan, D.M. Preliminary Evidence for IL-10-Induced ACE2 mRNA Expression in Lung-Derived and Endothelial Cells: Implications for SARS-CoV-2 ARDS Pathogenesis. Front. Immunol. 2021, 12, 718136. [Google Scholar] [CrossRef]
- Dayarathna, S.; Jeewandara, C.; Gomes, L.; Somathilaka, G.; Jayathilaka, D.; Vimalachandran, V.; Wijewickrama, A.; Narangoda, E.; Idampitiya, D.; Ogg, G.S.; et al. Similarities and differences between the ‘cytokine storms’ in acute dengue and COVID-19. Sci. Rep. 2020, 10, 19839. [Google Scholar] [CrossRef]
- Konradt, C.; Hunter, C.A. Pathogen interactions with endothelial cells and the induction of innate and adaptive immunity. Eur. J. Immunol. 2018, 48, 1607–1620. [Google Scholar] [CrossRef] [Green Version]
- Whittall, C.; Kehoe, O.; King, S.; Rot, A.; Patterson, A.; Middleton, J. A Chemokine Self-Presentation Mechanism Involving Formation of Endothelial Surface Microstructures. J. Immunol. 2013, 190, 1725–1736. [Google Scholar] [CrossRef] [PubMed] [Green Version]
- Srikiatkhachorn, A.; Krautrachue, A.; Ratanaprakarn, W.; Wongtapradit, L.; Nithipanya, N.; Kalayanarooj, S.; Nisalak, A.; Thomas, S.J.; Gibbons, R.V.; Mammen, M.P.; et al. Natural History of Plasma Leakage in Dengue Hemorrhagic Fever: A serial ultrasonographic study. Pediatr. Infect. Dis. J. 2007, 26, 283–290. [Google Scholar] [CrossRef] [PubMed] [Green Version]
- Srikiatkhachorn, A. Plasma leakage in dengue haemorrhagic fever. Thromb. Haemost. 2009, 102, 1042–1049. [Google Scholar] [CrossRef] [PubMed] [Green Version]
- Carr, J.M.; Hocking, H.; Bunting, K.; Wright, P.J.; Davidson, A.; Gamble, J.; Burrell, C.J.; Li, P. Supernatants from dengue virus type-2 infected macrophages induce permeability changes in endothelial cell monolayers. J. Med. Virol. 2003, 69, 521–528. [Google Scholar] [CrossRef]
- Kelley, J.F.; Kaufusi, P.H.; Nerurkar, V.R. Dengue hemorrhagic fever-associated immunomediators induced via maturation of dengue virus nonstructural 4B protein in monocytes modulate endothelial cell adhesion molecules and human microvascular endothelial cells permeability. Virology 2012, 422, 326–337. [Google Scholar] [CrossRef] [Green Version]
- Kanlaya, R.; Pattanakitsakul, S.-N.; Sinchaikul, S.; Chen, S.-T.; Thongboonkerd, V. Alterations in Actin Cytoskeletal Assembly and Junctional Protein Complexes in Human Endothelial Cells Induced by Dengue Virus Infection and Mimicry of Leukocyte Transendothelial Migration. J. Proteome Res. 2009, 8, 2551–2562. [Google Scholar] [CrossRef]
- Suwarto, S.; Sasmono, R.T.; Sinto, R.; Ibrahim, E.; Suryamin, M. Association of Endothelial Glycocalyx and Tight and Adherens Junctions with Severity of Plasma Leakage in Dengue Infection. J. Infect. Dis. 2017, 215, 992–999. [Google Scholar] [CrossRef] [Green Version]
- Mariappan, V.; Adikari, S.; Shanmugam, L.; Easow, J.M.; Pillai, A.B. Expression dynamics of vascular endothelial markers: Endoglin and syndecan-1 in predicting dengue disease outcome. Transl. Res. 2021, 232, 121–141. [Google Scholar] [CrossRef]
- Gabison, E.E.; Huet, E.; Baudouin, C.; Menashi, S. Direct epithelial–stromal interaction in corneal wound healing: Role of EMMPRIN/CD147 in MMPs induction and beyond. Prog. Retin. Eye Res. 2009, 28, 19–33. [Google Scholar] [CrossRef]
- Gabison, E.E.; Hoang-Xuan, T.; Mauviel, A.; Menashi, S. EMMPRIN/CD147, an MMP modulator in cancer, development and tissue repair. Biochimie 2005, 87, 361–368. [Google Scholar] [CrossRef]
- Pan, P.; Li, G.; Shen, M.; Yu, Z.; Ge, W.; Lao, Z.; Fan, Y.; Chen, K.; Ding, Z.; Wang, W.; et al. DENV NS1 and MMP-9 cooperate to induce vascular leakage by altering endothelial cell adhesion and tight junction. PLoS Pathog. 2021, 17, e1008603. [Google Scholar] [CrossRef] [PubMed]
- Tian, Y.; Seumois, G.; De-Oliveira-Pinto, L.M.; Mateus, J.; la Mata, S.H.-D.; Kim, C.; Hinz, D.; Goonawardhana, N.S.; de Silva, A.D.; Premawansa, S.; et al. Molecular Signatures of Dengue Virus-Specific IL-10/IFN-γ Co-producing CD4 T Cells and Their Association with Dengue Disease. Cell Rep. 2019, 29, 4482–4495.e4. [Google Scholar] [CrossRef] [PubMed] [Green Version]
- Chau, T.N.B.; Quyen, N.T.H.; Thuy, T.T.; Tuan, N.M.; Hoang, D.M.; Dung, N.T.P.; Lien, L.B.; Quy, N.T.; Hieu, N.T.; Hieu, L.T.M.; et al. Dengue in Vietnamese Infants—Results of Infection-Enhancement Assays Correlate with Age-Related Disease Epidemiology, and Cellular Immune Responses Correlate with Disease Severity. J. Infect. Dis. 2008, 198, 516–524. [Google Scholar] [CrossRef] [PubMed]
- De-Oliveira-Pinto, L.M.; Marinho, C.F.; Povoa, T.F.; De Azeredo, E.L.; De Souza, L.A.; Barbosa, L.D.R.; Motta-Castro, A.R.; Alves, A.M.B.; Ávila, C.A.L.; De Souza, L.J.; et al. Regulation of Inflammatory Chemokine Receptors on Blood T Cells Associated to the Circulating Versus Liver Chemokines in Dengue Fever. PLoS ONE 2012, 7, e38527. [Google Scholar] [CrossRef] [PubMed]
- Póvoa, T.F.; Oliveira, E.R.; Basílio-De-Oliveira, C.A.; Nuovo, G.J.; Chagas, V.L.A.; Salomão, N.G.; Mota, E.M.; Paes, M. Peripheral Organs of Dengue Fatal Cases Present Strong Pro-Inflammatory Response with Participation of IFN-Gamma-, TNF-Alpha- and RANTES-Producing Cells. PLoS ONE 2016, 11, e0168973. [Google Scholar] [CrossRef] [Green Version]
- Wang, B.; Chen, R.; Gao, H.; Lv, X.; Chen, L.; Wang, W.; Liu, Y.; Zheng, N.; Lin, R. A comparative study unraveling the effects of TNF-α stimulation on endothelial cells between 2D and 3D culture. Biomed. Mater. 2020, 15, 065018. [Google Scholar] [CrossRef]
- Lanciotti, R.S.; Calisher, C.H.; Gubler, D.J.; Chang, G.J.; Vorndam, A.V. Rapid detection and typing of dengue viruses from clinical samples by using reverse transcriptase-polymerase chain reaction. J. Clin. Microbiol. 1992, 30, 545–551. [Google Scholar] [CrossRef] [Green Version]
- Johnson, B.W.; Russell, B.J.; Lanciotti, R.S. Serotype-Specific Detection of Dengue Viruses in a Fourplex Real-Time Reverse Transcriptase PCR Assay. J. Clin. Microbiol. 2005, 43, 4977–4983. [Google Scholar] [CrossRef] [Green Version]



| Characteristics | HD | DF | DFWS/Sev | p Value |
|---|---|---|---|---|
| Gender (Male:Female) a | 3:7 | 22:27 | 11:10 | ns |
| Age, years b | 29 (25.3–30.3) | 38 (23.5–54) | 40 (24–55) | ns |
| days after the onset of symptoms b | - | 4 (2–6) | 7 (4–9) | <0.004 |
| Vascular changes a | - | 0 | 35 | <0.0001 |
| Bleeding a | - | 0 | 31.6 | 0.0003 |
| Infecting serotype detection a | 48.8 | 21.1 | ns | |
| DENV-1 a | - | 4.8 | 0 | ns |
| DENV-2 a | - | 0 | 25 | ns |
| DENV-4 a | - | 95.2 | 75 | ns |
| IgM anti-DENV a | - | 41.7 | 95.2 | <0.0001 |
| NS1 DENV Ag a | - | 64.6 | 50 | ns |
| NS1 DENV Ag (ng/mL) b | - | 3.308 (2.165–5.111) | 4.012 (1.599–5.074) | ns |
| Platelet count b,c | 276 (247.5–314.3) | 164.5 (131–216.8) * | 170 (111.5–201.8) * | <0.001 |
| Hematocrit b | 40 (38.3–43.6) | 39.4 (37.9–41) | 39.7 (35.9–44.7) | ns |
| ALT (IU/L) b | - | 51 (36–76) | 48 (30–198) | ns |
| AST (IU/L) b | - | 38.5 (28.8–63) | 40 (30–128) | ns |
| Leucocyte count b,c | 6000 (5350–6080) | 4050 (2870–5313) | 3300 (2640–4900) * | <0.03 |
| Lymphocyte count b,c | 1769 (1540–2073) | 1172 (938.5–1654) | 1097 (893.8–1261) * | <0.03 |
| Monocyte count b,c | 402 (319.5–600) | 440 (328–624) | 327.5 (237–478.5) | ns |
| Characteristics | TEER > 0.4 | TEER ≤ 0.4 | p Value |
|---|---|---|---|
| Gender (Male:Female) a | 4:4 | 2:6 | ns |
| Age, years b | 33.5 (20.3–46.5) | 42.5 (24.5–53.5) | ns |
| days after the onset of symptoms b | 4.5 (2.5–7.8) | 5.5 (4.0–10.8) | ns |
| Vascular changes a | 25 | 16.7 | ns |
| Bleeding a | 14.3 | 16.7 | ns |
| Infecting serotype detection a | 37.5 | 62.5 | ns |
| DENV-1 a | 0 | 0 | ns |
| DENV-2 a | 0 | 0 | ns |
| DENV-4 a | 100 | 100 | ns |
| IgM anti-DENV a | 50 | 75 | ns |
| NS1 DENV Ag a | 85.7 | 75 | ns |
| NS1 DENV Ag (ng/mL) b | 4.461 (2.950–5.221) | 4.317 (1.979–4.987) | ns |
| Platelet count b,c | 180 (154–246.5) | 155 (120.5–194.5) | ns |
| Hematocrit b | 41 (40–45) | 38.9 (33.8–40.1) * | <0.04 |
| ALT (IU/L) b | 40 (18.5–138.8) | 60 (48.8–1026) | ns |
| AST (IU/L) b | 31.5 (19.8–101) | 67.5 (62.3–943.5) | ns |
| Leucocyte count b,c | 5070 (2923–7543) | 3000 (1700–3400) | <0.06 |
| Lymphocyte count b,c | 1199 (909.3–1829) | 872.5 (637.5–1253) | ns |
| Monocyte count b,c | 651 (398.3–833) | 300 (214.5–462) | <0.05 |
| IFN-γ d | 0.41 (0.05–1.37) | 0.62 (0.45–1.39) | ns |
| TNF-α d | 27.38 (4.46–183.4) | 6.88 (4.14–9.30) | ns |
| CXCL8/IL-8 d | 22.45 (7.27–674.1) | 5.42 (2.24–10.35) | <0.07 |
| CXCL10/IL-10 d | 2.17 (1.12–4.75) | 12.81 (2.10–36.82) | ns |
| CX3CL1/Fractalkine d | 1527 (936.4–2502) | 761.1 (327.8–1707) | ns |
| CXCL10/IP10 d | 536.2 (56.9–872) | 618.9 (368.8–730.8) | ns |
| CCL2/MCP-1 d | 942.7 (443.8–1414) | 759.8 (355.3–1115) | ns |
| CCL5/RANTES d | 18,576 (7672–26,816) | 5926 (3548–11,870) | <0.09 |
Publisher’s Note: MDPI stays neutral with regard to jurisdictional claims in published maps and institutional affiliations. |
© 2022 by the authors. Licensee MDPI, Basel, Switzerland. This article is an open access article distributed under the terms and conditions of the Creative Commons Attribution (CC BY) license (https://creativecommons.org/licenses/by/4.0/).
Share and Cite
Cipitelli, M.d.C.; Paiva, I.A.; Badolato-Corrêa, J.; Marinho, C.F.; Fiestas Solórzano, V.E.; da Costa Faria, N.R.; de Azeredo, E.L.; de Souza, L.J.; da Cunha, R.V.; de-Oliveira-Pinto, L.M. Subsets of Cytokines and Chemokines from DENV-4-Infected Patients Could Regulate the Endothelial Integrity of Cultured Microvascular Endothelial Cells. Pathogens 2022, 11, 509. https://doi.org/10.3390/pathogens11050509
Cipitelli MdC, Paiva IA, Badolato-Corrêa J, Marinho CF, Fiestas Solórzano VE, da Costa Faria NR, de Azeredo EL, de Souza LJ, da Cunha RV, de-Oliveira-Pinto LM. Subsets of Cytokines and Chemokines from DENV-4-Infected Patients Could Regulate the Endothelial Integrity of Cultured Microvascular Endothelial Cells. Pathogens. 2022; 11(5):509. https://doi.org/10.3390/pathogens11050509
Chicago/Turabian StyleCipitelli, Marcio da Costa, Iury Amancio Paiva, Jéssica Badolato-Corrêa, Cíntia Ferreira Marinho, Victor Edgar Fiestas Solórzano, Nieli Rodrigues da Costa Faria, Elzinandes Leal de Azeredo, Luiz José de Souza, Rivaldo Venâncio da Cunha, and Luzia Maria de-Oliveira-Pinto. 2022. "Subsets of Cytokines and Chemokines from DENV-4-Infected Patients Could Regulate the Endothelial Integrity of Cultured Microvascular Endothelial Cells" Pathogens 11, no. 5: 509. https://doi.org/10.3390/pathogens11050509
APA StyleCipitelli, M. d. C., Paiva, I. A., Badolato-Corrêa, J., Marinho, C. F., Fiestas Solórzano, V. E., da Costa Faria, N. R., de Azeredo, E. L., de Souza, L. J., da Cunha, R. V., & de-Oliveira-Pinto, L. M. (2022). Subsets of Cytokines and Chemokines from DENV-4-Infected Patients Could Regulate the Endothelial Integrity of Cultured Microvascular Endothelial Cells. Pathogens, 11(5), 509. https://doi.org/10.3390/pathogens11050509

