Sheltered in Stromal Tissue Cells, Trypanosoma cruzi Orchestrates Inflammatory Neovascularization via Activation of the Mast Cell Chymase Pathway
Abstract
1. Introduction
2. Results
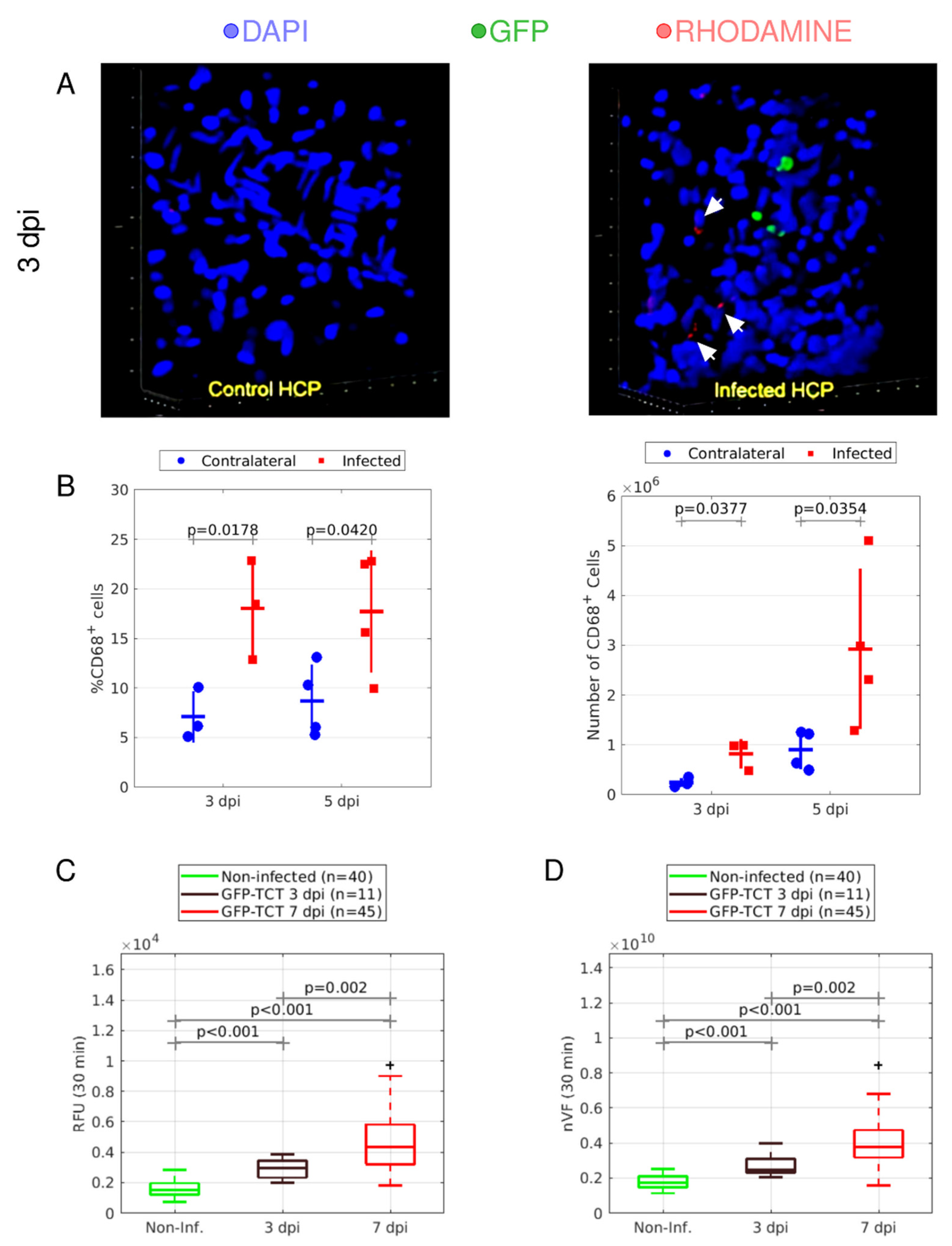
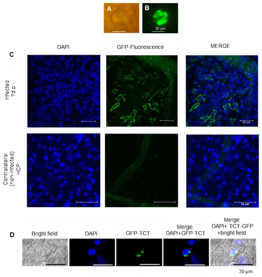
2.1. Microvascular Profiles in HCP Tissues Infected by GFP-T. cruzi
2.2. Asynchronous Intracellular Development of T. cruzi Influences the Dynamics of Inflammatory Neovascularization
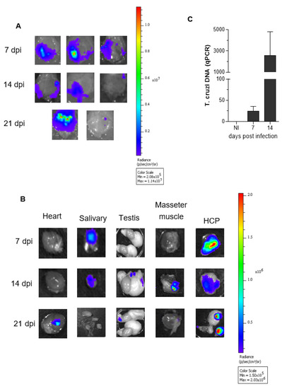
2.3. Tracking the Dissemination of Luc-Expressing T. cruzi following HCP Colonization
2.4. Angiogenesis Depends on Intracellular Parasitism
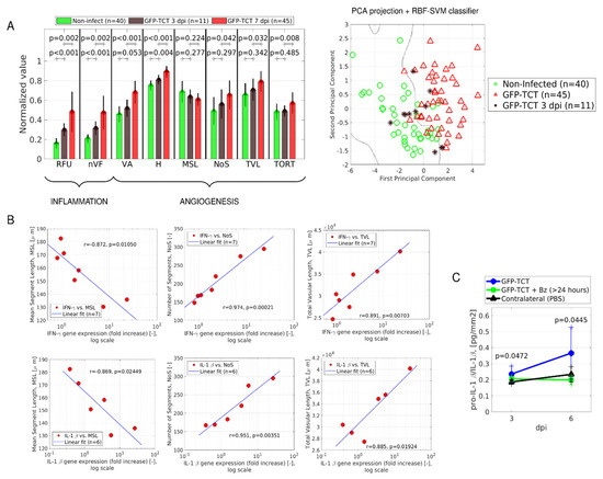
2.5. Inflammatory Neovascularization Starts at Early Stages of T. cruzi Infection of the HCP
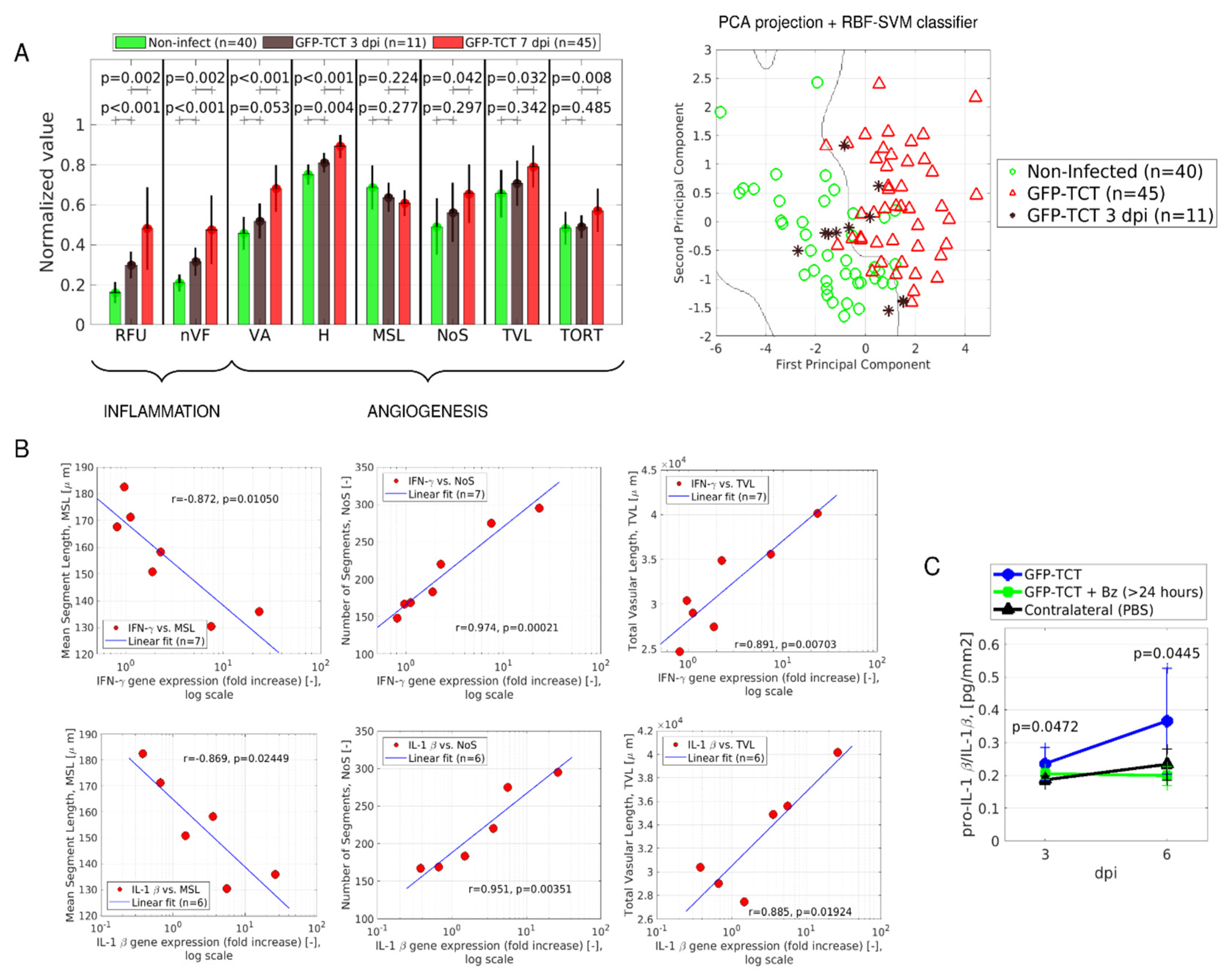
2.6. Vascular Remodeling Indexes Are Variable and Correlate with Transcriptional Expression of Proinflammatory Cytokines
2.7. Proteomic Analysis Identified Chymase as the Most Upregulated Proteins of the HCP at Early Stages of T. cruzi Infection
2.8. Pharmacological Targeting of the MC/Chymase Pathway Blunts Inflammatory Neovascularization
3. Discussion
4. Materials and Methods
4.1. Parasites
4.2. Animals and Infection Procedures
4.3. Intravital Microscopy
4.4. Detection of Leukocyte Infiltration
4.5. Microvascular Image Analysis
4.6. Pharmacological Interventions
4.7. Quantitative Proteomic Analysis (iTRAQ)
4.8. Target Proteomics for Chymase Quantitation
4.9. Histopathological Analysis
4.10. Flow Cytometry Analysis
4.11. Bioluminescence Experiments
4.12. Quantitation of Parasite Load in the Tissues
4.13. Cytokine Gene Expression
4.14. ELISA for IL- 1β Quantitation
4.15. Statistical Analysis
Supplementary Materials
Author Contributions
Funding
Institutional Review Board Statement
Informed Consent Statement
Data Availability Statement
Acknowledgments
Conflicts of Interest
References
- Bonney, K.M.; Luthringer, D.J.; Kim, S.A.; Garg, N.J.; Engman, D.M. Pathology and Pathogenesis of Chagas Heart Disease. Annu. Rev. Pathol. Mech. Dis. 2019, 14, 421–447. [Google Scholar] [CrossRef] [PubMed]
- Nunes, M.C.P.; Beaton, A.; Acquatella, H.; Bern, C.; Bolger, A.F.; Echeverría, L.E.; Dutra, W.O.; Gascon, J.; Morillo, C.A.; Oliveira-Filho, J.; et al. Chagas Cardiomyopathy: An Update of Current Clinical Knowledge and Management: A Scientific Statement from the American Heart Association. Circulation 2018, 138, e169–e209. [Google Scholar] [CrossRef] [PubMed]
- Lewis, M.D.; Llewellyn, M.S.; Yeo, M.; Acosta, N.; Gaunt, M.W.; Miles, M.A. Recent, Independent and Anthropogenic Origins of Trypanosoma cruzi Hybrids. PLoS Negl. Trop. Dis. 2011, 5, e1363. [Google Scholar] [CrossRef] [PubMed]
- Lima, L.; Espinosa-Álvarez, O.; Ortiz, P.A.; Trejo-Varón, J.A.; Carranza, J.C.; Pinto, C.M.; Serrano, M.G.; Buck, G.A.; Camargo, E.P.; Teixeira, M.M. Genetic diversity of Trypanosoma cruzi in bats, and multilocus phylogenetic and phylogeographical analyses supporting Tcbat as an independent DTU (discrete typing unit). Acta Trop. 2015, 151, 166–177. [Google Scholar] [CrossRef] [PubMed]
- Zingales, B. Trypanosoma cruzi genetic diversity: Something new for something known about Chagas disease manifestations, serodiagnosis and drug sensitivity. Acta Trop. 2018, 184, 38–52. [Google Scholar] [CrossRef] [PubMed]
- Wang, W.; Peng, D.; Baptista, R.P.; Li, Y.; Kissinger, J.C.; Tarleton, R.L. Strain-specific genome evolution in Trypanosoma cruzi, the agent of Chagas disease. PLoS Pathog. 2021, 17, e1009254. [Google Scholar] [CrossRef] [PubMed]
- Shikanai-Yasuda, M.A.; Carvalho, N.B. Oral Transmission of Chagas Disease. Clin. Infect. Dis. 2012, 54, 845–852. [Google Scholar] [CrossRef] [PubMed]
- Andrade, D.; Serra, R.; Svensjö, E.; Lima, A.P.C.; Junior, E.S.R.; Fortes, F.S.; Morandini, A.C.F.; Morandi, V.; Soeiro, M.D.N.; Tanowitz, H.B.; et al. Trypanosoma cruzi invades host cells through the activation of endothelin and bradykinin receptors: A converging pathway leading to chagasic vasculopathy. Br. J. Pharmacol. 2011, 165, 1333–1347. [Google Scholar] [CrossRef] [PubMed]
- Epting, C.L.; Coates, B.M.; Engman, D.M. Molecular mechanisms of host cell invasion by Trypanosoma cruzi. Exp. Parasitol. 2010, 126, 283–291. [Google Scholar] [CrossRef] [PubMed][Green Version]
- Scharfstein, J.P.; Andrade, D.; Svensjö, E.; Oliveira, A.C.; Nascimento, C.R. The kallikrein-kinin system in experimental Chagas disease: A paradigm to investigate the impact of inflammatory edema on GPCR-mediated pathways of host cell invasion by Trypanosoma cruzi. Front. Immunol. 2012, 3, 396. [Google Scholar] [CrossRef] [PubMed]
- Scharfstein, J.; Schmitz, V.; Morandi, V.; Capella, M.; Lima, A.P.C.A.; Morrot, A.; Juliano, L.; Müller-Esterl, W. Host Cell Invasion by Trypanosoma cruzi Is Potentiated by Activation of Bradykinin B2 Receptors. J. Exp. Med. 2000, 192, 1289–1300. [Google Scholar] [CrossRef] [PubMed]
- Todorov, A.G.; Andrade, D.; Pesquero, J.B.; Araujo, R.; Bader, M.; Stewart, J.; Gera, L.; Müller--Esterl, W.; Morandi, V.; Goldenberg, R.C.S.; et al. Trypanosoma cruzi induces edematogenic responses in mice and invades cardiomyocytes and endothelial cells in vitro by activating distinct kinin receptor subtypes (B1/B2). FASEB J. 2003, 17, 73–75. [Google Scholar] [CrossRef] [PubMed]
- Taylor, M.C.; Ward, A.; Olmo, F.; Jayawardhana, S.; Francisco, A.F.; Lewis, M.D.; Kelly, J.M. Intracellular DNA replication and differentiation of Trypanosoma cruzi is asynchronous within individual host cells in vivo at all stages of infection. PLoS Negl. Trop. Dis. 2020, 14, e0008007. [Google Scholar] [CrossRef] [PubMed]
- Acosta-Serrano, A.; Hutchinson, C.; Nakayasu, E.S.; Almeida, I.C.; Carrington, M. Comparison and Evolution of the Surface Architecture of Trypanosomatid Parasites. In Trypanosomes: After the Genome; Barry, J.D., Mottram, J.C., McCulloch, R., Acosta-Serrano, A., Eds.; Horizon Scientific Press: Norwich, UK, 2007; pp. 319–338. [Google Scholar]
- Herreros-Cabello, A.; Callejas-Hernández, F.; Gironès, N.; Fresno, M. Trypanosoma cruzi Genome: Organization, Multi-Gene Families, Transcription, and Biological Implications. Genes 2020, 11, 1196. [Google Scholar] [CrossRef] [PubMed]
- Mucci, J.; Lantos, A.B.; Buscaglia, C.A.; Leguizamón, M.S.; Campetella, O. The Trypanosoma cruzi Surface, a Nanoscale Patchwork Quilt. Trends Parasitol. 2017, 33, 102–112. [Google Scholar] [CrossRef] [PubMed]
- Almeida, I.C.; Camargo, M.; Procópio, D.O.; Silva, L.S.; Mehlert, A.; Travassos, L.R.; Gazzinelli, R.; Ferguson, M.A. Highly purified glycosylphosphatidylinositols from Trypanosoma cruzi are potent proinflammatory agents. EMBO J. 2000, 19, 1476–1485. [Google Scholar] [CrossRef] [PubMed]
- Campos, M.A.; Almeida, I.C.; Takeuchi, O.; Akira, S.; Valente, E.P.; Procópio, D.O.; Travassos, L.R.; Smith, J.A.; Golenbock, D.T.; Gazzinelli, R. Activation of Toll-Like Receptor-2 by Glycosylphosphatidylinositol Anchors from a Protozoan Parasite. J. Immunol. 2001, 167, 416–423. [Google Scholar] [CrossRef] [PubMed]
- Cronemberger-Andrade, A.; Xander, P.; Soares, R.P.; Pessoa, N.L.; Campos, M.A.; Ellis, C.C.; Grajeda, B.; Ofir-Birin, Y.; Almeida, I.C.; Regev-Rudzki, N.; et al. Trypanosoma cruzi-Infected Human Macrophages Shed Proinflammatory Extracellular Vesicles That Enhance Host-Cell Invasion via Toll-Like Receptor 2. Front. Cell. Infect. Microbiol. 2020, 10, 99. [Google Scholar] [CrossRef] [PubMed]
- Schmitz, V.; Svensjö, E.; Serra, R.R.; Teixeira, M.M.; Scharfstein, J. Proteolytic generation of kinins in tissues infected by Trypanosoma cruzi depends on CXC chemokine secretion by macrophages activated via Toll-like 2 receptors. J. Leukoc. Biol. 2009, 85, 1005–1014. [Google Scholar] [CrossRef] [PubMed]
- Nascimento, C.R.; Andrade, D.; Carvalho-Pinto, C.E.; Serra, R.R.; Vellasco, L.; Brasil, G.; Ramos-Junior, E.S.; Da Mota, J.B.; Almeida, L.N.; Andrade, M.V.; et al. Mast Cell Coupling to the Kallikrein–Kinin System Fuels Intracardiac Parasitism and Worsens Heart Pathology in Experimental Chagas Disease. Front. Immunol. 2017, 8, 840. [Google Scholar] [CrossRef] [PubMed]
- Scharfstein, J. Subverting bradykinin-evoked inflammation by co-opting the contact system: Lessons from survival strategies of Trypanosoma cruzi. Curr. Opin. Hematol. 2018, 25, 347–357. [Google Scholar] [CrossRef] [PubMed]
- Monteiro, A.C.; Schmitz, V.; Morrot, A.; De Arruda, L.B.; Nagajyothi, F.; Granato, A.; Pesquero, J.B.; Müller-Esterl, W.; Tanowitz, H.B.; Scharfstein, J. Bradykinin B2 Receptors of Dendritic Cells, Acting as Sensors of Kinins Proteolytically Released by Trypanosoma cruzi, Are Critical for the Development of Protective Type-1 Responses. PLoS Pathog. 2007, 3, e185. [Google Scholar] [CrossRef] [PubMed]
- Monteiro, A.C.; Schmitz, V.; Svensjö, E.; Gazzinelli, R.; Almeida, I.C.; Todorov, A.; De Arruda, L.B.; Torrecilhas, A.C.T.; Pesquero, J.B.; Morrot, A.; et al. Cooperative Activation of TLR2 and Bradykinin B2 Receptor Is Required for Induction of Type 1 Immunity in a Mouse Model of Subcutaneous Infection by Trypanosoma cruzi. J. Immunol. 2006, 177, 6325–6335. [Google Scholar] [CrossRef] [PubMed]
- Schmitz, V.; Almeida, L.N.; Svensjö, E.; Monteiro, A.C.; Köhl, J.; Scharfstein, J. C5a and Bradykinin Receptor Cross-Talk Regulates Innate and Adaptive Immunity in Trypanosoma cruzi Infection. J. Immunol. 2014, 193, 3613–3623. [Google Scholar] [CrossRef] [PubMed]
- Pérez-Mazliah, D.; Ward, A.I.; Lewis, M.D. Host--parasite dynamics in Chagas disease from systemic to hyper--local scales. Parasite Immunol. 2021, 43, e12786. [Google Scholar] [CrossRef] [PubMed]
- Almeida, I.C.; Ferguson, M.A.; Schenkman, S.; Travassos, L.R. Lytic anti-alpha-galactosyl antibodies from patients with chronic Chagas’ disease recognize novel O-linked oligosaccharides on mucin-like glycosyl-phosphatidylinositol-anchored glycoproteins of Trypanosoma cruzi. Biochem. J. 1994, 304, 793–802. [Google Scholar] [CrossRef] [PubMed]
- Almeida, I.C.; Milani, S.R.; Gorin, P.A.; Travassos, L.R. Complement-mediated lysis of Trypanosoma cruzi trypomastigotes by human anti-alpha-galactosyl antibodies. J. Immunol. 1991, 146, 2394–2400. [Google Scholar] [PubMed]
- Pereira-Chioccola, V.; Serrano, A.A.; Almeida, I.; Ferguson, M.; Souto-Padron, T.; Rodrigues, M.; Travassos, L.; Schenkman, S. Mucin-like molecules form a negatively charged coat that protects Trypanosoma cruzi trypomastigotes from killing by human anti-alpha-galactosyl antibodies. J. Cell Sci. 2000, 113, 1299–1307. [Google Scholar] [CrossRef] [PubMed]
- Pack, A.D.; Collins, M.H.; Rosenberg, C.S.; Tarleton, R.L. Highly competent, non-exhausted CD8+ T cells continue to tightly control pathogen load throughout chronic Trypanosoma cruzi infection. PLoS Pathog. 2018, 14, e1007410. [Google Scholar] [CrossRef] [PubMed]
- Dutra, W.O.; Menezes, C.A.D.S.; Magalhaes, L.M.D.; Gollob, K. Immunoregulatory networks in human Chagas disease. Parasite Immunol. 2014, 36, 377–387. [Google Scholar] [CrossRef] [PubMed]
- Ferreira, A.V.M.; Segatto, M.; Menezes, Z.; Macedo, A.M.; Gelape, C.; Andrade, L.D.O.; Nagajyothi, F.; Scherer, P.E.; Teixeira, M.M.; Tanowitz, H.B. Evidence for Trypanosoma cruzi in adipose tissue in human chronic Chagas disease. Microbes Infect. 2011, 13, 1002–1005. [Google Scholar] [CrossRef] [PubMed]
- Sánchez-Valdéz, F.J.; Padilla, A.; Wang, W.; Orr, D.; Tarleton, R.L. Spontaneous dormancy protects Trypanosoma cruzi during extended drug exposure. eLife 2018, 7, e34039. [Google Scholar] [CrossRef] [PubMed]
- Ward, A.I.; Lewis, M.D.; Taylor, M.C.; Kelly, J.M. Incomplete recruitment of protective T cells facilitates Trypanosoma cruzi persistence in the mouse colon. bioRxiv 2021. [Google Scholar] [CrossRef]
- Tarleton, R.; Zhang, L. Chagas Disease Etiology: Autoimmunity or Parasite Persistence? Parasitol. Today 1999, 15, 94–99. [Google Scholar] [CrossRef] [PubMed]
- Lewis, M.D.; Fortes Francisco, A.; Taylor, M.C.; Burrell-Saward, H.; McLatchie, A.P.; Miles, M.A.; Kelly, J.M. Bioluminescence imaging of chronic Trypanosoma cruzi infections reveals tissue-specific parasite dynamics and heart disease in the absence of locally persistent infection. Cell. Microbiol. 2014, 16, 1285–1300. [Google Scholar] [CrossRef] [PubMed]
- Silvério, J.C.; Pereira, I.R.; Cipitelli, M.D.C.; Vinagre, N.F.; Rodrigues, M.M.; Gazzinelli, R.T.; Lannes-Vieira, J. CD8+ T-Cells Expressing Interferon Gamma or Perforin Play Antagonistic Roles in Heart Injury in Experimental Trypanosoma cruzi-Elicited Cardiomyopathy. PLoS Pathog. 2012, 8, e1002645. [Google Scholar] [CrossRef] [PubMed]
- Rossi, M.A.; Ramos, S.G. Coronary microvascular abnormalities in Chagas’ disease. Am. Hear. J. 1996, 132, 207–210. [Google Scholar] [CrossRef] [PubMed]
- Morris, S.A.; Tanowitz, H.B.; Wittner, M.; Bilezikian, J.P. Pathophysiological insights into the cardiomyopathy of Chagas’ disease. Circulation 1990, 82, 1900–1909. [Google Scholar] [CrossRef] [PubMed]
- Pinazo, M.-J.; Posada, E.D.J.; Izquierdo, L.; Tàssies, D.; Marques, A.-F.; De Lazzari, E.; Aldasoro, E.; Muñoz, J.; Abras, A.; Tebar, S.; et al. Altered Hypercoagulability Factors in Patients with Chronic Chagas Disease: Potential Biomarkers of Therapeutic Response. PLoS Negl. Trop. Dis. 2016, 10, e0004269. [Google Scholar] [CrossRef] [PubMed]
- Machado, F.S.; Tanowitz, H.B.; Ribeiro, A.L. Pathogenesis of Chagas Cardiomyopathy: Role of Inflammation and Oxidative Stress. J. Am. Hear. Assoc. 2013, 2, e000539. [Google Scholar] [CrossRef] [PubMed]
- Tanowitz, H.B.; Huang, H.; Jelicks, L.A.; Chandra, M.; Loredo, M.L.; Weiss, L.M.; Factor, S.M.; Shtutin, V.; Mukherjee, S.; Kitsis, R.N.; et al. Role of Endothelin 1 in the Pathogenesis of Chronic Chagasic Heart Disease. Infect. Immun. 2005, 73, 2496–2503. [Google Scholar] [CrossRef] [PubMed]
- Wernersson, S.; Pejler, G. Mast cell secretory granules: Armed for battle. Nat. Rev. Immunol. 2014, 14, 478–494. [Google Scholar] [CrossRef] [PubMed]
- Dell’Italia, L.J.; Collawn, J.F.; Ferrario, C.M. Multifunctional Role of Chymase in Acute and Chronic Tissue Injury and Remodeling. Circ. Res. 2018, 122, 319–336. [Google Scholar] [CrossRef] [PubMed]
- Kitaura-Inenaga, K.; Hara, M.; Higuchi, K.; Yamamoto, K.; Yamaki, A.; Ono, K.; Nakano, A.; Kinoshita, M.; Sasayama, S.; Matsumori, A. Gene Expression of Cardiac Mast Cell Chymase and Tryptase in a Murine Model of Heart Failure Caused by Viral Myocarditis. Circ. J. 2003, 67, 881–884. [Google Scholar] [CrossRef] [PubMed]
- Houde, M.; Jamain, M.-D.; Labonté, J.; Desbiens, L.; Pejler, G.; Gurish, M.; Takai, S.; D’Orléans-Juste, P. Pivotal role of mouse mast cell protease 4 in the conversion and pressor properties of Big-endothelin-1. J. Pharmacol. Exp. Ther. 2013, 346, 31–37. [Google Scholar] [CrossRef] [PubMed]
- Balcells, E.; Meng, Q.C.; Johnson, W.H.; Oparil, S.; Dell’Italia, L.J. Angiotensin II formation from ACE and chymase in human and animal hearts: Methods and species considerations. Am. J. Physiol. Content 1997, 273, H1769–H1774. [Google Scholar] [CrossRef] [PubMed]
- Coussens, L.M.; Raymond, W.W.; Bergers, G.; Laig-Webster, M.; Behrendtsen, O.; Werb, Z.; Caughey, G.H.; Hanahan, D. Inflammatory mast cells up-regulate angiogenesis during squamous epithelial carcinogenesis. Genes Dev. 1999, 13, 1382–1397. [Google Scholar] [CrossRef] [PubMed]
- Shiota, N.; Jin, D.; Takai, S.; Kawamura, T.; Koyama, M.; Nakamura, N.; Miyazaki, M. Chymase is activated in the hamster heart following ventricular fibrosis during the chronic stage of hypertension. FEBS Lett. 1997, 406, 301–304. [Google Scholar] [CrossRef] [PubMed]
- Bilate, A.M.; Salemi, V.M.; Ramires, F.J.; de Brito, T.; Silva, A.M.; Umezawa, E.S.; Mady, C.; Kalil, J.; Cunha-Neto, E. The Syrian hamster as a model for the dilated cardiomyopathy of Chagas’ disease: A quantitative echocardiographical and histopathological analysis. Microbes Infect. 2003, 5, 1116–1124. [Google Scholar] [CrossRef] [PubMed]
- Stoner, C.H.; Saunders, A.B. Cardiac Manifestations of Trypanosoma cruzi Infection in a Domestic Dog. CASE 2020, 4, 410–414. [Google Scholar] [CrossRef] [PubMed]
- Silva, F.H.G.; Shrestha, D.; Salles, B.C.; Figueiredo, V.; Lopes, L.R.; Dias, L.; Barcelos, L.D.S.; Moura, S.; de Andrade, S.P.; Talvani, A. Trypanosoma cruzi antigens induce inflammatory angiogenesis in a mouse subcutaneous sponge model. Microvasc. Res. 2015, 97, 130–136. [Google Scholar] [CrossRef] [PubMed]
- Shrestha, D.; Bajracharya, B.; Paula-Costa, G.; Salles, B.C.; Leite, A.L.J.; Menezes, A.P.J.; Souza, D.M.; Oliveira, L.A.; Talvani, A. Expression and production of cardiac angiogenic mediators depend on the Trypanosoma cruzi-genetic population in experimental C57BL/6 mice infection. Microvasc. Res. 2017, 110, 56–63. [Google Scholar] [CrossRef] [PubMed]
- Bulant, C.A.; Blanco, P.J.; Müller, L.O.; Scharfstein, J.; Svensjö, E. Computer-aided quantification of microvascular networks: Application to alterations due to pathological angiogenesis in the hamster. Microvasc. Res. 2017, 112, 53–64. [Google Scholar] [CrossRef] [PubMed]
- Urbina, J.A. Recent Clinical Trials for the Etiological Treatment of Chronic Chagas Disease: Advances, Challenges and Perspectives. J. Eukaryot. Microbiol. 2015, 62, 149–156. [Google Scholar] [CrossRef] [PubMed]
- Muramatsu, M.; Katada, J.; Hattori, M.; Hayashi, I.; Majima, M. Chymase mediates mast cell-induced angiogenesis in hamster sponge granulomas. Eur. J. Pharmacol. 2000, 402, 181–191. [Google Scholar] [CrossRef] [PubMed]
- Muramatsu, M.; Yamada, M.; Takai, S.; Miyazaki, M. Suppression of basic fibroblast growth factor-induced angiogenesis by a specific chymase inhibitor, BCEAB, through the chymase-angiotensin-dependent pathway in hamster sponge granulomas. Br. J. Pharmacol. 2002, 137, 554–560. [Google Scholar] [CrossRef] [PubMed]
- Komeda, K.; Takai, S.; Jin, D.; Tashiro, K.; Hayashi, M.; Tanigawa, N.; Miyazaki, M. Chymase inhibition attenuates tetrachloride-induced liver fibrosis in hamsters. Hepatol. Res. 2010, 40, 832–840. [Google Scholar] [CrossRef] [PubMed]
- Takai, S.; Jin, D.; Chen, H.; Li, W.; Yamamoto, H.; Yamanishi, K.; Miyazaki, M.; Higashino, H.; Yamanishi, H.; Okamura, H. Chymase inhibition improves vascular dysfunction and survival in stroke-prone spontaneously hypertensive rats. J. Hypertens. 2014, 32, 1637–1649. [Google Scholar] [CrossRef] [PubMed]
- Higuchi, M.D.L.; Fukasawa, S.; De Brito, T.; Parzianello, L.C.; Bellotti, G.; Ramires, J.A.F. Different microcirculatory and interstitial matrix patterns in idiopathic dilated cardiomyopathy and Chagas’ disease: A three dimensional confocal microscopy study. Heart 1999, 82, 279–285. [Google Scholar] [CrossRef] [PubMed]
- Marin-Neto, J.A.; Cunha-Neto, E.; Maciel, B.C.; Simões, M.V. Pathogenesis of Chronic Chagas Heart Disease. Circulation 2007, 115, 1109–1123. [Google Scholar] [CrossRef] [PubMed]
- Prado, C.M.; Jelicks, L.A.; Weiss, L.M.; Factor, S.M.; Tanowitz, H.B.; Rossi, M.A. The Vasculature in Chagas Disease. Adv. Parasitol. 2011, 76, 83–99. [Google Scholar] [CrossRef] [PubMed]
- Oliveira, A.E.R.; Pereira, M.C.A.; Belew, A.T.; Ferreira, L.R.P.; Pereira, L.; Neves, E.G.A.; Nunes, M.D.C.P.; Burleigh, B.A.; Dutra, W.O.; El-Sayed, N.M.; et al. Gene expression network analyses during infection with virulent and avirulent Trypanosoma cruzi strains unveil a role for fibroblasts in neutrophil recruitment and activation. PLoS Pathog. 2020, 16, e1008781. [Google Scholar] [CrossRef] [PubMed]
- Carmeliet, P.; Jain, R.K. Angiogenesis in cancer and other diseases. Nature 2000, 407, 249–257. [Google Scholar] [CrossRef] [PubMed]
- Paiva, C.N.; Feijó, D.F.; Dutra, F.F.; Carneiro, V.; De Freitas, G.; Alves, L.S.; Mesquita, J.; Fortes, G.B.; Figueiredo, R.; de Souza, H.; et al. Oxidative stress fuels Trypanosoma cruzi infection in mice. J. Clin. Investig. 2012, 122, 2531–2542. [Google Scholar] [CrossRef] [PubMed]
- Paiva, C.N.; Medei, E.; Bozza, M.T. ROS and Trypanosoma cruzi: Fuel to infection, poison to the heart. PLoS Pathog. 2018, 14, e1006928. [Google Scholar] [CrossRef] [PubMed]
- Caradonna, K.L.; Engel, J.C.; Jacobi, D.; Lee, C.-H.; Burleigh, B.A. Host Metabolism Regulates Intracellular Growth of Trypanosoma cruzi. Cell Host Microbe 2013, 13, 108–117. [Google Scholar] [CrossRef] [PubMed]
- Dong, R.; Chen, W.; Feng, W.; Xia, C.; Hu, D.; Zhang, Y.; Yang, Y.; Wang, D.W.; Xu, X.; Tu, L. Exogenous Bradykinin Inhibits Tissue Factor Induction and Deep Vein Thrombosis via Activating the eNOS/Phosphoinositide 3-Kinase/Akt Signaling Pathway. Cell. Physiol. Biochem. 2015, 37, 1592–1606. [Google Scholar] [CrossRef] [PubMed]
- Liu, S.; Premont, R.; Kontos, C.; Huang, J.; Rockey, D.C. Endothelin-1 Activates Endothelial Cell Nitric-oxide Synthase via Heterotrimeric G-protein βγ Subunit Signaling to Protein Kinase B/Akt. J. Biol. Chem. 2003, 278, 49929–49935. [Google Scholar] [CrossRef] [PubMed]
- Bafica, A.; Santiago, H.; Goldszmid, R.; Ropert, C.; Gazzinelli, R.; Sher, A. Cutting Edge: TLR9 and TLR2 Signaling Together Account for MyD88-Dependent Control of Parasitemia in Trypanosoma cruzi Infection. J. Immunol. 2006, 177, 3515–3519. [Google Scholar] [CrossRef] [PubMed]
- Caetano, B.C.; Carmo, B.B.; Melo, M.B.; Cerny, A.; Dos Santos, S.L.; Bartholomeu, D.C.; Golenbock, D.T.; Gazzinelli, R.T. Requirement of UNC93B1 Reveals a Critical Role for TLR7 in Host Resistance to Primary Infection with Trypanosoma cruzi. J. Immunol. 2011, 187, 1903–1911. [Google Scholar] [CrossRef] [PubMed]
- Gonçalves, V.M.; Matteucci, K.C.; Buzzo, C.L.; Miollo, B.H.; Ferrante, D.; Torrecilhas, A.C.; Rodrigues, M.M.; Alvarez, J.M.; Bortoluci, K.R. NLRP3 Controls Trypanosoma cruzi Infection through a Caspase-1-Dependent IL-1R-Independent NO Production. PLoS Negl. Trop. Dis. 2013, 7, e2469. [Google Scholar] [CrossRef] [PubMed]
- Gravina, H.D.; Antonelli, L.; Gazzinelli, R.T.; Ropert, C. Differential Use of TLR2 and TLR9 in the Regulation of Immune Responses during the Infection with Trypanosoma cruzi. PLoS ONE 2013, 8, e63100. [Google Scholar] [CrossRef] [PubMed]
- Silva, G.K.; Costa, R.S.; Silveira, T.N.; Caetano, B.C.; Horta, C.V.; Gutierrez, F.R.S.; Guedes, P.M.D.M.; Andrade, W.A.; De Niz, M.; Gazzinelli, R.T.; et al. Apoptosis-Associated Speck–like Protein Containing a Caspase Recruitment Domain Inflammasomes Mediate IL-1β Response and Host Resistance to Trypanosoma cruzi Infection. J. Immunol. 2013, 191, 3373–3383. [Google Scholar] [CrossRef] [PubMed]
- De Carvalho, R.; Zamboni, D.S. Inflammasome Activation in Response to Intracellular Protozoan Parasites. Trends Parasitol. 2020, 36, 459–472. [Google Scholar] [CrossRef] [PubMed]
- West, X.Z.; Malinin, N.; Merkulova, A.A.; Tischenko, M.; Kerr, B.; Borden, E.C.; Podrez, E.A.; Salomon, R.; Byzova, T.V. Oxidative stress induces angiogenesis by activating TLR2 with novel endogenous ligands. Nature 2010, 467, 972–976. [Google Scholar] [CrossRef] [PubMed]
- McCoy, M.G.; Nascimento, D.W.; Veleeparambil, M.; Murtazina, R.; Gao, D.; Tkachenko, S. Endothelial TLR2 promotes proangiogenic immune cell recruitment and tumor angiogenesis. Sci. Signal. 2021, 14, eabc5371. [Google Scholar] [CrossRef] [PubMed]
- Almeida, I.C.; Gazzinelli, R. Proinflammatory activity of glycosylphosphatidylinositol anchors derived from Trypanosoma cruzi: Structural and functional analyses. J. Leukoc. Biol. 2001, 70, 467–477. [Google Scholar] [PubMed]
- Coates, B.M.; Sullivan, D.; Makanji, M.Y.; Du, N.Y.; Olson, C.L.; Muller, W.A.; Engman, D.M.; Epting, C.L. Endothelial Transmigration by Trypanosoma cruzi. PLoS ONE 2013, 8, e81187. [Google Scholar] [CrossRef] [PubMed]
- Huang, H.; Calderon, T.M.; Berman, J.W.; Braunstein, V.L.; Weiss, L.M.; Wittner, M.; Tanowitz, H.B. Infection of Endothelial Cells with Trypanosoma cruzi Activates NF-κB and Induces Vascular Adhesion Molecule Expression. Infect. Immun. 1999, 67, 5434–5440. [Google Scholar] [CrossRef] [PubMed]
- Tonelli, R.R.; Giordano, R.J.; Barbu, E.M.; Torrecilhas, A.C.; Kobayashi, G.S.; Langley, R.R.; Arap, W.; Pasqualini, R.; Colli, W.; Alves, M.J.M. Role of the gp85/Trans-Sialidases in Trypanosoma cruzi Tissue Tropism: Preferential Binding of a Conserved Peptide Motif to the Vasculature In Vivo. PLoS Negl. Trop. Dis. 2010, 4, e864. [Google Scholar] [CrossRef] [PubMed]
- Martins, P.R.; Nascimento, R.D.; Lisboa, A.D.S.; Martinelli, P.M.; Reis, D.D. Neuroimmunopathology of Trypanosoma cruzi-induced megaoesophagus: Is there a role for mast cell proteases? Hum. Immunol. 2014, 75, 302–305. [Google Scholar] [CrossRef] [PubMed]
- Kunori, Y.; Muroga, Y.; Iidaka, M.; Mitsuhashi, H.; Kamimura, T.; Fukamizu, A. Species Differences in Angiotensin II Generation and Degradation by Mast Cell Chymases. J. Recept. Signal Transduct. Res. 2005, 25, 35–44. [Google Scholar] [CrossRef] [PubMed]
- Matsumoto, T.; Wada, A.; Tsutamoto, T.; Ohnishi, M.; Isono, T.; Kinoshita, M. Chymase Inhibition Prevents Cardiac Fibrosis and Improves Diastolic Dysfunction in the Progression of Heart Failure. Circulation 2003, 107, 2555–2558. [Google Scholar] [CrossRef] [PubMed]
- Masubuchi, S.; Takai, S.; Jin, D.; Tashiro, K.; Komeda, K.; Li, Z.-L.; Otsuki, Y.; Okamura, H.; Hayashi, M.; Uchiyama, K. Chymase inhibitor ameliorates hepatic steatosis and fibrosis on established non-alcoholic steatohepatitis in hamsters fed a methionine- and choline-deficient diet. Hepatol. Res. 2013, 43, 970–978. [Google Scholar] [CrossRef] [PubMed]
- Contreras, V.T.; de Araújo-Jorge, T.C.; Bonaldo, M.C.; Thomaz, N.; Barbosa, H.S.; Meirelles, M.D.N.S.L.D.; Goldenberg, S. Biological aspects of the DM28C clone of Trypanosoma cruzi after metacylogenesis in chemically defined media. Mem. Inst. Oswaldo Cruz 1988, 83, 123–133. [Google Scholar] [CrossRef] [PubMed]
- Dias, F.D.A.; Guerra, B.; Vieira, L.R.; Perdomo, H.D.; Gandara, A.C.P.; Amaral, R.J.V.D.; Vollú, R.E.; Gomes, S.A.O.; Lara, F.A.; Sorgine, M.H.F.; et al. Monitoring of the Parasite Load in the Digestive Tract of Rhodnius prolixus by Combined qPCR Analysis and Imaging Techniques Provides New Insights into the Trypanosome Life Cycle. PLoS Negl. Trop. Dis. 2015, 9, e0004186. [Google Scholar] [CrossRef] [PubMed]
- Henriques, C.; Miller, M.P.; Catanho, M.; De Carvalho, T.M.U.; Krieger, M.A.; Probst, C.M.; De Souza, W.; Degrave, W.; Amara, S.G. Identification and functional characterization of a novel arginine/ornithine transporter, a member of a cationic amino acid transporter subfamily in the Trypanosoma cruzi genome. Parasites Vectors 2015, 8, 1–18. [Google Scholar] [CrossRef] [PubMed]
- Svensjö, E.; Saraiva, E.M.; Amendola, R.S.; Barja-Fidalgo, C.; Bozza, M.T.; Lerner, E.A.; Teixeira, M.M.; Scharfstein, J. Maxadilan, the Lutzomyia longipalpis vasodilator, drives plasma leakage via PAC1–CXCR1/2-pathway. Microvasc. Res. 2012, 83, 185–193. [Google Scholar] [CrossRef] [PubMed]
- Svensjö, E.; Saraiva, E.M.; Bozza, M.T.; Oliveira, S.M.; Lerner, E.A.; Scharfstein, J. Salivary Gland Homogenates of Lutzomyia longipalpis and Its Vasodilatory Peptide Maxadilan Cause Plasma Leakage via PAC1 Receptor Activation. J. Vasc. Res. 2009, 46, 435–446. [Google Scholar] [CrossRef] [PubMed]
- Hastie, T.; Tibshirani, R.; Friedman, J. The Elements of Statistical Learning: Data Mining, Inference, and Prediction, 2nd ed; Springer: New York, NY, USA, 2009; p. 745. [Google Scholar]
- Ciapponi, A.; Barreira, F.; Perelli, L.; Bardach, A.; Gascón, J.; Molina, I.; Morillo, C.; Prado, N.; Riarte, A.; Torrico, F.; et al. Fixed vs adjusted-dose benznidazole for adults with chronic Chagas disease without cardiomyopathy: A systematic review and meta-analysis. PLoS Negl. Trop. Dis. 2020, 14, e0008529. [Google Scholar] [CrossRef] [PubMed]
- Russo, A.; Russo, G.; Peticca, M.; Pietropaolo, C.; Di Rosa, M.; Iuvone, T. Inhibition of granuloma-associated angiogenesis by controlling mast cell mediator release: Role of mast cell protease-5. Br. J. Pharmacol. 2005, 145, 24–33. [Google Scholar] [CrossRef] [PubMed]
- Borle, F.; Radu, A.; Fontolliet, C.; Bergh, H.V.D.; Monnier, P.; Wagnieres, G. Selectivity of the photosensitiser Tookad® for photodynamic therapy evaluated in the Syrian golden hamster cheek pouch tumour model. Br. J. Cancer 2003, 89, 2320–2326. [Google Scholar] [CrossRef] [PubMed][Green Version]
- Gratz, D.; Winkle, A.J.; Dalic, A.; Unudurthi, S.D.; Hund, T.J. Computational tools for automated histological image analysis and quantification in cardiac tissue. MethodsX 2020, 7, 100755. [Google Scholar] [CrossRef] [PubMed]
- Cummings, K.L.; Tarleton, R.L. Rapid quantitation of Trypanosoma cruzi in host tissue by real-time PCR. Mol. Biochem. Parasitol. 2003, 129, 53–59. [Google Scholar] [CrossRef] [PubMed]
- Ribeiro-Romão, R.P.; Saavedra, A.F.; Da-Cruz, A.M.; Pinto, E.F.; Moreira, O.C. Development of real-time PCR assays for evaluation of immune response and parasite load in golden hamster (Mesocricetus auratus) infected by Leishmania (Viannia) braziliensis. Parasites Vectors 2016, 9, 1–12. [Google Scholar] [CrossRef] [PubMed]
- Amrhein, V.; Greenland, S.; McShane, B. Scientists rise up against statistical significance. Nature 2019, 567, 305–307. [Google Scholar] [CrossRef] [PubMed]










Publisher’s Note: MDPI stays neutral with regard to jurisdictional claims in published maps and institutional affiliations. |
© 2022 by the authors. Licensee MDPI, Basel, Switzerland. This article is an open access article distributed under the terms and conditions of the Creative Commons Attribution (CC BY) license (https://creativecommons.org/licenses/by/4.0/).
Share and Cite
Vellasco, L.; Svensjö, E.; Bulant, C.A.; Blanco, P.J.; Nogueira, F.; Domont, G.; de Almeida, N.P.; Nascimento, C.R.; Silva-dos-Santos, D.; Carvalho-Pinto, C.E.; et al. Sheltered in Stromal Tissue Cells, Trypanosoma cruzi Orchestrates Inflammatory Neovascularization via Activation of the Mast Cell Chymase Pathway. Pathogens 2022, 11, 187. https://doi.org/10.3390/pathogens11020187
Vellasco L, Svensjö E, Bulant CA, Blanco PJ, Nogueira F, Domont G, de Almeida NP, Nascimento CR, Silva-dos-Santos D, Carvalho-Pinto CE, et al. Sheltered in Stromal Tissue Cells, Trypanosoma cruzi Orchestrates Inflammatory Neovascularization via Activation of the Mast Cell Chymase Pathway. Pathogens. 2022; 11(2):187. https://doi.org/10.3390/pathogens11020187
Chicago/Turabian StyleVellasco, Lucas, Erik Svensjö, Carlos Alberto Bulant, Pablo Javier Blanco, Fábio Nogueira, Gilberto Domont, Natália Pinto de Almeida, Clarissa Rodrigues Nascimento, Danielle Silva-dos-Santos, Carla Eponina Carvalho-Pinto, and et al. 2022. "Sheltered in Stromal Tissue Cells, Trypanosoma cruzi Orchestrates Inflammatory Neovascularization via Activation of the Mast Cell Chymase Pathway" Pathogens 11, no. 2: 187. https://doi.org/10.3390/pathogens11020187
APA StyleVellasco, L., Svensjö, E., Bulant, C. A., Blanco, P. J., Nogueira, F., Domont, G., de Almeida, N. P., Nascimento, C. R., Silva-dos-Santos, D., Carvalho-Pinto, C. E., Medei, E. H., Almeida, I. C., & Scharfstein, J. (2022). Sheltered in Stromal Tissue Cells, Trypanosoma cruzi Orchestrates Inflammatory Neovascularization via Activation of the Mast Cell Chymase Pathway. Pathogens, 11(2), 187. https://doi.org/10.3390/pathogens11020187

