Computational Design and Preliminary Serological Analysis of a Novel Multi-Epitope Vaccine Candidate Against Onchocerciasis and Related Filarial Diseases
Abstract
1. Introduction
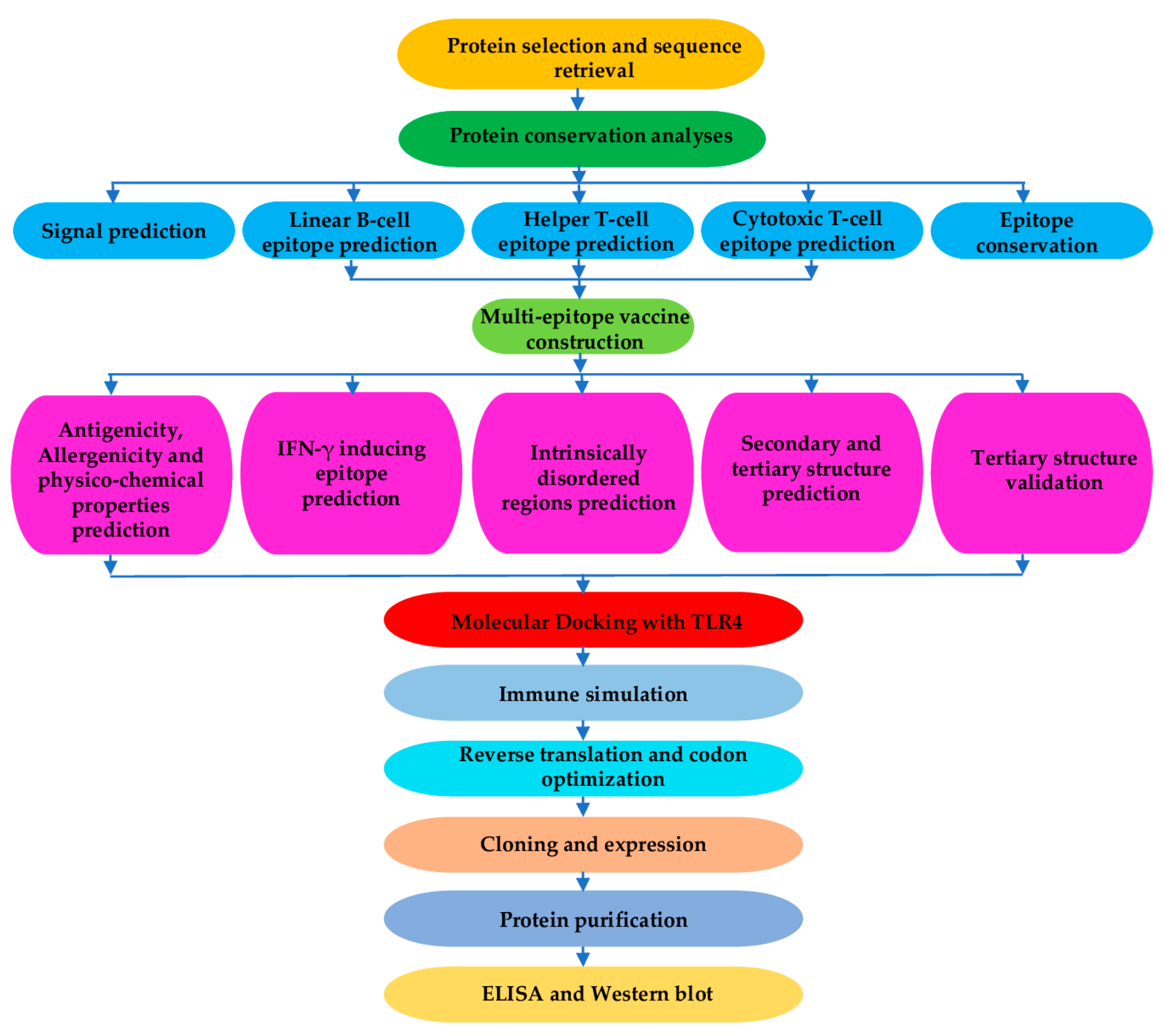
2. Results
2.1. Protein Sequences Retrieval and Preliminary Analyses
2.2. Linear B-Lymphocyte Epitope Prediction
2.3. Helper T Lymphocytes (HTL) Epitope Prediction
2.4. Cytotoxic T Lymphocytes (CTL) Epitope Prediction
2.5. Conservation of Selected Proteins and Epitopes in Related Nematodes
2.6. Multi-Epitope Chimeric Subunit Vaccine Construction
2.7. Physiochemical Properties Prediction
2.8. IFN-γ Inducing Epitope Prediction
2.9. Antigenicity and Allergenicity Prediction of Chimeric Vaccine Construct
2.10. Secondary Structure Prediction
2.11. Prediction of Intrinsic Disordered Regions
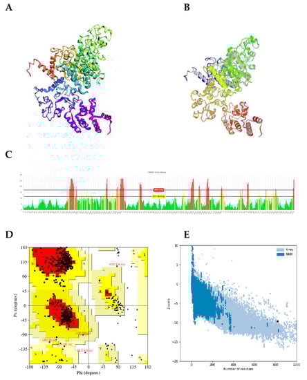
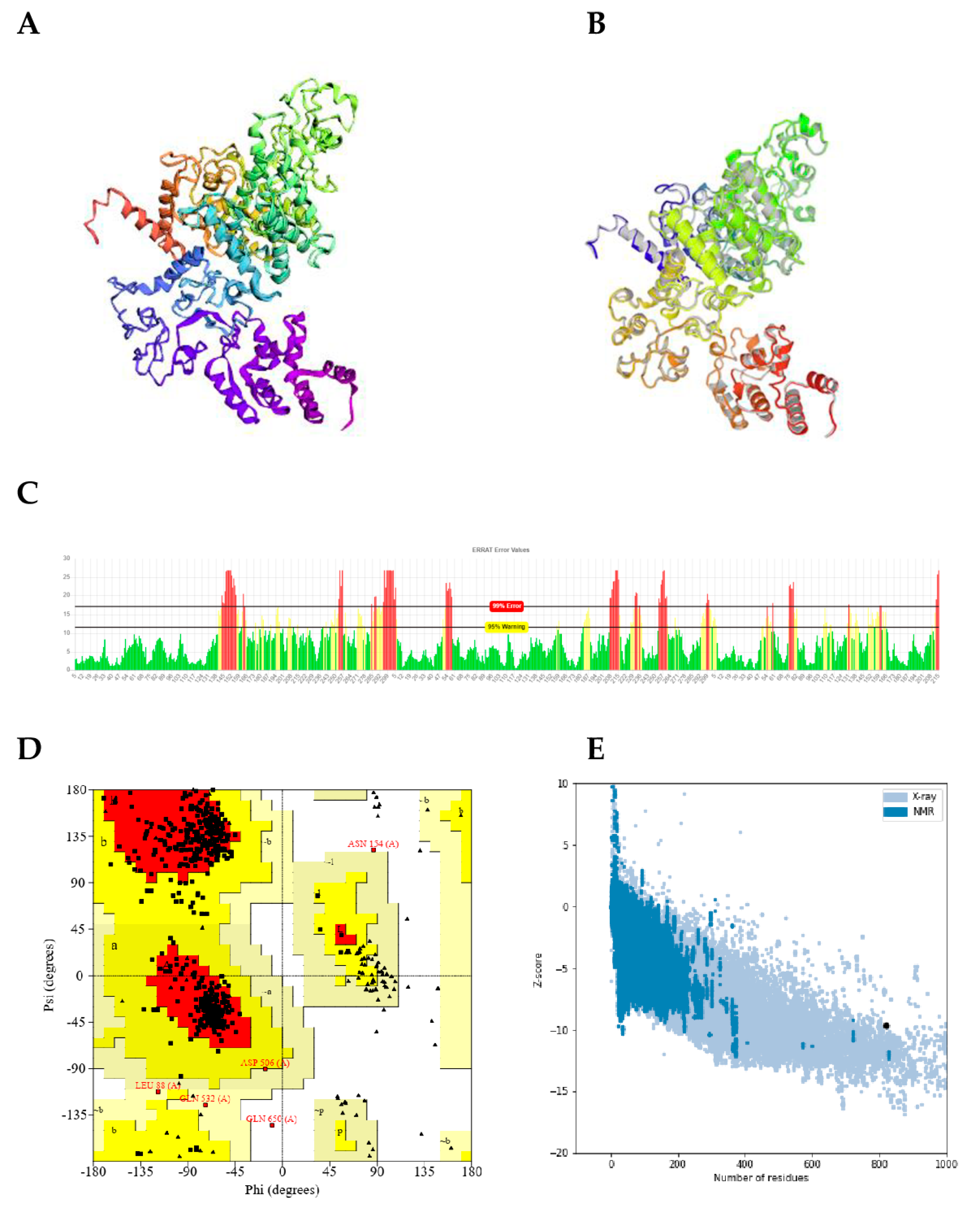
2.12. Tertiary Structure Modelling, Refinement and Validation
2.13. Conformational B-Cell Epitopes Prediction
2.14. Molecular Docking of Subunit Vaccine with Immune Receptor (TLR4)
2.15. Immune Simulation
2.16. Codon Optimization of Final Vaccine Construct and Cloning
2.17. Mass Expression and Purification of Recombinant Chimeric Antigens
2.18. Purified Proteins Reacted with Serum from Onchocerca-Exposed, Loiasis and Mansonellosis Patients but not with Non-Endemic European Controls
3. Discussion
4. Conclusions
5. Materials and Methods
5.1. Ethical Clearance and Blood Sample Collection
5.2. Protein Selection and Sequence Retrieval for Vaccine Preparation
5.3. Linear B Cell Epitope Prediction
5.4. Prediction of Cytotoxic T Lymphocytes (CTL) Epitopes
5.5. Prediction of Helper T-Lymphocytes (HTL) Epitope
5.6. Construction of Multi-Epitope Vaccine Sequence
5.7. Prediction of IFN-γ Inducing Epitope
5.8. Prediction of Vaccine Candidate Antigenicity and Allergenicity
5.9. Physiochemical Properties Prediction
5.10. Secondary Structure Prediction
5.11. Prediction of Intrinsic Disordered Regions
5.12. Tertiary Structure Prediction
5.13. Tertiary Structure Refinement
5.14. Tertiary Structure Validation
5.15. Prediction of Conformational B Cell Epitopes
5.16. Protein-Protein Docking of Vaccine Candidate Antigen with TLR4
5.17. Immune Simulation
5.18. In Silico Codon Optimisation, Gene Synthesis and Cloning of Vaccine Candidate Construct
5.19. Expression and Purification
5.20. Serological Characterization of Ov-DKR-2
5.21. Data Analyses
Author Contributions
Funding
Institutional Review Board Statement
Informed Consent Statement
Data Availability Statement
Acknowledgments
Conflicts of Interest
References
- Furtado, J.M.; Silva, J.C.; Resnikoff, S.; Lansingh, V.; Winthrop, K.L. River blindness: An old disease on the brink of elimination and control. J. Glob. Infect. Dis. 2011, 3, 151–155. [Google Scholar] [CrossRef]
- Njume, F.N.; Ghogomu, S.M.; Shey, R.A.; Gainkam, L.O.T.; Poelvoorde, P.; Humblet, P.; Kamgno, J.; Robert, A.; Mutesa, L.; Lelubre, C.; et al. Identification and characterization of the Onchocerca volvulus Excretory Secretory Product Ov28CRP, a putative GM2 activator protein. PLoS Negl. Trop. Dis. 2019, 13, e0007591. [Google Scholar] [CrossRef]
- Walker, M.; Little, M.P.; Wagner, K.S.; Soumbey-Alley, E.W.; Boatin, B.A.; Basáñez, M.-G. Density-Dependent Mortality of the Human Host in Onchocerciasis: Relationships between Microfilarial Load and Excess Mortality. PLoS Negl. Trop. Dis. 2012, 6, e1578. [Google Scholar] [CrossRef] [PubMed]
- Pion, S.D.S.; Kamgno, J.; Boussinesq, M.; Ngangue, D. Excess mortality associated with blindness in the onchocerciasis focus of the Mbam Valley, Cameroon. Ann. Trop. Med. Parasitol. 2002, 96, 181–189. [Google Scholar] [CrossRef] [PubMed]
- Colebunders, R.; Siewe, F.N.; Hotterbeekx, A. Onchocerciasis-Associated Epilepsy, an Additional Reason for Strengthening Onchocerciasis Elimination Programs. Trends Parasitol. 2018, 34, 208–216. [Google Scholar] [CrossRef] [PubMed]
- Mandro, M.; Fodjo, J.N.S.; Mukendi, D.; Dusabimana, A.; Menon, S.; Haesendonckx, S.; Lokonda, R.; Nakato, S.; Nyisi, F.; Abhafule, G.; et al. Ivermectin as an adjuvant to anti-epileptic treatment in persons with onchocerciasis-associated epilepsy: A randomized proof-of-concept clinical trial. PLoS Negl. Trop. Dis. 2020, 14, e0007966. [Google Scholar] [CrossRef] [PubMed]
- Lenaerts, E.; Mandro, M.; Mukendi, D.; Suykerbuyk, P.; Dolo, H.; Wonya’Rossi, D.; Ngave, F.; Ensoy, C.; Laudisoit, A.; Hotterbeekx, A.; et al. High prevalence of epilepsy in onchocerciasis endemic health areas in Democratic Republic of the Congo. Infect. Dis. Poverty 2018, 7, 68. [Google Scholar] [CrossRef]
- Mandro, M.; Suykerbuyk, P.; Tepage, F.; Wonya’Rossi, D.; Ngave, F.; Hasan, M.N.; Hotterbeekx, A.; Mambandu, G.; Kashama, J.M.; Laudisoit, A.; et al. Onchocerca volvulus as a risk factor for developing epilepsy in onchocerciasis endemic regions in the Democratic Republic of Congo: A case control study. Infect. Dis. Poverty 2018, 7, 79. [Google Scholar] [CrossRef]
- Mukendi, D.; Tepage, F.; Akonda, I.; Siewe, J.N.F.; Rotsaert, A.; Ndibmun, C.N.; Laudisoit, A.; Couvreur, S.; Kabutako, B.; Menon, S.; et al. High prevalence of epilepsy in an onchocerciasis endemic health zone in the Democratic Republic of the Congo, despite 14 years of community-directed treatment with ivermectin: A mixed-method assessment. Int. J. Infect. Dis. 2019, 79, 187–194. [Google Scholar] [CrossRef]
- Lustigman, S.; Makepeace, B.L.; Klei, T.R.; Babayan, S.A.; Hotez, P.; Abraham, D.; Bottazzi, M.E. Onchocerca volvulus: The Road from Basic Biology to a Vaccine. Trends Parasitol. 2018, 34, 64–79. [Google Scholar] [CrossRef]
- Ibe, O.; Onwujekwe, O.; Uzochukwu, B.; Ajuba, M.; Okonkwo, P. Exploring Consumer Perceptions and Economic Burden of Onchocerciasis on Households in Enugu State, South-East Nigeria. PLoS Negl. Trop. Dis. 2015, 9, e0004231. [Google Scholar] [CrossRef] [PubMed][Green Version]
- Evans, T.G. Socioeconomic consequences of blinding onchocerciasis in west Africa. Bull. World Heal. Organ. 1995, 73, 495–506. [Google Scholar]
- Kuesel, A.C. Research for new drugs for elimination of onchocerciasis in Africa. Int. J. Parasitol. Drugs Drug Resist. 2016, 6, 272–286. [Google Scholar] [CrossRef] [PubMed]
- Kamga, G.-R.; Dissak-Delon, F.N.; Nana-Djeunga, H.C.; Biholong, B.D.; Ghogomu, S.; Souopgui, J.; Kamgno, J.; Robert, A. Important progress towards elimination of onchocerciasis in the West Region of Cameroon. Parasites Vectors 2017, 10, 1–12. [Google Scholar] [CrossRef] [PubMed]
- MacKenzie, C.D.; Homeida, M.M.; Hopkins, A.D.; Lawrence, J.C. Elimination of onchocerciasis from Africa: Possible? Trends Parasitol. 2012, 28, 16–22. [Google Scholar] [CrossRef] [PubMed]
- Osei-Atweneboana, M.Y.; Awadzi, K.; Attah, S.K.; Boakye, D.A.; Gyapong, J.O.; Prichard, R.K. Phenotypic Evidence of Emerging Ivermectin Resistance in Onchocerca volvulus. PLoS Negl. Trop. Dis. 2011, 5, e998. [Google Scholar] [CrossRef]
- Stolk, W.A.; Walker, M.; Coffeng, L.E.; Basáñez, M.-G.; De Vlas, S.J. Required duration of mass ivermectin treatment for onchocerciasis elimination in Africa: A comparative modelling analysis. Parasites Vectors 2015, 8, 1–16. [Google Scholar] [CrossRef]
- Kamgno, J.; Pion, S.D.; Chesnais, C.B.; Bakalar, M.H.; D’Ambrosio, M.V.; MacKenzie, C.D.; Nana-Djeunga, H.C.; Gounoue-Kamkumo, R.; Njitchouang, G.-R.; Nwane, P.; et al. A Test-and-Not-Treat Strategy for Onchocerciasis inLoa loa–Endemic Areas. N. Engl. J. Med. 2017, 377, 2044–2052. [Google Scholar] [CrossRef]
- Koala, L.; Nikièma, A.S.; Paré, A.B.; Drabo, F.; Toé, L.D.; Belem, A.M.G.; Boakye, D.A.; Traoré, S.; Dabiré, R.K. Entomological assessment of the transmission following recrudescence of onchocerciasis in the Comoé Valley, Burkina Faso. Parasites Vectors 2019, 12, 1–9. [Google Scholar] [CrossRef]
- Shintouo, C.M.; Shey, R.A.; Nebangwa, D.N.; Esoh, K.K.; Nkemngo, F.N.; Nguve, J.E.; Giron, P.; Mutesa, L.; Vanhamme, L.; Souopgui, J.; et al. In Silico Design and Validation of OvMANE1, a Chimeric Antigen for Human Onchocerciasis Diagnosis. Pathogens 2020, 9, 495. [Google Scholar] [CrossRef]
- Gunderson, E.L.; Vogel, I.; Chappell, L.; Bulman, C.A.; Lim, K.C.; Luo, M.; Whitman, J.D.; Franklin, C.; Choi, Y.-J.; Lefoulon, E.; et al. The endosymbiont Wolbachia rebounds following antibiotic treatment. PLoS Pathog. 2020, 16, e1008623. [Google Scholar] [CrossRef] [PubMed]
- IrishHealth. Onchocerciasis; IrishHealth: Dublin, Ireland, 2018. [Google Scholar]
- Vlaminck, J.; Fischer, P.U.; Weil, G.J. Diagnostic Tools for Onchocerciasis Elimination Programs. Trends Parasitol. 2015, 31, 571–582. [Google Scholar] [CrossRef] [PubMed]
- World Health Organization. COVID-19: WHO Issues Interim Guidance for Implementation of NTD Programmes. Available online: https://www.who.int/neglected_diseases/news/COVID19-WHO-interim-guidance-implementation-NTD-programmes/en/ (accessed on 17 June 2020).
- Hotez, P.J.; Strych, U.; Lustigman, S.; Bottazzi, M.E. Human anthelminthic vaccines: Rationale and challenges. Vaccine 2016, 34, 3549–3555. [Google Scholar] [CrossRef] [PubMed]
- Dadzie, Y.; Neira, M.; Hopkins, D. Final report of the Conference on the eradicability of Onchocerciasis. Filaria J. 2003, 2, 2. [Google Scholar] [CrossRef]
- Hotez, P.J.; Pecoul, B.; Rijal, S.; Boehme, C.; Aksoy, S.; Malecela, M.; Tapia-Conyer, R.; Reeder, J.C. Eliminating the Neglected Tropical Diseases: Translational Science and New Technologies. PLoS Negl. Trop. Dis. 2016, 10, e0003895. [Google Scholar] [CrossRef]
- Turner, H.C.; Walker, M.; Churcher, T.S.; Osei-Atweneboana, M.Y.; Biritwum, N.-K.; Hopkins, A.; Prichard, R.K.; Basáñez, M.-G. Reaching the London Declaration on Neglected Tropical Diseases Goals for Onchocerciasis: An Economic Evaluation of Increasing the Frequency of Ivermectin Treatment in Africa. Clin. Infect. Dis. 2014, 59, 923–932. [Google Scholar] [CrossRef]
- Kim, Y.E.; Remme, J.H.F.; Steinmann, P.; Stolk, W.A.; Roungou, J.-B.; Tediosi, F. Control, Elimination, and Eradication of River Blindness: Scenarios, Timelines, and Ivermectin Treatment Needs in Africa. PLoS Negl. Trop. Dis. 2015, 9, e0003664. [Google Scholar] [CrossRef]
- Kim, Y.E.; Sicuri, E.; Tediosi, F. Financial and Economic Costs of the Elimination and Eradication of Onchocerciasis (River Blindness) in Africa. PLoS Negl. Trop. Dis. 2015, 9, e0004056. [Google Scholar] [CrossRef]
- Hotez, P.J.; Bottazzi, M.E.; Zhan, B.; Makepeace, B.L.; Klei, T.R.; Abraham, D.; Taylor, D.W.; Lustigman, S. The Onchocerciasis Vaccine for Africa—TOVA—Initiative. PLoS Negl. Trop. Dis. 2015, 9, e0003422. [Google Scholar] [CrossRef][Green Version]
- Turner, H.C.; Walker, M.; Lustigman, S.; Taylor, D.W.; Basáñez, M.-G. Human Onchocerciasis: Modelling the Potential Long-term Consequences of a Vaccination Programme. PLoS Negl. Trop. Dis. 2015, 9, e0003938. [Google Scholar] [CrossRef][Green Version]
- Makepeace, B.L.; Babayan, S.A.; Lustigman, S.; Taylor, D.W. The case for vaccine development in the strategy to eradicate river blindness (onchocerciasis) from Africa. Expert Rev. Vaccines 2015, 14, 1163–1165. [Google Scholar] [CrossRef] [PubMed]
- Gu, Y.; Sun, X.; Li, B.; Huang, J.; Zhan, B.; Zhu, X. Vaccination with a Paramyosin-Based Multi-Epitope Vaccine Elicits Significant Protective Immunity against Trichinella spiralis Infection in Mice. Front. Microbiol. 2017, 8, 1475. [Google Scholar] [CrossRef] [PubMed]
- Meza, B.; Ascencio, F.; Sierra-Beltrán, A.P.; Torres, J.; Angulo, C. A novel design of a multi-antigenic, multistage and multi-epitope vaccine against Helicobacter pylori: An in silico approach. Infect. Genet. Evol. 2017, 49, 309–317. [Google Scholar] [CrossRef] [PubMed]
- Nezafat, N.; Karimi, Z.; Eslami, M.; Mohkam, M.; Zandian, S.; Ghasemi, Y. Designing an efficient multi-epitope peptide vaccine against Vibrio cholerae via combined immunoinformatics and protein interaction based approaches. Comput. Biol. Chem. 2016, 62, 82–95. [Google Scholar] [CrossRef] [PubMed]
- Oyarzún, P.; Kobe, B. Recombinant and epitope-based vaccines on the road to the market and implications for vaccine design and production. Hum. Vaccines Immunother. 2016, 12, 763–767. [Google Scholar] [CrossRef]
- Kerepesi, L.A.; Leon, O.; Lustigman, S.; Abraham, D. Protective Immunity to the Larval Stages of Onchocerca volvulus Is Dependent on Toll-Like Receptor 4. Infect. Immun. 2005, 73, 8291–8297. [Google Scholar] [CrossRef] [PubMed]
- Lange, A.M.; Yutanawiboonchai, W.; Scott, P.; Abraham, D. IL-4- and IL-5-dependent protective immunity to Onchocerca volvulus infective larvae in BALB/cBYJ mice. J. Immunol. 1994, 153, 205–211. [Google Scholar]
- Folkard, S.G.; Taylor, M.J.; A Butcher, G.; E Bianco, A. Protective responses against skin-dwelling microfilariae of Onchocerca lienalis in severe combined immunodeficient mice. Infect. Immun. 1997, 65, 2846–2851. [Google Scholar] [CrossRef]
- Taylor, M.J.; Jenkins, R.E.; Bianco, A.E. Protective immunity induced by vaccination with Onchocerca volvulus tropomyosin in rodents. Parasite Immunol. 1996, 18, 219–225. [Google Scholar] [CrossRef]
- Taylor, M.J.; Abdel-Wahab, N.; Wu, Y.; E Jenkins, R.; E Bianco, A. Onchocerca volvulus larval antigen, OvB20, induces partial protection in a rodent model of onchocerciasis. Infect. Immun. 1995, 63, 4417–4422. [Google Scholar] [CrossRef]
- Cook, J.A.; Steel, C.; Ottesen, E.A. Towards a vaccine for onchocerciasis. Trends Parasitol. 2001, 17, 555–558. [Google Scholar] [CrossRef]
- Madhumathi, J.; Prince, P.; Anugraha, G.; Rao, D.; Reddy, M.; Kaliraj, P. Multi-epitope peptide vaccines for human lymphatic filariasis. Int. J. Infect. Dis. 2014, 21, 19. [Google Scholar] [CrossRef][Green Version]
- Gu, Y.; Wei, J.; Yang, J.; Huang, J.; Yang, X.; Zhu, X. Protective Immunity against Trichinella spiralis Infection Induced by a Multi-Epitope Vaccine in a Murine Model. PLoS ONE 2013, 8, e77238. [Google Scholar] [CrossRef] [PubMed]
- Anugraha, G.; Madhumathi, J.; Prince, P.R.; Prita, P.J.J.; Khatri, V.K.; Amdare, N.P.; Reddy, M.V.R.; Perumal, K. Chimeric Epitope Vaccine from Multistage Antigens for Lymphatic Filariasis. Scand. J. Immunol. 2015, 82, 380–389. [Google Scholar] [CrossRef] [PubMed]
- Lustigman, S.; Macdonald, A.J.; Abraham, D. CD4+-dependent immunity to Onchocerca volvulus third-stage larvae in humans and the mouse vaccination model: Common ground and distinctions. Int. J. Parasitol. 2003, 33, 1161–1171. [Google Scholar] [CrossRef]
- Turaga, P.S.D.; Tierney, T.J.; Bennett, K.E.; McCarthy, M.C.; Simonek, S.C.; Enyong, P.A.; Moukatte, D.W.; Lustigman, S. Immunity to Onchocerciasis: Cells from Putatively Immune Individuals Produce Enhanced Levels of Interleukin-5, Gamma Interferon, and Granulocyte-Macrophage Colony-Stimulating Factor in Response to Onchocerca volvulus Larval and Male Worm Antigens. Infect. Immun. 2000, 68, 1905–1911. [Google Scholar] [CrossRef][Green Version]
- Folkard, S.G.; Bianco, A.E. Roles for both CD+ and CD8+ T cells in protective immunity against Onchocerca lienalis microfilariae in the mouse. Parasite Immunol. 1995, 17, 541–553. [Google Scholar] [CrossRef]
- Abraham, D.; Leon, O.; Schnyder-Candrian, S.; Wang, C.C.; Galioto, A.M.; Kerepesi, L.A.; Lee, J.J.; Lustigman, S. Immunoglobulin E and Eosinophil-Dependent Protective Immunity to Larval Onchocerca volvulus in Mice Immunized with Irradiated Larvae. Infect. Immun. 2004, 72, 810–817. [Google Scholar] [CrossRef][Green Version]
- Hess, J.A.; Zhan, B.; Bonne-Année, S.; Deckman, J.M.; Bottazzi, M.E.; Hotez, P.J.; Klei, T.R.; Lustigman, S.; Abraham, D. Vaccines to combat river blindness: Expression, selection and formulation of vaccines against infection with Onchocerca volvulus in a mouse model. Int. J. Parasitol. 2014, 44, 637–646. [Google Scholar] [CrossRef]
- Gregory, W.F.; Atmadja, A.K.; Allen, J.E.; Maizels, R.M. The Abundant Larval Transcript-1 and -2 Genes ofBrugia malayi Encode Stage-Specific Candidate Vaccine Antigens for Filariasis. Infect. Immun. 2000, 68, 4174–4179. [Google Scholar] [CrossRef]
- Thirugnanam, S.; Pandiaraja, P.; Ramaswamy, K.; Murugan, V.; Gnanasekar, M.; Nandakumar, K.; Reddy, M.V.R.; Kaliraj, P. Brugia malayi: Comparison of protective immune responses induced by Bm-alt-2 DNA, recombinant Bm-ALT-2 protein and prime-boost vaccine regimens in a jird model. Exp. Parasitol. 2007, 116, 483–491. [Google Scholar] [CrossRef] [PubMed]
- Nutman, T.B. Future directions for vaccine-related onchocerciasis research. Trends Parasitol. 2002, 18, 237–239. [Google Scholar] [CrossRef]
- Lei, Y.; Zhao, F.; Shao, J.; Li, Y.; Li, S.; Chang, H.; Zhang, Y. Application of built-in adjuvants for epitope-based vaccines. PeerJ 2019, 6, e6185. [Google Scholar] [CrossRef] [PubMed]
- Lee, S.J.; Shin, S.J.; Lee, M.H.; Lee, M.-G.; Kang, T.H.; Park, W.S.; Soh, B.Y.; Park, J.H.; Shin, Y.K.; Kim, H.W.; et al. A Potential Protein Adjuvant Derived from Mycobacterium tuberculosis Rv0652 Enhances Dendritic Cells-Based Tumor Immunotherapy. PLoS ONE 2014, 9, e104351. [Google Scholar] [CrossRef]
- Pandey, R.K.; Bhatt, T.K.; Prajapati, V.K. Novel Immunoinformatics Approaches to Design Multi-epitope Subunit Vaccine for Malaria by Investigating Anopheles Salivary Protein. Sci. Rep. 2018, 8, 1–11. [Google Scholar] [CrossRef]
- Livingston, B.; Crimi, C.; Newman, M.; Higashimoto, Y.; Appella, E.; Sidney, J.; Sette, A. A Rational Strategy to Design Multiepitope Immunogens Based on Multiple Th Lymphocyte Epitopes. J. Immunol. 2002, 168, 5499–5506. [Google Scholar] [CrossRef]
- Arai, R.; Ueda, H.; Kitayama, A.; Kamiya, N.; Nagamune, T. Design of the linkers which effectively separate domains of a bifunctional fusion protein. Protein Eng. Des. Sel. 2001, 14, 529–532. [Google Scholar] [CrossRef] [PubMed]
- Ikai, A. Thermostability and Aliphatic Index of Globular Proteins. J. Biochem. 1980, 88, 1895–1898. [Google Scholar] [CrossRef]
- Ali, M.; Pandey, R.K.; Khatoon, N.; Narula, A.; Mishra, A.; Prajapati, V.K. Exploring dengue genome to construct a multi-epitope based subunit vaccine by utilizing immunoinformatics approach to battle against dengue infection. Sci. Rep. 2017, 7, 1–13. [Google Scholar] [CrossRef]
- Huang, Y.J.; Mao, B.; Aramini, J.M.; Montelione, G.T. Assessment of template-based protein structure predictions in CASP10. Proteins Struct. Funct. Bioinform. 2014, 82, 43–56. [Google Scholar] [CrossRef]
- Puigbò, P.; Guzmán, E.; Romeu, A.; Garcia-Vallvé, S. OPTIMIZER: A web server for optimizing the codon usage of DNA sequences. Nucleic Acids Res. 2007, 35, W126–W131. [Google Scholar] [CrossRef] [PubMed]
- Mitra, A.K.; Mawson, A.R. Neglected Tropical Diseases: Epidemiology and Global Burden. Trop. Med. Infect. Dis. 2017, 2, 36. [Google Scholar] [CrossRef] [PubMed]
- Hotez, P.J.; Aksoy, S.; Brindley, P.J.; Kamhawi, S. World neglected tropical diseases day. PLoS Negl. Trop. Dis. 2020, 14, e0007999. [Google Scholar] [CrossRef] [PubMed]
- E Terry, F.; Moise, L.; Martin, R.F.; Torres, M.; Pilotte, N.; A Williams, S.; De Groot, A.S. Time for T? Immunoinformatics addresses vaccine design for neglected tropical and emerging infectious diseases. Expert Rev. Vaccines 2014, 14, 21–35. [Google Scholar] [CrossRef] [PubMed]
- Bethony, J.; Cole, R.N.; Guo, X.; Kamhawi, S.; Lightowlers, M.W.; Loukas, A.; Petri, W.; Reed, S.; Valenzuela, J.G.; Hotez, P.J. Vaccines to combat the neglected tropical diseases. Immunol. Rev. 2010, 239, 237–270. [Google Scholar] [CrossRef] [PubMed]
- Martins-Melo, F.R.; Carneiro, M.; Ramos, A.N., Jr.; Heukelbach, J.; Ribeiro, A.L.P.; Werneck, G.L. The burden of Neglected Tropical Diseases in Brazil, 1990-2016: A subnational analysis from the Global Burden of Disease Study 2016. PLoS Negl. Trop. Dis. 2018, 12, e0006559. [Google Scholar] [CrossRef]
- Weng, H.-B.; Chen, H.-X.; Wang, M.-W. Innovation in neglected tropical disease drug discovery and development. Infect. Dis. Poverty 2018, 7, 1–9. [Google Scholar] [CrossRef]
- Chami, G.F.; Bundy, D.A.P. More medicines alone cannot ensure the treatment of neglected tropical diseases. Lancet Infect. Dis. 2019, 19, e330–e336. [Google Scholar] [CrossRef]
- Beaumier, C.M.; Gillespie, P.M.; Hotez, P.J.; Bottazzi, M.E. New vaccines for neglected parasitic diseases and dengue. Transl. Res. 2013, 162, 144–155. [Google Scholar] [CrossRef]
- Expanded Special Project for the Elimination of Neglected Tropical Diseases, E. About the NTD Portal. Available online: http://ntd.afro.who.int/en/espen/about (accessed on 16 January 2021).
- Babayan, S.A.; Allen, J.E.; Taylor, D.W. Future prospects and challenges of vaccines against filariasis. Parasite Immunol. 2012, 34, 243–253. [Google Scholar] [CrossRef]
- Makepeace, B.L.; Jensen, S.A.; Laney, S.J.; Nfon, C.K.; Njongmeta, L.M.; Tanya, V.N.; Williams, S.A.; Bianco, A.E.; Trees, A. Immunisation with a Multivalent, Subunit Vaccine Reduces Patent Infection in a Natural Bovine Model of Onchocerciasis during Intense Field Exposure. PLoS Negl. Trop. Dis. 2009, 3, e544. [Google Scholar] [CrossRef] [PubMed]
- Townson, S.; Nelson, G.S.; Bianco, A.E. Immunity to Onchocerca lienalis microfilariae in mice. II. Effects of sensitization with a range of heterologous species. J. Helminthol. 1985, 59, 337–346. [Google Scholar] [CrossRef] [PubMed]
- Vartak, A.; Sucheck, S.J. Recent Advances in Subunit Vaccine Carriers. Vaccines 2016, 4, 12. [Google Scholar] [CrossRef] [PubMed]
- Moise, L.; Gutierrez, A.H.; Kibria, F.; Martin, R.; Tassone, R.; Liu, R.; Terry, F.; Martin, B.; De Groot, A.S. iVAX: An integrated toolkit for the selection and optimization of antigens and the design of epitope-driven vaccines. Hum. Vaccines Immunother. 2015, 11, 2312–2321. [Google Scholar] [CrossRef]
- Zhou, W.-Y.; Shi, Y.; Wu, C.; Zhang, W.-J.; Mao, X.-H.; Guo, G.; Li, H.-X.; Zou, Q.-M. Therapeutic efficacy of a multi-epitope vaccine against Helicobacter pylori infection in BALB/c mice model. Vaccine 2009, 27, 5013–5019. [Google Scholar] [CrossRef]
- Achukwi, M.D.; Harnett, W.; Enyong, P.; Renz, A. Successful vaccination against Onchocerca ochengi infestation in cattle using live Onchocerca volvulus infective larvae. Parasite Immunol. 2007, 29, 113–116. [Google Scholar] [CrossRef]
- Griffiths, G.; Pritchard, D.I. Vaccination against gastrointestinal nematodes of sheep using purified secretory acetylcholinesterase from Trichostrongylus colubriformis—An initial pilot study. Parasite Immunol. 1994, 16, 507–510. [Google Scholar] [CrossRef]
- Johnson, E.H.; Lustigman, S.; Brotman, B.; Browne, J.; Prince, A.M. Onchocerca volvulus: In vitro killing of microfilaria by neutrophils and eosinophils from experimentally infected chimpanzees. Trop. Med. Parasitol. Off. Organ Dtsch. Tropenmedizinische Ges. Dtsch. Ges. fur Tech. Zusammenarbeit (GTZ) 1991, 42, 351–355. [Google Scholar]
- Titanji, V.P.K.; Nde, P.N.; Mbacham, W.F. Cell-Mediated and Monoclonal Antibody-Dependent Killing of Onchocerca volvulus Microfilariae*. Scand. J. Immunol. 1992, 36, 57–61. [Google Scholar] [CrossRef]
- George, P.J.; Hess, J.A.; Jain, S.; Patton, J.B.; Zhan, T.; Tricoche, N.; Zhan, B.; Bottazzi, M.E.; Hotez, P.J.; Abraham, D.; et al. Antibody responses against the vaccine antigens Ov-103 and Ov-RAL-2 are associated with protective immunity to Onchocerca volvulus infection in both mice and humans. PLoS Negl. Trop. Dis. 2019, 13, e0007730. [Google Scholar] [CrossRef]
- Rajasekaran, S.; Anuradha, R.; Bethunaickan, R. TLR Specific Immune Responses against Helminth Infections. J. Parasitol. Res. 2017, 2017, 1–9. [Google Scholar] [CrossRef] [PubMed]
- Babu, S.; Blauvelt, C.P.; Kumaraswami, V.; Nutman, T.B. Diminished Expression and Function of TLR in Lymphatic Filariasis: A Novel Mechanism of Immune Dysregulation. J. Immunol. 2005, 175, 1170–1176. [Google Scholar] [CrossRef] [PubMed]
- Cho-Ngwa, F.; Liu, J.; Lustigman, S. The Onchocerca volvulus Cysteine Proteinase Inhibitor, Ov-CPI-2, Is a Target of Protective Antibody Response That Increases with Age. PLoS Negl. Trop. Dis. 2010, 4, e800. [Google Scholar] [CrossRef] [PubMed]
- Arumugam, S.; Wei, J.; Ward, D.; Abraham, D.; Lustigman, S.; Zhan, B.; Klei, T.R. Vaccination with a genetically modified Brugia malayi cysteine protease inhibitor-2 reduces adult parasite numbers and affects the fertility of female worms following a subcutaneous challenge of Mongolian gerbils (Meriones unguiculatus) with B. malayi infective larvae. Int. J. Parasitol. 2014, 44, 675–679. [Google Scholar] [CrossRef] [PubMed][Green Version]
- Khatoon, N.; Pandey, R.K.; Prajapati, V.K. Exploring Leishmania secretory proteins to design B and T cell multi-epitope subunit vaccine using immunoinformatics approach. Sci. Rep. 2017, 7, 1–12. [Google Scholar] [CrossRef]
- Yang, Y.; Sun, W.; Guo, J.; Zhao, G.; Sun, S.; Guangyu, Z.; Guo, Y.; Li, J.; Jingjing, G.; Du, L.; et al. In silicodesign of a DNA-based HIV-1 multi-epitope vaccine for Chinese populations. Hum. Vaccines Immunother. 2015, 11, 795–805. [Google Scholar] [CrossRef]
- Soboslay, P.T.; Lüder, C.G.K.; Hoffmann, W.H.; Michaelis, I.; Helling, G.; Heuschkel, C.; Dreweck, C.M.; Blanke, C.H.; Pritze, S.; Banla, M.; et al. Ivermectin-facilitated immunity in onchocerciasis; activation of parasite-specific Th1-type responses with subclinical Onchocerca volvulus infection. Clin. Exp. Immunol. 1994, 96, 238–244. [Google Scholar] [CrossRef]
- Hess, J.A.; Zhan, B.; Torigian, A.R.; Patton, J.B.; Petrovsky, N.; Zhan, T.; Bottazzi, M.E.; Hotez, P.J.; Klei, T.R.; Lustigman, S.; et al. The Immunomodulatory Role of Adjuvants in Vaccines Formulated with the Recombinant Antigens Ov-103 and Ov-RAL-2 against Onchocerca volvulus in Mice. PLoS Negl. Trop. Dis. 2016, 10, e0004797. [Google Scholar] [CrossRef]
- Corradin, G.; Villard, V.; Kajava, A.V. Protein structure based strategies for antigen discovery and vaccine development against malaria and other pathogens. Endocrine, Metab. Immune Disord. Drug Targets 2007, 7, 259–265. [Google Scholar] [CrossRef]
- Pfarr, K.M.; Fischer, K.; Hoerauf, A. Involvement of Toll-like receptor 4 in the embryogenesis of the rodent filaria Litomosoides sigmodontis. Med. Microbiol. Immunol. 2003, 192, 53–56. [Google Scholar] [CrossRef]
- Shey, R.A.; Ghogomu, S.M.; Esoh, K.K.; Nebangwa, N.D.; Shintouo, C.M.; Nongley, N.F.; Asa, B.F.; Ngale, F.N.; Vanhamme, L.; Souopgui, J. In-silico design of a multi-epitope vaccine candidate against onchocerciasis and related filarial diseases. Sci. Rep. 2019, 9, 1–18. [Google Scholar] [CrossRef]
- Soboslay, P.T.; Geiger, S.M.; Weiss, N.; Banla, M.; Lüder, C.G.K.; Dreweck, C.M.; Batchassi, E.; Boatin, B.A.; Stadler, A.; Schulz-Key, H. The diverse expression of immunity in humans at distinct states of Onchocerca volvulus infection. Immunol. 1997, 90, 592–599. [Google Scholar] [CrossRef] [PubMed]
- Ekkens, M.J.; Shedlock, D.J.; Jung, E.; Troy, A.; Pearce, E.L.; Shen, H.; Pearce, E.J. Th1 and Th2 Cells Help CD8 T-Cell Responses. Infect. Immun. 2007, 75, 2291–2296. [Google Scholar] [CrossRef] [PubMed]
- Carvalho, L.H.; Sano, G.-I.; Hafalla, J.C.R.; Morrot, A.; De Lafaille, M.A.C.; Zavala, F. IL-4-secreting CD4+ T cells are crucial to the development of CD8+ T-cell responses against malaria liver stages. Nat. Med. 2002, 8, 166–170. [Google Scholar] [CrossRef]
- Huang, H.; Hao, S.; Li, F.; Ye, Z.; Yang, J.; Xiang, J. CD4+ Th1 cells promote CD8+ Tc1 cell survival, memory response, tumor localization and therapy by targeted delivery of interleukin 2 via acquired pMHC I complexes. Immunology 2007, 120, 148–159. [Google Scholar] [CrossRef]
- Ward, D.J.; Nutman, T.B.; Zea-Flores, G.; Portocarrero, C.; Lujan, A.; Ottesen, E.A. Onchocerciasis and Immunity in Humans: Enhanced T Cell Responsiveness to Parasite Antigen in Putatively Immune Individuals. J. Infect. Dis. 1988, 157, 536–543. [Google Scholar] [CrossRef]
- Elson, L.H.; Calvopina, M.; Paredes, W.; Araujo, E.; Bradley, J.E.; Guderian, R.H.; Nutman, T.B. Immunity to onchocerciasis: Putative immune persons produce a Th1-like response to Onchocerca volvulus. J. Infect. Dis. 1995, 171, 652–658. [Google Scholar] [CrossRef]
- Anthony, R.M.; Rutitzky, L.I.; Jr, J.F.U.; Stadecker, M.J.; Gause, W.C. Protective immune mechanisms in helminth infection. Nat. Rev. Immunol. 2007, 7, 975–987. [Google Scholar] [CrossRef]
- Katawa, G.; Layland, L.E.; Debrah, A.Y.; Von Horn, C.; Batsa, L.; Kwarteng, A.; Arriens, S.; Taylor, D.W.; Specht, S.; Hoerauf, A.; et al. Hyperreactive Onchocerciasis is Characterized by a Combination of Th17-Th2 Immune Responses and Reduced Regulatory T Cells. PLoS Negl. Trop. Dis. 2015, 9, e3414. [Google Scholar] [CrossRef]
- Gori, A.; Longhi, R.; Peri, C.; Colombo, G. Peptides for immunological purposes: Design, strategies and applications. Amino Acids 2013, 45, 257–268. [Google Scholar] [CrossRef]
- Chen, R. Bacterial expression systems for recombinant protein production: E. coli and beyond. Biotechnol. Adv. 2012, 30, 1102–1107. [Google Scholar] [CrossRef]
- Rosano, G.L.; Ceccarelli, E.A. Recombinant protein expression in Escherichia coli: Advances and challenges. Front. Microbiol. 2014, 5, 172. [Google Scholar] [CrossRef]
- Lustigman, S.; James, E.R.; Tawe, W.; Abraham, D. Towards a recombinant antigen vaccine against Onchocerca volvulus. Trends Parasitol. 2002, 18, 135–141. [Google Scholar] [CrossRef]
- Johnson, E.H.; Irvine, M.; Kass, P.H.; Browne, J.; Abdullai, M.; Prince, A.M.; Lustigman, S. Onchocerca volvulus: In vitro cytotoxic effects of human neutrophils and serum on third-stage larvae. Trop. Med. Parasitol. Off. Organ Dtsch. Tropenmedizinische Ges. Dtsch. Ges. fur Tech. Zusammenarbeit (GTZ) 1994, 45, 331–335. [Google Scholar]
- Gillespie, A.; Lustigman, S.; Rivas-Alcala, A.; Bradley, J.E. The effect of ivermectin treatment on the antibody response to antigens of Onchocerca volvulus. Trans. R. Soc. Trop. Med. Hyg. 1994, 88, 456–460. [Google Scholar] [CrossRef]
- Shey, R.A.; Ghogomu, S.; Njume, F.N.; Gainkam, L.O.T.; Poelvoorde, P.; Mutesa, L.; Robert, A.; Humblet, P.; Munyampundu, J.-P.; Kamgno, J.; et al. Prediction and validation of the structural features of Ov58GPCR, an immunogenic determinant of Onchocerca volvulus. PLoS ONE 2018, 13, e0202915. [Google Scholar] [CrossRef]
- Stolz, J.; Ludwig, A.; Sauer, N. Bacteriophage lambda surface display of a bacterial biotin acceptor domain reveals the minimal peptide size required for biotinylation. FEBS Lett. 1998, 440, 213–217. [Google Scholar] [CrossRef][Green Version]
- Klein, J.S.; Jiang, S.; Galimidi, R.P.; Keeffe, J.R.; Bjorkman, P.J. Design and characterization of structured protein linkers with differing flexibilities. Protein Eng. Des. Sel. 2014, 27, 325–330. [Google Scholar] [CrossRef]
- Armenteros, J.J.A.; Tsirigos, K.D.; Sønderby, C.K.; Petersen, T.N.; Winther, O.; Brunak, S.; Von Heijne, G.; Nielsen, H. SignalP 5.0 improves signal peptide predictions using deep neural networks. Nat. Biotechnol. 2019, 37, 420–423. [Google Scholar] [CrossRef] [PubMed]
- Potocnakova, L.; Bhide, M.; Pulzova, L.B. An Introduction to B-Cell Epitope Mapping and In Silico Epitope Prediction. J. Immunol. Res. 2016, 2016, 1–11. [Google Scholar] [CrossRef] [PubMed]
- El-Manzalawy, Y.; Dobbs, D.; Honavar, V.; Markstein, P.; Xu, Y. PREDICTING FLEXIBLE LENGTH LINEAR B-CELL EPITOPES. In Proceedings of the Computational Systems Bioinformatics, Stanford, CA, USA, 26–29 August 2008; World Scientific Pub Co Pte Lt, 2008; Volume 7, pp. 121–132. [Google Scholar]
- Larsen, M.V.; Lundegaard, C.; Lamberth, K.; Buus, S.; Lund, O.; Nielsen, M. Large-scale validation of methods for cytotoxic T-lymphocyte epitope prediction. BMC Bioinform. 2007, 8, 424. [Google Scholar] [CrossRef]
- Luckheeram, R.V.; Zhou, R.; Verma, A.D.; Xia, B. CD4+T Cells: Differentiation and Functions. Clin. Dev. Immunol. 2012, 2012, 1–12. [Google Scholar] [CrossRef] [PubMed]
- Jensen, K.K.; Andreatta, M.; Marcatili, P.; Buus, S.; Greenbaum, J.A.; Yan, Z.; Sette, A.; Peters, B.; Nielsen, M. Improved methods for predicting peptide binding affinity to MHC class II molecules. Immunology 2018, 154, 394–406. [Google Scholar] [CrossRef] [PubMed]
- Castro, F.; Cardoso, A.P.; Gonçalves, R.M.; Serre, K.; Oliveira, M.J. Interferon-Gamma at the Crossroads of Tumor Immune Surveillance or Evasion. Front. Immunol. 2018, 9, 847. [Google Scholar] [CrossRef]
- Dhanda, S.K.; Vir, P.; Raghava, G.P. Designing of interferon-gamma inducing MHC class-II binders. Biol. Direct 2013, 8, 30. [Google Scholar] [CrossRef]
- Zhang, J.; Tao, A. Antigenicity, Immunogenicity, Allergenicity. In Allergy Bioinformatics; Tao, A., Raz, E., Eds.; Springer: Dordrecht, The Netherlands, 2015; pp. 175–186. [Google Scholar]
- Magnan, C.N.; Zeller, M.; Kayala, M.A.; Vigil, A.; Randall, A.; Felgner, P.L.; Baldi, P. High-throughput prediction of protein antigenicity using protein microarray data. Bioinform. 2010, 26, 2936–2943. [Google Scholar] [CrossRef]
- Doytchinova, I.; Toseland, C.P. VaxiJen: A server for prediction of protective antigens, tumour antigens and subunit vaccines. BMC Bioinform. 2007, 8, 4. [Google Scholar] [CrossRef]
- Dimitrov, I.; Bangov, I.; Flower, D.R.; Doytchinova, I. AllerTOP v.2—A server for in silico prediction of allergens. J. Mol. Model. 2014, 20, 1–6. [Google Scholar] [CrossRef]
- Dimitrov, I.; Naneva, L.; Doytchinova, I.; Bangov, I. AllergenFP: Allergenicity prediction by descriptor fingerprints. Bioinformatics 2014, 30, 846–851. [Google Scholar] [CrossRef]
- Gasteiger, E.; Hoogland, C.; Gattiker, A.; Duvaud, S.e.; Wilkins, M.R.; Appel, R.D.; Bairoch, A. Protein Identification and Analysis Tools on the ExPASy Server. In The Proteomics Protocols Handbook; Walker, J.M., Ed.; Humana Press: Totowa, NJ, USA, 2005; pp. 571–607. [Google Scholar]
- A Buchan, D.W.; Jones, D.T. The PSIPRED Protein Analysis Workbench: 20 years on. Nucleic Acids Res. 2019, 47, W402–W407. [Google Scholar] [CrossRef]
- Shiwang, L.; Peng, J.; Ma, J.; Xu, J. Protein Secondary Structure Prediction Using Deep Convolutional Neural Fields. Sci. Rep. 2016, 6, srep18962. [Google Scholar] [CrossRef]
- Yang, Y.; Gao, J.; Wang, J.; Heffernan, R.; Hanson, J.; Paliwal, K.K.; Zhou, Y. Sixty-five years of the long march in protein secondary structure prediction: The final stretch? Briefings Bioinform. 2016, 19, 482–494. [Google Scholar] [CrossRef] [PubMed]
- Guy, A.J.; Irani, V.; MacRaild, C.A.; Anders, R.F.; Norton, R.S.; Beeson, J.G.; Richards, J.S.; Ramsland, P.A. Insights into the Immunological Properties of Intrinsically Disordered Malaria Proteins Using Proteome Scale Predictions. PLoS ONE 2015, 10, e0141729. [Google Scholar] [CrossRef] [PubMed]
- Dosztányi, Z.; Csizmok, V.; Tompa, P.; Simon, I. IUPred: Web server for the prediction of intrinsically unstructured regions of proteins based on estimated energy content. Bioinformatics 2005, 21, 3433–3434. [Google Scholar] [CrossRef] [PubMed]
- Rohl, C.A.; Strauss, C.E.; Misura, K.M.; Baker, D. Protein Structure Prediction Using Rosetta. In Methods in Enzymology; Elsevier BV: Amsterdam, The Netherlands, 2004; Volume 383, pp. 66–93. [Google Scholar]
- Yang, J.; Anishchenko, I.; Park, H.; Peng, Z.; Ovchinnikov, S.; Baker, D. Improved protein structure prediction using predicted interresidue orientations. Proc. Natl. Acad. Sci. USA 2020, 117, 1496–1503. [Google Scholar] [CrossRef]
- Bhattacharya, D.; Nowotny, J.; Cao, R.; Cheng, J. 3Drefine: An interactive web server for efficient protein structure refinement. Nucleic Acids Res. 2016, 44, W406–W409. [Google Scholar] [CrossRef]
- Heo, L.; Park, H.; Seok, C. GalaxyRefine: Protein structure refinement driven by side-chain repacking. Nucleic Acids Res. 2013, 41, W384–W388. [Google Scholar] [CrossRef]
- Lee, G.R.; Won, J.; Heo, L.; Seok, C. GalaxyRefine2: Simultaneous refinement of inaccurate local regions and overall protein structure. Nucleic Acids Res. 2019, 47, W451–W455. [Google Scholar] [CrossRef]
- Haddad, Y.; Adam, V.; Heger, Z. Ten quick tips for homology modeling of high-resolution protein 3D structures. PLoS Comput. Biol. 2020, 16, e1007449. [Google Scholar] [CrossRef]
- Bagaria, A.; Jaravine, V.; Huang, Y.J.; Montelione, G.T.; Güntert, P. Protein structure validation by generalized linear model root-mean-square deviation prediction. Protein Sci. 2011, 21, 229–238. [Google Scholar] [CrossRef]
- Wiederstein, M.; Sippl, M.J. ProSA-web: Interactive web service for the recognition of errors in three-dimensional structures of proteins. Nucleic Acids Res. 2007, 35, W407–W410. [Google Scholar] [CrossRef] [PubMed]
- Colovos, C.; Yeates, T.O. Verification of protein structures: Patterns of nonbonded atomic interactions. Protein Sci. 1993, 2, 1511–1519. [Google Scholar] [CrossRef] [PubMed]
- Barlow, D.J.; Edwards, M.S.; Thornton, J.M. Continuous and discontinuous protein antigenic determinants. Nat. Cell Biol. 1986, 322, 747–748. [Google Scholar] [CrossRef] [PubMed]
- Van Regenmortel, M.H. Mapping Epitope Structure and Activity: From One-Dimensional Prediction to Four-Dimensional Description of Antigenic Specificity. Methods 1996, 9, 465–472. [Google Scholar] [CrossRef]
- Ponomarenko, J.V.; Bui, H.-H.; Li, W.; Fusseder, N.; Bourne, P.E.; Sette, A.; Peters, B. ElliPro: A new structure-based tool for the prediction of antibody epitopes. BMC Bioinform. 2008, 9, 514. [Google Scholar] [CrossRef]
- Binkowski, T.A. CASTp: Computed Atlas of Surface Topography of proteins. Nucleic Acids Res. 2003, 31, 3352–3355. [Google Scholar] [CrossRef]
- Garzon, J.I.; Lopéz-Blanco, J.R.; Pons, C.; Kovacs, J.; Abagyan, R.; Fernandez-Recio, J.; Chacon, P. FRODOCK: A new approach for fast rotational protein–protein docking. Bioinformatics 2009, 25, 2544–2551. [Google Scholar] [CrossRef]
- Rapin, N.; Lund, O.; Bernaschi, M.; Castiglione, F. Computational Immunology Meets Bioinformatics: The Use of Prediction Tools for Molecular Binding in the Simulation of the Immune System. PLoS ONE 2010, 5, e9862. [Google Scholar] [CrossRef]
- Available online: https://www.riverblindnessvaccinetova.org/#:~:text=2020%20vision%20of%20a%20vaccine%20against%20river%20blindness&text=The%20International%20Community%20has%20set,public%20health%20problem%20by%202025 (accessed on 17 June 2020).
- Morla, S.; Makhija, A.; Kumar, S. Synonymous codon usage pattern in glycoprotein gene of rabies virus. Gene 2016, 584, 1–6. [Google Scholar] [CrossRef]
- Singh, S.M.; Panda, A.K. Solubilization and refolding of bacterial inclusion body proteins. J. Biosci. Bioeng. 2005, 99, 303–310. [Google Scholar] [CrossRef]








| Protein | Percentage Identity | ||||
|---|---|---|---|---|---|
| O. ochengi | O. flexuosa | L. loa | B. malayi | W. bancrofti | |
| Ov103 | 99.4 | 81.6 | 72.8 | 68.4 | 70.3 |
| Ov-RAL-2 | 99.4 | 45.5 | 49.3 | 56.1 | 55.8 |
| Ov-ASP-1 | 95.4 | 48.3 | 69.5 | 73.6 | 74.1 |
| Ov-ALT-1 | 99.3 | 45.5 | 38.4 | 46.2 | 43.8 |
| Ov-ALT-2 | 76.6 | 45.5 | 36.0 | 47.7 | 47.3 |
| Ov-B20 | 97.2 | Not found | 89.6 | 85.0 | 88.9 |
| Ov-RBP-1 | 100 | 81.1 | 80.9 | 80.9 | 80.5 |
| Ov-CHI-1 | 90.0 | Not found | 76.1 | 68.6 | 70.3 |
| Protein | CTL Epitopes | HTL Epitopes | B-Epitopes |
|---|---|---|---|
| Ov-103 | 13. FTDIKSLFA (89) | 13. FFTKHFTDIKSLFAKDEK (78) | 28. NPKMDFTNKENKWEELLKKI (55) |
| 14. SAPTTFATY (78) | 14. KLKNSAPTTFATYLFTCIVPVL (64) | 29. MSMLQPLANDMQKTTLGKIG (40) | |
| 15. TIQDKMSMLQPLANDMQK (50) | 14. KNSAPTTFATYLFTCIVPVL (65) | ||
| Ov-RAL-2 | 17. FINRLGGSY (0) | 16. PSVIDEFYNLLKTDENKTDQ (42) | 16. RQQQQQQQQQQQRDEREIPP |
| 16. QTEADVEAF (22) | 17. LGGSYKVRFTQFMEEVKKAR (4) | 16. KTDENKTDQQTEADVEAFIN (25) | |
| 16. VIDEFYNLL (44) | |||
| Ov-ASP-1 | 1. RTLIVICHY (78) | 18. VLHFTQMAWGKTYKIGC (24) | 20. SPRQQREGVGENVYAYWSSV (50) |
| 2. RSDLINGKLKNRNGTY (31) | 19. CPGGKLTALERKKIVGQNNKY (39) | 14. EGLKKTAGTDAGKSWWSKLP (25) | |
| 20. GVGENVYAY (67) | 20. VGENVYAYWSSVSVEGLKK (37) | 18. WGKTYKIGCGVATQCDGGRT (85) | |
| 6. KIVGQNNKY (44) | |||
| 18. TQMAWGKTY (22) | |||
| Ov-ALT-2 | RVDGFEHTY (15) | 3. VDGFEHTYCSPDENWTCQYD (20) | |
| Ov-B20 | 8. ESEKQHWPY (80) | 27. HSKRSFLKLEPMQQRKL (100) | |
| 9. HSDTRGTLI (67) | 26. NIERYASLPTLHSDTRGTLIKI (81) | ||
| 10. VTDSAQSTM (100) | |||
| 11. RTDLSPGLW (92) | |||
| 12. VTDASSATW (20) | |||
| Ov-RBP-1 | 7. FVDEIIAKV | 24. NTTKIITNEKFKRIANSFLQKN (60) | 25. HQLILMALIGVIMANVVPFSMSNIPEEY (68) |
| Ov-CHI-1 | 4. DTNWSKGMY (56) | 21. HDHPYVKLCPPNTFFND (53) | 22. YDNEETIRMKMRWLKKEKGY (74) |
| 5. KSDSEQLLL (22) | 23. EFAANYWLSKGMPKQKII (39) |
| No. | Epitope | No. of Residues | Score |
|---|---|---|---|
| 1 | 1MAKLSTDELLDAFKEMTLLELSDFVKKFEETFEVTAAAPVAVAAAGAAPAGAAVE55, E59, 63FDVILEAAGDKKIGVIKVVREIVSGLGLKEAKDLVDGAPKPLLEKVAKEADEAKAKLEAAGATVTVK130 | 119 | 0.799 |
| 2 | K379, 381TLGKIGGPGPGRQQQQQQQQQQQ403 | 24 | 0.783 |
| 3 | 143HYGGGSRSD151,153DLINGKLKNRNGTYGGGSRVDGFEHTYCSPDENWTCQYDGGGSDTNWSKGMYGGGSGTSCGEGPYGGGSKSDS223, H251 | 79 | 0.699 |
| 4 | 476ARGPGPGVL483, 497IGCGVATQCDGGRTGPGPGCPGGKLTALERKKIVGQNNKYGPGPGSPRQQREGVGENVYAYW558, 562SVEGLKKTAGTDAGKSWWSKLPGPGPGHDHPYVKLCPPNTFFNDGPGPGYDNEETIRM619, 656PGPGNTTKI664, 705FSMSNI PEEYGPGPG719, 721I | 146 | 0.686 |
| 5 | 703VP704, 758MQQ760, 762K, 764GPGPGNPKMD773, 775TN776, 778ENK780, 782EE783, 786K, 802N, 805QKTTLGKIGHHHHHHHH821 | 42 | 0.672 |
| 6 | 405DEREIPP412, 413LE414 | 9 | 0579 |
| 7 | 430T, 433NKTDQ437 | 6 | 0.551 |
| 8 | 321KS322, 325AKDEKGP331, 335LK336, 339S | 12 | 0.547 |
| 9 | 645KGMPK649 | 5 | 0.521 |
| 10 | 291GLWGGG296 | 6 | 0.512 |
Publisher’s Note: MDPI stays neutral with regard to jurisdictional claims in published maps and institutional affiliations. |
© 2021 by the authors. Licensee MDPI, Basel, Switzerland. This article is an open access article distributed under the terms and conditions of the Creative Commons Attribution (CC BY) license (http://creativecommons.org/licenses/by/4.0/).
Share and Cite
Shey, R.A.; Ghogomu, S.M.; Shintouo, C.M.; Nkemngo, F.N.; Nebangwa, D.N.; Esoh, K.; Yaah, N.E.; Manka’aFri, M.; Nguve, J.E.; Ngwese, R.A.; et al. Computational Design and Preliminary Serological Analysis of a Novel Multi-Epitope Vaccine Candidate Against Onchocerciasis and Related Filarial Diseases. Pathogens 2021, 10, 99. https://doi.org/10.3390/pathogens10020099
Shey RA, Ghogomu SM, Shintouo CM, Nkemngo FN, Nebangwa DN, Esoh K, Yaah NE, Manka’aFri M, Nguve JE, Ngwese RA, et al. Computational Design and Preliminary Serological Analysis of a Novel Multi-Epitope Vaccine Candidate Against Onchocerciasis and Related Filarial Diseases. Pathogens. 2021; 10(2):99. https://doi.org/10.3390/pathogens10020099
Chicago/Turabian StyleShey, Robert Adamu, Stephen Mbigha Ghogomu, Cabirou Mounchili Shintouo, Francis Nongley Nkemngo, Derrick Neba Nebangwa, Kevin Esoh, Ntang Emmaculate Yaah, Muyanui Manka’aFri, Joel Ebai Nguve, Roland Akwelle Ngwese, and et al. 2021. "Computational Design and Preliminary Serological Analysis of a Novel Multi-Epitope Vaccine Candidate Against Onchocerciasis and Related Filarial Diseases" Pathogens 10, no. 2: 99. https://doi.org/10.3390/pathogens10020099
APA StyleShey, R. A., Ghogomu, S. M., Shintouo, C. M., Nkemngo, F. N., Nebangwa, D. N., Esoh, K., Yaah, N. E., Manka’aFri, M., Nguve, J. E., Ngwese, R. A., Njume, F. N., Bertha, F. A., Ayong, L., Njemini, R., Vanhamme, L., & Souopgui, J. (2021). Computational Design and Preliminary Serological Analysis of a Novel Multi-Epitope Vaccine Candidate Against Onchocerciasis and Related Filarial Diseases. Pathogens, 10(2), 99. https://doi.org/10.3390/pathogens10020099

