Next Article in Journal
The Role of Child Impact Assessments in Supporting Children and Young People Impacted by Parental Imprisonment
Previous Article in Journal
Income Convergence in Europe: The Role of Institutions and Structural Factors
Previous Article in Special Issue
Adolescence and Cyberbullying: A Bibliometric Study in the Context of School, Family and Social Network
 
 
Font Type:
Arial Georgia Verdana
Font Size:
Aa Aa Aa
Line Spacing:
Column Width:
Background:
Article

Gen Alpha in the Arena: The Parental Paradox in Mitigating Cyber-Trauma and Mental Health Risks in Online Gaming

by
Mostafa Aboulnour Salem
Deanship of Development and Quality Assurance, King Faisal University, Al-Ahsa 31982, Saudi Arabia
Soc. Sci. 2026, 15(3), 181; https://doi.org/10.3390/socsci15030181
Submission received: 26 January 2026 / Revised: 5 March 2026 / Accepted: 10 March 2026 / Published: 12 March 2026

Abstract

Cyber-trauma has emerged as an important concern within online gaming environments, with growing implications for children’s mental health and well-being. Multiplayer games increasingly function as routine spaces for interaction, competition, and informal learning, which may expose young players to hostile behaviours such as harassment, hate speech, exclusion, and repeated targeting. Understanding the psychological consequences of these experiences and the protective role of family support is therefore essential. This study investigates the relationship between cyber-trauma victimisation (CV) and four mental health outcomes—depressive symptoms (DS), anxiety symptoms (AS), perceived stress (PS), and emotional distress (ED)—among Generation Alpha student gamers, while examining parental support as a moderating factor. Survey data were collected from 1223 students of diverse Arab nationalities enrolled in schools in Saudi Arabia, with Saudi nationals representing approximately 15% of the sample. The results indicate that CV is a strong and consistent predictor of all examined mental health outcomes. Higher levels of CV are significantly associated with increased depressive symptoms (β = 0.58), anxiety symptoms (β = 0.55), perceived stress (β = 0.52), and emotional distress (β = 0.60) (all p < 0.001). Parental support significantly moderates these relationships, weakening the association between cyber-trauma exposure and adverse psychological outcomes. These findings contribute to the growing literature on children’s digital well-being by demonstrating that online gaming environments can serve as meaningful psychosocial stressors for young players. The results further highlight the importance of family-centred protective mechanisms, suggesting that parental emotional support, guidance, and communication can play a critical role in buffering the mental health risks associated with hostile online interactions.

1. Introduction

Cyber-trauma has emerged as a pervasive and consequential challenge within online gaming environments, particularly among children and young people whose social interactions are deeply embedded in digitally mediated play spaces. Online games are no longer merely entertainment platforms. They have evolved into complex social ecosystems in which players communicate, collaborate, compete, and construct social identities (Lukings et al. 2026). To ensure conceptual precision, this study distinguishes cyber-trauma from related constructs commonly used in digital risk research. Cyberbullying typically denotes intentional and repeated aggression involving a power imbalance between perpetrator and target. Online victimisation is a broader category encompassing harmful or exploitative digital experiences, whether episodic or sustained (Olweus and Limber 2018). Digital harassment refers to discrete hostile acts, such as insults or threats, without necessarily accounting for their cumulative psychological consequences (Ali 2025).
In contrast, cyber-trauma, as conceptualised here, refers to the experienced psychological burden arising from repeated or salient exposure to hostile digital interactions within socially immersive environments such as online gaming. The emphasis lies not only on behaviour but on its stress-inducing and appraisal-based impact on children’s emotional safety and well-being. This perspective aligns with stress-process frameworks that define harm in terms of perceived threat, chronicity, and disruption of coping processes, rather than solely in terms of behavioural classification (Miller et al. 2024).
From an educational standpoint, gaming environments are not isolated domains but are embedded within broader family and school ecologies. Children’s experiences in these environments intersect with parental guidance, educational influences, and developmental processes. Consequently, interactions within online games can exert a substantial influence on psychological well-being and emotional development, positioning cyber-trauma at the intersection of digital technology, education, and mental health (Paul et al. 2023).
Recent empirical work indicates that a considerable proportion of young gamers encounter cyber-trauma in forms including hate speech, threats, sexual harassment, doxxing, grieving, stalking, exclusion, and repeated targeting. Such exposure has been consistently associated with adverse mental health outcomes—including depressive symptoms, anxiety, perceived stress, and emotional distress—and, in severe cases, suicidal ideation (Douglas 2016). These outcomes directly challenge the aims of Sustainable Development Goal 3 (Good Health and Well-Being), which prioritises mental health promotion and harm prevention among children and adolescents within the global 2030 Agenda (Salem and Khalil 2026).
Despite increasing scholarly attention to cyber risks affecting Generation Alpha, particularly in Middle Eastern contexts, important gaps remain. Much of the literature concentrates on social media or general digital communication, whereas gaming-specific cyber-trauma remains comparatively underexplored. This omission is notable given the distinctive interactional features of online games—real-time communication, public performance metrics, anonymity, and competitive ranking systems—which generate dynamics fundamentally different from those of social media environments.
Moreover, prior research often treats mental health as a single aggregated construct, thereby obscuring the differentiated ways in which cyber-trauma may influence depression, anxiety, stress, and emotional exhaustion. Another limitation concerns the identification of protective conditions (Liu 2025; Ozturk et al. 2025). While demographic variables such as gender or time spent gaming are frequently examined, the role of parents as agents of educational and emotional support has received comparatively little empirical attention.
This gap persists despite strong evidence from digital parenting and family-learning scholarship demonstrating that parental involvement shapes children’s interpretation of digital risks and strengthens coping capacities. From an ecological perspective, parents function as children’s first and most enduring educators, influencing how online experiences are understood, managed, and internalised. Parental support—expressed through communication, emotional availability, monitoring, and co-regulation—can mitigate the psychological impact of online stressors by promoting adaptive coping and help-seeking behaviours (Ozturk et al. 2025).
Simultaneously, advances in artificial intelligence (AI) are reshaping digital safety infrastructures. AI-driven tools, such as automated moderation, toxicity detection, and algorithmic reporting mechanisms, are increasingly being deployed to identify harmful interactions and support early intervention. However, empirical research linking cyber-trauma, mental health outcomes, and family-supported engagement with AI-enabled protections remains limited. Without integrating the family context, AI safety systems risk being framed solely as platform-level solutions, overlooking their potential to empower parents and schools as co-educators in safeguarding children’s digital well-being (Miller et al. 2024; Salem and Sobaih 2023).
This study addresses these gaps by conceptualising cyber-trauma victimisation (CV) in online gaming as a contextualised social stressor embedded within children’s family–digital ecosystems rather than as isolated interpersonal misconduct. By modelling multiple mental health outcomes and explicitly examining parental support as a moderating factor, the study treats online gaming as a routine developmental setting in which digital stressors intersect with family systems.
Additionally, the study advances understanding in three principal ways. First, it integrates bioecological theory with transactional stress theory to explain how gaming-related cyber-trauma translates into differentiated mental health outcomes. Second, it empirically positions parental support as a moderating mechanism within AI-shaped digital ecologies, reinforcing the educational role of families in children’s digital adaptation. Third, by drawing on a large and culturally diverse sample of students in Saudi Arabia, the study contributes regionally grounded evidence to a literature that remains predominantly Western-centric.
In addition, the study introduces the notion of an AI paradox, referring to the simultaneous capacity of AI-enabled systems to amplify technology-facilitated harm while also supporting prevention through automated safety infrastructures. Within this paradoxical environment, children may encounter intensified risks alongside evolving protective mechanisms whose effectiveness depends on governance quality, detection accuracy, and user engagement. Accordingly, the various hostile behaviours observed in gaming environments are treated as manifestations of a single exposure construct—cyber-trauma victimisation (CV)—that captures the cumulative psychosocial strain generated by repeated experiences, rather than as discrete behavioural categories. This approach reflects the reality that digital harms often co-occur and are experienced as a continuous burden.
Based on the bioecological model of human development (Orben and Przybylski 2019) and Lazarus and Folkman’s transactional theory of stress and coping (Folkman 2013). These frameworks explain how cyber-trauma operates within children’s developmental environments and why parental support functions as a moderating resource that alters the magnitude of psychological outcomes. From this perspective, online gaming constitutes a salient microsystem in which repeated peer interactions may lead to chronic stress, while family processes shape appraisal, coping, and adaptation.
Furthermore, the study tests a set of theory-driven hypotheses derived from these frameworks. CV is predicted to lead to four mental health outcomes, depressive symptoms, anxiety symptoms, perceived stress, and emotional distress, while parental support is hypothesised to moderate these relationships (see Table 1).

2. Literature Review and Research Hypotheses

Recent scholarship in developmental psychology increasingly conceptualises digitally mediated environments as structured ecological systems rather than neutral communication tools. From a bioecological standpoint, online gaming environments function as settings for proximal processes characterised by repeated peer interaction, social comparison, performance visibility, and identity construction (Orben and Przybylski 2019). In parallel, transactional stress theory (Folkman 2013) explains why hostility in these environments becomes psychologically consequential when children appraise encounters as threatening and perceive limited coping resources.
These perspectives position cyber-trauma victimisation not merely as behavioural misconduct but as an ecologically embedded stressor operating within competitive, synchronous, and increasingly AI-mediated gaming ecosystems. This synthesis provides the conceptual basis for modelling differentiated internalising outcomes and for examining parental support as a moderating mechanism that conditions the strength of associations between cyber-trauma exposure and mental health.

2.1. Cyber-Trauma Victimisation in Online Gaming Environments

Although cyberbullying, harassment, and online victimisation have been widely examined, these constructs are often operationalised behaviourally through typologies of aggression. Gaming environments, however, differ structurally from many social media settings. Interactions are typically synchronous, performance-visible, competitive, and frequently anonymous, creating conditions in which harmful acts may be intermittent yet psychologically cumulative (Lukings et al. 2026). Consequently, this study adopts the term cyber-trauma victimisation to denote an exposure-based construct capturing how repeated or salient negative encounters are appraised as socially threatening and emotionally destabilising within gameplay contexts. Conceptually, cyber-trauma can be viewed as a stress-mediated subset of online victimisation, distinguished by experiential intensity, recurrence within routine digital participation, and a closer linkage to internalising outcomes such as anxiety, perceived stress, and emotional distress.
Accordingly, the present study operationalises cyber-trauma victimisation not solely as exposure to hostile acts but as the experienced psychological burden associated with those encounters, integrating behavioural occurrence with perceived emotional impact to reflect the stress-appraisal processes through which repeated digital interactions translate into internalising outcomes (Al-Khater et al. 2020). Rather than displacing established terminology, the construct integrates related forms of digital harm under a developmental and psychological lens. This lens enables examination of how diverse hostile interactions can operate collectively as a chronic social stressor within children’s digital microsystems. Online gaming has evolved into a highly interactive social arena in which players communicate, collaborate, and compete in real time (Douglas 2016). While these environments provide entertainment and opportunities for social connection, they also expose younger cohorts to multiple forms of cyber-trauma victimisation, including hate speech, verbal abuse, threats, sexual harassment, grieving, stalking, exclusion, and repeated targeting.
Contemporary research further indicates that toxicity in multiplayer games is multidimensional and shaped by communication channels (text, voice, and in-game actions), anonymity, and competitive interaction structures. This perspective is analytically important because it frames cyber-trauma as a contextualised psychosocial stressor embedded in routine gameplay rather than as an isolated or episodic form of online aggression (Salem 2026).
Gaming-specific empirical studies have clarified both the prevalence of cyber-trauma and its mental health consequences in multiplayer contexts. Prior studies indicated that toxic behaviours are widespread and often normalised within competitive gaming cultures, challenging narratives that trivialise harassment as harmless banter (Paul et al. 2023). Related evidence also shows that victimisation is associated with emotional strain, maladaptive coping, withdrawal from gaming communities, and reduced enjoyment, supporting the interpretation of cyber-trauma as a meaningful psychosocial burden rather than a minor behavioural inconvenience (Gwenhure 2025).
At the same time, studies that establish robust associations between online victimisation and psychological harm often treat digitally mediated environments as relatively homogeneous and do not isolate the distinctive interaction ecology of online games, which is characterised by synchronous communication, persistent social evaluation, and competitive ranking systems. This limitation constrains theoretical specificity and reduces explanatory precision regarding how gaming-context features may intensify pathways to internalising symptoms (Stilman 2022).
In parallel, a growing body of research has highlighted the increasing role of AI-driven moderation and safety tools in gaming platforms. Automated content moderation, real-time toxicity detection, and AI-assisted reporting systems are increasingly used to identify and suppress harmful behaviours at scale.
Although this literature often emphasises technical performance and governance, it indirectly reinforces the centrality of cyber-trauma exposure as a key driver of harm by positioning AI as a preventive mechanism designed to reduce repeated exposure to hostile interactions. This development strengthens the need for empirical models that specify the mental health consequences of cyber-trauma within gaming contexts, including depressive symptoms, anxiety symptoms, perceived stress, and emotional distress (Salem 2026).
Building on this evidence, the present study advances prior work by focusing explicitly on gaming-specific cyber-trauma victimisation (CV) and by modelling multiple theoretically related mental health outcomes rather than a single aggregated indicator. From a transactional stress perspective, repeated exposure to cyber-trauma functions as a chronic social stressor that elevates internalising symptoms when primary appraisal signals threat and secondary appraisal indicates insufficient coping resources (Dwivedi 2023).
From a bioecological perspective, these stress processes unfold within the gaming microsystem and are shaped by proximal peer interactions in developmentally salient contexts. Although cyberbullying research consistently links online victimisation to psychological harm, many studies rely on aggregated distress indices that obscure differentiated internalising processes (Salem 2026).
Developmental psychopathology distinguishes depressive symptoms (e.g., low mood and anhedonia), anxiety symptoms (e.g., hypervigilance and anticipatory threat), perceived stress (cognitive appraisal of uncontrollability), and emotional distress (acute affective dysregulation) as related but distinct constructs (Lukings et al. 2026).
In gaming environments characterised by public performance metrics, competitive ranking, and synchronous communication, these outcomes may be activated through partially different psychological pathways. For example, public humiliation may disproportionally elicit anxiety, whereas chronic exclusion may be more strongly aligned with depressive symptomatology. Therefore, modelling outcomes separately increases theoretical precision and reduces construct conflation (Rashed and Essa 2025).
Accordingly, the following direct-effect hypotheses are proposed:
H1. 
CV is positively associated with depressive symptoms (DS).
H2. 
CV is positively associated with anxiety symptoms (AS).
H3. 
CV is positively associated with perceived stress (PS).
H4. 
CV is positively associated with emotional distress (ED).

2.2. The AI Paradox: AI as Both Amplifier and Mitigator of Gaming-Related Cyber-Trauma

AI influences online gaming safety through two opposing pathways. First, AI-enabled tools can amplify cyber-trauma risks by increasing the scale, speed, and persistence of harmful interactions and by enabling more sophisticated harassment tactics, including coordination and content generation. Evidence syntheses and policy-oriented analyses increasingly caution that generative AI may intensify online harassment and malicious content, elevating concerns for children’s digital well-being in socially intensive environments (Lukings et al. 2026).
Second, AI is increasingly embedded in safety infrastructure designed to mitigate exposure to cyber-trauma, including automated moderation, real-time toxicity detection, AI-assisted reporting systems, and algorithmic triage for harmful content. These approaches are particularly relevant for gaming contexts because interactions are fast-moving and often occur through voice and text channels, where manual moderation is difficult at scale (Rashed and Essa 2025).
This duality produces an AI paradox in child protection. Improvements in AI-driven safety can coexist with persistent or shifting harm because (i) detection systems are imperfect and may fail to capture context-specific abuse, (ii) adversarial actors may evade moderation through strategic language and behavioural adaptation, and (iii) safety infrastructures may generate unintended behavioural responses, such as strategic harassment designed to avoid detection, migration to unmoderated channels, or risk compensation driven by perceived safety.
In this AI-shaped ecology, cyber-trauma victimisation remains the proximal stressor predicting mental health outcomes, while parental support functions as a family-level protective mechanism that conditions how children appraise and cope with harmful gaming experiences. Therefore, the AI paradox provides a contextual explanation for why family-centred protective processes remain critical even as platform-level AI safeguards expand.

2.3. Moderating Role of Gamer Characteristics

Although the adverse mental health consequences of cyber-trauma victimisation are well documented, the effect magnitudes are not uniform across children and adolescents. A core explanation is that psychosocial resources within the child’s immediate ecology—particularly parental support and parental mediation—shape how young people interpret, cope with, and recover from hostile online encounters. Contemporary digital parenting research conceptualises parents as co-regulators of children’s digital lives through emotional availability, guidance, monitoring, and constructive communication, which collectively influence children’s digital well-being.
Within the bioecological framework, parental support operates in the family microsystem and the family–digital mesosystem, shaping how gaming-related stressors are interpreted and managed. Empirical research on cyber-victimisation suggests that social support can condition associations between online victimisation and internalising symptoms, including depressive symptoms (Salem 2026). Parental mediation studies likewise indicate that parental involvement shapes exposure trajectories and harm responses, although the magnitude and direction of these effects may vary by context, cultural expectations, and mediation style (e.g., active versus restrictive approaches) (Mousoutzanis 2014).
In online gaming, parental support is particularly salient because gaming is simultaneously a social arena and an informal developmental setting in which children navigate peer evaluation, cooperation, and identity-relevant interactions. When cyber-trauma occurs, supportive parents may help children reappraise toxic encounters, adopt adaptive coping strategies, use platform safety features (e.g., blocking, muting, reporting), and seek timely professional or school-based support when symptoms escalate (Alnajdi et al. 2025).
Evidence syntheses in digital parenting further indicate that constructive mediation is generally associated with more favourable digital well-being outcomes, supporting the theoretical plausibility of parental support as a protective boundary condition linking digital harms to mental health. In measurement terms, cyber-trauma victimisation (CV) is operationalised as a reflective latent construct representing the frequency and perceived impact of hostile interpersonal exposures encountered during online gameplay (Stilman 2022).
Indicators capture common manifestations identified in gaming research—such as insults, threats, harassment, exclusion, and repeated targeting—and are treated as interchangeable expressions of the same underlying exposure burden. This specification is consistent with the study’s theoretical position that accumulated experience, rather than behavioural labels, drives psychological strain. The reflective specification also aligns the measurement model with the construct’s stress-oriented definition and supports its use within the PLS-SEM framework (Dwivedi 2023).
Analytically, parental support is modelled as a moderator rather than a mediator. Parental support does not eliminate exposure to cyber-trauma, but it can alter the strength of the association between exposure and mental health outcomes by shaping appraisal and coping processes. This conceptual distinction justifies moderation as the theoretically appropriate specification for the present model.
Statistically, moderation is tested using interaction terms between cyber-trauma victimisation and parental support (CV × PS), enabling assessment of whether the slope linking CV to each mental health outcome varies across levels of parental support. Accordingly, the moderation hypotheses are as follows:
H5. 
Parental support moderates the relationship between CV and DS.
H6. 
Parental support moderates the relationship between CV and AS.
H7. 
Parental support moderates the relationship between CV and perceived stress.
H8. 
Parental support moderates the relationship between CV and ED.
The moderation logic predicts a negative interaction effect (CV × PS), such that the positive association between cyber-trauma victimisation and mental health outcomes becomes weaker at higher levels of parental support.
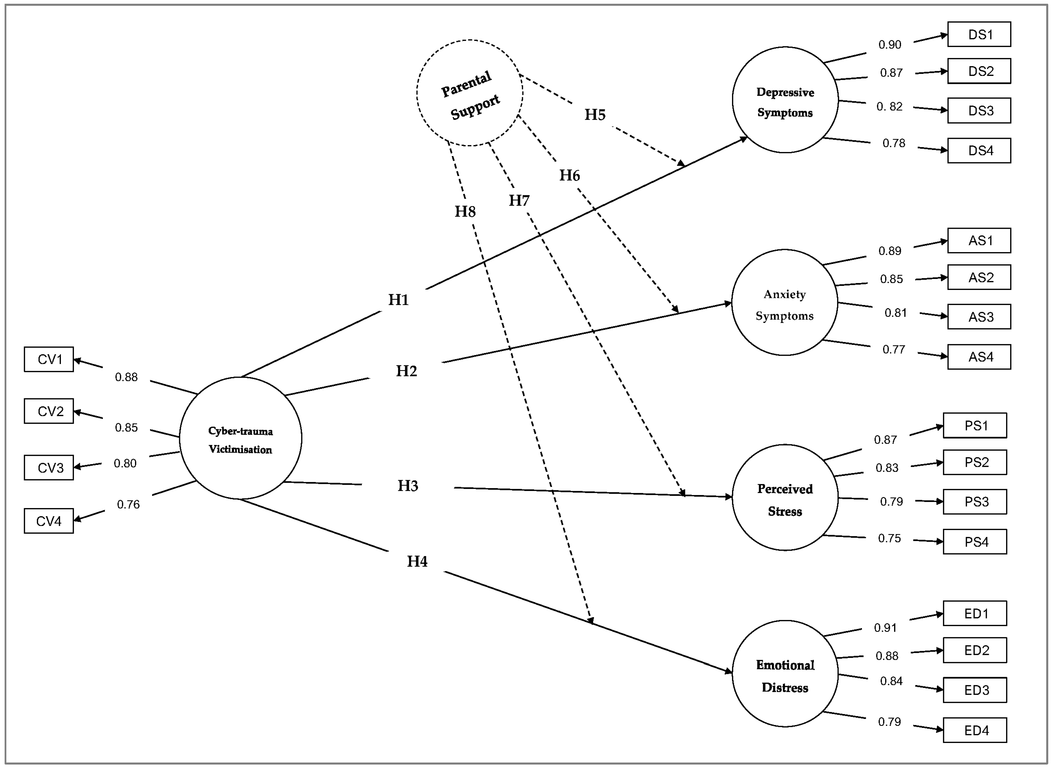
Figure 1 presents the conceptual model tested in this study. Cyber-trauma victimisation (CV) is specified as the primary exogenous predictor influencing four endogenous mental health outcomes: depressive symptoms (DS), anxiety symptoms (AS), perceived stress (PS), and emotional distress (ED). Parental support (PS) is specified as a moderating variable interacting with CV to attenuate these relationships. The model is situated within an AI-shaped digital ecology in which exposure to cyber-trauma occurs in synchronous and competitive gaming environments.

3. The Research Methods

3.1. Research Population and Sample

The target population of this study comprised Gen Alpha student gamers (GASG), defined as individuals born from 2010 to the mid-2020s, enrolled in schools in Saudi Arabia, and actively engaged in online gaming. In this study, a gamer was defined using behaviour-based inclusion criteria rather than identity-based self-labelling. Students were classified as eligible participants if they met all three of the following conditions:
-
Reported playing online digital games at least once per week over the past three months;
-
Engaged in interactive multiplayer environments involving communication with other players (e.g., voice chat, text chat, or cooperative/competitive gameplay);
-
Indicated exposure to social interaction within games, making cyber-trauma experiences contextually possible.
Thus, classification relied on structured self-report screening items aligned with behavioural frequency thresholds, a common approach in digital media research, rather than asking students whether they personally identified as gamers.
GASG represents the first cohort to grow up fully immersed in digital technologies, with online interaction, peer communication, and competitive play forming integral components of their everyday experiences. Within online gaming environments, these elements are central to gameplay and shape how students interact socially and emotionally (McElroy and Ladner 2014).
Online gaming was selected as the focal context because it constitutes a highly interactive digital space characterised by real-time communication, performance visibility, and repeated social encounters. These features increase the likelihood of exposure to cyber-trauma victimisation, particularly among school-aged players who engage frequently in multiplayer and socially intensive modes.
Importantly, children’s experiences within these environments do not occur in isolation; they are embedded within broader family and educational contexts, where parental guidance and support play a critical role in shaping how digital stressors are interpreted and managed.
The study was conducted in lower-secondary (intermediate) and upper-secondary (secondary) schools in Saudi Arabia, which correspond approximately to Grades 7–12 in the U.S. education system. Intermediate students are typically aged 12–15, and secondary students are typically aged 15–18. Accordingly, the final sample represents an adolescent age range of approximately 12–18 years, consistent with early-to-mid Generation Alpha and older members of Generation Z in school-based research contexts.
Data collection occurred over a three-month period from October to December 2025, allowing adequate time for school coordination and consent procedures. A total of 1410 electronic questionnaires were distributed through participating schools. In total, 1256 responses were returned (initial response rate = 89.1%). After screening for completeness, response consistency, and eligibility (including confirmation of active online gaming), 33 responses were excluded. The final analytical sample comprised 1223 students, yielding an effective response rate of 86.7%. This response rate is robust for school-based surveys involving minors and supports the dataset’s reliability (Jenkinson et al. 1994).
Eligibility was verified using screening questions embedded in the questionnaire, ensuring that only respondents who met predefined behavioural participation criteria were retained for analysis. Because the study involved minors, participation required parental consent and student assent, consistent with institutional ethics requirements and school regulations. Data were collected through a structured, anonymous online questionnaire distributed via official school communication channels under appropriate administrative supervision (McElroy and Ladner 2014). The final sample included male and female participants from diverse national backgrounds enrolled in Saudi schools (see Table 2).
The study adopted a cross-sectional design, providing a single-time snapshot of cyber-trauma exposure and associated mental health outcomes. The sample size exceeds common minimum thresholds for PLS-SEM models with moderation, supporting adequate statistical power for the analyses.

3.2. Data Collection and Instrument Design

Data were collected using an anonymous, self-administered online questionnaire. The design aimed to reduce social desirability bias and to support safe reporting of cyber-trauma experiences, parental support, and mental health symptoms among school-aged students. Participation was voluntary. Respondents were informed that their data would remain confidential and would be used only for research purposes.
The questionnaire used validated items from prior studies, with minor wording adjustments to fit the online gaming context. Cyber-trauma victimisation (CV) was measured using four items (CV1–CV4) adapted from (Liu 2025; Ozturk et al. 2025). Depressive symptoms (DS) were measured using four items (DS1–DS4) based on (Al-Khater et al. 2020; Salem 2026). Anxiety symptoms (AS) were measured using four items (AS1–AS4) adapted from established anxiety measures reported in prior work (Alexander 2025; Elshaer et al. 2026). Perceived stress (PS) was measured using four items (PS1–PS4) adapted from (Gwenhure 2025; Lukings et al. 2026). Emotional distress (ED) was measured using four items (ED1–ED4) adapted from (Miller et al. 2024; Orben and Przybylski 2019). All scale items were measured using Likert-type response options.
The survey link was distributed through official school communication channels under administrative supervision. A brief description of the study focus was provided (online gaming, cyber-trauma, parental support, and student well-being). The link was sent to all students in participating schools rather than only to pre-identified gamers. This approach reduced selection bias and enabled eligibility to be determined using screening items rather than relying on school assumptions. Students who did not meet the gaming participation criteria were removed during data cleaning and were not included in the final analytic sample.
Because participants were minors, parental consent and student assent were obtained in line with institutional ethics requirements. This procedure also reflected the study’s focus on family–school partnership principles. Content validity was assessed through expert review by three specialists in educational psychology and digital well-being. The experts evaluated item clarity, age appropriateness, and alignment with the study constructs. A pilot test with 52 students further confirmed comprehension and reliability. Minor wording changes were made without altering the constructs’ conceptual meaning.
The final questionnaire included four sections: (1) demographic and gaming-related characteristics (e.g., age, gender, weekly gaming hours, and gaming style) used as control variables; (2) parental support, conceptualised as a family-level protective factor, measured through items capturing perceived emotional availability, guidance, communication, and support related to online gaming and digital experiences; (3) cyber-trauma victimisation (CV), measured as exposure to hostile behaviours in online gaming environments (e.g., hate speech, threats, harassment, exclusion, repeated targeting) and contextualised for multiplayer gaming; and (4) mental health outcomes specified as four reflective constructs—depressive symptoms (DS), anxiety symptoms (AS), perceived stress (PS), and emotional distress (ED)—each measured using four items, where higher scores indicate poorer psychological well-being.
Cyber-trauma victimisation (CV) was operationalised as an exposure construct informed by appraisal theory. The items captured both the occurrence of hostile interactions and their perceived psychological impact. This specification reflects transactional stress theory, which defines harm in terms of perceived threat and available coping resources rather than behavioural frequency alone. This approach distinguishes cyber-trauma from strictly behaviour-based measures of cyberbullying or general online victimisation. Parental support was specified as a moderator of the association between CV and each mental health outcome in the PLS-SEM model, consistent with hypotheses H5–H8.

3.3. Common Method Variance (CMV) Concerns

Common method variance (CMV) is a recognised concern in behavioural and educational research when key constructs are measured using self-reported data collected from the same respondents at a single time point. If unaddressed, CMV can inflate observed relationships and bias structural estimates (Waqar et al. 2023). Given this study’s focus on students’ self-reported cyber-trauma exposure, parental support, and mental health outcomes, several procedural and statistical remedies were implemented to minimise potential method bias.
First, procedural remedies were incorporated during questionnaire design. Item formats were varied to reduce response patterning and evaluation apprehension, item order was balanced, and leading or emotionally loaded wording was avoided. Constructs were also conceptually separated across questionnaire sections, with parental support and cyber-trauma items presented prior to the mental health measures to reduce priming effects and minimise respondents’ inference of causal relationships among constructs (Ozturk et al. 2025).
Second, statistical diagnostics were employed to triangulate evidence regarding potential CMV. Harman’s single-factor test indicated that the first unrotated factor accounted for 41% of the total variance, which is below the commonly accepted 50% threshold, suggesting that CMV is unlikely to dominate the results. In addition, a full collinearity assessment consistent with PLS-SEM procedures was conducted by regressing each latent construct on all other latent constructs and inspecting variance inflation factors (VIFs). All full-collinearity VIF values were below the conservative threshold of 3.3, providing additional evidence against substantial pathological method bias (Odgers and Jensen 2020).
Because single-test diagnostics alone cannot conclusively rule out CMV, a more rigorous confirmatory factor analytic (CFA) approach was also implemented. Specifically, the baseline CFA model—where indicators loaded only on their intended constructs—was compared with an augmented CFA model that included a latent common method factor capturing shared indicator covariance. The comparison indicated that the augmented model did not materially improve model fit relative to the baseline specification (ΔCFI = 0.004; ΔRMSEA = 0.003). According to widely accepted SEM guidelines, changes in ΔCFI ≤ 0.01 and ΔRMSEA ≤ 0.015 indicate negligible differences in model fit between nested models. Because the observed changes fall well below these thresholds, the results indicate that the inclusion of a latent method factor does not substantially improve model fit, suggesting that CMV is unlikely to bias the estimated relationships (Sarstedt et al. 2022).
In addition, several data integrity checks were implemented during data preparation. Automated screening procedures were used to identify straight-lining patterns, extreme outliers, and duplicate IP submissions. Responses with completion times below 40% of the median survey duration were removed (n = 11), and no duplicate submissions were retained. Missing data were minimal (less than 2% across items). Little’s MCAR test was non-significant (χ2 = 14.82, p = 0.26), indicating that missingness occurred at random. Given the low missingness rate, missing values were imputed using the expectation–maximisation (EM) algorithm prior to PLS-SEM analysis. Questionnaire sections were also counterbalanced during pilot testing to minimise order effects, and no significant mean differences were observed between split forms (p > 0.05) (Hair et al. 2012).
Taken together, the combination of procedural design strategies, multiple statistical diagnostics, and CFA-based method factor testing provides strong evidence that common method variance is unlikely to represent a serious threat to the validity of the study’s findings, although results are interpreted cautiously given the single-wave self-report design.

3.4. Software, Versions, and Reproducibility

All analyses were conducted using the following software and settings to support reproducibility. SmartPLS 4.0 (SmartPLS GmbH, Bönningstedt, Germany) was used for the primary PLS-SEM analyses, moderation modelling, bootstrapping with 5000 subsamples, MICOM measurement invariance testing, and simple-slope visualisation. IBM SPSS Statistics 29 was used for data screening, descriptive statistics, missing-data diagnostics, and preliminary robustness checks. AMOS 29 was used to conduct a confirmatory factor analysis (CFA) with maximum likelihood estimation to assess potential method variance.
Key analytical settings included the path weighting scheme, mean-centring of indicators for interaction terms, bias-corrected bootstrap confidence intervals, and two-tailed significance testing at α = 0.05. These details are provided to enable the full analytical workflow to be replicated.

4. Results

The structural model analysis evaluated the eight hypothesised relationships specified in Section 2. The results provide a direct test of each hypothesis and indicate whether it was supported. This consolidated presentation allows readers to identify the empirical status of specific relationships before engaging with the detailed measurement and structural diagnostics reported subsequently. To test the hypothesised model, the study employed Partial Least Squares Structural Equation Modelling (PLS-SEM) as the primary analytical technique (Hair et al. 2012). This approach is appropriate given the study’s conceptualisation of cyber-trauma as a multidimensional socio-technical phenomenon shaped by behavioural and platform-level dynamics within algorithmically mediated gaming environments.
In contrast to covariance-based SEM (CB-SEM), which typically requires stricter assumptions regarding multivariate normality and often demands larger sample sizes, PLS-SEM is robust to non-normal data distributions and is well suited to predictive modelling with complex path structures. All analyses were conducted using SmartPLS 4. To ensure the stability of parameter estimates and the robustness of significance testing, the study implemented bootstrapping with 5000 subsamples under a reflective measurement specification (Sarstedt et al. 2022). Following established PLS-SEM reporting guidance, model evaluation proceeded in two sequential stages: (i) assessment of the measurement model to confirm the reliability and validity of construct operationalisation, followed by (ii) assessment of the structural model to test the hypothesised relationships and interaction effects.
Table 3 provides clear evidence that the measurement model demonstrates strong psychometric properties across all constructs included in the study. First, the indicator loadings for all items range from 0.75 to 0.91, exceeding the recommended minimum threshold of 0.70. This indicates that each item contributes substantially to its corresponding latent construct and that indicator reliability is well established.
Second, the results show high internal consistency and reliability for all constructs. Cronbach’s alpha values range from 0.88 to 0.92, while Composite Reliability (CR) values range from 0.90 to 0.94. These values are well above the commonly accepted benchmark of 0.70, confirming that the items within each construct consistently measure the same underlying concept.
Third, convergent validity is strongly supported. The Average Variance Extracted (AVE) values for all constructs range from 0.64 to 0.72, exceeding the recommended threshold of 0.50. This indicates that each construct explains more than half of the variance in its indicators, further confirming that the measurement items converge well on their intended latent variables.
The findings presented in Table 3 confirm that the measurement model satisfies established PLS-SEM quality criteria, with adequate indicator reliability, internal consistency, and convergent validity. As a result, the constructs of cyber-trauma victimisation, depressive symptoms, anxiety symptoms, perceived stress, and emotional distress are measured reliably, providing a sound basis for proceeding with the structural model analysis and hypothesis testing.
The results in Table 4 indicate that this condition is fully satisfied. For cyber-trauma victimisation (CV), the AVE value (0.819) exceeds those for depressive symptoms (0.58), anxiety symptoms (0.55), perceived stress (0.52), and emotional distress (0.60). This confirms that CV is empirically distinct from all mental health outcome variables included in the model.
Similarly, depressive symptoms (DS) demonstrate adequate discriminant validity, with an AVE of 0.837, which is higher than its correlations with anxiety symptoms (0.63), perceived stress (0.59), emotional distress (0.67), and CV (0.58). Although DS shows moderate correlations with other mental health constructs, as theoretically expected, the construct still captures unique variance beyond related psychological outcomes.
The same pattern is observed for anxiety symptoms (AS), perceived stress (PS), and emotional distress (ED). Each construct’s AVE value (0.825 for AS, 0.800 for PS, and 0.849 for ED) exceeds its highest correlation with any other construct. This indicates that, despite conceptual relatedness among mental health variables, each construct remains empirically distinguishable.
The results in Figure 2 indicate that all HTMT values fall below the recommended threshold of 0.85, ranging from 0.63 to 0.78. Specifically, the HTMT values between cyber-trauma victimisation (CV) and the mental health constructs—depressive symptoms (0.69), anxiety symptoms (0.66), perceived stress (0.63), and emotional distress (0.71)—are well within acceptable limits. This confirms that CV is empirically distinct from each mental health outcome, despite their theoretically expected associations.
Furthermore, the HTMT values among the mental health constructs themselves (DS–AS = 0.74, DS–PS = 0.70, AS–PS = 0.72, DS–ED = 0.78, AS–ED = 0.76, PS–ED = 0.73) remain below the critical threshold. Although these constructs are conceptually related and moderately correlated—as anticipated in psychological research—they still demonstrate sufficient discriminant validity, indicating that each construct captures a unique aspect of mental health.
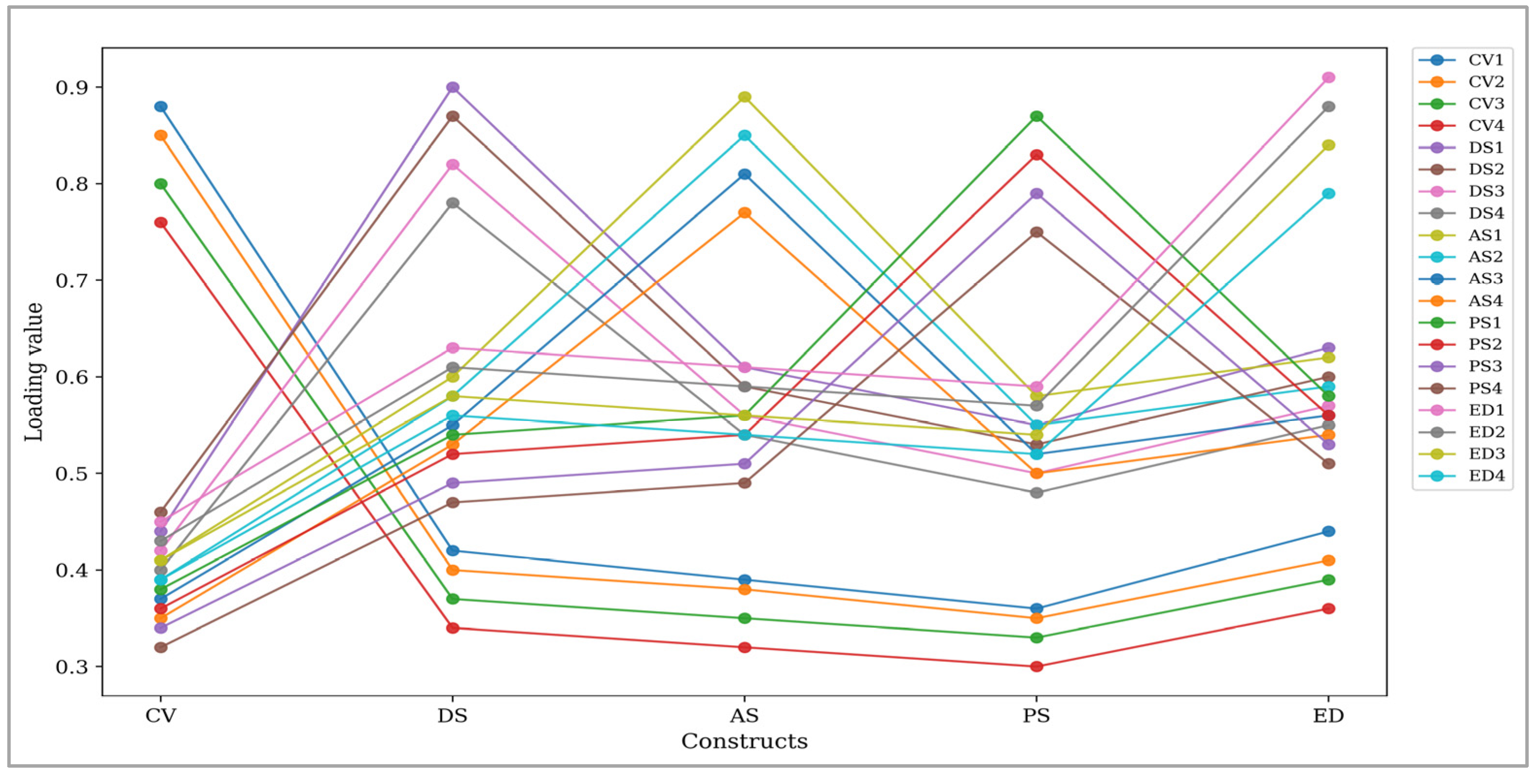
For cyber-trauma victimisation (CV), all four indicators (CV1–CV4) show their highest loadings on CV (0.76–0.88), while their cross-loadings on mental health constructs remain substantially lower. This pattern confirms that the CV items capture exposure to cyber-trauma rather than general psychological distress (see Figure 3).
Similarly, the indicators for depressive symptoms (DS), anxiety symptoms (AS), perceived stress (PS), and emotional distress (ED) each demonstrate dominant loadings on their respective constructs. Although cross-loadings among mental health constructs are moderate—as expected due to their conceptual relatedness—the primary loadings are consistently higher than all cross-loadings, indicating that each construct retains empirical distinctiveness.
To provide a clear overview of hypothesis evaluation, all eight hypotheses were tested using bootstrapped path estimates within the PLS-SEM framework. The results indicate that the four direct-effect hypotheses (H1–H4) were fully supported, demonstrating significant positive relationships between cyber-trauma victimisation and each mental health outcome: depressive symptoms, anxiety symptoms, perceived stress, and emotional distress. The moderation hypotheses (H5–H8) were also supported, as the interaction terms between cyber-trauma victimisation and parental support were statistically significant and negative in direction. This confirms that parental support attenuates the strength of the relationships between cyber-trauma exposure and adverse psychological outcomes. Accordingly, all hypothesised relationships proposed in the conceptual model received empirical support.
Table 5 presents the results of the structural model analysis, examining both the direct effects of cyber-trauma victimisation (CV) on mental health outcomes. The moderating role of parental support among Generation Alpha student gamers (N = 1223). The findings provide strong empirical support for the central premise that exposure to cyber-trauma in online gaming environments is significantly associated with poorer mental health outcomes in children and adolescents.
The direct effects analysis shows that CV has a strong and statistically significant positive association with all examined mental health outcomes. Specifically, CV is positively related to depressive symptoms (β = 0.58, T = 18.42, p < 0.001), anxiety symptoms (β = 0.55, T = 17.10, p < 0.001), perceived stress (β = 0.52, T = 16.03, p < 0.001), and emotional distress (β = 0.60, T = 19.25, p < 0.001). The magnitude and consistency of these effects confirm that cyber-trauma represents a substantial psychological risk across multiple dimensions of children’s mental health. Accordingly, hypotheses H1–H4 are fully supported.
The interaction analysis shows that the CV × parental support terms are negative and statistically significant, confirming moderation effects. Specifically, parental support attenuates the positive association between CV and anxiety symptoms (β = −0.14, T = 4.11, p < 0.001), perceived stress (β = −0.12, T = 3.78, p < 0.001), and emotional distress (β = −0.16, T = 4.56, p < 0.001). These findings indicate that higher levels of perceived parental emotional availability, guidance, and support weaken the strength of the relationship between cyber-trauma exposure and adverse mental health outcomes.
Thus, hypotheses H6, H7, and H8 are supported, confirming parental support as a robust protective factor in digitally mediated gaming environments. From a developmental and educational perspective, these results highlight parents’ critical role as co-regulators and co-educators, helping children interpret, manage, and recover from harmful digital experiences.
Figure 4 reports the structural model quality metrics for each endogenous construct. The R2 values indicate that cyber-trauma victimisation (CV) explains a moderate to substantial proportion of variance in all examined mental health outcomes. Specifically, CV accounts for 42% of the variance in depressive symptoms (DS), 38% in anxiety symptoms (AS), 35% in perceived stress (PS), and 45% in emotional distress (ED). These values exceed commonly cited benchmarks for moderate explanatory power in behavioural research, underscoring the central role of cyber-trauma exposure in predicting mental health impairment among Generation Alpha student gamers.
The effect size (f2) results further demonstrate the substantive impact of CV across outcomes. The effect sizes for CV on DS (f2 = 0.34), AS (f2 = 0.28), PS (f2 = 0.24), and ED (f2 = 0.36) range from medium to large, indicating that removing CV from the model would result in a meaningful reduction in explained variance. In addition, the interaction effects involving CV × parental support exhibit small but meaningful effect sizes for anxiety symptoms, perceived stress, and emotional distress, consistent with stress-buffering mechanisms typically observed in child and adolescent mental health research. Although smaller in magnitude than the direct effects, these moderation effects are theoretically and practically significant, reflecting the protective role of parental support in attenuating psychological harm.
Finally, the Q2 values, obtained via blindfolding procedures, are all positive and substantial, ranging from 0.23 to 0.31. These results confirm that the model demonstrates strong predictive relevance across all endogenous constructs, indicating that the structural model can reliably predict mental health outcomes beyond the estimation sample.

5. Discussion

This study examined the relationship between cyber-trauma victimisation (CV) in online gaming environments and multiple dimensions of students’ mental health, including depressive symptoms, anxiety symptoms, perceived stress, and emotional distress. By focusing on gaming contexts rather than general social media use. The findings reinforce several studies that position online games as socially intensive digital ecosystems in which harmful interactions can exert substantial psychological effects (Salem 2026).
Significantly, the study extends this line of inquiry by situating gaming-related cyber-trauma within a broader family–digital ecology, consistent with educational perspectives that recognise parents as central actors in children’s learning and well-being. The structural model demonstrates that cyber-trauma victimisation (CV) is a strong and consistent predictor across all examined mental health outcomes.
Significant positive associations were observed between CV and depressive symptoms, anxiety symptoms, perceived stress, and emotional distress, with moderate to large effect sizes. These findings align with the extensive cyberbullying and cybervictimisation literature showing that repeated exposure to hostile digital interactions contributes to internalising problems such as depression, anxiety, and stress (Miller et al. 2024). The findings further confirm that gaming-specific cyber-trauma, including hate speech, threats, grieving, and repeated targeting, generates a cumulative psychological burden rather than isolated emotional reactions (Kaur et al. 2025).
Parental support significantly moderates the relationship between cyber-trauma victimisation and all examined mental health outcomes, including depressive symptoms, anxiety symptoms, perceived stress, and emotional distress. The negative interaction effects indicate that higher levels of parental emotional availability and guidance reduce the psychological impact of cyber-trauma exposure, consistent with stress-buffering and family-ecological models (Ozturk et al. 2025).
This buffering effect is consistent with stress-buffering and digital parenting theories, which conceptualise parents as co-regulators who help children interpret, cope with, and recover from adverse digital experiences. From an educational standpoint, these findings reinforce the view that parents function as co-educators in digitally mediated play, shaping not only learning opportunities but also emotional resilience and well-being.
In contrast, demographic and exposure-based factors such as gender and weekly gaming hours do not significantly moderate the relationship between cyber-trauma and mental health outcomes. This suggests that cyber-trauma-related harm is not confined to specific subgroups nor driven solely by time spent gaming, but rather reflects structural risks embedded within specific digital interaction environments (Alexander 2025; Zhang et al. 2025).
The findings, therefore, shift attention away from individual vulnerability toward contextual and relational protective mechanisms, particularly those rooted in family support. The results also underscore the complementary role of AI-driven safety tools in supporting parents and schools in safeguarding children’s digital well-being. Beyond automated content moderation, emerging AI approaches—such as real-time toxicity detection, behavioural pattern recognition, and predictive risk modelling—offer opportunities for early identification of harmful interactions and timely intervention (Paul et al. 2023).
When embedded within family–school partnerships, these tools can empower parents to engage more effectively in their children’s digital lives, reinforcing their role as informed co-educators rather than passive observers. Taken together, the findings position cyber-trauma in online gaming as a structural mental health risk that must be addressed through integrated, environment-level solutions.
Effective prevention requires the combined efforts of parents, educators, platform designers, and policymakers, supported by AI-enabled safety systems and informed digital parenting practices. By foregrounding parental support as a key moderating factor, this study advances an education-centred understanding of digital well-being. It directly contributes to scholarship on the crucial role of parents in supporting children’s learning, development, and mental health in contemporary digital environments.

6. Theoretical and Practical Contributions

This study advances research on cyber-trauma and child mental health by extending established theories of online victimisation into the context of online gaming as an informal learning and socialisation environment. While prior studies have focused primarily on social media platforms, the findings indicated that online games—characterised by high interaction intensity, competitiveness, and identity salience—constitute critical sites of psychological risk for children and adolescents.
By empirically linking cyber-trauma victimisation to depressive symptoms, anxiety symptoms, perceived stress, and emotional distress. The study confirms that gaming environments have substantial implications for students’ well-being and educational development. From a theoretical perspective, the study contributes by conceptualising cyber-trauma as a chronic social stressor embedded within gaming ecosystems, rather than as isolated interpersonal misconduct. Importantly, this conceptualisation is reflected in the measurement design, which captures appraised emotional impact alongside exposure, thereby aligning the operationalisation with stress-process theory rather than relying solely on behavioural indicators.
Significantly, it advances digital well-being and educational theory by integrating parental support as a key moderating mechanism, thereby extending stress-buffering and digital parenting frameworks. This family-centred perspective highlights parents’ roles as co-educators and co-regulators, shaping how children interpret and cope with adverse digital experiences.
From a practical standpoint, the findings underscore the need for family-centred, context-sensitive interventions. Schools and educators can support parents through digital parenting guidance and awareness programmes. In contrast, game developers can design AI-enabled safety tools that are accessible and meaningful for families. Mental health practitioners may also benefit from involving parents when addressing gaming-related distress. Collectively, these contributions emphasise the importance of family–school–platform collaboration in promoting safer and more supportive digital gaming environments for children.

7. Conclusions

This study provides strong evidence that exposure to cyber-trauma in online gaming environments is significantly associated with poorer psychological well-being among Generation Alpha students. Across depressive symptoms, anxiety symptoms, perceived stress, and emotional distress, higher levels of cyber-trauma victimisation were consistently linked to elevated distress, indicating that the impact of cyber-trauma is broad and cumulative rather than outcome specific. These findings confirm that harassment in gaming contexts constitutes a chronic psychosocial stressor embedded within digitally mediated peer interactions and should not be dismissed as routine interpersonal conflict.
Crucially, the results highlight the importance of family-level protective mechanisms, aligning directly with educational perspectives that position parents as central to children’s development and well-being. While demographic and exposure-related factors such as gender and weekly gaming hours did not condition the relationship between cyber-trauma and mental health outcomes, parental support emerged as a key moderating factor, attenuating the negative psychological effects of cyber-trauma. This finding underscores parents’ roles as co-educators and co-regulators, helping children interpret, manage, and recover from adverse digital experiences.
The findings also reaffirm the role of gaming context, with competitive and socially intensive environments amplifying psychological harm. Together, these results point to the need for integrated, environment-level interventions that combine parental involvement, educational guidance, and AI-enabled safety tools. AI-driven moderation and real-time toxicity detection can be most effective when embedded within family–school partnerships that actively support children’s digital well-being and safe engagement in online gaming environments.

8. Limitations and Future Research

This study has several limitations that should be considered when interpreting the findings, and that also point to directions for future research. First, the cross-sectional design limits causal inference regarding the relationships between cyber-trauma victimisation, parental support, and mental health outcomes. Although the large sample provides strong statistical power, this design does not capture exposure to cyber-trauma, and its psychological effects evolve over time. Future studies should employ longitudinal or panel designs to examine developmental trajectories and the stability of parental support as a buffering mechanism across different stages of children’s gaming engagement.
Second, the study relied on self-reported measures of cyber-trauma, parental support, and mental health symptoms. Such measures may be influenced by recalling bias, social desirability, or underreporting, particularly given the sensitive nature of harassment experiences. Future research could strengthen validity by adopting multi-informant approaches, including parent reports, teacher assessments, or clinician ratings, and by integrating behavioural and platform-based data, such as in-game communication logs, AI-generated toxicity scores, and moderation records.
Third, the sample consisted of school students enrolled in Saudi schools, which may limit the generalisability of the findings to other cultural and educational contexts. Future studies should examine cross-cultural samples to explore how parental norms and digital parenting practices shape children’s responses to cyber-trauma. Finally, future research should disaggregate different forms of parental involvement (e.g., active mediation, monitoring, co-play) and evaluate how parent-supported use of AI-based safety tools can further reduce exposure to cyber-trauma and enhance children’s long-term digital well-being.

Funding

This research was funded by the Deanship of Scientific Research, Vice Presidency for Graduate Studies and Scientific Research, King Faisal University, Saudi Arabia (Project No. KFU260768).

Institutional Review Board Statement

The study was conducted in accordance with the Declaration of Helsinki (World Medical Association 2025). Moreover, it was approved by the Scientific Research Ethics Committee at King Faisal University (Approval No. KFU-2025-ETHICS3855; approved on 25 September 2025).

Informed Consent Statement

Participation was entirely voluntary and free from coercion. Written informed consent was obtained from all participants prior to data collection. Participants were informed of their right to withdraw from the study at any time without providing a reason. All data were anonymised to safeguard confidentiality. Responses were stored securely on encrypted institutional servers and used exclusively for academic research purposes. No personally identifiable information was collected.

Data Availability Statement

The data supporting the findings of this study are available from the corresponding author upon reasonable request, subject to privacy and ethical restrictions.

Conflicts of Interest

The author declares no conflicts of interest.

References

  1. Alexander, Stephen. 2025. Deepfake Cyberbullying: The Psychological Toll on Students and Institutional Challenges of AI-Driven Harassment. The Clearing House: A Journal of Educational Strategies, Issues and Ideas 98: 36–50. [Google Scholar] [CrossRef]
  2. Ali, Rabia. 2025. Silenced online: Women’s experiences of digital harassment in Pakistan. Women’s Studies International Forum 110: 103090. [Google Scholar] [CrossRef]
  3. Al-Khater, Wadha Abdulllah, Somaya Al-Maadeed, Ali Abdulghani Ahmed, Ali Al-Shakarchi, and Muhammad Khurram Khan. 2020. Comprehensive Review of Cybercrime Detection Techniques. IEEE Access 8: 137293–311. [Google Scholar] [CrossRef]
  4. Alnajdi, Sameer M., Mostafa A. Salem, and Ibrahim A. Elshaer. 2025. Examining the Acceptance and Use of AI-Based Assistive Technology Among University Students with Visual Disability: The Moderating Role of Physical Self-Esteem. Bioengineering 12: 1095. [Google Scholar] [CrossRef]
  5. Douglas, David M. 2016. Doxing: A conceptual analysis. Ethics and Information Technology 18: 199–210. [Google Scholar] [CrossRef]
  6. Dwivedi, Yogesh K. 2023. So what if ChatGPT wrote it? Multidisciplinary perspectives on generative AI. International Journal of Information Management 71: 102642. [Google Scholar] [CrossRef]
  7. Elshaer, Ibrahim A., Alaa M. S. Azazz, Chokri Kooli, and Mansour Alyahya. 2026. When Support Hurts: Re-Examining the Cyberbullying Victimization–Mental Health Relationship Among University Students in Saudi Arabia. European Journal of Investigation in Health, Psychology and Education 16: 7. [Google Scholar] [CrossRef]
  8. Folkman, Susan. 2013. Stress: Appraisal and Coping. In Encyclopedia of Behavioral Medicine. Edited by Marc D. Gellman and J. Rick Turner. New York: Springer, pp. 1913–15. [Google Scholar]
  9. Gwenhure, Anderson Kevin. 2025. University students’ security behavior against email phishing attacks: Insights from the health belief model. Journal of Cybersecurity 11: tyaf034. [Google Scholar] [CrossRef]
  10. Hair, Joe F., Marko Sarstedt, Christian M. Ringle, and Jeannette. A. Mena. 2012. An assessment of the use of partial least squares structural equation modeling in marketing research. Journal of the Academy of Marketing Science 40: 414–33. [Google Scholar] [CrossRef]
  11. Jenkinson, C., L. Wright, and A. Coulter. 1994. Criterion validity and reliability of the SF-36 in a population sample. Quality of Life Research 3: 7–12. [Google Scholar] [CrossRef]
  12. Kaur, Ashneet, Sudhanshu Maheshwari, and Arup Varma. 2025. The digital escape: Examining the impact of cyberloafing on gossip-induced emotional exhaustion and the mediating role of self-esteem. Evidence-Based HRM: A Global Forum for Empirical Scholarship 14: 120–137. Available online: https://www.emerald.com/ebhrm/article-abstract/14/1/120/1249051/The-digital-escape-examining-the-impact-of?redirectedFrom=fulltext (accessed on 10 November 2025). [CrossRef]
  13. Liu, Huimin. 2025. Toward trauma-informed customer experience design in tourism and hospitality. Journal of Hospitality and Tourism Management 64: 101325. [Google Scholar] [CrossRef]
  14. Lukings, Melissa K. A., Arash Habibi Lashkari, and Payman Hakimian. 2026. Cybercrime Victim Services at an International Level. In Understanding Cybercrime Victim Services: Challenges, Risks, Strategies, and Trends. Cham: Springer Nature, pp. 141–54. [Google Scholar]
  15. McElroy, Lisa M., and Daniela P. Ladner. 2014. Defining the Study Cohort: Inclusion and Exclusion Criteria. In Success in Academic Surgery: Clinical Trials. Edited by Timothy M. Pawlik and Julie A. Sosa. London: Springer, pp. 131–39. [Google Scholar]
  16. Miller, Heather H., Lyndsay Jenkins, Sophie Putzeys, Sonya Kaminski, and Madison Woodall. 2024. Bullying Victimization and Adverse Childhood Experiences: Retrospective Reports of Relative Impact on Emotional Distress. Journal of Child & Adolescent Trauma 17: 481–93. [Google Scholar] [CrossRef]
  17. Mousoutzanis, Aris. 2014. Dusk of the Nations: Century’s End and Imperial Crisis. In Fin-de-Siècle Fictions, 1890s/1990s: Apocalypse, Technoscience, Empire. London: Palgrave Macmillan, pp. 147–84. [Google Scholar]
  18. Odgers, Candice L., and Michaeline R. Jensen. 2020. Annual research review: Adolescent mental health in the digital age. Journal of Child Psychology and Psychiatry 61: 336–48. [Google Scholar] [CrossRef]
  19. Olweus, Dan, and Susan P. Limber. 2018. Some problems with cyberbullying research. Current Opinion in Psychology 19: 139–43. [Google Scholar] [CrossRef]
  20. Orben, Amy, and Andrew K. Przybylski. 2019. The association between adolescent well-being and digital technology use. Nature Human Behaviour 3: 173–82. [Google Scholar] [CrossRef]
  21. Ozturk, Erdinc, Gorkem Derin, and Barishan Erdogan. 2025. The development and preliminary validation of the cyber dissociative experiences scale: Its associations with childhood trauma, online dissociative experiences, and social media addiction. European Journal of Trauma & Dissociation 9: 100545. [Google Scholar] [CrossRef]
  22. Paul, Fayaz A., Arif Ali, Danishwar Rasool Dar, Priyanka Saikia, and Aasim Ur Rehman Ganie. 2023. Unmasking the Shadows: Battling the Cyber Crime in the Digital Age. In The Palgrave Handbook of Global Social Problems. Cham: Springer, pp. 1–25. [Google Scholar]
  23. Rashed, Mohammed, and Yasser Essa. 2025. Assessing Compliance in Child-Facing High-Risk AI IoT Devices: Legal Obligations Under the EU’s AI Act and GDPR. Telecom 6: 79. [Google Scholar] [CrossRef]
  24. Salem, Mostafa Aboulnour. 2026. Reshaping Digital Social Reality in the AI Era: A Data-Driven Analysis of University Students’ Exposure to Digital Harassment in Emerging Countries. Societies 16: 71. [Google Scholar] [CrossRef]
  25. Salem, Mostafa Aboulnour, and Abu Elnasr E. Sobaih. 2023. A Quadruple “E” Approach for Effective Cyber-Hygiene Behaviour and Attitude toward Online Learning among Higher-Education Students in Saudi Arabia amid COVID-19 Pandemic. Electronics 12: 2268. [Google Scholar] [CrossRef]
  26. Salem, Mostafa Aboulnour, and Zeyad Aly Khalil. 2026. Unlocking GAI in Universities: Leadership-Driven Corporate Social Responsibility for Digital Sustainability. Administrative Sciences 16: 58. [Google Scholar] [CrossRef]
  27. Sarstedt, Marko, Christian M. Ringle, and Joseph F. Hair. 2022. Partial Least Squares Structural Equation Modeling. In Handbook of Market Research. Edited by Christian Homburg, Martin Klarmann and Arnd Vomberg. Cham: Springer International Publishing, pp. 587–632. [Google Scholar]
  28. Stilman, Ronen. 2022. Attached to Technology: Exploring Identity and Human Relating in a Virtual and Corporeal World. Transactional Analysis Journal 52: 93–105. [Google Scholar] [CrossRef]
  29. Waqar, Ahsan, Idris Othman, Dorin Radu, Zufiqar Ali, Hamad Almujibah, Marijana Hadzima-Nyarko, and Muhammad Basit Khan. 2023. Modeling the Relation between Building Information Modeling and the Success of Construction Projects: A Structural-Equation-Modeling Approach. Applied Sciences 13: 9018. [Google Scholar] [CrossRef]
  30. World Medical Association. 2025. World Medical Association Declaration of Helsinki: Ethical Principles for Medical Research Involving Human Participants. JAMA 333: 71–74. [Google Scholar] [CrossRef]
  31. Zhang, Renwen, Han Li, Han Meng, Jinyuan Zhan, Hongyuan Gan, and Yi-Chieh Lee. 2025. The Dark Side of AI Companionship: A Taxonomy of Harmful Algorithmic Behaviors in Human-AI Relationships. Paper presented at the 2025 CHI Conference on Human Factors in Computing Systems, Yokohama, Japan, April 26–May 1. [Google Scholar] [CrossRef]
Figure 1. Statistical model.
Figure 1. Statistical model.
Socsci 15 00181 g001
Figure 2. HTMT matrix.
Figure 2. HTMT matrix.
Socsci 15 00181 g002
Figure 3. Indicator loadings and cross-loadings.
Figure 3. Indicator loadings and cross-loadings.
Socsci 15 00181 g003
Figure 4. Structural model quality metrics.
Figure 4. Structural model quality metrics.
Socsci 15 00181 g004
Table 1. Summary of study hypotheses.
Table 1. Summary of study hypotheses.
HypothesisRelationship TestedTheoretical Basis
H1CV → DSTransactional stress response to digital harm
H2CV → ASThreat appraisal and anxiety activation
H3CV → PSPerceived uncontrollability of repeated exposure
H4CV → EDAffective dysregulation under chronic stress
H5PS moderates CV → DSFamily-level coping resource
H6PS moderates CV → ASEmotional co-regulation
H7PS moderates CV → PSStress appraisal buffering
H8PS moderates CV → EDProtective ecological process
Table 2. Demographic characteristics (N = 1223).
Table 2. Demographic characteristics (N = 1223).
NationalityMaleFemaleN%
N%N%
Saudi Arabia1018.26856.9518615.21
Syria947.69715.8116513.49
Yemen988.01635.1516113.16
Egypt1108.99998.0920917.09
Sudan1038.42786.3818114.80
Palestine988.01534.3315112.35
Jordan796.46544.4213310.87
Bahrain90.74131.06221.80
Lebanon70.5780.65151.23
Total69957.1552442.851223100
Table 3. Measurement model quality metrics.
Table 3. Measurement model quality metrics.
ConstructsLoadingCronbach’s αAVECR
Cyber-trauma Victimisation (CV) 0.890.670.92
CV10.88
CV20.85
CV30.8
CV40.76
Depressive Symptoms (DS) 0.910.70.93
DS10.9
DS20.87
DS30.82
DS40.78
Anxiety Symptoms (AS) 0.90.680.92
AS10.89
AS20.85
AS30.81
AS40.77
Perceived Stress (PS) 0.880.640.9
PS10.87
PS20.83
PS30.79
PS40.75
Emotional Distress (ED) 0.920.720.94
ED10.91
ED20.88
ED30.84
ED40.79
Table 4. Fornell–Larcker criterion matrix.
Table 4. Fornell–Larcker criterion matrix.
ConstructCVDSASPSED
CV0.819
DS0.580.837
AS0.550.630.825
PS0.520.590.610.800
ED0.600.670.650.620.849
Table 5. Hypothesis testing results and support decisions.
Table 5. Hypothesis testing results and support decisions.
HsPathβTp ValuesEvaluation
H1CV → DS0.5818.42<0.001Supported
H2CV → AS0.5517.10<0.001Supported
H3CV → PS0.5216.03<0.001Supported
H4CV → ED0.6019.25<0.001Supported
H5CV × Parental Support → DS−0.133.95<0.001Supported
H6CV × Parental Support → AS−0.144.11<0.001Supported
H7CV × Parental Support → PS−0.123.78<0.001Supported
H8CV × Parental Support → ED−0.164.56<0.001Supported
Disclaimer/Publisher’s Note: The statements, opinions and data contained in all publications are solely those of the individual author(s) and contributor(s) and not of MDPI and/or the editor(s). MDPI and/or the editor(s) disclaim responsibility for any injury to people or property resulting from any ideas, methods, instructions or products referred to in the content.

Share and Cite

MDPI and ACS Style

Salem, M.A. Gen Alpha in the Arena: The Parental Paradox in Mitigating Cyber-Trauma and Mental Health Risks in Online Gaming. Soc. Sci. 2026, 15, 181. https://doi.org/10.3390/socsci15030181

AMA Style

Salem MA. Gen Alpha in the Arena: The Parental Paradox in Mitigating Cyber-Trauma and Mental Health Risks in Online Gaming. Social Sciences. 2026; 15(3):181. https://doi.org/10.3390/socsci15030181

Chicago/Turabian Style

Salem, Mostafa Aboulnour. 2026. "Gen Alpha in the Arena: The Parental Paradox in Mitigating Cyber-Trauma and Mental Health Risks in Online Gaming" Social Sciences 15, no. 3: 181. https://doi.org/10.3390/socsci15030181

APA Style

Salem, M. A. (2026). Gen Alpha in the Arena: The Parental Paradox in Mitigating Cyber-Trauma and Mental Health Risks in Online Gaming. Social Sciences, 15(3), 181. https://doi.org/10.3390/socsci15030181

Note that from the first issue of 2016, this journal uses article numbers instead of page numbers. See further details here.

Article Metrics

Back to TopTop