Next Article in Journal
Three Decades of Digital Media and Journalism in Croatia and Slovenia: A Systematic Review of Empirical Studies Published in Local Languages
Next Article in Special Issue
Using WhatsApp in Distance Education: Assessing the Impact on Academic Interaction and Influencing Factors
Previous Article in Journal
Family Against the Odds: The Psychological Impact of Family Separation on Refugee Men Living in the United Kingdom
 
 
Font Type:
Arial Georgia Verdana
Font Size:
Aa Aa Aa
Line Spacing:
Column Width:
Background:
Article

Evaluating Medical Students’ Satisfaction with E-Learning Platforms During the COVID-19 Pandemic: A Structural Equation Modeling Analysis Within a Multimodal Educational Framework

by
Gheorghe-Dodu Petrescu
1,
Andra-Luisa Preda
2,
Anamaria-Cătălina Radu
3,*,
Luiza-Andreea Ulmet
4 and
Andra-Victoria Radu
1
1
Department of Marketing and Medical Technology, University of Medicine and Pharmacy “Carol Davila” Bucharest, 020021 Bucharest, Romania
2
Research and Doctoral Programs Service, Romanian Academy, 010071 Bucharest, Romania
3
Institute of National Economy, Romanian Academy, 050711 Bucharest, Romania
4
School of Advanced Studies of the Romanian Academy, Doctoral School of Economic Sciences, National Institute for Economic Research “Costin C. Kirițescu”, Institute of National Economy, Romanian Academy, 050711 Bucharest, Romania
*
Author to whom correspondence should be addressed.
Soc. Sci. 2025, 14(3), 160; https://doi.org/10.3390/socsci14030160
Submission received: 8 January 2025 / Revised: 24 February 2025 / Accepted: 27 February 2025 / Published: 5 March 2025
(This article belongs to the Special Issue Educational Technology for a Multimodal Society)

Abstract

The rapid advancement of digital technologies in education is revolutionizing learning environments and influencing the future of educational methodologies. This study seeks to determine the parameters affecting students’ satisfaction with e-learning platforms utilized during the COVID-19 pandemic, within a multimodal educational framework. A Structural Equation Modeling (SEM) approach was used to examine the contributions of different components to students’ views of e-learning tools and the inter-relationships between them. Data were gathered from 314 students via a questionnaire, with the dependent variable being student satisfaction with e-learning platforms and the independent variables comprising the perceived benefits and disadvantages, ease of use, prior experience, perceptions of the platforms, perceived risks, and communication efficiency between students and professors. The results indicated that 78% of the variance in student satisfaction was explained by these parameters (R-squared = 0.78), underscoring the substantial impact of these features on the digital learning experience. This study enhances the comprehension of the influence of e-learning platforms within a multimodal educational framework on students’ learning experiences, especially with the challenges presented by the pandemic. The collected insights can guide the development of more effective, accessible, and user-focused educational tools.

1. Introduction

Education represents a fundamental investment in human capital, equipping individuals with the knowledge, skills, and competencies necessary to succeed in an increasingly dynamic and fast-changing global environment. It fosters personal development, enhances employability, and contributes to economic growth by driving innovation and improving productivity. The COVID-19 pandemic had a profound impact on education (Alon et al. 2023; Addimando et al. 2021) systems worldwide, forcing institutions to rapidly adopt online and distance learning methods to curb the spread of the virus (Huang and Yoon 2023; Wang et al. 2020). During this period, the primary challenge was not the quality of online education itself but the scalability of its implementation on a global scale. This unprecedented shift revealed systemic vulnerabilities in education, underscoring the need for more adaptive and resilient structures to support learning.
The COVID-19 pandemic (Egan and Tiernan 2023; Brika et al. 2022) compelled both educators and students to develop and adopt new online learning tools and mobile applications (Alsubaie 2022). E-learning (Mukamana et al. 2024) is not a new activity (Bossman and Agyei 2022). It has been increasingly utilized since 1990 (Rahman et al. 2023), primarily as a technique for teaching and learning at the adult level. Over time, the evolution and diversification of new digital technologies have led to its adoption among children as well. E-learning (Akpen et al. 2024) has since gained increasing importance in higher education (Salama and Hinton 2023), offering professors the ability to share information efficiently, interact with students more promptly, and provide timely feedback. Conversely, students benefit from enhanced knowledge assimilation, the ability to visualize complex processes online, and the opportunity to replicate real-life scenarios in virtual environments. Before the pandemic, online learning was not widely adopted, despite evidence suggesting that digital tools could enhance student engagement. The pandemic-induced restrictions and health risks accelerated the development of institutional e-learning platforms (Li et al. 2023), allowing universities to continue the education process. However, the rapid implementation of these systems, often without adequate testing, revealed several challenges in their deployment (Holzmann-Littig et al. 2023). Although the concept of online education dates back to 1995, the technological advancements of recent decades have heightened the urgency for educational institutions to integrate innovative e-learning systems that enhance both pedagogical processes and student outcomes. E-learning, as defined by Martinez-Gomez et al. (2022), refers to a distance learning experience (Raheem and Khan 2020) facilitated through digital tools, such as smartphones or laptops, with internet connectivity. This modality enables students to learn at any time and from any location (Singh and Thurman 2019).
Furthermore, e-learning platforms have facilitated global participation, allowing experts from diverse regions to deliver online courses remotely (Fulton 2020). The post-pandemic era has witnessed a surge in the adoption of online education among higher education institutions (Muhaimin et al. 2023; Tosto et al. 2023), with its implementation extending to students of all age groups. This shift has also prompted many educators to re-evaluate and adapt their methods for assessing student performance in virtual environments (Dayal 2023). Notably, these changes caused by digitalization have fostered increased interaction within online learning environments (Rahim and Chandran 2021b). Innovative strategies, such as the use of deep learning technologies and serious games, have been employed to elevate teaching methodologies and enhance student engagement. The growing importance of e-learning platforms (Dimulescu 2023) in shaping modern education is essential in understanding how these tools affect medical students’ satisfaction with their online learning experiences during the COVID-19 pandemic.

1.1. Shifting Paradigms in E-Learning: The Rise of Education 5.0, Technological Foundations, and the Role of Education in Achieving the United Nations’ 2030 Sustainable Development Goals

The year 2020 marked not only an unprecedented global health crisis but also the transition to Industry 5.0 and, correspondingly, Education 5.0 (Ahmad et al. 2023). This paradigm shift, characterized by the integration of artificial intelligence (AI) and information and communication technologies (ICT), has been a major driver of transformation in the education system and e-learning platforms. Advancements in AI, smartphones (Hamal et al. 2022), and big data (Zaman et al. 2021) have significantly reshaped educational paradigms, particularly in the context of e-learning (Rumbidzai and Maupa 2020). Education 5.0 (Alharbi 2023) transitions from a focus on technology as an end to a human-centered, ethical approach to learning. This shift promotes the integration of disruptive technologies, such as AI, IoT, and big data, to enhance e-learning platforms, offering personalized, student-centered experiences that prioritize socio-emotional development (Tavares et al. 2022). The United Nations’ 2030Agenda highlights education as being key to sustainable development (Cai and Wolff 2023; Turkmen 2022), with its fourth SDG focused on improving education quality and promoting lifelong learning (United Nations 2023). Education is central to achieving equality, justice, and prosperity (Vekic et al. 2020), driving progress through effective programs. E-learning ensures continuity, enhances interactions, and aids in acquiring new knowledge, particularly in specialized fields (Gee 2022), while advancements in educational technologies broaden the global reach of university systems (Ahmad et al. 2022).
Considering the points mentioned earlier, the integration of new digital technologies in education will play a crucial role in achieving sustainable development goals (Shephard 2023; Voola et al. 2022). Furthermore, the adoption of flexible learning strategies, innovative teaching methods, and the implementation of disruptive technologies will significantly contribute to creating more accessible learning environments. In conclusion, it is essential to emphasize that digital technologies in education not only enhance the quality of education but also promote social, economic, and environmental sustainability at the national level.

1.2. Factors Influencing Students’ Satisfaction with E-Learning Platforms in a Multimodal Educational Framework: A SEM Analysis

Given the growing role of e-learning in the educational process, this study aims to identify the key factors influencing students’ satisfaction with e-learning platforms in universities, particularly within a multimodal educational framework. The findings will provide valuable insights into how students interact with and perceive these digital tools, offering recommendations for improving the quality and inclusivity of education in a rapidly evolving technological landscape. The conceptual SEM model proposed in this paper aims to examine how various factors—such as students’ perceived benefits of the e-learning platform, the perceived disadvantages, ease of use, prior experience with e-learning platforms, perception of the platform, perceived risks, and ease of communication affect their overall satisfaction with the university’s e-learning platform. These factors were selected based on previous studies in the existing literature and models developed and tested by other experts in the field. Therefore, through a thorough review of the literature, the factors deemed to have the greatest influence on student satisfaction were identified.

1.3. Previous Research on Influencing Factors Integrated into the Proposed SEM Model

Many experts have conducted studies concerning students’ perception regarding e-learning platforms utilized within universities over the course of time (Kedia and Mishra 2023; Mahdavi Ardestani et al. 2023). In Romania, the COVID-19 pandemic prompted the intensive use of platforms within universities. Some of the education institutions did not utilize these types of platforms before and had to invest important resources at the beginning of the pandemic in order to implement them. This prompted a comprehensive analysis of the key factors that may impact the level of satisfaction perceived by students in Romania with regard to these e-learning platforms.
Previously conducted research highlighted that there is a direct positive link between the mean of professors’–students’ communication within the online platform and their satisfaction afterwards (SAT) (Bervell et al. 2019). The better the interaction between the two parties, the greater their degree of satisfaction will be. Moreover, it has been noticed that the aspects concerning the learner have a great influence on their degree of satisfaction (Hlavaty et al. 2012). The more experienced the students are in utilizing the platforms (EXP), the greater their degree of satisfaction regarding them will be. In addition, in the writing of this multiple linear regression model, the variables existent at the TAM models’ level were taken into consideration (e.g., the influence of students’ perception regarding the utilization of e-learning platforms (PER)), as well as the IS success model (e.g., the influence of the perceived benefits) (DeLone and McLean 2003).
As for the TAM (Technology Acceptance Model), it was created by Fred Davis in 1989, being seen as an extension of the Theory of Reasoned Action developed by Ajzen and Fishbein in 1980. It was created with the aim of identifying cognitive and psychological factors that have the ability to influence the degree of acceptance of users for new technologies. Thus, according to this model there are a number of factors that have the ability to influence the use of a technology, such as the intention of a certain behavior, the perception (PER) of its usefulness, the attitude towards that technology, or the ease of use (EU), etc. (Al-Adwan et al. 2023). Based on the initial TAM model, other models were developed (TAM 2 and TAM 3) that aimed to include more variables that have the ability to influence the intention of using new technologies.
Another study that underpinned the hypotheses of this research investigated IS success (DeLone and McLean 2003). It was conducted by DeLone and McLean and illustrates the main factors that have the ability to influence the intention to use and the degree of satisfaction felt by users. The model considers six factors that have the ability to measure IS success: information quality, system quality, service quality, the intention to use, user satisfaction, and net benefits. According to this model, information quality and system quality have the ability to influence the intention to use and user satisfaction, while service quality also has the ability to influence the intention to use and user satisfaction. Furthermore, other models have been studied in order to conduct the paper’s proposed investigation (Mahande and Jasruddin 2019). Several studies (Alzahrani and Seth 2021; Al-Adwan et al. 2021) have shown that the satisfaction felt is influenced both by a series of factors regarding the individuals, as well as by a series of factors strictly regarding the e-learning platform and its usefulness.
Education is a crucial investment in human capital, providing individuals with the information, skills, and competencies essential for success in a rapidly evolving global landscape. It encourages personal development, increases employability, and stimulates economic growth by encouraging innovation and enhancing production. The COVID-19 pandemic had a profound impact on education systems worldwide (Alon et al. 2023; Addimando et al. 2021), forcing institutions to rapidly adopt online and distance learning methods to curb the spread of the virus (Huang and Yoon 2023; Wang et al. 2020).The main problem was not the quality of the online education, but rather the scalability of its global deployment. This extraordinary transformation exposed fundamental weaknesses in education, highlighting the necessity for more adaptable and robust systems to facilitate learning. The COVID-19 pandemic (Egan and Tiernan 2023; Brika et al. 2022) required the development and use of new online learning tools and mobile applications by both educators and students (Alsubaie 2022). E-learning, as noted by Mukamana et al. (2024), is not a novel activity (Bossman and Agyei 2022). Since 1990, it has been progressively used, primarily as a method for adult education (Rahman et al. 2023). The expansion and diversification of digital technologies have resulted in their acceptance by youngsters as well.
E-learning (Akpen et al. 2024) has gained significant relevance in higher education (Salama and Hinton 2023), enabling academics to disseminate knowledge quickly, engage with students swiftly, and deliver fast feedback. In contrast, students gain from improved knowledge, the capacity to visualize complex processes online, and the chance to simulate real-life situations in virtual settings. Before the epidemic, online learning was not widely embraced, despite research indicating that digital tools may improve student engagement. The pandemic-induced restrictions and health risks accelerated the development of institutional e-learning platforms (Li et al. 2023), allowing universities to continue the education process. However, the rapid implementation of these systems, often without adequate testing, revealed several challenges in their deployment (Holzmann-Littig et al. 2023).
Despite the fact that online education originated in 1995, subsequent technological breakthroughs have intensified the necessity for educational institutions to adopt innovative e-learning systems that improve pedagogical methods and student results. E-learning, as described by Martinez-Gomez et al. (2022), implies a distance learning experience (Raheem and Khan 2020) enabled by digital devices such as smartphones or laptops with internet access. This method allows students to learn at any time and from any place (Singh and Thurman 2019). Moreover, e-learning systems have enabled worldwide engagement, allowing specialists from various locations to conduct online courses remotely (Fulton 2020). The post-pandemic period has seen a significant increase in the adoption of online education among higher education institutions (Muhaimin et al. 2023; Tosto et al. 2023), including students of all age. This transition has forced numerous instructors to rethink and modify their approaches to evaluating students’ achievements in virtual settings (Dayal 2023).
Significantly, these changes caused by digitalization have increased interaction within online learning environments (Rahim and Chandran 2021b). Modern approaches, including deep learning technologies and serious games, have been utilized to improve teaching approaches and increase student engagement. The growing importance of e-learning platforms (Dimulescu 2023) in influencing contemporary education is crucial for comprehending their impact on medical students’ happiness with online learning experiences during the COVID-19 pandemic.

1.4. Transforming E-Learning: The Emergence of Education 5.0, Technological Underpinnings, and Education’s Contribution to the United Nations’ 2030 Sustainable Development Goals

The year 2020 marked both an unprecedented global health crisis and a transition to Industry 5.0, together with Education 5.0 (Ahmad et al. 2023). This paradigm change, marked by the use of artificial intelligence (AI) and information and communication technologies (ICT), has significantly transformed the education system and e-learning platforms. Innovations in artificial intelligence, smartphones (Hamal et al. 2022), and big data (Zaman et al. 2021) have profoundly transformed educational frameworks, especially with e-learning (Rumbidzai and Maupa 2020). Education 5.0 (Alharbi 2023) shifts from a technology-centric paradigm to a human-centered, ethical framework for learning. This transition facilitates the incorporation of disruptive technologies, like AI, IoT, and big data, to improve e-learning platforms, delivering individualized, student-focused experiences that emphasize socio-emotional growth (Tavares et al. 2022).The United Nations’ 2030Agenda emphasizes education as essential for sustainable development (Cai and Wolff 2023; Turkmen 2022), with its fourth goal aimed at enhancing education quality and fostering lifelong learning (United Nations 2023). Education is fundamental to attaining equality, fairness, and prosperity (Vekic et al. 2020), facilitating advancement through efficient programs. E-learning facilitates continuity, improves relationships, and supports knowledge acquisition (Gee 2022), while improvements in educational technologies expand the global accessibility of university systems (Ahmad et al. 2022).
The incorporation of new digital technologies into education is essential for attaining sustainable development goals (Shephard 2023; Voola et al. 2022). The introduction of flexible learning strategies, innovative teaching methods, and disruptive technology will substantially enhance the accessibility of learning settings. In conclusion, it is imperative to highlight that digital technologies in education not only improve educational quality but also foster social, economic, and environmental sustainability at a global level.

1.5. Determinants Affecting Student Satisfaction with E-Learning Platforms in a Multimodal Educational Context: A SEM Analysis

This study intends to determine the principal elements affecting students’ satisfaction with e-learning platforms in universities, particularly within a multimodal educational framework, due to the increasing significance of e-learning in the educational process. The results will yield significant insights into student interactions with and perceptions of these digital tools, presenting ideas for enhancing the quality and inclusivity of education in a swiftly changing technology environment.
This paper suggests a conceptual SEM model to investigate the influence of factors, such as students’ perceived advantages and disadvantages of the e-learning platform, its ease of use, students’ prior experience with e-learning platforms, platform perception, perceived risks, and communication ease, on students’ overall satisfaction with a university’s e-learning platform. These factors were chosen based on prior research reported in the current literature and models that have been created and evaluated by specialists in the field. Consequently, a comprehensive literature analysis identified the most significant elements impacting students’ satisfaction.

1.6. Prior Research on Influential Factors Incorporated into the Proposed SEM Model

Various experts have undertaken research on students’ perceptions of e-learning platforms used by universities over time (Kedia and Mishra 2023; Mahdavi Ardestani et al. 2023). The COVID-19 epidemic in Romania led to the extensive use of platforms within institutions. Several educational institutions had not previously employed these platforms and were required to allocate significant resources at the onset of the epidemic to introduce their use. This implied a thorough examination of the main aspects that could influence the satisfaction levels experienced by the Romanian students, in using the e-learning platforms.
Prior research indicated a direct positive correlation between the average interaction between professors and students on the online platform and their subsequent satisfaction (SAT) (Bervell et al. 2019). The quality of communication between the two parties directly correlated with the level of satisfaction achieved. Furthermore, the learner-related factors significantly impacted the students’ level of satisfaction (Hlavaty et al. 2012). The greater the students’ experience was with the platforms (EXP), the higher their level of satisfaction was. Furthermore, the formulation of this multiple linear regression model incorporated variables from the TAM framework, such as the impact of students’ perceptions of e-learning platform usage (PER), as well as elements from the IS success model, including the effects of perceived benefits (DeLone and McLean 2003).
The Technology Acceptance Model (TAM), created by Fred Davis in 1989, is regarded as an extension of the Theory of Reasoned Action, which was developed by Ajzen and Fishbein in 1980. It was developed to uncover cognitive and psychological aspects that can impact users’ acceptance of new technology. According to this model, several aspects can influence technology usage, including behavioral intention, perceived utility (PER), attitudes towards the technology, and its ease of use (EU), among others. (Al-Adwan et al. 2023). Subsequent to the foundational TAM model, other models (TAM 2 and TAM 3) were established to incorporate a broader range of characteristics that can affect the intention to utilize new technology.
A further study that supported the hypotheses of this research investigated IS success (DeLone and McLean 2003). The study, conducted by DeLone and McLean, delineates the primary characteristics affecting users’ intention to utilize a system and their level of happiness. The model evaluates six determinants of IS success: information quality, system quality, service quality, intention to use, user satisfaction, and net benefits. This model suggests that information quality and system quality can affect both the intention to use and user satisfaction, whilst service quality can also influence intention to use and user satisfaction. Additionally, other models were examined with regard to their suitability to implement the proposal of the paper (Mahande and Jasruddin 2019). Multiple studies (Alzahrani and Seth 2021; Al-Adwan et al. 2021) indicate that perceived satisfaction is affected by many individual aspects and specific factors of the e-learning platform and its use.

1.7. Applying Structural Equation Modeling (SEM) to Assess Factors Influencing Student Satisfaction with E-Learning Platforms

To analyze these factors, a Structural Equation Modeling (SEM) approach was employed. SEM is designed to estimate the relationships between a dependent variable and multiple independent variables (Yousefi et al. 2023; Eltorai et al. 2023; Aryee et al. 2024). In this study, the SEM model was used to explore the relationship between the dependent variable—student satisfaction with e-learning platforms used during the COVID-19 pandemic (SAT)—and several independent variables. These include students’ perceived benefits (BP) and disadvantages of the e-learning platforms (DP), their ease of use (EU), experiences with the platforms (EXP), perceptions of the platforms (PER), perceived risks (PR), and the effectiveness of communication between students and professors (EC) within this multimodal e-learning environment.
Based on the models that have been presented above, as well as the existing links connecting them, we consider it is necessary to develop a model (Figure 1) that could be further tested using WarpPLS 8.0.

1.8. Hypothesis Development

On the basis of the theoretical aspects presented above, as well as the proposed conceptual model, several research hypotheses were created.
  • Perceived benefits.
H1. 
Students’ perceived benefits of the e-learning platforms used in the university’s education delivery have the ability to directly and positively influence their perceived satisfaction with these online tools.
The perceived benefits have been investigated in previous studies by many specialists in the field using several models. Thus, both in the SERVQUAL model (Bolton and Drew 1991) and in the SaaS-QUAL model (which is an extension of the one mentioned above) (Benlian et al. 2010) it has been illustrated how perceived benefits have the ability to influence users’ perception and satisfaction with the use of certain technologies. In addition, this variable has also been analyzed in the TAM and TOE (Technology–Organization–Environment) model (Ramdani et al. 2009) and in the IS success model (DeLone and McLean 2003). In the proposed conceptual model, this variable aimed to identify students’ perceptions regarding the key advantages (Archana and Sangeetha 2023) provided by the university’s e-learning platform. It was based on several items that highlighted the main advantages offered by the platform.
  • Disadvantages.
H2. 
Students’ perceived disadvantages of e-learning platforms used within the university have the ability to directly and negatively influence their satisfaction with these online tools.
Perceived disadvantage is another variable that has been previously studied in other models reported in the literature. Thus, in time, the influence of this variable on other dependent variables has been analyzed using the SERVQUAL (Parasuraman et al. 1985) and TOE (Premkumar et al. 1994) models. This variable, proposed within the conceptual model, aimed to identify students’ perceptions of the main disadvantages of the university’s e-learning platform. The items within this variable encompassed the most significant disadvantages associated with the platform.
  • Ease of use.
H3. 
The easy use of e-learning platforms within the universities has the ability to directly and positively influence the degree of satisfaction felt by students with these online tools.
The ease of use is a very important variable that characterizes new technologies. Thus, the easier a technology is to use, the higher the degree of satisfaction. This variable has been analyzed previously in TAM 3 (Technology Acceptance Model). This variable aimed to assess the ease of use of the university’s e-learning platform. The items within this variable focused on the platform’s ease of navigation, the ease of finding specific information, and the seamless access to materials, among other aspects, etc.
  • Experience in use.
H4. 
Students’ experience of using e-learning platforms within the university has the ability to directly and positively influence their satisfaction with these online tools.
Experience with e-learning systems is a significant factor that can affect student satisfaction. Consequently, increased familiarity with the platform correlates with an elevated assessment of its quality and enhanced satisfaction levels. This variable’s influence has been previously examined using several models, including SERVQUAL (Parasuraman et al. 1985) and TAM 2 (Venkatesh and Davis 2000). The variable in the conceptual model was designed to evaluate students’ experiences with e-learning platforms. The items within this variable assess students’ experience with these platforms and their interactions with similar platforms over time.
  • Perception.
H5. 
Students’ perceptions of the e-learning platforms used within the university have the ability to directly and positively influence their satisfaction with these online tools.
Students’ perceptions of the e-learning platforms used in universities are very important because they illustrate their views on these online education tools. Thus, the better their opinion is, the higher their degree of satisfaction with these online platforms. Benlian et al. (2010) studied this variable at the SaaS-QUAL model level. This variable within the conceptual model aimed to identify students’ overall perception of the university’s e-learning platform. The goal was to assess their opinion regarding its utility and effectiveness.
  • Communication process.
H6. 
Easy communication between students and professors on e-learning platforms has the potential to directly and positively influence the satisfaction they feel with these online tools.
The communication process is another independent variable that has the ability to influence student satisfaction. Thus, the easier the communication process, the higher the students’ satisfaction with the e-learning platforms. A number of authors have analyzed the influence that the co-communication process can have on user perception and satisfaction. Thus, this variable has been previously analyzed using SERVQUAL (Parasuraman et al. 1985), SaaS-Qual (Benlian et al. 2010), or TOE (Rodgers 2000) models. This variable, proposed within the conceptual model, aimed to identify students’ perceptions regarding the ease of communication between professors and students in the communication process of the e-learning platform. The items within this variable focused on the key aspects that facilitate communication within this platform.
  • Perceived risks.
H7. 
Students’ perceived risks with regard to the e-learning platforms used in the university have the ability to directly and negatively influence their satisfaction with these online tools.
Perceived risks are an important variable that have the ability to influence students’ satisfaction with e-learning platforms. This variable and its influence on the final outcome have been studied since 1985 by Parasuraman using the SERV-QUAL model (Parasuraman et al. 1985), but also by others using the SaaS-QUAL model (Benlian et al. 2010). Within the proposed conceptual model, this variable aimed to identify the main risks associated with the university’s e-learning platform that have the potential to influence students’ satisfaction with the platform. The items within this variable focused on the most significant risks identified by students on this platform.

2. Materials and Methods

2.1. Research Timeline, Sample, and Respondent Profile

The survey was active starting from March 2022 until June 2022. The study was carried out on a sample of 314 students who are currently attending an education course at the “Carol Davila” University of Medicine and Pharmacy in Bucharest. Regarding the profile of the respondents, it should be noted that out of the total students participating in this research, a high percentage (65.9%) were aged between 18 and 25 years, 30.6% of them were26–35 years of age, while only 3.5% of the students were 36–45 years of age. In terms of gender distribution, 62.1% were female, while37.9% were male. Regarding the distribution according to the students’ residence, 94.3% of the respondents were from urban areas, while 5.7% of them lived in rural areas.

2.2. Data Collection Method

We utilized an online questionnaire for data collection, which was disseminated to respondents. Medical students were able to complete the questionnaire continuously, with the platform consistently preserving the information they submitted. Although the questionnaire was exclusively issued to medical university students, a filter question was included to verify their enrollment in the institution’s courses. The snowball sampling approach was employed. This strategy entailed requesting that the students who received the survey link disseminated it among their peers and posted it in their discussion groups to maximize survey participation. To enhance the response rate to this survey, the chief academics and year leaders were requested to disseminate this questionnaire to their colleagues regularly to motivate completion.

2.3. Preliminary Qualitative Studies

Regarding the procedures performed in the preparation and execution of this research, it is important to highlight that two qualitative surveys were conducted at the institution prior to this survey. The initial study was performed with a focus group of students to ascertain their perspectives on the efficacy of the e-learning platform utilized during the COVID-19epidemic and to determine how it should be reevaluated in the future to optimally address the needs and preferences of students. The second qualitative study involved in-depth interviews with professors to examine their adaptation to this platform and identify areas for improvement from their perspective. The data gained from the two qualitative studies were the foundation for the final questionnaire administered in this research.
Through the two qualitative studies conducted, the perceived advantages and disadvantages of e-learning platforms, as identified by both students and professors, were explored. These interviews also highlighted their interactions with the platform, their views on its ease of use, the risks and challenges they faced, and their suggestions for improvements to increase overall satisfaction. Prior research was essential in comprehending the subject and in formulating the components contained within the SEM model variables. These variables included the perceived benefits of the e-learning platform (BP), perceived disadvantages (DP), ease of use (EU), users’ experience with the e-learning platforms (EXP), students’ perceptions of the platform (PER), perceived risks (PR), and ease of communication (EC). Thus, the SEM model created in the quantitative research aimed to identify the relationships between the dependent variable and the aforementioned independent variables and the previously specified independent variables.

2.4. Development of the Questionnaire

In designing the questionnaire items, a set of statements was developed for each variable included in the SEM model. The questionnaire was designed with two partitions. The initial section included multiple inquiries to identify the respondents by gathering information regarding their age, gender, residence, and current educational enrollment. The purpose of these questions was to construct the demographic profile of the respondents. The second partition of the questionnaire aimed to assess the level of satisfaction experienced by students with the e-learning platforms utilized during the COVID-19lockdown at the university. In formulating the questionnaire items, a series of statements was created for each variable used in the SEM model.
For each independent variable—perceived benefits of the e-learning platform (BP), perceived disadvantages (DP), ease of use (EU), users’ experience with e-learning platforms (EXP), students’ perceptions of the platform (PER), perceived risks (PR), and ease of communication (EC)—specific items were formulated. These items were based on insights gained from the two previously conducted qualitative studies, as well as findings from the existing literature.

2.5. Data Analysis and Scale Reliability

Regarding data analysis, after the information was collected from the respondents, the database was downloaded, then non-responses and partial responses were removed. After the completion of this step, a univariate analysis was performed and then the SEM model was analyzed in WarpPLS 8.0. Concerning the type of scales that were used in the quantitative study, it should be noted that the nominal scale was used, as well as the Likert scale with 7 steps (Total Disagreement—Total Agreement). The decision to use this scale in the study was made because it provides a higher level of precision in capturing gathering students’ opinions regarding the variables considered. It allows for a more nuanced differentiation of levels of agreement/disagreement, thereby offering a more accurate measurement of the intensity of students’ perceptions on the aspects analyzed. The reliability of the scale was calculated using Cronbach’s alpha coefficient and the Average Variance Extracted (AVE). The Cronbach’s alpha value was 0.960, which is greater than 0.7, and the AVE value was 0.972. These values confirm the presence of convergent validity and internal reliability in the dataset.

3. Results

An aspect that was explored in the research concerns the online tools currently used by students in the university to research topics. The analysis showed that most of them use the university’s e-learning platform (27%) and the faculty’s website (15.9%), from which they can download certain courses. Of those, 17.5% who took part in the study indicated that they also use scientific articles published in online journals to gather information on various topics, while 15.9% of them use the university’s website. Furthermore, 13.3% of them indicated that they frequently access the university’s virtual library. Of the students, 11.7% access YouTube channels with video tutorials to understand certain medical processes and 8.3% of them read the existing information on certain specialized forums, while 6.3% of them turn to the existing information on social networks. The mean obtained for this indicator was 4.12.
The average preferred learning method among the students was 2.63. It was noted that 41.4% would choose on-campus courses, 29.7% prefer hybrid learning (a combination of in-person and online instruction), 11.4% regard blended learning (simultaneous physical and online attendance) as the optimal method, while 10.5% view e-learning as one of the superior forms of education. Only 7% of the survey’s participants mentioned that a flipped classroom would be the preferred form of learning (a form of blended learning where the professor prepares recordings and materials which he/she shares on the university platform, students listen/read the materials and prepare them individually at home, and in the next class with physical attendance, the professor provides the necessary support and the students already have a structured thinking based on the course).
Regarding respondents’ perceptions of the main advantages offered by e-learning platforms used in the university, the mean was 3.13. Most of the respondents considered that the main benefit of these online tools is the lack of physical presence (32.2%)but also the possibility to quickly discuss with other colleagues (33.1%). Of the respondents, 25.2% stated that another advantage is that these platforms offer the possibility to complete assignments 24/24 h, while 5.7% of them stated that convenience in accessing these online tools is a primary advantage. A small proportion of those who participated in the survey mentioned that the main benefit is that these platforms offer the possibility to communicate quickly with university professors (3.8%). Another aspect that was investigated in this study concerns the main reasons why respondents prefer online learning to other forms of learning. After interpreting the data, it was observed that the mean for this indicator was 2.24. Of the students,43.6% of the students mentioned that online tools give them quick access to information, while 27.7% of them appreciate the opportunity to collaborate and learn with their colleagues. Of the respondents,20.1% prefer online learning, considering the personalized learning materials, while 8.6% of them prefer online learning because they can get quick feedback from the professors.
In terms of respondents’ desire to use new disruptive technologies in the future on e-learning platforms within the university, all those who participated in the survey expressed a desire to experiment with these new technologies and learn how to use them. Regarding the disruptive technology considered by the respondents to be the most important for implementing at the e-learning platform level to facilitate the learning process, the first is artificial intelligence (36.7%), followed by IoT technology (34.4%), but also the possibility of managing robots through various applications implemented on this online platform (12.7%). Of the respondents,8.6% of the respondents indicated that technologies should be implemented to use 3D printing technology, while 7.6% of them mentioned Augmented Reality. The mean for this indicator was 2.20. The results obtained from the study conducted at the medical university in Romania are similar to those carried out in other countries (Jain et al. 2024). These results prove that students are attracted to e-learning platforms; however, it is crucial to add other elements to these platforms to maintain their attention and interaction, which could enhance their engagement. Additionally, as observed in other studies, discussion forums and interactive elements are of high importance within these platforms (Akpen et al. 2024). Furthermore, incorporating disruptive technologies, such as artificial intelligence or the Internet of Things (IoT), into these online platforms would be beneficial, as it would provide more interactivity for students, thereby increasing their willingness to use such learning tools (Saboktakin 2024). As noted in previous studies, students’ experience with e-learning platforms and the ease of use of the platform significantly contribute to their satisfaction. However, it is essential to also consider the perceived risks, as these have the potential to negatively influence students’ perceptions (Aryee et al. 2024).
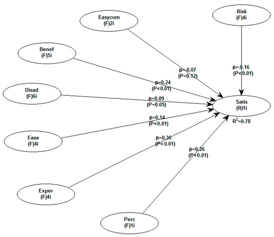
Analyzing the results obtained from the SEM model (Figure 2), it can be observed that of the seven initially established hypotheses, two were rejected because p ≥ 0.05.
Thus, it can be noted that the ease of communication and perceived disadvantages do not significantly influence student satisfaction with e-learning platforms in universities. Furthermore, the analysis shows that the perceived benefits, ease of use, user experience, and overall perception of e-learning platforms directly and positively influence student satisfaction, while perceived risks negatively impact their satisfaction (Table 1).
To test the model, various compliance indicators were analyzed and interpreted, as shown in Table 2. The APC coefficient recorded a value of 0.187, which illustrates a direct, positive, but moderate relationship within the proposed conceptual model. This suggests that, although the relationship between the influencing factors and student satisfaction with e-learning platforms is statistically significant, their impact is moderate. The ARS coefficient value was 0.776, while the AARS value of 0.771 indicates that a significant proportion of the variation in student satisfaction can be explained by the factors included in the model. These values reflect a strong model fit, suggesting that the identified influencing factors account for a substantial portion of the variation in student satisfaction with e-learning platforms. The model fit indicators, such as the Average Block VIF (AVIF) of 3.533 and the Average Full Collinearity VIF (AFVIF) of 2.964, suggest that multicollinearity is not a significant issue. These values fall within acceptable thresholds, indicating that the variables are not highly correlated and that the results are reliable. The GoF coefficient was 0.823, confirming that the model fits well overall, with a GoF value of above 0.36 typically considered indicative of a good fit. Furthermore, the Sympson’s Paradox Ratio (SPR) of 0.857 and the Nonlinear Bivariate Causality Direction Ratio (NLBCDR) of 1.000 indicate that there are no significant issues with statistical suppression or causal direction, further validating the robustness of the model. The results obtained from this model also offer several practical implications for improving e-learning platforms within universities. For example, the moderate effect size of the path coefficient suggests that while factors such as perceived benefits and the ease of use contribute to satisfaction, other factors—such as the effectiveness of communication and perceived risks—may require further attention. Institutions could focus on enhancing communication channels between students and professors to improve user satisfaction. Additionally, addressing perceived risks and optimizing the user experience could further increase overall satisfaction.

4. Discussion

Disruptive technologies, such as artificial intelligence (Țap et al. 2023), big data, robotics (Stoica (Răpan) et al. 2022), and the Internet of Things (IoT), have led to significant transformations across various sectors, including education (Păun et al. 2023), healthcare (Stancu et al. 2023), transportation, and energy. A detailed analysis of their impact on the educational system (Bădileanu et al. 2023) shows that these technologies have contributed to its development, exerting a substantial influence on both the learning and teaching processes. Specifically, digital technologies (Niculescu et al. 2023) have facilitated access to education from anywhere, allowed for greater personalization of the educational experience, and increased engagement in the teaching process.
The pandemic crisis has generated the ideal framework for education digitization (Ionescu et al. 2020; Perez et al. 2023). The restrictions imposed by the pandemic led to the emergence of remote learning and working to limit the spread of the SARS-CoV-2 virus. Also, as a result of the pandemic, education institutions have had to align their education goals with those of global student needs (Rahim and Chandran 2021a). E-learning (Wang et al. 2021; Oluwadele et al. 2023) activity offers numerous benefits to students as it is student-orientated and has an increased degree of flexibility (Dhawan 2020). It can also incorporate tools such as email, chats, or online conferencing for better interaction with students (Anwar and Adnan 2020). Internet-based technologies can transmit information to an increased number of users at the same time, and they can study it according to their availability. Thus, education is tailored to the needs of students and the goals of learning (Suresh et al. 2018). It may also integrate resources such as email, chat, or web conferencing to enhance contact with students (Anwar and Adnan 2020). Internet-based technologies can disseminate information to a larger audience simultaneously, allowing individuals to analyze it at their convenience. Consequently, education is customized to meet the requirements of students and the objectives of learning (Suresh et al. 2018).
E-learning (Khan and Setiawan 2019) refers to a transfer of knowledge via electronic devices and is used to meet students’ needs for study and personal development. Currently, e-learning (Oluwadele and Adeliyi 2022) presents a number of strengths that encourage more students to use it, as well as weaknesses that prevent some from adopting this form of learning. The key strengths of e-learning include rapid access to education, regardless of location or time, flexibility in the learning process, reduced costs, the ability to personalize the content delivered, and access to a wide range of resources. In contrast, the main weaknesses include a lack of interaction between individuals, difficulty in maintaining focus and attention, and limited access to technology for certain individuals. Therefore, while e-learning offers several advantages, it also presents certain challenges. Furthermore, the success of this learning activity largely depends on how it is implemented and a range of characteristics related to those who participate in online courses.
The COVID-19 pandemic has led to the development of e-learning and the increased use of online platforms in the teaching–learning process. Thus, it has been observed that online learning played a very important role in the period of the COVID-19pandemic in terms of sustainable development, as the online tools used in that period were able to support the learning process (Gao and Liu 2023), to contribute to the improvement of the education activity at the country level, and to improve the research and development activity at the country level.

4.1. Key Findings and Limitations of the Study

The results obtained in this work have the capacity to illustrate that the way e-learning platforms are used at university level have the capacity to contribute to the improvement of the education process at university level, which automatically leads to the improvement of sustainable development activities. Thus, the higher the students’ satisfaction with e-learning platforms, the more they will engage with them and be eager to use such online platforms and to assimilate new knowledge and information, all of which will gradually lead to the development of sustainable education. The aim of this article was to identify the main elements that have the capacity to influence the degree of satisfaction felt by students in using e-learning platforms in universities.
Data collection was carried out using a questionnaire posted on an online platform. The research was conducted on a sample of 314 respondents. The results illustrated that students frequently use online tools in the education process and they regularly use e-learning platforms within the university, scholarly articles published in various online journals, or scientific information posted on the faculty website. Moreover, it was observed that even though a large proportion of them prefer on-campus courses, there are young people who prefer hybrid learning or e-learning platforms. They are of the opinion that the main advantages of e-learning platforms are that physical presence at the university is not required, the fact that they are able to interact with other colleagues much faster even if they are at a distance, they are able to exchange views with them and learn from each other, and they are able to write their assignments and projects digitally.
They believe that the primary benefits of e-learning platforms include the absence of a requirement for a physical presence at the university, the ability to interact more rapidly with colleagues regardless of distance, the opportunity to exchange perspectives and learn collaboratively, and the capability to complete assignments and projects digitally.
Regarding the results obtained from the application of the SEM model, it was observed that the degree of satisfaction felt by students with the e-learning platforms used in the university during the COVID-19pandemic was directly and positively influenced by the perceived benefits of these online tools, the experience of the young people in using these platforms, their perception of these online tools, and the way in which the communication process was carried out on these digital platforms. Moreover, their satisfaction was negatively influenced by the risks perceived by the students regarding these online tools. According to the results obtained, the disadvantages and the ease of communication dis not statistically influence the satisfaction felt by students regarding the e-learning platforms.
In the future, in order to better understand this topic and to have a much clearer picture of the main factors that have the capacity to influence young people’s satisfaction with these online tools, a series of both quantitative and qualitative studies (in-depth interviews, focus groups, etc.) should be carried out to illustrate the measures that should be taken in education establishments in order to increase the satisfaction felt by young people with these e-learning platforms.
Regarding the limitations of the research, the first aspect concerns the limited number of respondents on which the research was conducted. Thus, the study was conducted on a sample of 314 students. In addition, only some of the factors that have the capacity to influence the degree of satisfaction felt by students with the e-learning platforms used in the university during the COVID-19period were taken into account in the research. It is possible that in addition to these there are others that were not subject to the analysis. Moreover, the study was carried out only at the level of the “Carol Davila” University of Medicine and Pharmacy in Bucharest.

4.2. Novelty and Added Value of This Study

This paper presents a high degree of novelty, in that it aims to illustrate the main factors that have the ability to influence student satisfaction with the e-learning platforms used in universities that do not make frequent use of this form of learning. Currently, there is not much research that studies this topic. Moreover, there are a limited number of studies that show how they should be improved in the future to increase the quality of learning at the level of education institutions in medium-developed countries. The studies that have been carried out so far have mostly focused on comparing traditional versus online learning or have aimed to identify students’ perceptions of online learning during the pandemic without identifying influencing factors or issues that should be addressed in the future to improve learning. The findings of this study aim to furnish essential insights for the future design of e-learning platforms in universities, with the objective of enhancing student satisfaction and upgrade the quality of the learning experience.
In addition, this article brings added value, both at the theoretical level and in practice. As we have mentioned above, if the previously conducted studies have shown the way in which these variables have the capacity to influence the degree of satisfaction felt by youngsters, this paper analyzes the influence of eight factors on the final variable. Moreover, the analysis was conducted at the level of a country in which the utilization of the e-learning platforms in the pre-pandemic period was rather low. Therefore, the research was conducted on individuals who had no previous experience in managing e-learning platforms.

4.3. Practical Implications for Medical Educators

The importance of this study, from a theoretical point of view, is that it illustrates the tools that educational institutions that have not previously used this method of learning should consider when designing them in order to increase the degree of satisfaction felt by future students. From a practical point of view, this study adds value by highlighting how medical universities should build their e-learning platforms over the next period in order for them to meet the expectations of students and to increase the level of student satisfaction.
The study conducted in this paper provides important insights for the development of future educational strategies and the development of more effective policies in the field of medical education within the online environment. The practical implications for medical educators are crucial, as the results obtained from this research highlighted the factors that have the potential to influence students’ satisfaction with the e-learning platforms used at the university. Thus, one important contribution is that universities should place a greater focus on improving the communication between professors and students within the e-learning platform, as well as on reducing perceived the risks associated with it. Addressing these aspects would significantly enhance the students’ learning experience. Therefore, medical educators should receive additional training in both the use of e-learning platforms and the effective management of interactions between themselves and students. These measures would facilitate the learning process and make it more efficient and personalized.
From the perspective of policy decisions in this field, it should be noted that university management should remain continuously focused on adopting new technologies for the learning process, improving infrastructure, and increasing accessibility to such platforms. Based on the findings of this study, it is deemed necessary to invest in the development of new e-learning platforms and the acquisition of more advanced technologies to be implemented at the university level. Furthermore, the existing curriculum should be adapted to align with the new technologies being introduced.

4.4. Future Research Opportunities Based on the Findings of the Present Study

In the future, a series of qualitative studies should be conducted (focus groups, in-depth interviews, etc.) that would thoroughly study the main factors that have the capacity of influencing the degree of satisfaction felt by students after utilizing the e-learning platforms. These studies could further determine the identification of more factors that have the capacity of influencing the degree of satisfaction felt by youngsters after utilizing these online education instruments. Furthermore, this qualitative research could lead to the proposal of additional conceptual models, incorporating various items to examine the existing relationships among multiple factors. Moreover, other studies that would identify the main aspects to be implemented within universities in order to improve the degree of satisfaction felt by the students should be conducted.
Future research should examine the subject matter of this paper from several perspectives. Thus, the analysis carried out should be more thorough and complex because sustainability in education is an area that requires much more in-depth analysis. Based on the results of this work, further studies should be carried out in developing countries (which have not so far made extensive use of e-learning platforms in the university environment) to identify how e-learning activity has the potential to create an ecosystem that can drive sustainable growth in a knowledge-based economy over a longer period of time. With regard to the use of disruptive technologies in e-learning platforms, this paper has analyzed the students’ willingness to use such technologies in e-learning platforms and the technologies that they consider to be the most suitable for implementation in the future in order to improve the learning process and to increase sustainability in education. Given the openness of students to using such technologies, as well as their willingness to use them in the learning process, we believe that in the future, further quantitative studies should be conducted to identify how disruptive technologies (IoT, artificial intelligence, Internet of Things, etc.) have the ability to be integrated into the education process so that they can promote the creativity and social skills of students. The integration of these technologies in e-learning platforms is a complex process that will require careful analysis from a theoretical, pedagogical, technological, etc., point of view. Thus, before implementing these disruptive technologies in e-learning platforms, a series of qualitative research studies should be carried out with experts to study the most efficient way to implement them in these platforms so that the results obtained will be better and the effect on national living standards will be better. Subsequently, after their implementation, further studies can be carried out to analyze the results of the implementation of these technologies at the societal level, in particular how their use has influenced the increase of the standard of living in a sustainable way at the societal level.
Future quantitative research will be based on the results of this study. Thus, the hypotheses that will be established at this level will be created from the conclusions obtained in this work. In addition, a conceptual model based on a series of items should be developed for future research and tested in the Warp PLS program. The realization of such a model in the future can be seen as a continuation of the research carried out in this paper, more specifically an in-depth analysis of this topic. The realization of such a study will facilitate the understanding of the analyzed subject and of the factors that have the capacity to influence students’ perception and satisfaction with the e-learning platforms used in universities.

5. Conclusions

Due to the financial implications following the COVID-19 pandemic, many of the least-developed countries had to shift their spending to the health sector, affecting the education sector in a negative way. The uncertainty caused by the pandemic crisis has led to a shift from traditional to online education, resulting in higher expenditure for these countries. E-learning platforms were the most widely used online tools in education during the COVID-19pandemic. Universities turned to these tools to make it easier for them to communicate with students and to provide them with the teaching materials they needed for their learning process, while personal interactions were forbidden.
The COVID-19pandemic forced professors and students to adapt rapidly to using disruptive technologies and, therefore, medical higher education developed to a superior level. Using online platforms in the university system facilitates students’ access remote learning materials, supporting them to assimilate essential knowledge more easily. Disruptive technologies contribute to the evolution of education to a higher level. The quantitative research carried out in this paper aimed at illustrating the main elements that have the capacity to influence the degree of satisfaction felt by students regarding the e-learning platforms used in the university where they are enrolled. This study holds both theoretical and practical significance, unveiling how students perceive and interact with these digital learning tools(especially those who were new to online learning platforms), thus contributing to the ongoing evolution of educational technology in a multimodal society.

Author Contributions

Conceptualization, G.-D.P., A.-L.P., A.-C.R., L.-A.U. and A.-V.R.; methodology, G.-D.P., A.-L.P., A.-C.R., L.-A.U. and A.-V.R.; software, G.-D.P., A.-L.P., A.-C.R., L.-A.U. and A.-V.R.; validation, G.-D.P., A.-L.P., A.-C.R., L.-A.U. and A.-V.R.; formal analysis, G.-D.P., A.-L.P., A.-C.R., L.-A.U. and A.-V.R.; investigation, G.-D.P., A.-L.P., A.-C.R., L.-A.U. and A.-V.R.; resources, G.-D.P., A.-L.P., A.-C.R., L.-A.U. and A.-V.R.; data curation, G.-D.P., A.-L.P., A.-C.R., L.-A.U. and A.-V.R.; writing—original draft preparation, G.-D.P., A.-L.P., A.-C.R., L.-A.U. and A.-V.R.; writing—review and editing, G.-D.P., A.-L.P., A.-C.R., L.-A.U. and A.-V.R.; visualization, G.-D.P., A.-L.P., A.-C.R., L.-A.U. and A.-V.R.; supervision, G.-D.P., A.-L.P., A.-C.R., L.-A.U. and A.-V.R.; project administration, G.-D.P., A.-L.P., A.-C.R., L.-A.U. and A.-V.R. All authors have read and agreed to the published version of the manuscript.

Funding

This research was funded by University of Medicine and Pharmacy Carol Davila, through the institutional program Publish not Perish.

Institutional Review Board Statement

The study was conducted in accordance with the Declaration of Helsinki, and approved by the Ethics Committee of University of Medicine and Pharmacy “Carol Davila” Bucharest (code 23661/31.08.2023).

Informed Consent Statement

Informed consent was obtained from all subjects involved in the study.

Data Availability Statement

The data presented in this study are available on request from the corresponding author.

Conflicts of Interest

The authors declare no conflicts of interest.

References

  1. Addimando, Loredana, Daniela Leder, and Verena Zudini. 2021. Teaching and Learning in the COVID-19 Era: The Experience of an Italian Primary University Class. TOJET 20: 60–7. [Google Scholar]
  2. Ahmad, Ishteyaaq, Sonal Sharma, Rajeshi Singh, Anita Gehlot, Neeraj Priyadarshi, and Bhekisipho Twala. 2022. MOOC 5.0: A Road Map to the Future of Learning. Sustainability 14: 11199. [Google Scholar] [CrossRef]
  3. Ahmad, Shabir, Sabina Umirzakova, Ghulam Mujtaba, Muhammad Sadiq Amin, and Taegkeun Whangbo. 2023. Education 5.0: Requirements, Enabling Technologies, and Future Directions. Computers and Society Research 2307: 1–24. [Google Scholar] [CrossRef]
  4. Akpen, Catherine, Nabiem Akpen, Stephen Asaolu, Sunday Atobatele, Hilary Okagbue, and Sidney Simpson. 2024. Impact of online learning on student’s performance and engagement: A systematic review. Discover Education 3: 205. [Google Scholar] [CrossRef]
  5. Al-Adwan, Ahmad Samed, Nour Awni Albelbisi, Omar Hujran, Waleed Mugahed Al-Rahmi, and Ali Alkhalifah. 2021. Developing a Holistic Success Model for Sustainable E-Learning: A Structural Equation Modeling Approach. Sustainability 13: 9453. [Google Scholar] [CrossRef]
  6. Al-Adwan, Ahmad Samed, Na Li, Amer Al-Adwan, Ghazanfar Ali Abbasi, Nour Awni Albelbisi, and Akhmad Habibi. 2023. Extending the Technology Acceptance Model (TAM) to Predict University Students’ Intentions to Use Metaverse-Based Learning Platforms. Education and Information Technologies 28: 15381–413. [Google Scholar] [CrossRef]
  7. Alharbi, Abdullah M. 2023. Implementation of Education 5.0 in Developed and Developing Countries: A Comparative Study. Creative Education 14: 914–42. [Google Scholar] [CrossRef]
  8. Alon, Lilach, SeoYoon Sung, JiYong Cho, and Rene F. Kizilcec. 2023. From Emergency to Sustainable Online Learning: Changes and Disparities in Undergraduate Course Grades and Experiences in the Context of COVID-19. Computers & Education 203: 104870. [Google Scholar]
  9. Alsubaie, Merfat Ayesh. 2022. Impacts of Technology in Learning: Mobile Typing Applications for Writing and Accomplishing Academic Tasks Among Arabic-Speaking Undergraduate Students. Education Sciences 12: 891. [Google Scholar] [CrossRef]
  10. Alzahrani, Latif, and Kavita Panwar Seth. 2021. Factors Influencing Students’ Satisfaction with Continuous Use of Learning Management Systems During the COVID-19 Pandemic: An Empirical Study. Education and Information Technologies 26: 6787–805. [Google Scholar] [CrossRef]
  11. Anwar, Kainat, and Muhammad Adnan. 2020. Online Learning Amid the COVID-19 Pandemic: Students’ Perspectives. Journal of Pedagogical Research 1: 45–51. [Google Scholar]
  12. Archana, Banur Raju, and Sampath Sangeetha. 2023. E-learning in medical education: Challenges and benefits in the perception of medical students during COVID-19 pandemic. Journal of Clinical and Scientific Research 12: 108–12. [Google Scholar] [CrossRef]
  13. Aryee, Gifty Francisca Ben, Amoadu Mustapha, Obeng Paul, Sarkwah Hammond Nii, Malcam Ebenezer, abraham Susanna Aba, Jones Abekah Baah, Agyare Frempomaa Dorcas, Nartey Edmond Banafao, and Daprim Ogaji. 2024. Effectiveness of eLearning programme for capacity building of healthcare professionals: A systematic review. Hum Resour Health 22: 60. [Google Scholar] [CrossRef]
  14. Bădileanu, Marina, Ileana Paula Ionel, Justin Aurelian, Daniel Alin Cristian, Cornelia Jude, Luminița-Izabell Georgescu, and Ivona Răpan. 2023. Perception and Deception in Nurses’ Clinical and Work-Related Professional Autonomy: Case Study for a Hospital in Romania. Sustainability 15: 355. [Google Scholar] [CrossRef]
  15. Benlian, Alexander, Marios Koufaris, and Thomas Hess. 2010. The Role of SaaS Service Quality for Continued SaaS Use: Empirical Insights from SaaS Using Firms. Paper present at Proceedings of the 31st International Conference on Information Systems (ICIS 2010), St. Louis, MO, USA, December 12–15, vol. 26. [Google Scholar]
  16. Bervell, Brandford, Irfan Naufal Umar, and Muhammad Hafiz Kamilin. 2019. Towards a Model for Online Learning Satisfaction (MOLS): Re-Considering Non-Linear Relationships among Personal Innovativeness and Modes of Online Interaction. Open Learning: The Journal of Open, Distance, and e-Learning 35: 236–59. [Google Scholar] [CrossRef]
  17. Bolton, Ruth N., and James H. Drew. 1991. A Multistage Model of Customers’ Assessments of Service Quality and Value. Journal of Consumer Research 17: 375–84. [Google Scholar] [CrossRef]
  18. Bossman, Ahmed, and Samuel Kwaku Agyei. 2022. Technology and Instructor Dimensions, E-Learning Satisfaction, and Academic Performance of Distance Students in Ghana. Heliyon 8: e09200. [Google Scholar] [CrossRef]
  19. Brika, Said Khalfa Mokhtar, Khalil Chergui, Abdelmageed Algamdi, Adam Ahmed Musa, and Rabia Zouaghi. 2022. E-Learning Research Trends in Higher Education in Light of COVID-19: A Bibliometric Analysis. Frontiers in Psychology 12: 762819. [Google Scholar] [CrossRef]
  20. Cai, Yuzhuo, and Lili-Ann Wolff. 2023. Education and Sustainable Development Goals. Sustainability 15: 643. [Google Scholar] [CrossRef]
  21. Dayal, Surbhi. 2023. Online Education and Its Effect on Professors During COVID-19: A Case Study from India. PLoS ONE 18: e0282287. [Google Scholar] [CrossRef]
  22. DeLone, William H., and Ephraim R. McLean. 2003. The DeLone and McLean Model of Information Systems Success: A Ten-Year Update. Journal of Management Information Systems 19: 9–30. [Google Scholar]
  23. Dhawan, Shivangi. 2020. Online Learning: A Panacea in the Time of COVID-19 Crisis. Journal of Educational Technology Systems 49: 5–22. [Google Scholar] [CrossRef]
  24. Dimulescu, Cristina. 2023. E-Learning Platform Usage and Acceptance of Technology After the COVID-19 Pandemic: The Case of Transilvania University. Sustainability 15: 16120. [Google Scholar] [CrossRef]
  25. Egan, Avril, and Peter Tiernan. 2023. It Wasn’t All Zoom and Gloom: Professor and Student Experiences of Online Learning During the COVID-19 Pandemic in an Irish Post-Primary University. Education Sciences 13: 637. [Google Scholar] [CrossRef]
  26. Eltorai, Adam, Jeffrey A. Bakal, Paige C. Newell, and Adena J. Osband. 2023. Translational Surgery. Cambridge: Academic Press. [Google Scholar]
  27. Fulton, Crystal. 2020. Collaborating in Online Teaching: Inviting E-Guests to Facilitate Learning in the Digital Environment. The Information and Learning Sciences Journal 121: 579–85. [Google Scholar] [CrossRef]
  28. Gao, Liqian, and Ziyang Liu. 2023. Research on the Sustainable Development Strategy of Online Learning: A Case Study of YouTube Users. Sustainability 15: 8437. [Google Scholar] [CrossRef]
  29. Gee, Lilian Lee Shiau. 2022. Integrating Design Features for E-Learning Platforms. Proceedings 82: 23. [Google Scholar]
  30. Hamal, Oussama, Nour-Eddine El Faddouli, Moulay Hachem Alaoui Harouni, and Joan Lu. 2022. Artificial Intelligence in Education. Sustainability 14: 2862. [Google Scholar] [CrossRef]
  31. Hlavaty, Ivan, Lujza Jurkovicova, and Peter Cervenka. 2012. Evaluation of Success Factors for E-Learning. Paper present at MMK 2012 Conference, Hradec Králové, Czech Republic, December 10–14, vol. 3. [Google Scholar]
  32. Holzmann-Littig, Christopher, Nana Jedlicska, Marjo Wijnen-Meijer, Friederike Liesche-Starnecker, Karen Schmidt-Bäse, Lutz Renders, Katja Weimann, Björn Konukiewitz, and Jürgen Schlegel. 2023. Design and Transition of an Emergency E-Learning Pathology Course for Medical Students—Evaluation of a Novel Course Concept. European Journal of Investigation in Health, Psychology and Education 13: 112–29. [Google Scholar] [CrossRef]
  33. Huang, Junjun, and Dohye Yoon. 2023. Paradigm Model of Online Learning Experience During COVID-19 Crisis in Higher Education. Frontiers in Education 8: 1101160. [Google Scholar] [CrossRef]
  34. Ionescu, Constantin Aurelian, Liliana Paschia, Nicoleta Luminita Gudanescu Nicolau, Sorina Geanina Stanescu, Veronica Maria Neacsu Stancescu, Mihaela Denisa Coman, and Marilena Carmen Uzlau. 2020. Sustainability Analysis of the E-Learning Education System During Pandemic Period—COVID-19 in Romania. Sustainability 12: 9030. [Google Scholar] [CrossRef]
  35. Jain, Shaily, Chander Prabha, Durgesh Nandan, and Snehal Bhosale. 2024. Comparative analysis of frequently used e-learning platforms. Frontiers in Education 9: 1431531. [Google Scholar] [CrossRef]
  36. Kedia, Payal, and Lokanath Mishra. 2023. Exploring the factors influencing the effectiveness of online learning: A study on college students. Social Sciences & Humanities Open 8: 100559. [Google Scholar]
  37. Khan, M. L. H., and A. Setiawan. 2019. The Impact of E-Learning on Higher Education Perception, Skills, Critical Thinking and Satisfaction. Conference Series 1375: 012084. [Google Scholar] [CrossRef]
  38. Li, Xinchao, Flavian Adhiambo Odhiambo, and Dickson Kofi Wiredu Ocansey. 2023. The Effect of Students’ Online Learning Experience on Their Satisfaction During the COVID-19 Pandemic: The Mediating Role of Preference. Frontiers in Psychology 14: 1095073. [Google Scholar] [CrossRef]
  39. Mahande, Ridwan Daud, and J. Jasruddin. 2019. The Conceptual Model of User Satisfaction for E-Learning Edmodo on Undergraduate Students: A Preliminary Study. Paper present at the 1st International Conference on Computer Science and Engineering Technology (ICCSET), Universitas Muria Kudus, Jakarta Barat, Indonesia, November 23. [Google Scholar]
  40. Mahdavi Ardestani, Seyed Faraz, Sasan Adibi, Arman Golshan, and Paria Sadeghian. 2023. Factors Influencing the Effectiveness of E-Learning in Healthcare: A Fuzzy ANP Study. Healthcare 11: 2035. [Google Scholar] [CrossRef]
  41. Martínez-Gómez, Mónica, Eliseo Bustamante, and César Berna-Escriche. 2022. Development and Validation of an E-Learning Education Model in the COVID-19 Pandemic: A Case Study in Secondary Education. Sustainability 14: 13261. [Google Scholar] [CrossRef]
  42. Muhaimin, Muhaimin, Akhmad Habibi, Yasir Riady, Turki Mesfer Alqahtani, Anis Yohana Chaerunisaa, Tommy Tanu Wijaya, Tiana Milanda, Farrah Dina Yusop, and Nour Awni Albelbisi. 2023. Covid-19 Distance and Online Learning: A Systematic Literature Review in Pharmacy Education. BMC Medical Education 23: 367. [Google Scholar] [CrossRef]
  43. Mukamana, Agnes, Jean Claude Byungura, Felix Manirakiza, and Gerald Rushingabigwi. 2024. Knowledge, usability and challenges of e-learning platforms for continuing Professional Development of healthcare professionals at University Teaching Hospital of Kigali. BMC Medical Education 24: 613. [Google Scholar] [CrossRef]
  44. Niculescu, Marius, Octavia-Sorina Honțaru, George Popescu, Alin Gabriel Sterian, and Mihai Dobra. 2023. Challenges of Integrating New Technologies for Orthopedic Doctors to Face up to Difficulties During the Pandemic Era. Healthcare 11: 1524. [Google Scholar] [CrossRef]
  45. Oluwadele, Deborah, and Timothy Adeliyi. 2022. Evaluating the Influence of E-Learning on the Performance of Healthcare Professionals in Providing Support. International Journal on E-Learning 21: 201–15. [Google Scholar]
  46. Oluwadele, Deborah, Yashik Singh, and Timothy T. Adeliyi. 2023. Trends and insights in e-learning in medical education: A bibliometric analysis. Review of Education 11: 1–28. [Google Scholar] [CrossRef]
  47. Parasuraman, Parsu A., Valerie A. Zeithaml, and Leonard L. Berry. 1985. A Conceptual Model of Service Quality and Its Implications for Future Research. Journal of Marketing 49: 41–50. [Google Scholar] [CrossRef]
  48. Păun, Octavian, Roberta Andreea Cercel, Razvan Ilie Radu, Victor Cornel Raicea, Denisa Floriana Vasilica Pîrşcoveanu, Sorina Octavia Honţaru, Marian Valentin Zorilă, and Laurenţiu Mogoantă. 2023. Histopathological Lesions Induced by Stroke in the Encephalon. Romanian Journal of Morphology and Embryology 64: 389–98. [Google Scholar] [CrossRef]
  49. Perez, Miguel A., Paula Tiemann, and Gabriela P. Urrejola-Contreras. 2023. Urrejola-Contreras GP. The impact of the learning environment sudden shifts on students’ performance in the context of the COVID-19 pandemic. Educación Médica 24: 100801. [Google Scholar] [CrossRef]
  50. Premkumar, Prem G., Katikireddy Ramamurthy, and Nilakanta Sree. 1994. Implementation of Electronic Data Interchange: An Innovation Diffusion Perspective. Journal of Management Information Systems 11: 157–86. [Google Scholar] [CrossRef]
  51. Raheem, Bareq Raad, and M. Amirullah Khan. 2020. The Role of E-Learning in Covid-19 Crisis. The International Journal of Creative Research Thoughts 8: 3135–38. [Google Scholar]
  52. Rahim, Mohammad Naim, and Shanti Sandaran Chandran. 2021a. Investigating EFL Students’ Perceptions on E-Learning Paradigm-Shift During Covid-19 Pandemic. Journal of English Language Studies 3: 56–66. [Google Scholar] [CrossRef]
  53. Rahim, Mohamad Naim, and Shanti Sandaran Chandran. 2021b. The Implementation of E-Learning Approach in EFL Education: An Organizational Perspective. Universe International Journal of Interdisciplinary Research 1: 156–68. [Google Scholar]
  54. Rahman, Arifur, Md Shahidul Islam, N. A. M. Faisal Ahmed, and Md Merajul Islam. 2023. Students’ Perceptions of Online Learning in Higher Secondary Education in Bangladesh During COVID-19 Pandemic. Social Sciences & Humanities Open 8: 100646. [Google Scholar]
  55. Ramdani, Ben, Peter Kawalek, and Oswaldo Lorenzo. 2009. Predicting SMEs Adoption of Enterprise Systems. Journal of Enterprise Information Management 22: 10–24. [Google Scholar] [CrossRef]
  56. Rodgers, Shelly. 2000. The Interactive Advertising Model: How Users Perceive and Process Online Ads. Journal of Interactive Advertising 1: 3–14. [Google Scholar] [CrossRef]
  57. Rumbidzai, Muzira Dumisani, and Beatrice Bonday Maupa. 2020. Perception of Educators Towards the Adoption of Education 5.0: A Case of a State University in Zimbabwe. East African Journal of Education and Social Sciences 1: 43–53. [Google Scholar] [CrossRef]
  58. Saboktakin, Lida. 2024. E-learning in Medical Student: Systematic Review in Evidence Base Articles. Eurasian Journal of Chemical, Medicinal and Petroleum Research 3: 797–808. [Google Scholar]
  59. Salama, Rania, and Tina Hinton. 2023. Online Higher Education: Current Landscape and Future Trends. Journal of Further and Higher Education 47: 913–24. [Google Scholar] [CrossRef]
  60. Shephard, Kerry. 2023. Academic Identity and ’Education for Sustainable Development’: A Grounded Theory. Frontiers in Education 8: 1257119. [Google Scholar] [CrossRef]
  61. Singh, Vandana, and Alexander Thurman. 2019. How Many Ways Can We Define Online Learning? A Systematic Literature Review of Definitions of Online Learning (1988–2018). American Journal of Distance Education 33: 289–306. [Google Scholar] [CrossRef]
  62. Stancu, Marius Ionut, Alexandra Giubelan, George Mitroi, Anca Maria Istrate-Ofiteru, George Popescu, Sorina Octavia Honțaru, Oana Badea-Voiculescu, Denisa Florina Vasilica Pirscoveanu, Stelian Stefanita Mogoanta, and Laurentiu Mogoanta. 2023. Assessment of Tumor Microenvironment in Gastric Adenocarcinoma. Romanian Journal of Morphology and Embryology 64: 389–98. [Google Scholar] [CrossRef]
  63. Stoica (Răpan), Ivona, Gheorghe Zaman, Marta-Christina Suciu, Victor-Lorin Purcărea, Cornelia-Rodica Jude, Andra-Victoria Radu, Aida Catană, and Anamaria-Cătălina Radu. 2022. A Better Integration of Industrial Robots in Romanian Enterprises and the Labour Market. Journal of Applied Sciences 12: 6014. [Google Scholar] [CrossRef]
  64. Suresh, Manya, Vishnu Priya, and R. Gayathri. 2018. Effect of E-Learning on Academic Performance of Undergraduate Students. Drug Invention Today 10: 1797–800. [Google Scholar]
  65. Tavares, Maria C, Graça Azevedo, and Rui P. Marques. 2022. The Challenges and Opportunities of Era 5.0 for a More Humanistic and Sustainable Society—A Literature Review. Societies 12: 149. [Google Scholar] [CrossRef]
  66. Tosto, Samantha A., Jehad Alyahya, Victoria Espinoza, Kylie McCarthy, and Maria Tcherni-Buzzeo. 2023. Online Learning in the Wake of the COVID-19 Pandemic: Mixed Methods Analysis of Student View by Demographic Group. Social Sciences & Humanities Open 8: 100598. [Google Scholar]
  67. Turkmen, Hakan. 2022. Science Professors’ View on Sustainable Development in COVID-19 Pandemic Process. Journal of Science Learning 5: 531–39. [Google Scholar] [CrossRef]
  68. Țap, Mădălin Dorel, Cristina Stanciu (Neculau), George Popescu, and Octavia-Sorina Honțaru. 2023. Disruptive Technologies for Learning and Further Investigation of the Potential Toxicity Produced by Titanium in the Human Body During the COVID-19 Pandemic Period. Toxics 11: 523. [Google Scholar] [CrossRef]
  69. United Nations. 2023. Transforming Our World: The 2030 Agenda for Sustainable Development. Available online: https://sdgs.un.org/2030agenda (accessed on 18 April 2023).
  70. Vekic, Aleksandar, Vladimir Djakovic, Jelena Borocki, Wlodzimierz Sroka, Jozesef Popp, and Judit Olàh. 2020. The Importance of Academic New Ventures for Sustainable Regional Development. Amfiteatru Economic 22: 533–50. [Google Scholar] [CrossRef]
  71. Venkatesh, Viswanath, and Fred D. Davis. 2000. Theoretical Extension of the Technology Acceptance Model: Four Longitudinal Field Studies. Management Science 46: 186–204. [Google Scholar] [CrossRef]
  72. Voola, Ranjit, Jamie Carlson, Fara Azmat, Liem Viet Ngo, Kylie Porter, and Ashish Sinha. 2022. Re-Imagining Marketing Scholarship in the Era of the UN Sustainable Development Goals. Australasian Marketing Journal 3: 97–106. [Google Scholar] [CrossRef]
  73. Wang, Cai-Yu, Yuan-Yuan Zhang, and Shih-Chih Chen. 2021. The Empirical Study of College Students’ E-Learning Effectiveness and Its Antecedents Toward the COVID-19 Epidemic Environment. Frontiers in Psychology 12: 573590. [Google Scholar] [CrossRef]
  74. Wang, Guanghai, Yunting Zhang, Jin Zhao, Jun Zhanh, and Fan Jiang. 2020. Mitigate the Effects of Home Confinement on Children During the COVID-19 Outbreak. The Lancet 395: 945–47. [Google Scholar] [CrossRef]
  75. Yousefi, Jamileh, Sahand Ashtab, Amirali Yasaei, Allu George, Ali Mukarram, and Satinderpal Singh Sandhu. 2023. Multiple Linear Regression Analysis of Canada’s Freight Transportation Framework. Logistics 7: 29. [Google Scholar] [CrossRef]
  76. Zaman, Gheorghe, Anamaria—Catalina Radu, Ivona Răpan, and Florian Berghea. 2021. New Wave of Disruptive Technologies in the Healthcare System. Economic Computation and Economic Cybernetics Studies and Research 1: 117–33. [Google Scholar]
Figure 1. Proposed conceptual model.
Figure 1. Proposed conceptual model.
Socsci 14 00160 g001
Figure 2. SEM model.
Figure 2. SEM model.
Socsci 14 00160 g002
Table 1. Validation of hypotheses.
Table 1. Validation of hypotheses.
No.HypothesisβPValidation
H1Perceived benefits0.24<0.1Yes
H2Perceived disadvantages0.090.05 ≥ 0.05No
H3Ease of use0.14<0.01Yes
H4Experience in use0.36<0.01Yes
H5Perception0.26<0.01Yes
H6Ease of communication0.070.12 > 0.05No
H7Perceived risks−0.16<0.01Yes
Source: the authors—statistical study based on 314 respondents.
Table 2. SEM model—indicators.
Table 2. SEM model—indicators.
IndicatorsValidation Criteria
Average path coefficient (APC) = 0.187p < 0.001
Average R-squared (ARS) = 0.776p < 0.001
Average adjusted R-squared (AARS) = 0.771p < 0.001
Average block VIF (AVIF) = 3.533It is accepted if: the obtained value is ≤ 5, Ideally ≤ 3.3
Average full collinearity VIF (AFVIF) = 2.964It is accepted if: the obtained value is ≤ 5, Ideally ≤ 3.3
TenenhausGoF (GoF) = 0.823It is accepted if: the obtained value is—small ≥ 0.1, medium ≥ 0.25, large ≥ 0.36
Sympson’s paradox ratio (SPR) = 0.857It is accepted if: the obtained value is ≥ 0.7, Ideally = 1
R-squared contribution ratio (RSCR) = 0.947It is accepted if: the obtained value is ≥ 0.9, Ideally = 1
Statistical suppression ratio (SSR) = 1.000It is accepted if: the obtained value is ≥ 0.7
Nonlinear bivariate causality direction ratio (NLBCDR) = 1.000It is accepted if: the obtained value is ≥ 0.7
Source: a statistical study made by the authors.
Disclaimer/Publisher’s Note: The statements, opinions and data contained in all publications are solely those of the individual author(s) and contributor(s) and not of MDPI and/or the editor(s). MDPI and/or the editor(s) disclaim responsibility for any injury to people or property resulting from any ideas, methods, instructions or products referred to in the content.

Share and Cite

MDPI and ACS Style

Petrescu, G.-D.; Preda, A.-L.; Radu, A.-C.; Ulmet, L.-A.; Radu, A.-V. Evaluating Medical Students’ Satisfaction with E-Learning Platforms During the COVID-19 Pandemic: A Structural Equation Modeling Analysis Within a Multimodal Educational Framework. Soc. Sci. 2025, 14, 160. https://doi.org/10.3390/socsci14030160

AMA Style

Petrescu G-D, Preda A-L, Radu A-C, Ulmet L-A, Radu A-V. Evaluating Medical Students’ Satisfaction with E-Learning Platforms During the COVID-19 Pandemic: A Structural Equation Modeling Analysis Within a Multimodal Educational Framework. Social Sciences. 2025; 14(3):160. https://doi.org/10.3390/socsci14030160

Chicago/Turabian Style

Petrescu, Gheorghe-Dodu, Andra-Luisa Preda, Anamaria-Cătălina Radu, Luiza-Andreea Ulmet, and Andra-Victoria Radu. 2025. "Evaluating Medical Students’ Satisfaction with E-Learning Platforms During the COVID-19 Pandemic: A Structural Equation Modeling Analysis Within a Multimodal Educational Framework" Social Sciences 14, no. 3: 160. https://doi.org/10.3390/socsci14030160

APA Style

Petrescu, G.-D., Preda, A.-L., Radu, A.-C., Ulmet, L.-A., & Radu, A.-V. (2025). Evaluating Medical Students’ Satisfaction with E-Learning Platforms During the COVID-19 Pandemic: A Structural Equation Modeling Analysis Within a Multimodal Educational Framework. Social Sciences, 14(3), 160. https://doi.org/10.3390/socsci14030160

Note that from the first issue of 2016, this journal uses article numbers instead of page numbers. See further details here.

Article Metrics

Back to TopTop