Abstract
The development of youth to actively engage in agriculture could address the persistent youth unemployment problem. For youth to actively engage in agriculture, adequate access to key productive resources is necessary. The main aim of this article is to develop and validate tailor-made development pathways based on the characteristics of four youth typologies, addressing the constrained access to key livelihood capitals, and to enhance the participation of youth in agriculture. The pathways are developed based on the Modified Sustainable Livelihood Framework (MSLF), which includes six livelihood capitals, namely, physical, natural, social, financial, human and psychological capitals. Four pathways were developed and named Business-oriented, Gender-oriented, Occupation-oriented and Livestock-oriented. Through focus group discussions, the pathways were validated to determine whether they can be used successfully to facilitate the participation of youths in agriculture. The results confirm that tailor-made development pathways can be used to develop youth characterised by the typology that informed that pathway, to actively engage in agriculture. The implementation of support strategies to support youth in agriculture, should therefore, be guided by the specific needs of different typologies. This allows for the coordination and coherence of youth support initiatives to enhance access to resources, which can yield improvements to desired development outcomes compared to initiatives implemented as piecemeals.
1. Introduction and Background
Achieving a sustainable and radical socio-economic transformation, for most economies, can be successful when the youth are fully mobilised, incentivised and equipped to participate in key economic sectors such as agriculture (Nyamwanza 2017). Enhancing youth participation in the agricultural sector is therefore considered vital in order to address persisting socio-economic problems such as youth unemployment, poverty and widespread inequality bedevilling developing economies such as South Africa (RSA) (Nyamwanza 2017; Babu et al. 2021; Osabohien et al. 2021). The socio-economic challenges can, however, only be addressed if youth are actively engaged in agriculture, producing surplus output to sell and make or enhance their livelihoods from the profits earned.
For youth to actively engage in agricultural activities, adequate access to natural, financial and physical capital, as key productive resources is necessary (Kataria et al. 2012; High Level Panel of Experts (HLPE) 2021). Since youth’s endowment in these resources is often inadequate, other livelihood capitals (human, social and psychological) have to be leveraged to enhance access to these key productive capitals. Access to livelihood capitals is constrained, owing to the interrelated dynamics shaped by their heterogeneity, gender, generations, among other factors (High Level Panel of Experts (HLPE) 2021). Developing youth to actively participate in agricultural activities, therefore, requires these barriers to be overcome in order to enhance access to productive resources.
The structure and design of support initiatives that can enhance access to the necessary resources to achieve the desired development outcome can be effectively guided by youth development frameworks and pathways (Roth and Brooks-Gunn 2016). According to Rola (2011), development pathways represent different routes and strategies taken by households, based on available interventions, to achieve a desired outcome. Interventions within development pathways, also referred to as support initiatives, are thus considered key in determining the route or pattern of change in livelihood strategies (Roth and Brooks-Gunn 2016; Landicho and Dizon 2020; Diraditsile 2022).
Development pathways developed for specific typologies of people have been considered key to guiding interventions to achieve specific development outcomes in agriculture (Chipfupa and Tagwi 2021; Madende et al. 2023). Typologies have been applied in the literature to guide and coordinate specific interventions within development pathways, for a specific group, to achieve a given outcome. Denison et al. (2016) and Wale and Chipfupa (2018) developed typology-based pathways that aimed to assist farmers in expanding their agricultural activities, while Verkaart et al. (2017) and Stringer et al. (2020) considered technology adoption development pathways. Though these studies contribute to understanding how support interventions can be coordinated to achieve a desired development outcome, the applicability of pathways to develop youth is limited.
Compared to adults, youth had less time to accumulate livelihood assets (Kew et al. 2015). Given youth are prone to have constrained access to livelihood assets, strategies included in development pathways that are not youth focused are likely to inadequately address their support needs. The strategies needed to support youth to make livelihood decisions, such as engaging in agricultural activities, may be different from those that are effective for adults (Nandi et al. 2022). Therefore, youth agricultural developmental frameworks are currently informed by strategies that do not adequately account for the often interwoven and diverse barriers of engagement among youth.
Development pathways that are functional for youth should be dynamic, ideally focusing on providing relevant strategies to support youth to enhance access to key productive resources. Emphasis has to be placed on self-help strategies. According to the International Youth Foundation (IYF) (2023), successful engagement of youth in development efforts is attributed to viewing them as assets that possess diverse skills, ambitions and experiences to primarily drive their own development. With youth being considered the future of agriculture (FAO 2014), the emphasis on self-help strategies recognises the need to engage youth in development programmes, not only as beneficiaries, but as integral partners.
The aim of this research is to develop and validate tailor-made development pathways based on typologies of youth developed by Madende et al. (2023), to enhance the participation of youth in agricultural activities. Such development pathways can guide support interventions that promote youth participation in agricultural activities and businesses in a holistic and functional manner. Development pathways that are tailor-made and based on strategies that address the actual needs of a specific group of youth can achieve the desired development outcome, compared to blanket approaches where youths are treated as a homogeneous group.
The paper is structured as follows: The next section outlines the literature on the role of agriculture as a livelihood strategy for youth. Next, the materials and methods, which include the study area, data and procedures, are presented. The following section then presents the results and provides a detailed discussion. Lastly, conclusions are drawn, and the implications of the findings in relation to policy to enhance the development of youth to actively participate in the agriculture sector highlighted. Areas of further research are also included in the conclusions section.
2. Agriculture as a Livelihood Strategy for Youth
The agricultural sector is still considered a promising sector that can facilitate positive economic development, specifically for developing economies such as South Africa (Sakho-Jimbira and Hathie 2020; Babu et al. 2021). The sector has multiple objectives, which include creating job opportunities, providing raw materials for agro-based industries, ensuring self-sufficiency in food production and food security and contributing to gross domestic product (GDP) (Geza et al. 2022; Muzekenyi et al. 2023). Agriculture, as a livelihood strategy for youth, can be a viable solution for addressing the challenges of unemployment and food insecurity, while also promoting sustainable development, innovation and entrepreneurship in rural areas. Engaging youth in agriculture is seen as an opportunity to address the limited economic opportunity for young people, especially those residing in rural areas (Sumberg and Okali 2013). Not only do the youth’s capabilities position them as vital assets in the progression and development of agriculture, but also the willingness of youth to adopt new ideas can be crucial in the transformation and repositioning of the sector, restoring its image and replacing the ageing farming population (Wale and Chipfupa 2018; Zulu et al. 2021). The three main opportunities for youth to engage in agricultural activities are embodied in the growing population and the need to sustain food security, the need to revolutionise agriculture through technology and support from policy initiatives (Sumberg and Hunt 2019; Marson 2022; Rathava et al. 2023). Nonetheless, the active participation of youth in agriculture as livelihood strategy is hindered by a number of factors.
One of the main constraints is the negative perception of agriculture as an unattractive and low-status occupation (Som et al. 2018; Geza et al. 2021). While access to land, finances and physical assets are considered prerequisites for participation in agricultural activities (Moitui 2019), youth have constrained access to these resources (Zulu et al. 2021). Youth often face challenges in obtaining land for agricultural activities due to factors such as high land prices, competition from older farmers and inheritance laws that prioritise older generations (Kidido et al. 2017). Akpan et al. (2015) identified inadequate credit facility, lack of agricultural insurance, poor returns to agricultural investment, lack of basic farming knowledge and lack of access to tractors and other farm inputs as the major constraints hindering youth participation in agriculture. Moreover, inadequate access to information and communication technologies hampers youth participation in agriculture (Udemezue 2019). Additionally, the lack of education and skills training specific to agriculture is another significant constraint (Adesina and Favour 2016). Sichone and Kwenye (2018), reported factors such as poor storage facilities, poor road networks and lack of agricultural insurance as the main hinderances faced by youth in agriculture. Evidently, the constraints to youth participation in agriculture are diverse, multifaceted and interconnected, ranging from societal perceptions and cultural biases, inadequate policy and institutional frameworks and limited access livelihood capitals. Combined, these factors create a challenging environment for youth who may have an interest in agriculture, but face numerous barriers to entry and earn a livelihood from agriculture. For youth to tap into agriculture as a livelihood strategy, it is necessary that they have adequate access to natural, financial and physical capital, as key productive resources (Kataria et al. 2012; High Level Panel of Experts (HLPE) 2021). While the endowment to livelihood assets determines livelihood choices of people, ‘soft’ skills such as entrepreneurial characteristics can play a vital role in promoting economic development, by creating both direct and indirect employment opportunities through innovation and technology (Sinyolo and Mudhara 2018; Yami et al. 2019; Magagula and Tsvakirai 2020).
Emerging and current support programmes have been deemed crucial to assisting youth to leverage the different opportunities in agriculture, while addressing access to key livelihood capitals necessary for them to actively engage in agricultural activities. In efforts to encourage aspiring youth to participate in the agricultural sector, various support programmes have been implemented to addresses main factors constraining active youth engagement (Geza et al. 2022). While the current available support strategies have played a notable role in addressing constrained access to productive resources by youth, the effectiveness of the support efforts have been limited by overlooking the heterogeneity of youth (Zulu et al. 2021). Youth support needs are rarely contextualised and constructed on the actual diversity of youth’s experiences, aspirations, capabilities, interests and livelihood assets endowment (Djurfeldt et al. 2019). As a result, the strategies often present blanket solutions, which do not sufficiently address the support needs of youth. Wale and Chipfupa (2018) also noted a lack of coordination and coherence when implementing support programmes to enhance agricultural activities, which has limited the success of support programmes to enhance active engagement in agriculture.
Development pathways have been considered key to coordinating support initiatives to effectively address constrained access to resources and enhance active engagement in agricultural activities. Specifically, typology-based development pathways have been specified in the literature to guide the development of specific groups of farmers to actively engage in agricultural activities, while accounting for the heterogeneity of farmers. Denison et al. (2016) developed typology-based pathways for home-food gardeners, in order to expand their operations to smallholder irrigation farmers. The study results highlighted twelve possible development pathways that farmers can follow to become smallholder irrigation farmers. Development pathways were based on field observations and were analysed using the Sustainable Livelihood Framework (SLF). The expansion of farming activities was limited by factors such as limited access to productive water and uncertain institutional rights and land access and control, complicated by the Permission to Occupy (PTO) land tenure system. Similarly, Wale and Chipfupa (2018), proposed typology-based entrepreneurial development pathways to expand homestead food gardening to smallholder irrigation farming and improve the livelihoods of smallholder irrigation schemes. Firstly, typologies were formulated based on the Modified Sustainable Livelihood Framework (MSLF), where the natural, financial, physical, human, social and psychological capitals endowment of the farmers were used to develop farmer typologies. The development pathways were tailor-made according to the characteristics of the farmer typologies. The entrepreneurial spirits, aspirations and goals of the farmers were also considered in developing farmer typologies. Three development pathways were proposed for home gardeners, independent irrigators and scheme irrigators to become successful entrepreneurs. Specific interventions to address the challenges and opportunities of each farmer typology were proposed to improve the performance of smallholder irrigation schemes and establish sustainable businesses. Understanding the livelihood assets endowment of farmers was key to account for the heterogeneity of smallholder farmers, to avoid one-size-fits-all-approaches to development. Stringer et al. (2020) explored possible development and adaptation pathways for different types of farmers to enable them to pursue a meaningful livelihood in agriculture. The study considered pathways for four farmer types: conventional large-scale, commercial farmers, conventional smallholder framers, traditional extensive farmers and artisanal farmers. The pathways are informed by the complexity of response by farmers to economic, social and environmental factors. While farm size may shape decisions for some farmers, others might need to address environmental concerns. Each pathway addresses the diverse challenges and constraints that the specific type of farmers face through applicable strategies or interventions.
These studies contribute to the understanding of how important it is to guide and coordinate support interventions to achieve a desired development outcome by taking into account the diverse livelihood capitals endowment of farmers. However, the applicability of pathways to develop youth is limited, as the combination of factors considered in the development pathway may not explicitly account for the heterogeneity of youth. Moreover, the emphasis of development pathways is on resources that farmers have constrained access to and how support should intervene, which overlooks the role of resources they already have access to, and how these could enhance their active engagement in agriculture. In the context of acknowledging and understanding the nature of youth as a heterogenous social group, effective development pathways need to be informed by support interventions that capture the complex, interrelated and diverse asset endowment of youth. Engaging youth in the agricultural sector is an endeavour that should be pursued with a coordinated approach, which recognises that active engagement of youth is determined by the challenges faced by each youth, which vary extensively and determine the opportunities they can leverage. This paper applies the MSLF to understanding the livelihood asset endowments of youth first, and then guide support needs, not only considering capital that youth do not have access to, but taking cognisance of how they can leverage other capital they do have access to, in order to enhance access to key productive capitals.
3. Materials and Methods
3.1. Study Area
The research was conducted in Thaba Nchu and QwaQwa (Phuthaditjhaba), located in the Free State Province of South Africa (Figure 1). Thaba Nchu is located within the Mangaung Metropolitan Municipality (MMM) and QwaQwa is located in the Maluti-a-Phofong local municipality of the Thabo Mofutsanyana district. The climate in the Maluti-a-Phofong municipality is characterised by cold winters and hot and humid summers (Department of Rural Development and Land Reform 2018). The MMM is characterised by hot summers and cold winters (Nel 2015). The study areas were selected according to proximity to the research team, prevalence of youth unemployment in the relevant areas and agricultural potential of the areas.
Figure 1.
Free State Province map indicating the study areas: Thaba Nchu and QwaQwa (also known as Phuthaditjhaba). Source: Madende et al. (2023).
The agricultural sector contributes substantially to the livelihoods of the population in the Free State province. Primary agriculture is characterised by large- and small-scale commercial agriculture, as well as subsistence agriculture (Department of Rural Development and Land Reform 2018). Crop production dominates agricultural activities. Most of the agricultural production in the province is under rainfed conditions, with only about 10% of the arable land being under irrigation (Mbiriri et al. 2018).
3.2. Data
Four typologies developed by Madende et al. (2023) were selected for the purpose of creating development pathways that are tailor-made for selected youth typologies. The selected typologies are, (1) job secure, (2) gender sensitive with negative PsyCap, (3) social grant reliant households and (4) resource-poor traditional livestock farmers. The capital endowment of the different typologies is summarised in Table 1.
Table 1.
Capital endowment for youth typologies.
The youths included in the job secure typology have access to land and production assets. They have permanent jobs outside agriculture, giving them stable incomes, and they also have access to credit and savings as other financial resources. While they do have off-farm employment, they also have farming experience. The youth in this typology have low social capital, but they do have high entrepreneurial and psychological capital.
The gender sensitive with negative PsyCap typology consists mostly of single female youths with low access to land and farming experience. The typology is further characterised by members of youth clubs and cooperatives, and benefit from support programmes. The women have negative psychological capital characteristics, as is evident from low levels of self-confidence, are pessimistic and feel a sense of hopelessness. Despite the negative psychological capital, they do have strong entrepreneurial characteristics, such as a strong drive to achieve, high levels of innovativeness and opportunity seizing—and they are also determined and do embrace change.
The youths included in the social grant reliant typology have low access to land and physical assets. Their main income source is social grants and limited participation in governmental support programmes. They are educated, having completed at least matric, but have limited training in agricultural related activities. Their limited membership in agricultural cooperatives and other groups suggest that they have rather low social capital levels. They also have low levels of entrepreneurial characteristics, as is evident from low self-reliance and determination, and also low ability to embrace change. They do, however, have positive psychological capital, in terms of resilience, self-confidence and optimism.
The resource-poor traditional livestock farmers typology is characterised by low levels in all the different types of capitals. The youth included however, have access to livestock. Although sales were indicated as the primary purpose of livestock production, non-farming income represented the main source of income. Income received from livestock sales is therefore considered an alternative source of boosting income for the household that can bridge between periods of financial vulnerability.
From the above, it is evident that the resource endowment of these four typologies of youths differ from each other. As such, different development pathways are needed to provide strategies for the youths from the different groups to successfully participate in agriculture.
3.3. Procedures
First, development pathways were developed, tailor-made for each of the typologies discussed above. Thereafter, the pathways were validated to determine whether they can be used successfully to facilitate the participation of youths in agriculture.
3.3.1. Development of Tailor-Made Development Pathways
For the purpose of this study, a youth is considered to be an active participant in the agricultural sector if he/she produces a surplus of a particular product and sells that surplus to earn a living from farming. To make a living from farming, a person requires a combination of livelihood and other resources that can be employed. The purpose of the development path is to provide a strategy for such an individual to acquire the resources necessary to produce the products for sale.
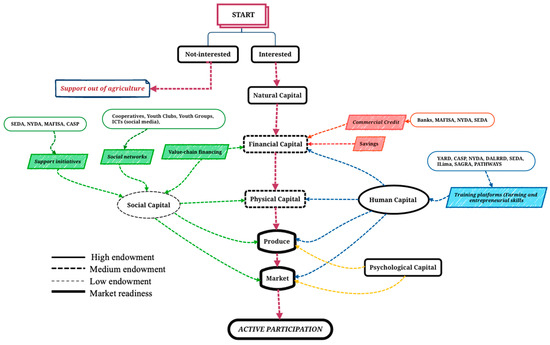
The pathway is based on the Modified Sustainable Livelihood framework developed by Chipfupa and Wale (2018), which includes six livelihood capitals (physical, natural, social, financial, human and psychological). For youth to actively participate in agricultural activities, access to three main primary factors of production namely, natural capital (land and water); financial capital (credit); and physical capital (physical assets, including livestock) is considered a necessity (Kataria et al. 2012). Moreda (2020) posits that livelihood assets such as land and credit represent key factors considered to successfully establish or advance an agricultural business. Access to financing can enhance the establishment and profitability of businesses ventures, which facilitates expansion (Mulema et al. 2021). The strategies specified in the development pathways are therefore based on enhancing access to these key resources.
Enhanced access to livelihood capitals such as human, social and psychological capital (PsyCap) is considered to assist the effective and efficient use of natural, physical and financial capital for active participation in agriculture. The pathways were developed by considering both the assets youth are endowed with and their support needs, which inform the specific support strategies or interventions that can develop youth and encourage active engagement in agriculture for the specific group of youth. The emphasis is on the implementation of tailor-made support strategies, where youth are empowered to help themselves, while still taking advantage of available support initiatives. As such, the pathways guide the youths to identify which resources are needed, and then provide the youth with alternative solutions regarding how those resources can be acquired. Being tailor-made for these specific groups of youth, the pathway assists in identifying specific role players (government and private sector) that the youth can approach in their endeavours to acquire the resources they lack.
3.3.2. Validation of Tailor-Made Development Pathway for Selected Typologies of Youth
To validate the development pathways, three focus group discussions (FGDs) were conducted with youth from both study areas. Purposive and convenience sampling was used to identify youth who participated in focus group discussions conducted in both study areas. Permission and arrangements to access youth in the study areas was organised by the respective extension officers and village leaders. Each FGD was facilitated by a moderator and assistant moderator, to allow translation from English to local languages where necessary. All discussions were recorded with permission of the participants. The assistant moderator also helped to take notes during discussions.
The FGDs commenced with a presentation of the development pathways to the specific focus group. The moderator then facilitated discussions where participants were invited to present their current activities to allow the researcher to demonstrate the application of the development paths for the specific business case. The first step was to identify which typology the participant associate with, in order to select the appropriate development pathway for the particular person. Thereafter, the application of the development pathway was demonstrated by interviewing the participant and showing him/her how to progress along the pathway to ultimately participate actively in agriculture. This process was repeated to allow participants from each of the four typologies to participate in a demonstration to validate all four pathways. The feedback of the participants was used to validate the tailor-made development paths for the selected youth typologies.
4. Results and Discussion
4.1. Tailor-Made Functional Development Pathways
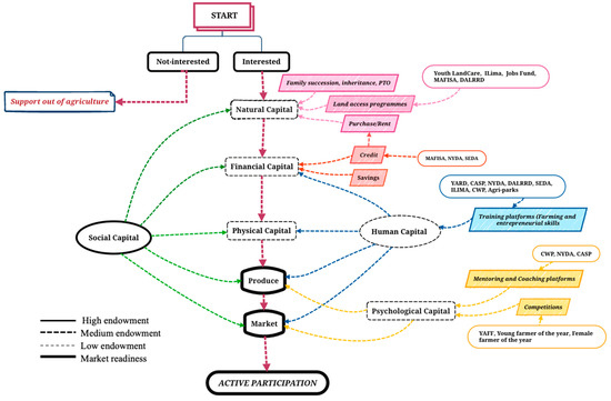
The suggested pathways—business-orientated, gender-orientated, occupation-orientated and livestock-orientated—are discussed below. The first step of each development path is to determine youth’s interest in participating in the agricultural sector. If youth are not interested in participating in the sector, the pathways suggest that they consider engaging in other off-farm activities. Thereafter, the endowment of the three main productive capitals (natural, financial and physical) necessary to participate in agricultural activities is considered. Where access to any of these capitals is constrained, each pathway identifies strategies through alternative livelihood capitals (human, social and PsyCap) to acquire or enhance access to the key livelihood capitals. This allows the youth to produce and market products and earn income and profits from farming activities (active participation).
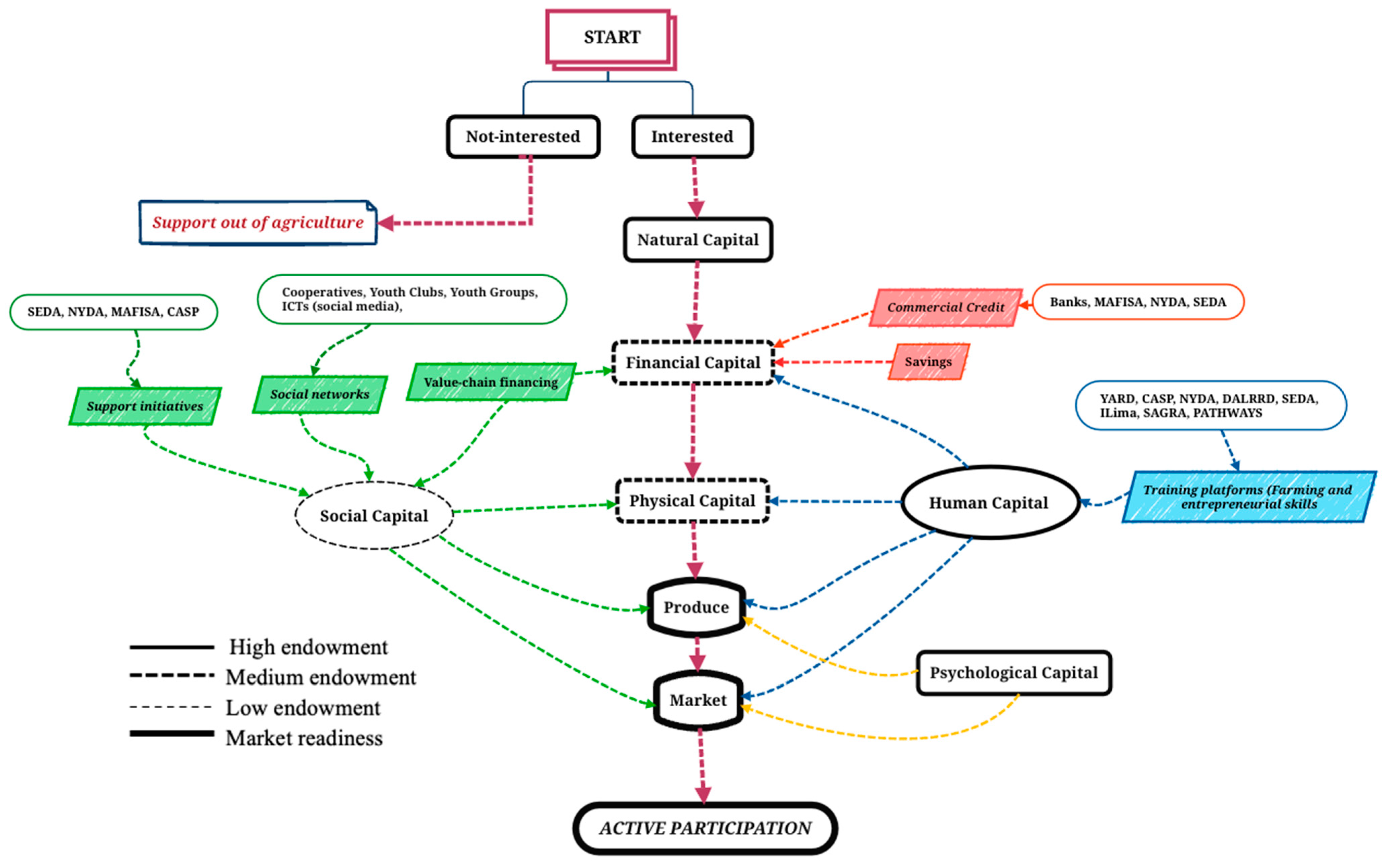
4.1.1. The Business-Oriented Development Pathway for the Job Secure Typology
The pathway aims to develop youth from the job secure typology, who are mainly characterised by a secure source of off-farm income, with an interest in participating in agricultural businesses or expanding their current ventures. The development pathway is depicted in Figure 2. The pathway emphasises enhanced access to financial and physical capital for the specific youth typology, to enhance active participation in agriculture. The development of social capital is also emphasised to enhance access to key livelihood capitals.
Figure 2.
Business-oriented development pathway for the job secure youth typology.
Natural Capital
The typology for which the pathway was developed is endowed with land, which was mostly owned privately or through permission to occupy rights (PTO) from the headman or chief of the village. The development pathway, therefore, considers access to natural capital as not limiting when it comes to the development of the job secure youth typology along this pathway, and no strategies are suggested to increase access to natural capital.
Financial Capital
Youth characterised by the job secure typology are endowed with financial capital, as indicated by access to a stable source of income, credit and savings. However, access to credit is mainly for personal purposes, and from informal sources such as money lenders, while savings are seldom sufficient to sustain businesses.
Thus, youth have a need for more financial capital (credit), specifically, for their farming activities. The pathway suggests access to commercial credit to provide start-up capital or expand activities into profit-making business operations from formal institutions, such as commercial banks or Landbank. Credit and financial support can also be accessed through local support initiatives such as the Micro Agricultural Financial Institutions of South Africa scheme (MAFISA), the National Youth Development Agency (NYDA) or the Small Enterprise Development Agency (Seda).
Access to credit can be enhanced with the development of supporting capitals (human and social). To access credit through banks and support programmes, youth must understand the application criteria so that they can submit complete and competitive applications. Developing human capital to acquire skills such as record keeping, business planning and budgeting that can help youth with credit applications is one possibility. If guided to draft business plans, youth in this typology may secure credit to establish their farm businesses. Attaining financial management skills can also help youth to save their income and use their saving to expand their business operations to actively engage in farming activities. These skills can be acquired through training programmes offered via platforms funded by private and government organisations and associations such as the LIMA Rural Development Foundation, the South African Grain Farmers Association (SAGRA) or the African Pathways Youth Development Organisation (PATHWAYS).
Social capital can help youth to access finances as a collective. Through social networks such as cooperatives, youth groups and youth clubs, youth can approach support initiatives to assist them with access to credit. Social networks can also be used to seek potential investors that can be partnered with to decrease risk of lending for formal institutions and increase chances of credit application approval. Social-based models such as value chain financing to enhance access to credit for these youth are also suggested. Youth can organise themselves depending on their role within the value chain and access credit using social capital as collateral. Value chain actors may provide a form of “soft” collateral, for instance, proof of an established relationship or a contract with a buyer within the value chain can make a small business much more attractive to a bank to secure credit.
Physical Capital
The youth typology targeted by this development pathway has access to some physical resources (e.g., smartphones, computers, television and vehicles), productive assets (water tanks, ploughs, planters and cultivators) and livestock (cattle, sheep, chicken and pigs). Access to physical capital can however be enhanced through social capital development, where youth can access productive assets such as tractors, implements and tools through collective action such as cooperatives, youth groups and youth clubs.
Moreover, human capital development to acquire skills to operate these assets through training is recommended. Skills development is specifically key to ensure effective operation of technology driven physical assets.
Having sufficient natural, financial and physical capital, youth characterised by the job secure typology are now in a position to produce a product.
Produce
The aim is to maximise production with the available resources to allow the youth to produce surplus for sale. The development pathway suggests the development of skills and knowledge (human capital) on effective methods of production to enhance technical efficiency. Skills can be attained through training and mentorship programmes, where different production activities can be learnt. Knowledge on production activities can also be acquired through social networks (social capital). Within cooperatives, youth groups, youth clubs and via social media, youth can teach each other new and more efficient methods of utilising available resources to produce maximum output. Youth characterised by the job secure typology are endowed with positive PsyCap, as indicated by their resilience, hopefulness and optimism. These characteristics can help youth to operate their enterprise effectively and efficiently. Given farmers often rely on intuition to make decisions on forecasts and comprehending different aspects of farming, optimistic and resilient youth can possibly make more accurate intuitive decisions.
Market
Having produced a surplus of the product, youth have to market the product to earn income and maximise profits. The development of entrepreneurial skills (human capital) is suggested to enhance the marketing of farming products. Skills such as marketing, pricing, business literacy and selling can improve marketing activities along this development pathway. Skills can be acquired through training provided through the Department of Agriculture Land Reform and Rural Development (DALRRD), Youth in Agriculture and Rural Development (YARD), NYDA and Comprehensive Agricultural Support Programme (CASP). Training on business skills, technical leadership and value addition to farm produces that can improve marketing activities along the development pathway can also be accessed through these platforms. Since youth in this typology participate in agricultural activities as a way of diversifying their income, acquiring business skills such as price risk management, and product quality management can help them to structure their farming operations as a business that aims to make profit.
In addition, the development pathway recommends using social networks (social capital) to enhance marketing activities. Collective action through participation in cooperatives can allow youth to bargain for higher prices in markets and maximise profits. Furthermore, youth can use ICT platforms such as cell phones and the internet, which they use for socialising to market their products to family and friends. Irungu et al. (2015) indicated how a youth digital initiative through Facebook resulted in effective information dissemination, marketing and promotion of agriculture among youth.
Youth targeted by this pathway are considered to be self-confident (positive PsyCap). This characteristic will contribute positively to their engagements in markets with customers. Confident youth are more likely to negotiate prices successfully when selling and also effectively conclude transactions in the market, possibly earning the maximum profits.
Following this development pathway will allow youth characterised by the job secure typology to use their endowment in natural, financial and physical capitals, supported by alternative livelihood assets (human, social and PsyCap), to actively engage in agricultural activities and earn and enhance their livelihood from the profits made.
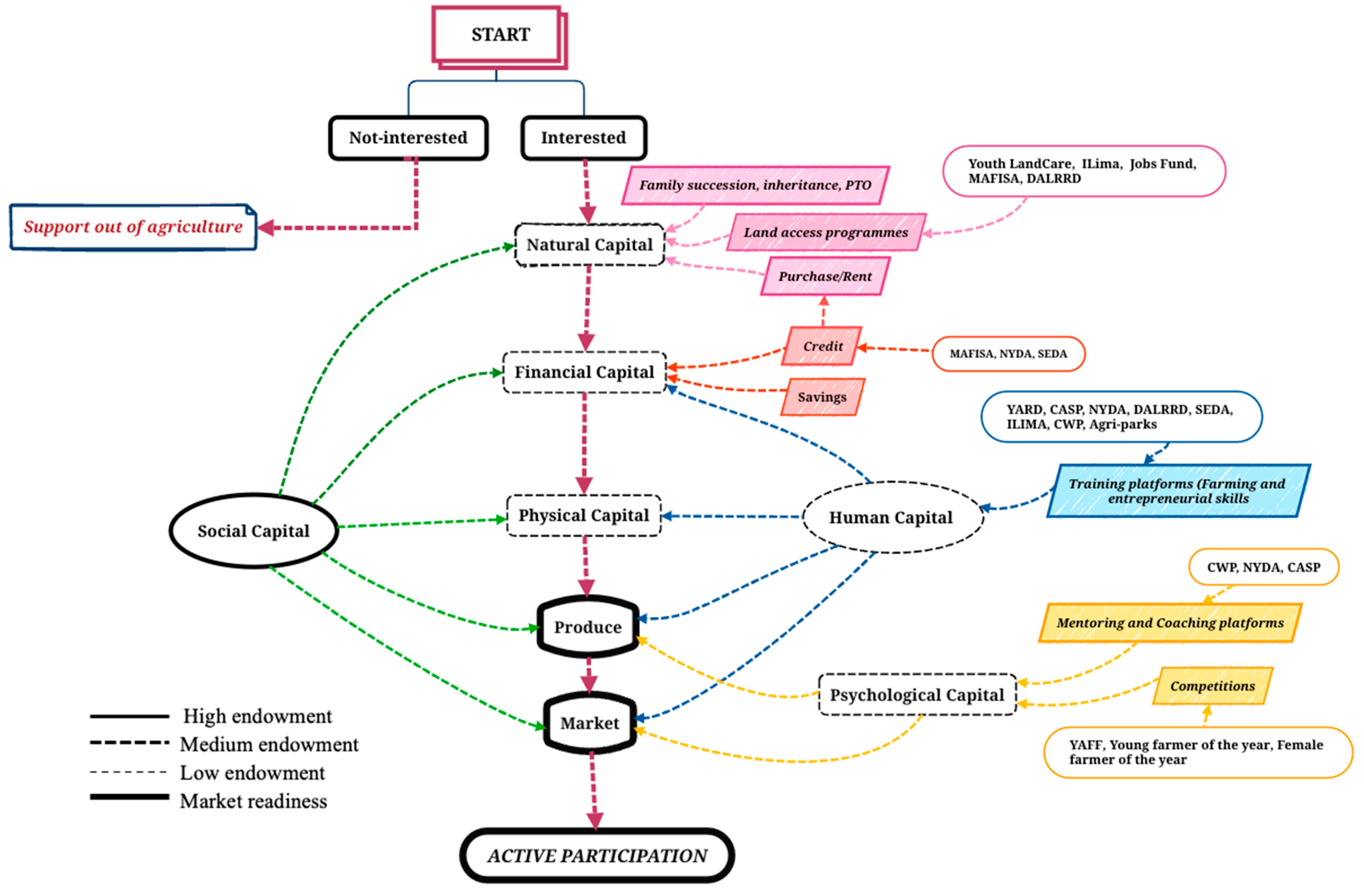
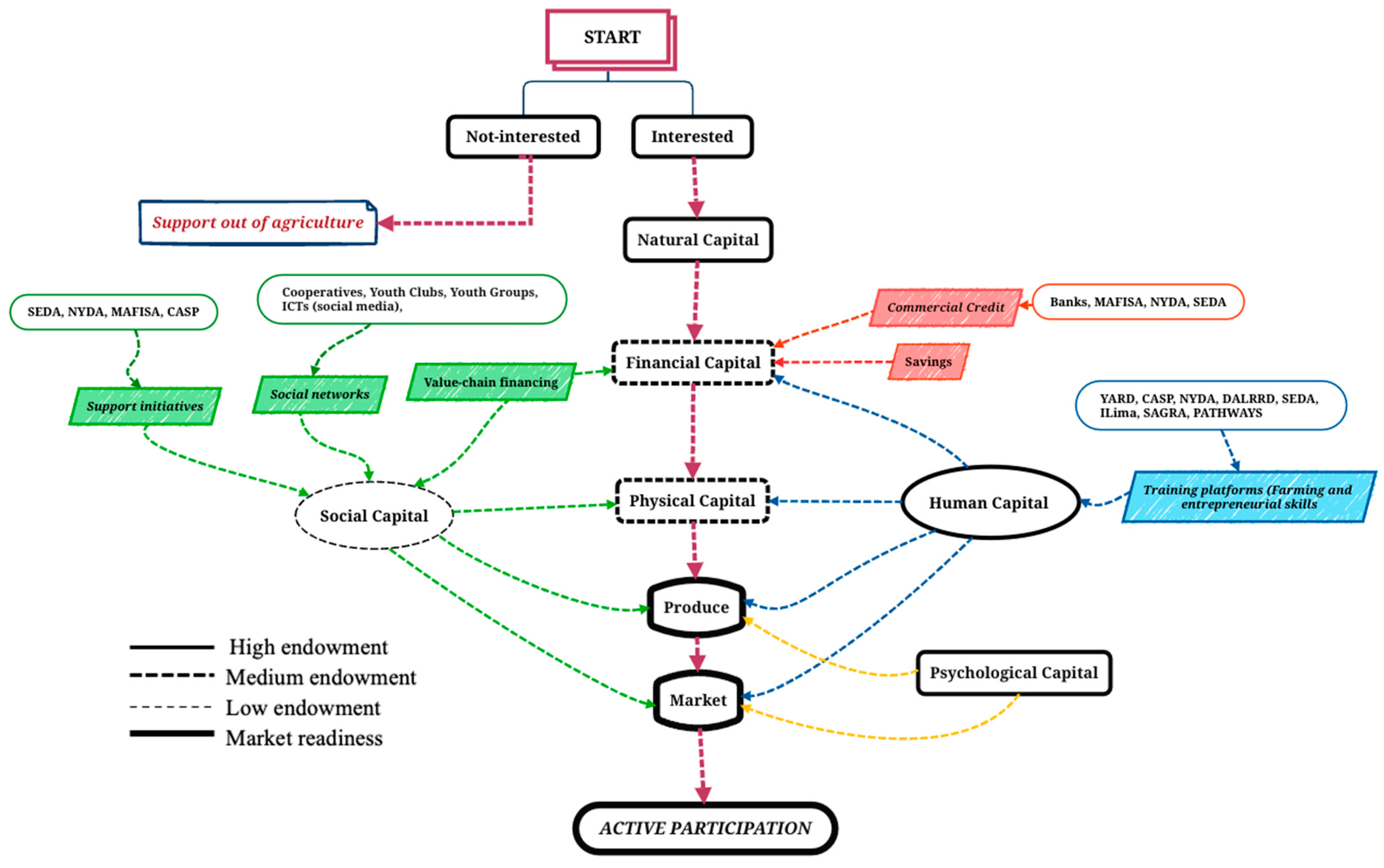
4.1.2. The Gender-Oriented Development Pathway for the Gender Sensitive Endowed with Negative PsyCap Typology
Gender has been highlighted as one of the factors that influence participation in agricultural activities (Glazebrook and Opoku 2020; Vincent 2022), with the same applicable to youth (Moreda 2020). The participation of females in agriculture is complicated by the array of roles they are expected to fulfil by society and societal norms, as well as beliefs about gender roles that do not include female participation in agricultural activities, as they are considered male activities (Theeuwen et al. 2021; Vincent 2022). In addition, the biases in ownership, access and control of productive resources such as land, inputs and credit, in favour of males, also constrain active engagement of females in agricultural activities (Gebre et al. 2021; Holden and Tilahun 2021; Ake et al. 2020; Abubakar 2021). These barriers are also evident among young females (Rietveld et al. 2020).
The development pathway targets enhancing participation of youth in agricultural activities taking cognisance of specific gender-driven challenges that hinder the active engagement of females in agricultural activities. Figure 3 illustrates the development pathway, which can be followed by the youth relating to the gender sensitive endowed with negative PsyCap typology. The pathway focuses on developing natural, financial physical capital of female youth, to enhance their participation in agriculture. The development of human and psychological assets that youth can leverage to enhance access to key livelihood capitals is emphasised.
Figure 3.
Gender-oriented development pathway for the gender sensitive endowed with negative PsyCap typology.
Natural Capital
Access and control of land is constrained for youth targeted by this pathway due to gender biases regarding land allocations to female youth. The development pathway suggests that access to natural capital (land) can be enhance through succession, inheritance or PTO for communal land. To facilitate succession and inheritance decisions, female youth can vocalise their aspiration and interest in participating in agricultural activities as a career choice.
Positive speech regarding their vision, such as “I will take over my parents farming business one day’ or ‘I will be a leader in the agricultural industry”, can be normalised. This can boost the confidence of traditional leaders, parents and community elders on the possibility of livelihoods in agriculture by females and can enhance access to land. Youth can also access land through purchasing and renting if they can access credit. The pathway also suggests that female youth can take initiative to participate in land access support programmes such as youth LandCare, Ilima and support through the DALRRD. Considering the typology for which this development pathway was developed is endowed with social capital, support programmes can be accessed as groups as part of cooperatives or youth groups and clubs.
Financial Capital
Youth characterised by the gender sensitive endowed with negative PsyCap typology have constrained access financial capital. Strategies to enhance access to financial capital (credit) are hence specified along the pathway. Though credit can be accessed through commercial banks, access to credit from formal institutions can be limited, given that youth targeted within this pathway are mostly unemployed and will not meet the credit criteria of being “bankable” and lack collateral. Development of human capital to attain specific skills and knowledge specified within the business-oriented development pathway is also key to help youth to access credit from formal institutions. If guided to, for instance, draft business plans and keep accurate records, youth in this typology may secure credit. Personal financial knowledge that can be enhanced through training (human capital) can also play a vital role in youth accessing formal credit.
An additional strategy that can enhance access to financial capital is to apply for support offered to youth through support initiatives such as MAFISA, Seda and NYDA. Youth will need to be equipped with necessary skills and knowledge to apply for support through these initiatives. Considering that support initiatives often target to support groups rather than individuals to manage transaction costs of implementing such programmes, collective action through cooperatives (social capital) can allow youth to apply for support as groups and enhance chances of approval for credit. The development pathway also recommend that youth exploit the social networks (social capital) they already have, to access information that enhances their financial knowledge to facilitate informed applications for credit. Furthermore, youth can take advantage of good personal relationships that they have within their networks to find guarantors for credit from formal institutions or can borrow from others in their social network.
Physical Capital
Development of social and human capital can enhance access to physical capital that youth targeted by this development pathway have low endowment to. The development pathway suggests that youth can utilise their social networks (social capital) developed through participation in cooperatives, youth clubs or youth groups to access production equipment and machinery as groups. Through collective action initiatives, youth are able to access support initiatives that support communities with machinery, such as tractors and implements, that youth cannot afford as individuals. Youth can then make use of extension services to arrange on-farm demonstration on how to operate the different equipment and machinery. Development of human capital to acquire skills necessary to operate production assets, specifically those that are technologically advanced, is also recommended along this development pathway.
Once these youth have access to sufficient natural, financial and physical capital, they can now produce surplus product that they can market and sell to earn an income and a profit.
Produce
Youth targeted by development pathway have the least average farming experience years compared to other groups. The pathway recommends that youth should focus on developing basic primary farming skills (human capital), such as best practices for the production of enterprises such as vegetables and livestock (e.g., chicken), before developing business that can enhance their productivity and allow them to produce surplus produce to sell and make a profit. As such, youth can seek opportunities to develop skills through internships, apprenticeships or social networks (social capital). For crop enterprises, training in how to plant specific vegetables and crops, when to plant and how to care for the crops will be important before packaging or marketing skills can be developed. Internships can expose youth to practical experiences. Youth can develop skills (human capital) through participation in initiatives, such as community work programmes (CWP), where practical experience can be attained. The Department of Agriculture, Land Reform and Rural development, through extension services, also offers farmer’s days where theoretical information on production practices is presented to community members. The pathways suggests that youth should take initiative to attend these information days.
Developing PsyCap for female youth is important to improve self-confidence to participate in agricultural activities. The lack of self-confidence, a feeling of hopelessness and pessimism characterising females participating in agricultural activities negatively impacts active engagement in the sector. To change this mentality, female youth need to embrace societal expectations that expect females to achieve an array of roles simultaneously such as being a farmer, a wife and a mother, rather than to consider these titles a burden. The positive mentality can boost confidence that they are able to be successful in the different areas and make a significant contribution in society through producing surplus agricultural products that they can sell and earn an income. Through mentoring and coaching, social modelling (learning from others) and social persuasion (creating situations for success) that develops PsyCap for female youth, their productivity can also be enhanced. Young females can take initiative to visit farms of successful female entrepreneurs or even farms managed by females. Visualising success in agriculture can give youth hope and a sense of purpose if they aspire for a livelihood in agriculture. Through mentoring and coaching, youth can also set goals and map ways of achieving and celebrating any milestone achieved to improve the pessimism feeling created by not believing in their capabilities and pursue their production activities with a positive mindset. Although most youth in this typology might not qualify to participate in competitions such as young farmers of the year, female farmer of the year and Youth in Agriculture, Forestry and Fisheries (YAFF), youth can still attend such platforms to be motivated that agricultural businesses can provide viable and profitable business opportunities.
The youth represented in the gender sensitive with negative PsyCap typology actively participate on social media platforms. Through social media (social capital), instant sharing of information on matters such as new technologies could improve adoption of new technologies and improve productivity. Similarly, access to extension services also indicated for youth characterised by the gender sensitive with negative PsyCap typology can help to transfer information on new technologies, advanced farming practices and farm management, which can improve productivity of farm activities. The development pathway also recommends that female youth can participate in collective action initiatives such as cooperatives, which can enhance access to capacity building on climate smart agricultural practices, provide improved varieties of inputs such as seeds and fertilisers and provide access to mechanisation services.
Market
Acquiring specific skills and knowledge (human capital) through training is pivotal in enhancing competitiveness of youth in markets. Participation in training recommended for the business-oriented development pathway is also applicable for this pathway after basic farming skills are developed. Specifically, marketing skills will be crucial if enterprises pursued by young female farmers are mainly vegetables that have a short shelf life. The development pathway also suggests attaining of skills such as product grading that can enable youth to exploit the market to their advantage and maximise profits. In addition, access to relevant, reliable and timely information acquired through networking (social capital) is likely to improve market access by addressing problems of information asymmetry in the market. For instance, knowledge gained on customer needs and preferences can improve market intelligence for youth and improve how they market their produce. Social capital can also improve the ability of youth to collectively make decisions and overcoming market failures through reduced transaction costs. In this regard, youth can consider transporting their produce to the market as a group to reduce transaction costs. The social networks (social capital) that youth in the typology targeted by the pathway are already involved in can provide a foundation to create economies of scale through selling their produce collectively and become more competitive in the market. In addition, the development pathway also suggests that female youth farmers can aggregate into groups to improve their competitiveness in the value chain by linking them to output markets, thus, improving market access.
If the youth characterised by the gender sensitive endowed with negative PsyCap typology follow this pathway, they will be able to enhance access to primary capitals (natural, financial and physical), which will enable them to produce surplus output to sale and support their livelihoods with profits earned.
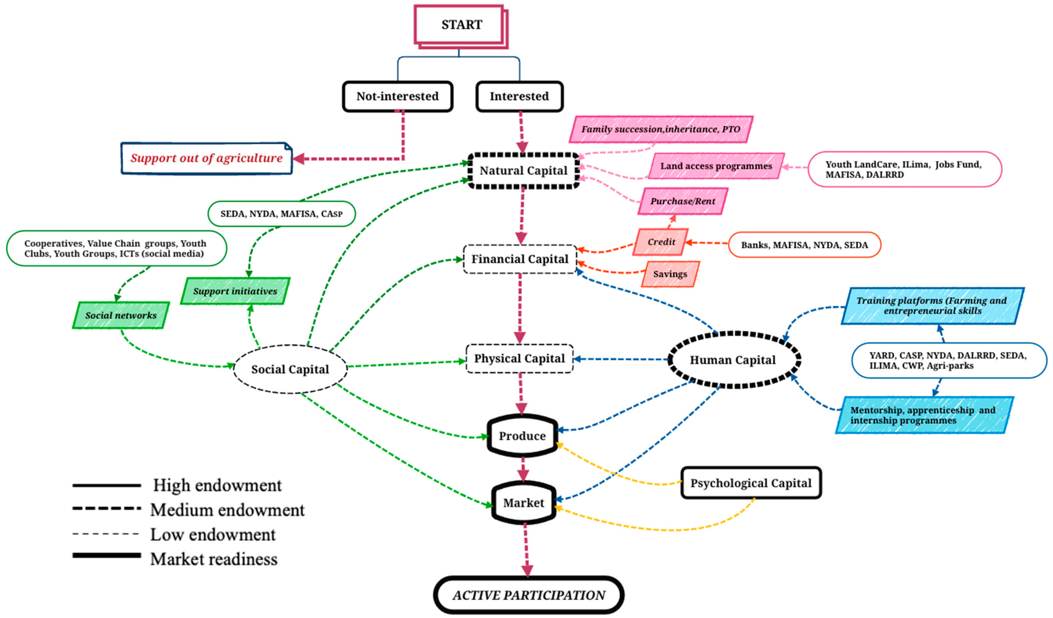
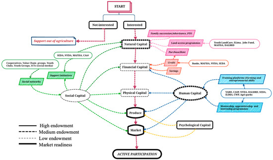
4.1.3. The Occupation-Oriented Development Pathway for the Social Grant Reliant Households Typology
The pathway targets youth who are characterised by the social grant reliant households typology. Considering social grants are the main source of income for these youth, the pathway presents avenues for occupation opportunities to earn an income in agricultural activities and avoid dependency on social grants. Accessing unearned income such as social grants might discourage beneficiaries from participating in economic activities to an income, since they can earn income without working (Abel 2013). Figure 4 presents the occupation-oriented development pathway which can be followed by the youth relating to the social grant reliant households typology to enhance access to key livelihood capitals and actively participate in agriculture. The main focus of the pathway was enhancing access to natural, physical and financial capital. The pathway also suggested strategies to develop human and social capital, whose access can enhance access to other livelihood capitals.
Figure 4.
Occupation-oriented development pathway for the social grant reliant households typology.
Natural Capital
Though the youth typology for which this development pathway was developed for is characterised with medium access to land, enhanced access to land is necessary to operate a profit-making business. As suggested in other development pathways, land can be accessed through family succession, inheritance, PTO, land access support programmes, through purchasing or renting and developing social capital. Youth are often discouraged by waiting to succeed land owned by their parents and take decision-making roles within family operations. Showing aptitude, interest, willingness and taking initiative to develop both production and management skills, to convince the older generation to initiate the transfer process can also aid to successful land succession processes. Likewise, incentivising the transfer of land between generations can aid to successful land succession processes.
Youth can participate in incubator farms that are provided through initiatives such as Job Funds. For instance, the Urban Agriculture, a Job Funds initiative, provides youth with agricultural plots (Allie-Edries 2021). The project also utilises rooftops to produce fresh produce. Communal and commonage land can also be accessed through collective action (social capital), that is, participation in cooperatives and youth clubs and through social based support initiatives such as Seda, NYDA, MAFISA and CASP. Similarly, access to credit (financial capital) that results to improved liquidity can avail funds to rent or buy land.
Financial Capital
Youth targeted by this pathway have low access to financial capital, which can be enhanced through access to credit and savings. Credit and financial support can be accessed from formal institutions such as banks and through local support initiatives such as MAFISA, NYDA and Seda. As highlighted in the previous pathway, these support initiatives are often accessed by groups rather than individuals, hence, development of social capital is necessary. Youth can also take initiative to develop skills (human capital) such as business planning and financial literacy through training and mentoring so they can meet qualification criteria for credit from formal institutions.
Physical Capital
Strategies to enhance access to physical capital through development of social capital and human capital emphasised in previous development pathways are also applicable for this development pathway.
Access to adequate primary production resources (natural, financial and physical capital), supported by the intangible resources (human, social and PsyCap capital), facilitates efficient production for the youth.
Produce
The development pathway proposes strategies such as youth taking initiative to attend trainings (human capital), farmer’s days and taking advantage of elders within family businesses to mentor them to develop farming skills. Another consideration is participation in mentorship programmes, apprenticeships and internships, to allow youth to experience success stories and change their mindset about the agricultural sector. A positive attitude can influence productivity positively. Training can be accessed through support initiatives offered by Seda, NYDA, DALRRD and through programmes such as CASP and CWP. Making use of Agri-parks to enhance skills development is also recommended. For example, Agri-park initiatives such as the goat development project intended for youth and female launched by the Free State provincial government resulted in skills development and promoted active engagement of youth in profitable businesses.
Social networks (social capital) can enhance access to production inputs and credit to purchase inputs. The pathways, thus, recommend developing social capital to enhance the productivity of farm businesses. Through sharing of information within networks, the adoption of new technologies can be facilitated, as highlighted in previous development pathways. Participating in collective action could also result in more efficient use of existing resources to improve output. For instance, youth may access advanced varieties of inputs and access to expertise in specific activities through cooperatives.
Youth characterised by the social grant reliant households typology are endowed with positive PsyCap. As indicated in the other development pathways, a positive state of being can positively influence farm productivity. Positive PsyCap will allow access to valuable informal intangible tactical knowledge, which can be used to explore and apply more resilient agricultural practices.
Market
Youth considered in this development pathway are characterised with low self-reliance, low ability to embrace change and to seize business opportunities. To be able to successfully market produce for a profit, the development pathway, thus, suggests that youth can take initiative to attend training (human capital) in technical, business skills, marketing, leadership and financial management skills. These trainings can help youth to develop entrepreneurial skills, which can facilitate the successful marketing and selling of farm products. Other social capital-based strategies to enhance market access identified in previous development pathway are also applicable in this pathway.
Following this development pathway, the youth within the social grant reliant households typology can be developed to actively participate in agricultural activities as an occupation.
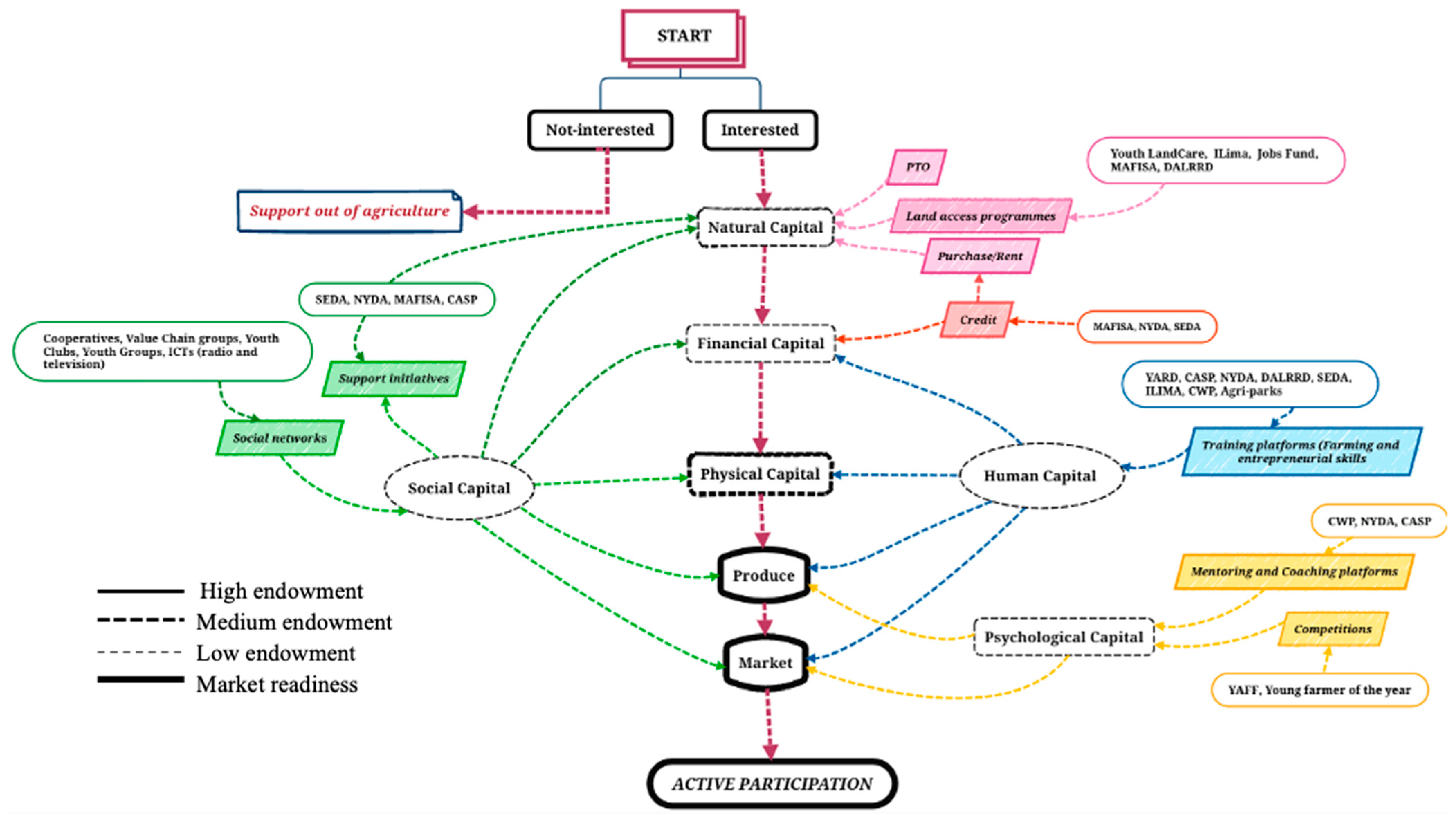
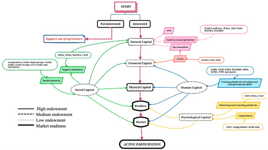
4.1.4. The Livestock Farming-Oriented Development Pathway for the Resource-Poor Traditional Livestock Farmers Typology
The development pathway aims to target youth that are interested in participating in agriculture and related activities through livestock farming. The pathway is informed by the resource-poor traditional livestock farmers typology, which is characterised by low endowment to most productive resources but with access to livestock. Access to livestock can provide youth with a basis for entering or enhancing participation in the agricultural sector through livestock farming. According to Mdoda and Mdiya (2022), livestock farming is considered a significant facet of agriculture that youth can engage in. The development pathway suggests strategies to develop the key livelihood assets to actively participate in livestock farming as depicted in Figure 5. Compared to the previous pathway, this development pathway focuses on developing all the livelihood capitals, as the typology of youth considered is resource poor.
Figure 5.
Livestock farming-oriented development pathway for the resource-poor traditional livestock farmers typology.
Natural Capital
The typology targeted by the development pathway has low access to land. The pathway suggests enhancing land access through accessing communal land through PTO rights. In study areas, communal land is often accessed more by livestock farmers compared to crop farmers, which can give these youth a preference when it comes to access to communal land. In addition, land can be accessed through social-based land access support programmes, such as Youth Land Care, Ilima, Jobs Fund, MAFISA and long-term leases through the DALRRD. In addition, land can be accessed through purchasing or renting, as suggested in other pathways.
Financial Capital
Strategies to enhance access to credit through development of social capital and human capital emphasised in previous development pathways are also applicable for this development pathway.
Physical Capital
Youth characterised by the resource-poor traditional livestock farmers typology have access to livestock, which provides them with a basis for entering or enhancing participation in the agricultural sector through livestock farming. Strategies to enhance access to other physical assets through development of social capital and human capital emphasised in previous development pathways are also applicable for this development pathway.
After accessing natural, financial and physical capital, youth can consider participating in agricultural activities as an occupation, where they can produce surplus output and make a living from the profits earned.
Produce
Collective action through participation in youth cooperatives, groups and clubs (social capital), as suggested in previous pathways, is necessary to enhance access to production inputs such feed, pesticides and infrastructure. Collective action can facilitate bulk input purchase and negotiating lower prices. This can address limitations of access to inputs to increase productivity. Youth targeted with this development pathway have the least access to social media, which makes the role of other social networks key to accessing information. Youth can take advantage of the agrarian tradition of the family and make use of the knowledge and information that can be transferred through generations. The use of ICT applicable to youth targeted by this pathway, such as radio and television to disseminate and stimulate information and discover new techniques, can also enhance productivity and returns, as postulated in previous pathways.
Since targeted youth are also characterised by negative PsyCap, mentoring and coaching can influence positive perception and mindset about a livelihood in agriculture through learning from experienced farmers and exposure to success stories, as well as enhancing productivity. Exposing youth to success stories of excelling young farmers through competitions such as YAFF and young farmer of the year can break the detrimental mindset and attitude and encourage youth to embrace a career in agriculture where one can produce enough to sell and earn an income. With positive PsyCap, the evaluation and adoption of innovation, which plays a central role in enhancement of productivity, can also be improved.
Youth will need skills (human capital) to successfully engage in livestock production activities, such as breed knowledge, feeding management and vaccination. Participating in training, mentorship and internship programmes suggested in other development pathways is also applicable to acquire these skills. Promoting the operation of modern, innovative and entrepreneurial livestock enterprises through participation in support initiatives such as the emerging farmer’s programme, CWP and Seda can be considered as a means of enhancing skills. Initiatives such as Agri parks can help youth to add value to agricultural products and access to market networks.
Market
The sales of livestock indicated within the resource-poor traditional livestock farmers typology were predominantly through informal markets such as neighbours and hawkers. Only a few respondents used auctions, local butcheries and supermarkets as outlets for their livestock. Strategies to access formal markets could provide valuable revenue opportunities for youth. Developing social capital enables youth to act together more effectively to pursue shared objectives. Enhanced market access can also be enhanced through social and business networks (social capital). Youth can work together to engage in agricultural value chains prioritised in their specific areas. This can simplify access to resources, marketing, mentorship, competitiveness and business visibility in communities and draw more youth to participate in such activities. Participation in collective action can also facilitate collective activities, such as collective sales to meet market quantity and quality demands. In addition, product guarantees like certification in markets can obtained through cooperatives, which improves market access. Furthermore, the development pathway recommends that youth can attend training (human capital) in basic business management skills such as record keeping, which can influence independence in decision-making and motivate them to engage in farming activities as a business, as opposed to as a way of life, and market their livestock to earn maximum profits.
If the youth characterised by the resource-poor traditional livestock farmers typology follow this pathway, they will be able to actively participate in livestock farming and make profits from sales that they can earn a living from.
4.2. Validating Tailor-Made Development Pathways
The tailor-made pathways were validated by demonstrating the application of pathways for different youth in focus group discussion. Firstly, the individual is allocated to a specific typology based on his/her resource endowment. Then, the development pathway that was tailor-made for the specified typology was used to advise the particular youth on how to follow the pathway to produce surplus products for sale and actively participate in farming activities. The individual is expected to actively engage in agricultural activities after following strategies specified within the applicable development pathway to enhance access to livelihood capitals. Pseudonyms are used for each validation to protect the identity of the respondents.
4.2.1. Validating the Business-Oriented Development Pathway
Mr Erik is involved in agricultural activities through livestock farming. He is currently farming on a part-time basis, with 40 cattle (excluding calves) and 34 sheep. He is employed as a research assistant at a university, where he is pursuing a Master’s degree and receives a salary on a monthly basis. The main purpose for participation in agricultural activities is to earn additional income (diversify income). In terms of livelihood capitals endowment, Mr Erik is characterised by access to communal land, is educated, has lifetime experience, has access to social networks and is supported to farm by his parents. He has positive psychological capital, such as embracing change, hope and optimism. Access to credit, social capital, production assets and access to market is, however, limited. Mr Erik’s characteristics relate to the job secure typology, and he is interested in participating in agriculture. The business-oriented development pathway (Figure 2) was chosen to develop Mr Erik to enhance participation in agricultural activities.
Mr Erik currently does have access to communal land (natural capital) accessed through PTO rights. Considering financial capital, Mr Erik does have access to a secure income through off-farm employment. He managed to save (savings) some of his income and use it to expand his livestock farming enterprise. Though he has access to credit, Mr Erik mainly accesses it for personal purposes (clothing and cell phone accounts), not for farming. Following the pathway in Figure 2, Mr Erik can access commercial credit by applying for credit from commercial banks or Land Bank. Mr Erik indicated that he had not yet made any efforts to apply for commercial credit, as he believed he does not meet the collateral requirements. As per the development pathway in Figure 2, social-based models, such as value chain financing (social capital) where ‘soft’ collateral can be provided through value chain actors, could assist with access to credit. Mr Erik may also consider developing social networks that can potentially provide him with investors that can decrease risk for formal lending institutions and increase chances of credit approval. Credit can also be accessed through support initiatives such as MAFISA, NYDA and Seda. These will require him to first enhance his social capital. Youth have indicated that support through support initiatives is often granted to groups (cooperatives) rather than individual farmers.
Though Mr Erik does have access to livestock, his access to other physical assets is constrained. While the business-oriented development pathway assumes that the youth are endowed with physical capital, Mr Erik has limited to no access to appropriate infrastructure for the livestock (water and feed troughs, fencing) and transport (truck/vehicle with cattle rail) to the market. He can enhance access to physical capital through social capital development to access productive assets through collective action such as cooperatives, youth groups and youth clubs. Transport to the market which hinders access to market can then be accessed as a group.
If access to sufficient natural, financial and physical capital is achieved, Mr Erik will be able to produce and sell livestock and earn profit. Through attaining a tertiary qualification in agriculture, Mr Erik acquired knowledge and skills (human capital) on modern production process to improve from the traditional livestock production method. He specified that the skills and knowledge acquired, such as animal nutrition, production planning and financial farm management, resulted in him efficiently and effectively operating his business. Practical experience was also gained through visiting different farms during practical classes at university. Mr Erik can further develop skills such as technical leadership, value addition and product quality management, through training to improve productivity. Mr Erik is part of social networks (social capital) that were established with friends from school and work. Peer to peer learning was facilitated through these social networks, which enhanced his knowledge on livestock production and improved his farm productivity. Collective action, such as cooperatives, can also be used to access information and attain knowledge to improve and expand his business operations. Mr Erik also mentioned that his positive PsyCap (optimistic, hopefulness and self-confidence) helped him to be innovative and modernise his operations. He managed to introduce a better breed of cattle. Therefore, while he is in a position to produce surplus cattle, there is scope for him to enhance production by following the recommended development pathway.
Access to market and marketing is currently constraining his profit-making abilities from farming activities. Mr Erik can develop human and social capital through training in business skills, technical leadership and value addition to farm produce, which could also help him to improve his marketing activities. Collective action through participation in cooperatives can allow him to negotiate for higher prices in markets for his cattle to help him to maximise profits. To access formal markets, social networks can be used to seek business opportunities at competitive prices in formal markets, such as butcheries and abattoirs. Similarly, collective activities such as transporting livestock to auctions, as groups can assist with transportation costs and access to transport to the market.
The demonstration of the business-oriented development pathway to help Mr Erik to enhance the production and marketing of his livestock, suggest that the pathway can be used to develop youth, specifically, those characterised by the job secure typology to actively participate in agriculture. There are, however, some challenges in following the pathway for a youth whose characteristics do not completely fit in the said typology. The business-oriented development pathway assumes that the youth have sufficient natural capital (land) and physical capital. This is, however, not the case for Mr Erik. While Mr Erik does have access to communal land, he pointed out that the land he currently occupies limits his expansion of production, as well as the management of his livestock production processes. The limitation is a result of communal grazing, which makes managing production cycles and cross breeding challenging for him as livestock from several farms mix while grazing. The development pathway does not suggest strategies to enhance access to land through other means, besides PTO rights, because of the assumption of access to land. As such, Mr Erik might not be able to enhance access to land and actively engage in agricultural activities, even after progressing along the business-oriented development pathway. The pathway assumes youth to have access to physical assets, hence, no strategies are recommended to further enhance access to physical capital. The assumption that Mr Erik has access to natural and physical capital is made because he relates to the job secure typology, while, in reality, he has limited access to the respective capitals, therefore the tailor-made pathway is only effective to a certain extent.
4.2.2. Validating the Gender-Oriented Development Pathway
This case involves Ms Susan, who participates in agricultural activities on a full-time basis, through the production of vegetables such as beetroot, Swiss chard, green beans, carrots and cucumbers. Ms Susan has access to social networks and has positive entrepreneurial characteristics, such as a strong drive to achieve, innovativeness, proactiveness, independence, a problem-solving attitude and has a vision for her farming business. Negative psychological capital, such as low self-confidence and hopelessness, however, also characterises Ms Susan. Active engagement in agricultural activities is constrained by access to land due to gender dynamics of being overlooked as a female in the community due to a perception that farming is an occupation for males. Limited access to credit and markets hinders her active engagement in agricultural activities. Ms Susan’s characteristics relate to the gender sensitive with negative PsyCap typology. The gender-oriented development pathway depicted in Figure 3, was therefore chosen to develop Ms Susan.
Due to interest to engage in agricultural activities, Ms Susan started her vegetable farming business. Limited access to land (natural capital) has, however, been a hinderance for her to produce surplus vegetables and sell for a profit. Efforts to access communal land have been unfruitful, as she indicated that, as a female, she was not taken seriously by the community leaders. Ms Susan previously had access to land through leasing from a community member. However, the land was taken back without notice after she had already prepared the land for planting. In addition to PTO rights, Ms Susan can enhance her access to land through land access programmes, purchasing, renting or through social capital. Currently, Ms Susan is a member of a cooperative (social capital) with six other youth female farmers. The cooperative managed to secure PTO land rights for communal land. This has helped Ms Susan to gain access to more land. However, the pieces of land they have access to is located within different areas, which makes management difficult. Ms Susan can consider applying to lease state land from the government through their land redistribution programme, which prioritises women and youth. Through the cooperative, support programmes such as youth LandCare, Ilima and MAFISA can be approached to access one piece of land of sufficient size for her to actively engage in farming activities. She can also use savings from current operations, which she indicated she has, to rent land with formal lease agreements. If she has access to some credit, Ms Susan can also buy land to privately own to overcome some gender dynamics associated with rights to use land not owned.
Though Ms Susan has savings, she has constrained access to credit (financial capital) to expand her farming activities. She can access funding through support initiatives such as MAFISA, NYDA and Seda. Requirements for one to qualify for financial support offered through these support initiatives include a commercially viable business plan, accurate record keeping and relevant experience, skills and qualifications. Development of human capital to acquire these skills and knowledge will hence be necessary for Ms Susan. She can attend training offered by, for instance, the DALRRD in her area through extension services on business plans and record keeping. Financial support can also be accessed as a group through the cooperative (social capital) that she is already part of. Considering the different knowledge and expertise that each of the cooperative members may have, she might qualify for support as part of a cooperative, rather than as an individual, as some cooperative members may have the required skills, qualifications and expertise to qualify for funding.
Ms Susan highlighted that lack of physical capital, such as fencing, has resulted in her struggling with theft and livestock grazing in her fields. She also mentioned that she has no access to electricity on her land to pump water for her sprinkler system, to water her vegetables. She hence requires alternative power sources such as a generator. Through the cooperative, she may access support from social-based (social capital) initiatives with physical assets such as fencing and a generator.
Once Ms Susan has access to natural, financial and physical capital, she can produce surplus vegetables that she can sell and earn an income and profit to sustain her livelihood. Though Ms Susan is interested and is already producing vegetables, she has minimal farming skills. She indicated that she applies basic knowledge and skills attained through the cooperative (social capital) and through social media platforms. To enhance her production skills and knowledge, Ms Susan can seek opportunities to develop skills (human capital) through internships and apprenticeships offered by organisations such as the Department of Agriculture, Forestry and Fisheries (DAFF), Idea fruit and National Research Foundation (NRF), where hands-on skills and knowledge can be attained. She can participate in programmes such as the women in agro-processing and agribusiness, where she can learn different production techniques and also learn from other participants (social capital). Training can also be accessed through extension services that can assist with information on modern production techniques, choice of enterprises, input choices and new technologies, which can enhance the quality and quantity of her production. Ms Susan can also participate in CWP initiatives accessible to youth in her community to gain more expertise and knowledge of vegetable production.
Boosting Ms Susan’s PsyCap can also positively influence her productivity. She mentioned that her confidence and persistence to engage in farming activities was affected by how society overlooked her role as a farmer. When she reported issues of theft of her produce and grazing in her fields to the headman, the issues were not treated with as much urgency as complaints from male farmers were. Through mentoring and coaching, Ms Susan can enhance her PsyCap and persist in her business to produce surplus vegetables to sale regardless of society views. A positive mentality can help her to be more efficient and effective and be more productive.
Access to market currently, constraining her profit-making abilities, can be improved through social and human capital development. The cooperative (social capital) that Ms Susan is part of can sell their vegetables collectively, which can help them to meet the quantity requirements of markets such as creches and catering companies that need fresh vegetables on a regular basis. Ms Susan can also exploit her social networks to acquire market information on customer needs which can assist her to serve a wider market range and maximise profits. While some customers prefer help buy vegetables packaged individually, otherwise might prefer buying already chopped and mixed vegetables. Developing skills (human capital) such as product grading and value addition can also help her to target formal markets such as supermarkets, as well as maximising profits. Participation in programmes such as the women in agriculture programme can equip her with entrepreneurial, leadership and business skills she needs to operate a profitable enterprise.
If Ms Susan follows the gender-oriented development pathway, she will be able to enhance access to key livelihood capitals (natural, financial and physical), which will help her to produce surplus vegetables that she can sell and make a profit. Likewise, youth with characteristics that match those of the gender sensitive with negative PsyCap typology, can be developed with the gender-oriented development pathway to actively engage in agricultural activities.
4.2.3. Validating the Occupation-Oriented Development Pathway
Mr Chris is involved in two vegetable production projects as part of a cooperative. Vegetables such spinach, beetroot, carrots and pumpkins are produced. Grants and stipend earned through cooperative activities form Mr Chris’ main source of income. Resources such as land and production assets such as water tanks and production inputs such as fertiliser and seeds are accessed through the cooperative. Access to sufficient land, credit, market and social networks were highlighted as some factors limiting his active engagement in agricultural activities. Mr Chris is also characterised by low entrepreneurial characteristics (low self-reliance, not innovative or proactive and a low problem-solving attitude) and negative PsyCap (low self-confidence and hopelessness). He is interested in participating in agricultural activities, more especially, to be employed and earn an income. Considering his characteristics, Mr Chris relates to the social grant reliant household typology, and can therefore be developed through the occupation-oriented development pathway presented in Figure 4.
Considering natural capital, Mr Chris does have access to two backyard plots through the cooperative (social capital). However, for him to be able to produce surplus vegetables and make sufficient profits to make a living from, access to additional land is necessary. He can access land through land access programmes, purchasing or renting, as discussed under the validation of the previous development pathways.
Mr Chris has constrained access to financial capital. He can follow strategies to enhance access to financial capital through enhanced access to credit and savings. He indicated that he does not have a bank account, and also that the cooperative did not keep any records. Development of human capital is necessary for Mr Chris to acquire skills on financial record keeping and financial literacy through training. He will need to be ‘bankable’ to be considered by formal credit institutions such as banks. To access to credit through development agencies such as NYDA and Seda, Mr Chris will also need to acquire skills such as business planning.
Mr Chris does have access to some physical capital through the cooperative. However, he indicated that no access to assets such as smartphones and a computer has limited record keeping activities for the cooperative. Enhanced access to credit can help with the purchase of these assets. He can also consider more affordable options to lease laptops for short periods where records can be captured and saved electronically. Mr Chris can also be part of social networks (social capital), where assets such as a laptop can be borrowed from others. Constrained access to reliable transport to the market was also indicated to hinder marketing activities. Social networks in this case can play a key role, where transport (vehicle) to the market can be accessed as groups rather than individuals.
After enhancing access to natural, financial and physical capital, Mr Chris is able to produce. Methods of production currently applied are based on his indigenous knowledge. He has not received any training (human capital) in vegetable production operations to move from producing small quantities for local market to highly organised production activities that require special skills and techniques that can allow him to access more formal markets. Mr Chris can take the initiative to attend training in production operations, such as soil management, disease, insect and weed control, which could improve his productivity. Acquiring special skills and knowledge regarding vegetable production techniques could also allow him to make informed decisions on operations, such as on crop rotation or intercropping systems, which could enhance his productivity.
Mr Chris’ low entrepreneurial skills have limited his access to the market and his marketing activities. Human capital development through training, mentorship and internships programmes can boost his self-confidence, which will positively influence his selling, communication, management and marketing skills. He can also enhance skills such as problem-solving skills and decision-making skills to improve his entrepreneurial capacity. Mr Chris can take initiative to attend training offered through support initiatives (Seda, NYDA). Changing his mindset (PsyCap) about the role of the cooperative can also enhance access to market for Mr Chris. Currently, cooperative membership seems to be centred on receiving support on everything from the government. Efforts to sell vegetable to other markets besides the local community, are limited. Through the cooperative, he can develop social networks that can link him up to access different markets not only for fresh markets but even for canning, freezing and for seeds.
Mr Chris relates to the characteristics of the social grant reliant household typology and can be developed by following the occupation-oriented development pathway to improve the productivity of his farming activities. Therefore, he can practice vegetable farming on a full-time basis, as an occupation that provides his main source of income. However, the pathway assumes that youth that will be developed are characterised with positive PsyCap. As such, no strategies are recommended to youth who follow the pathway to enhance their PsyCap, even though positive PsyCap is important for one to produce and market their products in surplus and make a profit. Considering that Mr Chris is endowed with negative PsyCap, the development pathway might not be effective for him to actively engage in agricultural activities, even after enhancing access to the key livelihood capitals.
4.2.4. Validating the Livestock-Oriented Development Pathway
Mr Brian is involved in agricultural activities through livestock farming (pigs and broiler chickens). He has access to land, but constrained access to financial and social capital. He also has negative PsyCap and low entrepreneurial characteristics. Considering that Mr Brian does have access to livestock and low endowment to most productive resources, he relates to the resource poor traditional livestock farmers typology, and the livestock-oriented development pathway illustrated in Figure 5 was chosen. He indicated that, if access to resources was improved, he would be willing to expand his activities.
Mr Brian does have access to backyard land (natural capital) where the infrastructures for the broilers and pigs have been erected. The land is, however, only sufficient for his current operations. For him to operate a more profitable enterprises, he will need to expand his production, meaning he will need access to more land. Mr Brian can access more communal land through PTO rights. Considering that livestock farmers are given preference when it comes to communal land allocations in the area, Mr Brian may have a greater chance of accessing communal land through PTO rights. Land can also be accessed through state agricultural land lease programmes that are administered by the DALRRD, where youth are considered a priority target group to benefit from such programmes. Participating in collective action (social capital), such as cooperatives, can also enhance access to land through support initiatives such as CASP.
To enhance access to financial capital, credit facilities can be accessed through banks and agribusinesses. Mr Brian currently does not qualify for formal credit facilities, given that he does not meet requirements such as being bankable and having good records. Information on eligibility criteria for formal credit can be accessed through social networks (social capital). During the discussions, one of the youths suggested banking any income received from the business and transacting from the bank account to improve proof of income. Through training (human capital), skills such as record keeping and financial management can be attained.
Mr Brian does have access to livestock, but he has constrained access to other physical assets. He has indicated that his current infrastructure is too small to allow for divisions for holding pens to separate the pigs, he does not have access to slaughtering facilities and lacks feeders for the chicken. These shortcomings lead to inefficiencies in his operations. Physical assets can be accessed through participating in cooperatives (social capital). The DALRRD, through extension services, has assisted multiple youth cooperatives from the study area with ready to use infrastructures for broiler production. Developing social networks with other youth farmers that produce pigs can assist with links to other farmers that can allow Mr Brian to use their slaughtering facilities. Through support initiatives such as Agri-Parks he can also access slaughter houses.
With access to the key primary capitals (natural, financial and physical), Mr Brian can produce a marketable size of pigs and poultry to make a profit. To enable him to farm efficiently, development of human capital through participating in training and mentorship programmes to improve knowledge and skills, such as feed management, disease control, breed knowledge, business management and vaccination is necessary. Constrained access to feed for the livestock due to high and unstable costs was highlighted as one of the main challenges hindering expansion of farming activities. Though development of social capital through participation in collective action such as cooperatives can enhance access to production inputs such as feed, Mr Brian indicated that cooperatives have been ineffective for him to access production inputs due to uncommitted members with different visions who waste resources provided. He also alluded to the fact that cooperative members usually leave the cooperative after receiving financial support, which disrupts the operations of the cooperative and negatively affects productivity. Mr Brian can, however, still consider social-based strategies such as forming stokvels with fellow pig farmers to assist with bulk buying of feed at competitive prices. Social capital development through social networking with other youths in youth clubs or via social media may be beneficial to address constrained access to feed. During FGDs, another respondent suggested the use of a feed concentrate. The concentrate improves feed quality and reduces quantities of feed required to meet nutritional value for the pigs, thus saving on feed costs. Such information that was accessed through networking with other youth and can substantially improve his productivity.
Enhancing marketing and entrepreneurial skills will also be key to actively participate in profitable markets. Strategies to develop human, social and PsyCap capitals identified with validations of previous development pathways are applicable for Mr Brian to improve access to market.
The validation of the livestock-oriented development pathway suggests that Mr Brian is a perfect fit to the characteristics of the resource poor traditional livestock farmers typology, and can therefore be developed along this pathway to actively engage in agricultural activities. If Mr Brian follows the livestock-oriented development pathway, he will be able to expand his productivity to a marketable size and earn a profit from his farming activities.
5. Conclusions
The main aim of the research was to develop and validate tailor-made development pathways for different youth typologies. Four development pathways were successfully developed, tailor-made based on the characteristics of four youth typologies. Strategies were recommended in each pathway to enhance access to the key productive assets (natural, financial and physical). The development of social, human and psychological capital was key to enhance access to the key productive livelihood capitals along each pathway. Tailor-made development pathways make it possible to coordinate support strategies to enhance access to the key livelihood capitals (natural, financial and physical) necessary for one to actively engage in agricultural activities.
Though the tailor-made pathways presented a complete pathway to enhance participation in agricultural activities, validation of the tailor-made pathways indicated that some youths may only manage to progress partially through a development pathway. This is due to the fact that pathways were developed based on characteristics of youth typologies and the strategies suggested may only partially address support needs of an individual who does not completely relate to characteristics of the typology that informed the development pathway. As a result, youth get stuck along the pathway, before active engagement in agricultural activities can be achieved.
The research concludes the following:
- Typologies can guide development of tailor-made development pathways for youth to actively engage in agricultural activities.
- Development pathways can guide strategies to enhance access to livelihood capitals to enhance the active participation of youth in agricultural activities.
- The demonstration of the development pathways suggests that the pathways can be used to develop youth to actively participate in agriculture, specifically, those characterised by the typology the pathway was informed with. There are, however, some challenges in following the pathway for a youth whose characteristics do not completely fit in the specific typology the pathway was developed for. The functionality of tailor-made development pathways to develop individual youth to actively engage in agricultural activities is thus limited. Though implementing support strategies for groups helps to reduce transaction costs, some focus on the individual youth rather than groups is necessary.
From a policy perspective, implementing support strategies guided by development pathways, tailor-made according to support needs of youth, allows for coordination and coherence among plans, policies, strategies and programmes initiated by development partners to enhance access to resources for youth in agriculture, which can yield desired development outcomes compared to initiatives implemented piecemeal.
The limitation of this study is that the typologies that inform the development pathways are not representative of all youth, as endowment to livelihood assets of youth is place-based and will be different for those in different geographical locations, which limits the applicability of the pathways for youth development. The linear typology-based approach to development adopted in this study can limit the effectiveness of such a framework to an individual whose characteristics do not match the typology that informed the development pathway. While development pathways that are tailor-made for specific groups of youth represented by typologies can help the different groups to actively engage in agricultural activities, the effectiveness of the pathways may be limited by the fact that not all youth identify completely with the typologies that were used as basis for the pathways. A tailor-made pathway may help to address a specific aspect that is relevant to a particular youth that is captured in characteristics of the typology informing the development pathway. However, the aspects that are not captured within the typology may not be addressed by the given tailor-made development pathway. Tailor-made development pathways, therefore, may not sufficiently address support needs of youth, and may not effectively guide youth participation in agricultural activities.
Future research can consider developing a dynamic and integrated development pathway that allows youth to be developed along the development pathway regardless of his or her characteristics. Focusing on the strategies suggested in a pathway to address the various hinderances to participation indicated in the literature, rather than the typology of the youths to be developed, may improve the effectiveness with which the pathways can facilitate active engagement of youth in agriculture. A pathway that integrated provides a more functional development process that can address support needs of an individual rather than a representative group. Further research can also carry out stakeholder profiling, to understand interest and institutional capabilities to engage in development pathways. This is key for support initiatives to understand how they fit in the development framework to support active youth engagement in agriculture.
Author Contributions
Conceptualization, P.M., J.I.F.H. and H.J.; Methodology, P.M., H.J. and J.I.F.H.; Investigation, P.M., J.I.F.H. and H.J.; Data curation, P.M., J.I.F.H. and H.J.; Writing-original draft preparation, P.M., J.I.F.H. and H.J.; Writing-review and editing, P.M., J.I.F.H. and H.J., Project administration, J.I.F.H.; funding acquisition, J.I.F.H. and H.J. All authors have read and agreed to the published version of the manuscript.
Funding
This research was funded by the Water Research Commission (WRC) of South Africa and the Department of Agriculture, Land Reform and Rural Development (DALRRD), grant number K5/2789//4.
Institutional Review Board Statement
The study protocol was approved by the Institutional Review Board (or Ethics Committee) of the University of the Free State (UFS-HSD 2018/0947).
Informed Consent Statement
Informed consent was obtained from all subjects involved in the study.
Data Availability Statement
The data set is available upon request.
Acknowledgments
The Water Research Commission (WRC) of South Africa and the Department of Agriculture, Land reform and Rural Development (DALRRD, the former DAFF) is gratefully acknowledged for initiating, funding and managing the research project. The views expressed by the authors do not necessarily reflect those of the WRC and DALRRD.
Conflicts of Interest
The authors declare no conflict of interest.
References
- Abel, Martin. 2013. Unintended Labour Supply Effects of Cash Transfer Programmes: Evidence from South Africa’s Old Age Pension. SALDRU Working Paper 114. Cape Town: University of Cape Town. [Google Scholar]
- Abubakar, Ismalia Rimi. 2021. Predictors of inequalities in land ownership among Nigerian households: Implications for sustainable development. Land Use Policy 101: 105. [Google Scholar] [CrossRef]
- Adesina, Thomas Kehinde, and Eforuoku Favour. 2016. Determinants of Participation in Youth-in-Agriculture Programme in Ondo State, Nigeria. Journal of Agricultural Extension 20: 104. [Google Scholar] [CrossRef]
- Ake, Modupe, Bamidele Rasak, Chisaa Igbolekwu, Peter Ogunlade, and Agaptus Nwozo. 2020. February. Feminization, food security, and hunger eradication: A case of Omu-Aran community in Kwara State, Nigeria. IOP Conference Series: Earth and Environmental Science 445: 12047. [Google Scholar]
- Akpan, Sunday B., Inimfon V. Patrick, Samuel U. James, and Damian I. Agom. 2015. Determinants of decision and participation of rural youth in acultural production: A case study of youth in Southern region of Nigeria. Russian Journal of Agricultural and Socio-Economics Science 43: 35–48. [Google Scholar]
- Allie-Edries, Najwah. 2021. Harnessing Youth Potential to Grow Agriculture. Available online: https://www.foodformzansi.co.za/harnessing-youth-potential-to-grow-agriculture/ (accessed on 15 January 2022).
- Babu, Suresh Chandra, Steven Franzel, Kristin E. Davis, and Nandita Srivastava. 2021. Drivers of Youth Engagement in Agriculture: Insights from Guatemala, Niger, Nigeria, Rwanda, and Uganda. IFPRI Discussion Paper 2010. Washington, DC: International Food Policy Research Institute. [Google Scholar] [CrossRef]
- Chipfupa, Unity, and Aluwani Tagwi. 2021. Youth’s participation in agriculture: A fallacy or achievable possibility? Evidence from rural South Africa. South African Journal of Economic Management Sciences 24: 12. [Google Scholar] [CrossRef]
- Chipfupa, Unity, and Edilegnaw Wale. 2018. Farmer typology formulation accounting for psychological capital: Implications for on-farm entrepreneurial development. Development in Practice 28: 600–14. [Google Scholar] [CrossRef]
- Denison, Jonathan, Snethemba V. Dube, Thapelo C. Masiya, Thinah Moyo, Chenai Murata, J. Mpyana, L. L. Van Averbeke, and Wim Van Averbeke. 2016. Smallholder Irrigation Entrepreneurial Development Pathways and Livelihoods in Two Districts in Limpopo Province. WRC Report No. 2179/1/16. Pretoria: Water Research Commission. [Google Scholar]
- Department of Rural Development and Land Reform. 2018. Free State Crdp. Available online: http://www.Ruraldevelopment.Gov.Za/Phocadownload/Pilot/Free (accessed on 20 August 2021).
- Diraditsile, Kabo. 2022. The nexus between youth empowerment programmes and youth unemployment reduction in Africa: Evidence from Botswana. Development Southern Africa 39: 935–46. [Google Scholar] [CrossRef]
- Djurfeldt, Agnes Ander, Audrey Kalindi, Karin Lindsjö, and Mukata Wamulume. 2019. Yearning to farm—Youth, agricultural intensification and land in Mkushi, Zambia. Journal of Rural Studies 71: 85–93. [Google Scholar] [CrossRef]
- FAO. 2014. Youth and Agriculture: Key Challenges and Concrete Solutions. In Collaboration with the Technical Centre for Agricultural and Rural Cooperation (CTA) and the International Fund for Agricultural Development (IFAD). Rome: FAO. [Google Scholar]
- Gebre, Girma Gezimu, Hiroshi Isoda, Dil Bahadur Rahut, Yuichiro Amekawa, and Hisako Nomura. 2021. Gender differences in agricultural productivity: Evidence from maize farm households in southern Ethiopia. GeoJournal 86: 843–64. [Google Scholar] [CrossRef]
- Geza, Wendy, Mjabuliseni Ngidi, Temitope Ojo, Adetoso Adebiyi Adetoro, Rob Slotow, and Tafadzwanashe Mabhaudhi. 2021. Youth Participation in Agriculture: A Scoping Review. Sustainability 13: 9120. [Google Scholar] [CrossRef] [PubMed]
- Geza, Wendy, Mjabuliseni Simon Cloapas Ngidi, Rob Slotow, and Tafadzwanashe Mabhaudhi. 2022. The dynamics of youth employment and empowerment in agriculture and rural development in South Africa: A scoping review. Sustainability 14: 5041. [Google Scholar] [CrossRef] [PubMed]
- Glazebrook, Tricia, and Emmanuela Opoku. 2020. Gender and sustainability: Learning from women’s farming in Africa. Sustainability 12: 10483. [Google Scholar] [CrossRef]
- High Level Panel of Experts (HLPE). 2021. Promoting Youth Engagement and Employment in Agriculture and Food Systems. A Report by the High Level Panel of Experts on Food Security and Nutrition of the Committee on World Food Security. Rome: High Level Panel of Experts (HLPE). Available online: https://www.fao.org/3/cb5464en/cb5464en.pdf (accessed on 2 September 2022).
- Holden, Stein T., and Mesfin Tilahun. 2021. Are land-poor youth accessing rented land? Evidence from northern Ethiopia. Land Use Policy 108: 105516. [Google Scholar] [CrossRef]
- International Youth Foundation (IYF). 2023. Technical Brief: Youth Engagement. Available online: Yfglobal.org/sites/default/files/2023-04/TechBrief-YE-FINAL%202023.pdf (accessed on 20 April 2023).
- Irungu, K. R. G., David Mbugua, and John Muia. 2015. Information and communication technologies (ICTs) attract youth into profitable agriculture in Kenya. East African Agricultural and Forestry Journal 81: 24–33. [Google Scholar] [CrossRef]
- Kataria, Karin, Jarmila Curtiss, and Alfons Balmann. 2012. Drivers of Agricultural Physical Capital Development: Theoretical Framework and Hypotheses. Factor Markets, Working Paper No. 18. Brussels: Centre for European Policy Studies. [Google Scholar]
- Kew, Jacqui, Rebecca Namatovu, Rilwan Aderinto, and Francis Chigunta. 2015. Africa’s Young Entrepreneurs: Unlocking the Potential for a Brighter Future. Rondebosch: Development Unit for New Enterprise. [Google Scholar]
- Kidido, Joseph Kwaku, John Tiah Bugri, and Raphael Kasim Kasanga. 2017. Dynamics of youth access to agricultural land under the customary tenure regime in the Techiman traditional area of Ghana. Land Use Policy 60: 254–66. [Google Scholar] [CrossRef]
- Landicho, Leila, and Josefina Dizon. 2020. Development Pathways of Upland Farmers in Selected Sites of Conservation Farming Villages (CFV) Program in the Philippines. Journal of Environmental Science and Management 2: 60–75. [Google Scholar] [CrossRef]
- Madende, Primrose, Johannes I. F. Henning, and Henry Jordaan. 2023. Accounting for Heterogeneity among Youth: A Missing Link in Enhancing Youth Participation in Agriculture—A South African Case Study. Sustainability 15: 4981. [Google Scholar] [CrossRef]
- Magagula, Buyisile, and Chiedza Z. Tsvakirai. 2020. Youth perceptions of agriculture: Influence of cognitive processes on participation in agripreneurship. Development in Practice 30: 234–43. [Google Scholar] [CrossRef]
- Marson, Marta. 2022. The Future of African Agriculture: Challenges and Opportunities for the Youth. Interdisciplinary Approaches to the Future of Africa and Policy Development, 302–15. [Google Scholar] [CrossRef]
- Mbiriri, Mavis, Geofrey Mukwada, and Desmond Manatsa. 2018. Influence of altitude on the spatiotemporal variations of meteorological droughts in mountain regions of the free state Province, South Africa (1960–2013). Advances in Meteorology 2018: 1–11. [Google Scholar] [CrossRef]
- Mdoda, Lelethu, and Lwandiso Mdiya. 2022. Factors affecting the using information and communication technologies (ICTs) by livestock farmers in the Eastern Cape province. Cogent Social Sciences 8: 2026017. [Google Scholar] [CrossRef]
- Moitui, Joash N. 2019. Challenges and Opportunities in Agriculture for African Youth. CTA Technical Brief. Available online: https://cgspace.cgiar.org/bitstream/handle/10568/100303/2068_PDF.pdf (accessed on 10 May 2022).
- Moreda, Taddesse. 2020. Review on factors affecting youth participation in agribusiness in Ethiopia. Plant 8: 80–86. [Google Scholar] [CrossRef]
- Mulema, Joseph, Idah Mugambi, Monica Kansiime, Hong Twu Chan, Michael Chimalizeni, Thi Xuan Pham, and George Oduor. 2021. Barriers and opportunities for the youth engagement in agribusiness: Empirical evidence from Zambia and Vietnam. Development in Practice 31: 690–706. [Google Scholar] [CrossRef]
- Muzekenyi, Mike, Farai Nyika, and Muhammad Hoque. 2023. A Small-Scale Farming Intervention Plan for Inclusive Economic Development in Rural South Africa. International Journal on Food, Agriculture and Natural Resources 4: 46–52. [Google Scholar] [CrossRef]
- Nandi, Ravi, C. M. Pratheepa, Swamikannu Nedumaran, Nitya Rao, and Raj Rengalakshmi. 2022. Farm parent and youth aspirations on the generational succession of farming: Evidence from South India. Frontiers in Sustainable Food Systems 5: 804581. [Google Scholar] [CrossRef]
- Nel, Johan G. 2015. Environmental Implementation and Management Plan for the Mangaung Metropolitan Municipality (Volume 1 of 4). Available online: http://www.mangaung.co.za/wp-content/uploads/2022/05/EIMP.pdf (accessed on 23 July 2022).
- Nyamwanza, Admire. 2017. Land, Youths and ‘Radical Economic Transformation’: Whither South Africa. Available online: https://archive.uneca.org/sites/default/files/uploaded-documents/LPI/CLPA_2017/Presentations/full_conference_paper_admire_nyamwanza.pdf (accessed on 10 August 2022).
- Osabohien, Romanus, Alexander Nimo Wiredu, Paul Matin Dontsop Nguezet, Djana Babatima Mignouna, Tahirou Abdoulaye, Victor Manyong, Zoumana Bamba, and Bola Amoke Awotide. 2021. Youth participation in agriculture and poverty reduction in Nigeria. Sustainability 13: 7795. [Google Scholar] [CrossRef]
- Rathava, Sunil, Kamlesh Chaudhary, and Sunil Rathwa. 2023. A Review on Opportunities and Challenges of Youth in Agriculture. Research and Review 5: 72–77. [Google Scholar]
- Rietveld, Anne M., Margreet van der Burg, and Jeroen C. Groot. 2020. Bridging youth and gender studies to analyse rural young women and men’s livelihood pathways in Central Uganda. Journal of Rural Studies 75: 152–63. [Google Scholar] [CrossRef]
- Rola, Agnes C. 2011. An Upland Community in Transition: Institutional Innovations for Sustainable Development in Rural Philippines. Singapore: ISEAS Publishing. [Google Scholar]
- Roth, Jodie L., and Jeanne Brooks-Gunn. 2016. Evaluating youth development programs: Progress and promise. Applied Developmental Science 20: 188–202. [Google Scholar] [CrossRef]
- Sakho-Jimbira, Suwadu, and Ibrahima Hathie. 2020. The future of agriculture in Sub-Saharan Africa. Policy Brief 2: 18. [Google Scholar]
- Sichone, Trevor, and Jane Musole Kwenye. 2018. Rural Youth Participation in Agriculture in Zambia. Journal of Agricultural Extension 22: 51–61. [Google Scholar]
- Sinyolo, Sikhulumile, and Maxwell Mudhara. 2018. The Impact of Entrepreneurial Competencies on Household Food Security Among Smallholder Farmers in Kwazulu Natal, South Africa. Ecology of Food and Nutrition 57: 71–93. [Google Scholar] [CrossRef] [PubMed]
- Som, Sukanya, Roy R. Burman, J. P. Sharma, Rabindra N. Padaria, Sudipta Paul, and Anil Kumar Singh. 2018. Attracting and Retaining Youth in Agriculture: Challenges and Prospects. Journal of Community Mobilization and Sustainable Development 13: 385–95. [Google Scholar]
- Stringer, Lindsay C., Evan D. Fraser, David Harris, Christopher Lyon, Laura Pereira, Caroline F. Ward, and Elisabeth Simelton. 2020. Adaptation and development pathways for different types of farmers. Environmental Science and Policy 104: 174–89. [Google Scholar] [CrossRef]
- Sumberg, James, and Christine Okali. 2013. Young people, agriculture, and transformation in rural Africa: An “opportunity space” approach. Innovations: Technology, Governance, Globalization 8: 259–69. [Google Scholar] [CrossRef]
- Sumberg, James, and Stephen Hunt. 2019. Are African rural youth innovative? Claims, evidence and implications. Journal of Rural Studies 69: 130–36. [Google Scholar] [CrossRef]
- Theeuwen, Amber, Valerie Duplat, Christopher Wickert, and Brian Tjemkes. 2021. How do women overcome gender inequality by forming small-scale cooperatives? The case of the agricultural sector in Uganda. Sustainability 13: 1797. [Google Scholar]
- Udemezue, Joseph Chidozie. 2019. Agriculture for All; Constraints to Youth Participation in Africa. Current Investigations in Agriculture and Current Research 7: 904–8. [Google Scholar] [CrossRef]
- Verkaart, Simone, Bernard G. Munyua, Kai Mausch, and Jeffrey D. Michler. 2017. Welfare impacts of improved chickpea adoption: A pathway for rural development in Ethiopia? Food Policy 66: 50–61. [Google Scholar] [CrossRef]
- Vincent, Katharine. 2022. A review of gender in agricultural and pastoral livelihoods based on selected countries in west and east Africa. Frontiers in Sustainable Food Systems 6: 1–20. [Google Scholar] [CrossRef]
- Wale, Edilegnaw, and Unity Chipfupa. 2018. Appropriate Entrepreneurial Development Paths for Homestead Food Gardening and Smallholder Irrigation Crop Farming in KwaZulu-Natal Province. Report to the Water Research Commission No. 2278/1/18. Pretoria: Water Research Commission. [Google Scholar]
- Yami, Mastewal, Shiferaw Feleke, Tahirou Abdoulaye, Arega D. Alene, Zoumana Bamba, and Victor Manyong. 2019. African rural youth engagement in agribusiness: Achievements, limitations, and lessons. Sustainability 11: 185. [Google Scholar] [CrossRef]
- Zulu, Leo C., Ida N. Djenontin, and Phillip Grabowski. 2021. From diagnosis to action: Understanding youth strengths and hurdles and using decision-making tools to foster youth-inclusive sustainable agriculture intensification. Ournal of Rural Studies 82: 196–209. [Google Scholar] [CrossRef]
Disclaimer/Publisher’s Note: The statements, opinions and data contained in all publications are solely those of the individual author(s) and contributor(s) and not of MDPI and/or the editor(s). MDPI and/or the editor(s) disclaim responsibility for any injury to people or property resulting from any ideas, methods, instructions or products referred to in the content. |
© 2023 by the authors. Licensee MDPI, Basel, Switzerland. This article is an open access article distributed under the terms and conditions of the Creative Commons Attribution (CC BY) license (https://creativecommons.org/licenses/by/4.0/).




