Artificial Intelligence in Construction Project Management: A Systematic Literature Review of Cost, Time, and Safety Management
Abstract
1. Introduction
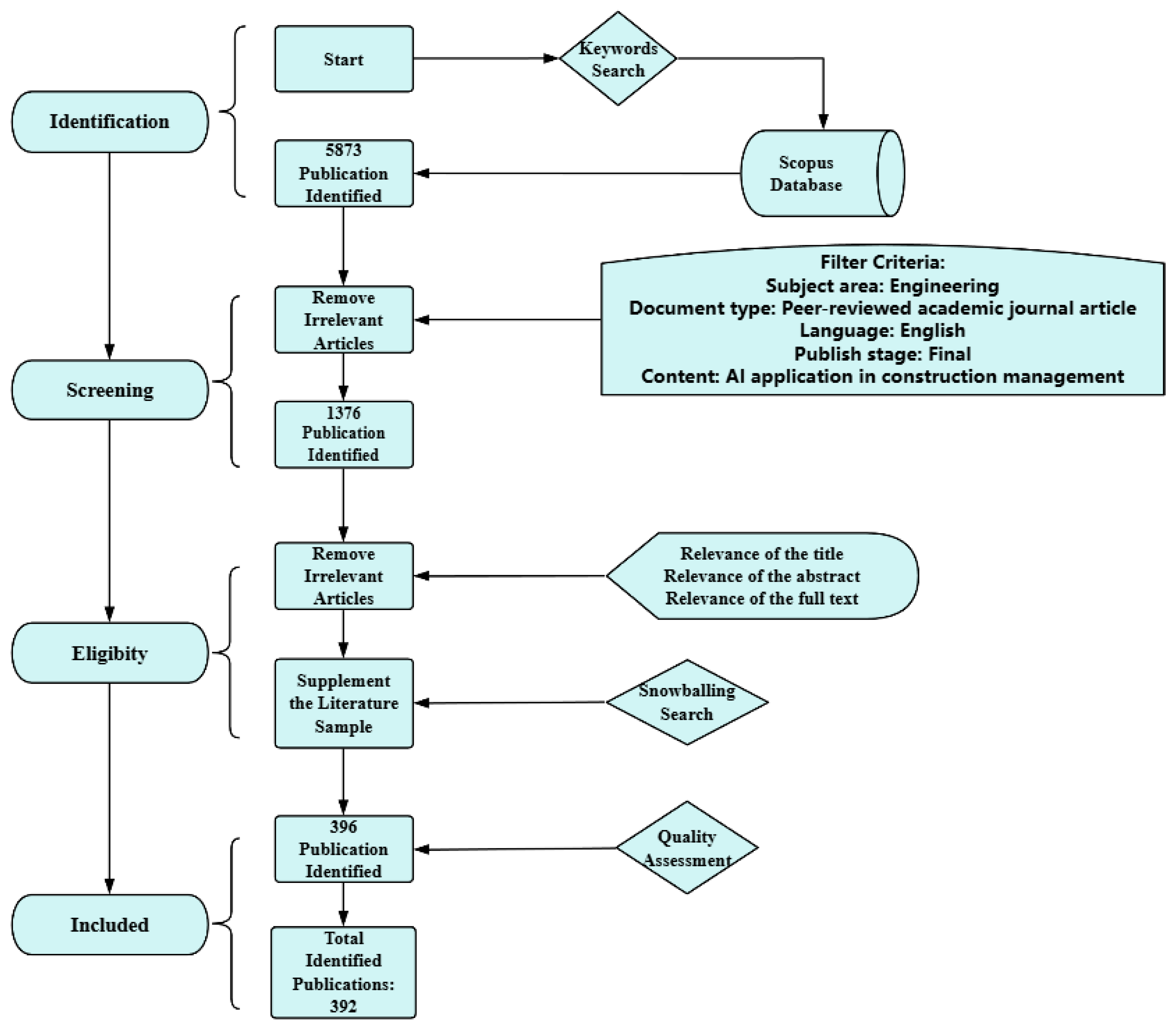
2. Research Methods
2.1. Literature Search and Identification
2.2. Literature Screening
2.3. Eligibility
2.4. Quality Assessment and Included Articles
3. Results
3.1. Annual Publication Trends
3.2. Mainstream AI Technologies in Construction Project Cost, Time, and Safety Management
3.2.1. Construction Project Cost Management
Cost Estimation
Cost Prediction
Cost Index Forecasting
Cost Control
Cost Optimization
3.2.2. Construction Project Time Management
Planning and Scheduling
Delay Risk Prediction
Time Optimization
Cycle Time Estimation
3.2.3. Construction Project Safety Management
Worker Safety Monitoring
On-Site Safety Monitoring
Personal Protective Equipment (PPE) Detection
Safety Report Text Analysis
Fall Risk Monitoring
Safety Accident Prediction
Safety Hazard Identification and Risk Assessment
4. Discussion
4.1. A Conceptual Framework Linking AI Applications Across Cost, Time, and Safety
4.2. Cross-Domain Synthesis and Challenges of AI Technologies in Cost, Time, and Safety Management
4.3. Research Gaps and Future Directions of AI Technologies in Construction Project Management
4.3.1. Construction Project Cost Management
- Exploring fully automated management of cost estimation and forecasting systems throughout the entire construction project lifecycle.
- Developing virtual sample generation and augmentation strategies, such as simulation-driven and digital twin–based approaches, to alleviate data scarcity in construction cost management. Future studies should investigate how synthetic cost data, when combined with limited real project records, can improve model robustness, transferability, and uncertainty quantification across different project types and market conditions.
- Creating a hybrid data-driven AI cost management model that includes several parameters and variables, such as the environment, resources, market dynamics, economic situation, political trends, building type, and stakeholder factors.
- LLM-enabled and multimodal AI frameworks for construction cost management, with a focus on integrating textual documents, drawings, BIM models, and real-time site information to support automated early-stage cost reasoning and dynamic cost analytics. Research should examine how these models can move beyond prediction to assist decision-making under uncertainty by providing interpretable, context-aware cost insights.
4.3.2. Construction Project Time Management
- Advancing NLP- and LLM-based approaches for construction time management, with particular emphasis on automated extraction and reasoning over schedule constraints from contracts, specifications, and planning documents. Future studies should explore how dialogue-based models can support interactive schedule adjustment, explain delay risks, and assist planners in early-stage and ongoing decision-making.
- Multifaceted considerations of delay risk sources and other external project variables, including project location, duration, contract type, technical complexity, and climate patterns in delay risk prediction modelling in construction projects.
- Development potential of hybrid optimization models in time management of construction projects.
- Investigating autonomous AI agents and generative scheduling systems to enable adaptive, real-time time management under changing site conditions. Such systems could integrate progress data, risk signals, and resource availability to continuously update task sequencing, identify emerging delays, and support proactive schedule optimization beyond static planning models.
4.3.3. Construction Project Safety Management
- Developing robust vision-based safety monitoring methods that remain reliable under challenging site conditions such as strong sunlight, occlusion, and complex worker interactions. Future research should focus on improving the generalization and stability of unsafe behavior detection and activity recognition in real-time, long-term on-site deployments.
- Explore the application of AI technologies in other PPE detection techniques, e.g., protective clothing, gloves, and goggles, while combining them with object-tracking monitoring.
- Examining the international implications of national differences for safety accident analysis and prediction.
- Advancing multimodal AI and vision–language models for construction safety management, integrating video, sensor data, and textual safety rules to support automated hazard identification, near-miss interpretation, and safety reasoning. Such approaches have the potential to move safety systems beyond detection toward proactive, context-aware safety decision support.
5. Conclusions
Limitations and Future Studies
Author Contributions
Funding
Data Availability Statement
Acknowledgments
Conflicts of Interest
References
- Osman, A.M.; Liu, Y.S. Critical Determinants of the Competitiveness of the Ghanaian Construction Industry. J. Constr. Dev. Ctries. 2023, 28, 267–291. [Google Scholar] [CrossRef]
- Pan, Y.; Zhang, L. Roles of Artificial Intelligence in Construction Engineering and Management: A Critical Review and Future Trends. Autom. Constr. 2021, 122, 103517. [Google Scholar] [CrossRef]
- Demirkesen, S.; Ozorhon, B. Impact of Integration Management on Construction Project Management Performance. Int. J. Proj. Manag. 2017, 35, 1639–1654. [Google Scholar] [CrossRef]
- Minchin, R.E.; Li, X.; Issa, R.R.; Vargas, G.G. Comparison of Cost and Time Performance of Design-Build and Design-Bid-Build Delivery Systems in Florida. J. Constr. Eng. Manag. 2013, 139, 04013007. [Google Scholar] [CrossRef]
- Sepasgozar, S.M.E.; Costin, A.M.; Karimi, R.; Shirowzhan, S.; Abbasian, E.; Li, J. BIM and Digital Tools for State-of-the-Art Construction Cost Management. Buildings 2022, 12, 396. [Google Scholar] [CrossRef]
- Kujala, J.; Brady, T.; Putila, J. Challenges of Cost Management in Complex Projects. Int. J. Bus. Manag. 2014, 9, 48–58. [Google Scholar] [CrossRef]
- Ansar, A.; Flyvbjerg, B.; Budzier, A.; Lunn, D. Does Infrastructure Investment Lead to Economic Growth or Economic Fragility? Evidence from China. Oxf. Rev. Econ. Policy 2016, 32, 360–390. [Google Scholar] [CrossRef]
- Chin, L.S.; Hamid, A.R.A. The Practice of Time Management on Construction Project. Procedia Eng. 2015, 125, 32–39. [Google Scholar] [CrossRef]
- Zhou, Z.; Goh, Y.M.; Li, Q. Overview and Analysis of Safety Management Studies in the Construction Industry. Saf. Sci. 2015, 72, 337–350. [Google Scholar] [CrossRef]
- [Hsw_n2_02] Fatal Accidents at Work by NACE Rev. 2 Activity. Available online: https://ec.europa.eu/eurostat/databrowser/view/hsw_n2_02/default/table?lang=en (accessed on 16 December 2025).
- U.S. Bureau of Labor Statistics. Available online: https://www.usa.gov/agencies/bureau-of-labor-statistics (accessed on 1 November 2024).
- Othman, I.; Shafiq, N.; Nuruddin, M.F. Effective Safety Management in Construction Project. IOP Conf. Ser. Mater. Sci. Eng. 2017, 291, 012018. [Google Scholar] [CrossRef]
- Pinto, A.; Nunes, I.L.; Ribeiro, R.A. Occupational Risk Assessment in Construction Industry—Overview and Reflection. Saf. Sci. 2011, 49, 616–624. [Google Scholar] [CrossRef]
- Liu, X.; Antwi-Afari, M.F.; Li, J.; Zhang, Y.; Manu, P. BIM, IoT, and GIS Integration in Construction Resource Monitoring. Autom. Constr. 2025, 174, 106149. [Google Scholar] [CrossRef]
- Ye, Z.; Antwi-Afari, M.F.; Tezel, A.; Manu, P. Building Information Modeling (BIM) in Project Management: A Bibliometric and Science Mapping Review. Eng. Constr. Archit. Manag. 2024, 32, 3078–3103. [Google Scholar] [CrossRef]
- Datta, S.D.; Islam, M.; Sobuz, M.H.R.; Ahmed, S.; Kar, M. Artificial Intelligence and Machine Learning Applications in the Project Lifecycle of the Construction Industry: A Comprehensive Review. Heliyon 2024, 10, e26888. [Google Scholar] [CrossRef]
- Darko, A.; Chan, A.P.C.; Adabre, M.A.; Edwards, D.J.; Hosseini, M.R.; Ameyaw, E.E. Artificial Intelligence in the AEC Industry: Scientometric Analysis and Visualization of Research Activities. Autom. Constr. 2020, 112, 103081. [Google Scholar] [CrossRef]
- Abioye, S.O.; Oyedele, L.O.; Akanbi, L.; Ajayi, A.; Davila Delgado, J.M.; Bilal, M.; Akinade, O.O.; Ahmed, A. Artificial Intelligence in the Construction Industry: A Review of Present Status, Opportunities and Future Challenges. J. Build. Eng. 2021, 44, 103299. [Google Scholar] [CrossRef]
- Chen, H.-P.; Ying, K.-C. Artificial Intelligence in the Construction Industry: Main Development Trajectories and Future Outlook. Appl. Sci. 2022, 12, 5832. [Google Scholar] [CrossRef]
- Akinosho, T.D.; Oyedele, L.O.; Bilal, M.; Ajayi, A.O.; Delgado, M.D.; Akinade, O.O.; Ahmed, A.A. Deep Learning in the Construction Industry: A Review of Present Status and Future Innovations. J. Build. Eng. 2020, 32, 101827. [Google Scholar] [CrossRef]
- Xu, Y.; Zhou, Y.; Sekula, P.; Ding, L. Machine Learning in Construction: From Shallow to Deep Learning. Dev. Built Environ. 2021, 6, 100045. [Google Scholar] [CrossRef]
- Zhang, J.; Jiang, S. Review of Artificial Intelligence Applications in Construction Management over the Last Five Years. Eng. Constr. Archit. Manag. 2026, 33, 361–379. [Google Scholar] [CrossRef]
- Takim, R.; Akintoye, A. Performance Indicators for Successful Construction Project Performance. In Proceedings of the 18th Annual ARCOM Conference, Northumbria, UK, 2–4 September 2002. [Google Scholar]
- Winge, S.; Albrechtsen, E.; Arnesen, J. A Comparative Analysis of Safety Management and Safety Performance in Twelve Construction Projects. J. Saf. Res. 2019, 71, 139–152. [Google Scholar] [CrossRef] [PubMed]
- Moher, D.; Liberati, A.; Tetzlaff, J.; Altman, D.G. The PRISMA Group Preferred Reporting Items for Systematic Reviews and Meta-Analyses: The PRISMA Statement. PLoS Med. 2009, 6, e1000097. [Google Scholar] [CrossRef] [PubMed]
- Huang, Y.; Antwi-Afari, M.F.; Sun, B.; Liu, J. Critical Success Factors for Implementing Self-Powered Wearable Internet of Things Sensors in Construction: A Systematic Literature Review and Conceptual Framework. Appl. Energy 2025, 401, 126836. [Google Scholar] [CrossRef]
- Chadegani, A.A.; Salehi, H.; Yunus, M.M.; Farhadi, H.; Fooladi, M.; Farhadi, M.; Ebrahim, N.A. A Comparison between Two Main Academic Literature Collections: Web of Science and Scopus Databases. Asian Soc. Sci. 2013, 9, 18–26. [Google Scholar] [CrossRef]
- He, Q.; Wang, G.; Luo, L.; Shi, Q.; Xie, J.; Meng, X. Mapping the Managerial Areas of Building Information Modeling (BIM) Using Scientometric Analysis. Int. J. Proj. Manag. 2017, 35, 670–685. [Google Scholar] [CrossRef]
- Meho, L.I.; Rogers, Y. Citation Counting, Citation Ranking, and h-Index of Human-Computer Interaction Researchers: A Comparison of Scopus and Web of Science. J. Am. Soc. Inf. Sci. Technol. 2008, 59, 1711–1726. [Google Scholar] [CrossRef]
- Falagas, M.E.; Pitsouni, E.I.; Malietzis, G.A.; Pappas, G. Comparison of PubMed, Scopus, Web of Science, and Google Scholar: Strengths and Weaknesses. FASEB J. 2008, 22, 338–342. [Google Scholar] [CrossRef]
- Raykar, G.A.N.P.; India, I. Analyzing the Critical Factors Influencing the Time Overrun and Cost Overrun in Construction Project. Int. J. Eng. Res. 2016, 5, 21–25. [Google Scholar]
- Muflihah Darwis, A.; Furqaan Nai’em, M.; Thamrin, Y.; Noviponiharwani; Rahmadani, S.; Amin, F. Safety Risk Assessment in Construction Projects at Hasanuddin University. Gac. Sanit. 2021, 35, S385–S387. [Google Scholar] [CrossRef] [PubMed]
- Nicholas, D.; Watkinson, A.; Jamali, H.R.; Herman, E.; Tenopir, C.; Volentine, R.; Allard, S.; Levine, K. Peer Review: Still King in the Digital Age. Learn. Publ. 2015, 28, 15–21. [Google Scholar] [CrossRef]
- Liao, Y.; Deschamps, F.; Loures, E.d.F.R.; Ramos, L.F.P. Past, Present and Future of Industry 4.0—A Systematic Literature Review and Research Agenda Proposal. Int. J. Prod. Res. 2017, 55, 3609–3629. [Google Scholar] [CrossRef]
- Pfitzner, F.; Braun, A.; Borrmann, A. From Data to Knowledge: Construction Process Analysis through Continuous Image Capturing, Object Detection, and Knowledge Graph Creation. Autom. Constr. 2024, 164, 105451. [Google Scholar] [CrossRef]
- Kitchenham, B.; Brereton, P. A Systematic Review of Systematic Review Process Research in Software Engineering. Inf. Softw. Technol. 2013, 55, 2049–2075. [Google Scholar] [CrossRef]
- Jiang, Q.; Antwi-Afari, M.F.; Fadaie, S.; Mi, H.-Y.; Anwer, S.; Liu, J. Self-Powered Wearable Internet of Things Sensors for Human-Machine Interfaces: A Systematic Literature Review and Science Mapping Analysis. Nano Energy 2024, 131, 110252. [Google Scholar] [CrossRef]
- Rafiei, M.H.; Adeli, H. Novel Machine-Learning Model for Estimating Construction Costs Considering Economic Variables and Indexes. J. Constr. Eng. Manag. 2018, 144, 04018106. [Google Scholar] [CrossRef]
- Cheng, M.-Y.; Hoang, N.-D. Interval Estimation of Construction Cost at Completion Using Least Squares Support Vector Machine. J. Civ. Eng. Manag. 2014, 20, 223–236. [Google Scholar] [CrossRef]
- Abed, Y.G.; Hasan, T.M.; Zehawi, R.N. Cost Prediction for Roads Construction Using Machine Learning Models. Int. J. Electr. Comput. Eng. Syst. 2022, 13, 927–936. [Google Scholar] [CrossRef]
- Arabiat, A.; Al-Bdour, H.; Bisharah, M. Predicting the Construction Projects Time and Cost Overruns Using K-Nearest Neighbor and Artificial Neural Network: A Case Study from Jordan. Asian J. Civ. Eng. 2023, 24, 2405–2414. [Google Scholar] [CrossRef]
- Al Mnaseer, R.; Al-Smadi, S.; Al-Bdour, H. Machine Learning-Aided Time and Cost Overrun Prediction in Construction Projects: Application of Artificial Neural Network. Asian J. Civ. Eng. 2023, 24, 2583–2593. [Google Scholar] [CrossRef]
- Lin, Q.; Yang, X. KSG-YOLO: Application of YOLO-Based Detection With Knowledge Distillation and Structured Pruning in Green Assembly Building Scenarios. IEEE Access 2025, 13, 193462–193473. [Google Scholar] [CrossRef]
- Wang, J.; Ashuri, B. Predicting ENR Construction Cost Index Using Machine-Learning Algorithms. Int. J. Constr. Educ. Res. 2017, 13, 47–63. [Google Scholar] [CrossRef]
- Mohammed, S.J.; Abdel-khalek, H.A.; Hafez, S.M. Predicting Performance Measurement of Residential Buildings Using Machine Intelligence Techniques (MLR, ANN and SVM). Iran. J. Sci. Technol. Trans. Civ. Eng. 2022, 46, 3429–3451. [Google Scholar] [CrossRef]
- Yi, Z.; Luo, X. Construction Cost Estimation Model and Dynamic Management Control Analysis Based on Artificial Intelligence. Iran. J. Sci. Technol. Trans. Civ. Eng. 2024, 48, 577–588. [Google Scholar] [CrossRef]
- Varouqa, I.F. Using Artificial Intelligence and Computation Enhanced Apply in Neural Network. J. Appl. Sci. Eng. 2021, 24, 763–770. [Google Scholar] [CrossRef]
- Almahameed, B.A.; Bisharah, M. Applying Machine Learning and Particle Swarm Optimization for Predictive Modeling and Cost Optimization in Construction Project Management. Asian J. Civ. Eng. 2024, 25, 1281–1294. [Google Scholar] [CrossRef]
- Yan, X.; Zhang, H.; Zhang, W. Intelligent Monitoring and Evaluation for the Prefabricated Construction Schedule. Comput.-Aided Civ. Infrastruct. Eng. 2023, 38, 391–407. [Google Scholar] [CrossRef]
- Kedir, N.S.; Somi, S.; Fayek, A.R.; Nguyen, P.H.D. Hybridization of Reinforcement Learning and Agent-Based Modeling to Optimize Construction Planning and Scheduling. Autom. Constr. 2022, 142, 104498. [Google Scholar] [CrossRef]
- Prieto, S.A.; Mengiste, E.T.; García de Soto, B. Investigating the Use of ChatGPT for the Scheduling of Construction Projects. Buildings 2023, 13, 857. [Google Scholar] [CrossRef]
- Amer, F.; Hockenmaier, J.; Golparvar-Fard, M. Learning and Critiquing Pairwise Activity Relationships for Schedule Quality Control via Deep Learning-Based Natural Language Processing. Autom. Constr. 2022, 134, 104036. [Google Scholar] [CrossRef]
- Toğan, V.; Mostofi, F.; Tokdemir, O.B.; Kadioğlu, F. Efficient Management of Safety Documents Using Text-Based Analytics to Extract Safety Attributes From Construction Accident Reports. IEEE Access 2025, 13, 99758–99777. [Google Scholar] [CrossRef]
- Gondia, A.; Siam, A.; El-Dakhakhni, W.; Nassar, A.H. Machine Learning Algorithms for Construction Projects Delay Risk Prediction. J. Constr. Eng. Manag. 2020, 146, 04019085. [Google Scholar] [CrossRef]
- Shirazi, D.H.; Hossein, T. Deep Multilayer Perceptron Neural Network for the Prediction of Iranian Dam Project Delay Risks. J. Constr. Eng. Manag. 2023, 149, 04023011. [Google Scholar] [CrossRef]
- Cho, K.; Hastak, M. Time and Cost–Optimized Decision Support Model for Fast-Track Projects. J. Constr. Eng. Manag. 2013, 139, 90–101. [Google Scholar] [CrossRef]
- Alzara, M.; Attia, Y.A.; Mahfouz, S.Y.; Yosri, A.M.; Ehab, A. Building a Genetic Algorithm-Based and BIM-Based 5D Time and Cost Optimization Model. IEEE Access 2023, 11, 122502–122515. [Google Scholar] [CrossRef]
- Kulejewski, J.; Rosłon, J. Optimization of Ecological and Economic Aspects of the Construction Schedule with the Use of Metaheuristic Algorithms and Artificial Intelligence. Sustainability 2023, 15, 890. [Google Scholar] [CrossRef]
- Sabillon, C.; Rashidi, A.; Samanta, B.; Davenport, M.A.; Anderson, D.V. Audio-Based Bayesian Model for Productivity Estimation of Cyclic Construction Activities. J. Comput. Civ. Eng. 2020, 34, 04019048. [Google Scholar] [CrossRef]
- Ding, L.; Fang, W.; Luo, H.; Love, P.E.D.; Zhong, B.; Ouyang, X. A Deep Hybrid Learning Model to Detect Unsafe Behavior: Integrating Convolution Neural Networks and Long Short-Term Memory. Autom. Constr. 2018, 86, 118–124. [Google Scholar] [CrossRef]
- Fang, W.; Love, P.E.D.; Ding, L.; Xu, S.; Kong, T.; Li, H. Computer Vision and Deep Learning to Manage Safety in Construction: Matching Images of Unsafe Behavior and Semantic Rules. IEEE Trans. Eng. Manag. 2023, 70, 4120–4132. [Google Scholar] [CrossRef]
- Yu, Y.; Li, H.; Yang, X.; Kong, L.; Luo, X.; Wong, A.Y.L. An Automatic and Non-Invasive Physical Fatigue Assessment Method for Construction Workers. Autom. Constr. 2019, 103, 1–12. [Google Scholar] [CrossRef]
- Yang, M.; Wu, C.; Guo, Y.; Jiang, R.; Zhou, F.; Zhang, J.; Yang, Z. Transformer-Based Deep Learning Model and Video Dataset for Unsafe Action Identification in Construction Projects. Autom. Constr. 2023, 146, 104703. [Google Scholar] [CrossRef]
- Kang, K.-S.; Cho, Y.-W.; Jin, K.-H.; Kim, Y.-B.; Ryu, H.-G. Application of One-Stage Instance Segmentation with Weather Conditions in Surveillance Cameras at Construction Sites. Autom. Constr. 2022, 133, 104034. [Google Scholar] [CrossRef]
- Hayat, A.; Morgado-Dias, F. Deep Learning-Based Automatic Safety Helmet Detection System for Construction Safety. Appl. Sci. 2022, 12, 8268. [Google Scholar] [CrossRef]
- Goh, Y.M.; Ubeynarayana, C.U. Construction Accident Narrative Classification: An Evaluation of Text Mining Techniques. Accid. Anal. Prev. 2017, 108, 122–130. [Google Scholar] [CrossRef]
- Kolar, Z.; Chen, H.; Luo, X. Transfer Learning and Deep Convolutional Neural Networks for Safety Guardrail Detection in 2D Images. Autom. Constr. 2018, 89, 58–70. [Google Scholar] [CrossRef]
- Zhu, R.; Hu, X.; Hou, J.; Li, X. Application of Machine Learning Techniques for Predicting the Consequences of Construction Accidents in China. Process Saf. Environ. Prot. 2021, 145, 293–302. [Google Scholar] [CrossRef]
- Cheng, S.; Qi, Y.; Wu, R.; Guan, Y. A Multimodal Agent Framework for Construction Scenarios: Accurate Perception, Dynamic Retrieval, and Explainable Hazard Reasoning. Buildings 2025, 15, 4439. [Google Scholar] [CrossRef]
- Piao, Y.; Xu, W.; Wang, T.-K.; Chen, J.-H. Dynamic Fall Risk Assessment Framework for Construction Workers Based on Dynamic Bayesian Network and Computer Vision. J. Constr. Eng. Manag. 2021, 147, 04021171. [Google Scholar] [CrossRef]
- Sanni-Anibire, M.O.; Mohamad Zin, R.; Olatunji, S.O. Developing a Preliminary Cost Estimation Model for Tall Buildings Based on Machine Learning. Int. J. Manag. Sci. Eng. Manag. 2021, 16, 134–142. [Google Scholar] [CrossRef]
- Wang, R.; Asghari, V.; Cheung, C.M.; Hsu, S.-C.; Lee, C.-J. Assessing Effects of Economic Factors on Construction Cost Estimation Using Deep Neural Networks. Autom. Constr. 2022, 134, 104080. [Google Scholar] [CrossRef]
- Juszczyk, M. On the Search of Models for Early Cost Estimates of Bridges: An SVM-Based Approach. Buildings 2020, 10, 2. [Google Scholar] [CrossRef]
- Uysal, F.; Sonmez, R. Bootstrap Aggregated Case-Based Reasoning Method for Conceptual Cost Estimation. Buildings 2023, 13, 651. [Google Scholar] [CrossRef]
- Akanbi, T.; Zhang, J. Design Information Extraction from Construction Specifications to Support Cost Estimation. Autom. Constr. 2021, 131, 103835. [Google Scholar] [CrossRef]
- Saeidlou, S.; Ghadiminia, N. A Construction Cost Estimation Framework Using DNN and Validation Unit. Build. Res. Inf. 2024, 52, 38–48. [Google Scholar] [CrossRef]
- Shoar, S.; Chileshe, N.; Edwards, J.D. Machine Learning-Aided Engineering Services’ Cost Overruns Prediction in High-Rise Residential Building Projects: Application of Random Forest Regression. J. Build. Eng. 2022, 50, 104102. [Google Scholar] [CrossRef]
- Mahdavian, A.; Shojaei, A.; Salem, M.; Yuan, J.S.; Oloufa, A.A. Data-Driven Predictive Modeling of Highway Construction Cost Items. J. Constr. Eng. Manag. 2021, 147, 04020180. [Google Scholar] [CrossRef]
- Sohrabi, H.; Noorzai, E. Risk-Supported Case-Based Reasoning Approach for Cost Overrun Estimation of Water-Related Projects Using Machine Learning. Eng. Constr. Archit. Manag. 2022, 31, 544–570. [Google Scholar] [CrossRef]
- Cao, Y.; Ashuri, B. Predicting the Volatility of Highway Construction Cost Index Using Long Short-Term Memory. J. Manag. Eng. 2020, 36, 04020020. [Google Scholar] [CrossRef]
- Bajjou, M.S. Empirical Study of Schedule Delay in Moroccan Construction Projects. Int. J. Constr. Manag. 2018, 20, 783–800. [Google Scholar] [CrossRef]
- Faghihi, V.; Nejat, A.; Reinschmidt, K.F.; Kang, J.H. Automation in Construction Scheduling: A Review of the Literature. Int. J. Adv. Manuf. Technol. 2015, 81, 1845–1856. [Google Scholar] [CrossRef]
- Aziz, R.F.; Hafez, S.M.; Abuel-Magd, Y.R. Smart Optimization for Mega Construction Projects Using Artificial Intelligence. Alex. Eng. J. 2014, 53, 591–606. [Google Scholar] [CrossRef]
- Awada, M.; Srour, F.; Srour, I. Data-Driven Machine Learning Approach to Integrate Field Submittals in Project Scheduling. J. Manag. Eng. 2021, 37, 04020104. [Google Scholar] [CrossRef]
- Rashidi, A.; Nejad, H.R.; Maghiar, M. Productivity Estimation of Bulldozers Using Generalized Linear Mixed Models. KSCE J. Civ. Eng. 2014, 18, 1580–1589. [Google Scholar] [CrossRef]
- Khan, N.; Saleem, M.R.; Lee, D.; Park, M.-W.; Park, C. Utilizing Safety Rule Correlation for Mobile Scaffolds Monitoring Leveraging Deep Convolution Neural Networks. Comput. Ind. 2021, 129, 103448. [Google Scholar] [CrossRef]
- Liu, W.; Meng, Q.; Li, Z.; Hu, X. Applications of Computer Vision in Monitoring the Unsafe Behavior of Construction Workers: Current Status and Challenges. Buildings 2021, 11, 409. [Google Scholar] [CrossRef]
- Anwer, S.; Li, H.; Umer, W.; Antwi-Afari, M.F.; Mehmood, I.; Yu, Y.; Haas, C.; Wong, A.Y.L. Identification and Classification of Physical Fatigue in Construction Workers Using Linear and Nonlinear Heart Rate Variability Measurements. J. Constr. Eng. Manag. 2023, 149, 04023057. [Google Scholar] [CrossRef]
- Mehmood, I.; Li, H.; Qarout, Y.; Umer, W.; Anwer, S.; Wu, H.; Hussain, M.; Fordjour Antwi-Afari, M. Deep Learning-Based Construction Equipment Operators’ Mental Fatigue Classification Using Wearable EEG Sensor Data. Adv. Eng. Inform. 2023, 56, 101978. [Google Scholar] [CrossRef]
- Antwi-Afari, M.F.; Qarout, Y.; Herzallah, R.; Anwer, S.; Umer, W.; Zhang, Y.; Manu, P. Deep Learning-Based Networks for Automated Recognition and Classification of Awkward Working Postures in Construction Using Wearable Insole Sensor Data. Autom. Constr. 2022, 136, 104181. [Google Scholar] [CrossRef]
- Kim, H.; Kim, K.; Kim, H. Vision-Based Object-Centric Safety Assessment Using Fuzzy Inference: Monitoring Struck-By Accidents with Moving Objects. J. Comput. Civ. Eng. 2016, 30, 04015075. [Google Scholar] [CrossRef]
- Luo, H.; Wang, M.; Wong, P.K.-Y.; Cheng, J.C.P. Full Body Pose Estimation of Construction Equipment Using Computer Vision and Deep Learning Techniques. Autom. Constr. 2020, 110, 103016. [Google Scholar] [CrossRef]
- Li, J.; Zhao, X.; Zhou, G.; Zhang, M. Standardized Use Inspection of Workers’ Personal Protective Equipment Based on Deep Learning. Saf. Sci. 2022, 150, 105689. [Google Scholar] [CrossRef]
- Fang, Q.; Li, H.; Luo, X.; Ding, L.; Luo, H.; Li, C. Computer Vision Aided Inspection on Falling Prevention Measures for Steeplejacks in an Aerial Environment. Autom. Constr. 2018, 93, 148–164. [Google Scholar] [CrossRef]
- Wu, J.; Cai, N.; Chen, W.; Wang, H.; Wang, G. Automatic Detection of Hardhats Worn by Construction Personnel: A Deep Learning Approach and Benchmark Dataset. Autom. Constr. 2019, 106, 102894. [Google Scholar] [CrossRef]
- Mneymneh, B.E.; Abbas, M.; Khoury, H. Vision-Based Framework for Intelligent Monitoring of Hardhat Wearing on Construction Sites. J. Comput. Civ. Eng. 2019, 33, 04018066. [Google Scholar] [CrossRef]
- Tixier, A.J.-P.; Hallowell, M.R.; Rajagopalan, B.; Bowman, D. Automated Content Analysis for Construction Safety: A Natural Language Processing System to Extract Precursors and Outcomes from Unstructured Injury Reports. Autom. Constr. 2016, 62, 45–56. [Google Scholar] [CrossRef]
- Luo, X.; Li, X.; Song, X.; Liu, Q. Convolutional Neural Network Algorithm–Based Novel Automatic Text Classification Framework for Construction Accident Reports. J. Constr. Eng. Manag. 2023, 149, 04023128. [Google Scholar] [CrossRef]
- Zhang, F.; Fleyeh, H.; Wang, X.; Lu, M. Construction Site Accident Analysis Using Text Mining and Natural Language Processing Techniques. Autom. Constr. 2019, 99, 238–248. [Google Scholar] [CrossRef]
- Fang, W.; Ding, L.; Luo, H.; Love, P.E.D. Falls from Heights: A Computer Vision-Based Approach for Safety Harness Detection. Autom. Constr. 2018, 91, 53–61. [Google Scholar] [CrossRef]
- Baker, H.; Hallowell, M.R.; Tixier, A.J.-P. AI-Based Prediction of Independent Construction Safety Outcomes from Universal Attributes. Autom. Constr. 2020, 118, 103146. [Google Scholar] [CrossRef]
- Choi, J.; Gu, B.; Chin, S.; Lee, J.-S. Machine Learning Predictive Model Based on National Data for Fatal Accidents of Construction Workers. Autom. Constr. 2020, 110, 102974. [Google Scholar] [CrossRef]
- Koc, K.; Ekmekcioğlu, Ö.; Gurgun, A.P. Accident Prediction in Construction Using Hybrid Wavelet-Machine Learning. Autom. Constr. 2022, 133, 103987. [Google Scholar] [CrossRef]
- Carter, G.; Smith, S.D. Safety Hazard Identification on Construction Projects. J. Constr. Eng. Manag. 2006, 132, 197–205. [Google Scholar] [CrossRef]
- Antwi-Afari, M.F.; Li, H.; Umer, W.; Yu, Y.; Xing, X. Construction Activity Recognition and Ergonomic Risk Assessment Using a Wearable Insole Pressure System. J. Constr. Eng. Manag. 2020, 146, 04020077. [Google Scholar] [CrossRef]
- Ajayi, A.; Oyedele, L.; Owolabi, H.; Akinade, O.; Bilal, M.; Davila Delgado, J.M.; Akanbi, L. Deep Learning Models for Health and Safety Risk Prediction in Power Infrastructure Projects. Risk Anal. 2020, 40, 2019–2039. [Google Scholar] [CrossRef]
- Lai, J.; Chong, H.-Y.; Qin, B.; Liao, L.X.; Chao, H.-C. Applying Artificial Intelligence in Construction Management: A Scoping Review. J. Internet Technol. 2025, 26, 1–12. [Google Scholar] [CrossRef]
- Badhan, S.J.; Samsami, R. Artificial Intelligence (AI) in Construction Safety: A Systematic Literature Review. Buildings 2025, 15, 4084. [Google Scholar] [CrossRef]
- Adebayo, Y.; Udoh, P.; Kamudyariwa, X.B.; Osobajo, O.A. Artificial Intelligence in Construction Project Management: A Structured Literature Review of Its Evolution in Application and Future Trends. Digital 2025, 5, 26. [Google Scholar] [CrossRef]
- Anumba, C.; Khallaf, R. Use of Artificial Intelligence to Improve Knowledge Management in Construction. IOP Conf. Ser. Earth Environ. Sci. 2022, 1101, 032004. [Google Scholar] [CrossRef]
- Zhang, C.; Kumar, D.; Li, H.; Zhou, R.; Lv, L.; Tian, J. Development of a BIM-Enabled Automated Cost Segregation System. Buildings 2023, 13, 1805. [Google Scholar] [CrossRef]
- Ahn, J.; Ji, S.-H.; Park, M.; Lee, H.-S.; Kim, S.; Suh, S.-W. The Attribute Impact Concept: Applications in Case-Based Reasoning and Parametric Cost Estimation. Autom. Constr. 2014, 43, 195–203. [Google Scholar] [CrossRef]
- Li, F.; Zheng, M.; Yu, J.; Ding, X.; Xiahou, X.; Li, Q. Deep Learning-Based Safety Early-Warning Model for Deep Foundation Pit Construction with Extra-Long Weir Construction Method—A Case Study of the Jinji Lake Tunnel. Buildings 2025, 15, 4270. [Google Scholar] [CrossRef]
- Najafzadeh, M.; Yeganeh, A. AI-Driven Digital Twins in Industrialized Offsite Construction: A Systematic Review. Buildings 2025, 15, 2997. [Google Scholar] [CrossRef]
- Mukhamediev, R.I.; Popova, Y.; Kuchin, Y.; Zaitseva, E.; Kalimoldayev, A.; Symagulov, A.; Levashenko, V.; Abdoldina, F.; Gopejenko, V.; Yakunin, K.; et al. Review of Artificial Intelligence and Machine Learning Technologies: Classification, Restrictions, Opportunities and Challenges. Mathematics 2022, 10, 2552. [Google Scholar] [CrossRef]
- Deria, A.; Ghannad, P.; Lee, Y.-C. Dynamic Real-Time Optimization of Modular Unit Allocation to Off-Site Facilities in Postdisaster Reconstruction Using Deep Reinforcement Learning. J. Manag. Eng. 2024, 40, 04024021. [Google Scholar] [CrossRef]






| Construction Project Management | Keywords |
|---|---|
| Cost management | “cost overrun” OR “cost control” OR “budget” OR “cost planning” OR “cost estimation” OR “cost management” AND “artificial intelligence” OR “machine learning” OR “deep learning” OR “computer vision” OR “natural language processing” OR “robotics” OR “automated planning and scheduling” AND “construction” |
| Time management | “time management” OR “time overrun” OR “delays” OR “time control” OR “scheduling” OR “time performance” AND “artificial intelligence” OR “machine learning” OR “deep learning” OR “computer vision” OR “natural language processing” OR “robotics” OR “automated planning and scheduling” AND “construction” |
| Safety management | “safety management” OR “safety control” OR “human error” OR “safety risk assessment” OR “safety climate” OR “accident” OR “injuries” AND “artificial intelligence” OR “machine learning” OR “deep learning” OR “computer vision” OR “natural language processing” OR “robotics” OR “automated planning and scheduling” AND “construction” |
| Screening Dimension | Filter Criteria | Number of Articles Obtained |
|---|---|---|
| Subject area | Engineering | 3911 |
| Document type | Peer-reviewed journal article | 1753 |
| Language | English | 1671 |
| Publication year | 2013–2026 (until January) | 1524 |
| Publication stage | Final | 1376 |
| No. | Checklist |
|---|---|
| 1. | Are the aim and objectives clearly stated? |
| 2. | Is the reporting logical and coherent? |
| 3. | If the study involves assessment of a technology/application, is the technology/application clearly defined? |
| 4. | Is the research methodology used appropriate for the objective? |
| 5. | Are the data collection methods adequately described? |
| 6. | Do the explanations and conclusions depend on the data? |
| 7. | Does it make an incremental contribution to knowledge? |
| 8. | Have the goals and objectives been achieved? |
| 9. | Is the research process transparent and well-documented? |
| 10. | What implications does the publication have for practice? |
| Article | Application Areas | Al Technologies | Key Findings | Results |
|---|---|---|---|---|
| Cost Management | ||||
| [38] | Cost estimation | DBM-SoftMax, DBM-BPNN, DBM-SVM | Proposed model significantly reduced cost estimation errors compared to BPNN-only and SVM-only models. | DBM-BPNN MSE: 0.021–0.125, DBM-SVM MSE: as low as 0.021, training accuracy: 87.6–100.0% |
| [39] | Cost estimation | LS-SVM, MLIE, DE, FCMC | The new EAC-LSPIM model can run automatically without human intervention and provides accurate and reliable predictions. By combining LS-SVM, MLIE, and DE, the model achieves uncertainty-aware construction cost range predictions. | RMSE: 0.044, MAPE: 3741, MAE: 0.034, PICP: 97.73%, MPI: 19.22. |
| [40] | Cost estimation | RF, KNN, Ridge Regression, LASSO Regression | The study presents a new dataset for road construction cost estimation. Ridge Regression achieved the highest accuracy. | RF: R2 = 0.99, MAPE = 0.005, RMSE = 3181.8, KNN: R2 = 0.99, MAPE = 0.006, RMSE = 1485.6, LASSO: R2 = 0.99, MAPE = 0.0002, RMSE = 0.09, Ridge: R2 = 1.0, MAPE = 0.00, RMSE = 0.00. |
| [41] | Cost prediction | ANN, KNN | ANN and KNN models were used to predict cost and time overruns and the ANN model achieved the highest accuracy. | ANN: R2 = 0.99, RMSE = 0.021, KNN: R2 = 0.92, RMSE = 0.13. |
| [42] | Cost prediction | ANN, Tabu Search | ANN with Tabu Search optimization was used to predict cost and time overruns. | ANN with Tabu Search: R2 = 0.9384 (cost overruns), R2 = 0.9385 (time overruns), MAE = 0.0032950 (cost overruns), MAE = 0.85903 (time overruns). |
| [43] | Cost prediction | Knowledge-distilled deep learning model; teacher–student learning; structured channel pruning for edge deployment | A compressed vision-based AI framework that transfers detection knowledge from a high-capacity model to a lightweight model and applies structured pruning to maintain small-object detection accuracy under strict computational budgets. | Demonstrates prototype-level effectiveness for on-site safety supervision and material tracking by significantly reducing computational cost while preserving detection reliability. The approach supports resource-efficient deployment in green assembly construction, but is validated on benchmark datasets rather than full-scale field implementation. |
| [44] | Cost index forecasting | KNN, PERT | KNN and PERT algorithms significantly enhance CCI forecasting accuracy. Both methods outperform traditional time series models in short-, mid-, and long-term predictions. | KNN: MAPE = 0.19%, MSE = 443, MAE = 18 (short-term) PERT: MAPE = 0.28%, MSE = 1291, MAE = 32 (mid-term) k-NN: MAPE = 0.78%, MSE = 9138, MAE = 70 (long-term). |
| [45] | Cost control | ANN, MLR, SVM | The study combined ANN, MLR, and SVM to predict SPI, CPI, and TCPI. ANN and SVM provided better results than MLR in terms of prediction accuracy. | MLR: AA% = 95.89% (SPI), 96.89% (CPI), 95.91% (TCPI); MAPE = 4.11% (SPI), 3.11% (CPI), 4.09% (TCPI) ANN: AA% = 83.09% (SPI), 90.83% (CPI), 82.88% (TCPI); MAPE = 16.91% (SPI), 9.17% (CPI), 17.12% (TCPI) SVM: AA% = 94.12% (SPI), 71.76% (CPI), 84.82% (TCPI); MAPE = 5.88% (SPI), 28.24% (CPI), 15.18% (TCPI). |
| [46] | Cost control | AI-CCECA Model (DNN) | The AI-CCECA model, based on Deep Neural Networks (DNN), provides accurate cost predictions and enhances cost estimation efficiency by identifying key cost components using real-world data. | RMSE: 0.044 MAPE: 3741 MAE: 0.034. |
| [47] | Cost optimisation | ANN | ANN algorithm used in prefabricated construction projects to solve qualitative and quantitative problems during cost optimization. | Error graph comparison with ACO shows the minimum error value. |
| [48] | Cost optimisation | ML and PSO | Various ML algorithms (Linear Regression, DT, SVM, Gradient Boosting, RF, KNN, CNN) and PSO are used for predictive modeling and cost optimization. | RMSE: 0.3179, MAE: 0.6234, R2: 0.9989. |
| Time management | ||||
| [49] | Planning and scheduling | Computer Vision and EDM | Intelligent monitoring and evaluation of prefabricated building construction schedules using computer vision and EDM. | MAPE: 9.3%, Average Absolute Error: 0.066, Project Duration Prediction: 509.52 h. |
| [50] | Planning and scheduling | RL-ABM | Hybrid reinforcement learning and agent-based modeling to optimize construction planning and scheduling. | Improved project duration by 15% in two case studies, comparable to GA and PSO, with 64 days in the third case study. |
| [51] | Planning and scheduling | NLP | Application of NLP to generate and optimize construction schedules based on user-provided project details. | Positive interaction experience, logical and coherent task breakdown, Maximum task duration deviation: 1 day, Maximum worker count deviation: 2 workers. |
| [52] | Planning and scheduling | Deep Learning-based NLP | A novel machine learning solution that learns construction scheduling domain knowledge from existing records completely automatically and applies it to validate the logic in input schedules. | Precision: 85.14%, Recall: 95.12%, F1-score: 88.3% |
| [53] | Planning and scheduling | Large language models (LLMs), DistilBERT | An efficient LLM-based approach using DistilBERT to automatically extract core safety attributes from unstructured construction accident reports, reducing reliance on manual text processing. | Delivers accuracy comparable to full-scale LLMs with about 50% lower computational cost, supporting fast safety decision-making under limited resources. Validated on large historical datasets and demonstrated at the prototype level for system integration. |
| [54] | Delay risk prediction | DT, NB | Effective for small-sized data sets with conditionally independent variables. Used to predict project delay extents based on risk source levels. | DT: Training accuracy: 74.5%, Testing accuracy: 47.2%, Misclassification error: 25.5% (training), 52.8% (testing) NB: Training accuracy: 78.4%, Testing accuracy: 51.2%, Misclassification error: 21.6% (training), 48.8% (testing). |
| [55] | Delay risk prediction | Deep-MLP-NN | Advanced deep learning model for predicting delays in Iranian dam construction projects. Combines delay risk factors and project characteristics. | Accuracy: 94.36%, F1-score: 93.81%, Precision: 95.85%, Recall: 94.07%, Kappa coefficient: 91.36%. |
| [56] | Time optimisation | Fast-track method with GA | Proposed model has improved project duration and cost efficiency. | Expected average reduction in project duration was 40.48% (Case I) and 18.59% (Case II) compared with traditional methods. Project costs were reduced by 0.39% (Case I) and 4.48% (Case II). |
| [57] | Time optimisation | BIM-5D with GA | The suggested plugin reduces project time and saves various amounts of money. | Reduced project time by 20%, cost savings not specified. |
| [58] | Time optimisation | Meta-heuristic algorithms with ANN | The initial solution was improved twice: first by a metaheuristic algorithm, and then further by the AMTANN procedure. | NPV improved from 27,822 to 27,915, and SVI from 0.9761 to 0.9910. |
| [59] | Cycle time estimation | Audio-Based Bayesian Model | Proposed an audio-based Bayesian system for estimating cycle times of cyclic construction activities. The system accurately forecasts cycle times for multiple days of operation using robust audio signal processing techniques and Markov chain-based filters. | Achieved an average accuracy of 85.14% for activity classification using SVM. |
| Safety management | ||||
| [60] | Workers’ safety monitoring | Hybrid DL model (CNN + LSTM) | The model accurately detects safe/unsafe actions conducted by workers on-site. It exceeds current state-of-the-art descriptor-based methods for detecting points of interest in images. | Accuracy: 97% for detecting safe/unsafe actions, 92% for recognizing four types of actions. |
| [61] | Workers’ safety monitoring | CV and DL-based approach | The method robustly and accurately recognizes people’s unsafe behavior and matches it with contravened safety rules. | Precision: 97% for category, Recall: 90% for category. |
| [62] | Workers’ safety monitoring | CV-based 3D motion capture algorithm | The method provides joint-level physical fatigue assessments automatically and non-intrusively for construction workers. | The mean error of the 3D location of each joint is 3.90 cm, with a standard deviation of 1.59 cm. The method can provide real-time joint capacity and fatigue index during tasks. |
| [63] | On-site safety monitoring | Transformer-based deep learning model (STR-Transformer) with RPFFM and multimodal data | Effectively identifies unsafe actions of construction workers by extracting spatial and temporal features from videos. Using multimodal data (RGB + RGB difference frames) and RPFFM enhances recognition performance. | Average precision: 88.7% with 8-frame inputs, FLOPs: 202.3 GFLOPs, Inference time: 0.061 s per clip. |
| [64] | On-site safety monitoring | Weather Augmentation with YOLACT | The model with weather augmentation improves recognition performance under bad weather conditions. | mAP50:95: 0.755 ± 0.009, FPS: 19.2 ± 0.04. |
| [65] | Personal protective equipment (PPE) detection | YOLOv5x-based detection system | Achieved high accuracy in detecting safety helmets in low-light conditions and for small objects. | mAP: 92.44%, Accuracy: 92.00%, Precision: 92.44%, Recall: 89.24%, F1 score: 90.81%. |
| [66] | Safety report text analysis | SVM, LR, RF, KNN, DT, NB | SVM is the best performing algorithm for classifying construction accident narratives. | Precision: 0.5–1.00, Recall: 0.36–0.90, F1 score: 0.45–0.92. |
| [67] | Fall risk monitoring | CNN, SVM | Developed a safety guardrail detection model using transfer learning and data augmentation, achieving high accuracy in detecting guardrails in construction sites. | Accuracy: 96.5%, F1 score: 96.5%, Precision: 95.0%, Recall: 97.4%. |
| [68] | Safety accident prediction | LR, DT, SVM, KNN, AutoML | Identified key factors influencing accident severity, including accident type, accident reporting and handling, and safety culture; emphasized the importance of emergency management and safety training in reducing severity and occurrence. | AutoML: 84.4%, LR: 80.0%, NB: 78.5%. |
| [69] | Safety hazard identification and risk assessment | Multimodal LLM-based agents; vision–language models; Retrieval-Augmented Generation; knowledge graph; parameter-efficient fine-tuning; structured prompting | An LLM-centered multimodal agent that fuses visual perception and retrieved safety regulations to perform structured and explainable construction hazard reasoning. | Validated as a prototype system for activity recognition, PPE compliance, and hazard identification under experimental settings, demonstrating feasibility for intelligent safety management rather than full on-site deployment. |
| [70] | Safety hazard identification and risk assessment | DBN, CV | Enabled real-time fall risk assessment using dynamically detected risk factors (e.g., unsafe action, PPE use, equipment proximity); improved safety warning precision through second-by-second risk probability classification (low/medium/high). | Achieved accurate per-second risk classification using expert-validated DBN; medium-risk warning issued when probability ≥52.3%; 93 s video test validated temporal inference effectiveness. |
Disclaimer/Publisher’s Note: The statements, opinions and data contained in all publications are solely those of the individual author(s) and contributor(s) and not of MDPI and/or the editor(s). MDPI and/or the editor(s) disclaim responsibility for any injury to people or property resulting from any ideas, methods, instructions or products referred to in the content. |
© 2026 by the authors. Licensee MDPI, Basel, Switzerland. This article is an open access article distributed under the terms and conditions of the Creative Commons Attribution (CC BY) license.
Share and Cite
Gao, Y.; Antwi-Afari, M.F.; Huang, Y.; Chen, Z.-S.; Manzoor, B. Artificial Intelligence in Construction Project Management: A Systematic Literature Review of Cost, Time, and Safety Management. Buildings 2026, 16, 1061. https://doi.org/10.3390/buildings16051061
Gao Y, Antwi-Afari MF, Huang Y, Chen Z-S, Manzoor B. Artificial Intelligence in Construction Project Management: A Systematic Literature Review of Cost, Time, and Safety Management. Buildings. 2026; 16(5):1061. https://doi.org/10.3390/buildings16051061
Chicago/Turabian StyleGao, Yingxin, Maxwell Fordjour Antwi-Afari, Yuxiang Huang, Zhen-Song Chen, and Bilal Manzoor. 2026. "Artificial Intelligence in Construction Project Management: A Systematic Literature Review of Cost, Time, and Safety Management" Buildings 16, no. 5: 1061. https://doi.org/10.3390/buildings16051061
APA StyleGao, Y., Antwi-Afari, M. F., Huang, Y., Chen, Z.-S., & Manzoor, B. (2026). Artificial Intelligence in Construction Project Management: A Systematic Literature Review of Cost, Time, and Safety Management. Buildings, 16(5), 1061. https://doi.org/10.3390/buildings16051061

