Classifying the Reuse Value of Industrial Heritage Sites Using Random Forest: A Case Study of Jiangsu’s Salt Reclamation Zone
Abstract
1. Introduction
2. Literature Review
2.1. International Research on Industrial Heritage Value
2.2. Research Gaps and Analytical Orientation
3. Research Site
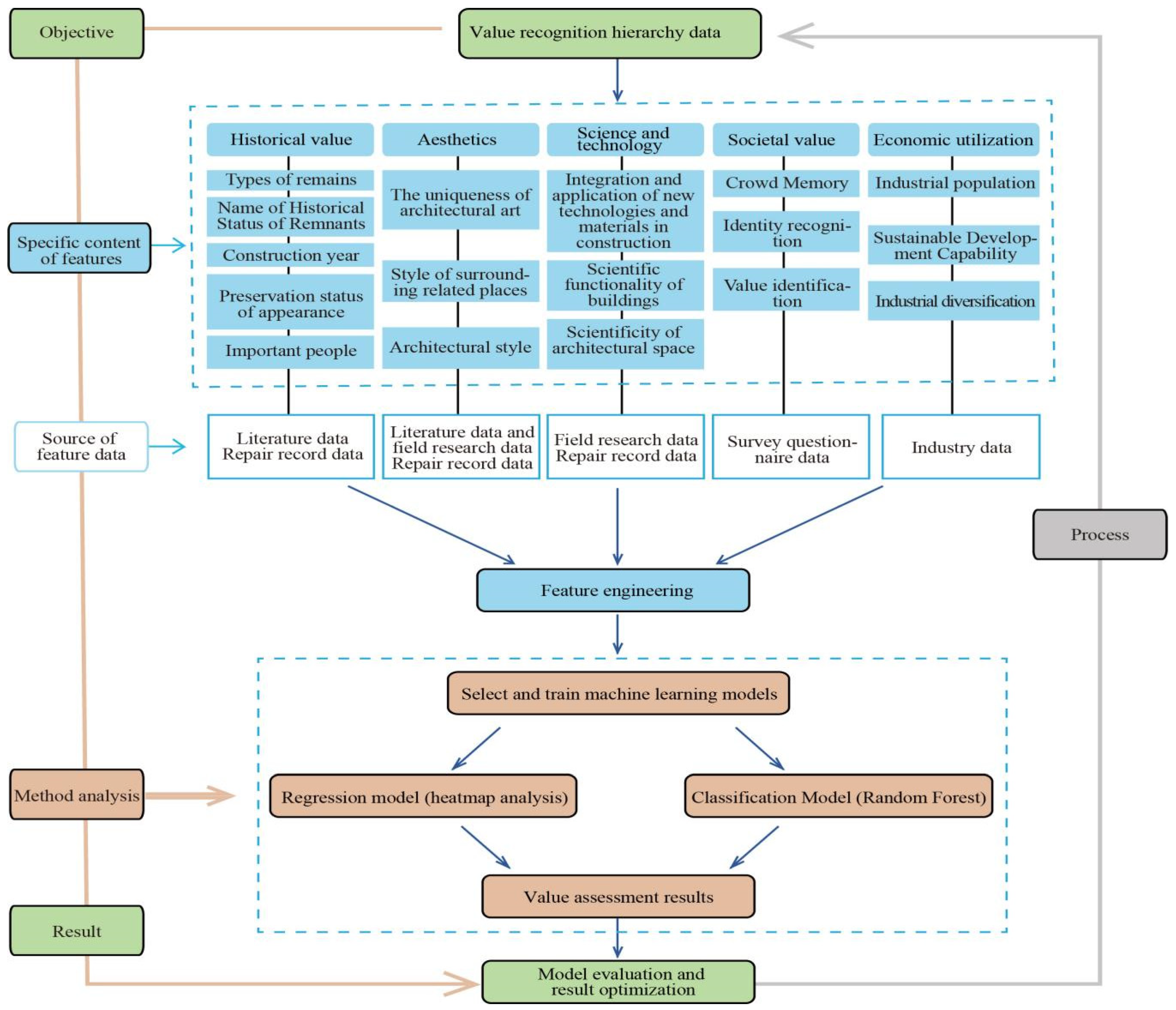
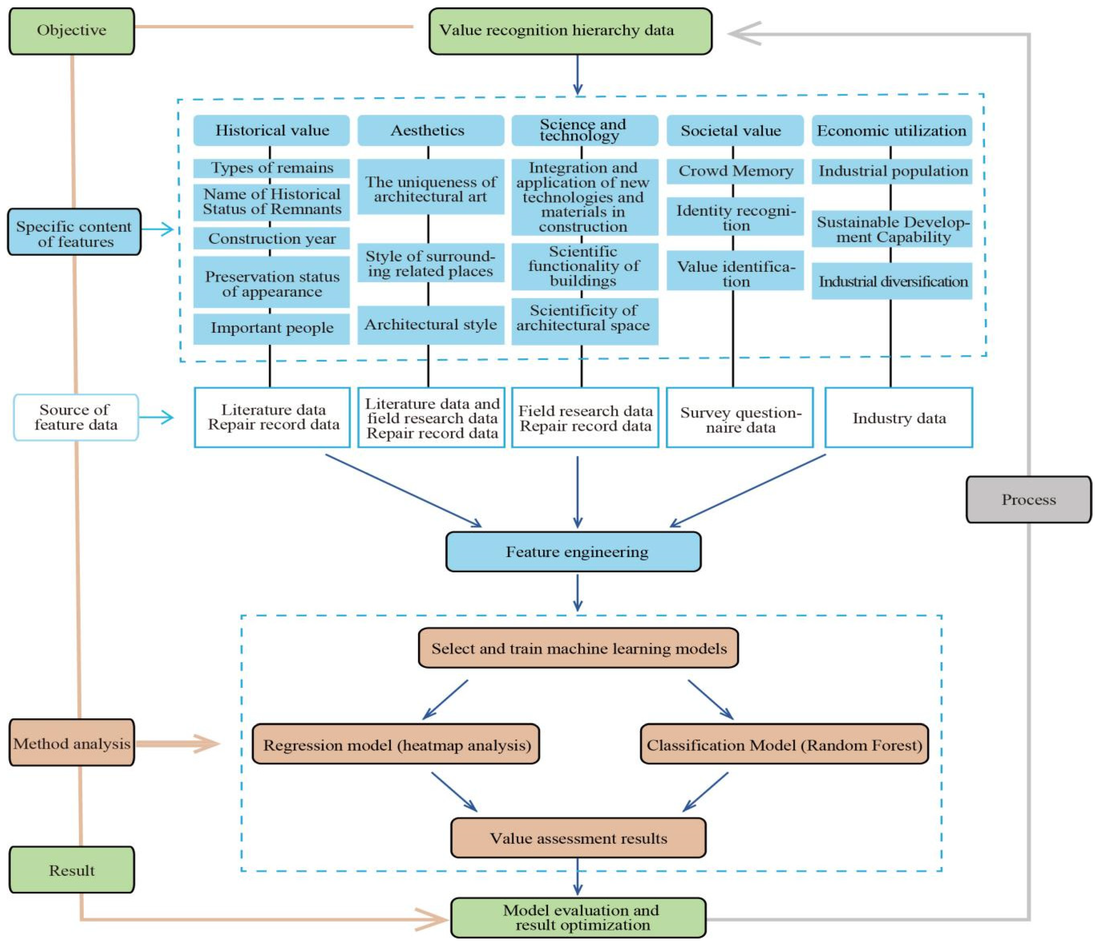
4. Model Construction and Analysis
4.1. Data Collection and Pre-Processing
- (1)
- TF-IDF Vectorization of Historical Text Records
- (2)
- Categorical Feature Encoding
- (3)
- Missing-Value Imputation
4.2. Data Set Collection Method
4.2.1. Multi-Source Data Collection and Indicator Operationalization
- (1)
- Historical–Current Scene Overlap (3D Modeling and Remote Sensing)
- (2)
- Physical/Spatial Indicators for Technological Value
4.2.2. Socio-Cultural Value Data Collection
4.2.3. Integration of Multi-Source Data into Model Features
4.3. Model Construction and Validation Process
4.3.1. Random Forest Parameter Settings and Training Workflow
- (1)
- Hyperparameter Configuration
- (2)
- Hyperparameter: Tuning Procedure
- (3)
- Training/Test Split and Repeated Cross-Validation
- (4)
- Reproducibility Assurance
4.3.2. Pearson Heat Map to Analyze the Correlation Connection of Each Feature
4.3.3. Random Forest Modeling to Construct the Weights of the Features
4.3.4. Confusion-Matrix Test Model Validation
4.3.5. Additional Performance Metrics: Precision, F1-Score, ROC/AUC
4.3.6. Baseline Comparison Against Expert and Naïve Classifiers
5. Results
5.1. Feature Importance Analysis
5.1.1. Three Correlation Characteristics of the First-Level Feature Indicators
5.1.2. Correlation of Secondary-Feature Indicators
5.1.3. Interpretability Analysis Using SHAP
- (1)
- Consistency analysis between Random Forest and SHAP
- (2)
- Internal mechanism of the model revealed by SHAP
- (3)
- The significance of combining SHAP with Random Forest for interpretation
5.2. Classification Performance
6. Discussion
6.1. Three-Tier Protection and Reuse Framework from Classification to Decision-Making
6.1.1. High-Value Sites: “Core Protection + Cultural Empowerment”
6.1.2. Medium-Value Sites: “Functional Substitution + Industrial Integration”
6.1.3. Low-Value Sites: “Symbolic Retention + Redevelopment Transition”
6.2. Township-Based Regulation: “Urban Integration” vs. “Marine Industry Cluster” Pathways
6.3. Practical Use of Collective Memory and Identity Indicators
6.4. Who Uses the Model? Clarifying Final Decision-Makers
6.5. Model Bias, Data Limitations, and Vulnerabilities
6.6. Transferability to Other Provinces
6.7. Machine Learning as a Decision-Support Tool for Industrial Heritage Regulation
7. Conclusions
Author Contributions
Funding
Institutional Review Board Statement
Informed Consent Statement
Data Availability Statement
Conflicts of Interest
References
- Alfrey, P.; Putnam, L.D. The Conservation of the Industrial Past; ICOMOS (International Council on Monuments and Sites): Paris, France, 1992; p. 23. [Google Scholar]
- TICCIH (The International Committee for the Conservation of the Industrial Heritage). Principles for the Conservation of Industrial Heritage; TICCIH: Houghton, MI, USA, 2003; pp. 110–111. [Google Scholar]
- Yan, P. Research on the Characteristics of Industry Town Integration in Modern China’s Salt Reclamation Industry. Collect. Chin. Hist. Geogr. 2015, 30, 89–102. [Google Scholar]
- Zhang, S. The dilemma and path of industrial heritage protection: Taking the salt reclamation area along the coast of Jiangsu Province as an example. J. Urban Plan. 2018, 52, 45–52. [Google Scholar]
- Agapiou, A.; Hadjimitsis, D.G.; Sarris, H.; Alexaki, M.E.; Kontoes, M.; Keramitsegios, C.P.; Tziavos, G.; Papadopoulos, I. Assessment of Archaeological Sites Using Remote Sensing Techniques. Remote Sens. 2015, 7, 5432–5451. [Google Scholar]
- Silva, M.; Rodrigues, A. Balancing Modernization and Heritage Preservation. In Proceedings of the International Symposium on Heritage Conservation, Hong Kong, China, 23–24 October 2020; pp. 112–125. [Google Scholar]
- Li, S.; Li, Y.; Li, S.; Su, Y.; Liu, Y.; Wang, W.; Lv, X. Multi-Dimensional Evaluation of Industrial Heritage Value. Heritage 2023, 6, 1–25. [Google Scholar] [CrossRef]
- Rodrigues, A.; Nunes, F.; Oliveira, H.G. Machine Learning in Cultural Heritage: A Review. Sustainability 2021, 13, 6789. [Google Scholar] [CrossRef]
- Hadjimitsis, D.; Agapiou, A.; Themistocleous, K.; Alexakis, D.D.; Sarris, H. Remote Sensing and GIS for the Assessment of Cultural Heritage Sites. ISPRS J. Photogramm. Remote Sens. 2013, 83, 87–102. [Google Scholar] [CrossRef]
- Breiman, L. Random Forests. Mach. Learn. 2001, 45, 5–32. [Google Scholar] [CrossRef]
- Liaw, A.; Wiener, M. Classification and Regression by randomForest. R News 2002, 2, 18–22. [Google Scholar] [CrossRef]
- Wang, Y.; Wang, Y.; Yang, J.; Su, Y.; Zhu, W.; Ren, Y. Integration of Industrial Heritage and Regional Development. Urban Stud. 2022, 59, 887–905. [Google Scholar]
- Kadhim, H.; Abed, A. Applications of AI in Heritage Conservation. J. Cult. Herit. Manag. Sustain. Dev. 2021, 11, 301–315. [Google Scholar]
- Fatorić, S.; Seekamp, E. Cultural Heritage and Urban Planning. J. Herit. Tour. 2017, 12, 145–162. [Google Scholar]
- Versaci, F.; Bruschi, D.; Carlucci, P.; Paci, M.; Tiddi, I. Technological Innovation in Heritage Protection. Herit. Sci. 2021, 9, 123. [Google Scholar]
- Australia ICOMOS. The Burra Charter: The Australia ICOMOS Charter for Places of Cultural Significance; Australia ICOMOS: Canberra, Australia, 2013. [Google Scholar]
- Harrison, R. Heritage: Critical Approaches; Routledge: London, UK, 2013; pp. 211–215. [Google Scholar]
- UNESCO (United Nations Educational, Scientific and Cultural Organization). Recommendation on the Historic Urban Landscape; UNESCO: Paris, France, 2011; pp. 90–92. [Google Scholar]
- Keeney, R.; Raiffa, H. Decisions with Multiple Objectives; Wiley: Hoboken, NJ, USA, 1976; p. 132. [Google Scholar]
- Throsby, D. Economics and Culture; Cambridge University Press: Cambridge, UK, 2001; p. 177. [Google Scholar]
- Avrami, E.; Mason, R.; de la Torre, M. Values and Heritage Conservation; Getty Conservation Institute: Los Angeles, CA, USA, 2000; pp. 67–70. [Google Scholar]
- de la Torre, M. (Ed.) Assessing the Values of Cultural Heritage; Getty Conservation Institute: Los Angeles, CA, USA, 2002; pp. 34–36. [Google Scholar]
- Castiello, S.; Tonini, M. Random Forest for Archaeological Predictive Modeling: Handling Complex Variable Relationships in Small Datasets. J. Archaeol. Sci. Rep. 2021, 36, 102989. [Google Scholar]
- Cossons, N. Why Preserve the Industrial Heritage? Ind. Archaeol. Rev. 2012, 34, 85–98. [Google Scholar]
- Saaty, T. The Analytic Hierarchy Process; McGraw-Hill: New York, NY, USA, 1980; p. 112. [Google Scholar]
- Remondino, F. Heritage 3D Recording and Modelling with Photogrammetry and 3D Scanning. Remote Sens. 2011, 3, 1104–1138. [Google Scholar] [CrossRef]
- Liu, X.; He, J.; Xiong, K.; Liu, S.; He, B.-J. Identification of factors affecting public willingness to pay for heat mitigation and adaptation: Evidence from Guangzhou, China. Urban Clim. 2023, 48, 101405. [Google Scholar] [CrossRef]
- Brumana, R.; Oreni, D.; Georgopoulos, A.; Cuca, B. HBIM for Conservation and Management of Built Heritage. ISPRS Arch. 2013, XL-5/W2, 613–619. [Google Scholar]
- Logothetis, S.; Delinasiou, A.; Stylianidis, E. Building Information Modelling for Cultural Heritage: A Review. Appl. Sci. 2015, 5, 870–904. [Google Scholar] [CrossRef]
- Murphy, M.; McGovern, E.; Pavia, S. Historic Building Information Modelling (HBIM). Struct. Surv. 2013, 31, 206–227. [Google Scholar] [CrossRef]
- Fairclough, G.; Herring, P.; Clark, J.; Darlington, J. Using Historic Landscape Characterisation; English Heritage: London, UK, 2004; p. 176. [Google Scholar]
- Liu, B. Research on the evaluation system of industrial heritage value: Historical, cultural, social, scientific, artistic, industrial and economic dimensions. Archit. Cult. 2009, 6, 12–18. [Google Scholar]
- Li, S. Construction of industrial heritage value evaluation system under the background of stock development. J. Urban Plan. 2016, 4, 55–62. [Google Scholar]
- Huang, W. The “function time space” continuity evaluation model of Industrial Heritage Based on system theory. Hum. Geogr. 2014, 29, 77–85. [Google Scholar] [CrossRef]
- Deng, Y. The value evaluation of urban industrial heritage from the perspective of interdisciplinary. Urban Archit. 2018, 15, 102–107. [Google Scholar] [CrossRef]
- Zhang, S. Industrial Heritage: Concept, Type and Reuse; Tongji University Press: Shanghai, China, 2013; p. 331. ISBN 9787560852638. [Google Scholar]
- Wang, S. Research on the Protection and Evaluation Methods of Industrial Heritage: The Combination of Expert Evaluation and Public Participation; China Construction Industry Press: Beijing, China, 2012; pp. 43–44. ISBN 9787112141565. [Google Scholar]
- Wang, C. Industrial heritage and urban renewal: The experience of Jianghai plain area. Planner 2015, 31, 5–12. [Google Scholar] [CrossRef]
- Department of Industry and Information Technology of Jiangsu Province. Management Measures for Industrial Heritage in Jiangsu Province Policy Document; Department of Industry and Information Technology of Jiangsu Province: Nanjing, China, 2023; pp. 445–448. [Google Scholar]
- Ministry of Industry and Information Technology of China. Promoting the Protection of Industrial Heritage and Promoting the Inheritance of Historical and Cultural Heritage Policy Document China; Ministry of Industry and Information Technology: Beijing, China, 2021; pp. 221–222.
- Oevermann, M.; Mieg, H. Industrial Heritage and Urban Regeneration: The Case of Zollverein. Built Environ. 2015, 41, 45–62. [Google Scholar]
- Seaborn, M.; Hu, Y. Correlation Visualization for High-Dimensional Data in Heritage Studies. J. Data Vis. 2019, 5, 201–215. [Google Scholar]
- Cohen, J.; Cohen, P.; West, S.; Aiken, L. Applied Multiple Regression/Correlation Analysis for the Behavioral Sciences; Routledge: London, UK, 2013; pp. 287–289. [Google Scholar] [CrossRef]
- James, G.; Witten, D.; Hastie, T.; Tibshirani, R. An Introduction to Statistical Learning; Springer: Berlin/Heidelberg, Germany, 2013; p. 236. [Google Scholar] [CrossRef]
- Yilmaz, H.M.; Alshawabkeh, A.A.Z.; Akay, F.S. Documentation of cultural heritage by photogrammetry and laser scanning. J. Cult. Herit. 2007, 8, 423–427. [Google Scholar] [CrossRef]
- Rodwell, D. Conservation and Sustainability in Historic Cities; Blackwell Publishing: Malden, MA, USA, 2007. [Google Scholar]




















| Data Type | Examples of Indicators | Processing Method | Output Feature Form |
|---|---|---|---|
| Textual | Historical descriptions, repair logs | TF-IDF vectorization | Sparse text vector |
| Categorical | Type, architectural style | One-Hot/Label Encoding | Binary feature matrix |
| Numerical | Integrity, scientificity | Min-Max Scaling | Normalized float |
| Mixed | Questionnaire scores | Missing-value imputation + scaling | Continuous variables |
| Group | Sample | Characteristics |
|---|---|---|
| Experts | 100 | Cultural-heritage scholars, planning officials, conservation engineers (ages 25–45: 60%; 46–55: 40%) |
| Local Residents & Tourists | 400 | Ages 20–30: 40%; 31–40: 35%; 41–55: 25% |
| Module | Examples of Questions | Purpose |
|---|---|---|
| Basic information | Age, gender, occupation (professional/resident/tourist), years of residence/visiting frequency | To understand the background of the respondents and screen for valid samples |
| Awareness of industrial heritage | Are you aware of local industrial heritage? (Yes/No) Knowledge of the historical background of the heritage (very much/generally/no knowledge) | Quantify the public’s basic knowledge of industrial heritage |
| Evaluation of socio-cultural values | Cultural significance of the remains to the community (cultural heritage, economic development, educational significance, tourism attraction, etc.) (Multiple choice) Do you agree with the importance of the remains as cultural heritage? (strongly agree/generally/disagree) | Assessing the public’s subjective judgment of the functional value of the remains |
| Identity and Memory Strength | Do the remains evoke personal or family memories? (Yes/No) Types of memories (childhood memories, family history, work experience, etc.) | Exploring the relevance of industrial remains to individual/collective memory |
| Value recognition and willingness to act | Willingness to contribute to the preservation of the heritage? (Yes/No) Forms of contribution (donations, volunteering, publicity and promotion, etc.) Expectations for governmental conservation measures (enhanced conservation/appropriate development/other suggestions) | Measurement of Public Participation Willingness and Policies |
| Analyzing Method | Operation Steps | Expected Results |
|---|---|---|
| Reliability analysis (Cronbach’s Alpha) | Internal consistency coefficients were calculated for each of the 5 modules of the questionnaire. Questions with alpha values below 0.7 were removed from the pre-survey. | An overall alpha value of ≥0.8 and an inter-module alpha value of ≥0.7 were expected to ensure logical consistency between questions. |
| Validity Analysis | Content validity: 5 cultural heritage experts were invited to review the questionnaire design and correct ambiguous expressions. Structural validity: verify the match between questions and dimensions by factor analysis. | The expected KMO value is ≥0.7 and the factor loading is ≥0.5, to ensure the accuracy of the questionnaire in measuring the target dimensions. |
| Sample representativeness test | Use chi-square test to compare the differences in responses of different occupational groups (professionals vs. resident tourists). T-test was used to verify the effect of age stratification on memory strength scores. | It was expected that professionals were significantly more concerned about technical value than resident tourists (p < 0.05), and age stratification was positively correlated with memory strength. |
| Primary Category | Secondary Indicator (17 Items) | Operational Definition | Data Type | Data Source | Relevance to Value Dimension |
|---|---|---|---|---|---|
| B1 Historical Value | b11 Type of remains | Classification of relics: production type, infrastructure type, living-service type | Categorical | Historical archives; field survey | Indicates historical function and industrial evolution |
| b12 Name/Historical status of remains | Historical identification of the relic (factory name, salt-reclamation company, rank in industrial system) | Categorical | Literature; archival documents | Determines historical importance & representativeness | |
| b13 Construction year | Year/period of original construction | Numerical | Archives; gazetteers | Historicity and time-depth | |
| b14 Important people | Whether associated with industrial pioneers (e.g., Zhang Jian enterprises) | Binary | Literature; expert interviews | Symbolic historical significance | |
| b15 Save status/Preservation status | Physical integrity ratio (remaining structure/materials %) | Numerical | UAV images; 3D reconstruction; field survey | Core metric for authenticity | |
| B2 Aesthetic Value | b21 The uniqueness of architectural art | Degree of distinctiveness of façade/morphology (3D deviation index) | Numerical | UAV 3D model; photogrammetry | Captures artistic uniqueness |
| b22 Surrounding place style | Harmony between relic and surrounding settlement/landscape | Categorical | Field survey; UAV | Aesthetic contextuality | |
| b23 Architectural style | Architectural type/style classification | Categorical | Field survey; architectural mapping | Aesthetic hierarchy & typology | |
| B3 Scientific & Technological Value | b31 Application of new technology materials | Proportion of new/non-original materials in repair | Numerical (%) | Restoration/repair records | Indicates degree of technological intervention |
| b32 Functional scientificity | Clarity of functional workflow; rationality of original industrial process | Numerical (1–5) | Field survey; 3D simulation | Reflects technological rationality | |
| b33 Space scientificity | Scientific/spatial layout score (space continuity, circulation) | Numerical | 3D model; field measurement | Measures functional spatial logic | |
| B4 Social & Cultural Value | b41 Crowd memory | Frequency/intensity of local residents’ memory response | Numerical (Likert) | Questionnaire (residents/tourists) | Intangible cultural association |
| b42 Identity recognition | Degree of emotional belonging/community identity | Numerical | Questionnaire | Social connection & cultural identity | |
| b43 Value identification | Assessment of perceived importance of the relic | Numerical | Questionnaire | Social-perception value | |
| B5 Economic Utilization Value | b51 Size of industrial population | Number of historic industrial workers associated with site | Numerical | Local chronicles; statistical documents | Labor scale & historical economic influence |
| b52 Sustainable development capability | Capacity for supporting new economic activities (tourism, cultural industry) | Numerical | Industry data; planning documents | Economic sustainability | |
| b53 Industrial diversification | Diversity of industrial sectors historically associated with the relic | Categorical | Historical industrial records | Indicates multi-functionality & reuse potential |
| Real Label\Predicted Label | High Value | Medium Value | Low Value |
|---|---|---|---|
| High score relics | 9 (TP1) | 2 (FN1 → Medium) | 0 (FN1 → Low) |
| Medium sized remains | 1 (FP1) | 7 (TP2) | 1 (FN2) |
| Low score remnants | 0 (FP2) | 1 (FN3) | 9 (TP3) |
| Model Type | Method Description | Accuracy | Macro-F1 | Macro-AUC |
|---|---|---|---|---|
| Naïve baseline | Assigns all samples to majority class | 0.452 | 0.301 | 0.500 |
| Expert judgment baseline | 3 expert consensus scoring | 0.694 | 0.612 | 0.733 |
| Random Forest (this study) | 124×17 indicators, 5-fold repeated CV | 0.833 | 0.812 | 0.871 |
| B1 Historical Value Historical Hierarchical Changes | B2 Aesthetics Changes in Aesthetic Hierarchy of Material Art Forms | B3 Scientific and Technological Value The Replacement of the Value Hierarchy of Technology and Science | B4 Social and Cultural Values Changes in Social Network Hierarchy | B5 Economic Utilization Value Comparison of Diversified Heritage Industries | |||||||||||||
|---|---|---|---|---|---|---|---|---|---|---|---|---|---|---|---|---|---|
| Content of residal value evaluation | b11 | b12 | b13 | b14 | b15 | b21 | b22 | b23 | b31 | b32 | b33 | b41 | b42 | b43 | b51 | b52 | b53 |
| Types of remains | Name of Historical Historical Status of Remnants | Construction year | Important people | Save Status | The uniqueness of architectural style (size of area occupied) | Surrounding Place Style | Architectural style | Application of New Technology Materials | Functional scientificity | Space scientificity | Crowd Memory | Identity recognition | Value identification | Number of industrial population | Sustainable Development Capability | Industrial diversification | |
| 1.Production 2. Life 3.Ecological | 1.Very important 2.Generally 3.Not important | 1.The first modern construction 2.Early modern times 3.Late modern times | 1.Well preserved 2.Partially damaged or modified 3.Completely destroyed | 1. Has distinct charac-Teristics Uniqueness, Timeliness 2. There are some 3. No | 1. Chinese style 2. Western style 3.Integration | 1. Chinese style 2. Western style 3.Integration | 1. Yes 2. There are some 3. No | 1. No changes have been made 2. Modified 3. Thoroughly change | 1. Reasonable 2. Some are reasonable 3.Unreasonable | 1. Deep memory 2. Some memories 3. No memory | 1. Strongly agree 2. There are some 3. No | 1.Strongly agree 2. There are some 3. No | 1. Most of them 2. Partial 3. No | ||||
| Value Category | Characteristic Features (Model-Based) | Recommended Policy Actions |
|---|---|---|
| High Value | High integrity; technological authenticity; strong architectural identity | Strict protection; ≤15% new materials; museum-type reuse; priority listing |
| Medium Value | Moderate integrity; functional adaptability; industry relevance | 30–50% renovation; creative industry reuse; community functions |
| Low Value | Low integrity; severe deterioration | Symbolic retention; land redevelopment; ecological/public service uses |
| Urban-Type Townships (“Functional Embeddedness”) | Marine-Industry Townships (“Heritage–Industry Integration”) |
|---|---|
| Embedded within expanding cities; reuse supports land-shortage relief; transformation into cultural facilities, housing, or community services. | Linked to marine engineering clusters; reuse supports R&D bases, industrial workforce communities, and coastal ecological corridors. |
Disclaimer/Publisher’s Note: The statements, opinions and data contained in all publications are solely those of the individual author(s) and contributor(s) and not of MDPI and/or the editor(s). MDPI and/or the editor(s) disclaim responsibility for any injury to people or property resulting from any ideas, methods, instructions or products referred to in the content. |
© 2026 by the authors. Licensee MDPI, Basel, Switzerland. This article is an open access article distributed under the terms and conditions of the Creative Commons Attribution (CC BY) license.
Share and Cite
Meng, X.; Chang, J.; Liu, X.; Zhuang, F. Classifying the Reuse Value of Industrial Heritage Sites Using Random Forest: A Case Study of Jiangsu’s Salt Reclamation Zone. Buildings 2026, 16, 796. https://doi.org/10.3390/buildings16040796
Meng X, Chang J, Liu X, Zhuang F. Classifying the Reuse Value of Industrial Heritage Sites Using Random Forest: A Case Study of Jiangsu’s Salt Reclamation Zone. Buildings. 2026; 16(4):796. https://doi.org/10.3390/buildings16040796
Chicago/Turabian StyleMeng, Xiang, Jiang Chang, Xiao Liu, and Fei Zhuang. 2026. "Classifying the Reuse Value of Industrial Heritage Sites Using Random Forest: A Case Study of Jiangsu’s Salt Reclamation Zone" Buildings 16, no. 4: 796. https://doi.org/10.3390/buildings16040796
APA StyleMeng, X., Chang, J., Liu, X., & Zhuang, F. (2026). Classifying the Reuse Value of Industrial Heritage Sites Using Random Forest: A Case Study of Jiangsu’s Salt Reclamation Zone. Buildings, 16(4), 796. https://doi.org/10.3390/buildings16040796

