Next Article in Journal
Effect of Impinging Jet Ventilation System Geometry and Location on Thermal Comfort Achievements and Flow Characteristics
Previous Article in Journal
Prediction and Engineering Verification of Building Settlement in Loess High-Fill Areas
Previous Article in Special Issue
Advances in Building Energy Management: A Comprehensive Review
 
 
Font Type:
Arial Georgia Verdana
Font Size:
Aa Aa Aa
Line Spacing:
Column Width:
Background:
Article

Robust Optimization of Hospital Regional Integrated Energy Systems Based on Multi-Scenario Weight Scanning

1
College of Pipeline and Civil Engineering, China University of Petroleum (East China), Qingdao 266580, China
2
Key Laboratory of Industrial Fluid Energy Conservation and Pollution Control of the Ministry of Education, Qingdao University of Technology, Qingdao 266250, China
*
Author to whom correspondence should be addressed.
Buildings 2026, 16(3), 640; https://doi.org/10.3390/buildings16030640
Submission received: 30 December 2025 / Revised: 24 January 2026 / Accepted: 31 January 2026 / Published: 3 February 2026

Abstract

Regional Integrated Energy Systems (RIESs) are pivotal in the low-carbon transition of energy-intensive hospital campuses. However, traditional multi-objective optimization for RIES planning often suffers from the subjective selection of weights, leading to configurations that lack robustness against varying decision-maker preferences. To address this, this paper proposes a robust optimization methodology integrating shadow cost theory and multi-scenario weight scanning. A high-fidelity dynamic simulation model of a hospital in Beijing was constructed using TRNSYS. By monetizing environmental externalities into shadow costs, a comprehensive objective function, including annual cost savings rate, primary energy savings rate, and environmental shadow cost savings rate, was established, and the Hooke–Jeeves algorithm was employed to scan ten distinct weight scenarios, ranging from profit-driven to eco-centric preferences. The results reveal that solar collectors lack economic competitiveness under current boundary conditions due to cooling–heating coupling constraints. Instead, a configuration featuring a large-capacity gas turbine (2790 kW) coupled with a moderate GSHP was identified as the optimal solution in over 80% of the scenarios, demonstrating high preference robustness. Crucially, this configuration achieves net-negative emissions by maximizing clean power exports to displace carbon-intensive grid electricity. Compared to the reference system, the optimized RIES reduces primary energy consumption by 82.7% and achieves substantial environmental benefits, subject to grid emission factors. These findings confirm that prioritizing clean power export is a resilient pathway for hospitals to balance economic feasibility with environmental goals under current policy frameworks, providing scientific guidance for policymakers and engineers.

1. Introduction

Driven by the escalating global energy crisis and environmental degradation, there is a widespread consensus on the urgent need to enhance energy efficiency and mitigate carbon emissions [1]. Regional Integrated Energy Systems (RIESs) have emerged as a pivotal solution for low-carbon transition, enabling the cascade utilization and synergistic carbon sink complementation among different energy forms [2,3]. Hospitals, with their continuous 24/7 demands, substantial load volatility, and stringent reliability standards, are ideal candidates for RIES deployment [4,5].
In recent years, extensive research has been conducted on RIES optimization. Early work primarily focused on single economic objectives [6,7,8,9], which failed to meet increasingly stringent environmental regulations. Subsequent research shifted towards multi-objective optimization (MOO) to balance economic costs, energy consumption, and environmental emissions. MOO methods are generally categorized into no-preference, a priori, and a posteriori methods [10]. No-preference methods (e.g., global criterion method) do not rely on decision-maker preferences but focus on neutral compromise solutions, thus having limited application in energy systems. A priori methods require preference articulation before solving, commonly using the weighted sum or ε-constraint methods. For example, Zeng et al. [11] combined the weighted sum method with genetic algorithms for CCHP optimization. Liu et al. [12] used the ε-constraint method to quantify the trade-off between economic and environmental goals, finding that a 57% reduction in carbon emissions increased costs by 15.1%, while also highlighting that shared energy storage can significantly reduce both investment and emissions. A posteriori methods aim to generate a Pareto solution set [13]. For example, Qiao et al. [14] achieved an 8.16% emission reduction and 2.25% efficiency improvement using the Fruit Fly Optimization Algorithm. Chen et al. [15] proposed a gas turbine/PV/storage system, using multi-objective optimization to achieve a balance among energy efficiency (PESR up to 53.08%), power supply reliability (EMR reaching 99.88%), and environmental economy. While comprehensive, they leave the difficult task of selecting the final “best” solution to the decision-maker, often leading to confusion when the Pareto front is dense [16,17].
Despite these advancements, critical gaps remain in the existing literature regarding the handling of objective weights and environmental valuation. First, traditional weighted sum methods rely heavily on expert experience or the Analytic Hierarchy Process (AHP), where minor subjective fluctuations in weights can lead to vastly different “optimal” configurations. Second, most studies optimize for a fixed set of weights, failing to account for preference robustness. In practice, decision preferences often shift due to external policy changes (e.g., carbon tax implementation) or internal budget constraints, and a configuration optimized for a single weight set may perform poorly if priorities change. Third, environmental objectives are often treated as physical quantities (e.g., tons of CO2), making them mathematically incommensurable with economic objectives, which leads to the use of arbitrary scaling factors.
To address these limitations, this paper proposes an optimization method that quantifies environmental value based on “shadow costs” and ensures robustness through “multi-scenario weight scanning.” First, a dynamic simulation model of the hospital Renewable Integrated Energy System (RIES) was constructed using TRNSYS 17. Shadow cost theory is introduced to monetize the emissions of CO2, NOx, and SO2 into social marginal abatement costs. A weighted optimization model is established targeting the Annualized Cost Saving Rate (ACSR), Primary Energy Saving Rate (PESR), and Shadow Cost Saving Rate (SCSR). Second, to address the lack of preference robustness, a multi-scenario weight scanning strategy is implemented. Instead of identifying a single optimal point based on fixed weights, the system is optimized across ten distinct preference scenarios spanning the decision space to identify a configuration that remains optimal regardless of whether the priority is cost or environment. Finally, the Hooke–Jeeves algorithm is employed to identify the configuration that appears most frequently and is least sensitive to weight changes. This solution is proposed as the robust optimal configuration balancing economy, energy saving, and environmental protection, and is compared and analyzed with the reference system.

2. Methodology

2.1. RIES Construction and TRNSYS Modeling

This study selected a general hospital in Beijing as the case study to construct a RIES encompassing energy generation, conversion, storage, and consumption. The core of the system consists of a Combined Cooling, Heating, and Power (CCHP) subsystem and a Ground Source Heat Pump (GSHP) subsystem, integrated with auxiliary equipment, such as solar collectors (SC) and Electric Chillers (EC). The overall system architecture is illustrated in Figure 1.
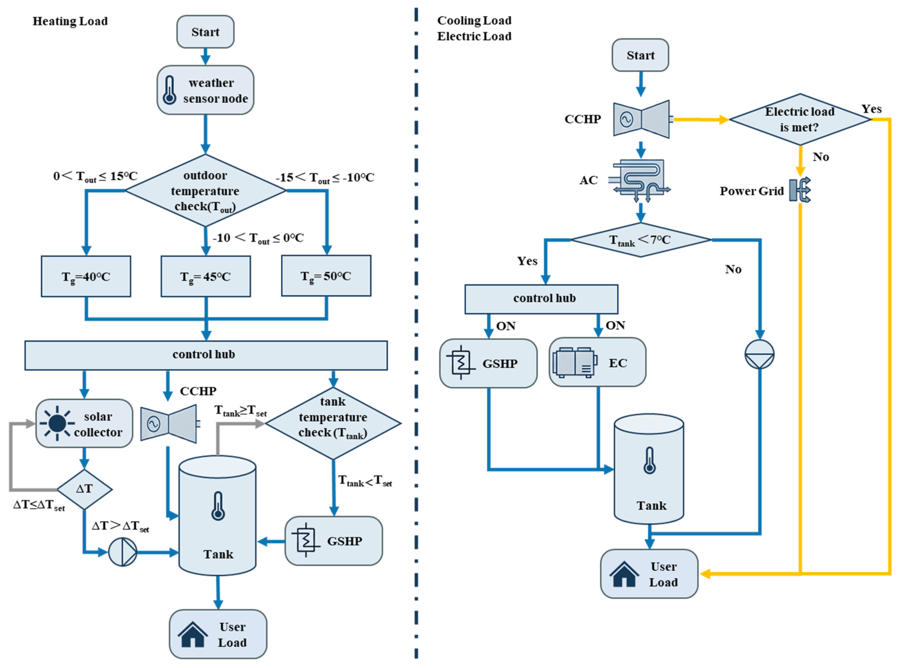
During the heating season, the building’s thermal load is met by the joint operation of CCHP, GSHP, and SC. Heat generated by the CCHP serves as the base load; meanwhile, the GSHP and SC act as peak-shaving and supplementary sources, with their on-off status and output dynamically adjusted based on real-time solar irradiance and load demand. During the cooling season, the cooling load is supplied jointly by CCHP, GSHP, and EC. Specifically, the high-temperature exhaust gas from the gas turbine (GT) first drives the Lithium Bromide (LiBr) Absorption Chiller (AC); the GSHP and EC are then utilized to satisfy the residual load and handle load fluctuations. Regarding electricity, power generated by the CCHP is prioritized for self-consumption. Any deficit is purchased from the grid, while surplus electricity is sold to the grid.
The TRNSYS 17 transient simulation platform was employed for full-condition modeling, simulation, and performance analysis. Utilizing its modular component library, a high-fidelity physical model was constructed to ensure the accuracy of thermodynamic calculations (Table 1). Simulations were conducted with a 1 h time step over 8760 h. The interaction between the optimization algorithm (MATLAB 2016) and TRNSYS was handled via the text-based modification of the input file (.dck), allowing iterative variation in component capacities. The operation strategy of the RIES, established based on multi-energy complementarity and coordination, is shown in Figure 2.

2.2. Mathematical Model of Main Equipment in RIES

2.2.1. CCHP Model

The CCHP system serves as the core energy supply unit in the RIES, primarily consisting of a prime mover, heating devices, and cooling equipment. GT, acting as the core prime mover, is modeled as follows:
E GT , i = G i η GT , i e
Q GT , i h = G i η GT , i h
Based on operational data from a typical commercial GT, the functional relationship between power generation, outdoor ambient temperature, and exhaust waste heat is obtained through data fitting:
E GT , i = 1.758 Q GT , i h + 1620 T i 1003932
where EGT,i denotes the power generation of the gas turbine at time i, kJ/h; Gi is the heat value of natural gas input at time i, kJ/h; η GT , i e represents the power generation efficiency at time i; Q GT , i h is the exhaust waste heat of the gas turbine at time i, kJ/h; η GT , i h is the waste heat recovery efficiency; and Ti is the outdoor dry-bulb temperature at time i,°C.

2.2.2. AC Model

The Lithium Bromide (LiBr) AC is the primary device for waste heat recovery in the CCHP system. Its energy conversion efficiency is characterized by the coefficient of performance (COP). The relationship between heat consumption and cooling output at any given time is expressed as:
Q AC , i c = C O P AC , i Q GT , i h η B , i
where Q AC , i c is the cooling capacity of the AC unit at time i, kJ/h; COPAC,i is the COP of the unit at time i; and ηB,i denotes the waste heat recovery efficiency.

2.2.3. GSHP Model

A GSHP is a crucial device for both winter heating and summer cooling, utilizing borehole heat exchangers. Its performance is characterized by the heating coefficient of performance (COPh) and cooling coefficient of performance (COPc), modeled as follows:
Q H P , i h = E H P , i h C O P H P , i h
Q H P , i c = E H P , i c C O P H P , i c
where Q H P , i h and Q H P , i c represent the heating and cooling output of the GSHP at time i, kJ/h, respectively; E H P , i h and E H P , i c denote the power consumption of the GSHP under heating and cooling modes at time i, kJ/h; and C O P H P , i h and C O P H P , i c are the COPs for heating and cooling modes, respectively.

2.3. Optimization Model

2.3.1. Comprehensive Evaluation Index System

To achieve a multi-dimensional evaluation, a dimensionless comprehensive objective function F is defined as the weighted sum of ACSR, PESR, and SCSR. The expression of F is shown in Equation (7):
F = α A C S R + β P E S R + γ S C S R
where ACSR, PESR, and SCSR compare with the reference system (Gas Boiler + Electric Chiller). A higher value indicates better performance. α, β, and γ are the corresponding weighting coefficients, satisfying α + β + γ = 1 and 0 ≤ α, β, γ ≤ 1.
In this study, robustness is defined as “preference robustness”: the ability of a system configuration to remain the optimal choice across a wide range of subjective weight preferences. This differs from “parameter robustness” (sensitivity to load/weather). A configuration that appears most frequently across diverse weight scenarios is considered the most robust choice for decision-makers with uncertain priorities. To mitigate subjectivity, ten representative weight scenarios are established (Table 2), effectively mapping the vertices and the center of the decision simplex. The optimization algorithm is executed for each weight scenario to obtain a set of optimal configurations X o p t , i . Finally, the frequency of each configuration across all scenarios is statistically analyzed. The configuration with the highest frequency is selected as the final recommendation.
Economic Indicator (ACSR)
The Annualized Total Cost (ATC) is adopted as the evaluation criterion, which includes the annualized value of initial capital investment, annual operating costs (fuel, electricity purchase, and maintenance), minus revenue from electricity sales.
A C S R = 1 A T C R I E S A T C R e f
A T C = p · i 1 ( 1 + i ) n + C g V g + C e l , b i = 1 8760 E b , i 3600 C e l , s i = 1 8760 E G T , i 3600 + μ P
where ATC is the annualized total cost, CNY; P is the total initial investment, CNY; i is the annual interest rate (6.5%); n is the system lifespan (20 years); cg is the natural gas price, CNY/m3; Vg is the gas consumption, m3; Ce,s and Ce,b are the grid feed-in price and electricity purchase price, CNY/kWh, respectively; μ is the maintenance factor (0.03); and subscripts ATCRIES and ATCRef denote the RIES and reference system, respectively.
Energy Efficiency Indicator (PESR)
The primary energy consumption (PEC) is used for evaluation, converting electricity and natural gas into standard primary energy.
P E S R = 1 P E C R I E S P E C R e f
P E C = i = 1 8760 E b , i η g r i d η e + 35588 V g
where PEC denotes primary energy consumption, kJ; ηgrid is the average power generation efficiency (0.92); and ηe is the grid transmission efficiency (0.35).
Environmental Indicator (SCSR)
Unlike traditional assessments that only count physical emissions, this study introduces shadow cost theory to internalize the marginal social cost of pollution abatement. The calculation is as follows:
S C S R = 1 P S C R I E S P S C R e f
P S C = k CO 2 , NO x T k · E k
where PSC is the pollutant shadow cost, CNY, and Tk is the social marginal abatement cost, CNY/t. Specifically, the value for CO2 is adopted as 20.83 CNY/t, and for NOx as 8006.84 CNY/t [18]. It is important to note that these values represent a societal perspective and are subject to policy variations. Ek is the emission quantity. Notably, the model considers the offset effect of exported electricity on regional grid emissions, which is critical for assessing the true environmental benefit of RIESs.

2.3.2. Constraints

Energy Balance Constraints
To avoid energy waste or shortage, the hourly output of cooling, heating, and electricity must equal the hourly demand:
Q G P , i h + Q H X , i h + Q S C , i h = L u s e r , i h
Q G P , i c + Q A C , i c + Q E C , i c = L u s e r , i c
E G T , i + E b , i = E G P , i c + E G P , i h + E E C , i c + E p u m p + L u s e r , i e
where Q H X , i h is the energy output, kW, and L u s e r , i is the load demand, kW.
Operational Constraints
The energy output must remain within the minimum and maximum capacity limits of equipment k:
P k , min P k P k , max

2.3.3. Optimization Algorithm

The Hooke–Jeeves algorithm, a robust derivative-free direct search method, is employed. Compared to population-based methods (e.g., NSGA-II), this approach offers superior computational efficiency for the five continuous variables involved. Additionally, since the weight scanning method is used to solve scalarized weighted-sum problems, a single-objective solver proves sufficient and more efficient than Pareto front generation. To address non-convexity and avoid local optima, preliminary runs with randomized initial points were conducted to ensure robust convergence. The optimization flowchart is shown in Figure 3. The decision variables include GT capacity, GSHP capacity, EC capacity, SC area, and water tank volume. The optimization variable vector is defined as:
X = [ C a p G T , C a p G S H P , C a p E C , A s o l a r , V t a n k ]

3. Description of Case Study

3.1. Case Description and Load Characteristics

The case study centers on a General Hospital in Beijing. Spanning a total area of 75,337 m2, the facility includes outpatient, emergency, and inpatient units. This paper specifically considers the cooling, heating, and electrical loads during the heating and cooling seasons, where the electrical load accounts solely for the self-consumption of the energy supply system. To capture dynamic load profiles, Dest 3.0 software [19] was utilized for hourly simulations, yielding a full-year dataset of 8760 h (Figure 4).
Simulation outputs reveal a peak heating load of 4916 kW and a peak cooling load of 7975 kW. The cumulative annual thermal demands are 30,592 GJ for heating and 30,827 GJ for cooling.

3.2. Computational Boundary Conditions

(1)
Natural Gas Price: The price for natural gas used for power generation is set at 2.71 CNY/m3 [20], while the price for heating and cooling is 2.77 CNY/m3.
(2)
Electricity Price: Commercial electricity use in Beijing is subject to a Time-of-Use (ToU) tariff. According to the latest policy, the specific peak, flat, and valley prices for non-residential use are detailed in Table 3. The feed-in tariff for natural gas power generation is set at 0.4155 CNY/kWh, adopting the Shanghai standard as a proxy due to local data unavailability [21].
(3)
Equipment Reference Costs: Equipment cost is a critical factor influencing system investment and the annualized cost. The economic parameters for all equipment involved, including lifetime, capital cost, and Operation & Maintenance (O&M) cost, are determined as shown in Table 4.
(4)
Optimization Parameter Settings: The Hooke–Jeeves algorithm is utilized for optimization. The algorithm parameters are initialized as follows: initial step size δ = 0.5, acceleration factor α = 1, step reduction rate ω = 0.5, and precision tolerance ε = 0.2. The range, initial values, and step sizes for the decision variables are listed in Table 5.

4. Results and Discussion

4.1. Sensitivity Analysis of Weights and Configurations

The trends of the comprehensive objective function values under different weight combinations, with respect to system configurations (centered on GT rated power), are illustrated in Figure 5a. Generally, as the gas turbine (GT) power decreases (corresponding to operating conditions 1 to 90), the objective function F shows a downward trend. It is worth noting that the rate of decline and the position of inflection points vary across different weight preferences. For instance, in economy-oriented scenarios (where weights favor cost saving), the objective function is highly sensitive to the reduction in GT power; conversely, in environment-oriented scenarios, the curve is relatively flat, indicating that the system maintains environmental benefits within a certain range through the compensation of other low-carbon equipment.
The intricate trade-off between economics and primary energy consumption is depicted in Figure 5c. As GT power decreases, annual operating costs, electricity sales revenue, and primary energy consumption all exhibit a fluctuating downward trend; in contrast, the environmental shadow cost gradually increases. Unlike operating costs, the initial investment and annual cost of the system generally show a fluctuating upward trend (Figure 5b). This is primarily because, to compensate for the power and heat deficit caused by GT downsizing, the system must rely on or enlarge other equipment (e.g., GSHPs, ECs), which often possess higher unit capital costs or operational electricity expenses. Notably, under most weight combinations, the local optimum for annualized cost occurs when the SC area is 0 m2. This indicates that under the current boundary conditions (investment costs vs. energy prices), solar heating lacks a competitive advantage. This is attributed to the cooling–heating coupling constraint. The crowding-out effect of solar energy on winter heating reduces the requisite GSHP capacity. However, this downsizing constrains the GSHP’s cooling potential in summer, necessitating a compensatory expansion of the EC capacity. Consequently, the incremental costs for summer cooling negate the winter heating savings, eroding overall system viability.
Consequently, configurations with SC were discarded. The remaining nine distinct configurations are summarized in Table 6.
Figure 6 presents the multi-scenario weight scanning results. As seen in Figure 6a, a robust positive correlation is evident between the objective function F and GT-rated power across all weight scenarios. The monotonic decline in F with reduced GT power implies that, within the defined constraints, maximizing GT capacity optimizes the comprehensive utility of the RIES. This phenomenon is driven by the grid-interaction mechanism. Maximizing GT capacity amplifies grid-exported electricity (Figure 6b). On one hand, high electricity sales revenue offsets operating costs; on the other hand, exporting clean electricity (substituting conventional coal power) generates significant environmental benefits (negative shadow costs). Although natural gas consumption increases, the electricity revenue and emission reduction benefits dominate the comprehensive evaluation.
Statistical analysis of the 10 weight scenarios reveals that Configuration 1 (GT 2790 kW, GSHP 1056 kW, EC 3479 kW) is identified as the optimal solution in over 80% of the scenarios. This confirms the preference robustness of this configuration, implying that regardless of whether the decision-maker prioritizes economy or environment, the “large-capacity GT + moderate-scale GSHP” scheme is the best choice for this hospital campus.
The load distribution under this optimal configuration is detailed in Appendix A. As shown in Figure 7, the CCHP system covers the vast majority of loads: 99% of the heating load and 86% of the cooling load. Of the remaining cooling load, the GSHP contributes 8.6%, with the rest supplemented by the EC. Notably, the high GT capacity enables the system to export 94% of its generation, functioning effectively as a distributed power plant.

4.2. Comprehensive Benefit Comparison

A comparative assessment of the robustly optimized RIES (Configuration 1) against the Standalone GSHP and reference systems was conducted to quantify annual performance. The results are summarized in Table 7 and Figure 8.
The comparison results demonstrate that the proposed RIES achieves a balance of “economic feasibility and environmental excellence.” Although the Annualized Total Cost (ATC) of the RIES is only slightly reduced by 3.2% compared to the reference system (constrained by higher initial capital costs), it still outperforms the Standalone GSHP System, verifying its economic viability. However, the environmental benefits are transformative. After accounting for the offset effect of exported electricity on the regional grid, the RIES effectively achieves net-negative emissions. Compared to the reference system and the Standalone GSHP System, the RIES achieves CO2 reduction rates of 153.04% and 138.89%, respectively. Furthermore, the NOx reduction rates reach remarkable levels of 311.76% and 314.55%. These significant reductions are primarily attributed to the cascade utilization of energy and the substitution of grid electricity (with higher marginal emissions) by efficient distributed generation. In addition, the energy-saving effect is substantial. The PESR is 82.67% and 73.00% relative to the reference system and Standalone GSHP System, respectively. This makes the system highly attractive for medical institutions committed to achieving ESG (environmental, social, and governance) goals.

4.3. Limitations and Sensitivity Analysis

While the “large-capacity GT + moderate-scale GSHP” configuration demonstrates superior performance, the interpretation of these results requires a critical examination of underlying assumptions and boundary conditions. First, the reported “net-negative emissions” are heavily predicated on the current carbon intensity of the regional grid, where exported electricity is assumed to displace high-carbon, coal-dominated power. Consequently, this environmental benefit represents a theoretical maximum. As the grid progressively decarbonizes with increased renewable penetration, the “offset” credit inevitably diminishes. Second, the economic robustness of the proposed configuration is sensitive to the spread (the margin between electricity feed-in tariffs and natural gas prices). The optimization currently favors maximizing exports under the assumption of unconstrained grid access; however, significant fluctuations in gas prices, reductions in distributed generation subsidies, or local grid export limits could shift the optimal capacity of the GT downwards. Finally, the exclusion of SC reflects current cost structures, the specific load characteristics of medical building campuses (high reliability and continuous thermal demand), and specific load-coupling dynamics. The economic viability of SCs remains subject to potential capital cost reductions or policy subsidies.

5. Conclusions

Focusing on the energy demand of hospital campuses, this paper proposes a robust optimization design method for RIES based on the Hooke–Jeeves algorithm and multi-scenario weight analysis. An empirical study was conducted on a general hospital in Beijing by coupling a high-fidelity TRNSYS dynamic simulation model with the optimization algorithm. The main conclusions are as follows:
(1)
A comprehensive scan of 10 decision preference scenarios reveals that the “High-capacity gas turbine (2790 kW) + Ground Source Heat Pump” configuration is the optimal solution in over 80% of cases. The configuration’s insensitivity to weight perturbations demonstrates that, within the current techno-economic landscape, a strategy prioritizing clean power export represents the most robust pathway for maximizing the comprehensive utility of medical campuses.
(2)
The optimized RIES achieves remarkable net-negative emissions. Benefiting from efficient cascade utilization and the carbon offset mechanism of exported electricity, the primary energy consumption is reduced by 82.7%. Remarkably, it achieves net reduction rates of 153.04% for CO2 and 311.8% for NOx after accounting for grid offsets. Despite the higher initial investment, the 3.2% reduction in ATC confirms the economic viability of this low-carbon transition. These findings underscore the need for policymakers to incentivize feed-in mechanisms and mature carbon trading schemes to accelerate RIES adoption.
(3)
The proposed framework, integrating shadow cost theory and multi-scenario weight scanning, effectively avoids the subjectivity defect of traditional multi-objective optimization. By internalizing environmental externalities, this approach offers a resilient decision-making tool adaptable to dynamic market prices and policies. Future research will extend this framework to assess the long-term impact of climate change on load profiles and investigate the role of energy storage systems in enhancing temporal flexibility.
This study assumes static energy policies and current technology costs. Furthermore, the specific optimal configuration is case-dependent, particularly for medical building campuses in cold zones. Application to other climates or grid mixes requires re-optimization using the proposed framework. Future work should incorporate long-term uncertainties in energy prices and climate change impacts on load profiles.

Author Contributions

Conceptualization, J.Z. and X.Z.; methodology, J.Z., J.S., and J.G.; software, Y.Z.; validation, X.Z.; formal analysis, J.Z., J.S., and Y.Z.; investigation, J.Z., J.S., J.C., and Y.Z.; resources, J.G.; writing—original draft, J.Z. and J.C.; writing—review and editing, J.G. and Y.Z.; supervision, J.C. and X.Z.; funding acquisition, J.C. All authors have read and agreed to the published version of the manuscript.

Funding

This research was funded by the Key R&D Program (Competitive Innovation Platform) of Shandong Province (2022CXPT051), Shandong Provincial Excellent Youth Science Fundation (Overseas) (2025HWYQ-039 and 2025HWYQ-038), China Postdoctoral Science Foundation (2025M770581), Postdoctoral Fellowship Program (Grade B) (GZB20250679), Shandong Provincial Postdoctoral Innovation Project (SDCX-ZG-202501025) and Research Start-up Funding Project (KYQD20250002), and National Natural Science Foundation of China (52408140 and 52504069).

Data Availability Statement

The original contributions presented in this study are included in the article. Further inquiries can be directed to the corresponding author.

Conflicts of Interest

The authors declare no conflicts of interest.

Abbreviations

The following abbreviations are used in this manuscript:
RIESRegional Integrated Energy System
CCHPCombined Cooling, Heating, and Power
GSHPGround Source Heat Pump
GTGas Turbine
ACAbsorption Chiller
ECElectric Chiller
SCSolar Collector
HXHeat Exchanger
WHBWaste Heat Boiler
GBGas Boiler
ATCAnnualized Total Cost
ACSRAnnualized Cost Saving Rate
PECPrimary Energy Consumption
PESRPrimary Energy Saving Rate
PSCPollutant Shadow Cost
SCSRShadow Cost Saving Rate
COPCoefficient of Performance
TOUTime-of-Use (tariff)
ESGEnvironmental, Social, and Governance
MOOMulti-Objective Optimization
AHPAnalytic Hierarchy Process
FELFollowing Electric Load
FTLFollowing Thermal Load

Appendix A

Figure A1. The hourly building heat load distribution of the system.
Figure A1. The hourly building heat load distribution of the system.
Buildings 16 00640 g0a1
Figure A2. The hourly building cooling load distribution of the system.
Figure A2. The hourly building cooling load distribution of the system.
Buildings 16 00640 g0a2
Figure A3. The hourly electricity distribution of the system.
Figure A3. The hourly electricity distribution of the system.
Buildings 16 00640 g0a3

References

  1. Leng, Y.; Peng, D.; Zhang, H. Integrated energy system evaluation method based on dimensionality reduction and indexes updating with incomplete information. Energy 2023, 277, 127552. [Google Scholar] [CrossRef]
  2. Zhou, K.; Yang, S.; Shao, Z. Energy Internet: The business perspective. Appl. Energy 2016, 178, 212–222. [Google Scholar] [CrossRef]
  3. Gao, F.; Gao, J.; Huang, N.; Wu, H. Optimal configuration and scheduling model of a multi-park integrated energy system based on sustainable development. Electronics 2023, 12, 1204. [Google Scholar] [CrossRef]
  4. Kiani-Moghaddam, M.; Soltani, M.N.; Weinsier, P.D.; Arabkoohsar, A. A bi-level, many-objective stochastic optimization model for handling simultaneous uncertainties in the operation of multi-carrier integrated energy systems: A hospital case study. Sustain. Cities Soc. 2025, 127, 106430. [Google Scholar] [CrossRef]
  5. Wang, Y.; Wang, Y.; Huang, Y.; Li, F.; Zeng, M.; Li, J.; Wang, X.; Zhang, F. Planning and operation method of the regional integrated energy system considering economy and environment. Energy 2019, 171, 731–750. [Google Scholar] [CrossRef]
  6. Bucking, S.; Dermardiros, V. Distributed evolutionary algorithm for co-optimization of building and district systems for early community energy masterplanning. Appl. Soft Comput. 2018, 63, 14–22. [Google Scholar] [CrossRef]
  7. Wang, Y.; Li, R.; Dong, H.; Ma, Y.; Yang, J.; Zhang, F.; Li, S. Capacity planning and optimization of business park-level integrated energy system based on investment constraints. Energy 2019, 189, 116345. [Google Scholar] [CrossRef]
  8. Lin, Y.; Miao, S.; Yin, X. Optimal planning for economy and reliability of integrated energy system based on improved co-evolution algorithm. Electr. Power Autom. Equip 2021, 41, 173–181. [Google Scholar]
  9. Wei, D.; Chen, A.; Sun, B.; Zhang, C. Multi-objective optimal operation and energy coupling analysis of combined cooling and heating system. Energy 2016, 98, 296–307. [Google Scholar] [CrossRef]
  10. Marler, R.T.; Arora, J.S. Survey of multi-objective optimization methods for engineering. Struct. Multidiscip. Optim. 2004, 26, 369–395. [Google Scholar] [CrossRef]
  11. Zeng, R.; Li, H.; Jiang, R.; Liu, L.; Zhang, G. A novel multi-objective optimization method for CCHP–GSHP coupling systems. Energy Build. 2016, 112, 149–158. [Google Scholar] [CrossRef]
  12. Liu, J.; Nie, J.; Cui, X.; Liu, P.; Tong, P.; Liu, X. Optimal energy configuration of integrated energy community considering carbon emission. Sustainability 2024, 16, 728. [Google Scholar] [CrossRef]
  13. Giagkiozis, I.; Fleming, P.J. Methods for multi-objective optimization: An analysis. Inf. Sci. 2015, 293, 338–350. [Google Scholar] [CrossRef]
  14. Qiao, Y.; Hu, F.; Xiong, W.; Li, Y. Energy hub-based configuration optimization method of integrated energy system. Int. J. Energy Res. 2022, 46, 23287–23309. [Google Scholar] [CrossRef]
  15. Chen, Y.; Xu, Z.; Wang, J.; Lund, P.D.; Han, Y.; Cheng, T. Multi-objective optimization of an integrated energy system against energy, supply-demand matching and exergo-environmental cost over the whole life-cycle. Energy Convers. Manag. 2022, 254, 115203. [Google Scholar] [CrossRef]
  16. Shen, H.; Zhang, H.; Xu, Y.; Chen, H.; Zhu, Y.; Zhang, Z.; Li, W. Multi-objective capacity configuration optimization of an integrated energy system considering economy and environment with harvest heat. Energy Convers. Manag. 2022, 269, 116116. [Google Scholar] [CrossRef]
  17. Song, Z.; Liu, T.; Liu, Y.; Jiang, X.; Lin, Q. Study on the optimization and sensitivity analysis of CCHP systems for industrial park facilities. Int. J. Electr. Power Energy Syst. 2020, 120, 105984. [Google Scholar] [CrossRef]
  18. United Nations Framework Convention on Climate Change (UNFCCC). Revision to the Approved Consolidated Baseline Methodology ACM0002 (Version 04). CDM-Executive Board, 2005. Available online: https://cdm.unfccc.int/UserManagement/FileStorage/CDMWF_AM_YRBRBUU2ON10D2S9SE0RFK0V1R2TNL (accessed on 22 December 2025).
  19. Zhang, L.; Liu, Z.A.; Hou, C.; Hou, J.; Wei, D.; Hou, Y. Optimization analysis of thermal insulation layer attributes of building envelope exterior wall based on DeST and life cycle economic evaluation. Case Stud. Therm. Eng. 2019, 14, 100410. [Google Scholar] [CrossRef]
  20. Beijing Municipal Development and Reform Commission. Notice on Adjusting the Sales Price of Non-Residential Natural Gas in the City. 13 November 2025. Available online: https://fgw.beijing.gov.cn/fgwzwgk/2024zcwj/bwqtwj/202511/t20251114_4281227.htm (accessed on 22 December 2025).
  21. Shanghai Municipal Development and Reform Commission. Notice on Matters Related to the Adjustment of Gas-Electricity Price Linkage in Shanghai. 28 April 2024. Available online: https://www.shanghai.gov.cn/nw12344/20240430/2af9215a9bc14dc0a4f86d4c4e484eee.html (accessed on 22 December 2025).
Figure 1. Schematic diagram of the hospital RIES.
Figure 1. Schematic diagram of the hospital RIES.
Buildings 16 00640 g001
Figure 2. The seasonal operation and control strategy of the hospital RIES based on multi-energy complementarity.
Figure 2. The seasonal operation and control strategy of the hospital RIES based on multi-energy complementarity.
Buildings 16 00640 g002
Figure 3. Schematic diagram of the optimization process.
Figure 3. Schematic diagram of the optimization process.
Buildings 16 00640 g003
Figure 4. Outdoor meteorological parameters in Beijing and annual load characteristics of the hospital: (a) the monthly ambient temperature trend in Beijing and (b) the annual hourly cooling and heating load profiles of the hospital.
Figure 4. Outdoor meteorological parameters in Beijing and annual load characteristics of the hospital: (a) the monthly ambient temperature trend in Beijing and (b) the annual hourly cooling and heating load profiles of the hospital.
Buildings 16 00640 g004
Figure 5. Optimization results and performance analysis under the different system configurations: (a) change curves of objective function F values under the different system configurations and different weighting coefficients (Note: Nos. 1, 3, 5, and 6 correspond to the left axis, while others correspond to the right axis); (b) the initial investment and annual cost value change curve; (c) detailed performance indicators, including the operating cost, primary energy consumption, and environmental shadow cost.
Figure 5. Optimization results and performance analysis under the different system configurations: (a) change curves of objective function F values under the different system configurations and different weighting coefficients (Note: Nos. 1, 3, 5, and 6 correspond to the left axis, while others correspond to the right axis); (b) the initial investment and annual cost value change curve; (c) detailed performance indicators, including the operating cost, primary energy consumption, and environmental shadow cost.
Buildings 16 00640 g005
Figure 6. Multi-scenario weight scanning results and system operational characteristics of nine optimized configurations: (a) variation trends of objective function F under different weight scenarios and (b) evolution of key system performance indicators under different configurations.
Figure 6. Multi-scenario weight scanning results and system operational characteristics of nine optimized configurations: (a) variation trends of objective function F under different weight scenarios and (b) evolution of key system performance indicators under different configurations.
Buildings 16 00640 g006
Figure 7. Load sharing proportions and electricity balance analysis under the robust optimal configuration.
Figure 7. Load sharing proportions and electricity balance analysis under the robust optimal configuration.
Buildings 16 00640 g007
Figure 8. A comprehensive benefit comparison between the robust optimized system and traditional schemes: (a) Annual cost and ACSR; (b) Primary energy consumption and PESR; (c) CO2 emissions and CO2 emissions saving rate; (d) NOx emissions and NOx emissions saving rate.
Figure 8. A comprehensive benefit comparison between the robust optimized system and traditional schemes: (a) Annual cost and ACSR; (b) Primary energy consumption and PESR; (c) CO2 emissions and CO2 emissions saving rate; (d) NOx emissions and NOx emissions saving rate.
Buildings 16 00640 g008
Table 1. The main components used in the simulation.
Table 1. The main components used in the simulation.
ComponentType
ASHPType236
GSHPType927
ECType666
BoilerType700
Cooling TowerType162
ACType107
SCType71
GTType120a
ControlType666
Heat ExchangerType5b
Buried PipeType557a
Meteorological ParametersType15-2
Load CalculationType682
Quantity IntegratorType24
Online Graphical PlotterType65c
Table 2. Weight scenarios for multi-objective optimization.
Table 2. Weight scenarios for multi-objective optimization.
Numberαβγ
1001
2100
3010
41/31/31/3
502/31/3
601/32/3
71/302/3
82/301/3
91/32/30
102/31/30
Table 3. Time-of-Use (ToU) electricity prices for commercial users in Beijing.
Table 3. Time-of-Use (ToU) electricity prices for commercial users in Beijing.
Period TypeTime SlotPrice (CNY/kWh)
Critical Peak11:00–13:00 (July–Aug.)1.2421
16:00–17:00 (July–Aug.)
18:00–21:00 (Jan., Dec.)
Peak10:00–13:001.0351
17:00–22:00
Flat07:00–10:000.7180
13:00–17:00
22:00–23:00
Valley23:00–07:00 (Next day)0.4407
Table 4. Economic parameters of system equipment.
Table 4. Economic parameters of system equipment.
EquipmentLifetime (Year)Capital CostO&M Cost (CNY/kWh)
GT204500 CNY/kW0.05
AC20455 CNY/kW0.04
Heat Exchanger (HX)20200 CNY/kW0.02
Waste Heat Boiler (WHB)20120 CNY/kW0.03
GSHP20600 CNY/kW0.06
Geothermal Well207500 CNY/Well0.02
SC20600 CNY/m20.03
Water Tank20450 CNY/m30.015
GB20145 CNY/kW0.03
EC20635 CNY/kW0.04
Table 5. Settings for optimization variables.
Table 5. Settings for optimization variables.
Variable NameInitial ValueRangeStep Size
GT Capacity00–2790 kW310
SC Area00–1800 m2100
Ratio of SC Area to Tank Volume5050–80 m2/m32
GSHP Capacity00–5400 kW354
EC Capacity00–4000 kW200
Table 6. Equipment configuration of 9 candidate integrated energy systems.
Table 6. Equipment configuration of 9 candidate integrated energy systems.
NumberGT Capacity (kW)GSHP Capacity (kW)EC Capacity (kW)
1279010563479.3
2243615963533.31
3208721363587.32
4173926783640.45
5139132173695.45
6104337573749.46
769542983803.58
829048383520.99
9054043908.63
Table 7. Annual cost, primary energy consumption, and pollutant emissions of different systems.
Table 7. Annual cost, primary energy consumption, and pollutant emissions of different systems.
NumberRIES (Optimized)Standalone GSHPReference System
ATC (10k CNY)424519438
PEC (GJ)11,11341,15864,113
CO2 Emissions (t)−190335884893
NOx Emissions (kg)−21,67610,23410,106
Note: The negative values indicate a “net environmental benefit” generated by exporting clean electricity to the grid. This effectively offsets the pollutant emissions associated with an equivalent amount of grid electricity based on the average grid emission factor.
Disclaimer/Publisher’s Note: The statements, opinions and data contained in all publications are solely those of the individual author(s) and contributor(s) and not of MDPI and/or the editor(s). MDPI and/or the editor(s) disclaim responsibility for any injury to people or property resulting from any ideas, methods, instructions or products referred to in the content.

Share and Cite

MDPI and ACS Style

Zhong, J.; Shu, J.; Guo, J.; Chen, J.; Zhao, X.; Zhang, Y. Robust Optimization of Hospital Regional Integrated Energy Systems Based on Multi-Scenario Weight Scanning. Buildings 2026, 16, 640. https://doi.org/10.3390/buildings16030640

AMA Style

Zhong J, Shu J, Guo J, Chen J, Zhao X, Zhang Y. Robust Optimization of Hospital Regional Integrated Energy Systems Based on Multi-Scenario Weight Scanning. Buildings. 2026; 16(3):640. https://doi.org/10.3390/buildings16030640

Chicago/Turabian Style

Zhong, Jinqin, Jufeng Shu, Jianxiang Guo, Jianheng Chen, Xiangming Zhao, and Yelin Zhang. 2026. "Robust Optimization of Hospital Regional Integrated Energy Systems Based on Multi-Scenario Weight Scanning" Buildings 16, no. 3: 640. https://doi.org/10.3390/buildings16030640

APA Style

Zhong, J., Shu, J., Guo, J., Chen, J., Zhao, X., & Zhang, Y. (2026). Robust Optimization of Hospital Regional Integrated Energy Systems Based on Multi-Scenario Weight Scanning. Buildings, 16(3), 640. https://doi.org/10.3390/buildings16030640

Note that from the first issue of 2016, this journal uses article numbers instead of page numbers. See further details here.

Article Metrics

Article metric data becomes available approximately 24 hours after publication online.
Back to TopTop