Mitigating Heat Stress for Pedestrians in Residential Neighborhoods: A Simulation-Based Approach to Enhance Outdoor Thermal Comfort
Abstract
1. Microclimatic Influences on Outdoor Thermal Comfort (OTC)
1.1. Urban Morphology and Outdoor Thermal Comfort (OTC)
1.2. Sidewalk–Building Heights–Fences and Setbacks
1.3. Vegetation as Passive Solutions
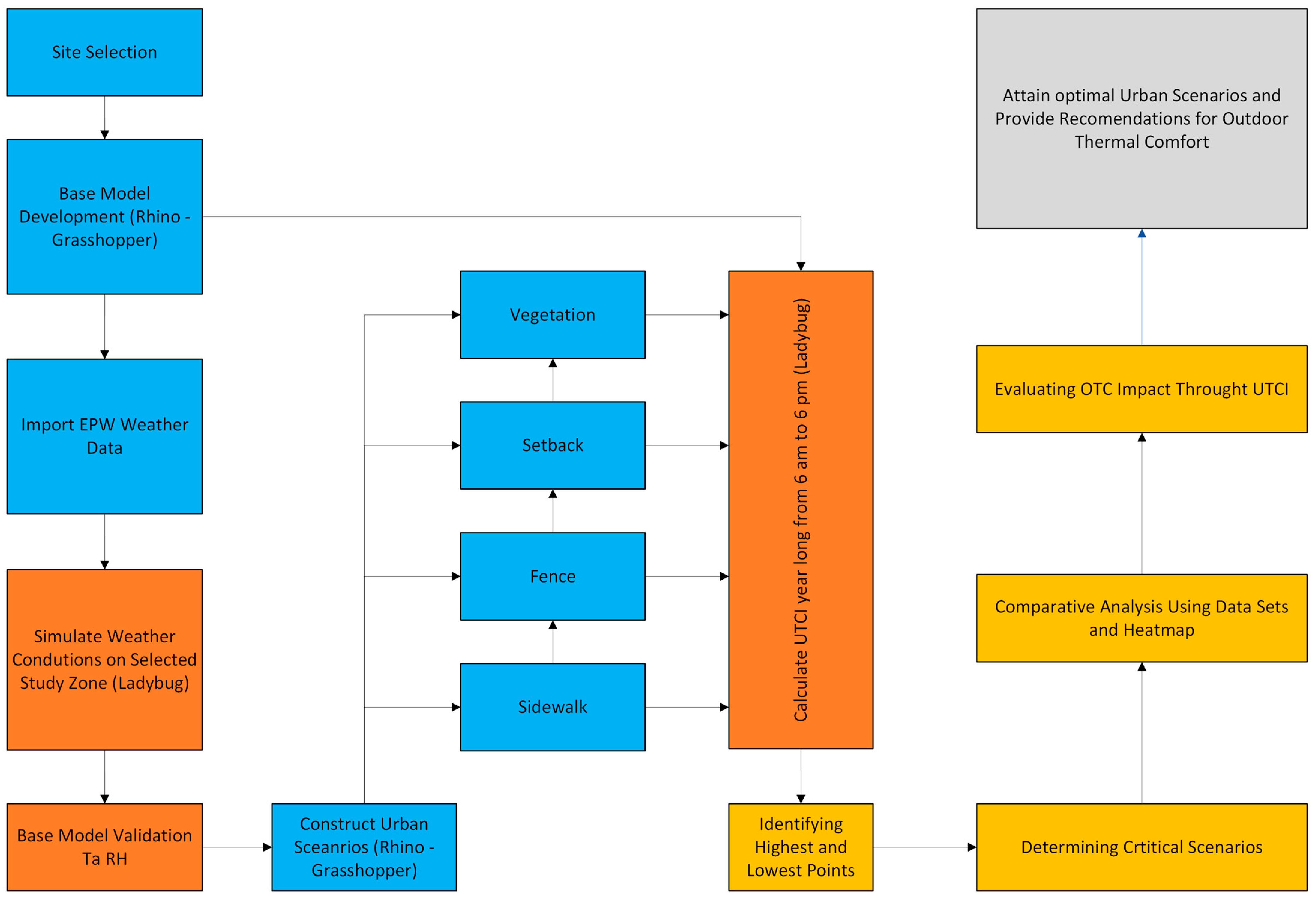
2. Methodology
2.1. Study Area Selection
2.2. Geometric Modeling-Base Model and Scenarios
2.3. Universal Thermal Comfort Index (UTCI)
2.4. Simulation Process
2.5. Validation
2.6. Evaluation and Analysis
2.7. Limitations
3. Results and Discussion
3.1. Urban Morphology
3.2. Vegetation
4. Conclusions
Funding
Data Availability Statement
Conflicts of Interest
References
- Dunjić, J. Outdoor Thermal Comfort Research in Urban Areas of Central and Southeast Europe: A Review. Geogr. Pannonica 2019, 23, 359–373. [Google Scholar] [CrossRef]
- Fahmy, M.; Mahmoud, S.; Elwy, I.; Mahmoud, H. A Review and Insights for Eleven Years of Urban Microclimate Research Towards a New Egyptian ERA of Low Carbon, Comfortable and Energy-Efficient Housing Typologies. Atmosphere 2020, 11, 236. [Google Scholar] [CrossRef]
- Shakya, A.; Uprety, S.; Shrestha, B. Sidewalk Landscape Structure to Enhance Pedestrian Thermal Comfort in Kathmandu Metropolitan City. J. Environ. Sci. 2023, 9, 13–25. [Google Scholar] [CrossRef]
- Potchter, O.; Cohen, P.; Ferenez, M.; Mandelmilch, M.; Omer, I. The Effect of Outdoor Thermal Conditions on Daily and Seasonally Pedestrian Behavior in Various Streets of Mediterranean City. In Proceedings of the EMS Annual Meeting, Barcelona, Spain, 2–6 September 2024. [Google Scholar] [CrossRef]
- Ridha, S. Effect of Aspect Ratio and Symmetrical Distribution on Urban Design in Baghdad City, and the Impact of Greenery Strategies on Improving Outdoor Thermal Comfort. IOP Conf. Ser. Earth Environ. Sci. 2018, 151, 12035. [Google Scholar] [CrossRef]
- Ishak, N.; Abdullah, J.; Abdul Rahman, N.A. Outdoor Thermal Comfort of Urban’s Pedestrian in Tropical City of Kuala Lumpur. IOP Conf. Ser. Earth Environ. Sci. 2023, 1217, 012029. [Google Scholar] [CrossRef]
- Khraiwesh, M.M. Outdoor Thermal Comfort Integrated With Energy Consumption for Urban Block Design Optimization: A Study of the Hot-Summer Mediterranean City of Irbid, Jordan. Sustainability 2023, 15, 8412. [Google Scholar] [CrossRef]
- Eslamirad, N.; Sepúlveda, A.; Luca, F.D.; Lylykangas, K.; Yahia, S.B. Outdoor Thermal Comfort Optimization in a Cold Climate to Mitigate the Level of Urban Heat Island in an Urban Area. Energies 2023, 16, 4546. [Google Scholar] [CrossRef]
- Ndetto, E.L.; Matzarakis, A. Effects of Urban Configuration on Human Thermal Conditions in a Typical Tropical African Coastal City. Adv. Meteorol. 2013, 2013, 549096. [Google Scholar] [CrossRef]
- Bhusal, S. Investigating the Effect of Neighborhood Morphology on Outdoor Thermal Comfort in Public Spaces of Six Canadian Cities. Master’s Thesis, Ryerson University, Toronto, ON, Canada, 2024. [Google Scholar] [CrossRef]
- Nazarian, N.; Acero, J.A.; Norford, L.K. Outdoor Thermal Comfort Autonomy: Performance Metrics for Climate-Conscious Urban Design. Build. Environ. 2019, 155, 145–160. [Google Scholar] [CrossRef]
- Elbardisy, W.M.; Salheen, M.A.; Fahmy, M. The Impact of Street Trees on a Typical Urban Canyon in Eastern Cairo Region. IOP Conf. Ser. Earth Environ. Sci. 2022, 1056, 12025. [Google Scholar] [CrossRef]
- Wang, C.; Wang, Z.; Yang, J. Cooling Effect of Urban Trees on the Built Environment of Contiguous United States. Earth S Future 2018, 6, 1066–1081. [Google Scholar] [CrossRef]
- Yin, S.; Lang, W.; Xiao, Y.; Xu, Z.-D. Correlative Impact of Shading Strategies and Configurations Design on Pedestrian-Level Thermal Comfort in Traditional Shophouse Neighbourhoods, Southern China. Sustainability 2019, 11, 1355. [Google Scholar] [CrossRef]
- Jia, S.; Wang, Y.; Hien, W.N. The Effect of Urban Greening on Pedestrian’s Thermal Comfort and Walking Behaviour. E3s Web Conf. 2023, 396, 5013. [Google Scholar] [CrossRef]
- Elkhazindar, A.; Kharrufa, S.N.; Arar, M.S. The Effect of Urban Form on the Heat Island Phenomenon and Human Thermal Comfort: A Comparative Study of UAE Residential Sites. Energies 2022, 15, 5471. [Google Scholar] [CrossRef]
- Sedira, S.; Mazouz, S. The Effect of Urban Geometry on Outdoor Thermal Comfort. Application of the UTCI Index in Hot and Arid Climates. Technium Romanian. J. Appl. Sci. Technol. 2023, 6, 23–31. [Google Scholar] [CrossRef]
- Mahmoud, H. Effect of Urban Form on Outdoor Thermal Comfort of Governmental Residential Buildings: New Aswan as a Case Study, Egypt. J. Eng. Sci. 2019, 47, 309–325. [Google Scholar] [CrossRef]
- Bacha, A.E. A Comprehensive Study on Outdoor Thermal Comfort in Arid Urban Environments Through Microclimatic Analysis of Urban Density. Buildings 2024, 14, 700. [Google Scholar] [CrossRef]
- Ahmad Hamdan, D.M.; de Oliveira, F.L. The Impact of Urban Design Elements on Microclimate in Hot Arid Climatic Conditions: Al Ain City, UAE. Energy Build. 2019, 200, 86–103. [Google Scholar] [CrossRef]
- Emmanuel, R.; Steemers, K. Connecting the Realms of Urban Form, Density and Microclimate. Build. Res. Inf. 2018, 46, 804–808. [Google Scholar] [CrossRef]
- Shata, R.O.; Mahmoud, A.H.; Fahmy, M. Correlating the sky view factor with the pedestrian thermal environment in a hot arid university campus plaza. Sustainability 2021, 13, 468. [Google Scholar] [CrossRef]
- Ladan, T.A.; Ibrahim, M.H.; Ismail, M.; Ansari, M. The Potential of Urban Green Infrastructure in Mitigating Urban Heat Islands in the Semi-Arid Regions. Int. J. Acad. Res. Bus. Soc. Sci. 2023, 13, 180–190. [Google Scholar] [CrossRef] [PubMed]
- Ghaffour, W.; Ouissi, M.N.; Velay Dabat, M.A. Analysis of urban thermal environments based on the perception and simulation of the microclimate in the historic city of Tlemcen. Smart Sustain. Built Environ. 2020, 10, 141–168. [Google Scholar] [CrossRef]
- Kouklis, G.-R.; Yiannakou, A. The Contribution of Urban Morphology to the Formation of the Microclimate in Compact Urban Cores: A Study in the City Center of Thessaloniki. Urban Sci. 2021, 5, 37. [Google Scholar] [CrossRef]
- El Deeb, D.A.; Sarhan, A.E.; Kandile, Y.S. The Use of Green Design Strategies for Achieving Thermal Comfort (Applying PMV as a Measurement Tool). Eng. Res. J. 2021, 171, 35–46. [Google Scholar] [CrossRef]
- Mahmoud, H.; Ghanem, H. Urban Geometry Mitigation Guidelines to Improve Outdoor Thermal Performance in Egyptian Hot Arid New Cities. J. Eng. Sci. 2019, 47, 172–193. [Google Scholar] [CrossRef]
- Norman, L.M.; Ruddell, B.L.; Tosline, D.J.; Fell, M.; Greimann, B.P.; Cederberg, J.R. Developing Climate Resilience in Aridlands Using Rock Detention Structures as Green Infrastructure. Sustainability 2021, 13, 11268. [Google Scholar] [CrossRef]
- Kim, Y.J.; Lee, C.; Kim, J. Sidewalk Landscape Structure and Thermal Conditions for Child and Adult Pedestrians. Int. J. Environ. Res. Public Health 2018, 15, 148. [Google Scholar] [CrossRef]
- Terrani, E. Effect of Street Trees Shade on Perceived Thermal Comfort in a South Temperate Climate: The Sidewalks of Montevideo (Uruguay). Heliyon 2024, 10, e32762. [Google Scholar] [CrossRef]
- Sayad, B.; Alkama, D.; Rebhi, R.; Kidar, A.; Lorenzini, G.; Ahmad, H.; Menni, Y. Enhanced outdoor thermal comfort through natural design technique: In-situ measurement and microclimate simulation. Instrum. Mes. Metrol. 2021, 20, 131–136. [Google Scholar] [CrossRef]
- Albdour, M.S.; Baranyai, B. Impact of Street Canyon Geometry on Outdoor Thermal Comfort and Weather Parameters in Pécs. Pollack Period. 2019, 14, 177–187. [Google Scholar] [CrossRef]
- Baca, E.; Tsai, I.-T. A Model-Based Approach to Measuring the Effect of Shading on Outdoor Thermal Comfort. Int. J. Eng. Technol. 2015, 7, 116–121. [Google Scholar] [CrossRef][Green Version]
- Kalogeropoulos, G.; Dimoudi, A.; Toumboulidis, P.; Zoras, S. Urban Heat Island and Thermal Comfort Assessment in a Medium-Sized Mediterranean City. Atmosphere 2022, 13, 1102. [Google Scholar] [CrossRef]
- Şahin, Y.D.; Altunkasa, C. Holistic Approach to Ecological Design Parameters of Building and Landscape Design on Outdoor Thermal Comfort in Hot, Humid Climate. Prostor 2023, 31, 38–51. [Google Scholar] [CrossRef]
- Gomaa, M.M. Investigating the Impact of Various Vegetation Scenarios on Outdoor Thermal Comfort in Low-Density Residential Areas of Hot Arid Regions. Sustainability 2024, 16, 3995. [Google Scholar] [CrossRef]
- Dohssi, K.; Djaghrouri, D.; Benabbas, M. Effect of Vegetation on Outdoor Thermal Comfort in Hot Arid Regions, a Lesson of Sustainability From the Traditional Ksar of Ain Madhi, Algeria. Tech. Soc. Sci. J. 2022, 38, 794–804. [Google Scholar] [CrossRef]
- Wu, J.; Chang, H.; Yoon, S.-H. Numerical Study on Microclimate and Outdoor Thermal Comfort of Street Canyon Typology in Extremely Hot Weather—A Case Study of Busan, South Korea. Atmosphere 2022, 13, 307. [Google Scholar] [CrossRef]
- Xue, S. Impact of Canopy Coverage and Morphological Characteristics of Trees in Urban Park on Summer Thermal Comfort Based on Orthogonal Experiment Design: A Case Study of Lvyin Park in Zhengzhou, China. Forests 2023, 14, 2098. [Google Scholar] [CrossRef]
- Sui, Q.; Jia, H.; Zhao, M.; Zhou, Y.; Fan, L. Quantitative Evaluation of Ecosystem Services of Urban Street Trees: A Case Study of Shengjing Historical and Cultural Block in Shenyang, China. Sustainability 2023, 15, 2532. [Google Scholar] [CrossRef]
- Zheng, B.; Bedra, K.B.; Zheng, J.; Wang, G. Combination of Tree Configuration With Street Configuration for Thermal Comfort Optimization Under Extreme Summer Conditions in the Urban Center of Shantou City, China. Sustainability 2018, 10, 4192. [Google Scholar] [CrossRef]
- Wu, J. Quantitative Study on the Effects of Street Geometries and Tree Configurations on the Outdoor Thermal Environment. Energies 2024, 17, 2223. [Google Scholar] [CrossRef]
- Wu, J.; Li, X.; Li, S.; Liu, C.; Yi, T.; Zhao, Y. Spatial Heterogeneity and Attribution Analysis of Urban Thermal Comfort in China From 2000 to 2020. Int. J. Environ. Res. Public Health 2022, 19, 5683. [Google Scholar] [CrossRef] [PubMed]
- Yahia, M.W.; Johansson, E.; Thorsson, S.; Lindberg, F.; Rasmussen, M.I. Effect of Urban Design on Microclimate and Thermal Comfort Outdoors in Warm-Humid Dar Es Salaam, Tanzania. Int. J. Biometeorol. 2017, 62, 373–385. [Google Scholar] [CrossRef]
- Morakinyo, T.E.; Adegun, O.B.; Balogun, A.A. The Effect of Vegetation on Indoor and Outdoor Thermal Comfort Conditions: Evidence From a Microscale Study of Two Similar Urban Buildings in Akure, Nigeria. Indoor Built Environ. 2014, 25, 603–617. [Google Scholar] [CrossRef]
- Frosini, G. The Impact of Trees on the UHI Effect and Urban Environment Quality: A Case Study of a District in Pisa, Italy. Atmosphere 2024, 15, 123. [Google Scholar] [CrossRef]
- Lin, C. Comprehensive Analysis on the Thermal Comfort of Various Greening Forms: A Study in Hot-Humid Areas. Environ. Res. Commun. 2024, 6, 025010. [Google Scholar] [CrossRef]
- Binabid, J.; Anteet, Q. Numerical study of vegetation effects on thermal comfort for outdoor spaces at a public school in hot and arid climate. Environ. Adv. 2023, 15, 100482. [Google Scholar] [CrossRef]
- Binabid, J.; Alymani, A.; Alammar, A. Optimizing Outdoor Thermal Comfort for Educational Buildings: Case Study in the City of Riyadh. Buildings 2024, 14, 3568. [Google Scholar] [CrossRef]
- The Commission for Thermal Physiology of the International Union of Physiological Commission Sciences (IUPS Thermal Commission). Glossary of terms for thermal physiology. J. Therm. Biol. 2003, 28, 75–106. [Google Scholar] [CrossRef]

















Disclaimer/Publisher’s Note: The statements, opinions and data contained in all publications are solely those of the individual author(s) and contributor(s) and not of MDPI and/or the editor(s). MDPI and/or the editor(s) disclaim responsibility for any injury to people or property resulting from any ideas, methods, instructions or products referred to in the content. |
© 2026 by the author. Licensee MDPI, Basel, Switzerland. This article is an open access article distributed under the terms and conditions of the Creative Commons Attribution (CC BY) license.
Share and Cite
Binabid, J. Mitigating Heat Stress for Pedestrians in Residential Neighborhoods: A Simulation-Based Approach to Enhance Outdoor Thermal Comfort. Buildings 2026, 16, 493. https://doi.org/10.3390/buildings16030493
Binabid J. Mitigating Heat Stress for Pedestrians in Residential Neighborhoods: A Simulation-Based Approach to Enhance Outdoor Thermal Comfort. Buildings. 2026; 16(3):493. https://doi.org/10.3390/buildings16030493
Chicago/Turabian StyleBinabid, Jamil. 2026. "Mitigating Heat Stress for Pedestrians in Residential Neighborhoods: A Simulation-Based Approach to Enhance Outdoor Thermal Comfort" Buildings 16, no. 3: 493. https://doi.org/10.3390/buildings16030493
APA StyleBinabid, J. (2026). Mitigating Heat Stress for Pedestrians in Residential Neighborhoods: A Simulation-Based Approach to Enhance Outdoor Thermal Comfort. Buildings, 16(3), 493. https://doi.org/10.3390/buildings16030493
