Digital Technology Knowledge Transfer Enablers Amongst End-Users in Architecture, Engineering, and Construction Organisations: New Zealand Insights
Abstract
1. Introduction
2. Theoretical Framework and Model Development
2.1. Digital Technology Knowledge Transfer (DTKT)
2.2. Digital Self-Efficacy (DTSE)
2.3. Perceived Ease of Use (PEU)
2.4. Mastery Goal Orientation (MGO)
2.5. Supervisory Support (SS)
2.6. Peer Support (PS)
2.7. DT Usage (DTU)
2.8. Transfer Motivation (TM)
3. Methodology
3.1. Survey and Sample
3.2. Data Analysis
3.3. Evaluation of the Measurement Instruments
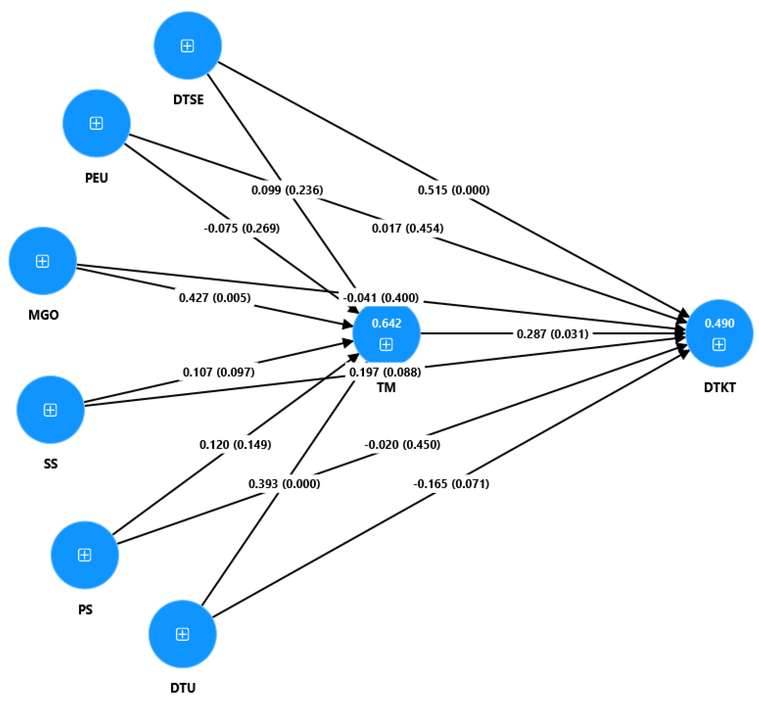
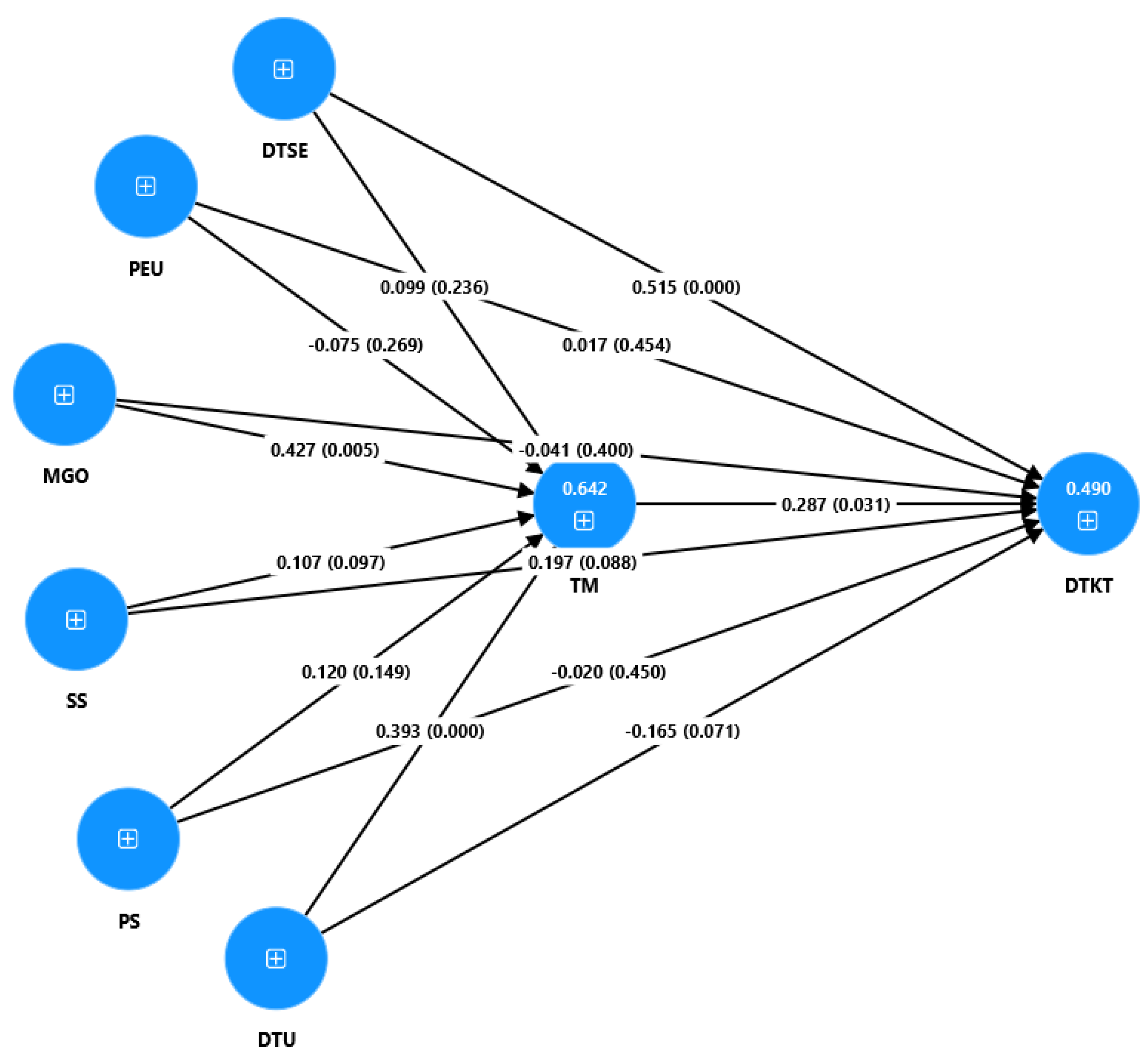
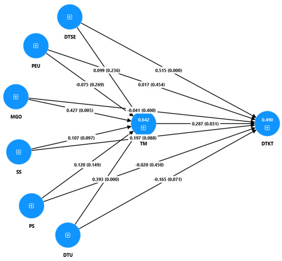
4. Results and Discussion
Testing of Hypotheses
5. Conclusions and Recommendations
5.1. Theoretical Implications
5.2. Managerial and Practical Implications
5.3. Limitations and Future Research
Author Contributions
Funding
Data Availability Statement
Conflicts of Interest
Appendix A. Operationalization of Model Constructs and Descriptive Statistics of Measurement Variables
| Construct/Measurement Variable | Coding | Mean | St. Dev. | Skewness | Outer Loading |
| Digital Technology Usage (DTU) | |||||
| I use my DT training skills on the job intensively every day | DTU1 * | 4.92 | 1.750 | −0.693 | - |
| I use DT training skills on the job frequently every day | DTU2 | 5.11 | 1.660 | −0.86 | 0.850 |
| I spend a lot of time using my DT skills on the job | DTU3 | 4.84 | 1.704 | −0.576 | 0.909 |
| My job performance is accomplished by the use of DT | DTU4 | 5.01 | 1.716 | −0.774 | 0.856 |
| I strongly recommend my organisation to use DT on our projects | DTU5 | 5.97 | 1.216 | −1.826 | 0.752 |
| Our projects have been facilitated through the use of DT | DTU6 | 5.50 | 1.501 | −1.286 | 0.848 |
| Transfer Motivation (TM) | |||||
| I am very excited about using my DT knowledge at my workplace | TM1 | 5.63 | 1.381 | −1.615 | 0.845 |
| I intend to transfer DT training contents to the workplace | TM2 | 5.60 | 1.295 | −1.467 | 0.844 |
| The transfer of DT knowledge increases our ability to work | TM3 | 6.04 | 1.125 | −2.030 | 0.820 |
| DT knowledge transfer has increased the interactions among our team members | TM4 | 5.35 | 1.358 | −1.117 | 0.806 |
| I am encouraged by how my workplace has implemented DT | TM5 | 5.38 | 1.487 | −1.253 | 0.802 |
| The knowledge and expertise of my team has increased as a result of my DT knowledge | TM6 | 5.24 | 1.247 | −0.986 | 0.861 |
| Mastery Goal Orientation (MGO) | |||||
| The opportunity to learn new things is important to me | MGO1 * | 6.48 | 1.026 | −3.127 | |
| The opportunity to do challenging work is important to me | MGO2 | 6.29 | 1.078 | −2.885 | 0.915 |
| In learning situations, I tend to set fairly challenging goals for myself. | MGO3 | 5.94 | 1.036 | −1.760 | 0.867 |
| I always challenge myself to learn new concepts | MGO4 | 6.12 | 1.089 | −2.166 | 0.909 |
| I often look for opportunities to develop new DT skills and knowledge | MGO5 | 5.71 | 1.423 | −1.520 | 0.877 |
| I try to avoid performing poorly in the tasks required for my job | MGO6 | 6.24 | 1.229 | −2.278 | 0.750 |
| Perceived Ease of Use (PEU) | |||||
| It is easy to do what I need to do with DT | PEU1 | 5.41 | 1.315 | −0.902 | 0.773 |
| Learning to use DT is clear and understandable | PEU2 * | 5.24 | 1.254 | −0.520 | - |
| Interacting with DT is easy | PEU3 | 5.22 | 1.069 | −0.299 | 0.836 |
| It is easy to become skillful at using DT | PEU4 | 5.08 | 1.418 | −0.250 | 0.853 |
| It is easy to learn DT skills | PEU5 | 5.10 | 1.241 | −0.186 | 0.859 |
| DT is flexible to interact with | PEU6 | 5.27 | 1.208 | −0.430 | 0.842 |
| Supervisory Support (SS) | |||||
| My supervisor helps me when I ask for advice on how to use my DT skills | SS1 | 5.00 | 1.402 | −0.187 | 0.823 |
| My supervisor is tolerant of changes that I initiate as a result of my DT skills | SS2 | 5.15 | 1.424 | −0.627 | 0.853 |
| My supervisor offers the opportunities to use my DT skills in the work environment | SS3 | 5.41 | 1.371 | −0.708 | 0.85 |
| My supervisor rewards me for using my DT skills at the workplace | SS4 | 4.80 | 1.526 | −0.151 | 0.839 |
| My supervisor is good at providing guidance that could facilitate DT at my workplace | SS5 | 4.74 | 1.601 | −0.235 | 0.898 |
| My supervisor shows that they have confidence in my DT skills | SS6 | 5.20 | 1.470 | −0.906 | 0.853 |
| Peer Support (PS) | |||||
| My co-workers care about my application of DT skills in the work environment | PS1 | 5.46 | 1.77 | −1.166 | 0.888 |
| My co-workers encourage me to use DT skills in the work environment | PS2 * | 5.48 | 1.260 | −0.925 | - |
| My relationship with my co-workers enables me to use DT training skills | PS3 | 5.39 | 1.201 | −0.695 | 0.923 |
| My co-workers accept my mistakes as part of trying out DT skills in the work environment | PS4 | 5.34 | 1.094 | −0.574 | 0.850 |
| My co-workers allow me to get accustomed to using DT in the work environment | PS5 | 5.46 | 1.089 | −0.212 | 0.891 |
| My co-workers offer me constructive feedback on the use of my DT skills in the work environment | PS6 | 5.25 | 1.178 | −0.309 | 0.866 |
| Digital Technology Self Efficacy (DTSE) | |||||
| I am very confident in my abilities to use DT | DTSE1 | 5.59 | 1.070 | −1.296 | 0.838 |
| I am very confident in my abilities to use DT, even if I only have online instructions for reference | DTSE2 | 5.57 | 1.087 | −1.322 | 0.867 |
| I am confident to use DT if somebody shows me how to use it first | DTSE3 | 5.75 | 1.027 | −1.008 | 0.709 |
| I can usually deal with most difficulties I encounter when using DT | DTSE4 | 5.43 | 1.176 | −0.963 | 0.854 |
| I am good at using my DT knowledge on challenging tasks | DTSE5 | 5.49 | 1.247 | −1.181 | 0.806 |
| I am able to figure out how to help my organisation using my DT knowledge | DTSE6 | 5.48 | 1.134 | −0.256 | 0.771 |
| Digital Technology Knowledge Transfer (DTKT) | |||||
| I frequently participate in DT knowledge sharing activities | DTKT1 | 4.90 | 1.399 | −0.726 | 0.815 |
| I spend a good deal of time conducting DT knowledge sharing activities with my peers | DTKT2 | 4.57 | 1.586 | −0.321 | 0.873 |
| I usually actively share my DT knowledge with others | DTKT3 | 5.20 | 1.376 | −0.883 | 0.906 |
| I usually involve myself in discussions about various DT topics | DTKT4 | 4.95 | 1.554 | −0.632 | 0.882 |
| My co-workers are now comfortable using DT because of me | DTKT5 | 4.38 | 1.675 | −0.582 | 0.804 |
| I usually involve myself in solving complicated DT issues | DTKT6 | 4.85 | 1.436 | −0.711 | 0.807 |
References
- Sun, J. The application of ecological elements of digital technology in construction industry. Open J. Civ. Eng. 2021, 11, 14–27. [Google Scholar] [CrossRef]
- Wayne, T.; Chai, C.; Wong, S.; Lim, F.; Goh, K.; Abidin, N. Evaluation of digital’s role in sustainable built environment. Pertanika J. Sci. Technol. 2023, 31, 1335–1351. [Google Scholar] [CrossRef]
- Li, Y.; Sun, H.; Li, D.; Song, J.; Ding, R. Effects of digital technology adoption on sustainability performance in construction projects: The mediating role of stakeholder collaboration. J. Manag. Eng. 2022, 38, 04022016. [Google Scholar] [CrossRef]
- Teisserenc, B.; Sepasgozar, S. Adoption of blockchain technology through digital twins in the construction industry 4.0: A PESTELS approach. Buildings 2021, 11, 670. [Google Scholar] [CrossRef]
- Wang, M.; Wang, C.C.; Sepasgozar, S.; Zlatanova, S. A systematic review of digital technology adoption in off-site construction: Current status and future direction towards industry 4.0. Buildings 2020, 10, 204. [Google Scholar] [CrossRef]
- Bryde, D.; Broquetas, M.; Volm, J.M. The project benefits of building information modelling (BIM). Int. J. Proj. Manag. 2013, 31, 971–980. [Google Scholar] [CrossRef]
- Herr, C.M.; Fischer, T. BIM adoption across the Chinese AEC industries: An extended BIM adoption model. J. Comput. Des. Eng. 2019, 6, 173–178. [Google Scholar] [CrossRef]
- Gholami, Y. Investigating Adoption of Digital Technologies in Construction Projects; Linkopings Universitet: Linkoping, Sweden, 2023. [Google Scholar] [CrossRef]
- Foroozanfar, M.; Sepasgozar, S. An empirical investigation on construction companies’ readiness for adopting sustainable technology. In Proceedings of the 34rd ISARC, Taipei, Taiwan, 28 June–1 July 2017. [Google Scholar] [CrossRef]
- Eastman, C.; Teicholz, P.; Sacks, R.; Liston, K. BIM Handbook: A Guide to Building Information Modeling for Owners, Managers, Designers, Engineers and Contractors; John Wiley & Sons: Hoboken, NJ, USA, 2011. [Google Scholar]
- Howard, R.; Restrepo, L.; Chang, C.Y. Addressing individual perceptions: An application of the unified theory of acceptance and use of technology to building information modelling. Int. J. Proj. Manag. 2017, 35, 107–120. [Google Scholar] [CrossRef]
- Daun, M.; Brings, J.; Aluko Obe, P.; Tenbergen, B. An industry survey on approaches, success factors, and barriers for technology transfer in software engineering. Softw. Pract. Exp. 2023, 53, 1496–1524. [Google Scholar] [CrossRef]
- Karampour, B.; Mohamed, S.; Karampour, H.; Lupica Spagnolo, S. Formulating a strategic plan for BIM diffusion within the AEC Italian industry: The application of diffusion of innovation theory. J. Constr. Dev. Ctries. 2021, 26, 161–184. [Google Scholar] [CrossRef]
- Davis, F.D. Perceived usefulness, perceived ease of use, and user acceptance of information technology. MIS Q. 1989, 13, 319–340. [Google Scholar] [CrossRef]
- Barlish, K.; Sullivan, K. How to measure the benefits of BIM -A case study approach. Autom. Constr. 2012, 24, 149–159. [Google Scholar] [CrossRef]
- Shojaei, R.S.; Burgess, G. Non-technical inhibitors: Exploring the adoption of digital innovation in the UK construction industry. Technol. Forecast. Soc. Change 2022, 185, 122036. [Google Scholar] [CrossRef]
- Wang, Y.; Noe, R.A.; Wang, Z.M. Motivating knowledge sharing in knowledge management systems: A quasi–field experiment. J. Manag. 2014, 40, 978–1009. [Google Scholar] [CrossRef]
- Zou, Y.; Kiviniemi, A.; Jones, S.W. A review of risk management through BIM and BIM-related technologies. Saf. Sci. 2017, 97, 88–98. [Google Scholar] [CrossRef]
- Chen, Y.; Zhang, J.; Min, B.C. Applications of BIM and UAV to construction safety. In Proceedings of the 7th International Construction Conference Jointly with the Construction Research Congress (CRC 2019), Laval, QC, Canada, 12–15 June 2019; pp. 1–7. [Google Scholar]
- Kim, H.; Kwon, Y.T.; Lim, H.R.; Kim, J.H.; Kim, Y.S.; Yeo, W.H. Recent advances in wearable sensors and integrated functional devices for virtual and augmented reality applications. Adv. Funct. Mater. 2021, 31, 2005692. [Google Scholar] [CrossRef]
- Badamasi, A.A.; Aryal, K.R.; Makarfi, U.U.; Dodo, M. Drivers and barriers of virtual reality adoption in UK AEC industry. Eng. Constr. Archit. Manag. 2022, 29, 1307–1318. [Google Scholar] [CrossRef]
- Connelly, C.; Kelloway, E. Predictors of employees’ perceptions of knowledge sharing cultures. Leadersh. Organ. Dev. J. 2003, 24, 294–301. [Google Scholar] [CrossRef]
- McDermott, R.; O’Dell, C. Overcoming cultural barriers to sharing knowledge. J. Knowl. Manag. 2001, 5, 76–85. [Google Scholar] [CrossRef]
- Krogh, G.; Nonaka, I.; Rechsteiner, L. Leadership in organizational knowledge creation: A review and framework. J. Manag. Stud. 2011, 49, 240–277. [Google Scholar] [CrossRef]
- Yap, J.B.H.; Toh, H.M. Investigating the principal factors impacting knowledge management implementation in construction organisations. J. Eng. Des. Technol. 2020, 18, 55–69. [Google Scholar] [CrossRef]
- Takhtravanchi, M.; Pathirage, C. Knowledge integration challenges and critical success factors within construction traditional procurement system. Knowl. Perform. Manag. 2018, 2, 24–37. [Google Scholar] [CrossRef][Green Version]
- Liu, H.; Yu, Y.; Sun, Y.; Xue, Y. A system dynamic approach for simulation of a knowledge transfer model of heterogeneous senders in mega project innovation. Eng. Constr. Archit. Manag. 2020, 28, 681–705. [Google Scholar] [CrossRef]
- Arif, M.; Khalfan, M.M.; Barnard, J.H.; Heller, N.A. Assessing knowledge retention in construction organisations: Cases from the UAE. Australas. J. Constr. Econ. Build. 2012, 12, 55–71. [Google Scholar] [CrossRef]
- Suksa-Ngiam, W.; Chaiyasoonthorn, W. The adoption of social media by Thai university students: Multiple group moderating effects. Inf. Dev. 2015, 31, 69–82. [Google Scholar] [CrossRef]
- Nguyen, T.; Fry, M. Online knowledge sharing capability of young employees: An empirical study. J. Glob. Sch. Mark. Sci. 2021, 32, 415–433. [Google Scholar] [CrossRef]
- Burke, L.; Hutchins, H. Training transfer: An integrative literature review. Hum. Resour. Dev. Rev. 2007, 6, 263–296. [Google Scholar] [CrossRef]
- Chiaburu, D.; Marinova, S. What predicts skill transfer? An exploratory study of goal orientation, training self-efficacy and organizational supports. Int. J. Train. Dev. 2005, 9, 110–123. [Google Scholar] [CrossRef]
- Sitzmann, T.; Ely, K. A meta-analysis of self-regulated learning in work-related training and educational attainment: What we know and where we need to go. Psychol. Bull. 2011, 137, 421–442. [Google Scholar] [CrossRef]
- Yan, W.; Guo, F.; Li, Y.; Yao, M. Service-learning and Chinese college students’ knowledge transfer development. Front. Psychol. 2020, 11, 606334. [Google Scholar] [CrossRef]
- Senko, C. Achievement goal theory: A story of early promises, eventual discords, and future possibilities. In Handbook of Motivation at School, 2nd ed.; Taylor & Francis: New York, NY, USA, 2016; pp. 75–95. [Google Scholar]
- Saini, M.K.; Arif, M.; Kulonda, D.J. Challenges to transferring and sharing of tacit knowledge within a construction supply chain. Constr. Innov. 2019, 19, 15–33. [Google Scholar] [CrossRef]
- Liu, X.; Wang, X.; Wright, G.; Cheng, J.C.; Li, X.; Liu, R. A state-of-the-art review on the integration of Building Information Modeling (BIM) and Geographic Information System (GIS). ISPRS Int. J. Geo-Inf. 2017, 6, 53. [Google Scholar] [CrossRef]
- Shkundalov, D.; Vilutienė, T. Bibliometric analysis of building information modeling, geographic information systems and web environment integration. Autom. Constr. 2021, 128, 103757. [Google Scholar] [CrossRef]
- Bandura, A. Self-efficacy: Toward a unifying theory of behavioral change. Psychol. Rev. 1977, 84, 191–215. [Google Scholar] [CrossRef]
- Bandura, A. Self-Efficacy: The Exercise of Control; Freeman: New York, NY, USA, 1997. [Google Scholar]
- Zhou, Y.; Zhang, Q. Social support and knowledge sharing in knowledge-based organizations: An empirical study. Int. J. Inf. Manag. 2012, 32, 462–474. [Google Scholar]
- Rios-Ballesteros, N.; Fuerst, S. Exploring the enablers and micro foundations of international knowledge transfer. J. Knowl. Manag. 2022, 26, 1868–1898. [Google Scholar] [CrossRef]
- Owusu-Manu, D.G.; Edwards, D.J.; Pärn, E.A.; Antwi-Afari, M.F.; Aigbavboa, C. The knowledge enablers of knowledge transfer: A study in the construction industries in Ghana. J. Eng. Des. Technol. 2018, 16, 194–210. [Google Scholar] [CrossRef]
- Lin, H. Knowledge sharing and firm innovation capability: An empirical study. Int. J. Manpow. 2007, 28, 315–332. [Google Scholar] [CrossRef]
- Venkatesh, V.; Davis, F.D. A theoretical extension of the Technology Acceptance Model: Four longitudinal field studies. Manag. Sci. 2000, 46, 186–204. [Google Scholar] [CrossRef]
- Jasimuddin, S.M.; Almuraqab, N.A.S. Modelling the factors that influence the acceptance of digital technologies in e-government services in the UAE: A PLS-SEM approach. Prod. Plan. Control 2017, 28, 1307–1317. [Google Scholar] [CrossRef]
- Sibona, C.; Choi, J.H. Factors Affecting End-User Satisfaction on Facebook. Proc. Int. AAAI Conf. Web Soc. Media 2012, 6, 575–578. Available online: https://ojs.aaai.org/index.php/ICWSM/article/view/14284 (accessed on 22 September 2022). [CrossRef]
- Venkatesh, V.; Morris, M.G.; Davis, G.B.; Davis, F.D. User acceptance of information technology: Toward a unified view. MIS Q. 2003, 27, 425–478. [Google Scholar] [CrossRef]
- Lee, Y.; Kozar, K.A.; Larsen, K.R.T. The technology acceptance model: Past, present, and future. Commun. Assoc. Inf. Syst. 2003, 12, 752–780. [Google Scholar] [CrossRef]
- Dweck, C.S. Motivational processes affecting learning. Am. Psychol. 1986, 41, 1040–1048. [Google Scholar] [CrossRef]
- VandeWalle, D. Development and validation of a work domain goal orientation instrument. Educ. Psychol. Meas. 1997, 57, 995–1015. [Google Scholar] [CrossRef]
- Kubsch, M.; Touitou, I.; Nordine, J.; Fortus, D.; Neumann, K.; Krajcik, J. Transferring knowledge in a knowledge-in-use task—investigating the role of knowledge organization. Educ. Sci. 2020, 10, 20. [Google Scholar] [CrossRef]
- Gong, Y.; Huang, J.C.; Farh, J.L. Employee learning orientation, transformational leadership, and employee creativity: The mediating role of employee creative self-efficacy. Acad. Manag. J. 2009, 52, 765–778. [Google Scholar] [CrossRef]
- Dongseop, L.; Youngho, R.; Randall, B.D. The role of organizational and individual characteristics in technology acceptance. Int. J. Hum.–Comput. Interact. 2009, 25, 623–646. [Google Scholar] [CrossRef]
- Cammann, C.; Fichman, M.; Jenskins, G.D., Jr.; Klesh, J.R. Assessing the attitudes and perceptions of organizational members. In Assessing Organizational Change: A Guide to Methods, Measures, and Practices; Seashore, S.E., Lawler, E.E., Mirvis, P., Cammann, C., Eds.; Wiley: New York, NY, USA, 1983; pp. 71–138. [Google Scholar]
- Ho, S.P.; Tserng, H.P.; Jan, S.H. Enhancing knowledge sharing management using BIM technology in construction. Sci. World J. 2013, 2013, 170498. [Google Scholar] [CrossRef]
- Chiaburu, D.S.; Dam, K.V.; Hutchins, H.M. Social support in the workplace and training transfer: A longitudinal analysis. Int. J. Sel. Assess. 2010, 18, 187–200. [Google Scholar] [CrossRef]
- Al-Eisa, A.S.; Furayyan, M.A.; Alhemoud, A.M. An empirical examination of the effects of self-efficacy, supervisor support and motivation to learn on transfer intention. Manag. Decis. 2009, 47, 1221–1244. [Google Scholar] [CrossRef]
- Edmondson, A. Psychological safety and learning behavior in work teams. Adm. Sci. Q. 1999, 44, 350–383. [Google Scholar] [CrossRef]
- Argote, L.; Ingram, P. Knowledge transfer: A basis for competitive advantage in firms. Organ. Behav. Hum. Decis. Process. 2000, 82, 150–169. [Google Scholar] [CrossRef]
- Schorlemmer, M.; Robertson, D. Reasoning about distributed knowledge-transforming peer interactions. IEEE Trans. Knowl. Data Eng. 2011, 23, 1419–1431. [Google Scholar] [CrossRef]
- Kamara, J.M.; Augenbroe, G.; Anumba, C.J.; Carrillo, P.M. Knowledge management in the architecture, engineering and construction industry. Constr. Innov. 2002, 2, 53–67. [Google Scholar] [CrossRef]
- Xu, J.; Ma, H. The role of peer support in the relationship between organizational justice and turnover intentions: A social exchange perspective. Hum. Resour. Manag. 2016, 55, 669–683. [Google Scholar]
- Chiu, C.M.; Hsu, M.H.; Wang, E.T.G. Understanding knowledge sharing in virtual communities: An integration of social capital and social cognitive theories. Decis. Support Syst. 2006, 42, 1872–1888. [Google Scholar] [CrossRef]
- Reagans, R.; McEvily, B. Network structure and knowledge transfer: The effects of cohesion and range. Adm. Sci. Q. 2003, 48, 240–267. [Google Scholar] [CrossRef]
- Lê, M.A.T.; Law, K.H. System Dynamic Approach for Simulation of Experience Transfer in the AEC Industry. J. Manag. Eng. 2009, 25, 195–203. [Google Scholar] [CrossRef]
- Wenger, E. Communities of Practice: Learning, Meaning, and Identity; Cambridge University Press: New York, NY, USA, 1998. [Google Scholar]
- Wu, W.; Luo, Y.; Chan, A.P.C. Technology-enhanced learning in the AEC sector: A systematic review of recent research. J. Inf. Technol. Constr. (ITcon) 2019, 24, 1–32. [Google Scholar]
- Minbaeva, D.B.; Pedersen, T.; Björkman, I.; Fey, C.F. A retrospective on: MNC knowledge transfer, subsidiary absorptive capacity, and HRM. J. Int. Bus. Stud. 2014, 45, 52–62. [Google Scholar] [CrossRef]
- Moshood, T.D.; Rotimi, F.E.; Rotimi, J.O. An integrated paradigm for managing efficient knowledge transfer: Towards a more comprehensive philosophy of transferring knowledge in the construction industry. Constr. Econ. Build. 2022, 22, 65–98. [Google Scholar] [CrossRef]
- Rotimi, E.O.O.; Rotimi, F.E.; Silva, C.C.; Aigwi, I.E. BIM knowledge transfer in construction industry: A partial least square analysis. J. Eng. Des. Technol. 2024, 22, 1393–1411. [Google Scholar] [CrossRef]
- Arasanmi, C.N.; Wang, W.Y.C.; Singh, H. Examining the motivators of training transfer in an enterprise systems context. Enterp. Inf. Syst. 2017, 11, 1154–1172. [Google Scholar] [CrossRef]
- Noe, R. Trainees’ Attributes and Attitudes: Neglected Influences on Training Effectiveness. Acad. Manag. Rev. 1986, 11, 736–749. [Google Scholar] [CrossRef]
- Noe, R.A.; Schmitt, N. The influence of trainee attitudes on training effectiveness: Test of a model. Pers. Psychol. 1986, 39, 497–523. [Google Scholar] [CrossRef]
- Turner, J.R.; Petrunin, K. Creating self-generating knowledge sharing spirals: Improving motivation in a knowledge economy. Perform. Improv. 2015, 54, 20–25. [Google Scholar] [CrossRef]
- Lin, H. Effects of extrinsic and intrinsic motivation on employee knowledge sharing intentions. J. Inf. Sci. 2007, 33, 135–149. [Google Scholar] [CrossRef]
- Al-Dalaien, A.A.A.H.; Drus, S.M.; Kasim, H. A conceptual model of motivational factors of knowledge transfer for hospitals. Int. J. Eng. Adv. Technol. 2019, 9, 2313–2319. [Google Scholar] [CrossRef]
- Chan, K.H.; Liao, W. The motives of intergenerational transfers in China. Int. J. Asian Soc. Sci. 2022, 12, 308–317. [Google Scholar] [CrossRef]
- Deci, E.L.; Koestner, R.; Ryan, R.M. A meta-analytic review of experiments examining the effects of extrinsic rewards on intrinsic motivation. Psychol. Bull. 1999, 125, 627–668. [Google Scholar] [CrossRef] [PubMed]
- Schein, E.H. Organizational Culture and Leadership; John Wiley & Sons, Inc.: San Francisco, CA, USA, 2010. [Google Scholar]
- Javernick-Will, A. Motivating knowledge sharing in engineering and construction organizations: The Power of social motivations. J. Manag. Eng. 2012, 28, 193–202. [Google Scholar] [CrossRef]
- Na-Nan, K.; Sanamthong, E. Self-efficacy and employee job performance: Mediating effects of perceived workplace support, motivation to transfer and transfer of training. Int. J. Qual. Reliab. Manag. 2019, 37, 1–17. [Google Scholar] [CrossRef]
- Hair, J.F.; Ringle, C.M.; Sarstedt, M. PLS-SEM: Indeed a silver bullet. J. Mark. Theory Pract. 2011, 19, 139–152. [Google Scholar] [CrossRef]
- Bagheri, A.; Saadati, M. Exploring the effectiveness of chain referral methods in sampling hidden populations. Indian J. Sci. Technol. 2015, 8, 1–8. [Google Scholar]
- Ab Hamid, M.R.; Sami, W.; Mohmad Sidek, M.H. Discriminant validity assessment: Use of Fornell & Larcker criterion versus HTMT criterion. J. Phys. Conf. Ser. 2017, 890, 012163. [Google Scholar]
- Henseler, J.; Ringle, C.M.; Sarstedt, M. A new criterion for assessing discriminant validity in variance-based structural equation modeling. J. Acad. Mark. Sci. 2015, 43, 115–135. [Google Scholar] [CrossRef]
- Bandura, A.; Wood, R.E. Effect of perceived controllability and performance standards on self-regulation of complex decision making. J. Personal. Soc. Psychol. 1989, 56, 805–814. [Google Scholar] [CrossRef]
- Zimmermann, A.; Ravishankar, M.N. Knowledge transfer in IT offshoring relationships: The roles of social capital, efficacy and outcome expectations. Inf. Syst. J. 2013, 24, 167–202. [Google Scholar] [CrossRef]
- Chuang, A.; Liao, W.; Tai, W. An investigation of individual and contextual factors influencing training variables. Soc. Behav. Personal. Int. J. 2005, 33, 159–174. [Google Scholar] [CrossRef]
- Axtell, C.; Maitlis, S.; Yearta, S.K. Predicting immediate and longer-term transfer of training. Pers. Rev. 1997, 26, 201–213. [Google Scholar] [CrossRef]
- Syahrun Hani, A.; Rahayu, M. The effect of dysphagia education through video on the level of knowledge and screening of dysphagia and self-efficacy of nurses. J. Educ. Res. Eval. 2022, 6, 229–238. [Google Scholar] [CrossRef]
- Malik, M.F.; Khwaja, M.G.; Hanif, H.; Mahmood, S. The missing link in knowledge sharing: The crucial role of supervisor support-moderated mediated model. Leadersh. Organ. Dev. J. 2023, 44, 771–790. [Google Scholar] [CrossRef]
- Kim, S. Supervisor knowledge sharing and employee knowledge sharing: The moderating roles of learning goal orientation and affective organizational commitment. Sustainability 2021, 13, 4176. [Google Scholar] [CrossRef]
- Demirkesen, S.; Tezel, A. Investigating major challenges for industry 4.0 adoption among construction companies. Eng. Constr. Archit. Manag. 2021, 29, 1470–1503. [Google Scholar] [CrossRef]
- Swift, M.; Balkin, D.; Matusik, S. Goal orientations and the motivation to share knowledge. J. Knowl. Manag. 2010, 14, 378–393. [Google Scholar] [CrossRef]
- Huang, J.; Ford, J.; Ryan, A. Ignored no more: Within-person variability enables better understanding of training transfer. Pers. Psychol. 2016, 70, 557–596. [Google Scholar] [CrossRef]
- Cabrera, E.F.; Cabrera, L. Fostering knowledge sharing through people management practices. Int. J. Hum. Resour. Manag. 2005, 16, 720–735. [Google Scholar] [CrossRef]
- Pietrantoni, L.; Mazzetti, G.; San Román Niaves, M.; Kubik, R.; Giusino, D.; De Angelis, M. Enhancing team dynamics through digital coaching: The role of managerial and peer support. Eur. J. Train. Dev. 2024, 48, 16–36. [Google Scholar] [CrossRef]
- Bingham, T.; Conner, K. The New Social Learning: A Guide to Transforming Organizations Through Social Media; American Society for Training and Development: San Francisco, CA, USA, 2010. [Google Scholar]
- Ramanayaka, C.D.E.; Olatunji, O.A.; Weerasuriya, A.U. Motivating immersive BIM uptake through user attitude: Analysis of initial solution using design science approach. Built Environ. Proj. Asset Manag. 2022, 12, 630–648. [Google Scholar] [CrossRef]
- Sorce, J.; Issa, R.R. Extended Technology Acceptance Model (TAM) for adoption of Information and Communications Technology (ICT) in the US Construction Industry. J. Inf. Technol. Constr. 2021, 26, 227–248. [Google Scholar] [CrossRef]
- Elshafey, A.; Saar, C.C.; Aminudin, E.B.; Gheisari, M.; Usmani, A. Technology acceptance model for Augmented Reality and Building Information Modeling integration in the construction industry. J. Inf. Technol. Constr. 2020, 25. [Google Scholar] [CrossRef]
- Park, E.S.; Park, M.S. Factors of the technology acceptance model for construction IT. Appl. Sci. 2020, 10, 8299. [Google Scholar] [CrossRef]
- Davis, F.D. User acceptance of information technology: System characteristics, user perceptions and behavioral impacts. Int. J. Man-Mach. Stud. 1993, 38, 475–487. [Google Scholar] [CrossRef]
- Adafin, J.; Wilkinson, S.; Rotimi, J.O.B.; MacGregor, C.; Tookey, J.; Potangaroa, R. Creating a case for innovation acceleration in the New Zealand building industry. Constr. Innov. 2021, 22, 185–204. [Google Scholar] [CrossRef]
- Almatari, H.A.Q.; Chan, M.; Masrom, M.A.N. Factors inhibiting the adoption of industrial revolution 4.0 in Malaysian construction industry. Smart Sustain. Built Environ. 2023, 13, 1041–1065. [Google Scholar] [CrossRef]


| Construct | Cronbach’s Alpha | Composite Reliability | AVE |
|---|---|---|---|
| DTSE | 0.897 | 0.919 | 0.655 |
| DTU | 0.898 | 0.925 | 0.713 |
| DTKT | 0.922 | 0.939 | 0.721 |
| MGO | 0.916 | 0.937 | 0.749 |
| PEU | 0.892 | 0.919 | 0.694 |
| PS | 0.931 | 0.947 | 0.781 |
| SS | 0.926 | 0.941 | 0.728 |
| TM | 0.910 | 0.930 | 0.689 |
| DTSE | DTU | DTKT | MGO | PEU | PS | SS | |
|---|---|---|---|---|---|---|---|
| DTSE | |||||||
| DTU | 0.313 | ||||||
| DTKT | 0.640 | 0.213 | |||||
| MGO | 0.168 | 0.532 | 0.224 | ||||
| PEU | 0.701 | 0.314 | 0.482 | 0.194 | |||
| PS | 0.427 | 0.269 | 0.386 | 0.210 | 0.674 | ||
| SS | 0.410 | 0.242 | 0.482 | 0.286 | 0.456 | 0.575 | |
| TM | 0.310 | 0.721 | 0.416 | 0.727 | 0.331 | 0.371 | 0.403 |
| Demographic Factor | Group | Frequency (%) |
|---|---|---|
| BIM knowledge | DT knowledge involving BIM | 51 (60%) |
| DT knowledge not involving BIM | 33 (38.8) | |
| Age | 18–24 | 6 (7.1%) |
| 25–34 | 27 (31.8%) | |
| 35–44 | 18 (21.2%) | |
| 45–54 | 7 (8.2%) | |
| 55–64z | 2 (2.4%) | |
| Gender | Female | 12 (14.1%) |
| Male | 46 (54.1%) | |
| Prefer not to say | 2 (2.4%) | |
| Education | Certificate/diploma | 5 (5.9%) |
| Degree | 18 (21.2%) | |
| Postgraduate | 37 (43.5%) | |
| Construction sub-sector | Architecture | 2 (2.4%) |
| Construction (buildings) | 7 (8.2%) | |
| Construction (roads) | 3 (3.5%) | |
| Construction IT consultant/specialist | 7 (8.2%) | |
| Engineering (civil/structures) | 7 (8.2%) | |
| Engineering (MEP) | 1 (1.2%) | |
| Other | 6 (7.1%) | |
| Project management | 12 (14.1%) | |
| Quantity surveying | 15 (17.6%) |
| Direct Effect | Path Coefficient (Initial Model Excluding the Mediator) | Path Coefficient (Final Model with the Mediator) | Direct/Indirect Effects | Path Coefficient (Final Model with the Mediator) | Type of Mediation | Result |
|---|---|---|---|---|---|---|
| DTSE→DTKT | 0.534 *** | 0.515 *** | DTSE→TM DTSE→TM→DTKT | 0.099 0.028 | No mediation | H1 confirmed. H8 not confirmed. |
| PEU→DTKT | 0.017 | 0.020 | PEU→TM PEU→TM→DTKT | −0.075 −0.022 | No mediation | H2 not confirmed. H9 not confirmed. |
| MGO→DTKT | 0.115 | −0.041 | MGO→TM MGO→TM→DTKT | 0.427 *** 0.123 * | Full mediation | H3 not confirmed. H10 confirmed. |
| SS→DTKT | 0.213 * | 0.197 * | SS→TM SS→TM→DTKT | 0.107 * 0.031 | No mediation | H4 confirmed. H11 not confirmed. |
| PS→DTKT | 0.011 | -0.020 | PS→TM PS→TM→DTKT | 0.120 0.035 | No mediation | H5 not confirmed. H12 not confirmed. |
| DTU→DTKT | −0.034 | −0.165 | DTU→TM DTU→TM→DTKT | 0.393 *** 0.113 ** | Full mediation | H6 not confirmed. H13 confirmed. |
| TM→DTKT | 0.287 ** | H7 confirmed. |
Disclaimer/Publisher’s Note: The statements, opinions and data contained in all publications are solely those of the individual author(s) and contributor(s) and not of MDPI and/or the editor(s). MDPI and/or the editor(s) disclaim responsibility for any injury to people or property resulting from any ideas, methods, instructions or products referred to in the content. |
© 2025 by the authors. Licensee MDPI, Basel, Switzerland. This article is an open access article distributed under the terms and conditions of the Creative Commons Attribution (CC BY) license (https://creativecommons.org/licenses/by/4.0/).
Share and Cite
Rotimi, F.E.; Silva, C.; Ramanayaka, C.E.D.; Rotimi, J.O.B. Digital Technology Knowledge Transfer Enablers Amongst End-Users in Architecture, Engineering, and Construction Organisations: New Zealand Insights. Buildings 2025, 15, 772. https://doi.org/10.3390/buildings15050772
Rotimi FE, Silva C, Ramanayaka CED, Rotimi JOB. Digital Technology Knowledge Transfer Enablers Amongst End-Users in Architecture, Engineering, and Construction Organisations: New Zealand Insights. Buildings. 2025; 15(5):772. https://doi.org/10.3390/buildings15050772
Chicago/Turabian StyleRotimi, Funmilayo Ebun, Chathurani Silva, Chamil Erik Dilhan Ramanayaka, and James Olabode Bamidele Rotimi. 2025. "Digital Technology Knowledge Transfer Enablers Amongst End-Users in Architecture, Engineering, and Construction Organisations: New Zealand Insights" Buildings 15, no. 5: 772. https://doi.org/10.3390/buildings15050772
APA StyleRotimi, F. E., Silva, C., Ramanayaka, C. E. D., & Rotimi, J. O. B. (2025). Digital Technology Knowledge Transfer Enablers Amongst End-Users in Architecture, Engineering, and Construction Organisations: New Zealand Insights. Buildings, 15(5), 772. https://doi.org/10.3390/buildings15050772

