Integration of Finite Element Analysis and Machine Learning for Assessing the Spatial-Temporal Conditions of Reinforced Concrete
Abstract
1. Introduction
2. Materials and Methods
2.1. Finite Element Modeling
2.1.1. Geometry
2.1.2. Materials
Concrete Material Modeling
Reinforcement Material Modeling
2.1.3. Contact, Loading, and Boundary Conditions
2.1.4. Mesh and Convergence Analysis
2.2. Machine Learning Algorithms for Condition Assessment
2.2.1. Linear Algorithms
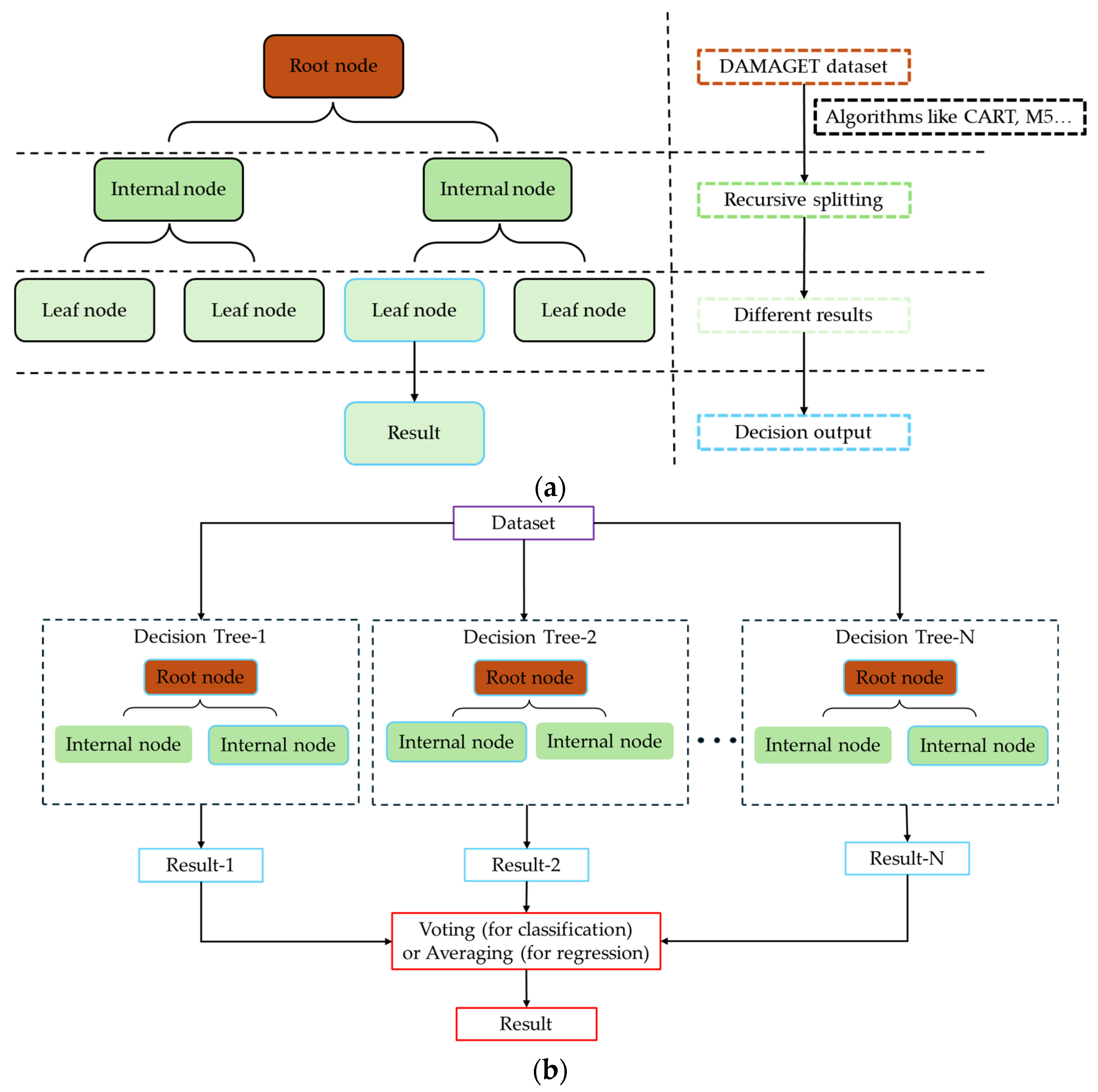
2.2.2. Treelike Algorithms
2.2.3. Model Evaluation Metrics
3. Results and Discussion
3.1. Finite Element Analysis of Reinforced Concrete Beam
3.1.1. Composite Reinforced Concrete Beam
3.1.2. Metallic Reinforced Concrete Beam
3.2. Machine Learning-Based Spatial–Temporal Condition Assessment
3.2.1. Accuracy Comparison of Different Machine Learning Algorithms
3.2.2. Condition Assessment of Rebar
3.2.3. Condition Assessment of Concrete Beam
3.3. Discussion
4. Conclusions
Author Contributions
Funding
Data Availability Statement
Conflicts of Interest
References
- Cui, J.; Hao, H.; Shi, Y. Discussion on the Suitability of Concrete Constitutive Models for High-Rate Response Predictions of RC Structures. Int. J. Impact Eng. 2017, 106, 202–216. [Google Scholar] [CrossRef]
- Senin, M.S.; Shahidan, S.; Leman, A.S.; Othman, N.; Shamsuddin, S.; Ibrahim, M.H.W.; Zuki, S.M. The Durability of Concrete Containing Recycled Tyres as a Partial Replacement of Fine Aggregate. In Proceedings of the IOP Conference Series: Materials Science and Engineering, Busan, Republic of Korea, 25–27 August 2017; Volume 271, p. 012075. [Google Scholar]
- Chemrouk, M. The Deteriorations of Reinforced Concrete and the Option of High Performances Reinforced Concrete. Procedia Eng. 2015, 125, 713–724. [Google Scholar] [CrossRef]
- Imperatore, S.; Rinaldi, Z.; Drago, C. Degradation Relationships for the Mechanical Properties of Corroded Steel Rebars. Constr. Build. Mater. 2017, 148, 219–230. [Google Scholar] [CrossRef]
- Nässén, J.; Holmberg, J.; Wadeskog, A.; Nyman, M. Direct and Indirect Energy Use and Carbon Emissions in the Production Phase of Buildings: An Input–Output Analysis. Energy 2007, 32, 1593–1602. [Google Scholar] [CrossRef]
- Betancourt, N.; Corvo, F.; Cuesta, O.; Labrador, R.; González, M.L.; Pérez, J.; León, Y.; Cruz, P. Influence of SO2 and NOx on Atmospheric Corrosion of Steel. Rev. CENIC. Cienc. Químicas 2002, 33, 71–75. [Google Scholar]
- James, A.; Bazarchi, E.; Chiniforush, A.A.; Aghdam, P.P.; Hosseini, M.R.; Akbarnezhad, A.; Martek, I.; Ghodoosi, F. Rebar Corrosion Detection, Protection, and Rehabilitation of Reinforced Concrete Structures in Coastal Environments: A Review. Constr. Build. Mater. 2019, 224, 1026–1039. [Google Scholar] [CrossRef]
- Baena, M.; Torres, L.; Turon, A.; Barris, C. Experimental Study of Bond Behaviour between Concrete and FRP Bars Using a Pull-out Test. Compos. Part B Eng. 2009, 40, 784–797. [Google Scholar] [CrossRef]
- Emparanza, A.R.; Kampmann, R.; De Caso, F.; Morales, C.; Nanni, A. Durability Assessment of GFRP Rebars in Marine Environments. Constr. Build. Mater. 2022, 329, 127028. [Google Scholar] [CrossRef]
- Kalaiselvi, M.; Sivagamasundari, R. Study of Geopolymer Concrete Beam with Glass Fibre Reinforced Polymer Rebars–A Review. Civ. Eng. Archit. 2022, 10, 45–54. [Google Scholar] [CrossRef]
- Renić, T.; Kišiček, T. Ductility of Concrete Beams Reinforced with FRP Rebars. Buildings 2021, 11, 424. [Google Scholar] [CrossRef]
- Lee, J.-H.; Cho, B.; Choi, E. Flexural Capacity of Fiber Reinforced Concrete with a Consideration of Concrete Strength and Fiber Content. Constr. Build. Mater. 2017, 138, 222–231. [Google Scholar] [CrossRef]
- Hamrat, M.; Boulekbache, B.; Chemrouk, M.; Amziane, S. Flexural Cracking Behavior of Normal Strength, High Strength and High Strength Fiber Concrete Beams, Using Digital Image Correlation Technique. Constr. Build. Mater. 2016, 106, 678–692. [Google Scholar] [CrossRef]
- Rahman, M.; Saifullah, I.; Ghosh, S.K. Detection and Measurements of Cracks in Axially Loaded Tension RC Members by Image Processing Technique. Am. J. Civ. Eng. Arch. 2019, 7, 115–120. [Google Scholar]
- Fischer, O.; Thoma, S.; Crepaz, S. Distributed Fiber Optic Sensing for Crack Detection in Concrete Structures. Civ. Eng. Des. 2019, 1, 97–105. [Google Scholar] [CrossRef]
- Halahla, A. Study the Behavior of Reinforced Concrete Beam Using Finite Element Analysis. In Proceedings of the 3rd World Congress on Civil, Structural, and Environmental Engineering (April 2018), Budapest, Hungary, 8–10 April 2018; Volume 10. [Google Scholar]
- Drygala, I.; Dulinska, J.; Jasienko, J. Numerical Evaluation of Seismic-Induced Damages in Masonry Elements of Historical Arch Viaduct. In Proceedings of the IOP Conference Series: Materials Science and Engineering, Melbourne, Australia, 15–16 September 2018; Volume 364, p. 012006. [Google Scholar]
- Lv, X.; Yu, Z.; Shan, Z. Seismic Behaviour of Frame Structures with Assembly of Prefabricated Concrete Beam. J. Build. Eng. 2021, 40, 102765. [Google Scholar] [CrossRef]
- Kujawa, M.; Lubowiecka, I.; Szymczak, C. Finite Element Modelling of a Historic Church Structure in the Context of a Masonry Damage Analysis. Eng. Fail. Anal. 2020, 107, 104233. [Google Scholar] [CrossRef]
- Mehra, A.S.; Singh, S.B.; Kodur, V.K.R. Methodology for Predicting the Structural Response of FRP-Concrete Composite Beams Using Abaqus/CAE Software Package. In Stability and Failure of High Performance Composite Structures; Singh, S.B., Barai, S.V., Eds.; Composites Science and Technology; Springer: Singapore, 2022; pp. 417–452. ISBN 978-981-19242-3-1. [Google Scholar]
- Sarker, I.H. Machine Learning: Algorithms, Real-World Applications and Research Directions. SN Comput. Sci. 2021, 2, 160. [Google Scholar] [CrossRef] [PubMed]
- Mahesh, B. Machine Learning Algorithms-a Review. Int. J. Sci. Res. (IJSR) 2020, 9, 381–386. [Google Scholar] [CrossRef]
- Kang, M.-C.; Yoo, D.-Y.; Gupta, R. Machine Learning-Based Prediction for Compressive and Flexural Strengths of Steel Fiber-Reinforced Concrete. Constr. Build. Mater. 2021, 266, 121117. [Google Scholar] [CrossRef]
- Smolnicki, M.; Lesiuk, G.; Stabla, P.; Pedrosa, B.; Duda, S.; Zielonka, P.; Lopes, C.C.C. Investigation of Flexural Behaviour of Composite Rebars for Concrete Reinforcement with Experimental, Numerical and Machine Learning Approaches. Phil. Trans. R. Soc. A 2023, 381, 20220394. [Google Scholar] [CrossRef]
- Ogaili, A.A.F.; Hamzah, M.N.; Jaber, A.A. Integration of Machine Learning (ML) and Finite Element Analysis (FEA) for Predicting the Failure Modes of a Small Horizontal Composite Blade. Int. J. Renew. Energy Res. (IJRER) 2022, 12, 2168–2179. [Google Scholar]
- Alrsai, M.; Karampour, H.; Alhawamdeh, M.; Alajarmeh, O. Integrated Finite Element Analysis and Machine Learning Approach for Propagation Pressure Prediction in Hybrid Steel-CFRP Subsea Pipelines. Ocean Eng. 2024, 311, 118808. [Google Scholar] [CrossRef]
- Bypour, M.; Mahmoudian, A.; Tajik, N.; Taleshi, M.M.; Mirghaderi, S.R.; Yekrangnia, M. Shear Capacity Assessment of Perforated Steel Plate Shear Wall Based on the Combination of Verified Finite Element Analysis, Machine Learning, and Gene Expression Programming. Asian J. Civ. Eng. 2024, 25, 5317–5333. [Google Scholar] [CrossRef]
- Figueiredo, E.; Moldovan, I.; Santos, A.; Campos, P.; Costa, J.C.W.A. Finite Element–Based Machine-Learning Approach to Detect Damage in Bridges under Operational and Environmental Variations. J. Bridge Eng. 2019, 24, 04019061. [Google Scholar] [CrossRef]
- Capuano, G.; Rimoli, J.J. Smart Finite Elements: A Novel Machine Learning Application. Comput. Methods Appl. Mech. Eng. 2019, 345, 363–381. [Google Scholar] [CrossRef]
- Singh, A.; Thakur, N.; Sharma, A. A Review of Supervised Machine Learning Algorithms. In Proceedings of the 2016 3rd international conference on computing for sustainable global development (INDIACom), New Delhi, India, 16–18 March 2016; pp. 1310–1315. [Google Scholar]
- ASTM C293/C293M-16; Standard Test Method for Flexural Strength of Concrete (Using Simple Beam with Center-Point Loading). American Society for Testing and Materials: West Conshohocken, PA, USA, 2016.
- ACI Committee 440. Building Code Requirements for Structural Concrete Reinforced with Glass Fiber-Reinforced Polymer (GFRP) Bars—Code and Commentary (ACI CODE-440.11-22); American Concrete Institute: Framington Hills, MI, USA, 2023. [Google Scholar]
- ACI-440.1R-15 Committee. Guide for the Design and Construction of Structural Concrete Reinforced with FRP Bars; American Concrete Institute: Framington Hills, MI, USA, 2015. [Google Scholar]
- Marí, A.; Cladera, A.; Oller, E.; Bairán, J. Shear Design of FRP Reinforced Concrete Beams without Transverse Reinforcement. Compos. Part B Eng. 2014, 57, 228–241. [Google Scholar] [CrossRef]
- Mak, M.W.T.; Lees, J.M. Shear Design in Concrete Beams without Transverse Reinforcement-A Comparative Study; International Association for Bridge and Structural Engineering (IABSE): Zürich, Switzerland, 2022. [Google Scholar]
- George, J.; Rama, J.K.; Kumar, M.S.; Vasan, A. Behavior of Plain Concrete Beam Subjected to Three Point Bending Using Concrete Damaged Plasticity (CDP) Model. Mater. Today Proc. 2017, 4, 9742–9746. [Google Scholar] [CrossRef]
- Yang, X.; Liu, L.; Wang, Y. Experimental Test and Numerical Simulation of the Initial Crack Reinforced Concrete Beam in Bending. In Proceedings of the IOP Conference Series: Earth and Environmental Science, Barcelona, Spain, 11–12March 2018; Volume 186, p. 012056. [Google Scholar]
- Seok, S.; Haikal, G.; Ramirez, J.A.; Lowes, L.N.; Lim, J. Finite Element Simulation of Bond-Zone Behavior of Pullout Test of Reinforcement Embedded in Concrete Using Concrete Damage-Plasticity Model 2 (CDPM2). Eng. Struct. 2020, 221, 110984. [Google Scholar] [CrossRef]
- Systemes, D. ABAQUS/CAE User’s Manual, version 6.14; Dassault Systemes Simulia Corp: Providence, RI, USA, 2014.
- Owens Corning Composites. Available online: https://www.owenscorning.com/en-us/composites/product/pinkbar-plus-fiberglass-rebar (accessed on 24 July 2024).
- Kartheek, T.; Das, T.V. 3D Modelling and Analysis of Encased Steel-Concrete Composite Column Using ABAQUS. Mater. Today Proc. 2020, 27, 1545–1554. [Google Scholar] [CrossRef]
- Sinaei, H.; Shariati, M.; Abna, A.H.; Aghaei, M.; Shariati, A. Evaluation of Reinforced Concrete Beam Behaviour Using Finite Element Analysis by ABAQUS. Sci. Res. Essays 2012, 7, 2002–2009. [Google Scholar]
- Zheng, J.; Li, J.; Chen, J. Study on Bearing Capacity of Reinforced Sleeve Grouting Connected Concrete Shear Wall after Fire. In Advances in Urban Engineering and Management Science Volume 1; CRC Press: Boca Raton, FL, USA, 2022; pp. 300–311. [Google Scholar]
- Linear Regression—Su—2012—WIREs Computational Statistics—Wiley Online Library. Available online: https://wires.onlinelibrary.wiley.com/doi/full/10.1002/wics.1198?casa_token=23loujCnBQEAAAAA%3Aq9iDuMTHieGPsXgVN2C7xFFrguKftqg-cinOfDvIA_Np6ZiPLhB_EmjNJQEFoFu22nQ7KmjEkL4q5zaMRQ (accessed on 12 July 2024).
- Ray, S. A Quick Review of Machine Learning Algorithms. In Proceedings of the 2019 International Conference on Machine Learning, Big Data, Cloud and Parallel Computing (COMITCon), Faridabad, India, 14–16 February 2019; pp. 35–39. [Google Scholar]
- McDonald, G.C. Ridge Regression. WIREs Comput. Stats 2009, 1, 93–100. [Google Scholar] [CrossRef]
- Awad, M.; Khanna, R. Efficient Learning Machines: Theories, Concepts, and Applications for Engineers and System Designers; Springer: Berlin/Heidelberg, Germany, 2015. [Google Scholar]
- Zhang, F.; O’Donnell, L.J. Support Vector Regression. In Machine learning; Elsevier: Amsterdam, The Netherlands, 2020; pp. 123–140. [Google Scholar]
- Xu, M.; Watanachaturaporn, P.; Varshney, P.K.; Arora, M.K. Decision Tree Regression for Soft Classification of Remote Sensing Data. Remote Sens. Environ. 2005, 97, 322–336. [Google Scholar] [CrossRef]
- Loh, W. Classification and Regression Trees. WIREs Data Min. Knowl. 2011, 1, 14–23. [Google Scholar] [CrossRef]
- Pekel, E. Estimation of Soil Moisture Using Decision Tree Regression. Theor. Appl. Climatol. 2020, 139, 1111–1119. [Google Scholar] [CrossRef]
- Dong, J.; Chen, Y.; Yao, B.; Zhang, X.; Zeng, N. A Neural Network Boosting Regression Model Based on XGBoost. Appl. Soft Comput. 2022, 125, 109067. [Google Scholar] [CrossRef]
- Zhang, X.; Yan, C.; Gao, C.; Malin, B.A.; Chen, Y. Predicting Missing Values in Medical Data via XGBoost Regression. J. Healthc. Inform. Res. 2020, 4, 383–394. [Google Scholar] [CrossRef] [PubMed]
- Amin, M.N.; Salami, B.A.; Zahid, M.; Iqbal, M.; Khan, K.; Abu-Arab, A.M.; Alabdullah, A.A.; Jalal, F.E. Investigating the Bond Strength of FRP Laminates with Concrete Using LIGHT GBM and SHAPASH Analysis. Polymers 2022, 14, 4717. [Google Scholar] [CrossRef] [PubMed]
- Ke, G.; Meng, Q.; Finley, T.; Wang, T.; Chen, W.; Ma, W.; Ye, Q.; Liu, T.-Y. Lightgbm: A Highly Efficient Gradient Boosting Decision Tree. Adv. Neural Inf. Process. Syst. 2017, 30, 3146–3154. [Google Scholar]
- Chicco, D.; Warrens, M.J.; Jurman, G. The Coefficient of Determination R-Squared Is More Informative than SMAPE, MAE, MAPE, MSE and RMSE in Regression Analysis Evaluation. Peerj Comput. Sci. 2021, 7, e623. [Google Scholar] [CrossRef]
- Maranan, G.B.; Manalo, A.C.; Benmokrane, B.; Karunasena, W.; Mendis, P. Evaluation of the Flexural Strength and Serviceability of Geopolymer Concrete Beams Reinforced with Glass-Fibre-Reinforced Polymer (GFRP) Bars. Eng. Struct. 2015, 101, 529–541. [Google Scholar] [CrossRef]
- Alam, M.S.; Hussein, A. Relationship between the Shear Capacity and the Flexural Cracking Load of FRP Reinforced Concrete Beams. Constr. Build. Mater. 2017, 154, 819–828. [Google Scholar] [CrossRef]












| Material | Parameter | Value |
|---|---|---|
| Concrete | Young’s modulus (GPa) Poisson’s ratio Dilation angle (°) Eccentricity K Viscosity parameter | 32.1 0.2 30 0.1 1.16 0.66 0.001 |
| Steel Reinforcement | Young’s modulus (GPa) Poisson’s ratio Yield strength (MPa) Yield strain (mm/mm) Ultimate strength (MPa) Ultimate strain (mm/mm) | 200 0.3 500 0.00317 635 0.14559 |
| Composite Reinforcement | Young’s modulus (GPa) Poisson’s ratio Ultimate strength (MPa) | 46.88 0.3 1003 |
| ML Methods | Algorithms | MAE | MSE | R2 |
|---|---|---|---|---|
| Linear algorithms | Linear regression | 0.203 | 0.089 | 0.109 |
| Ridge regression | 0.201 | 0.088 | 0.110 | |
| Linear support vector regression | 0.193 | 0.101 | −0.007 | |
| Treelike algorithms | Decision tree regression | 0.008 | 0.004 | 0.953 |
| Random Forest regression | 0.012 | 0.004 | 0.960 | |
| XG Boost | 0.031 | 0.006 | 0.945 | |
| Light GBM | 0.088 | 0.031 | 0.717 |
| Rebar Type | Maximum von Mises Stress (MPa) | Maximum Principal Stress (MPa) | Strength (MPa) |
|---|---|---|---|
| Composite rebar | 311.28 | 323.94 | 1003 |
| Metallic rebar | 446.43 | 456.83 | 500 |
Disclaimer/Publisher’s Note: The statements, opinions and data contained in all publications are solely those of the individual author(s) and contributor(s) and not of MDPI and/or the editor(s). MDPI and/or the editor(s) disclaim responsibility for any injury to people or property resulting from any ideas, methods, instructions or products referred to in the content. |
© 2025 by the authors. Licensee MDPI, Basel, Switzerland. This article is an open access article distributed under the terms and conditions of the Creative Commons Attribution (CC BY) license (https://creativecommons.org/licenses/by/4.0/).
Share and Cite
Duan, J.; Yan, H.; Tao, C.; Wang, X.; Guan, S.; Zhang, Y. Integration of Finite Element Analysis and Machine Learning for Assessing the Spatial-Temporal Conditions of Reinforced Concrete. Buildings 2025, 15, 435. https://doi.org/10.3390/buildings15030435
Duan J, Yan H, Tao C, Wang X, Guan S, Zhang Y. Integration of Finite Element Analysis and Machine Learning for Assessing the Spatial-Temporal Conditions of Reinforced Concrete. Buildings. 2025; 15(3):435. https://doi.org/10.3390/buildings15030435
Chicago/Turabian StyleDuan, Junyi, Huaixiao Yan, Chengcheng Tao, Xingyu Wang, Shanyue Guan, and Yuxin Zhang. 2025. "Integration of Finite Element Analysis and Machine Learning for Assessing the Spatial-Temporal Conditions of Reinforced Concrete" Buildings 15, no. 3: 435. https://doi.org/10.3390/buildings15030435
APA StyleDuan, J., Yan, H., Tao, C., Wang, X., Guan, S., & Zhang, Y. (2025). Integration of Finite Element Analysis and Machine Learning for Assessing the Spatial-Temporal Conditions of Reinforced Concrete. Buildings, 15(3), 435. https://doi.org/10.3390/buildings15030435

