The Impact of Spatial Configuration and Functional Layout on Evacuation Efficiency of Kindergarten Activity Units
Abstract
1. Introduction
1.1. Backgrounds
1.2. Related Research
1.3. Research Questions and Hypotheses
- In the form of combining the activity room and the dormitory, placing the exit of the activity room at the far end and the exit of the dormitory at the near end can effectively guide and divert traffic, thereby significantly improving the overall evacuation efficiency under this mode and reducing corridor congestion caused by the concentration of exits.
- In the form of separating the activity room from the dormitory, setting up an independent and direct exit for the activity room and optimizing the position of the connection exit between it and the dormitory can build a three-dimensional and clear evacuation path network, thereby maximizing the safety potential of this mode and achieving systematic optimization of evacuation efficiency.
- In the activity room area, setting the layout of tables and chairs parallel to the main exit wall can create a smoother flow direction compared to a vertical layout to the wall, thereby significantly improving the evacuation efficiency of this area.
- In the dormitory area, the use of retractable beds to clear the passageways in emergencies will have a more significant improvement effect on evacuation efficiency.
1.4. Objectives and Contributions
- Basic data acquisition: Through surveys of 42 kindergartens, common layouts for activity rooms and dormitory layouts within activity units are summarized, along with exit locations, distribution patterns of desks, chairs, and beds, and foundational data concerning evacuation procedures. This collection provides data support for the subsequent model construction and analysis.
- Model construction: Based on the collected data, an evacuation simulation model based on MassMotion is established. The model incorporates children’s behavioral characteristics and individual evacuation parameters throughout its development to realistically replicate emergency evacuation scenarios.
- Evacuation scenario design and simulation: Based on the current design standards in China and the actual layout of activity units in kindergartens, multiple evacuation scenarios are designed for the layout forms of activity rooms and dormitories, the positions of the exits of activity units, the desks and chairs in activity rooms, and the beds in dormitories. Through simulation methods, the evacuation efficiency data of different schemes are obtained to provide quantitative support for the research.
- Design optimization suggestions: Based on the simulation results, optimization suggestions for the layout of activity unit exits, tables and chairs, and beds are proposed to further enhance evacuation efficiency and ensure safety.
2. Model Research Foundation and Method Design
2.1. Research Group
2.2. Methods
2.3. MassMotion Modeling Principle
2.4. Evacuation Personnel Parameters
2.5. Construction of Basic Planar Models
3. Results
3.1. Case Research
Activity Unit Format
| Positional Relationship | Schematics | Characteristics | |
|---|---|---|---|
| Activity Unit Layout Formats | Activity room and dormitory combined | ![]() | The activity room and dormitory are combined, with no barriers between the spaces. |
| Activity room and dormitory separated. | ![]() | The activity room and dormitory are separated by a partition wall in the middle of the space. | |
| Layout of activity unit furniture and dormitory beds | Horizontal arrangement of tables and chairs | ![]() | Activity room furniture arrangement parallel to the exit wall |
| Longitudinal arrangement of tables and chairs | ![]() | Activity Room Furniture Arrangement Perpendicular to Exit Wall | |
| Horizontal bed arrangement | ![]() | Bed arrangement in dormitory rooms parallel to the exit wall | |
| Longitudinal arrangement of beds | ![]() | Layout of vertical exit walls for dormitory beds | |
| Bed with storage layout | ![]() | Bed storage arrangements in dormitories should be positioned away from exits |
| Activity Rooms and Dormitory Formats | Total | Effective Quantity | ||
|---|---|---|---|---|
| Quantity (Number) | Proportion (%) | Quantity (Number) | Proportion (%) | |
| Combined activity room and dormitory (1) | 317 | 65.63 | 32 | 64.00 |
| Separated activity room and dormitory (2) | 166 | 34.37 | 18 | 36.00 |
| Total | 483 | 100.00 | 50 | 100.00 |
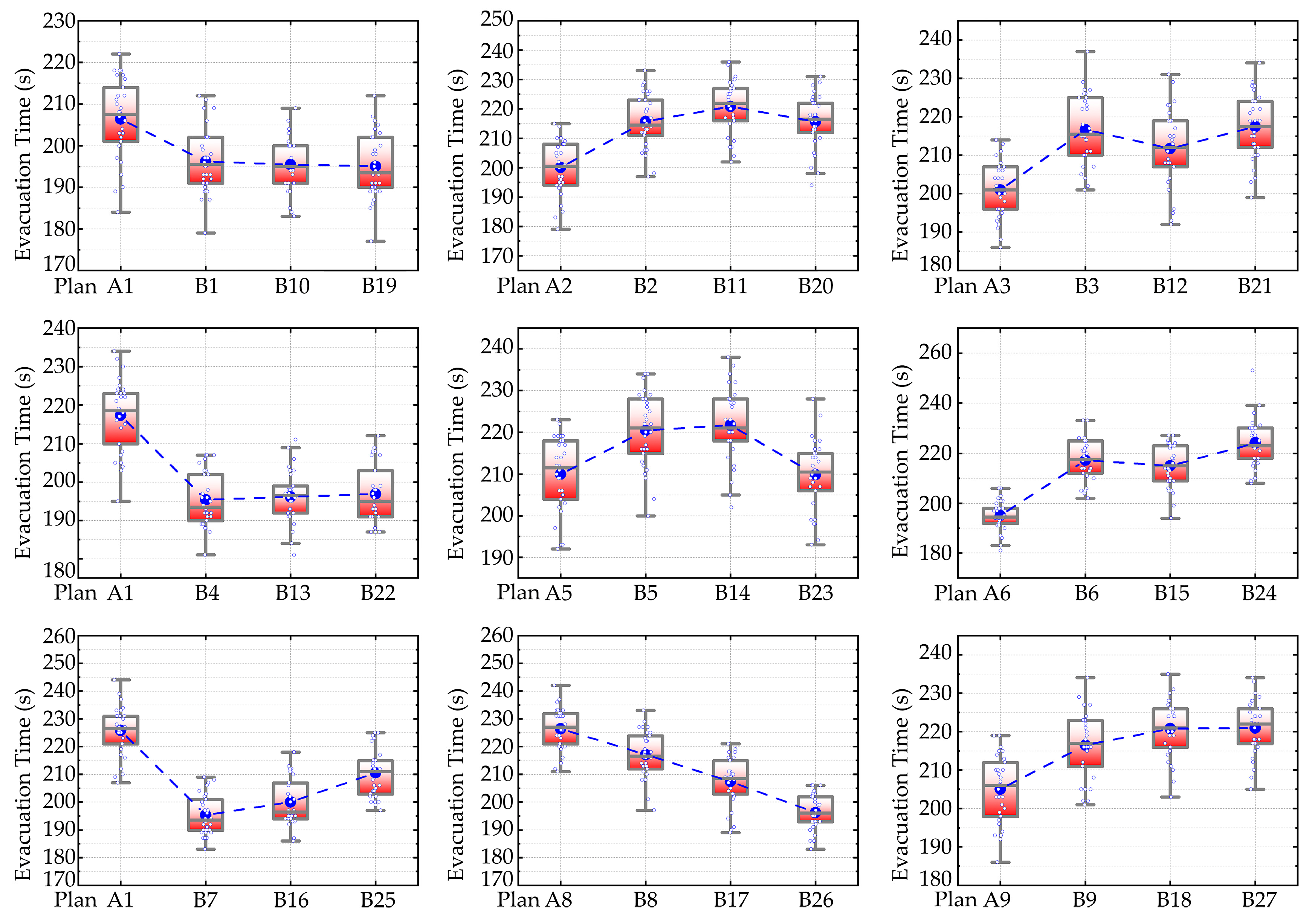
3.2. Construction of Evacuation Scenarios
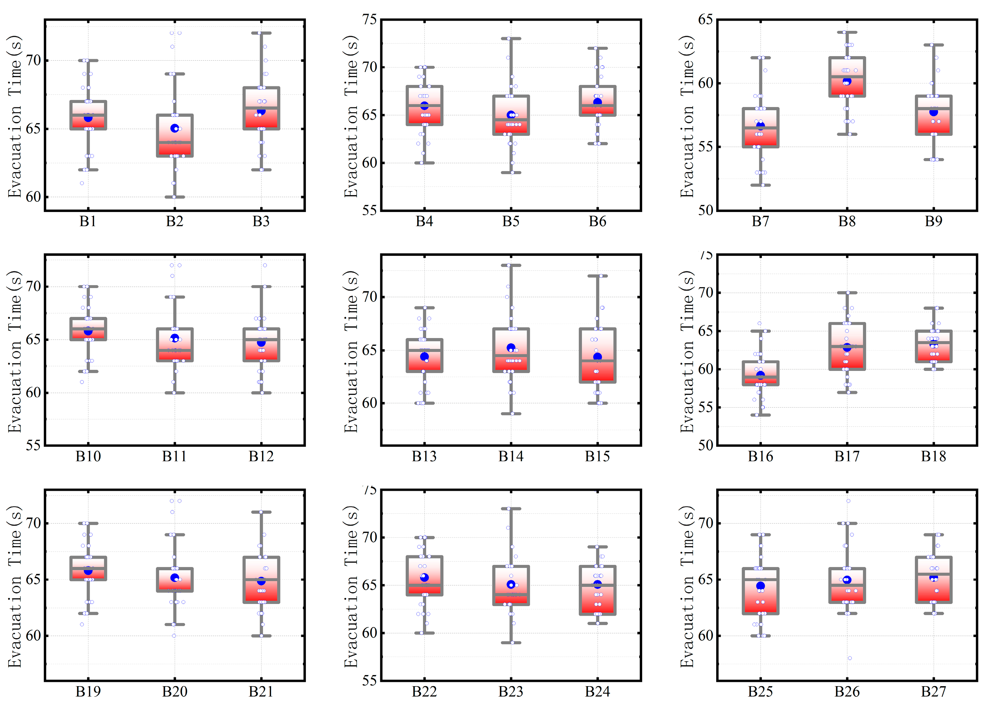
3.3. Evacuation Result
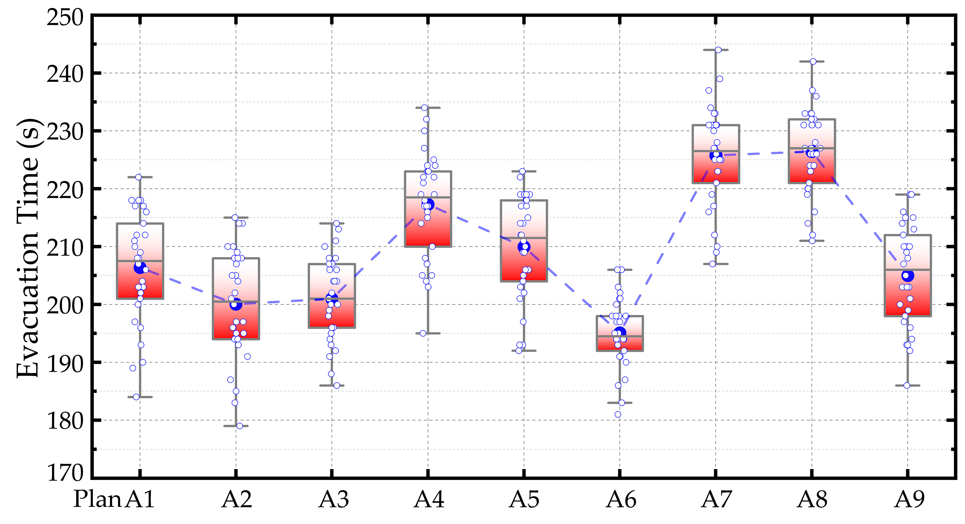
3.3.1. Combined Activity Room and Dormitory
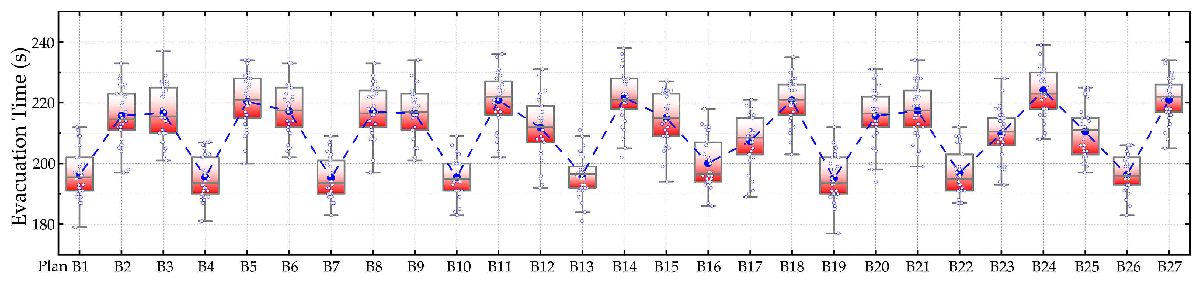
3.3.2. Separated Activity Room and Dormitory
Evacuation Results at Different Exit Locations
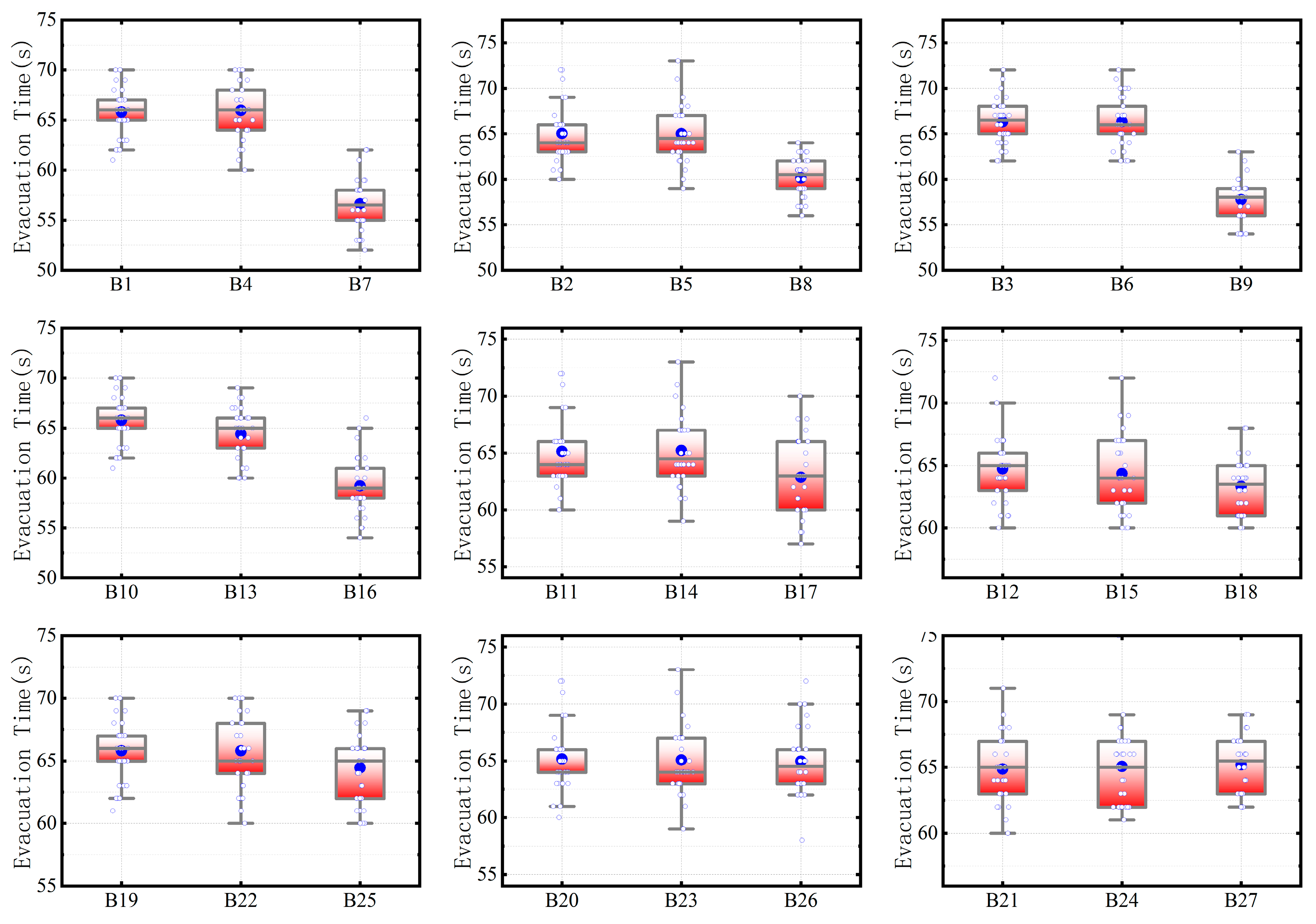
3.3.3. Evacuation Result of the Layout of Tables and Chairs in the Activity Unit
4. Discussion
4.1. Impact of Activity Unit Exits on Evacuation
4.1.1. Impact of Shared Exit Between Activity Room and Dormitory on Evacuation
4.1.2. Impact of Separate Exits for Activity Rooms and Dormitories on Evacuation
The Impact of Exit Locations Connecting Activity Units and Bedrooms on Evacuation Under the Separated Layout of Activity Rooms and Bedrooms
4.2. Impact of Furniture Layout on Evacuation
4.3. Limitations
5. Conclusions
Author Contributions
Funding
Data Availability Statement
Conflicts of Interest
Appendix A
| Number | Position | School Name | Schematic Diagram | Floor Area (m2) | Number of Classes |
|---|---|---|---|---|---|
| 1 | Anqing City, Anhui Province | Government Agency Kindergarten, Country Garden Branch | ![]() | 4642.47 | 12 |
| 2 | Chengdu City, Sichuan Province | Zhongye Tianyuan World Kindergarten | ![]() | 1750.86 | 6 |
| 3 | Chengdu City, Sichuan Province | Shouchuang International City, South 8 Kindergarten | ![]() | 2429.91 | 9 |
| 4 | Dongguan City, Guangdong Province | Dalang Town Art Kindergarten | ![]() | 10,500.4 | 18 |
| 5 | Shenzheng City, Guangdong Province | Bao’an District Guanlan Kindergarten | ![]() | 3500.08 | 12 |
| 6 | Guangzhou City, Guangdong Province | The kindergarten in District VI of the old village renovation project of Lie De Village | ![]() | 4559 | 18 |
| 7 | Huainan City, Anhui Province | Xincheng Phase II Kindergarten | ![]() | 2255.5 | 9 |
| 8 | Jinan City, Shandong Province | The Marriott Center is equipped with a kindergarten | ![]() | 1513.92 | 9 |
| 9 | Nanjing City, Jiangsu Province | Jiangsu Academy of Agricultural Sciences Kindergarten | ![]() | 2340.76 | 9 |
| 10 | Nanchang City, Jiangxi Province | Best Bilingual Kindergarten | ![]() | 5260.62 | 13 |
| 11 | Yingkou City, Liaoning Province | World Trade Crown Garden Kindergarten | ![]() | 2518.42 | 6 |
| 12 | Qingdao City, Shandong Province | Shangjing Jiayuan Kindergarten | ![]() | 3904.55 | 13 |
| 13 | Shenzheng City, Guangdong Province | Fuying Central Mountain Garden Kindergarten | ![]() | 1860 | 9 |
| 14 | Shenzheng City, Guangdong Province | Dongkang Kindergarten | ![]() | 7056 | 13 |
| 15 | Nanchong City, Sichuan Province | Yilong County Hongde Kindergarten | ![]() | 2304 | 14 |
| 16 | Chengdu City, Sichuan Province | Star Kindergarten | ![]() | 2940.06 | 9 |
| 17 | Wenzhou City, Zhejiang Province | Shanshui Mingdu Kindergarten | ![]() | 2528 | 9 |
| 18 | Wuhan City, Hubei Province | Modern Forest Town Kindergarten | ![]() | 1908.81 | 6 |
| 19 | Kunshan City, Jiangsu Province | Fengqi Garden Kindergarten | ![]() | 9794 | 27 |
| 20 | Kunshan City, Jiangsu Province | Lucheng Kindergarten | ![]() | 8967 | 18 |
| 21 | Wujiang City, Jiangsu Province | Shengze Town Experimental Primary School Kindergarten | ![]() | 17,890 | 27 |
| 22 | Dongyang City, Zhejiang Province | Dongyang Municipal Government Kindergarten Jiangbei Branch | ![]() | 6873.4 | 12 |
| 23 | Shenzheng City, Guangdong Province | Jingji Kindergarten | ![]() | 1982.3 | 12 |
| 24 | Shenzheng City, Guangdong Province | Ligao Kindergarten | ![]() | 1880.97 | 6 |
| 25 | Shenzheng City, Guangdong Province | Ligao Kindergarten | ![]() | 3078.48 | 9 |
| 26 | Shenzheng City, Guangdong Province | Julong Kindergarten | ![]() | 2022.54 | 6 |
| 27 | Hangzhou City, Zhejiang Province | Xingzhi Jintao Kindergarten | ![]() | 1785 | 6 |
| 28 | Hohhot City, Inner Mongolia | Huadi Kindergarten | ![]() | 3181.3 | 6 |
| 29 | Yueqing City, Zhejiang Province | Wan Jia Kindergarten | ![]() | 2412.6 | 6 |
| 30 | Changsha City, Hunan Province | Hongying Wangxin Kindergarten | ![]() | 2114.07 | 9 |
| 31 | Wuhai City, Inner Mongolia | Haibowan District Kindergarten | ![]() | 5021 | 12 |
| 32 | Wuhai City, Inner Mongolia | Haibowan District No. 2 Kindergarten | ![]() | 5615.89 | 12 |
| 33 | Wuhai City, Inner Mongolia | The Fourth Kindergarten of Haibowan District | ![]() | 6596.1 | 12 |
| 34 | Wuhai City, Inner Mongolia | Haibowan District No. 6 Kindergarten | ![]() | 6105 | 24 |
| 35 | Zhengzhou City, Henan Province | Zhengdong New District Experimental Kindergarten Zhengguang Branch | ![]() | 6114.7 | 18 |
| 36 | Beijing City | Chuangshou Yuehui Community Kindergarten | ![]() | 1800 | 6 |
| 37 | Chengdu City, Sichuan Province | Zengjiapo Kindergarten | ![]() | 2432.69 | 9 |
| 38 | Kunshan City, Jiangsu Province | Kunshan Xinxiuyi Kindergarten | ![]() | 14,535.7 | 27 |
| 39 | Zunyi City, Guizhou Province | Fenggang County No. 5 Kindergarten | ![]() | 6592.83 | 15 |
| 40 | Hohhot City, Inner Mongolia | Shengle Experimental Kindergarten of Inner Mongolia Normal University | ![]() | 4279.34 | 10 |
| 41 | Anyang City, Henan Province | Debao International Famous City Kindergarten | ![]() | 1339.65 | 6 |
| 42 | Zunyi City, Guizhou Province | The Second Kindergarten of Tuxi Town | ![]() | 1927.84 | 4 |
References
- National Center on Education and the Economy. Global Trends in Early Childhood Education; National Center on Education and the Economy: Washington, DC, USA, 2025. [Google Scholar]
- Liu, M.; Wang, G. Indoor Fire Simulation in Low-Rise Teaching Buildings Based on BIM–FDS. Fire 2023, 6, 203. [Google Scholar] [CrossRef]
- U.S. Fire Administration USFA Fire Risk in 2019. Available online: https://www.usfa.fema.gov/index.html (accessed on 4 November 2025).
- Furukawa, Y. Children Evacuation Behavior Characteristics and Safety Strategies. In 52nd Symposium on Fire Science Text; Japan Association for Fire Science and Engineering: Tokyo, Japan, 2013. [Google Scholar]
- Mirahadi, F.; McCabe, B.Y. EvacuSafe: A Real-Time Model for Building Evacuation Based on Dijkstra’s Algorithm. J. Build. Eng. 2021, 34, 101687. [Google Scholar] [CrossRef]
- Qiu, H.; Fang, Z.; Lee, E.W.M. Simulation Study on the Effect of Obstacles Upstream of the Building Exit on Evacuation Efficiency. Phys. Stat. Mech. Its Appl. 2025, 666, 130547. [Google Scholar] [CrossRef]
- Tang, T.-Q.; Chen, L.; Guo, R.-Y.; Shang, H.-Y. An Evacuation Model Accounting for Elementary Students’ Individual Properties. Phys. Stat. Mech. Its Appl. 2015, 440, 49–56. [Google Scholar] [CrossRef]
- Zhu, K.-J.; Yang, L.-Z. The Effects of Exit Position and Internal Layout of Classroom on Evacuation Efficiency. Acta Phys. Sin. 2010, 59, 7701. [Google Scholar] [CrossRef]
- Alizadeh, R. A Dynamic Cellular Automaton Model for Evacuation Process with Obstacles. Saf. Sci. 2011, 49, 315–323. [Google Scholar] [CrossRef]
- Guo, R.Y.; Huang, H.J.; Wong, S.C. A Potential Field Approach to the Modeling of Route Choice in Pedestrian Evacuation. J. Stat. Mech. Theory Exp. 2013, 2013, P02010. [Google Scholar] [CrossRef]
- Varas, A.; Cornejo, M.D.; Mainemer, D.; Toledo, B.; Rogan, J.; Muñoz, V.; Valdivia, J.A. Cellular Automaton Model for Evacuation Process with Obstacles. Phys. Stat. Mech. Its Appl. 2007, 382, 631–642. [Google Scholar] [CrossRef]
- Cheng, Y.; Zheng, X. Can Cooperative Behaviors Promote Evacuation Efficiency? Phys. Stat. Mech. Its Appl. 2018, 492, 2069–2078. [Google Scholar] [CrossRef]
- Arteaga, C.; Park, J. Building Design and Its Effect on Evacuation Efficiency and Casualty Levels during an Indoor Active Shooter Incident. Saf. Sci. 2020, 127, 104692. [Google Scholar] [CrossRef]
- Guo, R.Y.; Huang, H.J. A Mobile Lattice Gas Model for Simulating Pedestrian Evacuation. Phys. Stat. Mech. Its Appl. 2008, 387, 580–586. [Google Scholar] [CrossRef]
- Han, H.; Zhang, J.; Jiang, R. Application of Extended Lattice Gas Automata Model in Ship Evacuation Simulation. Mob. Inf. Syst. 2021, 2021, 1–13. [Google Scholar] [CrossRef]
- Faucher, J.-E.; Dávila, S.; Hernández-Cruz, X. Modeling Pedestrian Evacuation for Near-Field Tsunamis Fusing ALCD and Agent-Based Approaches: A Case Study of Rincón, PR. Int. J. Disaster Risk Reduct. 2020, 49, 101606. [Google Scholar] [CrossRef]
- Zhang, B.; Chan, W.K.V.; Ukkusuri, S.V. On the Modelling of Transportation Evacuation: An Agent-Based Discrete-Event Hybrid-Space Approach. J. Simul. 2014, 8, 259–270. [Google Scholar] [CrossRef]
- Miyagawa, D.; Ichinose, G. Cellular Automaton Model with Turning Behavior in Crowd Evacuation. Phys. Stat. Mech. Its Appl. 2020, 549, 124376. [Google Scholar] [CrossRef]
- Xu, G.; Liang, Z.Y.; Liu, H.Y. Simulation of Impact of Classroom Layout on Evacuation Efficiency Based on Cellular Automata. Appl. Mech. Mater. 2012, 263–266, 1497–1502. [Google Scholar] [CrossRef]
- Pişirir, O.M.; Bingöl, O.; Erkan, İ. Evacuation Scenario Optimization in Buildings with Human Anthropometric Characteristics. J. Build. Eng. 2024, 95, 110033. [Google Scholar] [CrossRef]
- Yang, X.; Qu, L.; Shao, C.; Li, Y. An Efficient Evacuation Time Prediction Model for Different Types of Subway Stations. Int. J. Mod. Phys. C 2025, 36, 2550030. [Google Scholar] [CrossRef]
- Cheong, H.; Wu, Z.; Majumdar, A.; Yotto Ochieng, W. One-Way Coupling of Fire and Egress Modeling for Realistic Evaluation of Evacuation Process. Transp. Res. Rec. J. Transp. Res. Board 2021, 2675, 1244–1259. [Google Scholar] [CrossRef]
- Wu, Y.; Xia, J.; Haiyirete, X. Enhancing Disaster Resilience in Hospitals Through Flow Space-Optimized Evacuation Routes. Sustainability 2025, 17, 5419. [Google Scholar] [CrossRef]
- Cuesta, A.; Ronchi, E.; Gwynne, S.M.V.; Kinsey, M.J.; Hunt, A.L.E.; Alvear, D. School Egress Data: Comparing the Configuration and Validation of Five Egress Modelling Tools. Fire Mater. 2017, 41, 535–554. [Google Scholar] [CrossRef]
- Wang, J.; Jin, B.; Li, J.; Chen, F.; Wang, Z.; Sun, J. Method for Guiding Crowd Evacuation at Exit: The Buffer Zone. Saf. Sci. 2019, 118, 88–95. [Google Scholar] [CrossRef]
- Li, J.; Wang, J.; Li, J.; Wang, Z.; Wang, Y. Research on the Influence of Building Convex Exit on Crowd Evacuation and Its Design Optimization. Build. Simul. 2022, 15, 669–684. [Google Scholar] [CrossRef]
- Marzouk, M.; Daour, I.A. Planning Labor Evacuation for Construction Sites Using BIM and Agent-Based Simulation. Saf. Sci. 2018, 109, 174–185. [Google Scholar] [CrossRef]
- Khamis, N.; Selamat, H.; Ismail, F.S.; Lutfy, O.F.; Haniff, M.F.; Nordin, I.N.A.M. Optimized Exit Door Locations for a Safer Emergency Evacuation Using Crowd Evacuation Model and Artificial Bee Colony Optimization. Chaos Solitons Fractals 2020, 131, 109505. [Google Scholar] [CrossRef]
- Song, P.-H.; Li, Y.; Xin, G.-Y.; Huang, C.-X. Evaluating Effect of Classroom Interior Layouts on Crowd Evacuation Efficiency Using Improved Evacuation Model. In Proceedings of the Advanced Intelligent Computing Technology and Applications, Tianjin, China, 5–8 August 2024; Springer: Singapore, 2024; pp. 171–180. [Google Scholar]
- Dong, L.-Y.; Chen, L.; Duan, X.-Y. Modeling and Simulation of Pedestrian Evacuation from a Single-Exit Classroom Based on Experimental Features. Acta Phys. Sin. 2015, 64, 220505. [Google Scholar] [CrossRef]
- Liu, R.; Jiang, D.; Shi, L. Agent-Based Simulation of Alternative Classroom Evacuation Scenarios. Front. Archit. Res. 2016, 5, 111–125. [Google Scholar] [CrossRef]
- Duan, X.; Dong, L.; Wei, G.; Tian, Y. Experimental Investigation on Evacuation from Classroom Considering Internal Layout and Exit Width. J. Shanghai Univ. Sci. 2013, 19, 585–590. [Google Scholar]
- Zhao, X.; Li, G.; Tao, Z.; Feng, Y.; Zhang, H.; Liu, M.; Jia, X.; Ma, Y.; Chang, L.; Mei, Y. The Impact of Dependent Behavior on the Design of Classroom Evacuation Exits for Intellectually Disabled Students. Buildings 2024, 14, 3737. [Google Scholar] [CrossRef]
- Jian, X.; Wang, H.; Zhang, X. Optimal Exit Layout Strategy for Crowd Safety Evacuation in a Ramp Domain. J. Manag. Sci. Eng. 2017, 2, 209–226. [Google Scholar] [CrossRef]
- Wang, J.; Hu, Y.; Chen, X.; Sun, X. Influence of Classroom Structure Layout on Evacuation Efficiency of Young Primary School Students. China Saf. Sci. J. 2025, 35, 163–170. [Google Scholar] [CrossRef]
- Duan, Q.; Jiang, Y.; Wang, Y.; Zheng, C.; Liu, J.; Liu, X. Development and Validation of Chinese Kindergarten Teachers’ Learning and Development Scale. Sustainability 2023, 15, 1992. [Google Scholar] [CrossRef]
- Zhu, F.; Xu, Y.; Jiang, Y. Design Optimization of Daylighting for Kindergarten in Different Light Climate Zones in China. J. Asian Archit. Build. Eng. 2023, 22, 2977–2993. [Google Scholar] [CrossRef]
- JGJ39-2024; Code for Design of Buildings for Nurseries and Kindergartens. China Architecture & Building Press: Beijing, China, 2024.
- Miao, Y.; Xie, X.; Qi, W.; Xu, W. Design of Kindergarten Toy Lockers. BioResources 2023, 19, 434–455. [Google Scholar] [CrossRef]
- Yao, Y.; Lu, W.; Wang, L. Experimental Study on Evacuation Behaviour of Children in a Three-Storey Kindergarten. Heliyon 2023, 9, e16533. [Google Scholar] [CrossRef]
- Li, Z.; Huang, H.; Li, N.; Chu, M.L.; Law, K. An Agent-Based Simulator for Indoor Crowd Evacuation Considering Fire Impacts. Autom. Constr. 2020, 120, 103395. [Google Scholar] [CrossRef]
- Zhu, R.; Lin, J.; Becerik-Gerber, B.; Li, N. Human-Building-Emergency Interactions and Their Impact on Emergency Response Performance: A Review of the State of the Art. Saf. Sci. 2020, 127, 104691. [Google Scholar] [CrossRef]
- Golshani, F.; Fang, L. Assessing Safety in Buildings and of Evacuees Considering Fire Impacts. Int. J. Disaster Risk Reduct. 2025, 118, 105259. [Google Scholar] [CrossRef]
- Novelli, D.; Drury, J.; Reicher, S.; Stott, C. Crowdedness Mediates the Effect of Social Identification on Positive Emotion in a Crowd: A Survey of Two Crowd Events. PLoS ONE 2013, 8, e78983. [Google Scholar] [CrossRef]
- GB 50016-2014; Code for Standards Press of China. Human Dimensions of Chinese Minors: Beijing, China, 2010.
- Zhang, B.; Gao, X.; Zhou, J.; Jia, X. The Associations between Evacuation Movements and Children’s Physiological Demands Analyzed via Wearable-Based Sensors. Sensors 2022, 22, 8094. [Google Scholar] [CrossRef]
- Zhou, J.; Jia, X.; Jia, J. Effects of Different Staircase Design Factors on Evacuation of Children from Kindergarten Buildings Analyzed via Agent-Based Simulation. Healthcare 2020, 8, 56. [Google Scholar] [CrossRef] [PubMed]
- Fang, Z.M.; Jiang, L.X.; Li, X.L.; Qi, W.; Chen, L.Z. Experimental Study on the Movement Characteristics of 5–6 Years Old Chinese Children When Egressing from a Pre-School Building. Saf. Sci. 2019, 113, 264–275. [Google Scholar] [CrossRef]
- GB 50016-2014; Code for Fire Protection Design of Buildings. China Planning Press: Beijing, Chian, 2018.
- Hashempour, J.; Bahrani, B.; Kinsey, M. Horizontal Movement of Kindergarten Children During a Primary School Fire Evacuation Drill. Fire Technol. 2025, 61, 4449–4466. [Google Scholar] [CrossRef]
- Cheng, J.; Ding, Y.; Nie, Z. Research of the Reasons for People’s Willingness to Take Overtaking Behavior in Emergency Evacuation Based on the Theory of Extended Planned Behavior. Sci. Rep. 2025, 15, 29114. [Google Scholar] [CrossRef] [PubMed]
- Tian, J.; Li, X.; Guo, Q.; Kuang, H. Dynamics Characteristic of Pedestrians’ Particular Overtaking Behavior Based on an Improved Social Force Model. Phys. Stat. Mech. Its Appl. 2024, 643, 129800. [Google Scholar] [CrossRef]
- Subramanian, G.H.; Choubey, N.; Verma, A. Modelling and Simulating Serpentine Group Behaviour in Crowds Using Modified Social Force Model. Phys. Stat. Mech. Its Appl. 2022, 604, 127674. [Google Scholar] [CrossRef]
- Delcea, C.; Cotfas, L.-A.; Craciun, L.; Molanescu, A.G. An Agent-Based Modeling Approach to Collaborative Classrooms Evacuation Process. Saf. Sci. 2020, 121, 414–429. [Google Scholar] [CrossRef]
- Helbing, D.; Farkas, I.J.; Vicsek, T. Crowd Disasters and Simulation of Panic Situations. In The Science of Disasters; Springer: Berlin, Heidelberg, Germany, 2002; pp. 330–350. ISBN 978-3-642-62531-2. [Google Scholar]
- Li, W.; Li, Y.; Yu, P.; Gong, J.; Shen, S. The Trace Model: A Model for Simulation of the Tracing Process during Evacuations in Complex Route Environments. Simul. Model. Pract. Theory 2016, 60, 108–121. [Google Scholar] [CrossRef]
- Lu, P.; Li, Y. Agent-Based Fire Evacuation Model Using Social Learning Theory and Intelligent Optimization Algorithms. Reliab. Eng. Syst. Saf. 2025, 260, 111000. [Google Scholar] [CrossRef]
- Puranik, S.; Mohan, J.; Chandrasekaran, K. Smart and Secure Monitoring of Industrial Environments Using IoT. In Proceedings of the Proceedings of the Third International Symposium on Women in Computing and Informatics, Kochi, India, 10–13 August 2015; ACM: Kochi, India, 2015; pp. 644–649. [Google Scholar]
- Dugdale, J.; Moghaddam, M.T.; Muccini, H. Agent-Based Simulation for IoT Facilitated Building Evacuation. In Proceedings of the 2019 International Conference on Information and Communication Technologies for Disaster Management (ICT-DM), Paris, France, 18–20 December 2019; IEEE: Paris, France, 2019; pp. 1–8. [Google Scholar]
- Wang, J.; Li, J.; Li, J.; Feng, J.; Xu, S.; Liu, J.; Wang, Y. Performance Optimization of the Obstacle to Corner Bottleneck under Emergency Evacuation. J. Build. Eng. 2022, 45, 103658. [Google Scholar] [CrossRef]
- Yano, R. Effect of Form of Obstacle on Speed of Crowd Evacuation. Phys. Rev. E 2018, 97, 032319. [Google Scholar] [CrossRef]
- Hilier, B. Space Is the Machine: A Configurational Theory of Architecture-UCL Discovery; CreateSpace Independent Publishing Platform: South Carolina, NC, USA, 2015. [Google Scholar]
- Bahmani, H.; Ao, Y.; Yang, D.; Xu, Q.; Zhao, J. Towards Safer Educational Facilities: Computational and Observational Analysis of Evacuation Processes in Primary Schools. Dev. Built Environ. 2025, 23, 100698. [Google Scholar] [CrossRef]
- Fenwick, J.; Estivill-Castro, V. Optimal Paths for Mutually Visible Agents-Web of Science Core Collection; People’s Republic of China: Hainan, China, 2005; Volume 3827, pp. 869–881. [Google Scholar]























| Age Group | Height (cm) | Shoulder Width (mm) | Body Thickness (mm) |
|---|---|---|---|
| Primary class | 104 | 228 | 170 |
| Middle class | 110 | 242 | 182 |
| Large class | 116 | 254 | 192 |
| Age Group | Maximum Speed (m/s) | Minimum Speed (m/s) | Average Speed (m/s) | Standard Deviation (m/s) |
|---|---|---|---|---|
| Primary class | 0.83 | 0.41 | 0.65 | 0.150 |
| Middle class | 1.13 | 0.54 | 0.81 | 0.154 |
| Large class | 1.51 | 0.64 | 1.02 | 0.149 |
| Room Name | Minimum Usable Floor Area of a Room | |
|---|---|---|
| Activity room | 70 m2 | |
| Dormitory | 60 m2 | |
| Bathroom | Toilet | 12 m2 |
| Washroom | 8 m2 | |
| Walk-in wardrobe | 9 m2 | |
| Requirements in Building Regulations | The Settings Within the Model | |
|---|---|---|
| Code for Design of Buildings for Nurseries and Kindergartens (JGJ39-2024) Code for Fire Protection Design of Buildings (GB50016-2014, 2018 Edition) | ||
| Active area per unit | The activity room should be filled to 70 m2, the dormitory to 60 m2, and the bathroom to 12 m2 | The activity room is 70 m2, the dormitory is 60 m2, and the bathroom is 12 m2 |
| Depth of the activity room | The depth of the activity room should be less than 6.6 m | 6.6 m |
| Stair tread height and width | The height of the stair treads should be 0.13 m and the width should be 0.26 m | 0.13 m × 0.26 m |
| Distance between activity unit exit and corridor | The maximum distance between the exit of the activity unit and the corridor should be less than 25 m, and it should be less than 20 m for bag-type corridors | 25 m |
| Door width | Rooms for children such as activity rooms and dormitories should be equipped with double swing doors, and the clear width of the doors should not be less than 1.20 m | 1.2 m |
| Test Name | Plan | N | Mean Value | Standard Deviation | The Standard Error of the Mean | p |
|---|---|---|---|---|---|---|
| T-test | A1 | 30 | 206.40 | 9.65 | 1.76 | p < 0.05 |
| A2 | 30 | 200.07 | 9.53 | 1.74 | ||
| A1 | 30 | 206.40 | 9.65 | 1.76 | p < 0.05 | |
| A3 | 30 | 201.00 | 7.32 | 1.34 | ||
| A4 | 30 | 217.30 | 9.30 | 1.70 | p < 0.05 | |
| A5 | 30 | 209.97 | 8.88 | 1.62 | ||
| A4 | 30 | 217.30 | 9.30 | 1.70 | p < 0.05 | |
| A6 | 30 | 195.10 | 6.04 | 1.10 | ||
| A7 | 30 | 225.80 | 8.89 | 1.62 | p > 0.05 | |
| A8 | 30 | 226.43 | 7.49 | 1.37 | ||
| A7 | 30 | 225.80 | 6.04 | 1.10 | p < 0.05 | |
| A9 | 30 | 205.00 | 8.82 | 1.61 |
| Test Name | Plan | N | Mean Value | Standard Deviation | The Standard Error of the Mean | p |
|---|---|---|---|---|---|---|
| T-test | A1 | 30 | 206.40 | 9.65 | 1.76 | p < 0.05 |
| A4 | 30 | 217.3 | 9.30 | 1.70 | ||
| A1 | 30 | 206.40 | 9.65 | 1.76 | p < 0.05 | |
| A7 | 30 | 225.80 | 8.89 | 1.62 | ||
| A2 | 30 | 200.07 | 9.53 | 1.74 | p < 0.05 | |
| A5 | 30 | 209.97 | 8.88 | 1.62 | ||
| A2 | 30 | 200.07 | 9.53 | 1.74 | p < 0.05 | |
| A8 | 30 | 226.43 | 7.49 | 1.37 | ||
| A3 | 30 | 201.00 | 7.32 | 1.34 | p < 0.05 | |
| A6 | 30 | 195.10 | 6.04 | 1.10 | ||
| A3 | 30 | 201.00 | 7.32 | 1.34 | p > 0.05 | |
| A9 | 30 | 205.00 | 8.82 | 1.61 |
| Test Name | Plan | N | Mean Value | Standard Deviation | The Standard Error of the Mean | p |
|---|---|---|---|---|---|---|
| T-test | B1 | 30 | 196.23 | 7.88 | 1.44 | p < 0.05 |
| B2 | 30 | 215.77 | 9.20 | 1.68 | ||
| B1 | 30 | 196.23 | 7.88 | 1.44 | p < 0.05 | |
| B3 | 30 | 216.67 | 9.11 | 1.66 | ||
| B4 | 30 | 195.43 | 7.06 | 1.29 | p < 0.05 | |
| B5 | 30 | 220.40 | 8.79 | 1.61 | ||
| B4 | 30 | 195.43 | 7.06 | 1.29 | p < 0.05 | |
| B6 | 30 | 217.23 | 8.32 | 1.52 | ||
| B7 | 30 | 195.30 | 7.12 | 1.30 | p < 0.05 | |
| B8 | 30 | 217.10 | 8.37 | 1.53 | ||
| B7 | 30 | 195.30 | 7.12 | 1.30 | p < 0.05 | |
| B9 | 30 | 216.50 | 8.69 | 1.59 | ||
| B10 | 30 | 195.47 | 6.31 | 1.15 | p < 0.05 | |
| B11 | 30 | 220.80 | 9.00 | 1.64 | ||
| B10 | 30 | 195.47 | 6.31 | 1.15 | p < 0.05 | |
| B12 | 30 | 211.77 | 1.15 | 1.85 | ||
| B13 | 30 | 196.20 | 6.78 | 1.24 | p < 0.05 | |
| B14 | 30 | 221.70 | 8.79 | 1.61 | ||
| B13 | 30 | 196.20 | 6.78 | 1.24 | p < 0.05 | |
| B15 | 30 | 215.03 | 8.81 | 1.61 | ||
| B16 | 30 | 200.03 | 8.35 | 1.52 | p < 0.05 | |
| B17 | 30 | 207.37 | 8.96 | 1.64 | ||
| B16 | 30 | 200.03 | 8.35 | 1.52 | p < 0.05 | |
| B18 | 30 | 220.80 | 7.42 | 1.35 | ||
| B19 | 30 | 195.07 | 7.80 | 1.42 | p < 0.05 | |
| B20 | 30 | 215.67 | 9.08 | 1.66 | ||
| B19 | 30 | 195.07 | 7.80 | 1.42 | p < 0.05 | |
| B21 | 30 | 217.40 | 8.70 | 1.59 | ||
| B22 | 30 | 196.97 | 7.55 | 1.38 | p < 0.05 | |
| B23 | 30 | 209.87 | 8.49 | 1.55 | ||
| B22 | 30 | 196.97 | 7.55 | 1.38 | p < 0.05 | |
| B24 | 30 | 224.10 | 9.57 | 1.74 |
Disclaimer/Publisher’s Note: The statements, opinions and data contained in all publications are solely those of the individual author(s) and contributor(s) and not of MDPI and/or the editor(s). MDPI and/or the editor(s) disclaim responsibility for any injury to people or property resulting from any ideas, methods, instructions or products referred to in the content. |
© 2025 by the authors. Licensee MDPI, Basel, Switzerland. This article is an open access article distributed under the terms and conditions of the Creative Commons Attribution (CC BY) license (https://creativecommons.org/licenses/by/4.0/).
Share and Cite
Jia, X.; Ma, S.; Feng, Y.; Wang, Y.; Chang, L. The Impact of Spatial Configuration and Functional Layout on Evacuation Efficiency of Kindergarten Activity Units. Buildings 2025, 15, 4511. https://doi.org/10.3390/buildings15244511
Jia X, Ma S, Feng Y, Wang Y, Chang L. The Impact of Spatial Configuration and Functional Layout on Evacuation Efficiency of Kindergarten Activity Units. Buildings. 2025; 15(24):4511. https://doi.org/10.3390/buildings15244511
Chicago/Turabian StyleJia, Xiaohu, Shuaikang Ma, Yongbo Feng, Yunxiao Wang, and Lipeng Chang. 2025. "The Impact of Spatial Configuration and Functional Layout on Evacuation Efficiency of Kindergarten Activity Units" Buildings 15, no. 24: 4511. https://doi.org/10.3390/buildings15244511
APA StyleJia, X., Ma, S., Feng, Y., Wang, Y., & Chang, L. (2025). The Impact of Spatial Configuration and Functional Layout on Evacuation Efficiency of Kindergarten Activity Units. Buildings, 15(24), 4511. https://doi.org/10.3390/buildings15244511


















































