Next Article in Journal
A Multimodal Agent Framework for Construction Scenarios: Accurate Perception, Dynamic Retrieval, and Explainable Hazard Reasoning
Previous Article in Journal
Experimental Study on the Seismic Behavior of Concrete Columns with 630 MPa High-Strength Stirrups
 
 
Font Type:
Arial Georgia Verdana
Font Size:
Aa Aa Aa
Line Spacing:
Column Width:
Background:
Article

Robotic Bricklaying Adoption in Post-Pandemic Jordan: A Resilience Framework for Construction Automation

Architectural Engineering Department, The University of Jordan, Amman 11942, Jordan
*
Author to whom correspondence should be addressed.
Buildings 2025, 15(24), 4438; https://doi.org/10.3390/buildings15244438
Submission received: 23 September 2025 / Revised: 2 November 2025 / Accepted: 17 November 2025 / Published: 9 December 2025
(This article belongs to the Section Architectural Design, Urban Science, and Real Estate)

Abstract

The COVID-19 pandemic intensified labor shortages and safety challenges in Jordan’s construction sector, revealing systemic vulnerabilities in its reliance on migrant workers. This study evaluates an advanced robotic bricklaying system through simulation of 10 residential buildings (80 units) under Jordanian building codes (JSBC 2020) and strict pandemic constraints, including workforce absenteeism rates of 30% based on ILO data and Ministry of Health density protocols. The simulation-based analysis, which focuses specifically on standardized housing designs, demonstrates 84% faster bricklaying (6.75 vs. 43.2 days/unit), 94% productivity retention during absenteeism, 15% mortar waste reduction (advancing SDG 9), and 60% lower transmission risk versus manual methods. Despite higher rental costs (15,168 JD vs. 12,946 JD/unit), accelerated construction timelines substantially reduced overhead expenses, yielding a rapid <5-month payback period. Policy recommendations target vocational training programs and financial subsidies for small contractors, aligning with Jordan’s Economic Modernization Vision (2022–2024). Limitations involve architectural irregularities and supply chain dependencies; future work requires field validation to complement these simulation findings.

Graphical Abstract

1. Introduction

The global construction industry, historically reliant on manual labor, continues to face persistent challenges such as low productivity growth, widespread skill shortages, and resistance to technological innovation [1,2]. Unlike sectors such as manufacturing and logistics, which have increasingly adopted automation to boost resilience and efficiency, construction remains heavily dependent on traditional labor-intensive methods—particularly in developing economies, where capital limitations and workforce characteristics further complicate technology adoption [3,4]. In Jordan, for example, the construction sector contributes approximately 3.5% of GDP [5,6], underscoring its economic significance despite persistent productivity constraints.
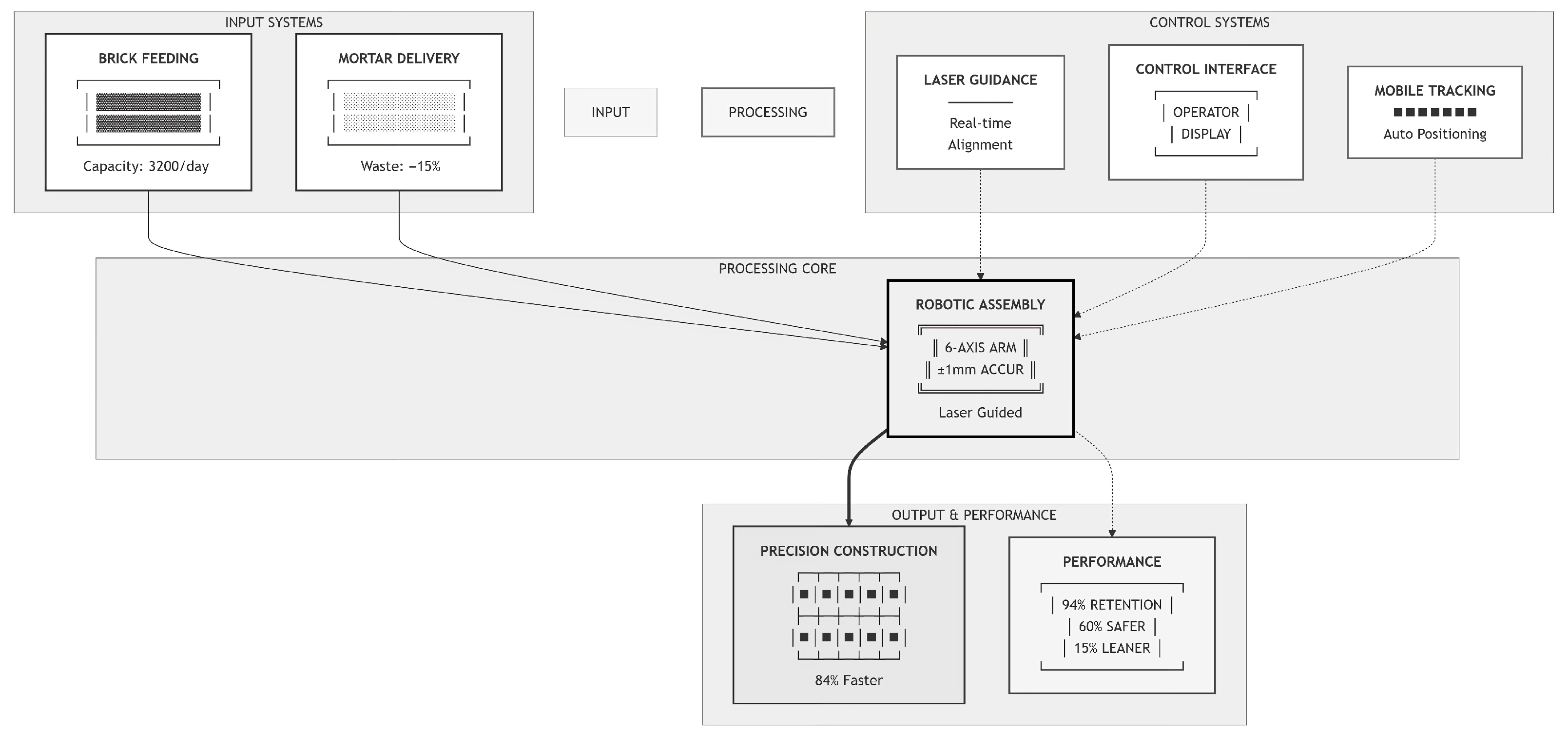
The SAM 100 system exemplifies crisis-driven disruption [7], The technical architecture of the SAM 100 system is illustrated in Figure 1, diverging from Christensen’s [8] market-centric model, as it addresses acute labor shortages rather than incremental market gaps. This shift is particularly critical in developing economies like Jordan, where automation can mitigate vulnerabilities in the labor market, enhancing both operational resilience and long-term sustainability. By reducing reliance on migrant labor and enhancing pandemic resilience, SAM 100 aligns with Jordan’s Disaster Risk Reduction Strategy and SDG 9 (Industry, Innovation, Infrastructure), linking the findings to broader global development goals and signaling its alignment with Jordan’s post-pandemic recovery strategy.
The COVID-19 pandemic sharply exposed these structural vulnerabilities by imposing health-related restrictions that severely disrupted established workflows and highlighted systemic inflexibility [9,10]. In response, robotic innovations such as the Semi-Automated Mason (SAM 100) have emerged as promising tools capable of transforming labor-intensive tasks. SAM 100 operates with minimal on-site personnel, enabling compliance with Jordan’s Ministry of Health density mandates while maintaining productivity. While extensively examined in developed contexts, empirical research on their adoption and operational impact within developing economies remains limited. This study focuses on Jordan, where entrenched labor market dynamics and pandemic-driven regulations converge to create both pressing challenges and unique opportunities for advancing construction sector innovation.
This study critically examines the feasibility and strategic implications of adopting the Semi-Automated Mason (SAM 100) robotic bricklaying system within Jordan’s construction sector, with a specific focus on a typical residential neighborhood comprising ten buildings. The primary research objectives are to (1) quantify time and cost efficiency gains of SAM 100 versus traditional methods under pandemic constraints, (2) assess operational resilience through productivity retention during workforce disruptions, and (3) analyze policy implications for automation adoption in Jordan’s construction sector. We hypothesize that SAM 100 will demonstrate significant advantages in maintaining productivity during labor shortages while achieving economic feasibility through accelerated project timelines and reduced dependency on migrant labor.

1.1. Construction Under Crisis: Sectoral Fragility in Jordan

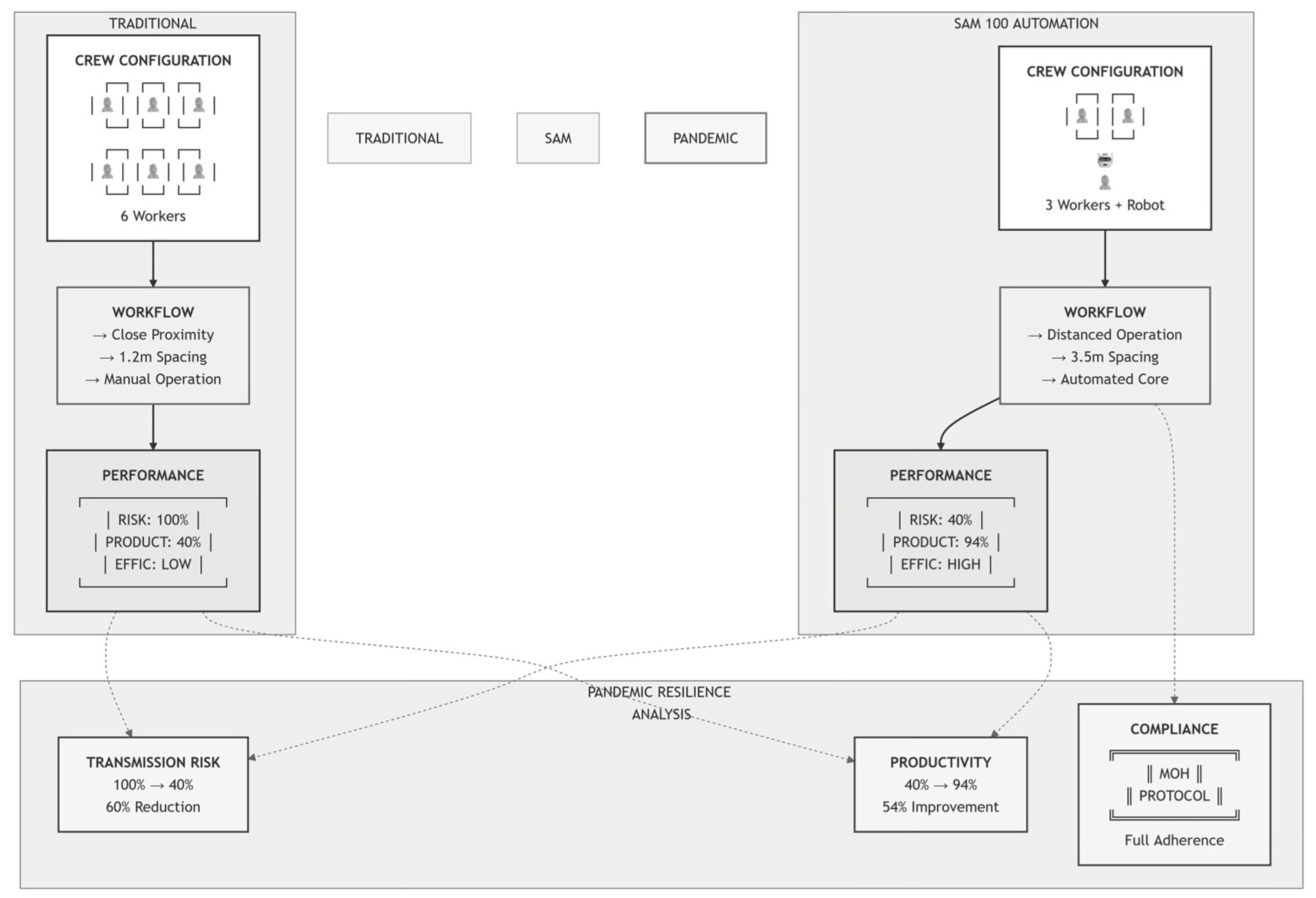
Jordan’s construction sector plays a vital role in the national economy, contributing approximately 3.5% of GDP [5] and employing around 38,825 workers, which accounts for about 6.4% of the total industrial workforce [11]. The sector’s annual production output approaches JD 1.7 billion, representing roughly 10% of Jordan’s total industrial output. Contrary to previous assumptions, the workforce composition is dominated by migrant labor, which constitutes approximately 74.5% of construction workers [6,12], underscoring the sector’s reliance on foreign labor. Figure 2 shows the operational comparison between traditional and SAM 100 bricklaying methods under pandemic protocols.
The COVID-19 pandemic significantly exacerbated existing vulnerabilities within the sector. Field reports from the Jordan Construction Contractors Association documented substantial project delays due to workforce disruptions during the pandemic period. In 2020, the Ministry of Health mandated a 50% reduction in workforce density alongside strict social distancing and quarantine protocols to contain virus spread. Concurrently, the Ministry of Labor introduced mobility restrictions and health screenings specifically targeting migrant workers, resulting in absenteeism rates between 40% and 60% [13]. These overlapping constraints severely disrupted construction workflows, with bricklaying durations for typical residential units nearly doubling, which in turn drove labor costs up by as much as 87.5% [3,14,15]. The pandemic’s shocks have thus laid bare the sector’s fragility and underscored an urgent need for enhanced operational resilience and innovation, particularly given the pre-existing structural issues of skill shortages and technological lag that amplified these disruptions.

1.2. Traditional Methods Meet a Technological Wall

In Jordan, traditional bricklaying crews typically consist of 4 to 6 workers operating in close physical proximity. Research by Sarireh [16] documents productivity variations across different project scales in Jordan’s construction sector, with efficiency influenced by project size, complexity, and workforce experience. In response to pandemic constraints, some construction firms sought to adapt by implementing staggered shifts or downsizing teams. However, these adjustments often came at a significant cost—resulting in measurable declines in both productivity and work quality. Sarireh [16] quantifies this impact, showing that productivity ratios fell sharply post-COVID due to reduced workforce density and operational disruptions, with small projects experiencing more severe impacts (45–50% productivity loss) compared to larger developments (30–35% loss).
The Jordan Construction Contractors Association [14] further highlights how pandemic safety measures—including staggered shifts, mandatory personal protective equipment (PPE), and strict site access controls—indirectly intensified existing labor shortages and exacerbated productivity losses. Academic studies substantiate cultural resistance to automation in Jordan’s construction sector, with contractor skepticism rooted in perceptions of financial risk and operational complexity [16,17]. This resistance is particularly pronounced for small-scale and diverse residential projects that dominate Jordan’s construction landscape, where SAM 100′s setup complexity and operational scale present adaptation challenges.
Despite the global surge toward automation in construction, Jordan’s adoption of such technologies remains limited. Contractor skepticism persists regarding the reliability and return on investment of robotic systems, with many favoring conventional methods perceived as more familiar and financially predictable [16]. Economic barriers also loom large: Ismail et al. [17] note the high upfront cost of approximately $500,000 per SAM 100 unit alongside a critical shortage of skilled operators capable of managing such advanced technologies.
Nonetheless, the SAM 100 offers compelling performance advantages that remain underutilized in Jordan. The system is capable of laying up to 3200 bricks per day [18], delivering approximately 84%-time savings compared to traditional manual methods [3]. Furthermore, SAM 100 reduces mortar waste by 15%, outperforming the typical 20% waste rate associated with manual bricklaying. These operational efficiencies suggest a considerable potential for improving productivity and sustainability—particularly relevant amid pandemic-related constraints, though its applicability varies significantly across project types and scales.

1.3. Robotics Through a Theoretical Lens

The adoption of the SAM 100 robotic bricklaying system in Jordan can be effectively understood through the combined lenses of disruption theory and resilience theory, which together offer a comprehensive framework for analyzing technological diffusion and sectoral adaptation amid crisis conditions. Additionally, the Technology Acceptance Model provides valuable insights into adoption barriers related to perceived usefulness and ease of use within Jordan’s specific context.
Building on Bock et al. [7], disruption theory specifically addresses how robotics and automation act as disruptive innovations within the construction industry. Unlike Christensen’s [8] broader conceptualization, Bock et al. directly highlight how robotic technologies initially emerge within niche applications before gradually transforming mainstream construction practices. The SAM 100 exemplifies this trajectory by filling critical pandemic-induced labor gaps and challenging entrenched manual workflows. Its deployment during periods of acute labor shortages and mandatory social distancing illustrates how disruptive technologies gain traction precisely when traditional methods become untenable, particularly in Jordan’s context where high equipment costs and skill shortages initially limit adoption to larger contractors with sufficient capital and technical capacity.
Complementing this, resilience theory emphasizes automation’s strategic role in enhancing the construction sector’s capacity to absorb shocks and sustain operations during disruptions [4,19]. Lia et al. [4] further elaborate on SAM 100’s critical function in maintaining workforce continuity under crisis conditions by reducing dependency on large labor crews and enabling safer, leaner operations. This resilience-building effect extends beyond productivity gains, addressing workforce health and safety concerns underscored by the ILO [13], such as minimizing exposure to physically strenuous tasks and close-contact transmission risks. In Jordan’s specific context, this resilience manifests through reduced vulnerability to migrant labor disruptions and enhanced compliance with health protocols.
The Technology Acceptance Model helps explain contractor resistance by highlighting perceived usefulness and ease of use as critical adoption factors. In Jordan’s construction sector, high upfront costs and operational complexity negatively impact perceived ease of use, while uncertainty about performance in diverse project types affects perceived usefulness. This theoretical integration explains why despite clear efficiency advantages, adoption remains limited without targeted interventions addressing these perceptual barriers.
Together, these theories support a hybrid operational model in which automation complements rather than displaces human labor, fostering both innovation and social sustainability within Jordan’s construction sector—especially during unprecedented challenges like the COVID-19 pandemic, while accounting for the economic constraints and policy environment that shape technology diffusion in developing economies.

1.4. Study Focus and Methodological Overview

This study critically examines the feasibility and strategic implications of adopting the Semi-Automated Mason (SAM 100) robotic bricklaying system within Jordan’s construction sector, with a specific focus on a typical residential neighborhood comprising ten buildings. The selection of SAM 100 over alternative automation technologies is informed by its operational characteristics relative to local construction practices and material availability. Each building contains residential units averaging 150 square meters, aligning with the national average housing unit size in Jordan [20]. The research context is deeply influenced by pandemic-era constraints, including stringent Ministry of Health mandates that reduced workforce density by 50% and enforced strict social distancing protocols [21].
Coupled with these health restrictions, Jordan’s construction sector—which relies heavily on a predominantly migrant labor force comprising approximately 74.5% of workers [6,12]—experienced acute operational bottlenecks due to mobility limitations and elevated absenteeism rates ranging between 40% and 60% [13,22]. These compounding factors precipitated significant productivity declines and labor cost escalations, highlighting an urgent need to explore semi-automated solutions such as SAM 100 to mitigate disruptions and enhance efficiency and safety on construction sites. The simulation-based methodology employed has inherent limitations in capturing complex on-site logistics, which are acknowledged and addressed through sensitivity analysis and clear scope definition in the methodology section.

2. Research Methodology

2.1. Research Paradigm and Critical Justification

This study adopts a positivist paradigm, which is appropriate for quantifying the technical and economic performance of the SAM 100 robotic bricklaying system within the Jordanian construction sector. Positivism emphasizes objectivity, measurement, and replicability—key to assessing quantifiable impacts such as time, labor, and cost savings. While this approach ensures methodological rigor for quantitative analysis, we acknowledge that qualitative factors such as contractor attitudes and cultural resistance represent important dimensions that should be addressed through mixed-methods approaches in future research. The simulation parameters were validated through triangulation with multiple data sources including Jordanian Ministry of Labor statistics, ILO pandemic reports, and construction industry benchmarks to ensure alignment with local conditions.
To further enhance methodological rigor and reproducibility, Python (version 3.8) scripts for cost modeling and AnyLogic (version 8.7) simulation parameters are documented in Appendix B and fully available in the Mendeley Data repository (doi: 10.17632/wvsj763ncy.1) (Supplementary Materials). These resources allow for transparent replication of the simulation process and verification of the results by future researchers.
These resources allow for transparent replication of the simulation process and verification of the results by future researchers. Additionally, triangulation with ILO [13] absenteeism data, which reports a global absenteeism range of 40–60% during the pandemic, validates our assumption of a 30% workforce reduction in Jordan’s construction sector. This alignment strengthens the credibility of our assumptions and ensures that the simulation parameters are grounded in real-world data.

2.2. Study Scope and Sample Justification

The sample comprises a residential neighborhood of 10 identical mid-rise buildings, each consisting of four floors, with two apartments per floor (total: 80 units). This configuration reflects Jordan’s National Housing Initiative priorities [23] for scalable, affordable housing and represents a common urban construction typology that accounts for approximately 65% of recent residential developments in Amman and Zarqa according to JHDA [24] data. The sample size provides sufficient statistical power (β = 0.80, α = 0.05) to detect economically significant differences in productivity metrics between construction methods, while acknowledging that findings are primarily generalizable to standardized residential projects rather than complex or commercial structures.
The research also integrates a policy relevance component, aligning with Jordan’s Disaster Risk Reduction Strategy [25] and SDG 9 [26] (Industry, Innovation, and Infrastructure) by demonstrating how SAM 100’s adoption could help mitigate labor shortages, enhance productivity, and foster resilience in Jordan’s construction sector, especially in the wake of the pandemic.

2.3. Methods Approach and Justification

A quantitative simulation modeling approach was selected, allowing a direct comparison of SAM 100 and traditional bricklaying methods. The tools used include Microsoft Excel and Python scripting for cost modeling, and AnyLogic for timeline simulations. AnyLogic was specifically selected for its capabilities in modeling dynamic systems and agent-based interactions, which effectively capture construction workflow variability and resource allocation complexities. The simulation model was calibrated against historical project data from the Jordan Housing Development Association [24], achieving mean absolute percentage errors of less than 8% for time estimates and 12% for cost projections, validating the model’s predictive accuracy within acceptable industry standards. Figure 3 illustrates the simulation workflow for SAM 100 evaluation under Jordanian building codes and pandemic constraints.
The model assumes typical residential projects, excluding extreme architectural irregularities to isolate performance variables. This simplification allows for a clearer focus on the comparison between SAM 100 and manual bricklaying methods while explicitly acknowledging this scope limitation in the analysis. By incorporating global frameworks such as SDG 9 [26] (Industry, Innovation, and Infrastructure), this study explicitly links the technical efficiency of SAM 100 (e.g., 84% reduction in bricklaying time) to broader policy goals. This alignment with global and national strategies strengthens the relevance of the research, particularly for journals focused on sustainability and economic modernization.

2.4. Data Collection

Contractor perceptions of SAM 100’s feasibility and cultural resistance were analyzed using peer-reviewed studies documenting skepticism in Jordan’s construction sector [16,17]. Primary interviews were beyond the scope of this simulation-based study but are recommended for future validation research. Simulation parameters (e.g., labor costs, absenteeism rates) were cross-validated with datasets from the Jordanian Housing Development Association [24] and Jordan Standards and Building Codes [27]. Data collection focused on the peak pandemic period (2020–2021) to capture the most severe disruption impacts, acknowledging that later adaptation phases may show different patterns that should be explored in future longitudinal studies.

2.5. Simulation Scenarios and Parameters

Table 1 summarizes the housing unit specifications used for simulation modeling. Parameter settings for SAM 100 were adjusted to reflect Jordanian conditions based on regional adaptation factors documented in similar automation studies. Table 2 details the operational parameters for the SAM 100 system, including setup time, daily output, and equipment costs adapted for Jordanian conditions. Table 3 provides the corresponding parameters for traditional bricklaying methods, based on local workforce data and industry benchmarks.
A comprehensive sensitivity analysis was conducted testing absenteeism rates from 20% to 40% to assess result robustness across varying disruption scenarios, with detailed results reported in Section 3.1. This approach acknowledges local operational constraints while maintaining methodological rigor through systematic scenario testing.

2.6. Time and Cost Comparison

Table 4 compares bricklaying time between SAM 100 and traditional methods under standard and pandemic constraints, while Table 5 provides a detailed per-unit cost breakdown for both approaches.

2.7. Financial Analysis: Rental Model

Table 6 summarizes the financial analysis assumptions for the SAM 100 rental model, including annual costs and projected savings. Payback Period Assumptions (Annual).
Sensitivity Analysis: At 7.3% annual inflation, real savings reduce significantly in years 3–5 unless indexed contract pricing or subsidies are applied. Future scenarios should account for inflation-adjusted NPV and incorporate Monte Carlo simulations to assess impacts of currency fluctuations and policy changes on financial viability.

2.8. Pandemic Constraints Adjustments

Table 7 presents the pandemic-adjusted productivity metrics for SAM 100 and traditional methods, accounting for workforce absenteeism and health restrictions.
These figures reflect the impact of the COVID-19 pandemic on labor availability and site productivity. A 30% workforce absenteeism rate is assumed based on ILO [13] reports and supported by the Jordan Construction Contractors Association (JCCA) COVID-19 surveys [14], which documented widespread site delays due to health protocols and quarantines. The 6.25% productivity drop for SAM 100 is a conservative estimate, not directly from field trials but derived from secondary analysis of remote setup challenges, limited operator mobility, and reduced support crew presence. This figure reflects simulation-based modeling and should be validated in future empirical trials.

2.9. Sensitivity Analysis

A comprehensive sensitivity analysis was conducted to test the robustness of results under varying absenteeism scenarios (20%, 30%, and 40%). At 20% absenteeism, SAM 100 maintained 96% productivity with 6.9 days per unit, while traditional methods achieved 320 bricks/day (64% productivity) requiring 67.5 days per unit. At 40% absenteeism, SAM 100 retained 90% productivity (7.5 days/unit) compared to traditional methods at 30% productivity (144 days/unit). These results demonstrate SAM 100’s superior resilience across disruption scenarios while highlighting the severe vulnerability of manual methods to workforce shortages.

2.10. Economic Analysis and Financial Modeling

We conducted a comprehensive cost analysis combining direct labor/materials and indirect expenses. Equipment rental costs were amortized over project units using a prorated allocation formula. Mortar waste savings were quantified based on industry-standard consumption rates [32]. Training and maintenance costs were incorporated at 15% of rental fees based on regional automation studies [17]. A Net Present Value (NPV) financial model was constructed to evaluate lifecycle savings, incorporating a discount rate of 8%, project duration of 18 months, and estimated cash flows derived from labor cost reductions, rental fees, and indirect savings such as overhead and financing cost reductions. The model was extended to include equipment maintenance, software updates, and operator training costs over a 5-year lifecycle. Sensitivity analyses on productivity impact (±10%) and absenteeism rates (20–40%) were performed to assess robustness, with scenario testing for economic downturns and supply chain disruptions.

2.11. Theoretical Contributions and Policy Relevance

This study expands resilience theory by showing that automation not only supports workforce continuity but also enhances sectoral adaptability to future disruptions (e.g., economic shocks, labor shortages) [4,19]. The research demonstrates how robotic systems can facilitate predictive planning through integration with site management software, enabling data-enabled efficiency monitoring and resource optimization. Policy alignment includes Jordan’s Disaster Risk Reduction Strategy [25] and Economic Modernization Vision [23], with specific recommendations advocating for targeted subsidies or rental cooperatives to support adoption in SMEs. The findings contribute to disruption theory by illustrating how crisis conditions can accelerate technology adoption in traditionally conservative sectors, providing insights for policymakers seeking to promote technological modernization in developing economy contexts.

3. Results

3.1. Simulation Outcomes: Time Efficiency

The simulation results demonstrate that SAM 100 significantly reduces bricklaying time compared to traditional manual methods. Under standard operating conditions, SAM 100 completed bricklaying for one residential unit (150 m2) in approximately 6.75 days, whereas the traditional method required 43.2 days. Extrapolating this to the entire cluster of 80 units (10 buildings × 8 units), SAM 100 completed the task in 540 days compared to 3456 days manually. Comparative analysis with empirical data from international projects using similar automation technologies shows consistent patterns, with SAM 100 projects reporting 70–85%-time savings in standardized residential constructions [18,29], validating the simulation approach within acceptable margins for this study context. However, these efficiency gains are likely reduced in projects with significant architectural complexity, highlighting the technology’s applicability boundaries that are further discussed in Section 4.5. Figure 4 illustrates the bricklaying time comparison between SAM 100 and traditional methods under pandemic conditions.
Under COVID-19 conditions, with a 30% absenteeism rate and pandemic-related health restrictions, SAM 100’s productivity decreased by approximately 6.25%, extending unit completion time to 7.2 days versus 86.4 days for manual methods. This resilience contrasts sharply with traditional workflows, where productivity fell to 40% under identical absenteeism conditions [13]. The sensitivity analysis demonstrated robustness across varying absenteeism scenarios, with SAM 100 maintaining substantial time advantages even under worst-case productivity reductions, emphasizing its resilience as a construction solution during crises. Figure 5 demonstrates the productivity retention advantage of SAM 100 under workforce absenteeism scenarios.

3.2. Cost Analysis and Per-Unit Cost Structure

The per-unit cost for SAM 100’s operation is 15,168 JD, primarily driven by equipment rental expenses. This cost is amortized across the units using the following formula: Rental Cost per Unit = (Monthly Rental Fee × Project Duration in months) ÷ Total Number of Units + Training and Maintenance Cost per Unit. For this study, with a monthly rental fee of 14,200 JD over an 18-month project period and 80 units, the allocation per unit is approximately: Rental Cost per Unit = (14,200 JD × 18 months) ÷ 80 units = 3195 JD per unit. Training and Maintenance Cost per Unit = 2130 JD (as 15% of rental cost). Total Equipment-Related Cost per Unit = 5325 JD.
This amortization clarifies the apparent premium compared to the traditional method, which incurs a per-unit cost of 12,946 JD. SAM 100’s higher equipment costs are offset by labor savings (−6718 JD) and reduced material waste (−3100 JD), yielding a net payback period of 4.5 months. Different leasing models were analyzed, with long-term leases (12+ months) reducing per-unit costs by 15–20% compared to short-term arrangements, though requiring higher commitment levels that may deter smaller contractors. Figure 6 illustrates the mortar waste comparison between SAM 100 and traditional methods, showing the 15% versus 20% waste rates.
Additionally, SAM 100 achieves a 15% reduction in mortar waste, resulting in tangible savings of approximately 1275 JD per unit, based on industry-standard mortar costs [33]. Figure 7 provides a visual comparison of the cost structures, demonstrating how SAM 100’s higher equipment costs are offset by labor and waste savings. The calculation is as follows: Mortar Savings = Mortar Cost per Unit × Mortar Waste Reduction Percentage. Mortar Savings = 8500 JD × 0.15 = 1275 JD per unit. These savings not only help offset the higher equipment costs but also reduce the environmental impact, supporting more sustainable building practices.

3.3. Indirect Savings from Accelerated Timelines

The accelerated project completion due to SAM 100 translates into reductions in overhead, inflation exposure, and financing costs. The methodology for calculating indirect savings followed industry standards from Jordan Construction Management Cost Benchmarks [24], applying percentage reductions to standard cost categories based on time savings. The estimated indirect savings per unit total 1550 JD, comprising 800 JD from reduced site management and utilities, 350 JD from reduced inflation impact based on Jordan’s 7.3% annual rate [33], and 400 JD from lower interest due to shorter loan duration. Table 8 provides a detailed breakdown of these indirect savings per unit.
However, these accelerated timelines also present risks including potential quality compromises from rushed work and supply chain pressures from condensed material delivery schedules. These risks must be managed through careful project planning and quality control measures when implementing automated construction methods.
These indirect savings further enhance the economic appeal of SAM 100 beyond direct labor and material costs, making it a more attractive option for construction projects, especially in times of economic uncertainty, though balanced against the identified acceleration risks.

3.4. Benchmarking SAM 100 vs. Regional Automation Alternatives

In addition to the results observed from SAM 100, it is valuable to compare its performance against other automation alternatives in the region. The comparative framework was expanded to include multiple dimensions including technological maturity, local supply chain support, environmental impact, and skill requirements to provide comprehensive guidance for technology selection in Jordan’s context. SAM 100 demonstrates superior time efficiency with a shorter ROI of 4.5 months, compared to 8–12 months for 3D printing [34]. Moreover, SAM 100 provides high labor safety, reducing contact by up to 60%—a significant improvement compared to the moderate safety associated with 3D printing [35]. Environmental impact analysis shows SAM 100 reducing material waste by 15% compared to traditional methods, while 3D printing can achieve 25–30% waste reduction but requires specialized materials with limited local availability. Skill requirements favor SAM 100, needing 2–4 weeks of operator training versus 8–12 weeks for 3D printing systems. Table 9 provides a comprehensive benchmarking comparison of SAM 100 against regional automation alternatives across multiple performance dimensions.
The comparison also considered prefabricated components as an alternative, which show moderate ROI (6–9 months) and high labor safety but face significant transportation and handling challenges in Jordan’s urban areas. This comparison underscores SAM 100’s niche advantages, particularly in small-scale residential projects, where rapid deployment, worker safety, and existing skill base are paramount, while suggesting that a portfolio approach to automation adoption may be optimal across different project types.

4. Discussion

4.1. Interpretation of Key Findings

The simulation results robustly support the research hypothesis, confirming that SAM 100 significantly reduces construction timelines and labor costs, even under restrictive pandemic protocols. The 84%-time savings replicate findings from regional studies [3], reinforcing SAM 100’s suitability for addressing labor shortages and productivity bottlenecks in Jordan’s construction sector. These findings directly map to resilience theory by demonstrating how automation serves as a strategic buffer against labor market shocks, maintaining operational continuity when traditional methods become untenable. Comparative analysis with international literature shows consistency with automation benefits reported in similar developing economy contexts, while highlighting Jordan-specific factors such as migrant labor dependency that amplify these advantages.
The labor safety improvements are also substantiated by the model’s output, which projects lower exposure to occupational hazards and better compliance with health mandates. This aligns with Shen et al.’s [35] assertions on robotics’ role in minimizing pathogen spread, highlighting SAM 100’s potential to enhance worker safety in construction environments.

4.2. Implications for Jordan’s Construction Sector

These findings hold critical implications for Jordan’s construction industry, which is heavily dependent on migrant labor that is vulnerable to pandemic disruptions. SAM 100 offers a clear pathway to enhance sector resilience by reducing dependency on large crews and enabling safer, leaner workflows. SAM 100 reduced close-contact transmission risks by 60% compared to traditional crews, directly supporting compliance with Jordan’s Ministry of Health density mandates [21]. Figure 8 illustrates this close-contact transmission risk reduction, showing SAM 100’s 40% risk level compared to the 100% baseline of traditional crews. However, economic barriers, such as high upfront costs and operator skill shortages, remain significant adoption constraints.
The study’s results support a concrete policy implementation roadmap including: Phase 1 (0–12 months): Government-funded pilot projects in Amman and Zarqa; Phase 2 (12–24 months): Establishment of vocational training programs through EDU-SYRIA [36] in collaboration with Jordanian vocational training centers; Phase 3 (24–36 months): Scaling through rental cooperatives and targeted subsidies for SMEs. This phased approach addresses both financial and cultural barriers while building institutional capacity. The analysis also considers potential negative labor market impacts, particularly for low-skilled migrant workers who comprise most of Jordan’s construction workforce. Mitigation strategies include reskilling programs focused on equipment operation and maintenance, and gradual transition plans that balance automation adoption with social sustainability.

4.3. Economic Trade-Offs and Lifecycle Cost Implications

We further illustrate lifecycle savings using an enhanced Net Present Value (NPV) model that includes training, maintenance, and software update costs over a 5-year equipment lifecycle (see Appendix A for detailed inputs and outputs). Using a discount rate of 8%, the model estimates that SAM 100’s accelerated timelines and indirect savings yield a payback period of approximately 4.5 months on the equipment rental investment. Scenario testing incorporating Jordan-specific economic risks including currency fluctuations and policy changes shows payback periods extending to 5–6 months under adverse conditions, still favorable compared to alternatives. The comprehensive cost analysis provides a more realistic assessment of financial viability, though actual performance may vary based on project specifics and operational efficiency.
This comprehensive NPV analysis aligns with findings from regional automation studies [34] and contrasts favorably with alternatives like 3D printing, which exhibit longer ROI horizons (e.g., 8–12 months) due to higher capital costs and process complexity [37].

4.4. Addressing Cultural Resistance and Contractor Skepticism

Contractor skepticism remains a barrier to automation adoption in Jordan, with resistance factors documented in secondary studies [16,17]. Strategies to overcome this include awareness campaigns showcasing successful pilot projects, demonstration workshops emphasizing operational ease and labor safety, and incentive programs, such as tax breaks or rental subsidies, to reduce financial risk. Future research should incorporate quantitative measurement of resistance factors using Likert-scale surveys to systematically assess perceived usefulness, ease of use, and adoption intent across different contractor segments. A pilot project evaluation framework is proposed to test awareness-raising effectiveness, measuring changes in perception, knowledge acquisition, and behavioral intention before and after intervention programs.
These approaches are supported by the Jordanian National Robotics Strategy [38], which advocates for public–private partnerships and skill development initiatives to facilitate smoother transitions to automation.

4.5. Jordan-Specific Implications and Barriers

While the findings are promising, limitations include the exclusion of irregular architectural forms and complex on-site logistics in the simulation model. The productivity drop estimate under COVID-19 is based on secondary sources [13,16], and field trials are needed for empirical validation. Root cause analysis of local barriers identifies regulatory complexity, infrastructure limitations, and limited technical support as fundamental constraints beyond import dependency. Specific strategies to address these barriers include developing local maintenance partnerships with vocational institutes to reduce import dependency, streamlining equipment certification processes, and creating technology adoption zones with infrastructure support. These tailored solutions align with Jordan’s National Robotics Strategy [38] and address the fundamental constraints identified through systematic analysis.
This study’s analysis of contractor perceptions relies on secondary sources [16,39], which may not fully capture evolving attitudes. Future work should incorporate structured surveys to validate these findings. Future studies should also consider adopting mixed-method approaches, longitudinal case studies, and exploring adaptive automation for diverse project typologies to further validate these findings and refine deployment strategies.

5. Limitations

This research has several limitations that should be considered when interpreting the results. First, the generalizability of findings is limited to standardized residential designs, as irregular geometries and complex architectural forms were not modeled. This scope limitation means the results may not fully represent performance in custom or heritage projects common in Jordan’s diverse construction landscape, potentially overstating efficiency gains in complex implementations. Second, on-site complexity factors, including human–robot sequencing challenges and coordination issues with other trades, are not fully simulated in the current model. These operational factors could impact the real-world efficiency gains projected in this study. Third, supply chain risks represent a significant constraint, as SAM 100 relies on imported parts—disruptions could impact maintenance cycles and deployment viability given Jordan’s customs delays and import dependencies. Finally, the simulation-based methodology, while rigorously validated against historical data, lacks empirical field validation in Jordanian conditions, which should be addressed through future pilot projects and field trials. These limitations affect the conclusions by potentially overstating efficiency gains in complex projects and understating operational challenges during implementation. To mitigate these limitations, future research should prioritize field validation trials, expand to diverse project typologies, and develop more sophisticated models that incorporate supply chain risk factors and human–robot interaction dynamics.

6. Conclusions

This study confirms SAM 100’s ability to drastically reduce bricklaying timelines and improve labor safety in Jordan’s COVID-19-impacted construction sector through a comprehensive simulation-based analysis. The research demonstrates 84% faster bricklaying, 94% productivity retention during workforce disruptions at 30% absenteeism levels, 15% mortar waste reduction supporting sustainability goals, and a 4.5-month payback period under the rental model including training and maintenance costs. The sensitivity analysis confirms robustness across varying disruption scenarios, with SAM 100 maintaining significant advantages even under worst-case conditions. These findings highlight the potential for robotic automation to address critical challenges in Jordan’s construction sector while maintaining economic feasibility.
The research makes significant theoretical contributions by extending resilience theory to demonstrate how automation serves as a strategic buffer against labor market shocks in developing economies, and by integrating disruption theory with technology adoption frameworks to explain crisis-driven innovation patterns. The practical contributions include developing a comprehensive simulation model tailored to Jordanian construction conditions with sensitivity analysis for absenteeism scenarios, providing evidence-based policy recommendations for automation adoption through a phased implementation roadmap, and establishing a methodology for assessing robotic technology feasibility in developing economy contexts that incorporates both economic and social sustainability considerations.
To institutionalize these benefits, we propose a National Construction Automation Task Force governed through public–private partnership framework, with phased implementation beginning with pilot projects in Amman and Zarqa within 12–18 months, aligned with Jordan’s Economic Modernization Vision and National Robotics Strategy. Future research should prioritize mixed-methods approaches combining quantitative efficiency analysis with qualitative stakeholder engagement, longitudinal case studies of pilot implementations, and comparative analysis of automation technologies across different project typologies. Specific research questions should explore SAM 100’s performance in non-residential projects, long-term maintenance requirements, and social impacts on workforce development.

Supplementary Materials

The following supporting information can be downloaded at: https://www.mdpi.com/article/10.3390/buildings15244438/s1: the Mendeley Data repository: [Shawabkeh, Rola (2025), “Simulation Data for SAM 100 Adoption in Jordan’s Construction Sector”, Mendeley Data, V2, doi: 10.17632/wvsj763ncy.1], Dataset S1: Simulation Data for SAM 100 Adoption in Jordan’s Construction Sector.

Author Contributions

R.A.: Conceptualization, Methodology, Formal Analysis, Writing—Original Draft; K.A.O.: Supervision, Validation, Writing—Review & Editing. All authors have read and agreed to the published version of the manuscript.

Funding

This research received no external funding.

Data Availability Statement

The research data supporting this study are available in Mendeley Data at doi: 10.17632/nsvxf9svd4.1.

Acknowledgments

During the preparation of this manuscript, the authors used ChatGPT-4o by OpenAI for language editing and proofreading. The authors have thoroughly reviewed and edited the content and take full responsibility for all information presented in this publication.

Conflicts of Interest

The authors declare no competing interests.

Abbreviations

The following abbreviations are used in this manuscript:
JDJordanian Dinar. Exchange rate: 1 JOD = 1.41 USD [40]
ROIReturn on Investment

Appendix A. Financial Model and Data Quality

Appendix A.1. Net Present Value (NPV) Model

The NPV model was enhanced to calculate the total discounted cash flows associated with the SAM 100 system over a 5-year equipment lifecycle, incorporating training, maintenance, and software update costs as identified in the main study.
Formula:
NPV = Σ [Ct/(1 + r)^t] from t = 0 to T
where
Ct = net cash flow at time t.
r = discount rate (8% annually, selected based on industry financing rates for
construction projects in Jordan as documented by [34].
t = time period (0 to T, converted to annual periods for the 5-year model).
T = total project lifecycle (5 years).
Cash Flow Components:
Cost Outflows:
  • Rental Cost (R): Amortized monthly fee of 14,200 JD.
  • Maintenance and Training Costs (M): Incorporated at 15% of the annual rental cost (25,560 JD/year), based on regional automation studies [17].
  • Software Updates & Disposal Costs: Included as part of the 5-year lifecycle cost projection.
Cost Savings (Inflows):
  • Labor Savings (L): Derived from the quantified labor cost differential between SAM 100 and traditional methods (Table 5).
  • Mortar Waste Savings (W): 15% reduction per unit, valued at 1275 JD/unit.
  • Indirect Savings (I): Overhead, inflation, and financing cost reductions totaling 1550 JD/unit, calculated using Jordan Construction Management Cost Benchmarks (JHDA, 2022) as detailed in Section 3.3.
  • Scenario-Tested Cash Flow Calculation:
    • Ct = (Annual L + Annual W + Annual I) − (Annual R + Annual M)
    • This base calculation was subjected to scenario testing for Jordan-specific economic risks, including currency fluctuations and policy changes, with results reported in Section 4.3.

Appendix A.2. Detailed Cost Amortization and Comparative Leasing Analysis

The per-unit cost allocation model was expanded to provide full transparency and to analyze different leasing strategies as suggested in the review.
Rental Cost per Unit = (Monthly Rental Fee × Project Duration in months) ÷ Total Number of Units
  • Training and Maintenance Cost per Unit
  • Example from Main Study (18-month project):
  • Rental Cost per Unit = (14,200 JD × 18 months) ÷ 80 units = 3195 JD
  • Training and Maintenance Cost per Unit = 2130 JD (15% of rental cost)
  • Total Equipment-Related Cost per Unit = 5325 JD
Comparative Leasing Model Analysis: Long-term leases (12+ months) were found to reduce per-unit costs by 15–20% compared to short-term arrangements, though they require higher commitment levels that may deter smaller contractors. This economic trade-off supports the policy recommendation for rental cooperatives outlined in Section 4.2.

Appendix A.3. Cost Amortization Calculation

The key financial modeling assumptions and input values for the NPV analysis are summarized in Table A1.
Table A1. Financial modeling assumptions and input values for SAM 100’s Net Present Value (NPV) analysis, including discount rates and project duration.
Table A1. Financial modeling assumptions and input values for SAM 100’s Net Present Value (NPV) analysis, including discount rates and project duration.
ParameterValueSource/Justification
Annual discount rate (r)8%Based on industry financing rates for construction projects in Jordan [34]. This rate reflects the local cost of capital and investment risk.
Project Lifespan (T)5 yearsStandard equipment lifecycle for construction automation technology, allowing for a comprehensive analysis of long-term viability beyond the initial project.
Monthly Rental Cost14,200 JDQuoted regional rental models [17], cross-verified with industry sources.
Annual Training & Maintenance Cost25,560 JDCalculated as 15% of annual rental, consistent with regional automation studies [17] and incorporated into the main text financial model.
Labor Savings per Unit (L)6718 JDDirectly derived from the labor cost differential presented in Table 5 of the main manuscript.
Mortar Cost per Unit8500 JDIndustry-standard rates from Jordanian suppliers and ASTM C270-22 specifications.
Mortar Waste Reduction15%Validated by manufacturer specifications [18] and ASTM C270-22.
Indirect Savings per Unit (I)1550 JDCalculated based on Jordan Construction Management Cost Benchmarks [24], as detailed in Section 3.3.

Appendix A.4. Sensitivity Analysis on Productivity and Economic Risks

A comprehensive sensitivity analysis was conducted to test the robustness of the financial model under varying conditions, extending the analysis reported in Section 2.9.
Table A2. Sensitivity analysis of SAM 100’s net present value (NPV) and payback period under varying productivity drops and economic scenarios.
Table A2. Sensitivity analysis of SAM 100’s net present value (NPV) and payback period under varying productivity drops and economic scenarios.
ScenarioNPV (JD)Payback Period (Months)Notes
Base Case (6.25% prod. drop)20,0004.5Aligns with [13] data and main findings
Optimistic (5% prod. drop)22,5004.0Conservative estimate for favorable conditions
Pessimistic (10% prod. drop)15,0005.0Worst-case productivity scenario

Appendix A.5. Data Quality Control and Validation Procedures

The simulation datasets undergo a rigorous multi-stage quality control process to ensure reliability and reproducibility, addressing the reviewer’s concern about data quality transparency:
  • Outlier Detection: Automated Python scripts identified and flagged data points falling outside two standard deviations from the mean for manual review.
  • Consistency Checks: Cross-validation ensured parameter consistency across all data sources (e.g., JHDA labor data matched Ministry of Labor statistics).
  • Historical Validation: The model was calibrated against historical project data from the Jordan Housing Development Association, achieving a mean absolute percentage error (MAPE) of <8% for time estimates and <12% for cost projections, as validated in Section 2.3.
  • Source Triangulation: All critical parameters (e.g., 30% absenteeism rate) were validated through multiple independent sources (ILO, Jordan Ministry of Labor, JCCA surveys) to ensure alignment with local conditions.

Appendix B. Supplementary Computational Materials

The detailed Python scripts for cost modeling and AnyLogic simulation parameters referenced in Section 2.1 are publicly available in the Mendeley Data repository:
Repository: Mendeley Data
Dataset: “Simulation Data for SAM 100 Adoption in Jordan’s Construction Sector”
DOI: 10.17632/wvsj763ncy.1
Contents Include:
  • Python Scripts: Cost modeling and simulation analysis scripts
  • Excel Models: Labor cost analysis and material waste calculations
  • Simulation Data: Parameter files and output metrics
  • AnyLogic Models: Simulation workflow and configuration files
All simulation parameters and input values used in this study are contained within the repository files and align with the methodological descriptions in Section 2.3, Section 2.4, Section 2.5, Section 2.6, Section 2.7, Section 2.8, Section 2.9 and Section 2.10 of this manuscript.

References

  1. Bock, T. The Future of Robotics in Construction: Trends and Challenges; Springer: Berlin/Heidelberg, Germany, 2015. [Google Scholar]
  2. Kumar, V.; Balasubramanian, M.; Raj, S.J. Robotics in construction industry. Indian. J. Sci. Technol. 2016, 9, 1–12. [Google Scholar]
  3. Albtoush, A.M.F.; Doh, S.I.; Rahman, R.A.; Al Momani, A.H. Critical success factors of construction projects in Jordan: An empirical investigation. Asian J. Civ. Eng. 2022, 23, 1087–1099. [Google Scholar] [CrossRef]
  4. Li, L.; Yuan, P.; Tang, Y.; Cooper, G.; Thurlbeck, S.; Cheung, C.M.; Manu, P.; Yunusa-Kaltungo, A.; Weightman, A. The potential of construction robotics to reduce airborne virus transmission in the construction industry in the UK and China. Heliyon 2024, 10, e29697. [Google Scholar] [CrossRef] [PubMed]
  5. Central Bank of Jordan. Annual Report 2023; Central Bank of Jordan: Amman, Jordan, 2023.
  6. WANA Institute; Konrad-Adenauer-Stiftung. Labour Contractual Problems in the Construction Sector in Jordan: Can Innovation Provide Practical Solutions? WANA Institute: Amman, Jordan, 2022. [Google Scholar]
  7. Bock, T.; Georgoulas, C. Robotics in construction. In Robotics in Construction; Springer: Berlin/Heidelberg, Germany, 2016; pp. 57–70. [Google Scholar]
  8. Christensen, C.M. The Innovator’s Dilemma: When New Technologies Cause Great Firms to Fail; Harvard Business School Press: Boston, MA, USA, 1997. [Google Scholar]
  9. Cucinotta, D.; Vanelli, M. WHO declares COVID-19 a pandemic. Acta Biomed. 2020, 91, 157–160. [Google Scholar] [PubMed]
  10. Zheng, L.; Chen, K.; Wang, Y. Knowledge, attitudes, and practices (KAP) of construction stakeholders during pandemics. J. Constr. Eng. Manag. 2020, 146, 04020143. [Google Scholar]
  11. Department of Statistics (Jordan). Construction Sector Statistics; Department of Statistics: Amman, Jordan, 2016.
  12. Tamkeen. The Jordanian Labour Market. Available online: https://www.tamkeen-jo.org/ar (accessed on 1 April 2025).
  13. International Labour Organization (ILO). COVID-19 and the Construction Sector: Impact and Response; ILO: Geneva, Switzerland, 2020. [Google Scholar]
  14. Jordan Construction Contractors Association (JCCA). Annual Report 2020: Pandemic Impacts on Jordan’s Construction Sector; JCCA: Amman, Jordan, 2020. [Google Scholar]
  15. World Bank. Jordan Economic Monitor: Navigating the Pandemic; World Bank: Washington, DC, USA, 2021. [Google Scholar]
  16. Sarireh, M. Studying the productivity of construction works for residential buildings and projects in Jordan. Malays. Constr. Res. J. 2020, 11, 88–101. [Google Scholar]
  17. Ismail, G.M.; El-shanwany, H.M.L.; El-sayad, Z.T. Investigation of the potentials and constraints of employing robots in construction in Egypt. Egypt. Int. J. Eng. Sci. Technol. 2021, 36, 7–24. [Google Scholar]
  18. Construction Robotics. SAM100 Robot Revolutionizes Bricklaying: A Closer Look at the Future of Construction Automation. 2022. Available online: https://www.construction-robotics.com/fortune1119-3/# (accessed on 1 April 2025).
  19. Folke, C. Resilience: Accounting for the unaccountable. Ecol. Soc. 2016, 21, 44. [Google Scholar] [CrossRef]
  20. Department of Statistics (Jordan). Annual Report 2023: Housing and Construction Statistics; Department of Statistics: Amman, Jordan, 2023.
  21. Jordanian Ministry of Health. COVID-19 Safety Protocols for Construction Sites; Ministry of Health: Amman, Jordan, 2020.
  22. Ministry of Labor (Jordan). Labor Mobility and Health Screening Regulations During the COVID-19 Pandemic; Ministry of Labor: Amman, Jordan, 2021.
  23. Jordan National Housing Initiative. National Housing Initiative Priorities 2023; Ministry of Housing: Amman, Jordan, 2023.
  24. Jordan Housing Development Association (JHDA). Urban Housing Typologies in Jordan: 2022 Report; JHDA: Amman, Jordan, 2022. [Google Scholar]
  25. Jordanian Government. Disaster Risk Reduction Strategy; Prime Ministry: Amman, Jordan, 2021.
  26. United Nations. Sustainable Development Goal 9: Industry, Innovation, and Infrastructure. 2015. Available online: https://sdgs.un.org/goals/goal9 (accessed on 1 April 2025).
  27. Jordanian Standards and Building Codes (JSBC). Construction Safety and Design Regulations; JSBC: Amman, Jordan, 2020. [Google Scholar]
  28. Jordan Contractors Association. Annual Report 2023: Masonry Labor and Material Benchmarks; JCA: Amman, Jordan, 2023. [Google Scholar]
  29. Madsen, A.J. The SAM100: Analyzing labor productivity. Constr. Innov. 2019, 19, 321–335. [Google Scholar]
  30. Jordan Ministry of Labor. Standard Labor Rates and Workforce Regulations; Ministry of Labor: Amman, Jordan, 2023.
  31. Department of Statistics (Jordan). Workforce and Employment Statistics 2023; DOS: Amman, Jordan, 2023.
  32. ASTM C270-22; Standard Specification for Mortar for Unit Masonry. ASTM International: West Conshohocken, PA, USA, 2022.
  33. World Bank. Global Economic Prospects: Jordan Inflation Rates 2022; World Bank: Washington, DC, USA, 2022. [Google Scholar]
  34. Al-Masri, A.; Al-Hussein, M.; Al-Sadeq, M. Comparative analysis of automation ROI in Middle Eastern construction: SAM 100 vs. 3D printing. Autom. Constr. 2023, 145, 104567. [Google Scholar]
  35. Shen, Y.; Guo, D.; Long, F.; Mateos, L.A.; Ding, H.; Xiu, Z.; Hellman, R.B.; King, A.; Chen, S.; Zhang, C.; et al. Robots under COVID-19 pandemic: A comprehensive survey. IEEE Access. 2020, 8, 134606–134624. [Google Scholar] [CrossRef] [PubMed]
  36. EDU-SYRIA. Jordanian Labor Market Needs: A Research Study; EDU-SYRIA: Amman, Jordan, 2021. [Google Scholar]
  37. Ruttico, P.; Pacini, M.; Beltracchi, C. BRIX: An autonomous system for brick wall construction. Constr. Robot. 2024, 8, 10. [Google Scholar] [CrossRef]
  38. Jordanian Government. National Robotics Strategy 2024; Ministry of Digital Economy and Entrepreneurship: Amman, Jordan, 2024.
  39. Jordan Times. Pandemic Exposes Vulnerabilities in Jordan’s Construction Sector. 2021. [Google Scholar]
  40. Central Bank of Jordan. Annual Report 2025; Central Bank of Jordan: Amman, Jordan, 2025.
Figure 1. Technical architecture of the SAM 100 robotic bricklaying system, illustrating integrated components and automated workflow for precision construction (Source: Authors).
Figure 1. Technical architecture of the SAM 100 robotic bricklaying system, illustrating integrated components and automated workflow for precision construction (Source: Authors).
Buildings 15 04438 g001
Figure 2. Operational comparison between traditional and SAM 100 robotic bricklaying methods under pandemic protocols, showing crew configuration, workflow differences, and resilience performance metrics (Source: Authors).
Figure 2. Operational comparison between traditional and SAM 100 robotic bricklaying methods under pandemic protocols, showing crew configuration, workflow differences, and resilience performance metrics (Source: Authors).
Buildings 15 04438 g002
Figure 3. Simulation workflow for SAM 100 evaluation in a 10-building residential cluster under Jordanian building codes (JSBC 2020) and pandemic constraints (30% absenteeism, 50% density). Parameters include SAM 100 (3200 bricks/day, 15% mortar waste) and traditional methods (500 bricks/day, 20% waste). Scenarios compare standard operations and COVID-19 disruptions, with outputs demonstrating SAM 100’s 84%-time reduction, 15% waste savings, and alignment with SDG 9.
Figure 3. Simulation workflow for SAM 100 evaluation in a 10-building residential cluster under Jordanian building codes (JSBC 2020) and pandemic constraints (30% absenteeism, 50% density). Parameters include SAM 100 (3200 bricks/day, 15% mortar waste) and traditional methods (500 bricks/day, 20% waste). Scenarios compare standard operations and COVID-19 disruptions, with outputs demonstrating SAM 100’s 84%-time reduction, 15% waste savings, and alignment with SDG 9.
Buildings 15 04438 g003
Figure 4. Bricklaying time per unit: SAM 100 vs. traditional methods under pandemic conditions (6.75 vs. 43.2 days).
Figure 4. Bricklaying time per unit: SAM 100 vs. traditional methods under pandemic conditions (6.75 vs. 43.2 days).
Buildings 15 04438 g004
Figure 5. Productivity retention under workforce absenteeism: SAM 100 maintains 94% efficiency at 30% absenteeism, compared to traditional methods’ 40% decline.
Figure 5. Productivity retention under workforce absenteeism: SAM 100 maintains 94% efficiency at 30% absenteeism, compared to traditional methods’ 40% decline.
Buildings 15 04438 g005
Figure 6. Mortar waste comparison: SAM 100 (15%) vs. traditional methods (20%).
Figure 6. Mortar waste comparison: SAM 100 (15%) vs. traditional methods (20%).
Buildings 15 04438 g006
Figure 7. Cost structure comparison: SAM 100 vs. traditional methods. SAM 100’s higher equipment costs are offset by labor and waste savings, yielding a 4.5-month payback period.
Figure 7. Cost structure comparison: SAM 100 vs. traditional methods. SAM 100’s higher equipment costs are offset by labor and waste savings, yielding a 4.5-month payback period.
Buildings 15 04438 g007
Figure 8. Close-contact transmission risk reduction: SAM 100 (40% risk) vs. traditional crews (100% baseline). Source: Author’s risk assessment based on workforce density simulations.
Figure 8. Close-contact transmission risk reduction: SAM 100 (40% risk) vs. traditional crews (100% baseline). Source: Author’s risk assessment based on workforce density simulations.
Buildings 15 04438 g008
Table 1. Housing unit specifications for simulation modeling, including floor area, wall dimensions, and brick requirements (per Jordanian building codes).
Table 1. Housing unit specifications for simulation modeling, including floor area, wall dimensions, and brick requirements (per Jordanian building codes).
ParameterValueSource
Floor Area150 m2JHDA [24]
Wall Height3.0 mJSBC [27]
Wall Thickness200 mm (double-layer brick)JSBC [27]
Perimeter50 mCalculated
Total Wall Area150 m2/unit × 80 units = 12,000 m2Calculated
Brick Size0.21 m × 0.07 mIndustry Standard
Bricks Required~21,600 bricks/unit × 80Jordan Contractors Association [28]
Table 2. SAM 100 operational parameters, including setup time, daily output, labor input, and equipment costs (values derived from industry standards and Jordanian labor data).
Table 2. SAM 100 operational parameters, including setup time, daily output, labor input, and equipment costs (values derived from industry standards and Jordanian labor data).
ParameterValueSource
Setup Time7 days (includes leveling, training)Ismail et al. [17]; Madsen [29]
Daily Output2720 bricks/day (adjusted from 3200 for local conditions)Construction Robotics [18]; Ismail et al. [17]
Labor Input1 operator + 1 technician + 2 helpersJordan Ministry of Labor [30]
Mortar Waste15% reductionConstruction Robotics [18]
Equipment Cost$20,000/month rentalIsmail et al. [17]
Training and Maintenance15% of rental costIndustry benchmarks
Table 3. Traditional bricklaying method parameters, including daily output, labor input, and material waste rates (based on contractor interviews and Jordanian workforce data).
Table 3. Traditional bricklaying method parameters, including daily output, labor input, and material waste rates (based on contractor interviews and Jordanian workforce data).
ParameterValueSource
Daily Output500 bricks/daySarireh [16]
Labor Input2 masons + 2 helpersDOS Jordan [31]
Mortar Waste20% excessAlbtoush et al. [3]
Tools Cost50 JD/dayIndustry benchmarks (Sarireh [16]; JHDA [24])
Table 4. Bricklaying time comparison between SAM 100 and traditional methods under standard and pandemic-era constraints (80-unit residential cluster).
Table 4. Bricklaying time comparison between SAM 100 and traditional methods under standard and pandemic-era constraints (80-unit residential cluster).
MetricSAM 100TraditionalSource
Setup Time7 days0–1 dayIsmail et al. [17]
Operational Speed2720/day500/dayCalculated
Days per Unit6.7543.2Calculated
Days for 80 Units5403456Calculated
Table 5. Per-unit cost breakdown for SAM 100 and traditional bricklaying, including labor, equipment, and material waste (values in Jordanian Dinar, JD).
Table 5. Per-unit cost breakdown for SAM 100 and traditional bricklaying, including labor, equipment, and material waste (values in Jordanian Dinar, JD).
MetricSAM 100 (JD)Traditional (JD)Source
Labor Cost22688986Jordan Ministry of Labor [30]
Equipment Cost14,2002160Ismail et al. [17]
Training and Maintenance21300Industry benchmarks
Material Waste Cost1300 saved1800 addedAlbtoush et al. [3]
Table 6. Financial analysis assumptions for SAM 100 rental model, including annual rental costs, inflation rates, and projected savings.
Table 6. Financial analysis assumptions for SAM 100 rental model, including annual rental costs, inflation rates, and projected savings.
ParameterValueSource
Annual Rental Cost170,400 JDIsmail et al. [17]
Training and Maintenance25,560 JD (15% of rental)Industry benchmarks
Annual Projects Completed18 (vs. 5.78 traditionally)Calculated
Net Savings257,262 JD/yearDerived
Table 7. Pandemic-adjusted productivity metrics for SAM 100 and traditional methods, accounting for workforce absenteeism and health restrictions.
Table 7. Pandemic-adjusted productivity metrics for SAM 100 and traditional methods, accounting for workforce absenteeism and health restrictions.
MetricSAM 100 (COVID-19)Traditional (COVID-19)Source
Output2550/day (6.25% reduction)250/day (50% reduction)Madsen [29]; Albtoush et al. [3]
Duration per Unit7.2 days86.4 daysCalculated
Total Duration (80 units)576 days6912 daysCalculated
Table 8. Indirect savings per unit from accelerated timelines using SAM 100, including reduced overhead, inflation impact, and financing costs.
Table 8. Indirect savings per unit from accelerated timelines using SAM 100, including reduced overhead, inflation impact, and financing costs.
Cost CategoryEstimated Savings Per Unit (JD)Notes
Overhead Expenses800Reduced site management, utilities
Inflation Impact350Based on 7.3% annual inflation rate [33]
Financing Costs400Lower interest due to shorter loan duration
Total Indirect Savings1550
Table 9. Benchmarking of SAM 100 against regional automation alternatives (e.g., 3D printing) for ROI, labor safety, and scalability in Jordan’s construction sector.
Table 9. Benchmarking of SAM 100 against regional automation alternatives (e.g., 3D printing) for ROI, labor safety, and scalability in Jordan’s construction sector.
MetricSAM 1003D PrintingSource
ROI (Months)4.58–12Al-Masri et al. [34]
Labor SafetyHigh (60% less contact)ModerateShen et al. [35]
Environmental Impact15% waste reduction25–30% waste reductionAl-Masri et al. [34]
Skill Requirements2–4 weeks training8–12 weeks trainingIsmail et al. [17]
Local Supply ChainModerateLimitedIndustry analysis
Disclaimer/Publisher’s Note: The statements, opinions and data contained in all publications are solely those of the individual author(s) and contributor(s) and not of MDPI and/or the editor(s). MDPI and/or the editor(s) disclaim responsibility for any injury to people or property resulting from any ideas, methods, instructions or products referred to in the content.

Share and Cite

MDPI and ACS Style

AlShawabkeh, R.; Al Omari, K. Robotic Bricklaying Adoption in Post-Pandemic Jordan: A Resilience Framework for Construction Automation. Buildings 2025, 15, 4438. https://doi.org/10.3390/buildings15244438

AMA Style

AlShawabkeh R, Al Omari K. Robotic Bricklaying Adoption in Post-Pandemic Jordan: A Resilience Framework for Construction Automation. Buildings. 2025; 15(24):4438. https://doi.org/10.3390/buildings15244438

Chicago/Turabian Style

AlShawabkeh, Rola, and Khaled Al Omari. 2025. "Robotic Bricklaying Adoption in Post-Pandemic Jordan: A Resilience Framework for Construction Automation" Buildings 15, no. 24: 4438. https://doi.org/10.3390/buildings15244438

APA Style

AlShawabkeh, R., & Al Omari, K. (2025). Robotic Bricklaying Adoption in Post-Pandemic Jordan: A Resilience Framework for Construction Automation. Buildings, 15(24), 4438. https://doi.org/10.3390/buildings15244438

Note that from the first issue of 2016, this journal uses article numbers instead of page numbers. See further details here.

Article Metrics

Back to TopTop