Perceived Value and Behavioral Intentions of Cultural Heritage Visitors: A SEM Analysis Using Lingnan Classical Gardens as a Case Study
Abstract
1. Introduction
2. Methods
2.1. An Inquiry into Action and Time
2.2. Structural Equation Modeling Method
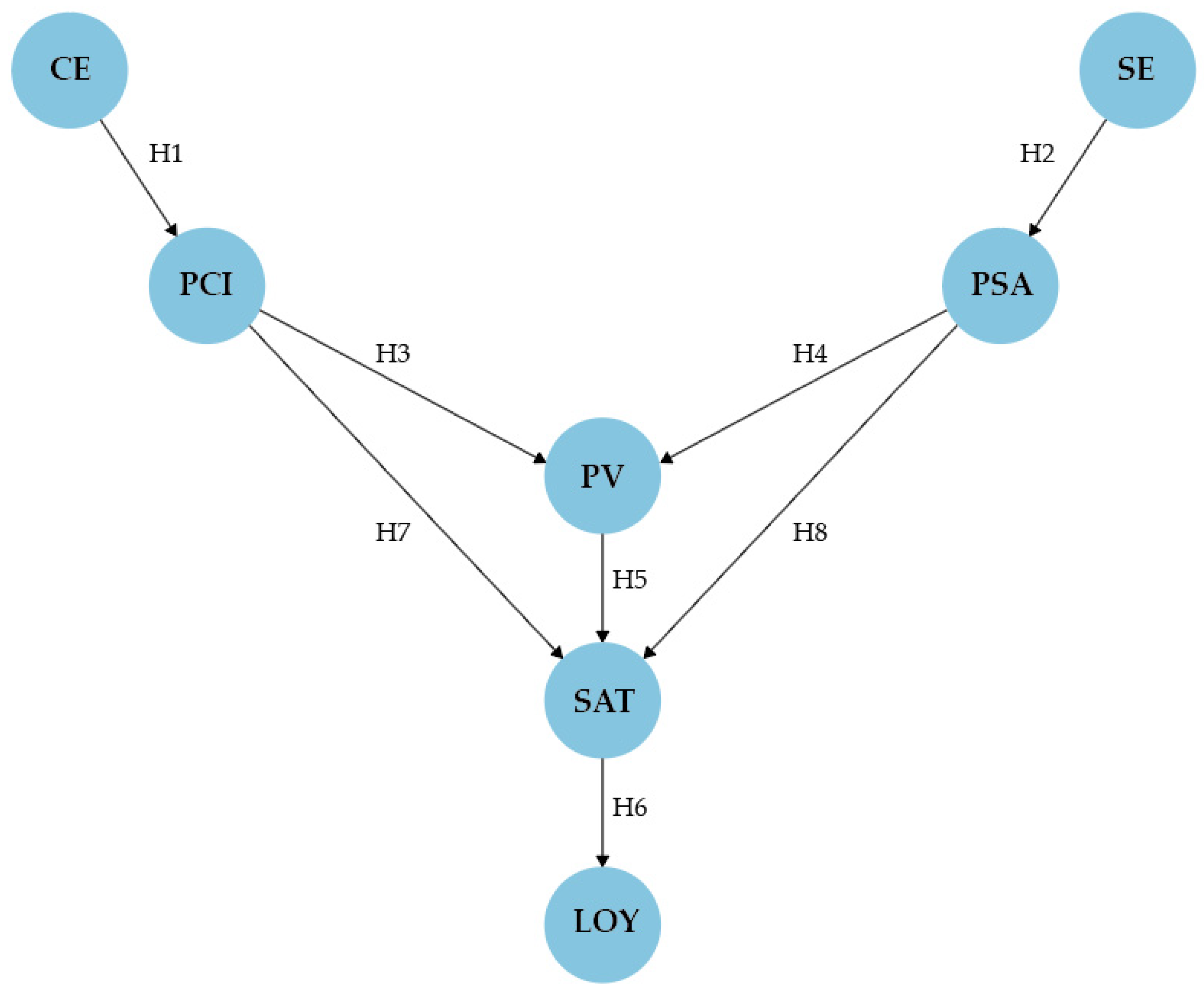
- (1)
- Cultural Expectations, Perceived Cultural Immersion, and Perceived Value in Lingnan Gardens: This section evaluates visitors’ expectations and actual perceptions of the cultural dimension through intangible cultural heritage techniques, Lingnan literati culture, cultural exhibitions, and interactive garden experiences.
- (2)
- Spatial Expectations, Perceived Spatial Aesthetics, and Perceived Value in Lingnan Gardens: This section examines the gap between visitors’ expectations and actual perceptions regarding the spatial environment, architectural aesthetics, and layout of garden spaces, as well as its impact on value recognition.
- (3)
- Visitor Satisfaction: Measures overall visitor satisfaction with the presentation of garden culture, spatial design, services, and facilities.
- (4)
- Visitor Loyalty: Assessing visitors’ behavioral intentions regarding recommending, revisiting, and sharing their garden experiences.
- (5)
- Issues related to sociodemographic characteristics.
3. Empirical Analysis
3.1. Data Processing
- (1)
- Cross-loadings test: Each measurement item’s loadings on its respective latent variable are higher than its loadings on other latent variables.
- (2)
- HTMT ratio test: When the HTMT value is less than 0.85, the latent variables are considered to possess good distinctiveness.
3.2. Analysis of Indicator Results
3.3. Validity Analysis Methods
| Hypothesis | Path | Standardized Coefficient (β) | p-Value | Significance |
|---|---|---|---|---|
| H1 | CE → PCI | 0.37 | 0.043 | * |
| H2 | SE → PSA | 0.53 | 0.027 | * |
| H3 | PCI → PV | 0.27 | 0.008 | ** |
| H4 | PSA → PV | 0.23 | 0.039 | * |
| H5 | PV → SAT | 0.47 | 0.032 | * |
| H6 | PCI → SAT | 0.21 | 0.148 | ns |
| H7 | PSA → SAT | 0.57 | 0.095 | ns |
| H8 | SAT → LOY | 0.28 | 0.009 | ** |
4. Result
5. Conclusions
6. Discussion
Author Contributions
Funding
Data Availability Statement
Acknowledgments
Conflicts of Interest
References
- Qiu, Q.; Zuo, Y.; Zhang, M. Intangible cultural heritage in tourism: Research review and investigation of future agenda. Land 2022, 11, 139. [Google Scholar] [CrossRef]
- Prada-Trigo, J.; Gálvez, J.C.P.; López-Guzmán, T.; Loyola, S.E.P. Tourism and motivation in cultural destinations: Towards those visitors attracted by intangible heritage. Almatourism J. Tour. Cult. Territ. Dev. 2016, 7, 17–37. [Google Scholar]
- Nakipova, G.; Arynova, Z.; Kunyazov, E.; Berezyuk, V.; Zhunusova, A.; Syzdykbayeva, B. Influence of human capital on the development of tourism industry. J. Environ. Manag. Tour. 2021, 12, 1694–1706. [Google Scholar] [CrossRef]
- Tallone, L.; Pascoal, S.; Furtado, M. Dark Heritage Tourism in Portugal: A Resource to Explore. In Proceedings of the International Conference on Tourism, Technology and Systems, Porto, Portugal, 2–4 November 2023; Springer Nature: Singapore, 2023; pp. 141–151. [Google Scholar]
- Wasela, K. The role of intangible cultural heritage in the development of cultural tourism. Int. J. Eco-Cult. Tour. Hosp. Plan. Dev. 2023, 6, 15–28. [Google Scholar] [CrossRef]
- Ng, W.K.; Hsu, F.T.; Chao, C.F.; Chen, C.L. Sustainable competitive advantage of cultural heritage sites: Three destinations in East Asia. Sustainability 2023, 15, 8593. [Google Scholar] [CrossRef]
- Qiu, Q. Identifying the role of intangible cultural heritage in distinguishing cities: A social media study of heritage, place, and sense in Guangzhou, China. J. Destin. Mark. Manag. 2023, 27, 100764. [Google Scholar] [CrossRef]
- Damanik, J.; Yusuf, M. Effects of perceived value, expectation, visitor management, and visitor satisfaction on revisit intention to Borobudur Temple, Indonesia. J. Herit. Tour. 2022, 17, 174–189. [Google Scholar] [CrossRef]
- Srinivasan, S.; SHerkar, A.; Jayamani, J.; Indora, A.; Mukherjee, R. Tourism innovation and the role of technology in enhancing visitor experiences. Educ. Adm. Theory Pract. 2024, 30, 1506–1513. [Google Scholar] [CrossRef]
- Jing, W.; Loang, O.K. China’s Cultural Tourism: Strategies for Authentic Experiences and Enhanced Visitor Satisfaction. Int. J. Bus. Technol. Manag. 2024, 6, 566–575. [Google Scholar]
- Perry, M. Role of cultural heritage preservation in destination branding and tourist experience enhancement. Hosp. Tour. J. 2023, 1, 36–47. [Google Scholar]
- Liang, M.J. Research on the Style of Classical Lingnan Gardens. Ph.D. Thesis, South China University of Technology, Guangzhou, China, 2013. [Google Scholar]
- Yu, H. Application of Qinghui Garden Green Space Design in Urban Park—Taking Shunfeng Mountain as an Example. In Proceedings of the 2022 6th International Seminar on Education, Management and Social Sciences (ISEMSS 2022), Chongqing, China, 15–17 July 2022; Atlantis Press: Dordrecht, The Netherlands, 2022; pp. 2842–2849. [Google Scholar]
- Wang, Z.; Zheng, R.; Tang, J.; Wang, S.; He, X. The Aesthetic Imagery of Traditional Garden Door and Window Forms: A Case Study of the Four Major Traditional Gardens of Lingnan. Buildings 2025, 15, 513. [Google Scholar] [CrossRef]
- Tao, J.; Rodloytuk, P. Landscape Narratives of the Garden in Central Guangdong-The Case Study of the Keyuan Garden in the Qing Dynasty. J. Namib. Stud. Hist. Politics Cult. 2023, 33, 3106–3118. [Google Scholar]
- Ji, H.; Wu, S.; Ye, B.; Wang, S.; Chen, Y.; Deng, J.Y. Exploring the Implementation Path of Passive Heat-Protection Design Heritage in Lingnan Buildings. Buildings 2023, 13, 2954. [Google Scholar] [CrossRef]
- Lee, D.H. The trinity of extended service quality, distinct perceived value, and customer loyalty facilitators. Asia Pac. J. Mark. Logist. 2023, 35, 1262–1287. [Google Scholar] [CrossRef]
- Rahman, A.; Farooq, N.; Haleem, M.; Shah, S.M.A.; El-Gohary, H. Exploring the pathways to tourist loyalty in Pakistani tourism industry: The role of destination image, service quality, E-WOM, and social media. Sustainability 2023, 15, 16601. [Google Scholar] [CrossRef]
- Tedjakusuma, A.P.; Retha, N.K.M.D.; Andajani, E. The Effect of Destination Image and Perceived Value on Tourist Satisfaction and Tourist Loyalty of Bedugul Botanical Garden, Bali. J. Bus. Entrep. 2023, 6, 85–99. [Google Scholar] [CrossRef]
- de Sousa, E.M.; Lopes, E.; Herrero, E.; Costa, P. Innovation in explaining loyalty: Extension of the ACSI model. Rev. Admin Em Dialog. 2021, 23, 10–25. [Google Scholar]
- Gao, B.; Ding, X.; Chen, W.; Jiang, X.; Wu, J. When online reviews meet ACSI: How ACSI moderates the effects of online reviews on hotel revenue. J. Travel. Tour. Mark. 2020, 37, 396–408. [Google Scholar] [CrossRef]
- Kim, W.-H. The impact of online reviews on customer satisfaction: An application of the American Customer Satisfaction Index (ACSI). Int. J. Tour. Manag. Sci. 2017, 32, 65–78. [Google Scholar] [CrossRef]
- Sun, K.-A.; Kim, D.-Y. Does customer satisfaction increase firm performance An application of American Customer Satisfaction Index (ACSI). Int. J. Hosp. Manag. 2013, 35, 68–77. [Google Scholar] [CrossRef]
- Park, T.; Jaegal, D. Understanding the satisfaction process of festival visitors through the revised ACSI model: The Andong Mask Dance Festival. J. Tour. Sci. 2005, 28, 87–105. [Google Scholar]
- Ali, S.S.; Kaur, R. An analysis of satisfaction level of 3PL service users with the help of ACSI. Benchmarking Int. J. 2018, 25, 24–46. [Google Scholar] [CrossRef]
- Sato, S.; Kim, H.; Buning, R.J.; Harada, M. Adventure tourism motivation and destination loyalty: A comparison of decision and non-decision makers. J. Destin. Mark. Manag. 2018, 8, 74–81. [Google Scholar] [CrossRef]
- Yuksel, A.; Yuksel, F.; Bilim, Y. Destination attachment: Effects on customer satisfaction and cognitive, affective and conative loyalty. Tour. Manag. 2010, 31, 274–284. [Google Scholar] [CrossRef]
- Yang, X. Tourist Perceived Destination Innovativeness (TPDI) and its Impacts on Tourist Experience and Tourist Satisfaction-The Case Study of Hunan (China). PhD. Thesis, University of Plymouth, Plymouth, UK, 2024. [Google Scholar]
- Halpern, N.; Mwesiumo, D. Dissecting the Role of Sustainability in Shaping Visitors’ Perceived Value for Tourism Destinations. J. Travel Res. 2025, 24–26, 00472875251349234. [Google Scholar] [CrossRef]
- Jia, X.; Xu, Y.; Zhao, B.; Li, H.; Li, L.; Zhang, J. Sustainable tourism at nature-based cultural heritage sites: Visitor density and its influencing factors. npj Herit. Sci. 2025, 13, 175. [Google Scholar] [CrossRef]
- Wu, H.-C.; Li, T. A study of experiential quality, perceived value, heritage image, experiential satisfaction, and behavioral intentions for heritage tourists. J. Hosp. Tour. Res. 2017, 41, 904–944. [Google Scholar] [CrossRef]
- Jin, N.; Lee, S.; Lee, H. The effect of experience quality on perceived value, satisfaction, image and behavioral intention of water park patrons: New versus repeat visitors. Int. J. Tour. Res. 2015, 17, 82–95. [Google Scholar] [CrossRef]
- Lichtenstein, D.R.; Netemeyer, R.G.; Burton, S. Distinguishing coupon proneness from value consciousness: An acquisition-transaction utility theory perspective. J. Mark. 1990, 54, 54–67. [Google Scholar] [CrossRef]
- Shneikat, B.; Elfekair, A.; Laradi, S.; Wondirad, A. The impact of information quality on behavioral intention: New insights from North African tourism sector. Acta Psychol. 2025, 256, 4. [Google Scholar] [CrossRef] [PubMed]
- Elshaer, I.A.; Azazz, A.M.S.; Fayyad, S.; Aljoghaiman, A.; Fathy, E.A.; Fouad, A.M. From asymmetry to satisfaction: The dynamic role of perceived value and trust to boost customer satisfaction in the tourism industry. Tour. Hosp. 2025, 6, 68. [Google Scholar] [CrossRef]
- Pillai, K.G.; Kumar, V. Differential effects of value consciousness and coupon proneness on consumers’ persuasion knowledge of pricing tactics. J. Retail. 2012, 88, 20–33. [Google Scholar] [CrossRef]
- Delgado-Ballester, E.; Hernandez-Espallardo, M.; Rodriguez-Orejuela, A. Store image influences in consumers’ perceptions of store brands: The moderating role of value consciousness. Eur. J. Mark. 2014, 48, 1850–1869. [Google Scholar] [CrossRef]
- Nguyen, T.H.H.; Cheung, C. Chinese heritage tourists to heritage sites: What are the effects of heritage motivation and perceived authenticity on satisfaction? Asia Pac. J. Tour. Res. 2016, 21, 1155–1168. [Google Scholar] [CrossRef]
- Kempiak, J.; Hollywood, L.; Bolan, P.; McMahon-Beattie, U. The heritage tourist: An understanding of the visitor experience at heritage attractions. Int. J. Herit. Stud. 2017, 23, 375–392. [Google Scholar] [CrossRef]
- Mansor, N.; Ariffin, R.; Nordin, R.; Salleh, M.A. Mosque tourism certification in Waqf management: A model by Ukhwah Samara. Soc. Sci. Human. 2015, 23, 291–304. [Google Scholar]
- Gurung, A.; Prater, E. A research framework for the impact of cultural differences on IT outsourcing. In Global Sourcing of Services: Strategies, Issues and Challenges; World Scientific: Singapore, 2017; pp. 49–82. [Google Scholar]
- Lee, S.; Phau, I.; Hughes, M.; Li, Y.F.; Quintal, V. Heritage tourism in Singapore Chinatown: A perceived value approach to authenticity and satisfaction. J. Travel. Tour. Mark. 2016, 33, 981–998. [Google Scholar] [CrossRef]
- Agyeiwaah, E.; Otoo, F.E.; Suntikul, W.; Huang, W.J. Understanding culinary tourist motivation, experience, satisfaction, and loyalty using a structural approach. J. Travel. Tour. Mark. 2019, 36, 295–313. [Google Scholar] [CrossRef]
- Mohseni, S.; Jayashree, S.; Rezaei, S.; Kasim, A.; Okumus, F. Attracting tourists to travel companies’ websites: The structural relationship between website brand, personal value, shopping experience, perceived risk and purchase intention. Curr. Issue Tour. 2018, 21, 616–645. [Google Scholar] [CrossRef]
- Nilson, T.H. Value-Added Marketing: Marketing Management for Superior Results; McGraw-Hill Book Company: New York, NY, USA, 1992. [Google Scholar]
- Qi, L.; Wang, R.; Hu, C.; Li, S.; He, Q.; Xu, X. Time-aware distributed service recommendation with privacy-preservation. Inf. Sci. 2019, 480, 354–364. [Google Scholar] [CrossRef]
- Hosany, S.; Prayag, G. Patterns of tourists’ emotional responses, satisfaction, and intention to recommend. J. Bus. Res. 2013, 66, 730–737. [Google Scholar] [CrossRef]
- Domínguez-Quintero, A.M.; González-Rodríguez, M.R.; Paddison, B. The mediating role of experience quality on authenticity and satisfaction in the context of cultural-heritage tourism. Curr. Issue Tour. 2020, 23, 248–260. [Google Scholar] [CrossRef]
- Gómez-Zapata, J.D.; Espinal-Monsalve, N.E.; Herrero-Prieto, L.C. Economic valuation of museums as public club goods: Why build loyalty in cultural heritage consumption? J. Cult. Herit. 2018, 30, 190–198. [Google Scholar] [CrossRef]
- Verma, A.; Rajendran, G. The effect of historical nostalgia on tourists’ destination loyalty intention: An empirical study of the world cultural heritage site—Mahabalipuram, India. Asia Pac. J. Tour. Res. 2017, 22, 977–990. [Google Scholar] [CrossRef]
- Weru, J.N. Perceived Value as a Mediator Between Experiential Quality and visitors’ Post-Consumption Behaviours in Selected Kenyan Theme Parks. Ph.D. Thesis, Murang’a University of Technology, Murang’a, Kenya, 2024. [Google Scholar]
- Bhat, F.B. Exploration of Increased Visitor Use Motivations and Impacts on the Visitor Experience as Well as on the Natural Resource. Master’s Thesis, University of Minnesota, Minneapolis, MN, USA, 2024. [Google Scholar]
- Chauhan, R.S.; Riis, C.; Adhikari, S.; Derrible, S.; Zheleva, E.; Choudhury, C.F.; Pereira, F.C. Determining causality in travel mode choice. Travel Behav. Soc. 2024, 36, 100789. [Google Scholar] [CrossRef]
- Lorenzo-Romero, C.; Alarcon-del-Amo, M.C.; Crespo-Jareno, J.A. Cross-cultural analysis of the ecological behavior of Chilean and Spanish ecotourists: A structural model. Ecol. Soc. 2019, 24, 1. [Google Scholar] [CrossRef]
- Permana, I.M.; Adam, F. Impact of Islamic attributes and destination image on tourist satisfaction and revisit intentions in halal tourism: A study in Banda Aceh. Int. J. Adv. Appl. Sci. 2024, 11, 118–127. [Google Scholar] [CrossRef]
- Sufa, S.A.; Setiawati, D.; Afiat, M.N.; Rijal, S. The influence of tourism infrastructure and online promotion of tourist visit intention: Study on the Island of Bali with tourist satisfaction as an intervening variable. Int. J. Bus. Law. Educ. 2024, 5, 1567–1576. [Google Scholar] [CrossRef]
- Achjari, D. Partial least squares: Another method of structural equation modeling analysis. J. Ekon. Bisnis Indones. 2004, 19, 238–248. [Google Scholar]
- Lukka, L. The psychology of immersion. In The Cutting Edge of Nordic Larp; Knotpunkt: Copenhagen, Denmark, 2014; pp. 81–92. [Google Scholar]
- Kumar, N.; Benbasat, I. Para-social presence and communication capabilities of a web site: A theoretical perspective. e-Service 2002, 1, 5–24. [Google Scholar] [CrossRef]
- Xiaolian Chen, S.; Wu, H.C.; Cheng, D. The Influences of Immersive Sensory Cues on Immersive Experience Recommendation Intentions in a Digital Exhibition: A Cognitive-Affective-Conative Model. Event Manag. 2025, 29, 131–148. [Google Scholar] [CrossRef]
- Fang, Z.; Yao, J.; Shi, J. The influence of environmental factors, perception, and participation on industrial heritage tourism satisfaction—A study based on multiple heritages in Shanghai. Buildings 2024, 14, 3508. [Google Scholar] [CrossRef]
- Chang, T.Y.; Lin, Y.C. The Role of Spatial Layout in Shaping Value Perception and Customer Loyalty in Theme Hotels. Buildings 2024, 14, 1554. [Google Scholar] [CrossRef]
- Chen, N.; Wang, Y.; Li, J.; Wei, Y.; Yuan, Q. Examining structural relationships among night tourism experience, lovemarks, brand satisfaction, and brand loyalty on “cultural heritage night” in South Korea. Sustainability 2020, 12, 6723. [Google Scholar] [CrossRef]
- Wang, N.; Jia, C.; Wang, J.; Li, Z. Identifying key factors influencing immersive experiences in virtual reality enhanced museums. Sci. Rep. 2025, 15, 31990. [Google Scholar] [CrossRef]










| Garden Name | Spatial Structure | Spatial Character | Cultural Characteristics | Approximate Area |
|---|---|---|---|---|
| Qinghui Garden | Sequential progression | Dramatic progression | The Elegant Gatherings and Inclusivity of the Literati | 22,000 m2 |
| Yuyin Mountain House | Responsive Surround | Instantaneous Intensity | The Refined Universe of Confucian Merchants | 1590 m2 |
| Ke Garden | Radial Scatter Pattern | Wandering Divergence | A Gathering Place for Literati and Scholars | 2200 m2 |
| Liang Garden | Encircling Responsiveness | Exploratory Encircling | The Literati’s View of Nature and Nostalgia for the Homeland | 21,000 m2 |
| Dimension | Item Wording |
|---|---|
| Visit Frequency | How many times have you visited this garden in the past 12 months? (0/1/2–3/4–6/≥7) |
| Recency | When was your last visit to this garden? (This week/This month/Within the last 3 months/Within the last 6 months/More than 6 months ago) |
| Repeat Visit Motivation | What is the primary purpose of your visit? (Multiple selections allowed: Leisure/Study/Accompanying family/Academic research/Participating in festival activities/Other, please specify) |
| Visit History | Is this your first visit? (Yes/No) |
| If not, please enter the cumulative number of visits: ____ times | |
| Retrospective Change in Expectation | Compared to my last visit, my expectations for the garden have changed significantly. (1 = significantly decreased, 4 = unchanged, 7 = significantly increased) |
| Dimension | Indicators |
|---|---|
| Cultural Expectation (CE) | CE1: I look forward to experiencing the unique atmosphere of traditional culture within Lingnan gardens. CE2: Lingnan gardens allow me to experience a rich sense of history and culture. CE3: I believe Lingnan gardens embody the essence of local culture. CE4: I hope to deepen my understanding of Lingnan culture through visiting Lingnan gardens. CE5: I expect Lingnan Gardens to provide culturally enriching content. |
| Spatial Expectation (SE) | SE1: I expect the spatial layout of Lingnan gardens to be pleasing to the eye. SE2: I hope the garden environment allows me to feel relaxed and tranquil. SE3: I anticipate the garden space will provide an escape from the urban clamor. SE4: I expect the garden to offer excellent views and an aesthetic experience. SE5: I believe gardens should possess a strong sense of integration between nature and culture. |
| Perceived Cultural Immersion (PCI) | PCI1: I experience profound cultural immersion within Lingnan gardens. PCI2: I feel as though I’m immersed in Lingnan’s traditional culture. PCI3: Lingnan gardens evoke a strong sense of national pride in me. PCI4: The cultural environment of the gardens allows me to forget the real world. PCI5: I can strongly sense the cultural stories behind Lingnan gardens. |
| Perceived Spatial Aesthetics (PSA) | PSA1: I find the architecture and landscapes of Lingnan gardens exceptionally beautiful. PSA2: The garden design allows me to experience the fusion of art and nature. PSA3: I appreciate the artistry in how the gardens utilize space. PSA4: The detailed design of the garden spaces leaves a deep impression on me. PSA5: The overall appearance of the gardens meets my expectations of beauty. |
| Perceived Value (PV) | PV1: Visiting the Lingnan garden felt well worth the price. PV2: I found this garden experience highly worthwhile. PV3: The cultural experience offered by the garden exceeded my expectations. PV4: I believe visiting the garden provided a positive emotional return. PV5: I would be willing to pay for this kind of cultural experience. |
| Satisfaction (SAT) | SAT1: Overall, I was satisfied with my visit to Lingnan Garden. SAT2: The services and environment provided by the garden made me feel happy. SAT3: The garden experience met my initial expectations. SAT4: I was very satisfied with this trip to Lingnan Garden. SAT5: I have a very favorable overall impression of the garden. |
| Loyalty (LOY) | LOY1: I would be willing to revisit Lingnan Gardens. LOY2: I would recommend Lingnan Gardens to friends or family. LOY3: I may revisit Lingnan Gardens multiple times in the future. LOY4: I would like to share the cultural experience of the gardens with others. LOY5: I remain deeply devoted to Lingnan gardens. |
| Variable | Category | Example Frequency | Example Percentage |
|---|---|---|---|
| Sex | Male | 2886 | 48.1% |
| Female | 3005 | 50.1% | |
| Other | 108 | 1.8% | |
| Age | Under 30 | 721 | 12.02% |
| 30–39 years | 1683 | 28.06% | |
| 40–49 years | 1923 | 32.06% | |
| 50–59 years | 1202 | 20.04% | |
| 60 or above | 469 | 7.82% | |
| Education Level | No schooling | 60 | 1.0% |
| Primary school | 420 | 7.0% | |
| Secondary school | 3005 | 50.1% | |
| University | 2514 | 41.9% | |
| Monthly Income | Less than 3000 RMB | 1563 | 26.05% |
| 3001–6000 RMB | 3847 | 64.13% | |
| 6001–10,000 RMB | 301 | 5.01% | |
| More than 10,000 RMB | 180 | 3.0% | |
| Prefer not to say | 109 | 1.81% | |
| Place of Origin | Within Guangdong | 4809 | 80.16% |
| Outside Guangdong | 1190 | 19.84% |
| Dimension | Observed Variables | Standardized Structure Coefficient |
|---|---|---|
| Cultural Expectation (CE) | CE1: I look forward to experiencing the unique atmosphere of traditional culture within Lingnan gardens. | 0.87 |
| CE2: Lingnan gardens allow me to experience a rich sense of history and culture. | 0.83 | |
| CE3: I believe Lingnan gardens embody the essence of local culture. | 0.67 | |
| CE4: I hope to deepen my understanding of Lingnan culture through visiting Lingnan gardens. | 0.78 | |
| CE5: I expect Lingnan Gardens to provide culturally enriching content. | 0.82 | |
| Spatial Expectation (SE) | SE1: I expect the spatial layout of Lingnan gardens to be pleasing to the eye. | 0.73 |
| SE2: I hope the garden environment allows me to feel relaxed and tranquil. | 0.8 | |
| SE3: I anticipate the garden space will provide an escape from the urban clamor | 0.79 | |
| SE4: I expect the garden to offer excellent views and an aesthetic experience. | 0.78 | |
| SE5: I believe gardens should possess a strong sense of integration between nature and culture. | 0.77 | |
| Perceived Cultural Immersion (PCI) | PCI1: I experience profound cultural immersion within Lingnan gardens. | 0.81 |
| PCI2: I feel as though I’m immersed in Lingnan’s traditional culture. | 0.86 | |
| PCI3: Lingnan gardens evoke a strong sense of national pride in me. | 0.71 | |
| PCI4: The cultural environment of the gardens allows me to forget the real world. | 0.85 | |
| PCI5: I can strongly sense the cultural stories behind Lingnan gardens. | 0.8 | |
| Perceived Spatial Aesthetics (PSA) | PSA1: I find the architecture and landscapes of Lingnan gardens exceptionally beautiful. | 0.81 |
| PSA2: The garden design allows me to experience the fusion of art and nature. | 0.7 | |
| PSA3: I appreciate the artistry in how the gardens utilize space. | 0.79 | |
| PSA4: The detailed design of the garden spaces leaves a deep impression on me. | 0.88 | |
| PSA5: The overall appearance of the gardens meets my expectations of beauty. | 0.7 | |
| Perceived Value (PV) | PV1: Visiting the Lingnan garden felt well worth the price. | 0.66 |
| PV2: I found this garden experience highly worthwhile. | 0.66 | |
| PV3: The cultural experience offered by the garden exceeded my expectations. | 0.8 | |
| PV4: I believe visiting the garden provided a positive emotional return. | 0.92 | |
| PV5: I would be willing to pay for this kind of cultural experience. | 0.86 | |
| Satisfaction (SAT) | SAT1: Overall, I was satisfied with my visit to Lingnan Garden. | 0.9 |
| SAT2: The services and environment provided by the garden made me feel happy. | 0.79 | |
| SAT3: The garden experience met my initial expectations. | 0.88 | |
| SAT4: I was very satisfied with this trip to Lingnan Garden. | 0.76 | |
| SAT5: I have a very favorable overall impression of the garden. | 0.82 | |
| Loyalty (LOY) | LOY1: I would be willing to revisit Lingnan Gardens. | 0.76 |
| LOY2: I would recommend Lingnan Gardens to friends or family. | 0.74 | |
| LOY3: I may revisit Lingnan Gardens multiple times in the future. | 0.79 | |
| LOY4: I would like to share the cultural experience of the gardens with others. | 0.75 | |
| LOY5: I remain deeply devoted to Lingnan gardens. | 0.87 |
| Dimension | Composite Reliability (CR) | Average Variance Extraction (AVE) |
|---|---|---|
| Cultural Expectation (CE) | 0.896 | 0.635 |
| Spatial Expectation (SE) | 0.882 | 0.6 |
| Perceived Cultural Immersion (PCI) | 0.903 | 0.652 |
| Perceived Spatial Aesthetics (PSA) | 0.885 | 0.607 |
| Perceived Value (PV) | 0.889 | 0.619 |
| Satisfaction (SAT) | 0.918 | 0.692 |
| Loyalty (LOY) | 0.888 | 0.614 |
| Indicator Code | Measurement Item | Standardized Load (λ) | S.E. | p-Value |
|---|---|---|---|---|
| LOY1 | I would love to visit the Lingnan gardens again. | 0.84 | 0.016 | <0.001 |
| LOY2 | I would recommend Lingnan Gardens to my friends and family. | 0.87 | 0.015 | <0.001 |
| LOY3 | I may revisit the gardens of Lingnan many times in the future. | 0.86 | 0.017 | <0.001 |
| LOY4 | I hope to share cultural experiences with others. | 0.81 | 0.018 | <0.001 |
| LOY5 | I remain deeply devoted to Lingnan gardens. | 0.85 | 0.016 | <0.001 |
| Latent Variables | Combined Reliability (CR) | Cronbach’s Alpha (α) |
|---|---|---|
| Cultural Expectation (CE) | 0.836 | 0.812 |
| Spatial Expectation (SE) | 0.844 | 0.819 |
| Perceived Cultural Immersion (PCI) | 0.861 | 0.835 |
| Perceived Spatial Aesthetics (PSA) | 0.852 | 0.829 |
| Perceived Value (PV) | 0.847 | 0.816 |
| Satisfaction (SAT) | 0.838 | 0.808 |
| Loyalty (LOY) | 0.823 | 0.801 |
| Latent Variables | Average Variance Extracted (AVE) |
|---|---|
| Cultural Expectation (CE) | 0.564 |
| Spatial Expectation (SE) | 0.592 |
| Perceived Cultural Immersion (PCI) | 0.614 |
| Perceived Spatial Aesthetics (PSA) | 0.601 |
| Perceived Value (PV) | 0.586 |
| Satisfaction (SAT) | 0.559 |
| Loyalty (LOY) | 0.548 |
| CE | SE | PCI | PSA | PV | SAT | LOY | |
|---|---|---|---|---|---|---|---|
| Cultural Expectation (CE) | 0.7509 | 0.6630 | 0.4830 | 0.4475 | 0.4495 | 0.4925 | 0.3185 |
| Spatial Expectation (SE) | 0.6630 | 0.7694 | 0.4780 | 0.3625 | 0.5035 | 0.5275 | 0.5245 |
| Perceived Cultural Immersion (PCI) | 0.4830 | 0.4780 | 0.7835 | 0.4785 | 0.5080 | 0.3775 | 0.4745 |
| Perceived Spatial Aesthetics (PSA) | 0.4475 | 0.3625 | 0.4785 | 0.7752 | 0.4910 | 0.4770 | 0.5355 |
| Perceived Value (PV) | 0.4495 | 0.5035 | 0.5080 | 0.4910 | 0.7655 | 0.5780 | 0.5555 |
| Satisfaction (SAT) | 0.4925 | 0.5275 | 0.3775 | 0.4770 | 0.5780 | 0.7477 | 0.5030 |
| Loyalty (LOY) | 0.3185 | 0.5245 | 0.4745 | 0.5355 | 0.5555 | 0.5030 | 0.7403 |
| Latent Variables | Observation Indicators | Standardized Factor Loadings (λ) | Error Variance (θ = 1 − λ2) | Factor Loading t-Value | p-Value |
|---|---|---|---|---|---|
| Cultural Expectation (CE) | CE1 | 0.68 | 0.538 | 3.85 | 0.04 |
| CE2 | 0.66 | 0.564 | 3.34 | 0.05 | |
| CE3 | 0.61 | 0.628 | 6.39 | 0.02 | |
| CE4 | 0.65 | 0.577 | 5.47 | 0.02 | |
| CE5 | 0.64 | 0.59 | 7.37 | <0.01 | |
| Spatial Expectation (SE) | SE1 | 0.66 | 0.564 | 6.2 | 0.02 |
| SE2 | 0.64 | 0.59 | 2.16 | 0.08 | |
| SE3 | 0.6 | 0.64 | 2.23 | 0.08 | |
| SE4 | 0.63 | 0.603 | 2.7 | 0.05 | |
| SE5 | 0.65 | 0.577 | 5.01 | 0.02 | |
| Perceived Cultural Immersion (PCI) | PCI1 | 0.71 | 0.496 | 2.35 | 0.08 |
| PCI2 | 0.69 | 0.524 | 5.08 | 0.02 | |
| PCI3 | 0.67 | 0.551 | 6.03 | 0.02 | |
| PCI4 | 0.7 | 0.51 | 3.71 | 0.04 | |
| PCI5 | 0.66 | 0.564 | 6.06 | 0.02 | |
| Perceived Spatial Aesthetics (PSA) | PSA1 | 0.68 | 0.538 | 5.56 | 0.02 |
| PSA2 | 0.66 | 0.564 | 3.29 | 0.05 | |
| PSA3 | 0.64 | 0.59 | 2.79 | 0.05 | |
| PSA4 | 0.61 | 0.628 | 3.87 | 0.04 | |
| PSA5 | 0.63 | 0.603 | 4.34 | 0.04 | |
| Perceived Value (PV) | PV1 | 0.65 | 0.577 | 2.84 | 0.05 |
| PV2 | 0.63 | 0.603 | 5.29 | 0.02 | |
| PV3 | 0.62 | 0.616 | 4.1 | 0.04 | |
| PV4 | 0.61 | 0.628 | 5.32 | 0.02 | |
| PV5 | 0.6 | 0.64 | 6.35 | 0.02 | |
| Satisfaction (SAT) | SAT1 | 0.68 | 0.538 | 6.67 | <0.01 |
| SAT2 | 0.66 | 0.564 | 4.8 | 0.04 | |
| SAT3 | 0.65 | 0.577 | 7.02 | <0.01 | |
| SAT4 | 0.63 | 0.603 | 4.76 | 0.04 | |
| SAT5 | 0.62 | 0.616 | 6.7 | <0.01 | |
| Loyalty (LOY) | LOY1 | 0.67 | 0.551 | 6.54 | <0.01 |
| LOY2 | 0.65 | 0.577 | 3.26 | 0.05 | |
| LOY3 | 0.63 | 0.603 | 3.14 | 0.05 | |
| LOY4 | 0.62 | 0.616 | 2.83 | 0.05 | |
| LOY5 | 0.6 | 0.64 | 6.42 | 0.02 |
| CE | SE | PCI | PSA | PV | SAT | LOY | |
|---|---|---|---|---|---|---|---|
| Cultural Expectation (CE) | 1 | 0.73 | 0.34 | 0.77 | 0.42 | 0.66 | 0.55 |
| Spatial Expectation (SE) | 0.73 | 1 | 0.74 | 0.72 | 0.34 | 0.55 | 0.46 |
| Perceived Cultural Immersion (PCI) | 0.34 | 0.74 | 1 | 0.4 | 0.47 | 0.43 | 0.67 |
| Perceived Spatial Aesthetics (PSA) | 0.77 | 0.72 | 0.4 | 1 | 0.53 | 0.35 | 0.43 |
| Perceived Value (PV) | 0.42 | 0.34 | 0.47 | 0.53 | 1 | 0.68 | 0.55 |
| Satisfaction (SAT) | 0.66 | 0.55 | 0.43 | 0.35 | 0.68 | 1 | 0.52 |
| Loyalty (LOY) | 0.55 | 0.46 | 0.67 | 0.43 | 0.55 | 0.52 | 1 |
| Latent Variables | AVE | CR |
|---|---|---|
| CE | 0.4204 | 0.7837 |
| LOY | 0.4025 | 0.7708 |
| PCI | 0.4709 | 0.8164 |
| PSA | 0.4153 | 0.7801 |
| PV | 0.3872 | 0.7594 |
| SAT | 0.4204 | 0.7836 |
| SE | 0.4049 | 0.7727 |
| Latent Variables | CE | SE | PCI | PSA | PV | SAT | LOY |
|---|---|---|---|---|---|---|---|
| CE | 0.6403 | 0.55 | 0.48 | 0.5 | 0.46 | 0.44 | 0.4 |
| SE | 0.55 | 0.6324 | 0.5 | 0.47 | 0.45 | 0.43 | 0.39 |
| PCI | 0.48 | 0.5 | 0.6782 | 0.52 | 0.49 | 0.47 | 0.42 |
| PSA | 0.5 | 0.47 | 0.52 | 0.6480 | 0.55 | 0.5 | 0.45 |
| PV | 0.46 | 0.45 | 0.49 | 0.55 | 0.6164 | 0.6 | 0.52 |
| SAT | 0.44 | 0.43 | 0.47 | 0.5 | 0.6 | 0.6403 | 0.63 |
| LOY | 0.4 | 0.39 | 0.42 | 0.45 | 0.52 | 0.63 | 0.6244 |
| Endogenous Variable | R2 | Q2 |
|---|---|---|
| PCI | 0.14 | 0.11 |
| PSA | 0.28 | 0.19 |
| PV | 0.33 | 0.25 |
| SAT | 0.42 | 0.31 |
| LOY | 0.27 | 0.22 |
Disclaimer/Publisher’s Note: The statements, opinions and data contained in all publications are solely those of the individual author(s) and contributor(s) and not of MDPI and/or the editor(s). MDPI and/or the editor(s) disclaim responsibility for any injury to people or property resulting from any ideas, methods, instructions or products referred to in the content. |
© 2025 by the authors. Licensee MDPI, Basel, Switzerland. This article is an open access article distributed under the terms and conditions of the Creative Commons Attribution (CC BY) license (https://creativecommons.org/licenses/by/4.0/).
Share and Cite
Li, R.; Song, Q.; Wang, Y.; Sun, B. Perceived Value and Behavioral Intentions of Cultural Heritage Visitors: A SEM Analysis Using Lingnan Classical Gardens as a Case Study. Buildings 2025, 15, 4070. https://doi.org/10.3390/buildings15224070
Li R, Song Q, Wang Y, Sun B. Perceived Value and Behavioral Intentions of Cultural Heritage Visitors: A SEM Analysis Using Lingnan Classical Gardens as a Case Study. Buildings. 2025; 15(22):4070. https://doi.org/10.3390/buildings15224070
Chicago/Turabian StyleLi, Riyang, Qi Song, Ying Wang, and Bingjie Sun. 2025. "Perceived Value and Behavioral Intentions of Cultural Heritage Visitors: A SEM Analysis Using Lingnan Classical Gardens as a Case Study" Buildings 15, no. 22: 4070. https://doi.org/10.3390/buildings15224070
APA StyleLi, R., Song, Q., Wang, Y., & Sun, B. (2025). Perceived Value and Behavioral Intentions of Cultural Heritage Visitors: A SEM Analysis Using Lingnan Classical Gardens as a Case Study. Buildings, 15(22), 4070. https://doi.org/10.3390/buildings15224070

