A Multisectional Deformation Reconstruction Method for Heavy Haul Railway Tunnels Using Point-Line Feature Fusion Sensing Information
Abstract
1. Introduction
2. Theoretical Fundamentals
2.1. Tunnel Section Convergence Calculation on the Basis of the Inclination Angle
2.2. Nonlinear Relationship Between the Deformation Field and Strain Field
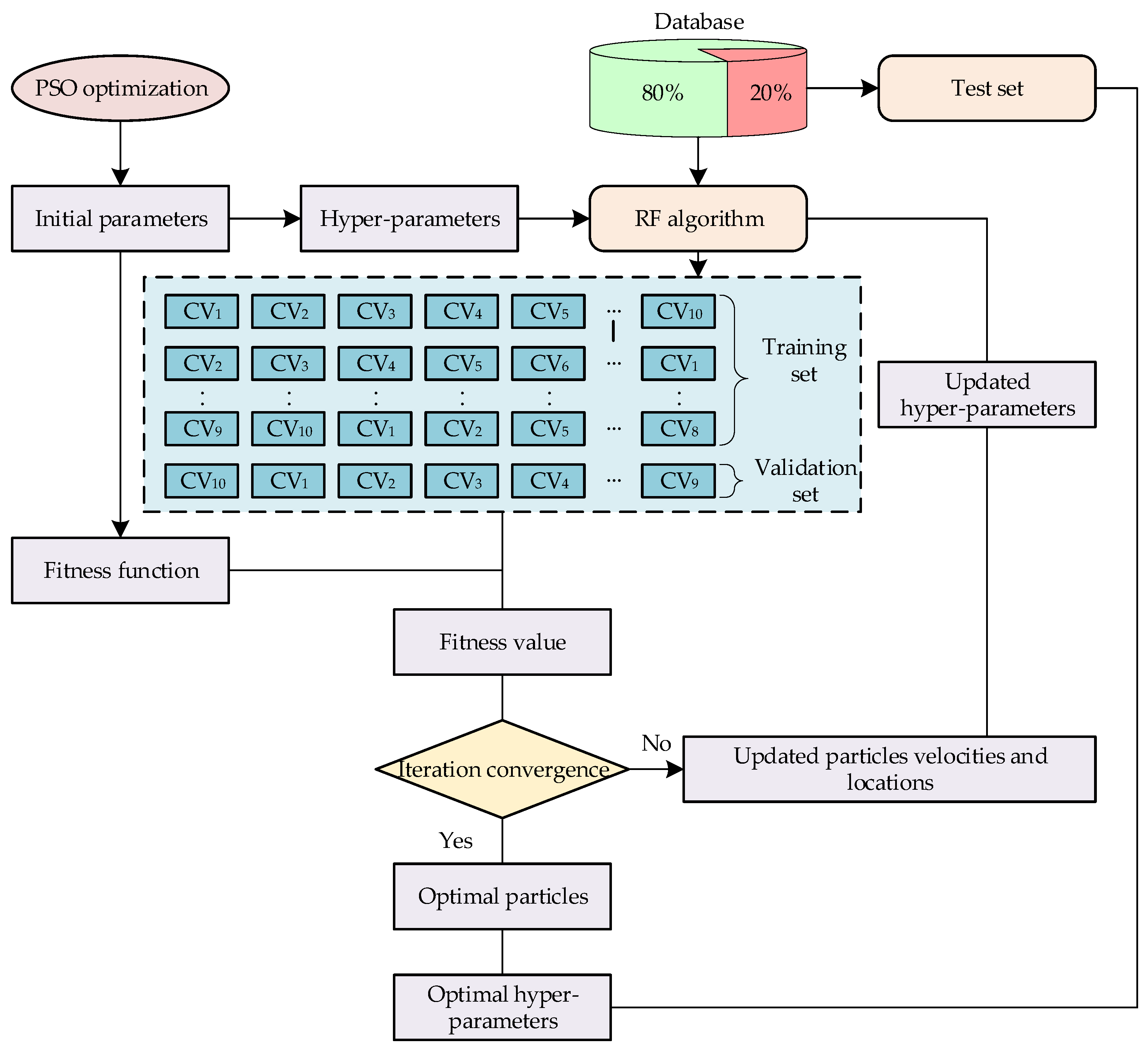
2.3. Deformation Reconstruction Method That Uses the RF-PSO Machine Learning Algorithm
- (1)
- First, bootstrap sampling is employed, which simulates the sampling method for statistical inference. With replacement, sampling is performed on the database, where each data group has an equal probability of being selected; k samples are randomly drawn to obtain the database subset;
- (2)
- From the database subset Ri, m features (input parameter categories) are randomly selected as root nodes for the random forest. Ri is progressively partitioned in a binary tree structure to construct a CARF decision tree;
- (3)
- Steps (1) and (2) are iteratively repeated to obtain n database subsets, and CARF decision trees that collectively form a random forest are generated. These decision trees independently predict the output target. For classification problems, the final result is determined by majority voting; for regression problems, the final result is the average of all the decision trees’ predictions.
- (1)
- The particle swarm is initialized by configuring the swarm size, learning rates, and maximum number of iterations. The initial positions and velocities of the particles are randomly assigned, with each position corresponding to a value for the number of decision trees in the RF algorithm.
- (2)
- The PSO fitness function is defined as the average mean absolute error (MAE) that is obtained via k-fold cross-validation. Given its prevalent adoption in machine learning [34], a 10-fold CV strategy is employed. The dataset is randomly partitioned into 10 subsets, with 9 subsets used for training and the remaining subset for validation. This process is repeated 10 times, such that each subset serves as the validation set once. The MAE is computed for each validation fold, and the average MAE across all folds is used as the PSO fitness value. The fitness function is formulated as follows:where represents the mean absolute error for the i-th validation set. The particle velocity and position are updated on the basis of the fitness values to generate the next generation of particles, and the PSO algorithm proceeds to the next iteration.
- (3)
- The PSO algorithm is configured with a predefined maximum number of iterations. In each iteration, the fitness value of every particle is evaluated. The iterative procedure terminates when either the fitness value satisfies the target performance criterion or the maximum iteration count is attained. Upon meeting the stopping condition, the optimization process concludes and yields the globally optimal particle position, which corresponds to the optimal set of hyperparameters for the machine learning algorithm.To increase computational efficiency and minimize the influence of variations in parameter scales on model performance, the data are normalized to the interval [−1, 1]. The resulting predictions are then inversely transformed back to the original parameter space. The normalization procedure is defined by Equation (12):To assess the performance of the random forest (RF) algorithm in reconstructing cross-sectional convergence deformation from distributed optical fiber strain data, two evaluation metrics are adopted: the mean absolute error (MAE) and the Pearson correlation coefficient (R).where represents the measured value of cross-section convergence; represents the predicted value of cross-section convergence; represents the average of the measured cross-section convergence values; and represents the average of the predicted cross-section convergence values. Here, the smaller the value of is, the larger the value of , which indicates better predictive performance of the algorithm model.
2.4. Proposed Method for Multisectional Deformation Reconstruction
- Data Preprocessing: The monitoring data that were considered in this study consisted of two types. The first type of data was distributed fiber optic sensing (DFOS) data, which underwent demodulation to convert photoelectric signals into longitudinal strain values along the tunnel lining. The second type was inclination data that were obtained from tilt sensors installed at intervals. These angular measurements were processed using Equation (1) to estimate the radial deformation at the corresponding cross-sections. Both datasets were subjected to spatiotemporal alignment and outlier removal to ensure consistency and reliability.
- Database Construction: The preprocessed data were integrated into a unified database. To increase robustness against anomalies, strain data from surrounding sections (at least 10 adjacent cross-sections) were incorporated for each convergence monitoring point. For every convergence cross-section, the strain data from nearby regions served as input, whereas the measured convergence value at that section was the output. This structured dataset was used to train a deep learning model. The database was randomly split, with 80% allocated for training and the remaining 20% reserved for testing.
- (i)
- Model Training Phase: By using an existing database (constructed from numerical simulations or historical monitoring data), a convergence prediction model for heavy-haul railway tunnels is developed. The hyperparameters of the machine learning algorithm are optimized via a PSO hybrid algorithm to improve the prediction accuracy.
- (ii)
- Operational Monitoring Phase: During actual monitoring, when a train passes through the tunnel, data from the corresponding period are collected. The trained model is then applied to predict convergence deformation at sections without physical sensors, thereby enabling comprehensive deformation assessment.
3. Numerical Example
3.1. FE Model Description
3.2. Numerical Results
4. Engineering Verification
4.1. Brief Description
4.2. Analytic Results
5. Conclusions
- (i)
- It demonstrates that a high-resolution convergence field can be accurately reconstructed by the information fusion between spatially continuous strain data and sparsely calibrated displacement points. This establishes a new, cost-effective paradigm that overcomes the spatial resolution limitations and high cost of traditional sensing technology.
- (ii)
- A hybrid PSO-RF model is proposed and validated, which proves to be highly effective in capturing the intricate, nonlinear mapping between strain and displacement in a tunnel system. A key finding is that this model is effective both in the simplified numerical model and in the real structure, which demonstrates the model’s robustness in learning the underlying physical mechanics rather than memorizing specific scenarios.
- (iii)
- The method was quantitatively proven to achieve a mean absolute error of less than 2 mm in both numerical and field validations. This level of accuracy meets the requirements for practical engineering diagnostics, demonstrating that the proposed method is not merely a theoretical concept but a viable tool for high-precision, full-field deformation inversion in demanding environments like heavy-haul railways.
Author Contributions
Funding
Data Availability Statement
Conflicts of Interest
References
- Hyun, J.P.; Sang, C.S. Quantitative Risk Analysis for Railway Tunnels. J. Korean Soc. Railw. 2017, 20, 400–412. [Google Scholar] [CrossRef]
- Mikaeil, R.; Haghshenas, S.S.; Shirvand, Y.; Hasanluy, M.V.; Roshanaei, V. Risk Assessment of Geological Hazards in a Tunneling Project Using Harmony Search Algorithm (Case Study: Ardabil-Mianeh Railway Tunnel). Civ. Eng. J. 2016, 2, 546–554. [Google Scholar] [CrossRef]
- Luo, Y.; Yang, J.; Xie, Y.; Fu, J.; Zhang, C. Investigation on evolution mechanism and treatment of invert damage in operating railway tunnels under heavy rainfall. Bull. Eng. Geol. Environ. 2024, 83, 160. [Google Scholar] [CrossRef]
- Moritz, B.; Heissenberger, R.; Schachinger, T.; Lienhart, W. Long-term monitoring of railway tunnels. Geomech. Tunn. 2021, 14, 35–46. [Google Scholar] [CrossRef]
- Bian, Y.; Guo, Y.; Yang, Y.; Chen, L.; Chen, H. Application of High Resolution Remote Sensing Technology in Plateau Railway Geological Survey: A Case Study of Atal Tunnel. In Proceedings of the 2023 5th International Conference on Civil Engineering, Environment Resources and Energy Materials (CCESEM 2023), Xiamen, China, 27 October 2023. [Google Scholar]
- Parra, J.; Necsoiu, M. Nonlinear inversion of subsidence signatures induced by tunnels detected with surface and remote sensing measurements. Lead. Edge 2019, 38, 550–553. [Google Scholar] [CrossRef]
- Suo, N.; Wang, L.H. Safety Monitoring Information System of Railway Tunnel Construction Based on GIS. Appl. Mech. Mater. 2013, 2308, 811–814. [Google Scholar] [CrossRef]
- Farhadian, H.; Tabrizi, D.S.; Yousefi, S.; Rezaei, A.; Saeidi, A. Evaluation of geological hazards along the Karaj water conveyance tunnel using multiple approaches and GIS. Results Eng. 2025, 26, 104758. [Google Scholar] [CrossRef]
- Wang, P.; Zhang, S.-S.; Chen, W.-D.; Xue, Y.-G.; Qu, Z.-M.; Xiao, H.-B.; Su, M.-X.; Zhang, K. A comprehensive analysis method for adverse geology in tunnels based on geological information and multi-source geophysical data. Appl. Geophys. 2025, 22, 43–52. [Google Scholar] [CrossRef]
- Nie, L.; Wang, C.; Liu, Z.; Xu, Z.; Sun, X.; Du, Y.; Wei, W. An integrated geological and geophysical approach to identify water-rich weathered granite areas during twin tunnels construction: A case study. Tunn. Undergr. Space Technol. 2023, 135, 105025. [Google Scholar] [CrossRef]
- Wai-Lok, L.W.; Derobert, X.; Annan, P. A review of ground penetrating radar application in civil engineering: A 30-year journey from locating and testing to imaging and diagnosis. NDT E Int. 2018, 96, 58–78. [Google Scholar] [CrossRef]
- Wang, A.G.; Li, T. Research on theory and method in fusing multi-source land subsidence monitoring data. Eng. Surv. Mapp. 2016, 25, 6–11. [Google Scholar]
- Zhang, D.; Nie, C.; Chen, M.; Huang, H.; Wu, Y. Wireless tilt sensor based monitoring for tunnel longitudinal Settlement: Development and application. Meas. 2023, 217, 113050. [Google Scholar] [CrossRef]
- Ariznavarreta-Fernández, F.; González-Palacio, C.; Menéndez-Díaz, A.; Ordoñez, C. Measurement system with angular encoders for continuous monitoring of tunnel convergence. Tunn. Undergr. Space Technol. 2016, 56, 176–185. [Google Scholar] [CrossRef]
- An, X.; Zheng, F.; Jiao, Y.; Li, Z.; Zhang, Y.; He, L. Optimized machine learning models for predicting crown convergence of plateau mountain tunnels. Transp. Geotech. 2024, 46, 101254. [Google Scholar] [CrossRef]
- Sresakoolchai, J. Different levels of development analysis for building information modeling in railway system asset management. J. Urban Plan Dev. ASCE 2025, 151, 04025034. [Google Scholar] [CrossRef]
- Sresakoolchai, J.; Kaewunruen, S. Integration of building information modeling and machine learning for railway defect localization. IEEE Access 2021, 9, 166039–166047. [Google Scholar] [CrossRef]
- Sresakoolchai, J.; Kaewunruen, S. Railway infrastructure maintenance efficiency improvement using deep reinforcement learning integrated with digital twin based on track geometry and component defects. Sci. Rep. 2023, 13, 2439. [Google Scholar] [CrossRef]
- Borjigin, A.O.; Sresakoolchai, J.; Kaewunruen, S.; Hammond, J. Digital Twin Aided Sustainability Assessment of Modern Light Rail Infrastructures. Front. Built Environ. 2022, 8, 796388. [Google Scholar] [CrossRef]
- Yang, F.; Feng, X.; Zhang, J.; Zhong, G.; Yuan, Y. Structural damage identification of subseabed shield tunnels based on distributed fiber optic sensors and information fusion. Tunn. Undergr. Space Technol. 2023, 139, 105215. [Google Scholar] [CrossRef]
- Gómez, J.; Casas, R.J.; Villalba, S. Structural Health Monitoring with Distributed Optical Fiber Sensors of tunnel lining affected by nearby construction activity. Autom. Constr. 2020, 117, 103261. [Google Scholar] [CrossRef]
- Wang, X.; Shi, B.; Wei, G.; Chen, S.-E.; Zhu, H.; Wang, T. Monitoring the behavior of segment joints in a shield tunnel using distributed fiber optic sensors. Struct. Control Health Monit. 2017, 25, e2056. [Google Scholar] [CrossRef]
- Seo, H.; Wilcock, M.J.; Soga, K.; Elshafie, M.; Mair, R.J. Distributed fibre optic monitoring of the time-dependent behaviour of tunnel segmental linings in London clay. In Proceedings of the 2017 World Congress on Advances in Structure Engineering and Mechanics, Seoul, Republic of Korea, 29 August 2017. [Google Scholar]
- Zhang, X.H.; Broere, W. Design of a distributed optical fiber sensor system for measuring immersed tunnel joint deformations. Tunn. Undergr. Space Technol. 2023, 131, 104770. [Google Scholar] [CrossRef]
- Zhou, Z.; Ma, X.; Liu, Y.; Li, H. A method for monitoring the uneven settlement of shield tunnels considering the flattening effect using distributed strain data measured from BOTDA sensors. Struct. Health Monit. 2025, 24, 351–371. [Google Scholar] [CrossRef]
- Zhou, Z.; Liu, Y.; Li, H. A method for convergence monitoring considering the flattening effect in a shield tunnel with BOTDA sensors. Measurement 2023, 211, 112611. [Google Scholar] [CrossRef]
- Torres, B.; Payá-Zaforteza, I.; Barrera, D.; Alvarado, Y.A.; Calderón García, P.A.; Loayssa Lara, A.; Sagues García, M.; Zornoza, A.; Sales Maicas, S. High-speed railway tunnel monitoring using point, long gauge and distributed strain and temperature fiber optic sensors. Inf. Constr. 2015, 67, e071. [Google Scholar] [CrossRef]
- Li, J.; Liu, Y.H.; Zhang, J.R. Simultaneous measurement of strain and displacement for railway tunnel lining safety monitoring. Sensors 2014, 24, 6201. [Google Scholar] [CrossRef] [PubMed]
- Xu, C.; Cao, B.T.; Yuan, Y.; Meschke, G. A multi-fidelity deep operator network (DeepONet) for fusing simulation and monitoring data: Application to real-time settlement prediction during tunnel construction. Eng. Appl. Artif. Intell. 2024, 133, 108156. [Google Scholar] [CrossRef]
- Abbas, N.; Umar, T.; Salih, R.; Akbar, M.; Hussain, Z.; Haibei, X. Structural health monitoring of underground metro tunnel by identifying damage using ANN deep learning auto-encoder. Appl. Sci. 2023, 13, 1332. [Google Scholar] [CrossRef]
- Tan, X.; Chen, W.; Tan, X.; Fan, C.; Mao, Y.; Cheng, K.; Du, B. Missing data imputation in tunnel monitoring with a spatio-temporal correlation fused machine learning model. J. Civ. Struct. Health Monit. 2024, 15, 1337–1348. [Google Scholar] [CrossRef]
- Chen, R.-P.; Zhang, P.; Kang, X.; Zhong, Z.-Q.; Liu, Y.; Wu, H.-N. Prediction of maximum surface settlement caused by earth pressure balance (EPB) shield tunneling with ANN methods. Soils Found. 2019, 59, 284–295. [Google Scholar] [CrossRef]
- Chen, R.; Zhang, P.; Wu, H.; Wang, Z.; Zhong, Z. Prediction of shield tunneling-induced ground settlement using machine learning techniques. Front. Struct. Civ. Eng. 2019, 13, 1363–1378. [Google Scholar] [CrossRef]
- Kohavi, R. A study of cross-validation and bootstrap for accuracy estimation and model selection. In Proceedings of the 14th International Joint Conference on Artificial Intelligence, Montreal, QC, Canada, 20–25 August 1995. [Google Scholar]
















| Material | Modulus of Elasticity (GPa) | Poisson’s Ratio | Weight (kN·m−3) |
|---|---|---|---|
| Lining | 30 | 0.2 | 25 |
| Inflected arch | 28 | 0.2 | 23 |
| Track bed | 33.5 | 0.2 | 27 |
| Material | Modulus of Elasticity (GPa) | Poisson’s Ratio | Weight (kN·m−3) | Cohesive Strength (MPa) | Internal Friction Angle (°) |
|---|---|---|---|---|---|
| Grade V rock | 0.8 | 0.35 | 20 | 0.05 | 25 |
| Model Type | Sensing Range | Sampling Resolution | Sensing Optical Fiber | Measurement Metrics |
|---|---|---|---|---|
| RP2050 | 50 km (loop) | 0.2m | SMF | Temperature, strain |
| Laser wavelength | Frequency sweeping range | Frequency sweeping step | Operating temperature | Measuring accuracy |
| ~1550 nm | 10~13 GHz | 1~20 MHz | 0~40 °C | 0.2 °C/4 µε |
| Measurement Range | Measurement Accuracy | Resolution | Operating Temperature | Protection Rating |
|---|---|---|---|---|
| ±90° | 0.001° | 0.0055° | −40~60 °C | IP67 |
Disclaimer/Publisher’s Note: The statements, opinions and data contained in all publications are solely those of the individual author(s) and contributor(s) and not of MDPI and/or the editor(s). MDPI and/or the editor(s) disclaim responsibility for any injury to people or property resulting from any ideas, methods, instructions or products referred to in the content. |
© 2025 by the authors. Licensee MDPI, Basel, Switzerland. This article is an open access article distributed under the terms and conditions of the Creative Commons Attribution (CC BY) license (https://creativecommons.org/licenses/by/4.0/).
Share and Cite
Yan, X.; Zhou, Z.; Liu, Y. A Multisectional Deformation Reconstruction Method for Heavy Haul Railway Tunnels Using Point-Line Feature Fusion Sensing Information. Buildings 2025, 15, 4052. https://doi.org/10.3390/buildings15224052
Yan X, Zhou Z, Liu Y. A Multisectional Deformation Reconstruction Method for Heavy Haul Railway Tunnels Using Point-Line Feature Fusion Sensing Information. Buildings. 2025; 15(22):4052. https://doi.org/10.3390/buildings15224052
Chicago/Turabian StyleYan, Xiaokun, Zheng Zhou, and Yang Liu. 2025. "A Multisectional Deformation Reconstruction Method for Heavy Haul Railway Tunnels Using Point-Line Feature Fusion Sensing Information" Buildings 15, no. 22: 4052. https://doi.org/10.3390/buildings15224052
APA StyleYan, X., Zhou, Z., & Liu, Y. (2025). A Multisectional Deformation Reconstruction Method for Heavy Haul Railway Tunnels Using Point-Line Feature Fusion Sensing Information. Buildings, 15(22), 4052. https://doi.org/10.3390/buildings15224052

